Next Article in Journal
A Novel Dynamic Ampacity Assessment Method for Direct Burial Cables Based on an Electro-Thermal-Fluid Multiphysics Coupling Model
Previous Article in Journal
Assessing Time Series Foundation Models for Probabilistic Electricity Price Forecasting: Toward a Unified Benchmark
 
 
Font Type:
Arial Georgia Verdana
Font Size:
Aa Aa Aa
Line Spacing:
Column Width:
Background:
Article

An Attention-Based Multi-Feature Fusion Physics-Informed Neural Network for State-of-Health Estimation of Lithium-Ion Batteries

College of Engineering and Technology, Jilin Agricultural University, Changchun 130118, China
*
Author to whom correspondence should be addressed.
Energies 2025, 18(23), 6270; https://doi.org/10.3390/en18236270
Submission received: 30 October 2025 / Revised: 25 November 2025 / Accepted: 27 November 2025 / Published: 28 November 2025

Abstract

This study proposes an Attention Mechanism–Multi-Feature Fusion Physics-Informed Neural Network (AM-MFF-PINN) for accurate and physically consistent estimation of the State of Health (SOH) of lithium-ion batteries in practical battery management systems (BMSs). The model integrates multi-domain features, including time-domain, frequency–domain, and wavelet–domain indicators, to capture both macroscopic degradation trends and microscopic dynamical behaviors under varying operating conditions. A dual-correlation feature selection strategy that combines the Pearson correlation coefficient and the maximal information coefficient (MIC) is adopted to automatically retain the most degradation-sensitive variables, while a dynamic loss balancing mechanism adaptively coordinates data-fitting and physics-based constraints to ensure robust convergence. Experimental results on the Xi’an Jiaotong University (XJTU) and Tongji University (TJU) datasets demonstrate that AM-MFF-PINN achieves superior performance, with a mean absolute error (MAE) of approximately 0.002, a root mean square error (RMSE) of about 0.004, and a coefficient of determination ( R 2 ) of 0.99 for the XJTU dataset, and an MAE of 0.005, an RMSE of 0.006, and an R 2 of 0.97 for the TJU dataset. These results indicate that the proposed method can provide reliable SOH estimates across different chemistries, temperatures, and charging protocols, using only standard charging data that are readily available in on-board and stationary BMSs. Therefore, AM-MFF-PINN offers a generalizable and practically deployable evaluation methodology to support early fault warning, predictive maintenance, and life-cycle optimization of lithium-ion batteries in electric vehicles and energy storage systems.

1. Introduction

The growing electrification of transportation and renewable energy systems has intensified the demand for lithium-ion batteries (LIBs) with high reliability and safety [1]. As essential energy storage devices, LIBs determine the performance and lifespan of electric vehicles (EVs) and energy storage systems (ESSs). However, their complex electrochemical mechanisms and multiple degradation pathways, including solid electrolyte interphase (SEI) growth, lithium plating, and loss of active material, make accurate health assessment highly challenging [2]. SEI film growth is one of the most critical factors limiting long-term SOH estimation because it represents an irreversible degradation process that continuously consumes cyclable lithium and increases interfacial resistance. Notably, the SEI formation happens over the first couple of cycles and is stable after that [3]. The initial SEI layer is rapidly formed during the first few charge–discharge cycles via electrolyte decomposition, and once a dense and passivating film is established, its growth rate significantly slows down and maintains relative stability under mild operating conditions. As the SEI layer thickens, charge-transfer kinetics slow down, leading to capacity loss and stronger polarization, which directly alters measurable health indicators such as voltage evolution and current fluctuation patterns. Moreover, SEI growth is highly sensitive to temperature and cycling conditions; periodic rupture–reformation cycles under high temperatures or high rates produce nonlinear and frequency-dependent signal variations that complicate data-driven prediction models [4]. Because these SEI-induced dynamics manifest in specific time–frequency bands and evolve nonlinearly with aging, ignoring SEI effects often results in inaccurate or unstable long-term SOH predictions. Therefore, incorporating SEI-related degradation characteristics is essential for constructing physically consistent and generalizable SOH models [5]. In addition to SEI growth, micro-cracking, and other electrochemical aging pathways, the degradation trajectory of lithium-ion batteries is also strongly dependent on the physicochemical characteristics of the electrode materials. For example, cathode nanocomposites utilizing nanoscale tin and carbon nanotubes have demonstrated distinct intercalation behavior and enhanced structural stability, suggesting that material design can play a crucial role in mitigating degradation [6]. The State of Health (SOH), defined as the ratio of the current capacity to its nominal value, serves as a key indicator of degradation and plays a crucial role in ensuring safety, enabling predictive maintenance, and optimizing lifecycle management [7,8].
Traditional empirical and equivalent circuit models (ECMs) provide physically interpretable mechanisms but often exhibit limited accuracy under dynamic operating conditions due to parameter drift and simplified assumptions [9,10]. In contrast, data-driven approaches, particularly machine learning (ML) and deep learning (DL), have shown strong potential for learning nonlinear degradation behavior directly from data [11]. Classical ML models such as support vector regression (SVR), random forest (RF), and Gaussian process regression (GPR) have achieved promising results but depend heavily on handcrafted features and specific datasets [12,13]. DL models, including convolutional neural networks (CNNs) and long short-term memory (LSTM) networks, have demonstrated superior capabilities in feature extraction and temporal dependency modeling [14,15]. For instance, Liu et al. developed a CNN–LSTM–Attention–FVIM model with meta-heuristic optimization, achieving an MAE below 1% [16], while Zang et al. proposed a hybrid attention model that improved both accuracy and robustness, achieving an R 2 exceeding 0.98 [17]. Despite these advancements, purely data-driven models often lack physical interpretability and tend to overfit specific datasets, leading to poor generalization in real-world applications where operational conditions deviate from laboratory environments [18]. Achieving accurate, interpretable, and generalizable SOH estimation therefore remains an open challenge.
To address this issue, researchers have introduced Physics-Informed Neural Networks (PINNs), which incorporate physical constraints into neural network loss functions [19]. In the context of battery modeling, this approach ensures that predicted SOH trajectories remain consistent with underlying electrochemical principles. For example, Wang et al. embedded degradation stability equations within PINNs to enhance robustness under varying charge–discharge conditions [20]. Ma et al. extended this framework with physics-informed macroscopic modeling, demonstrating stable convergence and improved accuracy [21]. Li et al. further combined time- and frequency–domain features using a Parseval–BiLSTM architecture to achieve reliable predictions under incomplete cycles [22]. Although effective, most existing PINN-based methods still face two limitations: First is insufficient feature diversity. Second is fixed weighting of physical constraints [23]. Time-domain or handcrafted features may overlook microscopic degradation dynamics, while static constraint weighting can either over-restrict or under-regularize model learning. Thus, a framework capable of capturing multi-domain degradation patterns and dynamically balancing data–physics interactions is required.
Feature engineering plays a crucial role in robust SOH estimation. Time-domain indicators (e.g., mean voltage and charging time) describe macroscopic degradation behavior, whereas frequency– and wavelet–domain features capture microscopic responses associated with SEI growth and electrode microcracking [24,25]. Integrating these domains provides complementary insights and enhances model stability under noise and varying operational conditions. He et al. demonstrated that combining empirical mode decomposition (EMD) with multi-scale features improved early degradation detection [26]. Wang et al. applied variational mode decomposition (VMD) with attention-based temporal convolutional networks (TCNs) to separate trend and transient signals, achieving higher accuracy [27]. However, multi-domain fusion substantially increases feature dimensionality and redundancy. Feature selection methods—such as Pearson correlation, maximal information coefficient (MIC), and principal component analysis (PCA)—can effectively retain the most relevant variables [28,29].
Attention mechanisms enable neural networks to assign adaptive importance to input features, allowing models to emphasize degradation-sensitive information while suppressing noise [30]. When combined with multi-domain features, attention modules enhance interpretability and reduce redundancy. In battery diagnostics, Liu et al. reported an attention-augmented SOH estimator demonstrated substantial gains over a GRU baseline: across multiple battery datasets, the MAE and RMSE decreased by 33.5% and 29.0%, respectively [31]. Integrating attention mechanisms into physics-informed architectures further improves learning efficiency, as adaptive weighting encourages the model to prioritize features most relevant to specific degradation processes while maintaining physical consistency. This hybrid paradigm provides a promising pathway toward interpretable and generalizable SOH estimation frameworks.
Despite considerable progress, most existing models remain dataset-specific and exhibit limited generalization across chemistries and environments [23]. Multi-domain fusion often treats temporal and spectral information independently, neglecting their intrinsic correlations [25]. Additionally, fixed-weight physical constraints cannot adapt to evolving degradation stages, which compromises convergence stability [21]. Few studies have explored the joint integration of attention-based feature weighting and dynamic physics constraints within a unified framework. Existing attention-driven models rarely ensure explicit physical consistency [27], while conventional PINNs seldom employ attention for feature adaptivity [20]. This separation limits both predictive accuracy and robustness. Hence, there is an urgent need for a unified approach that combines feature fusion, attention-driven adaptivity, and physics-informed constraints for precise SOH estimation.
In response to these challenges, this study proposes an Attention Mechanism–Multi-Feature Fusion Physics-Informed Neural Network (AM-MFF-PINN) for accurate and physically consistent SOH estimation of lithium-ion batteries. The motivation lies in jointly optimizing three critical aspects of SOH modeling: feature representation, adaptive weighting, and physical interpretability.
The main contributions of this study are summarized as follows:
  • A novel AM-MFF-PINN model is proposed for accurate and interpretable SOH estimation of lithium-ion batteries.
  • A multi-domain feature extraction and fusion scheme that captures comprehensive degradation information across time, frequency, and wavelet domains.
  • A dual-correlation strategy combining the Pearson correlation coefficient and the MIC effectively removes redundant features and enhances robustness against noise.
  • The model introduces an attention mechanism for adaptive feature weighting and a dynamic loss balancing scheme to maintain consistency between data fitting and physical laws.
  • Comprehensive cross-dataset validation, demonstrating superior accuracy, robustness, and generalization under diverse operating conditions.
The remainder of this paper is organized as follows. Section 2 introduces the proposed AM-MFF-PINN framework, including data preprocessing, multi-domain feature extraction, feature selection, and model construction. Section 3 presents the experimental setup, datasets, evaluation metrics, and comparative results. Section 4 concludes the study and outlines future research directions.

2. Methodology

The accurate estimation of the SOH for lithium-ion batteries depends on the synergy between high-quality feature inputs and a robust physics-constrained model. The method proposed in this study focuses on three core steps: multi-domain feature extraction, attention mechanism, and enhanced PINN modeling. The approach captures degradation information through multi-dimensional features in the time, frequency, and wavelet packet domains, achieving high-precision SOH estimation via a neural network integrated with physical prior constraints. The following subsections elaborate on the technical details, parameter settings, and physical significance of each step.

2.1. Structural Overview

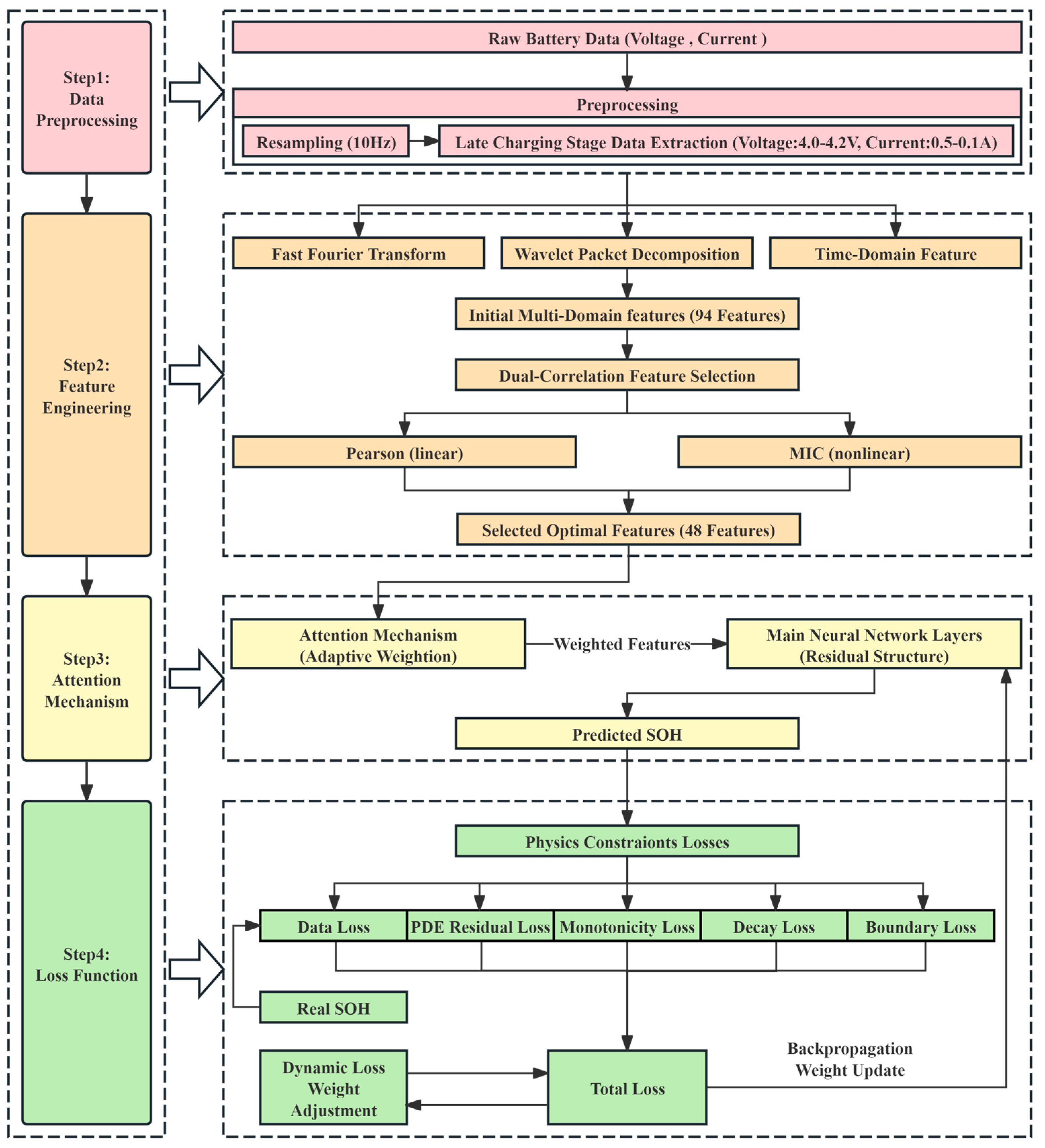
The proposed SOH estimation framework follows a four-stage process: data preprocessing, multi-domain feature extraction, attention mechanism, and improved PINN modeling. The specific steps are shown in Figure 1. The core logic is as follows: first, multi-dimensional features covering macroscopic statistics, frequency dynamics, and time–frequency localization are extracted from charging data; redundant features are then removed through correlation analysis. The refined key features are input into a PINN model enhanced with an attention mechanism and residual structure. Finally, the SOH estimation is obtained by jointly optimizing both the data-fitting loss and physical constraint loss.
The generality of the framework lies in its independence from discharge strategies, as it focuses on the late charging stage, which remains consistent across battery types. Moreover, the incorporation of multi-domain features and physical constraints reduces dependence on specific datasets and enhances cross-scenario generalization.

2.2. Dataset Analysis

To encompass various charging–discharging strategies and states of charge, this study employs two publicly available datasets collected from different institutions: the Xi’an Jiaotong University (XJTU) dataset and the Tongji University (TJU) dataset [20,32]. Detailed information about these datasets is summarized in Table 1, while Figure 2 illustrates the capacity degradation trajectories for all batteries across four batches in the XJTU dataset and three batches in the TJU dataset.
The XJTU dataset consists of nickel–cobalt–manganese (NCM) batteries with a nominal capacity of 2000 mAh and a nominal voltage of 3.6 V. The charging and discharging cut-off voltages are 4.2 V and 2.5 V, respectively. All batteries were cycled to failure under room-temperature conditions. The test protocols include both fixed charging–discharging and random discharging modes at constant current for different cycles. The four battery batches are denoted as XJTU1, XJTU2, XJTU3, and XJTU4.
The TJU dataset includes three types of batteries: first, nickel–cobalt–aluminum (NCA) batteries with a nominal capacity of 3500 mAh and a cut-off voltage of 2.65–4.2 V; second, NCM batteries with a nominal capacity of 3500 mAh and a cut-off voltage of 2.5–4.2 V; third, hybrid NCM + NCA batteries with a nominal capacity of 2500 mAh and a cut-off voltage of 2.5–4.2 V. All batteries were cycled in a temperature-controlled chamber under different temperatures and charging current rates. The charging–discharging temperatures were set to 25 °C, 35 °C, and 45 °C, while the charging current rates ranged from 0.25 C to 1 C. The three corresponding batches are labeled as TJU1, TJU2, and TJU3.

2.3. Feature Engineering

Features serve as essential information carriers for data-driven SOH estimation. Traditional time-domain features mainly reflect the statistical characteristics of the measured signals but fail to capture subtle dynamic behaviors associated with internal battery degradation—such as high-frequency current fluctuations induced by SEI film growth and voltage transients caused by electrode microcracks. To address this limitation, a multi-dimensional feature set covering the time domain, Fast Fourier Transform (FFT) frequency domain, and Wavelet Packet Decomposition (WPD) domain is constructed in this study, followed by key feature selection through correlation analysis.
The sampling frequency and data integrity of the charging segments directly affect the consistency and reliability of feature extraction. Therefore, preprocessing is performed to unify the data format and isolate segments containing valid information. Since the sampling frequencies of the datasets differ, linear interpolation is employed to resample all voltage and current signals to 10 Hz, thereby preventing feature deviations caused by inconsistent sampling rates.
The choice of 10 Hz is justified by two main considerations:
  • It satisfies the Nyquist Sampling Theorem, as the key frequency components related to battery degradation are concentrated below 5 Hz (e.g., the characteristic frequency of SEI film growth is approximately 1–2.5 Hz), ensuring complete preservation of the relevant spectral content.
  • It achieves an optimal balance between accuracy and computational efficiency, since excessively high sampling rates would significantly increase data volume and computational cost without contributing to feature fidelity.
The discharging process of batteries varies widely depending on application scenarios—for example, variable-current discharging in electric vehicles versus step discharging in stationary energy storage systems—leading to substantial signal fluctuations. In contrast, the charging process typically follows a Constant Current–Constant Voltage (CC–CV) protocol, where the voltage and current curves at the late charging stage exhibit high regularity and are minimally affected by discharge strategies. Based on this observation, the late charging stage is selected as the target segment for feature extraction. During the constant-current stage, the voltage data in the range of 4.0–4.2 V are selected. During the constant-voltage stage, the current data in the range of 0.5–0.1 A are selected. Regardless of whether the battery was fully discharged beforehand, these voltage and current intervals consistently appear during the full-charge process, ensuring stable feature acquisition.

2.3.1. Fast Fourier Transform

The current signal during battery charging contains abundant degradation-related dynamic information. For instance, the growth of the SEI film induces periodic fluctuations in ion transport resistance, while microcracks in electrode materials trigger high-frequency variations in local current. Such degradation dynamics are difficult to capture using time-domain statistical features but can be effectively transformed into the frequency domain through the FFT, where they can be quantified using indicators such as frequency-band energy distribution and spectral shape [33]. In this study, a standardized FFT-based feature extraction procedure is developed for current signals. It includes four main steps: data preprocessing, frequency–domain transformation, feature definition, and robustness processing, ensuring both the physical relevance and computational reliability of the extracted features.
Before performing frequency–domain analysis, the original current signal must be detrended to remove the DC component and long-term drift. A linear fitting method based on the least squares algorithm is used for trend removal:
The linear trend model is expressed as:
x ^ ( t ) = a t + b
where a and b denote the slope and intercept of the fitted trend line, respectively.
The detrended signal is then obtained as:
x ( t ) = x ( t ) x ^ ( t )
where x t represents the original time-series current signal, FFT is performed on the detrended signal x ^ ( t ) to convert the time-domain signal to the frequency domain:
The discrete Fourier transform of the detrended signal is given by:
X ( k ) = F F T x ( t ) = n = 0 N 1 x ( n ) e j 2 π k n / N k = 0 , 1 , , N 1
where N is the total number of sampling points and j is the imaginary unit.
The corresponding frequency resolution is defined as:
f k = k f s N , k = 0 , 1 , , N / 2
where f s is the sampling frequency. According to the Nyquist Sampling Theorem, the effective frequency range is 0 , f s 2 .
The amplitude spectrum is normalized as:
A ( k ) = 2 N X ( k )
where A k denotes the normalized spectral amplitude. The normalization factor 2 N ensures amplitude consistency across different sampling lengths and allows for meaningful comparison between signals of varying durations.
Features are extracted from the FFT-processed data. A total of 14 FFT features are extracted for voltage and current, including the energy ratio in the 0–1 Hz band, energy ratio in the 5–10 Hz band, peak frequency in the 1–5 Hz band, peak count in the 1–5 Hz band, spectral entropy in the 1–5 Hz band, spectral centroid, and spectral bandwidth.

2.3.2. Wavelet Packet Decomposition

From the perspective of functional analysis, WPD projects a signal onto the space defined by wavelet packet basis functions. From the viewpoint of signal processing, it can be regarded as passing the signal through a series of filters with different center frequencies but equal bandwidths. WPD performs multiple iterations of wavelet transformation to analyze the detailed components of the input signal, decomposing it into a set of subband signals with different frequency ranges. This enables the method to capture the local characteristics of the signal more accurately. WPD is founded on a rigorous mathematical framework that ensures a fully deterministic and reproducible decomposition process. As long as the input signal, wavelet basis function, decomposition level, and other key parameters remain consistent, the resulting decomposition is mathematically guaranteed to be unique and repeatable [34].
For a given time-series signa ( x ) t N (where N denotes the signal length), WPD is implemented using the following recursive relations:
ω j + 1 , 2 n ( k ) = m h ( m 2 k ) ω j , n ( m ) ω j + 1 , 2 n + 1 ( k ) = m g ( m 2 k ) ω j , n ( m )
where ω j , n ( k ) represents the wavelet packet coefficient of the n-th node at the j-th decomposition level; h ( · ) and g ( · ) are the low-pass and high-pass filter coefficients, respectively; and j is the decomposition level, which is set to 3 in this study. The db4 wavelet basis function is selected, and symmetric boundary conditions are applied. During the decomposition process, the number of nodes at each level is 2 j . For a three-level decomposition, a total of eight subband signals are obtained. For each subband signal generated by WPD, four features—namely energy, variance, peak value, and mean value—are extracted for both voltage and current signals, resulting in 64 features derived from the eight subbands in total.

2.3.3. Time-Domain Feature Extraction

Time-domain features serve as macroscopic indicators of battery degradation, primarily reflecting the statistical characteristics of voltage and current signals and directly correlating with the overall degradation mechanisms that determine the battery’s State of Health (SOH). For instance, capacity fading shortens the voltage plateau interval during charging, which is directly manifested as a drift in the mean voltage. The increase in internal resistance—including both ohmic and polarization components—causes instantaneous fluctuations in the current signal, thereby altering its standard deviation. Moreover, the loss of electrode active materials during aging reduces charge transfer efficiency, leading to a gradual increase in the deviation between accumulated charge and nominal capacity. Specifically, the time-domain features extracted from the stable charging segments in this study include eight key indicators: charging time, cumulative charge, curve entropy, kurtosis, mean value, skewness, curve slope, and standard deviation.

2.3.4. Feature Selection

A total of 94 multi-domain features are initially obtained, including 14 FFT features, 64 WPD features, and 16 time-domain features. However, many of these features are redundant. For example, energy features extracted from different subbands are often highly correlated, which increases the computational cost of the model and introduces unnecessary noise. To address this issue, a hybrid feature selection strategy combining the Pearson Correlation Coefficient (PCC), which measures linear correlations, and the Maximal Information Coefficient (MIC), which captures nonlinear dependencies, is employed to retain features that are most strongly correlated with the SOH.
The Pearson Correlation Coefficient quantifies the strength of the linear relationship between a given feature and the SOH, and is defined as follows:
r = i = 1 M ( F i F ¯ ) ( S O H i S O H ¯ ) i = 1 M ( F i F ¯ ) 2 i = 1 M ( S O H i S O H ¯ ) 2
where M is the number of samples; F i denotes the feature value of the i-th sample; F ¯ is the mean feature value; S O H i represents the true SOH of the i-th sample; and S O H ¯ is the average SOH. The value range of r is 1 , 1 , where a larger absolute value of r indicates a stronger linear correlation. The selection threshold is set to r 0.5 , which effectively removes more than 80% of weakly correlated features while retaining over 95% of those strongly correlated with SOH.
However, the Pearson Correlation Coefficient captures only linear relationships and cannot account for nonlinear dependencies between features and SOH. To complement it, the MIC is employed for additional feature screening [35]. Based on mutual information theory, MIC measures the strength of nonlinear associations between two variables, with a value range of 0 , 1 . A larger value indicates a stronger nonlinear correlation. The MIC is defined as:
M I C ( X , Y ) = max m × k B ( n ) I C ( m , k ) = max m × k B ( n ) M I ( X , Y ) log 2 ( min ( m , k ) )
where X represents the feature, Y denotes the SOH, and m and k are the numbers of rows and columns in the grid partition, respectively. B ( n ) = n 0.6 (where n is the number of samples) defines the upper limit of grid complexity, and M I ( X , Y ) represents the mutual information calculated after partitioning. The selection threshold is set to M I C 0.5 , which corresponds to a nonlinear correlation of medium strength or higher and covers most nonlinear scenarios in SOH estimation. This threshold effectively eliminates redundant features, such as two highly correlated WPD subband energy features with an MIC of 0.98 (only one of which is retained), while avoiding the exclusion of key nonlinear features.
After the two-step selection process, which first considers linear correlation and then nonlinear correlation, a total of 48 features are retained. These include 12 FFT features, 30 WPD features and 16 time-domain features. The Pearson correlation analysis and MIC correlation analysis between the selected features and SOH are illustrated in Figure 3 and Figure 4, respectively.
During the feature selection process for Batch 2 of the TJU dataset, it was observed that the correlation between the voltage features extracted using the FFT and the battery’s SOH exhibited an obvious opposite trend with changes in charging–discharging temperature. As illustrated in Figure 5, for NCM batteries, the VF01 feature shows a strong negative correlation with SOH at 45 °C, but a strong positive correlation at 25 °C. Similarly, features VF02–VF06 display strong positive correlations with SOH at 45 °C, which reverse to strong negative correlations at 25 °C. Although this opposite trend is also observed at 35 °C, the correlation strength between each feature and SOH at this temperature is not statistically significant. Moreover, this temperature-dependent opposite trend is observed only in NCM batteries; NCA batteries do not exhibit such behavior.
This phenomenon is caused by temperature-induced shifts in electrochemical impedance and high-frequency voltage dynamics, rather than by instability or unreliability of the FFT features themselves. Specifically, increasing the temperature reduces charge-transfer resistance and SEI film impedance, which amplifies high-frequency voltage components associated with ion-transport kinetics. At lower temperatures (25 °C), degradation leads to increased polarization, thereby reducing high-frequency spectral energy as SOH decreases—resulting in a negative correlation. In contrast, at elevated temperatures (45 °C), accelerated SEI rupture and electrolyte decomposition induce additional high-frequency fluctuations. These effects increase the spectral magnitude as degradation progresses, producing a positive correlation. Therefore, the sign reversal originates from physically distinct degradation pathways activated at different temperatures, rather than from noise or instability in the FFT feature extraction procedure. Importantly, although individual correlations differ in sign, the absolute correlation strength remains high, indicating that FFT voltage features consistently carry degradation information under all thermal conditions.

2.4. Model Construction

2.4.1. Attention Mechanism

The core idea of the attention mechanism is to enable the network to learn the relative importance of each feature and assign adaptive weights accordingly. By doing so, the model can focus more on features that are critical to the current task [36]. In this study, a subnetwork is designed to generate attention weights. It consists of three fully connected layers and two batch normalization layers, which learn a weight vector of the same dimension as the original feature vector. The intermediate dimensionality reduction and subsequent dimensionality expansion introduce nonlinearity, reduce the number of parameters, and improve the model’s generalization capability. The final output is obtained through the element-wise product of the original feature vector and the corresponding attention weights. Each feature is thus scaled by a weight value between 0 and 1, where the weight reflects its relative importance. Because the attention weights are generated using the Softmax function and multiplied with the input features, gradients can be backpropagated to both the attention subnetwork and the original feature representations during training. This allows the attention mechanism to automatically adjust feature weights in response to task-specific objectives.
In the forward propagation process, let the input features matrix be x B × D , where B is the batch size and D is the feature dimension. The first operation includes a fully connected layer, followed by GELU activation and batch normalization, formulated as:
h 1 = B N G E L U W 1 · x + b 1
where W 1 D × D , b 1 D are the learnable parameters of the first layer.
The output then passes through the second fully connected layer for dimensionality reduction, followed by GELU activation and batch normalization, expressed as:
h 2 = B N G E L U W 2 h 1 + b 2
where W 2 D 2 × D , b 2 D 2 are the learnable parameters of the second layer.
The output is then passed through the third fully connected layer for dimensionality expansion, which can be expressed as:
a = W 3 h 2 + b 3
where W 3 D × D 2 , b 3 D are the learnable parameters of the third layer.
The Softmax function is then applied to generate attention weights, as formulated below:
α = S o f t m a x a = e x p a i j = 1 D e x p a j
Here, Softmax is applied along the feature dimension ( dim = 1 ), so the weight vector of each sample satisfies j = 1 D α i j = 1 .
The attention weights are then multiplied element-wise with the original input features to obtain the weighted feature representations, as expressed below:
x ˜ = x α
where x ˜ denotes the weighted feature matrix, x represents the original feature matrix, and ⊙ indicates the element-wise multiplication operation.

2.4.2. Loss Function

The overall loss function of the proposed model consists of five components: data loss, PDE residual loss, monotonicity loss, decay loss, and boundary loss. Each component enforces a different constraint to improve model accuracy and ensure physical consistency.
  • Data Loss
The data loss quantifies the discrepancy between the predicted and true capacity values. A combination of Huber loss and coefficient of determination ( R 2 ) loss is employed to balance robustness and fitting precision:
L d a t a = 0.7 L H u b e r + 0.3 L R 2
The Huber loss is defined as:
L H u b e r = 1 2 N i = 1 N u i y i 2 , i f u i y i δ δ u i y i 0.5 δ , o t h e r w i s e
where u i and y i denote the predicted and true capacities of the i-th sample, respectively, N is the total number of samples, and δ is set to 0.8 times the standard deviation of the target value, but not less than 0.05.
The R 2 loss is given by:
L R 2 = 1 i = 1 N y i u i 2 i = 1 N y i y ¯ 2
Since a larger R 2 value represents better fitting performance, the model minimizes the negative part of L R 2 during optimization.
2.
PDE Residual Loss
To ensure that the predicted degradation trajectory strictly adheres to the underlying physical laws of lithium-ion batteries, a physics-informed degradation equation is incorporated into the proposed PINN framework. The evolution of battery SOH can be described by the following partial differential equation:
u t = F x , t
where u denotes the battery SOH, x represents the multi-domain input features, and t is the normalized cycle index serving as the temporal variable. The term F x , t is a learnable degradation dynamics function that maps the current battery state and feature space to the instantaneous degradation rate. It characterizes the physical relationship embedded in the degradation process.
Given this physical law, the discrepancy between the predicted temporal derivative of SOH and the estimated degradation dynamics constitutes the PDE residual:
f = u t F x , t
The PDE residual loss requires f to be as close to 0 as possible and the corresponding loss term is:
L p d e = 1 N i = 1 N f i 2
where N is the number of samples. Minimizing L p d e drives the network to produce SOH trajectories whose temporal evolution aligns with the inherent degradation physics.
3.
Monotonicity Loss
The monotonicity loss enforces the physically reasonable assumption that battery capacity decreases monotonically with cycling. For two adjacent samples x 1 , y 1 and x 2 , y 2 , if y 1   >   y 2 , the model expects u 2   >   u 1 . The corresponding loss is formulated as:
L m o n o = 1 N i = 1 N Re L U u 2 u 1 · y 1 y 2
This constraint regulates the discrete SOH sequence, ensuring that the predicted capacity values follow a strictly non-increasing pattern from cycle to cycle. It effectively removes local upward fluctuations or rebound points and guarantees that each predicted SOH value does not exceed that of the previous cycle. While this loss prevents discrete violations of monotonicity, it does not explicitly control the continuous degradation rate; therefore, it operates in conjunction with the decay loss to achieve fully coherent physical behavior.
4.
Decay Loss
The decay loss constrains the derivative of capacity with respect to time to remain negative, ensuring a consistent degradation trend:
L d e c a y = 1 N i = 1 N Re L U u i t
Unlike the monotonicity loss, which restricts point-to-point relationships between adjacent cycles, the decay loss acts on the continuous trend of the SOH trajectory. By penalizing any positive derivative, it ensures that the instantaneous degradation rate never becomes upward, thereby preventing the model from producing non-physical positive slopes even when discrete monotonicity is satisfied. This constraint encourages smoother, continuously decreasing degradation curves that reflect the irreversible nature of electrochemical aging.
5.
Boundary Loss
The boundary loss restricts the predicted capacity values to the physically meaningful range 0 , 1 :
L b o u n d = 1 N i = 1 N Re L U u i + Re L U u i 1
6.
Total Loss
The total loss is the weighted sum of these losses:
L t o t a l = L d a t a + α L p d e + β L m o n o + γ L d e c a y + δ L b o u n d
where the coefficients α , β , γ , δ control the relative influence of each term. These weights are dynamically adjusted during training to maintain a balance between data fitting and physical consistency, which is discussed in detail in Section 2.4.3.

2.4.3. Dynamic Loss Weight Adjustment

To prevent imbalance between data fitting and physical constraints that may arise from fixed weights, the loss coefficients α , β , γ and δ are adaptively adjusted according to the validation set performance.
PDE weight α (MAE-driven), A smaller MAE on the validation set indicates better data fitting. In this case, α is increased to reinforce physical constraints:
α = α i n i t + α max α i n i t · max 0 , 1 M A E M A E t h r e s h o l d
where α i n i t , α max and α min denote the initial, maximum, and minimum weights, respectively, and M A E t h r e s h o l d is the MAE threshold.
Monotonicity weight β ( R 2 -driven), As the validation R 2 increases, the monotonicity constraint is strengthened by raising β :
β = β i n i t + β max β i n i t · max 0 , R 2 R t h r e s h o l d 2 1 R t h r e s h o l d 2
Decay rate weight γ ( R 2 -driven), The decay term increases linearly with the improvement in R 2 :
γ = γ i n i t · min 1 , 2 · R 2
The boundary weight δ is fixed at the initial value δ i n i t .

3. Experimental Results and Discussion

To evaluate the accuracy, stability, and generalization capability of the proposed AM-MFF-PINN for lithium-ion battery SOH estimation, experiments were conducted using the XJTU and TJU datasets. Three commonly used evaluation metrics MAE, RMSE, R 2 —were employed to assess model performance. The results were compared with those obtained from a traditional PINN and a CNN. The experimental results, performance comparisons, and the underlying reasons for the observed improvements are discussed in detail below.

3.1. Experimental Setup Description

3.1.1. Dataset Division

The XJTU dataset includes NCM batteries from four batches, while the TJU dataset contains three battery types—NCA, NCM, and NCM + NCA—across three batches. Each dataset is divided into a training set (including validation data) and a test set at a ratio of 7:3, ensuring consistency in data distribution between the two sets.

3.1.2. Definition of Evaluation Metrics

Three widely used metrics in the field of battery SOH estimation MAE, RMSE, and R 2 —were adopted as quantitative evaluation indicators. Their definitions are presented as follows:
MAE measures the average absolute deviation between the predicted and actual SOH values. A smaller MAE indicates higher estimation accuracy:
M A E = 1 n i = 1 n y ^ i y i
RMSE amplifies the influence of large errors and is therefore more sensitive to extreme deviations. A smaller RMSE value indicates better model stability and overall predictive consistency:
R M S E = 1 n i = 1 n y ^ i y i 2
R 2 measures the degree of fit between the predicted and true SOH values. A value closer to 1 indicates a stronger linear correlation and better overall fitting performance:
R 2 = 1 i = 1 n y ^ i y i 2 i = 1 n y ^ i y ¯ 2
where n is the number of samples, y ^ i denotes the predicted SOH value of the i-th sample, y i represents the corresponding true SOH value, and y ¯ is the mean of the true SOH values.

3.1.3. Comparative Model Settings

To demonstrate the performance advantages of the proposed AM-MFF-PINN, two representative benchmark models were selected for comparison to ensure experimental fairness.
PINN: This model retains the physical constraint framework of the baseline PINN but removes the multi-domain feature selection and the attention mechanism. The input consists solely of single time-domain statistical features. This configuration allows for a direct comparison with AM-MFF-PINN in terms of the presence or absence of multi-feature fusion and the attention mechanism.
CNN: This model adopts a conventional architecture comprising three convolutional layers and two fully connected layers. It predicts SOH degradation purely through data-driven learning without incorporating any physical constraint modules. This setup provides a comparison with AM-MFF-PINN in terms of the inclusion or exclusion of physical constraints.

3.2. Quantitative Result Statistics and Analysis

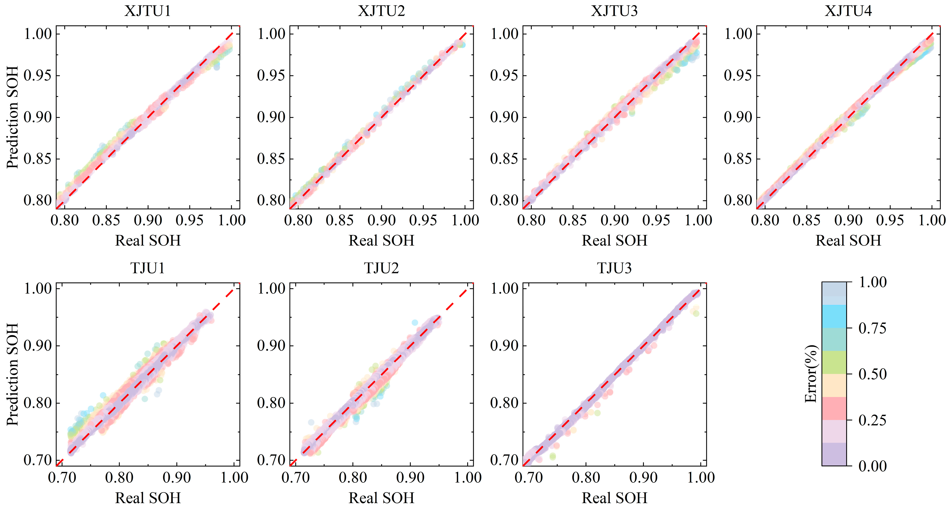
To provide an intuitive comparison of the fitting performance between AM-MFF-PINN and the PINN, and to further evaluate the models in terms of distribution characteristics and error stability, several visualization analyses were conducted. Figure 6 illustrates the SOH prediction performance of the AM-MFF-PINN model on the XJTU and TJU datasets, where the horizontal axis represents the real SOH values and the vertical axis represents the predicted SOH values. The red dashed diagonal line denotes the ideal 45° reference line, on which all scatter points would lie if the model predictions were perfectly accurate. As shown in Figure 6, most data points are closely distributed around this red dashed line, indicating that the model achieves highly consistent prediction results across the entire SOH range without exhibiting systematic overestimation or underestimation. In addition, no significant outliers appear in either the high-SOH or low-SOH regions, demonstrating the robustness and stability of the model in both the early and late stages of battery aging. The similar scatter distributions observed across the XJTU and TJU datasets further confirm the strong cross-dataset generalization capability of the proposed model. Figure 7 presents the violin plots of prediction errors, further comparing the error distributions of the AM-MFF-PINN model and the conventional PINN model on the two datasets in terms of both MAE and RMSE. These figures intuitively show the concentration and dispersion characteristics of estimation errors. For the MAE results, the AM-MFF-PINN model exhibits a distribution that is more concentrated in the low-value region, with a higher peak and a shorter tail, indicating more stable and reliable prediction performance across different battery cells and cycling conditions. For the RMSE results, a similar trend can be observed: the AM-MFF-PINN model achieves consistently lower RMSE values than the traditional PINN, demonstrating its superior capability in reducing large-error occurrences and improving overall prediction robustness. In contrast, the PINN model shows more dispersed MAE and RMSE distributions with pronounced long-tail characteristics, suggesting notable instability when dealing with batteries exhibiting complex or nonlinear degradation behaviors. Figure 8 presents the comparison of the R 2 results for the two models on the XJTU and TJU datasets. It can be observed that AM-MFF-PINN achieves higher R 2 values on both datasets, demonstrating stronger linear consistency and global fitting capability between the predicted and real SOH values. Overall, Figure 6, Figure 7 and Figure 8 collectively validate the effectiveness of the proposed attention-based multi-feature fusion strategy and the incorporated physical constraints, showing that the AM-MFF-PINN model outperforms the conventional PINN in terms of accuracy, stability, and generalization capability.

3.2.1. Performance of the XJTU Dataset

The XJTU dataset consists of NCM lithium-ion batteries with a nominal capacity of 2000 mAh, tested under four charging–discharging protocols (Batches 1–4). All batteries were cycled to failure at room temperature, ensuring high data consistency. The SOH estimation metrics of three models on this dataset are summarized in Table 2.
As shown in Table 2, the proposed AM-MFF-PINN achieves the best overall performance. Across all batches of the XJTU dataset, the MAE of AM-MFF-PINN remains stable between 0.001 and 0.002, the RMSE ranges from 0.001 to 0.004, and the R 2 consistently reaches 0.99. These results demonstrate that the model achieves extremely low SOH estimation errors and nearly ideal fitting accuracy under consistent battery types and stable operating conditions.
The PINN model ranks second in performance. Its MAE is approximately three to five times higher than that of AM-MFF-PINN (0.006 to 0.010), and its R 2 decreases to as low as 0.81 (XJTU2). The performance gap mainly results from the absence of multi-domain feature fusion and the lack of an attention mechanism in the original PINN. Using only time-domain features limits its ability to detect subtle degradation dynamics such as electrode microcracks. For example, in XJTU2, the random discharge protocol introduces high-frequency current fluctuations that are easily overlooked when relying solely on time-domain features.
The CNN model performs the worst, with an MAE consistently around 0.02, a maximum R 2 of only 0.84, and large RMSE variations (0.02 to 0.04). This is because CNN lacks physical constraints and depends purely on data-driven fitting. When battery degradation progresses to the later stage (capacity below 80%), the model becomes prone to overfitting. For instance, in XJTU2, the predicted SOH deviates from the true value by more than 5% during the late cycles.

3.2.2. Performance of the TJU Dataset

The TJU dataset includes three types of batteries: NCA, NCM, and NCM + NCA, with nominal capacities ranging from 2500 to 3500 mAh. It covers a wide range of temperature and current rate conditions, leading to strong data heterogeneity. This dataset is therefore suitable for evaluating the cross-scenario generalization capability of the proposed model. The performance metrics of the three models on this dataset are summarized in Table 3.
As shown in Table 3, the proposed AM-MFF-PINN demonstrates excellent generalization capability. Despite the complex operating conditions of the TJU dataset, which include multiple battery types and temperature variations, the MAE of AM-MFF-PINN remains between 0.003 and 0.007, and the R 2 stays within the range of 0.96 to 0.99. Among all subsets, TJU3 achieves the best performance (MAE = 0.003). This can be attributed to the highly regular voltage and current curves observed during the late charging stage of this batch. In this case, the WPD features effectively separate the degradation signals of the two electrode materials. For TJU1 and TJU2, the elevated temperature of 45 °C accelerates the rupture of the SEI film, leading to a slight increase in MAE to 0.007. However, the estimation accuracy remains superior to that of the comparison models.
The original PINN model exhibits limited generalization capability. In TJU1 and TJU2, its R 2 ranges from 0.81 to 0.84, which is approximately 12 to 15 percentage points lower than that of AM-MFF-PINN. The main reason is that under high-temperature conditions, the battery degradation mechanism becomes more complex due to factors such as electrolyte decomposition, and the single physical constraint employed by PINN cannot effectively represent multiple degradation pathways. In contrast, the monotonicity loss and decay loss in AM-MFF-PINN enforce the physical law of monotonic capacity fading during cycling, preventing prediction deviations under extreme conditions.
The CNN model shows a strong dependence on data distribution. Only in TJU3 does its R 2 reach 0.96, whereas in TJU1, it decreases to 0.72. This result indicates that the model’s performance is heavily influenced by the training data distribution. When the working conditions deviate from the distribution of the training data, the CNN, which lacks physical constraints, fails to generalize effectively to new scenarios.

3.3. Root Cause Analysis of Performance Gaps Between Models

To further clarify the core advantages of AM-MFF-PINN, this section analyzes the root causes of the performance differences among AM-MFF-PINN, PINN, and CNN from three perspectives: feature utilization, physical constraints, and generalization mechanism.

3.3.1. Feature Utilization

The original PINN uses only time-domain features, which limits its ability to capture the subtle dynamics of battery degradation. In contrast, AM-MFF-PINN employs a multi-feature set that integrates the time domain, FFT frequency domain, and WPD wavelet packet domain, thereby encompassing both macroscopic statistical information and microscopic dynamic characteristics. Moreover, its attention mechanism automatically assigns higher weights to key features, reducing the interference of redundant information. For example, in the XJTU2 dataset, AM-MFF-PINN successfully captures current fluctuations caused by the random discharge protocol through the 5–10 Hz energy ratio in the FFT frequency domain. The attention mechanism increases the weight of this feature to 0.75, resulting in a final MAE of 0.002. In contrast, the PINN, which lacks frequency–domain features and relies solely on the time-domain feature of charging duration, cannot distinguish between fluctuations in charging time due to random discharge and those caused by capacity fading. This results in a much higher MAE of 0.01, corresponding to a fivefold increase in error.

3.3.2. Physical Constraints

The CNN model is purely data-driven and lacks any constraints related to the physical laws governing battery degradation. Consequently, its predictions may violate basic physical principles, such as unrealistic capacity recovery during the late stage of cycling. Conversely, AM-MFF-PINN incorporates a five-component loss function, which enforces physical consistency across multiple dimensions. Taking the TJU1 dataset as an example, CNN produces several instances of capacity recovery due to overfitting to the training data. However, the monotonicity loss in AM-MFF-PINN penalizes such unreasonable predictions by amplifying their loss values by a factor of ten, forcing the predicted capacity to maintain a monotonic decreasing trend. As a result, the model achieves a final MAE of 0.007.

3.3.3. Generalization Mechanism

The dynamic loss-weight adjustment mechanism of AM-MFF-PINN enables it to adaptively balance data fitting and physical constraints according to validation performance. When the MAE of the validation set is small, the model automatically increases the PDE loss weight, thereby strengthening the physical constraints and enhancing generalization. In contrast, the PINN employs fixed weights, which can cause excessive optimization toward data fitting while neglecting physical consistency. For instance, in the TJU2 dataset, during the early training stage, AM-MFF-PINN records an MAE of 0.015, and the dynamic loss weight decreases α to 0.2, prioritizing data fitting. As training progresses and the MAE reduces to 0.008, the weight automatically increases to 0.7, reinforcing physical constraints. The final R 2 reaches 0.96, which is 12 percentage points higher than that of the fixed-weight PINN ( R 2 = 0.84 ).

4. Conclusions

This study presents a novel AM-MFF-PINN framework for accurate and physically consistent SOH estimation of lithium-ion batteries. The proposed framework integrates multi-domain feature extraction, dual-correlation feature selection, attention-based adaptive weighting, and physics-informed constraints into a unified model, aiming to address the limitations of traditional data-driven and PINN-based approaches.
The experimental results from the XJTU and TJU datasets demonstrate that the AM-MFF-PINN model achieves high estimation accuracy, with MAE values of 0.001–0.002 on the XJTU dataset and 0.003–0.007 on the TJU dataset, and R 2 values consistently above 0.96. These results verify that the model maintains stable performance across different battery chemistries, temperature conditions, and charging protocols. Compared with a conventional PINN and a CNN model, the proposed approach exhibits clear advantages in accuracy, error robustness, and generalization capability.
Overall, the scientific novelty of this work is threefold:
  • A unified SOH estimation framework that simultaneously incorporates multi-domain feature fusion, attention-driven adaptivity, and physics-informed degradation constraints.
  • A dual-correlation feature selection strategy that preserves both linear and nonlinear degradation relevance, ensuring compact and physically meaningful feature representations.
  • A dynamic loss-weighting mechanism that adaptively balances data fitting and physical law enforcement, thereby achieving stable convergence and high generalization across diverse operating conditions.
Future work will explore the integration of electrochemical impedance features, extension to real-time onboard BMS deployment, and adaptation to other types of energy storage systems. Overall, AM-MFF-PINN provides a promising and practically deployable solution for high-fidelity SOH monitoring, early fault warning, and life-cycle optimization in electric vehicles and large-scale energy storage applications.

Author Contributions

Conceptualization, H.W. and J.L.; methodology, H.W. and J.L.; software, J.L.; validation, H.W., Z.W. and X.L.; formal analysis, H.W.; investigation, Z.W. and X.L.; resources, H.W.; data curation, J.L.; writing—original draft preparation, J.L.; writing—review and editing, H.W. and J.L.; visualization, J.L.; supervision, H.W.; project administration, H.W. and J.L.; funding acquisition, H.W. All authors have read and agreed to the published version of the manuscript.

Funding

This work was supported by General Project of the “14th Five-Year Plan” for Educational Science in Jilin Province (2024) “Topological Invariance of the Composition Elements of the Comprehensive Literacy of Excellent Primary and Secondary School Music Teachers in Jilin Province under the STEAM Background” (Project No. GH24563). Key Project of the Jilin Provincial Department of Education “Structural Mechanism Study of the Jilin Province Student Aesthetic Education Evaluation Model Based on Kernel Functions” (Approval No. JJKH20231327SK). Jilin Provincial Philosophy and Social Science Planning Project “Study on the Jilin Province Student Aesthetic Education Evaluation Model Based on Support Vector Machines” (Approval No. 2022B190).

Data Availability Statement

The original contributions presented in the study are included in the article, further inquiries can be directed to the corresponding authors.

Conflicts of Interest

The authors declare no conflicts of interest.

References

  1. Wang, Z.; Zou, J.; Tu, J.; Li, X.; Liu, J.; Wu, H. Towards Sustainable EV Infrastructure: Site Selection and Capacity Planning with Charger Type Differentiation and Queuing-Theoretic Modeling. World Electr. Veh. J. 2025, 16, 600. [Google Scholar] [CrossRef]
  2. Li, Q.; Dong, X.; Mu, G.; Ding, J.; Li, X. State of Health Estimation for Lithium-Ion Batteries Based on Feature Fusion and Multilayer Perceptron. J. Electrochem. Soc. 2025, 172, 040502. [Google Scholar] [CrossRef]
  3. Peled, E.; Menkin, S. Review—Sei: Past, present and future. J. Electrochem. Soc. 2017, 164, A1703–A1719. [Google Scholar] [CrossRef]
  4. Attia, P.M.; Grover, A.; Jin, N.; Severson, K.A.; Markov, T.M.; Liao, Y.H.; Chen, M.H.; Cheong, B.; Perkins, N.; Yang, Z.; et al. Closed-loop optimization of fast-charging protocols for batteries with machine learning. Nature 2020, 578, 397–402. [Google Scholar] [CrossRef]
  5. Lin, C.; Tuo, X.; Wu, L.; Zhang, G.; Lyu, Z.; Zeng, X. Physics-informed machine learning for accurate SOH estimation of lithium-ion batteries considering various temperatures and operating conditions. Energy 2025, 318, 134937. [Google Scholar] [CrossRef]
  6. Shchegolkov, A.V.; Komarov, F.F.; Lipkin, M.S.; Milchanin, O.V.; Parfimovich, I.D.; Semenkova, A.V.; Velichko, A.V.; Chebotov, K.D.; Nokhaeva, V.A. Synthesis and study of cathode materials based on carbon nanotubes for lithium-ion batteries. Inorg. Mater. Appl. Res. 2021, 12, 1281–1287. [Google Scholar] [CrossRef]
  7. Wang, Y.; Guo, S.; Cui, Y.; Deng, L.; Zhao, L.; Li, J.; Wang, Z. A comprehensive review of machine learning-based state of health estimation for lithium-ion batteries: Data, features, algorithms, and future challenges. Renew. Sustain. Energy Rev. 2025, 224, 116125. [Google Scholar] [CrossRef]
  8. He, K.; Dai, X.; Li, X.; Zhou, R.; Lin, F.; Zhang, W.; Ma, H. State of health and remaining useful life full lifecycle prediction for lithium-ion battery based on frequency domain interpolation and phased approach. Ionics 2025, 31, 11783–11796. [Google Scholar] [CrossRef]
  9. Sun, X.; Zhang, Y.; Zhang, Y.; Wang, L.; Wang, K. Summary of Health-State Estimation of Lithium-Ion Batteries Based on Electrochemical Impedance Spectroscopy. Energies 2023, 16, 5682. [Google Scholar] [CrossRef]
  10. Xu, Z.; Wang, J.; Lund, P.D.; Zhang, Y. Co-estimating the state of charge and health of lithium batteries through combining a minimalist electrochemical model and an equivalent circuit model. Energy 2022, 240, 122815. [Google Scholar] [CrossRef]
  11. Lu, J.; Xiong, R.; Tian, J.; Wang, C.; Sun, F. Deep learning to estimate lithium-ion battery state of health without additional degradation experiments. Nat. Commun. 2023, 14, 2760. [Google Scholar] [CrossRef]
  12. Li, R.; Xu, S.; Li, S.; Zhou, Y.; Zhou, K.; Liu, X.; Yao, J. State of charge prediction algorithm of lithium-ion battery based on PSO-SVR cross validation. IEEE Access 2020, 8, 10234–10242. [Google Scholar] [CrossRef]
  13. Abdolrasol, M.G.; Ayob, A.; Lipu, M.H.; Ansari, S.; Kiong, T.S.; Saad, M.H.M.; Ustun, T.S.; Kalam, A. Advanced data-driven fault diagnosis in lithium-ion battery management systems for electric vehicles: Progress, challenges, and future perspectives. eTransportation 2024, 22, 100374. [Google Scholar] [CrossRef]
  14. Li, Q.; Xue, W. A review of feature extraction toward health state estimation of lithium-ion batteries. J. Energy Storage 2025, 112, 115453. [Google Scholar] [CrossRef]
  15. Buvanesan, A.V.; Venugopal, B.M.; Murugan, C.K.; Velusamy, D.H. Deep learning for state of health estimation in EV batteries: A CNN-BiLSTM approach. AIP Adv. 2025, 15, 075327. [Google Scholar] [CrossRef]
  16. Liu, G.; Deng, Z.; Xu, Y.; Lai, L.; Gong, G.; Tong, L.; Zhang, H.; Li, Y.; Gong, M.; Yan, M.; et al. Lithium-Ion Battery State of Health Estimation Based on CNN-LSTM-Attention-FVIM Algorithm and Fusion of Multiple Health Features. Appl. Sci. 2025, 15, 7555. [Google Scholar] [CrossRef]
  17. Zhang, C.; Tu, L.; Zhou, Z.; Chen, S.; Wu, J.; Chen, L. Estimating lithium-ion battery health using hybrid attention networks and multi-source data. IEEE Sensors J. 2024, 24, 30375–30385. [Google Scholar] [CrossRef]
  18. Wang, H.-K.; Gao, M.; Dai, X.; Cui, L. A multi-frequency feature extraction and sparse attention mechanism integrated Mamba model for lithium-ion battery state of health estimation. J. Energy Storage 2025, 123, 116643. [Google Scholar] [CrossRef]
  19. Raissi, M.; Perdikaris, P.; Karniadakis, G.E. Physics-informed neural networks: A deep learning framework for solving forward and inverse problems involving nonlinear partial differential equations. J. Comput. Phys. 2019, 378, 686–707. [Google Scholar] [CrossRef]
  20. Wang, F.; Zhai, Z.; Zhao, Z.; Di, Y.; Chen, X. Physics-informed neural network for lithium-ion battery degradation stable modeling and prognosis. Nat. Commun. 2024, 15, 4332. [Google Scholar] [CrossRef]
  21. Ma, L.; Tian, J.; Zhang, T.; Guo, Q.; Hu, C. Accurate and efficient remaining useful life prediction of batteries enabled by physics-informed machine learning. J. Energy Chem. 2024, 91, 512–521. [Google Scholar] [CrossRef]
  22. Li, T.; Wang, D.; Zhang, Y.; Gong, T. Application of time domain and frequency domain feature fusion and Parseval-BiLSTM for state of health estimation of lithium-ion batteries. J. Power Sources 2025, 653, 237776. [Google Scholar] [CrossRef]
  23. Qu, X.; Shi, D.; Zhao, J.; Tran, M.-K.; Wang, Z.; Fowler, M.; Lian, Y.; Burke, A.F. Insights and reviews on battery lifetime prediction from research to practice. J. Energy Chem. 2024, 94, 716–739. [Google Scholar] [CrossRef]
  24. Shi, Z.; Xu, J.; Ibrahim, A.-W.; He, Y.; Liu, S.; Zeng, L. Accurate state of health estimation based on the multi-feature extracted and improved MHA assisted CNN-BiGRU model for lithium-ion batteries. J. Energy Storage 2025, 131, 117598. [Google Scholar] [CrossRef]
  25. Zhao, X.; Chen, H.; Niu, X. Time-Frequency Feature Fusion for Enhanced Forecasting of Lithium-Ion Battery Health and Capacity. J. Electrochem. Soc. 2025, 172, 050530. [Google Scholar] [CrossRef]
  26. He, Y.; Chen, Y.; Chen, N.; Xie, Y.; Wang, H.; Huang, W.; Zhao, X.; Yang, C. State of health estimation of lithium-ion battery aging process based on time-frequency fusion characteristics. J. Power Sources 2024, 596, 234002. [Google Scholar] [CrossRef]
  27. Wang, G.; Sun, L.; Wang, A.; Jiao, J.; Xie, J. Lithium battery remaining useful life prediction using VMD fusion with attention mechanism and TCN. J. Energy Storage 2024, 93, 112330. [Google Scholar] [CrossRef]
  28. Wei, Z.; Sun, X.; Wang, J.; Liu, W.; Rong, C.; Liu, C. State of health estimation of lithium-ion batteries based on multihealth features fusion and improved group method of data handling. IEEE Trans. Instrum. Meas. 2024, 73, 2522515. [Google Scholar] [CrossRef]
  29. Farong, K.; Dongming, Z.; Tianxiang, Y.; Xi, L. State of health estimation of lithium-ion batteries based on maximal information coefficient feature optimization and GJO-BP neural network. Ionics 2025, 31, 3311–3322. [Google Scholar] [CrossRef]
  30. Fan, T.E.; Li, H.Y.; Feng, F. Deep mining of temporal information for lithium-ion battery health status assessment based on wavelet-time-frequency fusion model and multi-attention mechanism. J. Energy Storage 2025, 130, 117396. [Google Scholar] [CrossRef]
  31. Liu, X.; Gao, Z.; Tian, J.; Li, M.; Pan, T.; Wei, Z.; Zhang, X.; Wang, P. State of health estimation for lithium-ion batteries using attention gated recurrent unit network with partial charging curve reconstruction. J. Energy Storage 2025, 132, 117602. [Google Scholar] [CrossRef]
  32. Zhu, J.; Wang, Y.; Huang, Y.; Gopaluni, R.B.; Cao, Y.; Heere, M.; Mühlbauer, M.J.; Mereacre, L.; Dai, H.; Liu, X.; et al. Data-driven capacity estimation of commercial lithium-ion batteries from voltage relaxation. Nat. Commun. 2022, 13, 2261. [Google Scholar] [CrossRef] [PubMed]
  33. Duhamel, P.; Vetterli, M. Fast Fourier transforms: A tutorial review and a state of the art. Signal Process. 1990, 19, 259–299. [Google Scholar] [CrossRef]
  34. Ding, P.; Liu, X.; Li, H.; Huang, Z.; Zhang, K.; Shao, L.; Abedinia, O. Useful life prediction based on wavelet packet decomposition and two-dimensional convolutional neural network for lithium-ion batteries. Renew. Sustain. Energy Rev. 2021, 148, 111287. [Google Scholar] [CrossRef]
  35. Reshef, D.N.; Reshef, Y.A.; Finucane, H.K.; Grossman, S.R.; McVean, G.; Turnbaugh, P.J.; Lander, E.S.; Mitzenmacher, M.; Sabeti, P.C. Detecting novel associations in large data sets. Science 2011, 334, 1518–1524. [Google Scholar] [CrossRef]
  36. Soydaner, D. Attention mechanism in neural networks: Where it comes and where it goes. Neural Comput. Appl. 2022, 34, 13371–13385. [Google Scholar] [CrossRef]
Figure 1. Flowchart of the AM-MFF-PINN Model Structure.
Figure 1. Flowchart of the AM-MFF-PINN Model Structure.
Energies 18 06270 g001
Figure 2. Capacity degradation trajectories of XJTU dataset and TJU dataset batteries.
Figure 2. Capacity degradation trajectories of XJTU dataset and TJU dataset batteries.
Energies 18 06270 g002
Figure 3. Heatmap of Pearson correlation analysis between features extracted from the two datasets and SOH.
Figure 3. Heatmap of Pearson correlation analysis between features extracted from the two datasets and SOH.
Energies 18 06270 g003
Figure 4. Heatmap of MIC correlation analysis between features extracted from the two datasets and SOH.
Figure 4. Heatmap of MIC correlation analysis between features extracted from the two datasets and SOH.
Energies 18 06270 g004
Figure 5. Heatmap of Pearson correlation analysis between FFT voltage features extracted from the TJU2 dataset and SOH.
Figure 5. Heatmap of Pearson correlation analysis between FFT voltage features extracted from the TJU2 dataset and SOH.
Energies 18 06270 g005
Figure 6. Schematic diagram of SOH estimation results of the AM-MFF-PINN model on XJTU and TJU datasets.
Figure 6. Schematic diagram of SOH estimation results of the AM-MFF-PINN model on XJTU and TJU datasets.
Energies 18 06270 g006
Figure 7. (a,b) are the MAE distribution diagrams of the AM-MFF-PINN and PINN models on XJTU and TJU data, respectively. (c,d) are the RMSE distribution diagrams of the AM-MFF-PINN and PINN models on XJTU and TJU data, respectively.
Figure 7. (a,b) are the MAE distribution diagrams of the AM-MFF-PINN and PINN models on XJTU and TJU data, respectively. (c,d) are the RMSE distribution diagrams of the AM-MFF-PINN and PINN models on XJTU and TJU data, respectively.
Energies 18 06270 g007
Figure 8. Comparison chart of R 2 between AM-MFF-PINN and PINN models on XJTU and TJU datasets.
Figure 8. Comparison chart of R 2 between AM-MFF-PINN and PINN models on XJTU and TJU datasets.
Energies 18 06270 g008
Table 1. The chemical components and basic experiment conditions for two datasets.
Table 1. The chemical components and basic experiment conditions for two datasets.
DatasetBatchChemical
Composition
Nominal
Capacity (mAh)
Cut-Off
Voltage (V)
Experimental
Temperature (°C)
Number
of Batteries
XJTU1,2,3,4,5,6NCM20002.5–4.2Room Temperature39
TJU1NCM35002.65–4.225, 35, 4566
2MCA35002.5–4.225, 35, 4555
3MCM + NCA25002.5–4.225, 35, 459
Table 2. Evaluation metrics for prediction results of the XJTU dataset.
Table 2. Evaluation metrics for prediction results of the XJTU dataset.
DatasetModelMAERMSE R 2
XJTU1AM-MFF-PINN0.0010.0020.99
PINN0.0060.0080.95
CNN0.020.030.60
XJTU2AM-MFF-PINN0.0020.0030.99
PINN0.0080.010.81
CNN0.020.040.60
XJTU3AM-MFF-PINN0.0020.0040.99
PINN0.0080.010.94
CNN0.020.020.82
XJTU4AM-MFF-PINN0.0010.0010.99
PINN0.0070.010.92
CNN0.020.020.84
Table 3. Evaluation metrics for prediction results of the TJU dataset.
Table 3. Evaluation metrics for prediction results of the TJU dataset.
DatasetModelMAERMSE R 2
TJU1AM-MFF-PINN0.0070.0060.97
PINN0.010.010.81
CNN0.020.030.72
TJU2AM-MFF-PINN0.0070.0070.96
PINN0.0090.010.84
CNN0.010.010.78
TJU3AM-MFF-PINN0.0030.0050.99
PINN0.0070.0090.96
CNN0.010.010.96
Disclaimer/Publisher’s Note: The statements, opinions and data contained in all publications are solely those of the individual author(s) and contributor(s) and not of MDPI and/or the editor(s). MDPI and/or the editor(s) disclaim responsibility for any injury to people or property resulting from any ideas, methods, instructions or products referred to in the content.

Share and Cite

MDPI and ACS Style

Wu, H.; Liu, J.; Wang, Z.; Li, X. An Attention-Based Multi-Feature Fusion Physics-Informed Neural Network for State-of-Health Estimation of Lithium-Ion Batteries. Energies 2025, 18, 6270. https://doi.org/10.3390/en18236270

AMA Style

Wu H, Liu J, Wang Z, Li X. An Attention-Based Multi-Feature Fusion Physics-Informed Neural Network for State-of-Health Estimation of Lithium-Ion Batteries. Energies. 2025; 18(23):6270. https://doi.org/10.3390/en18236270

Chicago/Turabian Style

Wu, Haiwei, Jianwei Liu, Zhihao Wang, and Xuexin Li. 2025. "An Attention-Based Multi-Feature Fusion Physics-Informed Neural Network for State-of-Health Estimation of Lithium-Ion Batteries" Energies 18, no. 23: 6270. https://doi.org/10.3390/en18236270

APA Style

Wu, H., Liu, J., Wang, Z., & Li, X. (2025). An Attention-Based Multi-Feature Fusion Physics-Informed Neural Network for State-of-Health Estimation of Lithium-Ion Batteries. Energies, 18(23), 6270. https://doi.org/10.3390/en18236270

Note that from the first issue of 2016, this journal uses article numbers instead of page numbers. See further details here.

Article Metrics

Back to TopTop