Voltage Balancing Control Strategy for Hybrid MMC Based on BADS-Optimized Second Harmonic Injection
Abstract
1. Introduction
- Structural Preservation: This avoids topology modifications and full-bridge submodule ratio increases, significantly reducing operational losses while maintaining effective voltage balancing.
- Model Independence: This eliminates the need for precise analytical modeling by efficiently handling complex optimization problems through alternating local Bayesian optimization and global grid search.
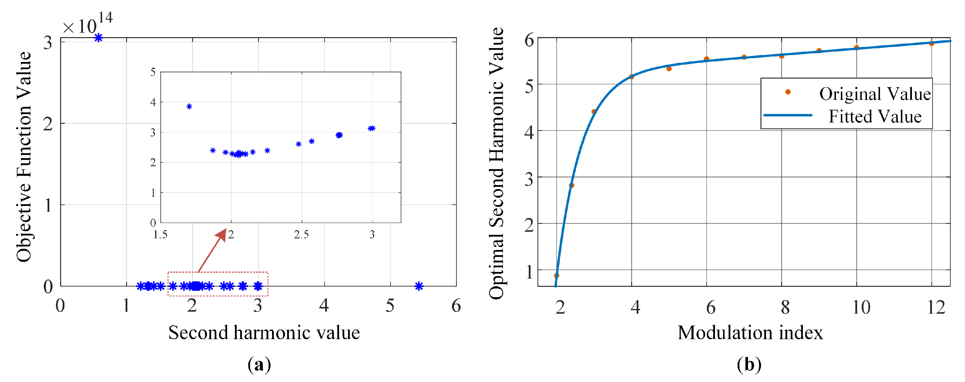
- Broad-Range Applicability: This establishes a mathematical mapping between secondary harmonic injection and modulation index via curve fitting, enabling dynamic capacitor voltage balancing across a wide modulation range.
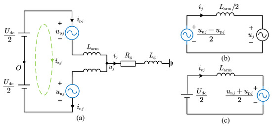
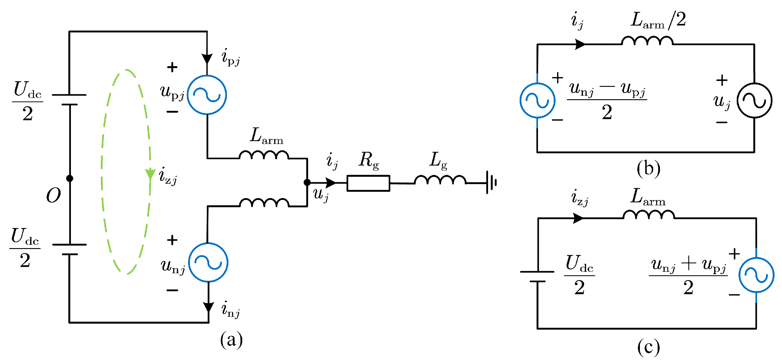
2. Analysis of Capacitor Voltage Imbalance
3. Overall Control of Hybrid MMC
3.1. Output Current Tracking and Circulating Current Suppression Based on FCS-MPC
3.2. Voltage Balancing Control Strategy Based on BADS-Optimized Second Harmonic Injection
3.2.1. Voltage Sampling
3.2.2. Obtaining the Optimal Second Harmonic Reference Amplitude Using BADS Algorithm
| Algorithm 1 Bayesian Adaptive Direct Search (BADS) for optimal second harmonic injection |
| Input: Objective function , initial guess , lower bound , upper bound |
| Output: Optimal second harmonic current amplitude |
|
3.2.3. Determining the Phase of the Second Harmonic Reference Value
4. Results and Analysis
4.1. Iterative Analysis of BADS
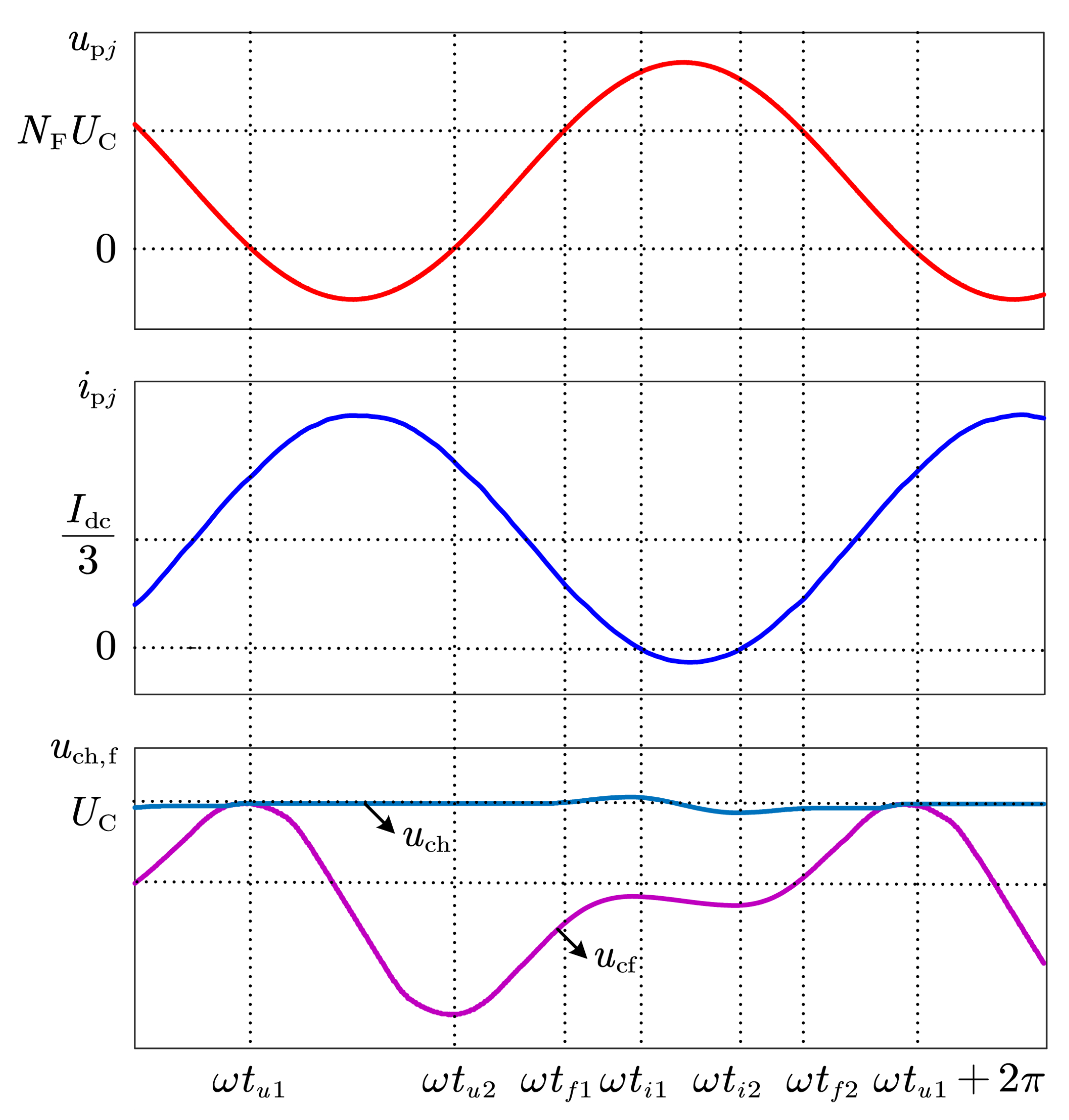
4.2. Simulation Verification of Voltage Balancing Improvement Based on Second Harmonic Injection
- Demarcation between critical and stable balance: At the optimal second harmonic amplitude, the system reaches a critical balance state (Figure 11), characterized by controllable voltage fluctuation and minimal loss. Exceeding this threshold leads to a stable balance (Figure 12), albeit at the cost of reduced efficiency and reliability.
- Optimization capability of BADS: The proposed BADS-based second harmonic optimization strategy exhibits strong global search capability, effectively avoiding local minima typical of conventional trial-and-error methods, and offers a robust approach for parameter tuning under complex operating conditions.
- Engineering trade-offs: In practice, the second harmonic injection should be adaptively adjusted according to system requirements for efficiency, reliability, and harmonic compliance, with fine-tuning recommended within the range of .
5. Conclusions
Author Contributions
Funding
Data Availability Statement
Conflicts of Interest
References
- Priya, M.; Ponnambalam, P.; Muralikumar, K. Modular-Multilevel Converter Topologies and Applications—A Review. IET Power Electron. 2019, 12, 170–183. [Google Scholar] [CrossRef]
- Perez, M.A.; Ceballos, S.; Konstantinou, G.; Pou, J.; Aguilera, R.P. Modular Multilevel Converters: Recent Achievements and Challenges. IEEE Open J. Ind. Electron. Soc. 2021, 2, 224–239. [Google Scholar] [CrossRef]
- Zhao, X.; Ding, J.; Xu, J.; Yuan, J. Hybrid MMC with Low Voltage Operations and DC Fault Ride-through Capabilities Based on Auxiliary Full-bridge Converter. CSEE J. Power Energy Syst. 2022, 8, 864–871. [Google Scholar]
- Hu, X.; Zhang, J.; Xu, S.; Jiang, Y. Investigation of a New Modular Multilevel Converter With DC Fault Blocking Capability. IEEE Trans. Ind. Appl. 2019, 55, 552–562. [Google Scholar] [CrossRef]
- Sakib, M.N.; Azad, S.P.; Kazerani, M. A Critical Review of Modular Multilevel Converter Configurations and Submodule Topologies from DC Fault Blocking and Ride-Through Capabilities Viewpoints for HVDC Applications. Energies 2022, 15, 4176. [Google Scholar] [CrossRef]
- Zhang, J.; Zhao, C. The Research of SM Topology With DC Fault Tolerance in MMC-HVDC. IEEE Trans. Power Deliv. 2015, 30, 1561–1568. [Google Scholar] [CrossRef]
- Zeng, R.; Xu, L.; Yao, L.; Williams, B.W. Design and Operation of a Hybrid Modular Multilevel Converter. IEEE Trans. Power Electron. 2015, 30, 1137–1146. [Google Scholar] [CrossRef]
- Xu, J.; Zhao, X.; Jing, H.; Liang, J.; Zhao, C. DC Fault Current Clearance at the Source Side of HVDC Grid Using Hybrid MMC. IEEE Trans. Power Deliv. 2020, 35, 140–149. [Google Scholar] [CrossRef]
- Lin, L.; Lin, Y.; Xu, C.; Chen, Y. Comprehensive Analysis of Capacitor Voltage Fluctuation and Capacitance Design for Submodules in Hybrid Modular Multilevel Converter with Boosted Modulation Index. IEEE J. Emerg. Sel. Top. Power Electron. 2018, 7, 2369–2383. [Google Scholar] [CrossRef]
- Li, M.; Dong, N.; Chang, X.; Yang, H.; Zhao, R. Analysis and Suppression of Capacitor Voltage Ripple for Hybrid MMCs Under Boosted AC Voltage Conditions. IEEE J. Emerg. Sel. Top. Power Electron. 2023, 11, 3775–3787. [Google Scholar] [CrossRef]
- Zhang, Y.; Zhang, J.; Deng, F.; Xu, Z.; Zhao, J. Hybrid Modular Multilevel Converter With Self-Balancing Structure. IEEE Trans. Ind. Appl. 2021, 57, 5039–5051. [Google Scholar] [CrossRef]
- Jung, J.J.; Cui, S.; Lee, J.H.; Sul, S.K. A New Topology of Multilevel VSC Converter for a Hybrid HVDC Transmission System. IEEE Trans. Power Electron. 2017, 32, 4199–4209. [Google Scholar] [CrossRef]
- Lin, W.; Jovcic, D.; Nguefeu, S.; Saad, H. Full-Bridge MMC Converter Optimal Design to HVDC Operational Requirements. IEEE Trans. Power Deliv. 2016, 31, 1342–1350. [Google Scholar] [CrossRef]
- Xiang, W.; Lin, W.; Xu, L.; Wen, J. Enhanced Independent Pole Control of Hybrid MMC-HVdc System. IEEE Trans. Power Deliv. 2018, 33, 861–872. [Google Scholar] [CrossRef]
- Lu, M.; Hu, J.; Zeng, R.; Li, W.; Lin, L. Imbalance Mechanism and Balanced Control of Capacitor Voltage for a Hybrid Modular Multilevel Converter. IEEE Trans. Power Electron. 2018, 33, 5686–5696. [Google Scholar] [CrossRef]
- Dong, Y.; Tang, J.; Yang, H.; Li, W.; He, X. Capacitor Voltage Balance Control of Hybrid Modular Multilevel Converters with Second- Order Circulating Current Injection. IEEE J. Emerg. Sel. Top. Power Electron. 2019, 7, 157–167. [Google Scholar] [CrossRef]
- Xu, J.; Deng, W.; Gao, C.; Lu, F.; Liang, J.; Zhao, C.; Li, G. Dual Harmonic Injection for Reducing the Submodule Capacitor Voltage Ripples of Hybrid MMC. IEEE J. Emerg. Sel. Top. Power Electron. 2020, 9, 3622–3633. [Google Scholar] [CrossRef]
- Hu, P.; Teodorescu, R.; Guerrero, J.M. Negative-Sequence Second-Order Circulating Current Injection for Hybrid MMC under Over-Modulation Conditions. IEEE J. Emerg. Sel. Top. Power Electron. 2020, 8, 2508–2519. [Google Scholar] [CrossRef]
- Chang, X.; Li, M.; Dong, N.; Yang, H.; Zhao, R. Comprehensive Analysis and Optimal Control for Capacitor Voltage Fluctuation Reduction in Hybrid MMCs under Different Over-Modulation Conditions. IEEE Trans. Power Deliv. 2024, 39, 2704–2714. [Google Scholar] [CrossRef]
- Zhang, Y.; Zhang, J.; Deng, F.; Din, Z. Voltage Balancing Control of Hybrid MMC under Over-Modulation Situations with Optimal Circulating Current Injection. Int. J. Electr. Power Energy Syst. 2022, 140, 108053. [Google Scholar] [CrossRef]
- Hashemi-Zadeh, A.; Ahmadi, S.; Neyshabouri, Y.; Asadi, E.; Iman-Eini, H.; Liserre, M. An Enhanced Model Predictive Capacitor Voltage Control of Hybrid Modular Multilevel Converters Under Overmodulation Circumstances. IEEE Trans. Power Electron. 2024, 39, 7130–7143. [Google Scholar] [CrossRef]
- Lee, J.H.; Jung, J.J.; Sul, S.K. Balancing of Submodule Capacitor Voltage of Hybrid Modular Multilevel Converter Under DC-Bus Voltage Variation of HVDC System. IEEE Trans. Power Electron. 2019, 34, 10458–10470. [Google Scholar] [CrossRef]
- Jia, G.; Chen, M.; Tang, S.; Zhang, C.; Zhao, B. A Modular Multilevel Converter With Active Power Filter for Submodule Capacitor Voltage Ripples and Power Losses Reduction. IEEE Trans. Power Electron. 2020, 35, 11401–11417. [Google Scholar] [CrossRef]
- Du, S.; Dekka, A.; Wu, B.; Zargari, N. Modular Multilevel Converters: Analysis, Control, and Applications; John Wiley & Sons: Hoboken, NJ, USA, 2017. [Google Scholar]
- Moon, J.W.; Gwon, J.S.; Park, J.W.; Kang, D.W.; Kim, J.M. Model Predictive Control With a Reduced Number of Considered States in a Modular Multilevel Converter for HVDC System. IEEE Trans. Power Deliv. 2015, 30, 608–617. [Google Scholar] [CrossRef]
- Wang, B.; Huang, J.; Wen, C.; Rodriguez, J.; Garcia, C.; Gooi, H.B.; Zeng, Z. Event-Triggered Model Predictive Control for Power Converters. IEEE Trans. Ind. Electron. 2020, 68, 715–720. [Google Scholar] [CrossRef]
- Li, H.; Wang, Q.; Wu, Q.; Xiao, L.; Li, J. Capacitor Voltage Balancing Method for Hybrid Modular Multilevel Converters Based on Second-Harmonic Voltage Injection. J. Power Electron. 2024, 24, 553–564. [Google Scholar] [CrossRef]
- Shan, P.; Sun, Y.; Song, Y.; Zhang, F.; Li, Y.; Sun, K. Adaptive Parameter Tuning and Virtual Impedance Injection Control for Coupled Harmonic Mitigation of Photovoltaic Converter. IEEE Trans. Power Electron. 2025, 40, 162–175. [Google Scholar] [CrossRef]
- Acerbi, L.; Ma, W.J. Practical Bayesian Optimization for Model Fitting with Bayesian Adaptive Direct Search. In Proceedings of the Advances in Neural Information Processing Systems, Long Beach, CA, USA, 4–9 December 2017; Curran Associates, Inc.: San Francisco, CA, USA, 2017. [Google Scholar]
- Wang, X.; Jin, Y.; Schmitt, S.; Olhofer, M. Recent Advances in Bayesian Optimization. ACM Comput. Surv. 2023, 55, 1–36. [Google Scholar] [CrossRef]
- Audet, C.; Le Digabel, S.; Tribes, C. Dynamic Scaling in the Mesh Adaptive Direct Search Algorithm for Blackbox Optimization. Optim. Eng. 2016, 17, 333–358. [Google Scholar] [CrossRef]
- Srinivas, N.; Krause, A.; Kakade, S.M.; Seeger, M. Gaussian Process Optimization in the Bandit Setting: No Regret and Experimental Design. arXiv 2009, arXiv:0912.3995. [Google Scholar]












| Parameter | Value |
|---|---|
| Rated DC-link voltage | 1200 V |
| Rated power | 20 MW |
| Arm inductance | 5 mH |
| Submodule capacitance | 1.5 mF |
| Number of submodules per arm N | 4 |
| Submodule capacitor voltage | 300 V |
| AC-side output frequency f | 50 Hz |
Disclaimer/Publisher’s Note: The statements, opinions and data contained in all publications are solely those of the individual author(s) and contributor(s) and not of MDPI and/or the editor(s). MDPI and/or the editor(s) disclaim responsibility for any injury to people or property resulting from any ideas, methods, instructions or products referred to in the content. |
© 2025 by the authors. Licensee MDPI, Basel, Switzerland. This article is an open access article distributed under the terms and conditions of the Creative Commons Attribution (CC BY) license (https://creativecommons.org/licenses/by/4.0/).
Share and Cite
Fang, Y.; Gu, J.; Liu, F.; Liu, Y.; Shi, S. Voltage Balancing Control Strategy for Hybrid MMC Based on BADS-Optimized Second Harmonic Injection. Energies 2025, 18, 5904. https://doi.org/10.3390/en18225904
Fang Y, Gu J, Liu F, Liu Y, Shi S. Voltage Balancing Control Strategy for Hybrid MMC Based on BADS-Optimized Second Harmonic Injection. Energies. 2025; 18(22):5904. https://doi.org/10.3390/en18225904
Chicago/Turabian StyleFang, Ying, Jinlong Gu, Fang Liu, Yanhua Liu, and Shuo Shi. 2025. "Voltage Balancing Control Strategy for Hybrid MMC Based on BADS-Optimized Second Harmonic Injection" Energies 18, no. 22: 5904. https://doi.org/10.3390/en18225904
APA StyleFang, Y., Gu, J., Liu, F., Liu, Y., & Shi, S. (2025). Voltage Balancing Control Strategy for Hybrid MMC Based on BADS-Optimized Second Harmonic Injection. Energies, 18(22), 5904. https://doi.org/10.3390/en18225904
