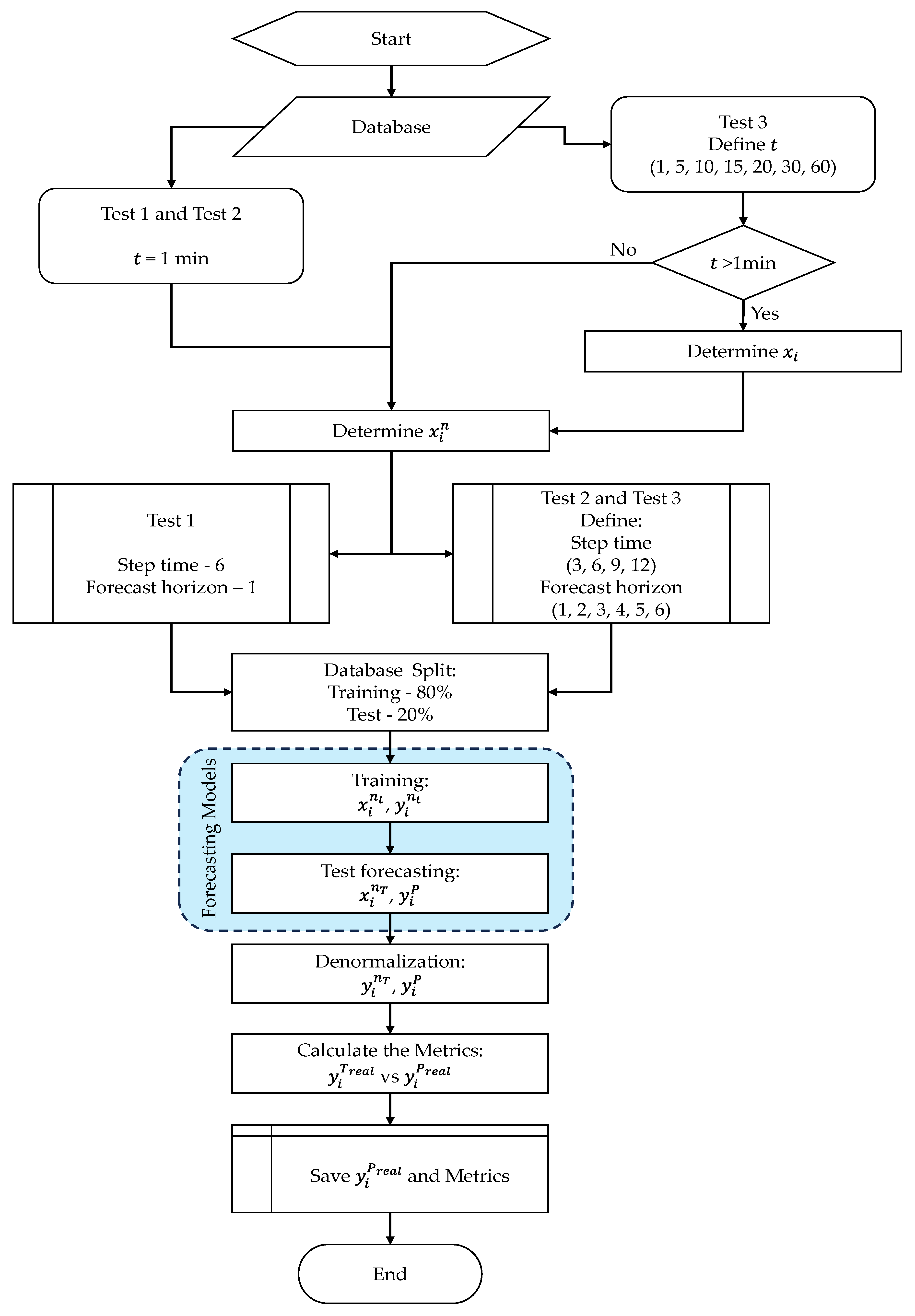
Deep Learning for Residential Electrical Energy Consumption Forecasting: A Hybrid Framework with Multiscale Temporal Analysis and Weather Integration
Abstract
Share and Cite
Hammerschmitt, B.K.; Rambo, M.V.H.; Leone, A.d.S.; Iantorno, L.M.; Schiavon, H.B.; Corrêa, D.P.; Lissa, P.; Keane, M.; Riella, R.J. Deep Learning for Residential Electrical Energy Consumption Forecasting: A Hybrid Framework with Multiscale Temporal Analysis and Weather Integration. Energies 2025, 18, 5885. https://doi.org/10.3390/en18225885
Hammerschmitt BK, Rambo MVH, Leone AdS, Iantorno LM, Schiavon HB, Corrêa DP, Lissa P, Keane M, Riella RJ. Deep Learning for Residential Electrical Energy Consumption Forecasting: A Hybrid Framework with Multiscale Temporal Analysis and Weather Integration. Energies. 2025; 18(22):5885. https://doi.org/10.3390/en18225885
Chicago/Turabian StyleHammerschmitt, Bruno Knevitz, Marcos Vinicio Haas Rambo, Andre de Souza Leone, Luciana Michelotto Iantorno, Handy Borges Schiavon, Dayanne Peretti Corrêa, Paulo Lissa, Marcus Keane, and Rodrigo Jardim Riella. 2025. "Deep Learning for Residential Electrical Energy Consumption Forecasting: A Hybrid Framework with Multiscale Temporal Analysis and Weather Integration" Energies 18, no. 22: 5885. https://doi.org/10.3390/en18225885
APA StyleHammerschmitt, B. K., Rambo, M. V. H., Leone, A. d. S., Iantorno, L. M., Schiavon, H. B., Corrêa, D. P., Lissa, P., Keane, M., & Riella, R. J. (2025). Deep Learning for Residential Electrical Energy Consumption Forecasting: A Hybrid Framework with Multiscale Temporal Analysis and Weather Integration. Energies, 18(22), 5885. https://doi.org/10.3390/en18225885

