Energy Management of Hybrid Energy System Considering a Demand-Side Management Strategy and Hydrogen Storage System
Abstract
1. Introduction
- Implementation of a hybrid energy storage architecture that combines hydrogen and battery systems to ensure coordinated and efficient energy delivery.
- Identification and mitigation of key challenges in hybrid energy systems, including increasing energy demand, cost escalation, and emissions, accompanied by a strategic planning model to address these concerns.
- Formulation of a multi-objective optimization strategy for distribution systems aimed at minimizing operational expenses, lowering pollutant levels, and enhancing the share of renewable energy in the energy mix.
- Integration of a DSM framework supported by two-way communication between consumers and utilities, combined with a hybrid optimization algorithm (Hybrid-MOPSO-NSGA-II), to solve the complex tri-objective optimization problem efficiently.
2. Problem Statement
3. Proposed System Model Overview and Analysis
3.1. Smart Grid Overview and Working Mechanism
3.2. Uncertain Systems Modeling
3.2.1. Wind System Modeling
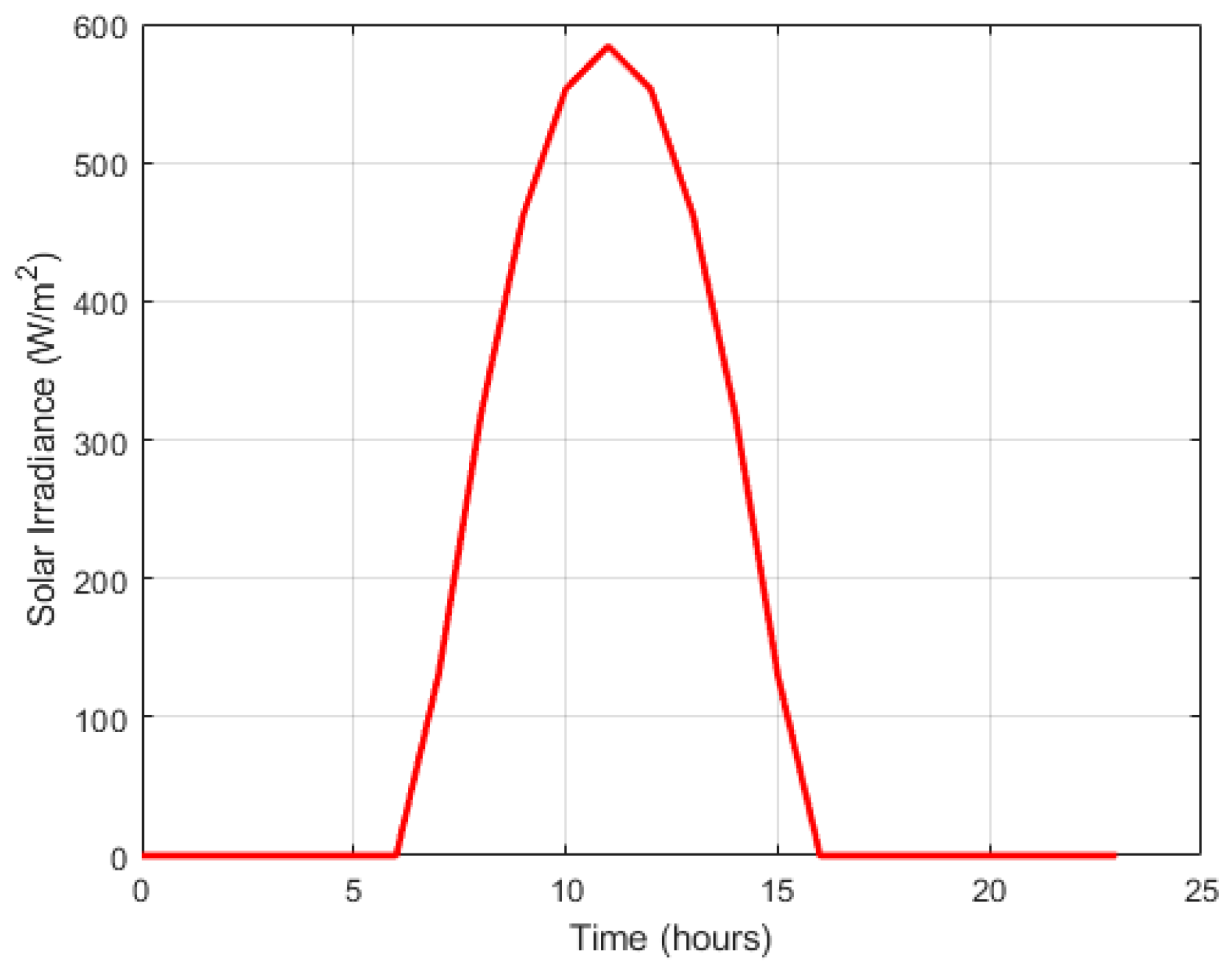
3.2.2. Solar System Modeling
3.2.3. Hydrogen Storage System Modeling
3.2.4. Demand Modeling
3.2.5. Battery Storage System Modeling
State of Charge (SOC)
SOC Constraints
Charging/Discharging Power Limits
3.3. Objective Functions
3.3.1. First Objective Function (f1)
3.3.2. Second Objective Function (f2)
3.3.3. Third Objective Function (f3)
3.4. Demand-Side Management Strategy and Classification of Loads
3.4.1. Demand Shifting Modeling
3.4.2. Classification of Loads
3.5. Constraints’ Modeling
3.6. Technical DG Constraints
4. Hybrid MOPSO-NSGA-II Algorithm for Solving the Proposed Smart Grid Problem
- Step 1: Define smart grid system parameters
- ▪ Determine the total energy demand of the proposed power network.
- ▪ Set the upper limits for all decision variables.
- ▪ Set the lower limits for all decision variables.
- ▪ Identify the total number of decision variables involved.
- Step 2: Initialize MOPSO algorithm parameters
- ▪ Define the size of the solution repository.
- ▪ Assign values for the cognitive and social acceleration coefficients (c1 and c2).
- ▪ Set the inertia weight (W).
- ▪ Establish a method for leader selection within the swarm.
- Step 3: Configure NSGA-II parameters
- ▪ Specify the maximum number of iterations.
- ▪ Set the size of the population.
- ▪ Define crossover probability or method.
- ▪ Choose the mutation approach and rate.
- Step 4: Evaluate the objective functions of the smart grid (f1, f2, and f3)
- ▪ Compute all three objective functions.
- ▪ Provide these calculated values as inputs to the optimization algorithm.
- Step 5: Perform non-dominated sorting
- ▪ Rank the solutions based on Pareto dominance.
- Step 6: Execute the MOPSO algorithm
- ▪ Begin the exploration phase to identify diverse regions of the solution space.
- Step 7: Execute the NSGA-II algorithm
- ▪ Begin the exploitation phase to refine the solutions and improve convergence.
- Step 8: Implement the decision-making strategy
- ▪ Apply a mechanism to select the best compromise solution from the Pareto front.
- Step 9: Terminate the algorithm
- ▪ Stop the process once the predefined stopping criteria are satisfied.
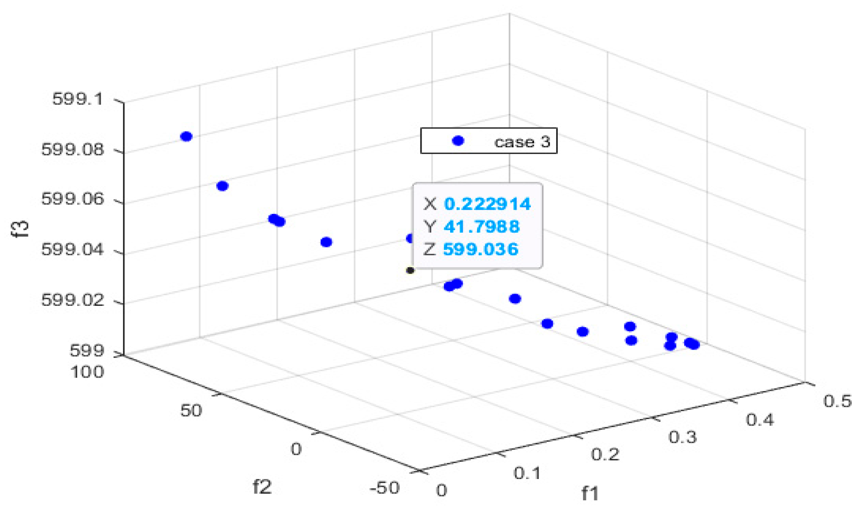
5. Simulations and Results
- (1)
- First objective optimization;
- (2)
- First and second objective optimization;
- (3)
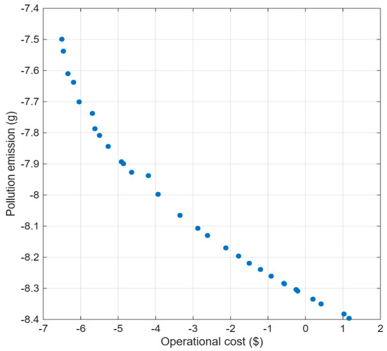
- First and third objective optimization;
- (4)
- Tri-objective simultaneous optimization.
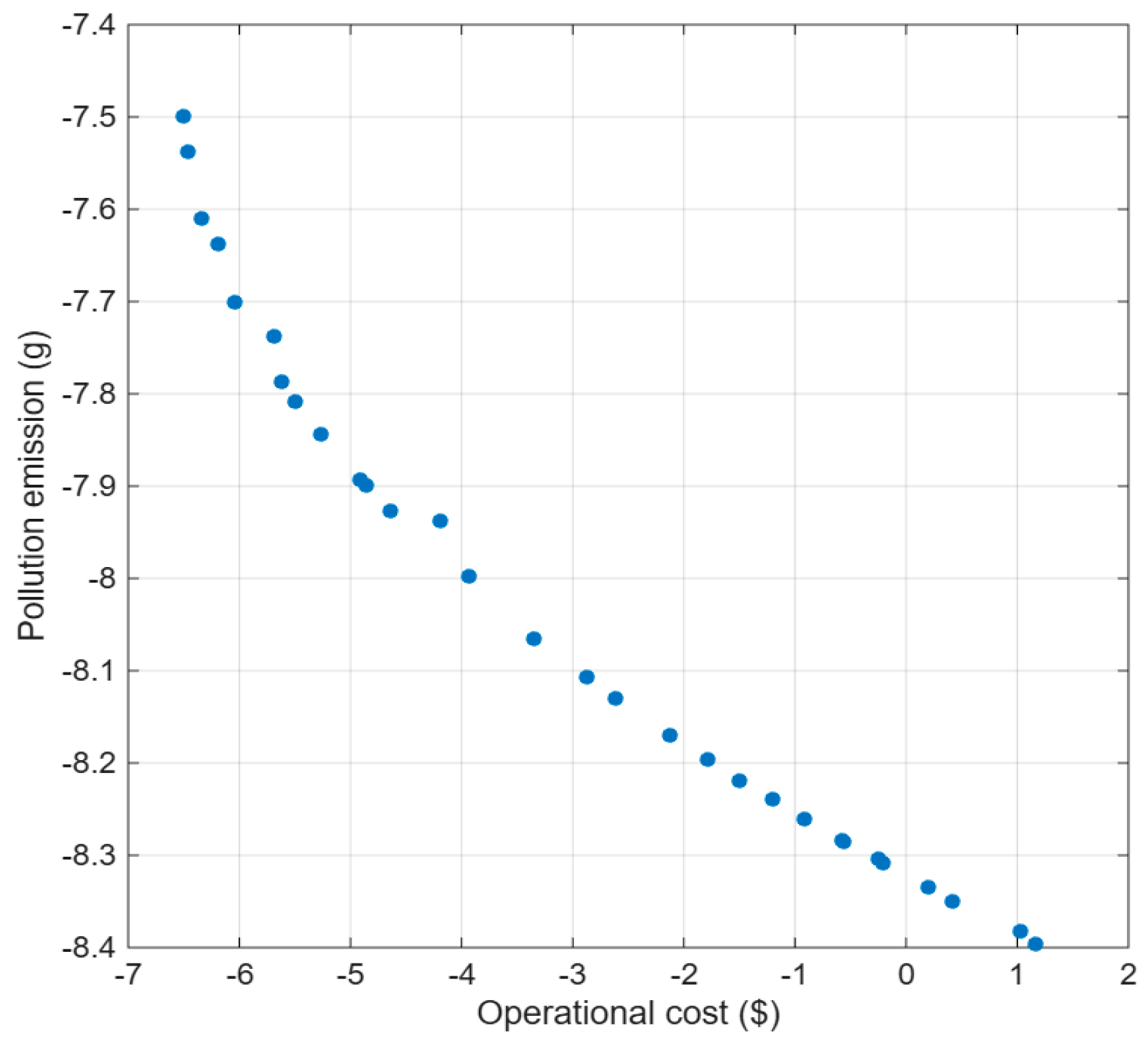
- First objective (operational cost and pollution emission optimization)
- 2.
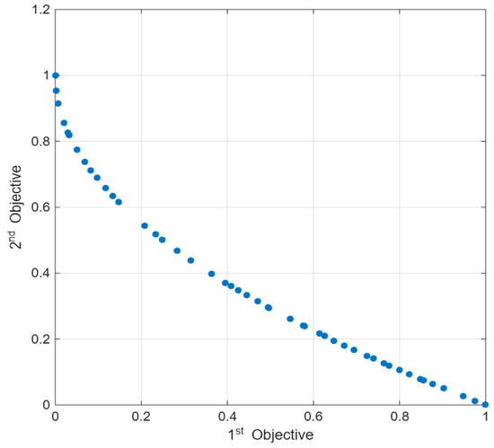
- First and second objective optimization
- 3.
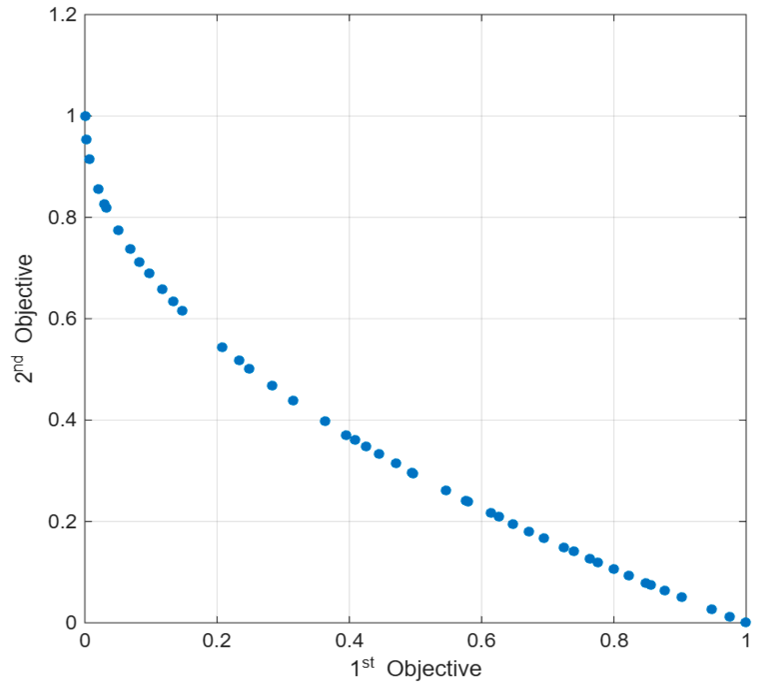
- First and third objective optimization
- 4.
- First, second, and third objective (tri-objective) simultaneous optimization
- (a)
- Case Study 1: standard system operation without additional strategies;
- (b)
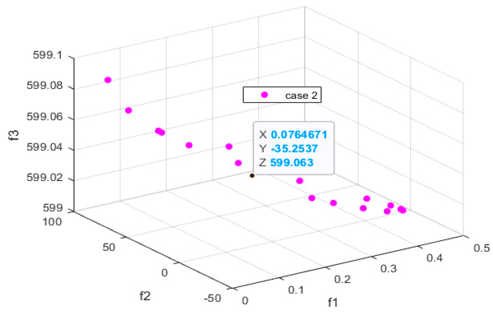
- Case Study 2: operation incorporating both demand-side management (DSM) and battery storage;
- (c)
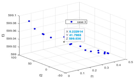
- Case Study 3: operation involving DSM along with both battery and hydrogen storage technologies.
- (a)
- Case study 1: Basic operation

- (b)
- Case study 2: Operation with DSM and Battery
- (c)
- Case study 3: Operation with DSM considering both battery and hydrogen
6. Conclusions
7. Future Work
- A comparative benchmarking study will be conducted to evaluate the performance of the proposed Hybrid-NSGA-II-MOPSO algorithm against standalone NSGA-II and MOPSO methods, using standard convergence and diversity metrics.
- Artificial intelligence-based techniques will be explored to enable more accurate techno-economic analysis of the distribution grid.
- AI and machine learning methods will also be applied to enhance control, forecasting, and real-time optimization of power flow.
- Further investigation into capital and operating cost modeling will be performed to support investment and planning decisions in smart grid deployment.
Author Contributions
Funding
Data Availability Statement
Conflicts of Interest
References
- Talebi, S.; Aly, H. Optimized Renewable Energy Integration: Advanced Modeling, Control and Design of a Standalone Microgrid Using Hybrid FA-PSO. IEEE Access 2025, 13, 63486–63503. [Google Scholar] [CrossRef]
- Talebi, S.; Aly, H. A Review of Battery Energy Storage System Optimization: Current State-Of-The-Art and Future Trends. In Proceedings of the 2024 International Conference on Green Energy, Computing and Sustainable Technology (GECOST), Miri Sarawak, Malaysia, 17–19 January 2024; pp. 116–120. [Google Scholar]
- Gouda, N.; Aly, H. Distributed Energy Sources Management using Shuffled Frog-Leaping Algorithm for Optimizing the Environmental and Economic Indices of Smart Microgrid. In Proceedings of the IEEE International Conference in Emerging Technologies for Sustainability and Intelligent Systems (ICETSIS), Manama, Bahrain, 28–29 January 2024; pp. 1507–1511. [Google Scholar]
- Zhou, Y.; Cao, S. Quantification of energy flexibility of residential net-zero-energy buildings involved with dynamic operations of hybrid energy storages and diversified energy conversion strategies. Sustain. Energy Grids Netw. 2020, 21, 100304. [Google Scholar] [CrossRef]
- Sepehrzad, R.; Moridi, A.R.; Hassanzadeh, M.E.; Seifi, A.R. Intelligent energy management and multi-objective power distribution control in hybrid micro-grids based on the advanced fuzzy-PSO method. ISA Trans. 2021, 112, 199–213. [Google Scholar] [CrossRef] [PubMed]
- Alam, S.; Arefifar, S.A. Hybrid PSO-TS based distribution system expansion planning for system performance improvement considering energy management. IEEE Access 2020, 8, 221599–221611. [Google Scholar] [CrossRef]
- Ali, G.; Musbah, H.; Aly, H.; Little, T. Hybrid renewable energy resources selection based on multi criteria decision methods for optimal performance. IEEE Access 2023, 11, 26773–26784. [Google Scholar] [CrossRef]
- Ahmad, T.; Madonski, R.; Zhang, D.; Huang, C.; Mujeeb, A. Data-driven probabilistic machine learning in sustainable smart energy/smart energy systems: Key developments, challenges, and future research opportunities in the context of smart grid paradigm. Renew. Sustain. Energy Rev. 2022, 160, 112128. [Google Scholar] [CrossRef]
- Aly, H. A proposed intelligent short-term load forecasting hybrid models of ANN, WNN and KF based on clustering techniques for smart grid. Electr. Power Syst. Res. 2020, 182, 106191. [Google Scholar] [CrossRef]
- Chandrasekaran, K.; Selvaraj, J.; Amaladoss, C.R.; Veerapan, L. Hybrid renewable energy based smart grid system for reactive power management and voltage profile enhancement using artificial neural network. Energy Sources Part A Recovery Util. Environ. Eff. 2021, 43, 2419–2442. [Google Scholar] [CrossRef]
- Khalil, M.I.; Jhanjhi, N.Z.; Humayun, M.; Sivanesan, S.; Masud, M.; Hossain, M.S. Hybrid smart grid with sustainable energy efficient resources for smart cities. Sustain. Energy Technol. Assess. 2021, 46, 101211. [Google Scholar] [CrossRef]
- Bhatti, H.J.; Danilovic, M. Making the world more sustainable: Enabling localized energy generation and distribution on decentralized smart grid systems. World J. Eng. Technol. 2018, 6, 350–382. [Google Scholar] [CrossRef]
- Salkuti, S.R. Emerging and advanced green energy technologies for sustainable and resilient future grid. Energies 2022, 15, 6667. [Google Scholar] [CrossRef]
- Musbah, H.; Aly, H.; Little, T. Energy management of hybrid energy system sources based on machine learning classification algorithms. Electr. Power Syst. Res. 2021, 199, 10743690. [Google Scholar] [CrossRef]
- Ahmadi, M.; Aly, H.; Khashei, M. Enhancing Power Grid Stability with a Hybrid Framework for Wind Power Forecasting: Integrating Kalman Filtering, Deep Residual Learning, and Bidirectional LSTM. Energy J. 2025, 334, 137752. [Google Scholar] [CrossRef]
- Bibri, S.E. Data-driven environmental solutions for smart sustainable cities: Strategies and pathways for energy efficiency and pollution reduction. Euro-Mediterr. J. Environ. Integr. 2020, 5, 66. [Google Scholar] [CrossRef]
- Lin, R.-H.; Zhao, Y.-Y.; Wu, B.-D. Toward a hydrogen society: Hydrogen and smart grid integration. Int. J. Hydrogen Energy 2020, 45, 20164–20175. [Google Scholar] [CrossRef]
- Han, J.; Wang, J.; He, Z.; An, Q.; Song, Y.; Mujeeb, A.; Tan, C.-W.; Gao, F. Hydrogen-powered smart grid resilience. Energy Convers. Econ. 2023, 4, 89–104. [Google Scholar] [CrossRef]
- Zhou, Y. Low-carbon transition in smart city with sustainable airport energy ecosystems and hydrogen-based renewable-grid-storage-flexibility. Energy Rev. 2022, 1, 100001. [Google Scholar] [CrossRef]
- Chamandoust, H.; Hashemi, A.; Bahramara, S. Energy management of a smart autonomous electrical grid with a hydrogen storage system. Int. J. Hydrogen Energy 2021, 46, 17608–17626. [Google Scholar] [CrossRef]
- Li, J.; Zou, W.; Yang, Q.; Bao, H. Towards net-zero smart system: An power synergy management approach of hydrogen and battery hybrid system with hydrogen safety consideration. Energy Convers. Manag. 2022, 263, 115717. [Google Scholar] [CrossRef]
- Mansour-Saatloo, A.; Agabalaye-Rahvar, M.; Mirzaei, M.A.; Mohammadi-Ivatloo, B.; Abapour, M.; Zare, K. Robust scheduling of hydrogen based smart micro energy hub with integrated demand response. J. Clean. Prod. 2020, 267, 122041. [Google Scholar] [CrossRef]
- You, C.; Kim, J. Optimal design and global sensitivity analysis of a 100% renewable energy sources based smart energy network for electrified and hydrogen cities. Energy Convers. Manag. 2020, 223, 113252. [Google Scholar] [CrossRef]
- Eghbali, N.; Hakimi, S.M.; Hasankhani, A.; Derakhshan, G.; Abdi, B. Stochastic energy management for a renewable energy based microgrid considering battery, hydrogen storage, and demand response. Sustain. Energy Grids Netw. 2022, 30, 100652. [Google Scholar] [CrossRef]
- Agabalaye-Rahvar, M.; Mansour-Saatloo, A.; Mirzaei, M.A.; Mohammadi-Ivatloo, B.; Zare, K. Economic-environmental stochastic scheduling for hydrogen storage-based smart energy hub coordinated with integrated demand response program. Int. J. Energy Res. 2021, 45, 20232–20257. [Google Scholar] [CrossRef]
- Thakkar, N.; Paliwal, P. Hydrogen storage based micro-grid: A comprehensive review on technology, energy management and planning techniques. Int. J. Green Energy 2023, 20, 445–463. [Google Scholar] [CrossRef]
- Jesus, L.; Castro, R.; Lopes, A.S. Hydrogen-based solutions to help the electrical grid management: Application to the Terceira Island case. Int. J. Hydrogen Energy 2023, 48, 1514–1532. [Google Scholar] [CrossRef]
- Mirshafiee, F.; Shahbazi, E.; Safi, M.; Rituraj, R. Predicting Power and Hydrogen Generation of a Renewable Energy Converter Utilizing Data-Driven Methods: A Sustainable Smart Grid Case Study. Energies 2023, 16, 502. [Google Scholar] [CrossRef]
- Jansons, L.; Zemite, L.; Zeltins, N.; Geipele, I.; Backurs, A. Green and Sustainable Hydrogen in Emerging European Smart Energy Framework. Latv. J. Phys. Tech. Sci. 2023, 60, 24–38. [Google Scholar] [CrossRef]
- Yousri, D.; Farag, H.E.; Zeineldin, H.; El-Saadany, E.F. Integrated model for optimal energy management and demand response of microgrids considering hybrid hydrogen-battery storage systems. Energy Convers. Manag. 2023, 280, 116809. [Google Scholar] [CrossRef]
- Le, T.S.; Nguyen, T.N.; Bui, D.-K.; Ngo, T.D. Optimal sizing of renewable energy storage: A techno-economic analysis of hydrogen, battery and hybrid systems considering degradation and seasonal storage. Appl. Energy 2023, 336, 120817. [Google Scholar] [CrossRef]
- Zhang, W.; Maleki, A.; Rosen, M.A.; Liu, J. Optimization with a simulated annealing algorithm of a hybrid system for renewable energy including battery and hydrogen storage. Energy 2018, 163, 191–207. [Google Scholar] [CrossRef]
- Zhang, Y.; Campana, P.E.; Lundblad, A.; Yan, J. Comparative study of hydrogen storage and battery storage in grid connected photovoltaic system: Storage sizing and rule-based operation. Appl. Energy 2017, 201, 397–411. [Google Scholar] [CrossRef]
- Ferrario, A.M.; Bartolini, A.; Manzano, F.S.; Vivas, F.J.; Comodi, G.; McPhail, S.J.; Andujar, J.M. A model-based parametric and optimal sizing of a battery/hydrogen storage of a real hybrid microgrid supplying a residential load: Towards island operation. Adv. Appl. Energy 2021, 3, 100048. [Google Scholar] [CrossRef]
- Hannan, M.; Abu, S.M.; Al-Shetwi, A.Q.; Mansor, M.; Ansari, M.; Muttaqi, K.M.; Dong, Z.Y. Hydrogen energy storage integrated battery and supercapacitor-based hybrid power system: A statistical analysis towards future research directions. Int. J. Hydrogen Energy 2022, 47, 39523–39548. [Google Scholar] [CrossRef]
- Awan, A.B.; Zubair, M.; Sidhu, G.A.S.; Bhatti, A.R.; Abo-Khalil, A.G. Performance analysis of various hybrid renewable energy systems using battery, hydrogen, and pumped hydro-based storage units. Int. J. Energy Res. 2019, 43, 6296–6321. [Google Scholar] [CrossRef]
- Gandiglio, M.; Marocco, P.; Bianco, I.; Lovera, D.; Blengini, G.; Santarelli, M. Life cycle assessment of a renewable energy system with hydrogen-battery storage for a remote off-grid community. Int. J. Hydrogen Energy 2022, 47, 32822–32834. [Google Scholar] [CrossRef]
- Pelosi, D.; Baldinelli, A.; Cinti, G.; Ciupageanu, D.-A.; Ottaviano, A.; Santori, F.; Carere, F.; Barelli, L. Battery-hydrogen vs. flywheel-battery hybrid storage systems for renewable energy integration in mini-grid: A techno-economic comparison. J. Energy Storage 2023, 63, 106968. [Google Scholar] [CrossRef]
- Modu, B.; Abdullah, P.; Bukar, A.L.; Hamza, M.F. A systematic review of hybrid renewable energy systems with hydrogen storage: Sizing, optimization, and energy management strategy. Int. J. Hydrogen Energy 2023, 48, 38354–38373. [Google Scholar] [CrossRef]
- Aslani, M.; Imanloozadeh, A.; Hashemi-Dezaki, H.; Hejazi, M.A.; Nazififard, M.; Ketabi, A. Optimal probabilistic reliability-oriented planning of islanded microgrids considering hydrogen-based storage systems, hydrogen vehicles, and electric vehicles under various climatic conditions. J. Power Sources 2022, 525, 231100. [Google Scholar] [CrossRef]
- Tostado-Véliz, M.; Jordehi, A.R.; Fernández-Lobato, L.; Jurado, F. Robust energy management in isolated microgrids with hydrogen storage and demand response. Appl. Energy 2023, 345, 121319. [Google Scholar] [CrossRef]
- Abadlia, I.; Hassaine, L.; Beddar, A.; Abdoune, F.; Bengourina, M.R. Adaptive fuzzy control with an optimization by using genetic algorithms for grid connected a hybrid photovoltaic–hydrogen generation system. Int. J. Hydrogen Energy 2020, 45, 22589–22599. [Google Scholar] [CrossRef]
- Huang, Y.; Shi, M.; Wang, W.; Lin, H. A two-stage planning and optimization model for water-hydrogen integrated energy system with isolated grid. J. Clean. Prod. 2021, 313, 127889. [Google Scholar]
- Pang, Y.; Pan, L.; Zhang, J.; Chen, J.; Dong, Y.; Sun, H. Integrated sizing and scheduling of an off-grid integrated energy system for an isolated renewable energy hydrogen refueling station. Appl. Energy 2022, 323, 119573. [Google Scholar] [CrossRef]
- Zhang, G.; Shi, Y.; Maleki, A.; Rosen, M.A. Optimal location and size of a grid-independent solar/hydrogen system for rural areas using an efficient heuristic approach. Renew. Energy 2020, 156, 1203–1214. [Google Scholar] [CrossRef]
- Abo-Elyousr, F.K.; Guerrero, J.M.; Ramadan, H.S. Prospective hydrogen-based microgrid systems for optimal leverage via metaheuristic approaches. Appl. Energy 2021, 300, 117384. [Google Scholar] [CrossRef]
- Singh, S.; Chauhan, P.; Singh, N. Capacity optimization of grid connected solar/fuel cell energy system using hybrid ABC-PSO algorithm. Int. J. Hydrogen Energy 2020, 45, 10070–10088. [Google Scholar] [CrossRef]
- Maleki, A.; Khajeh, M.G.; Rosen, M.A. Two heuristic approaches for the optimization of grid-connected hybrid solar–hydrogen systems to supply residential thermal and electrical loads. Sustain. Cities Soc. 2017, 34, 278–292. [Google Scholar] [CrossRef]
- Mehrjerdi, H.; Bornapour, M.; Hemmati, R.; Ghiasi, S.M.S. Unified energy management and load control in building equipped with wind-solar-battery incorporating electric and hydrogen vehicles under both connected to the grid and islanding modes. Energy 2019, 168, 919–930. [Google Scholar] [CrossRef]
- Kaplan, O.; Temiz, M. A novel method based on Weibull distribution for short-term wind speed prediction. Int. J. Hydrogen Energy 2017, 42, 17793–17800. [Google Scholar] [CrossRef]
- Afzaal, M.U.; Sajjad, I.A.; Awan, A.B.; Paracha, K.N.; Khan, M.F.N.; Bhatti, A.R.; Zubair, M.; Rehman, W.U.; Amin, S.; Haroon, S.S.; et al. Probabilistic generation model of solar irradiance for grid connected photovoltaic systems using weibull distribution. Sustainability 2020, 12, 2241. [Google Scholar] [CrossRef]
- Cai, T.; Dong, M.; Liu, H.; Nojavan, S. Integration of hydrogen storage system and wind generation in power systems under demand response program: A novel p-robust stochastic programming. Int. J. Hydrogen Energy 2022, 47, 443–458. [Google Scholar] [CrossRef]
- Ampimah, B.C.; Sun, M.; Han, D.; Wang, X. Optimizing sheddable and shiftable residential electricity consumption by incentivized peak and off-peak credit function approach. Appl. Energy 2018, 210, 1299–1309. [Google Scholar] [CrossRef]
- Diewvilai, R.; Audomvongseree, K. Generation expansion planning with energy storage systems considering renewable energy generation profiles and full-year hourly power balance constraints. Energies 2021, 14, 5733. [Google Scholar] [CrossRef]
- Wang, D.; Tan, D.; Liu, L. Particle swarm optimization algorithm: An overview. Soft Comput. 2018, 22, 387–408. [Google Scholar] [CrossRef]
- Kumar, D.; Kumar, V. Impact of controlling parameters on the performance of MOPSO algorithm. Procedia Comput. Sci. 2020, 167, 2132–2139. [Google Scholar] [CrossRef]
- Verma, S.; Pant, M.; Snasel, V. A comprehensive review on NSGA-II for multi-objective combinatorial optimization problems. IEEE Access 2021, 9, 57757–57791. [Google Scholar] [CrossRef]
- Gouda, N. Synergistic Integration of Demand Side Management, Renewable Energy Sources, Battery, and Hydrogen Storage in Hybrid Energy Systems. Master’s Thesis, Dalhousie University, Halifax, NS, Canada, 2024. [Google Scholar]













| References | Objectives | Techniques | Optimization | Limitations |
|---|---|---|---|---|
| [41] | Minimization of total cost | Constraint and Column Generation Algorithm | Single-objective | Emission and energy gap not considered |
| [42] | Enhancement of control performance | Genetic Algorithm (GA) | Single-objective | Economic cost and emission factors omitted |
| [43] | Reduction in operational cost and improvement of stability | Asynchronous Advantage Actor–Critic (A3C) Reinforcement Learning | Bi-objective | Environmental emissions not evaluated |
| [44] | Minimization of capital and replacement expenditures | Mixed-Integer Quadratic Constrained Programming (MIQCP) | Bi-objective | Energy balance and emissions disregarded |
| [45] | Minimization of energy deficit and demand mismatch | Improved Harmony Search integrated with GIS | Single-objective | Emission impacts not assessed |
| [46] | Optimization of levelized cost of energy | Particle Swarm Optimization (PSO) combined with Ant Colony Optimization (ACO) | Single-objective | Emissions not considered |
| [47] | Cost reduction | Artificial Bee Colony–Particle Swarm Optimization (ABC–PSO) | Single-objective | Environmental impact excluded |
| [48] | Minimization of operational cost and economic performance assessment | Adaptive Inertia Weight PSO (PSO-AIW) and Constriction Factor PSO (PSO-CF) | Bi-objective | Energy gap and emission parameters omitted |
| [49] | Minimization of energy consumption cost | Mixed-Integer Linear Programming (MILP) | Single-objective | Energy gap and emissions not included |
| This study | Minimization of operational cost and pollutant emissions, reduction in energy gap, and enhancement of renewable energy penetration | Hybrid NSGA-II–MOPSO | Tri-objective | – |
| Parameter | Value |
|---|---|
| Current density | |
| Area of cell | |
| Heat rate of fuel cell | |
| Fuel cell operating pressure | |
| Fuel cell operating temperature |
| Parameter | Value |
|---|---|
| Cathode activation energy | |
| Anode activation energy | |
| Temperature | |
| Thickness of membrane |
| Case Studies | Sources | Involvement | DSM Strategy |
|---|---|---|---|
| Basic operation | Wind | ✓ | |
| Solar | ✓ | ||
| Battery | ✓ | NA | |
| Hydrogen | -- | ||
| Utility | ✓ | ||
| Diesel generator | ✓ | ||
| Operation with DSM and battery | Wind | ✓ | |
| Solar | ✓ | ||
| Battery | ✓ | ✓ | |
| Hydrogen | |||
| Utility | ✓ | ||
| Diesel generator | |||
| Operation with DSM considering both battery and hydrogen | Wind | ✓ | |
| Solar | ✓ | ||
| Battery | ✓ | ✓ | |
| Hydrogen | ✓ | ||
| Utility | ✓ | ||
| Diesel generator | -- |
| Simulation Modes | Wind | Solar | Utility | Battery | Hydrogen | DGs |
|---|---|---|---|---|---|---|
| Case study 1 | 20% | 35% | 40% | 5% | -- | -- |
| Case study 2 | 25% | 30% | 40% | 3% | 2% | -- |
| Case study 3 | 34% | 36% | 11% | 8% | 11% | -- |
| Simulation Modes | Optimization Elements | Operational Cost | Pollution Emissions | Energy Gap | Renewable Energy Penetration |
|---|---|---|---|---|---|
| Case study 1 | Basic operation (No DSM, No hydrogen) | High | High | High | Low (Baseline) |
| Case study 2 | DSM + Battery | −4.1% | −9% | −12.5% | +7% |
| Case study 3 | DSM + Battery + Hydrogen Storage | −9.5% (total) | −22% (total) | −26% (total) | +22% (total) |
Disclaimer/Publisher’s Note: The statements, opinions and data contained in all publications are solely those of the individual author(s) and contributor(s) and not of MDPI and/or the editor(s). MDPI and/or the editor(s) disclaim responsibility for any injury to people or property resulting from any ideas, methods, instructions or products referred to in the content. |
© 2025 by the authors. Licensee MDPI, Basel, Switzerland. This article is an open access article distributed under the terms and conditions of the Creative Commons Attribution (CC BY) license (https://creativecommons.org/licenses/by/4.0/).
Share and Cite
Gouda, N.; Aly, H. Energy Management of Hybrid Energy System Considering a Demand-Side Management Strategy and Hydrogen Storage System. Energies 2025, 18, 5759. https://doi.org/10.3390/en18215759
Gouda N, Aly H. Energy Management of Hybrid Energy System Considering a Demand-Side Management Strategy and Hydrogen Storage System. Energies. 2025; 18(21):5759. https://doi.org/10.3390/en18215759
Chicago/Turabian StyleGouda, Nadia, and Hamed Aly. 2025. "Energy Management of Hybrid Energy System Considering a Demand-Side Management Strategy and Hydrogen Storage System" Energies 18, no. 21: 5759. https://doi.org/10.3390/en18215759
APA StyleGouda, N., & Aly, H. (2025). Energy Management of Hybrid Energy System Considering a Demand-Side Management Strategy and Hydrogen Storage System. Energies, 18(21), 5759. https://doi.org/10.3390/en18215759

