Next Article in Journal
Can Hydrogen Be Produced Cost-Effectively from Heavy Oil Reservoirs?
Previous Article in Journal
Techno-Economic Analysis of Marine Hybrid Clusters for Use in Chile and Mexico
Previous Article in Special Issue
Editorial: Special Issue “Thermo-Mechanical and Electrical Measurements for Energy Systems: 1st Edition”
 
 
Font Type:
Arial Georgia Verdana
Font Size:
Aa Aa Aa
Line Spacing:
Column Width:
Background:
Systematic Review

Battery Sizing and Composition in Energy Storage Systems for Domestic Renewable Energy Applications: A Systematic Review

1
Department of Mechanical and Aerospace Engineering, University of Rome La Sapienza, Via Eudossiana 18, 00184 Rome, Italy
2
Hydro-Eco Research Centre, Sapienza University of Rome, Via A. Scarpa 16, 00161 Rome, Italy
*
Authors to whom correspondence should be addressed.
Energies 2025, 18(20), 5536; https://doi.org/10.3390/en18205536
Submission received: 30 September 2025 / Revised: 13 October 2025 / Accepted: 14 October 2025 / Published: 21 October 2025

Abstract

Renewable energy sources, such as photovoltaic panels and wind turbines, are increasingly integrated into domestic systems to address energy scarcity, rising demand, and climate change. However, their intermittent nature requires efficient energy storage systems (ESS) for stability and reliability. This systematic review, conducted in accordance with PRISMA guidelines, aimed to evaluate the size and chemical composition of battery energy storage systems (BESS) in household renewable energy applications. A literature search was conducted in Scopus in August 2025 using predefined keywords, and studies published in English from 2015 onward were included. Exclusion criteria included book chapters, duplicate conference proceedings, geographically restricted case studies, systems without chemistry or size details, and those focusing solely on electric vehicle batteries. Of 308 initially retrieved records, 83 met the eligibility criteria and were included in the analysis. The majority (92%) employed simulation-based approaches, while 8% reported experimental setups. No formal risk-of-bias tool was applied, but a methodological quality check was conducted. Data were synthesized narratively and tabulated by chemistry, nominal voltage, capacity, and power. Lithium-ion batteries were the most prevalent (49%), followed by lead–acid (13%), vanadium redox flow (3.6%), and nickel–metal hydride (1.2%), with the remainder unspecified. Lithium-ion dominated due to high energy density, long cycle life, and efficiency. Limitations of the evidence include reliance on simulation studies, heterogeneity in reporting, and limited experimental validation. Overall, this review provides a framework for selecting and integrating appropriately sized and composed BESS into domestic renewable systems, offering implications for stability, efficiency, and household-level sustainability. The study was funded by the PNRR NEST project and Sapienza University of Rome Grant.

1. Introduction

Renewable energy sources (RESs), including solar photovoltaic, hydropower and wind turbines, have become the most practical and impactful solution to address energy-related critical challenges, such as rising energy consumption, oil depletion and carbon emissions [1]. The widespread adoption of renewable energy solutions is experiencing a notable increase across different sectors, including industrial, public, commercial, and residential domains [2,3]. In the domestic context, the use of renewable energy sources presents different advantages, not only reducing carbon emissions but also enhancing energy autonomy and promoting environmental sustainability. Indeed, the integration of RESs allows families to reduce their dependence on the energy grid, a crucial situation in the event of power outages or in remote areas where network access is limited. These benefits, combined with government incentives and technological innovations, make renewable energy an increasingly beneficial and popular choice in modern homes. Even if the transition to renewable energy in households is expected to accelerate, its integration into the power grid presents a series of challenges. Indeed, due to the intermittent and unpredictable nature of renewable energy sources, the power system can become strongly unstable; as a consequence, efficient resource management plays a crucial role, both in mitigating these issues and adapting to evolving circumstances. The use of energy storage systems (ESS) emerges as a strategic solution [4]. ESS are essential for managing the fluctuations inherent in renewable energy sources: they store excess energy during periods of high generation, when renewable energy production exceeds demand, and release it when energy demand rises or during times of low renewable energy generation. This process not only enhances the robustness and continuity of the power grid but also facilitates a more efficient utilization of renewable resources, paving the way for a seamless integration of sustainable energy into our existing energy infrastructure. Among the different types of ESS technologies available, battery energy storage systems (BESSs) have gained substantial attention due a series of advantages, including: (i) a fast response time, which allows BESSs to quickly adjust to changes in energy demand or supply for a more stability of the power grid [5]; (ii) a high degree of controllability even for renewable energy sources which are intrinsically variable, allowing for precise management of energy storage and distribution; (iii) geographical independence, i.e., they can be applied in a broad spectrum of locations, including urban and remote areas, without being constrained by geographical features.
While some battery storage technologies are well-established and reliable from a technological standpoint, the economic concerns of battery systems remain a significant obstacle to their widespread adoption as a traditional energy storage solution. In addition to financial considerations, factors such as safety, lifespan, and cost–performance are critical in determining the suitability of BESS for specific applications. Therefore, the trade-off among improving renewable energy system performance, achieving a profitable investment, and ensuring optimal performance characteristics represents a key challenge for the developers [6]. In view of this, BESS sizing optimization is crucial for perfectly balancing this trade-off and achieving the most effective solution for all these requirements. The correct sizing of a battery system ensures it can efficiently meet the energy demand without being oversized, which results in excessive costs, or undersized, leading to insufficient storage capacity [7]. Furthermore, the choice of battery chemistry plays an equally significant role in this optimization process. Carefully selecting the size and chemical composition of the battery is necessary to align the technical capabilities of the BESS with the specific needs of domestic renewable energy applications, such as solar or wind systems. To achieve this, mathematical models and simulation tools are often employed to determine the size and chemical composition for a given application [8]. These models simulate various operating scenarios, including factors such as energy demand profiles, renewable energy generation patterns, grid fees, and battery performance characteristics.
Different studies have tried to address the issue of determining the optimal size for BESS in various renewable energy systems [9], including the evaluation of various discharge strategies for grid-connected residential photovoltaic (PV) systems with energy storage aimed at optimizing battery energy use [10]. Other reviews focused on a techno-economic analysis of the lithium-ion battery-based renewable energy solution for off-grid electricity [11,12] and on assessing the global warming potential of lithium-ion battery energy storage systems in residential settings [12]. However, there is still a lack of review of battery size and composition for use in home energy renewable systems with energy storage.
This systematic review aims to explore the state of the art in the size and composition of battery energy storage systems in the context of domestic renewable energy applications. The analysis was not limited to a specific geographical area, as we aimed to provide a comprehensive perspective on household-scale systems globally, identifying key factors that influence battery design, capacity, and chemical composition. This review also includes information about the algorithms primarily used to optimize the energy home management system, the mathematical model of the battery, and provides an overview of the experimental systems used to recreate a domestic energy management system based on renewable energy sources and battery storage systems. Of note, battery energy storage systems are not the only technologies available for energy storage. Other last generation systems, such as hydrogen-based ones like fuel cells and electrolyzers, also offer promising solutions. However, here we focused on battery-based systems due to their current prevalence, technological maturity and extensive deployment in residential renewable energy applications [13,14].
Unlike previous reviews that focused on techno-economic aspects [15], environmental impacts [16], or sizing methodologies in broader microgrid contexts [17], our review systematically integrates four dimensions—battery chemistry, sizing parameters, home energy management algorithms, and experimental validation—specifically in residential renewable energy systems. The novelty of this review lies in its global scope (with no geographical restriction), its temporal coverage of nearly a decade of publications (2015–2025), and its integrated approach that simultaneously considers battery chemistry, sizing methodologies, home energy management algorithms, and experimental validation. This combined perspective provides a distinctive contribution and a more design-oriented perspective compared to previous reviews, such as [9] which primarily focuses on sizing methodologies without systematically addressing chemistry or algorithmic frameworks.
The manuscript is organized as follows. Section 2 describes the methodology, and the parameters employed to carry out this systematic review. Section 3 provides a technical description of home energy management system, focusing on the main renewable energy sources integrated into domestic contexts and the algorithms used for managing domestic energy. Section 4 presents battery energy storage systems with a detailed analysis of the dimensions and chemical composition of the batteries commonly used in domestic scenarios, along with an examination of their most common mathematical models. Section 5 focuses on manuscripts that report experimental systems for battery testing. Finally, Section 6 presents the conclusions of the paper.

2. Methods of Review

The review was conducted following the Preferred Reporting Items for Systematic Reviews and Meta-Analyses (PRISMA) guidelines [18]. In the subsection below, the four steps of Identification, Screening, Eligibility, and Inclusion are presented. For major detail about Prisma, see Supplementary Materials.

2.1. Identification Strategy

The literature search was performed through two different databases: Scopus and WOS (last search August 2025). For the two databases, as highlighted in Table 1, we used the same list and combination of keywords, both arranged according to the writing rules required by the selected database. Additionally, wildcard symbols (*) were used to consider all possible variations in root words. For each identified record, a cross-referencing was conducted to ensure that no relevant studies were missed. Dr. Ludovica Apa performed the literature search.

2.2. Screening Criteria

We downloaded the records identified through the database, searching into Abtrackr© [19] for a deduplication action. After the duplicates were removed, we decided that the articles to be included in this review had to meet the following criteria:
  • they were published in the last ten years (2015–2025);
  • they were written in English;
  • book chapters were not considered;
  • We identified 308 unique papers.

2.3. Papers Eligibility Criteria

In this step, we carried out a data extraction based on four major eligibility themes: (i) analysis of the domestic energy system only in specific study must not considered; (ii) systems must provide information on the chemical composition and size of the BES used; (iii) system that only considered the electric vehicle battery (EV battery) were excluded; (iv) a conference proceeding if a journal article—written by the same authors—exists, and it has the same contents as the conference proceeding. These four topics are chosen, as asserted in the introduction, and complied with the author’s intention.

2.4. Quality Valuation and Inclusion

We conducted a supplementary evaluation of each remaining study using the five criteria presented in Table 2. Independently, Apa, D’Alvia, and Rizzuto applied these criteria to assess the quality of the publications. Any discrepancies between two reviewers were resolved by the third.

2.5. Study Selection

The article selection process, as illustrated in Figure 1, is based on the PRISMA flowchart.
The literature search produced 369 articles. Starting with these articles, 26 were eliminated before screening based on the first exclusion criteria. Of the 282 remaining articles, a further 59 articles were eliminated on the relevance of title and abstract. After that, the 223 remaining papers were analyzed based on the eligibility criteria. At the end of the process, 83 articles remained for the final analysis. An additional 10 articles were added from a cross-reference check.
Among all the selected publications, 92% focus on mathematical simulations, employing specific mathematical models that replicate the entire energy system, including renewable energy, the grid, and energy storage. The remaining papers present experimental results, including the development of specific systems to reproduce a real domestic renewable energy system or acquire real data from a residential context.

3. Home Energy Management Systems

3.1. Technical Description of Home Energy Management System

Home Energy Management Systems (HEMSs) are designed to regulate household devices and oversee the energy and data distribution within a residential building. These systems are responsible for interacting with end-users through various platforms, providing real-time tracking of energy use in the home. HEMSs are designed to optimize energy use, decrease costs and contribute to a more sustainable lifestyle. Indeed, users can participate in demand response programs by adjusting their energy utilization across the day and implementing specific peak shaving strategies to lower electricity usage during peak pricing periods. HEMSs assume a crucial role when renewable energy sources, such as photovoltaic and wind turbines, are integrated into a domestic energy context. In this case, users can prioritize the use of renewable sources and manage the battery energy storage system to meet or exceed energy requirements. HEMSs can also interact with the electrical grid to optimize energy costs and enhance grid stability, swapping excess energy with the grid or absorbing power during periods of low electricity rate. Finally, the HEMSs continuously monitor the state of charge of the battery and adjust battery charging or discharging according to the household’s energy needs and the availability of renewable energy.
Figure 2 illustrates an example of a home energy management system [20].
Basically, it is dependent on automatic and communicating systems, and its components are detailed below:
  • Sensors and Smart Meters: for the collection of real-time data on energy consumption and generation. Sensors are used to identify temperature, humidity, movement, light, and pressure.
  • Communication and connectivity device: communication between sensors and meters; both wireless and wired communication technologies are usually employed.
  • Control algorithms: for the analysis of the collected data and for decision-making regarding energy management. These algorithms incorporate techniques such as machine learning, optimization, and predictive modeling to optimize energy use by considering user needs, energy costs, and external factors like weather forecasts.
  • Actuators and devices: include traditional and smart appliances such as smartphone applications, web portals, or dedicated control panels that allow users to view in real-time energy usage information, adjust settings and receive suggestions for energy-saving actions.
  • Integration with renewable energy sources: wind turbines or solar panels are the most employed into the home energy system. These systems can smartly manage energy generation, storage and consumption to optimize the use of self-generated renewable energy and minimize reliance on the grid.
To identify a battery energy storage system within the domestic renewable energy context, several key characteristics can be highlighted. Firstly, the system must be integrated with renewable energy sources, such as photovoltaic panels or wind turbines, enabling efficient storage of surplus energy generated during peak production periods. Additionally, the system should prioritize self-consumption of renewable energy, reducing reliance on grid electricity. Another distinguishing feature is the system’s ability to interact with the electrical grid in a dynamic manner. This includes exporting excess of energy during high production periods or absorbing grid power during low-cost periods to stabilize energy demand and supply. Furthermore, the system’s integration with advanced control algorithms ensures precise management of the energy, including real-time adjustments based on household consumption patterns, renewable energy availability, and battery state of charge. The system’s scalability, which allows for adjustments to storage capacity as energy needs grow, also marks its suitability for domestic applications. Off-grid functionality, where the system can power critical appliances during grid outages, is another crucial aspect that aligns these systems with user demands.
A series of factors must be considered to distinguish the different home energy systems. These include the type of renewable source integrated into the domestic system, the algorithm employed to optimize energy consumption and battery management, the use of energy forecasting to predict energy demand, and the battery type and capacity used as a storage system. The following two sections explain the primary renewable energy sources integrated into these systems, along with a discussion of their respective mathematical models and the predictive algorithms that manage energy flows and optimize system efficiency.

3.2. Home Renewable Energy Sources

Solar panel systems and wind energy turbines are the most widely adopted renewable energy sources for domestic applications. Among the studies analyzed in this review, photovoltaic energy is always incorporated in home energy systems. However, around 23% of the papers deal with coupling solar energy with wind turbines, reflecting a less frequent but complementary use of wind energy in such systems. Both PV and WT technologies are highly dependent on regional characteristics and weather conditions. Figure 3 shows a representative example of solar irradiance and wind velocity values measured over 96 h, providing insights into their variability and the potential for hybrid system integration [15].
Combining domestic renewable energy systems with battery storage solutions has become an increasingly popular approach for enhancing energy sustainability in domestic context. The mathematical models of the solar photovoltaic system and wind turbine generation systems are presented below, highlighting the key parameters that influence the energy development.
Photovoltaic systems convert sunlight directly into electrical energy using semiconductor materials, typically silicon. Weather conditions, the time of day, and geographic location heavily influence their performance. As a result, the use of energy storage systems to save exceeding energy during peak sunlight for later use when sunlight is limited or unavailable is essential. The power output (PSPV) of the PV array, can be determined as follows [22]:
P S P V = G P V × f P V × I T I T , S T C × 1 + α P T C T C , S T C
where GPV is the PV rated capacity expressed in kW, fPV is the PV derating factor, IT refers to the amount of sunlight reaching the PV array expressed in kW/m2, IT,STC is the solar incident radiation at standard test conditions (STC), i.e., 1 kW/m2, TC is the cell temperature of the PV in °C, αP represents the power temperature coefficient (%/°C), TC,STC is the cell temperature under STC (25 °C) of the PV. Equation (1) describes one of the simplest mathematical models of a PV system. However, in certain scenarios, variations in cell temperature—due to ambient conditions, solar irradiation, and wind speed—can significantly impact system performance. In such cases, this model can be enhanced by integrating a temperature-dependent model that takes into account wind speed and ambient temperature. The cell temperature can then be expressed as:
T C = T a + I T × τ α U L × 1 η P V τ α
where Ta is the ambient temperature, τα can be obtained from the manufactures specification and represents the effective absorptance–transmittance of the PV panels, ηPV is the efficiency of PV array, and UL indicates the heat transfer coefficient from the environment. τα can be measured at Nominal Operating Cell Temperature (NOCT) as:
τ α U L =   T C , N O C T   T a , N O C T I T , N O C T
where TC,NOCT, Ta,NOCT and IT,NOCT indicate the nominal operating cell temperature and the atmospheric temperature and the irradiation of the solar at nominal operating cell temperature, respectively. Finally, the temperature of the cell can be expressed as:
T C =   T a +   I T × T C , N O C T   T a , N O C T I T , N O C T × 1 η P V τ α
On the other hand, the wind turbine generation (WTG) systems generate electricity by converting the mechanical energy created by wind into electrical power. Again, wind energy is subjected to variability in wind speeds, which can affect the consistency of power generation. Energy storage systems can help address this challenge by storing excess energy produced. WTG is also strongly dependent on geographic location and local wind conditions. The general equation relating the power generated by the wind turbine and the wind speed is non-linear [23]. However, within certain operating range and in specific context where only the average energy production and the feasibility of the installation are needed, like the domestic one, a linearized model can be adopted [24].
In this case, the power generated by the wind turbine (Pwt) can be expressed as follows [22]:
P w t ( v ) = P r V V c i n V r a t V c i n ,     V c i n V V r a t P r ,     V r a t V V C O 0 ,     V < V c i n V > V C O
where Pr indicates the rating of a single WTG, V represents the wind speed at a desired height, Vcin and VCO are the cut-in speed and cut-out speed, respectively, and Vrat is the rated wind speed. The wind speed is also strongly dependent on the height:
V =   V r e f H H r e f α
where V is the wind speed at the height H and Vref is the wind velocity measured at the reference height Href. The exponent α also depends on the surface roughness, time of day, wind speed, season and temperature. Typically, α is assumed to be 0.142 for steady wind flow, but it can range from 0.4 for rough surfaces in temperate regions to 0.05 for smooth surfaces in tropical areas [22].

3.3. Classification of Algorithms and Control Strategies in Home Energy Management Systems

The energy management in Home Energy Management Systems (HEMS) requires the integration of optimization algorithms and control strategies. The optimization algorithms focus on strategic decision-making, such as energy allocation, demand response, and cost minimization, while control strategies operate at the tactical level, ensuring real-time system stability and response to dynamic conditions. The complexity and effectiveness of these algorithms and control strategies significantly influence the performance of the HEMS. The main algorithms can be classified based on approaches employed, and they are mainly divided in four broad categories: metaheuristic, exact, artificial intelligence (AI) and hybrid ones [25]. Table 3 summarizes the various types of approaches employed in the papers analyzed in this review, distinguishing between optimization algorithms and controllers/control strategies. Most of the works, 50%, adopted optimization-based algorithms (exact), characterized by stable solutions, precision and reliability, and are suited for smaller-scale problems. 37.5% of them implemented metaheuristic approaches rather used in scenarios requiring practical, flexible and computationally feasible solutions. 9.4% of the selected articles adopted artificial intelligence algorithms to predict energy demand in the context of home renewable energy systems. Finally, only two papers (2.4%) evaluated the performance of hybrid algorithms, combining the K-medoids algorithm and the Elman neural network in one case, and the Genetic algorithm and the DICOPT in the second ones.
From a modeling perspective, the approaches summarized in Table 3 generally share a common structure in terms of inputs, processing variables, and outputs.
The typical inputs required by these models include photovoltaic and/or wind generation profiles (irradiance, wind speed, and power output), residential electrical load demand, and battery parameters such as nominal capacity, efficiency, and state-of-charge (SoC) constraints. Environmental data (mainly temperature) and, when relevant, economic indicators such as electricity prices or feed-in tariffs are also frequently included.
The outputs of these models typically correspond to the optimized or simulated system performance metrics, including optimal battery size or energy capacity, charge/discharge scheduling, SoC trajectories, and energy self-consumption or cost-saving indicators. In real-time control frameworks, these algorithms also process monitoring data in real time to generate management actions, such as power dispatch commands, demand shifting, or grid interaction signals.
This generalized input–output scheme allows a consistent interpretation of how different algorithmic families—optimization-based, metaheuristic, and artificial intelligence—interact with the physical, operational, and economic parameters of residential battery energy storage systems.
Metaheuristic approaches, such as the genetic algorithm, multi-objective demand-response (DR), and particle swarm optimization, are all classified as optimization algorithms and are employed to tackle complex problems by delivering high-quality solutions, although they do not ensure the discovery of the absolute best solution. Amer et al. [41] introduced a multi-objective DR strategy to optimize the scheduling of different loads and energy supplies, taking into account utility price signals, customer satisfaction, and the health status of the distribution transformer. The model demonstrated a 38% reduction in electricity costs as well as an 18% decrease in the overall peak demand on the distribution transformer. Arun et al. [34] implemented a sizing algorithm based on genetic algorithm (GA) to choose the size of the renewable energy resources and battery storage with the aim of maximizing the efficient use of available renewable energy. Their results demonstrated that the proposed system was able to handle both programmable and unprogrammable loads, yielding considerable savings by keeping total household energy consumption within the maximum demand threshold and by optimizing battery operation most efficiently.
Exact approaches and the optimization-based algorithms, such as dynamic programming, model predictive control and Mixed-Integer Linear Programming methods, ensure the finding of the best possible solution but can be highly demanding in terms of computational resources, particularly for intricate or large-scale problems. Among these, only the Model Predictive Control (MPC) and the Proportional–Integral (PI) Control Algorithm are commonly employed as controllers or control strategies. The MPC algorithm integrates optimization and control by predicting future system behavior and adjusting actions accordingly, while the PI control algorithm focuses on maintaining system stability through continuous real-time adjustments of key parameters. In the paper of Bhoi et al. [55] A dynamic programming (DP) algorithm was used as an optimization algorithm to determine the state of charge schedule for the battery storage in renewable energy sources, minimizing consumer energy costs and maximizing the energy storage state of health. Simulation results indicate a strong potential to enhance the financial returns of a photovoltaic system with battery energy storage (BES) connected to the grid and optimized using a time-of-use tariff. Medeiros et al. [64] proposed an algorithm based on mixed integer linear programming (MILP) for real-time management of the distributed residential energy resources. The proposed method demonstrated significant potential in reducing the adverse effects caused by the unpredictable operation of intermittent renewable energy generation and the unregulated charging of electric vehicles on the electrical distribution network.
The use of artificial intelligence and machine learning-based approaches, such as neural networks, deep learning, and algorithms based on AI techniques, is increasing in HEMS to enhance decision-making processes, optimize consumption, and manage energy storage. Fuzzy-logic controllers, rule-based algorithms and power management algorithms (PMA) are mainly used as controllers or control strategies. Abedi and Kwon [26] proposed an optimization model combined with a neural network-based forecasting system to dynamically predict uncertainties and optimize battery energy storage operations through an iterative process. The findings showed that the proposed model is suitable for practical use in optimizing residential battery energy storage systems, effectively leveraging solar power to adapt to fluctuating and uncertain electricity demand and pricing. Ademulegun and Moreno Jaramillo [28] developed a fuzzy-logic-based control system to fulfill user energy needs, determining the appropriate size of the PV array and battery storage to meet essential load demands in a household setting. Their findings revealed that the use of fuzzy logic to manage the power conversion system allowed it to better respond to different situations, such as off-grid operation, low battery levels, fully charged batteries and grid-connected scenarios. The main strength of this design resides in its simplicity, efficiently handling constrained power supply from both the grid and the renewable PV system. This is achieved by using optimally sized storage to support essential loads, providing a predetermined number of days of power autonomy.
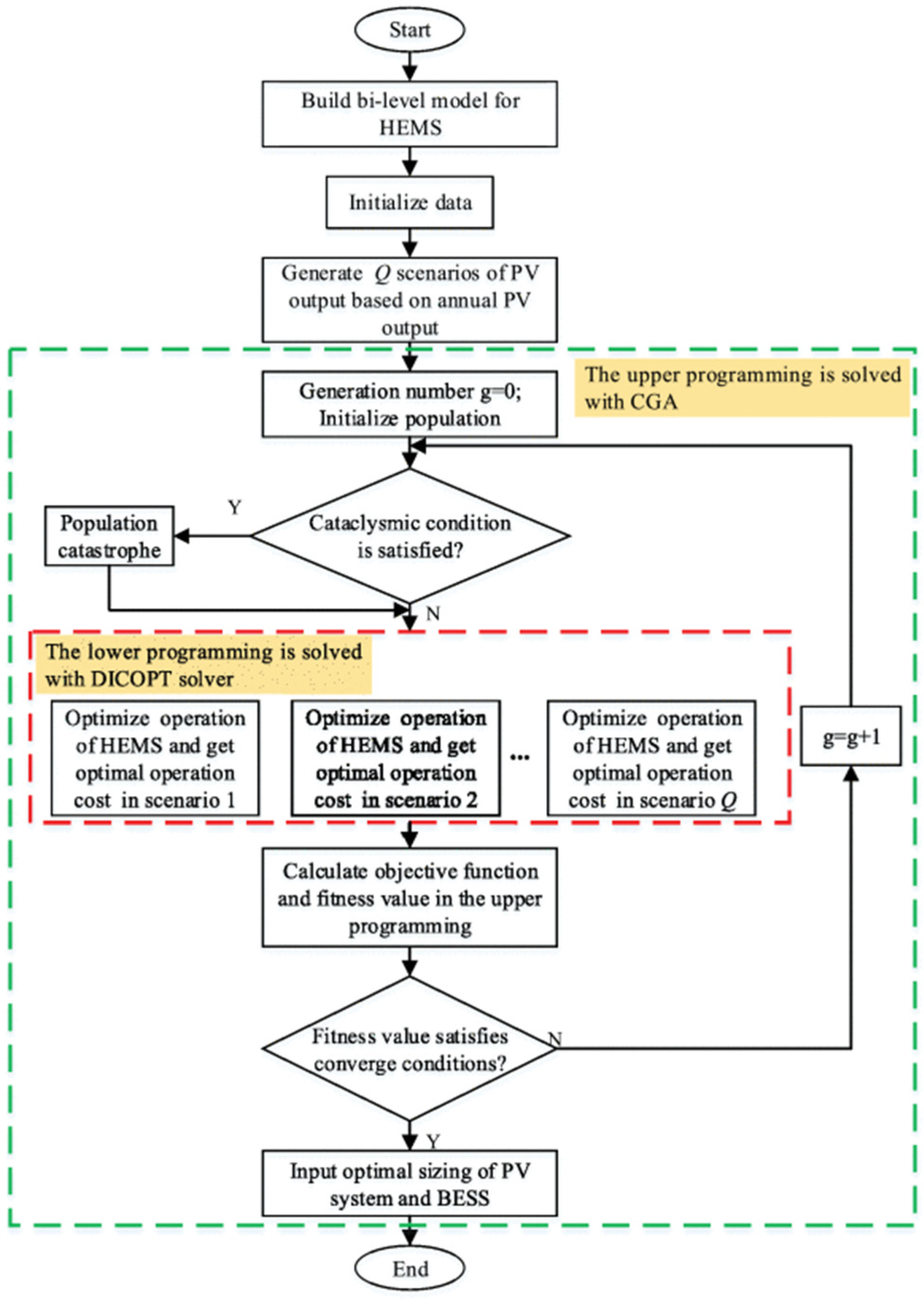
Hybrid approaches combine different techniques with the aim of enhancing the system’s ability to manage energy resources dynamically, meet various objectives, and address complex constraints. The newest hybrid algorithms are also strongly adaptable and effective in real-word applications. For instance, Koltsaklis et al. [84] introduced an optimization algorithm based on a hybrid approach combining the K-medoids algorithm and the Elman neural network. The K-medoids algorithm was used to cluster the training dataset and assist in input selection, while the Elman neural network handled the forecasting. The proposed method determined the optimal day-ahead energy scheduling for all types of loads, including those that are inelastic or can participate in demand–response programs, as well as the charging and discharging schedules for electric vehicles and energy storage systems. Similarly, Zhou et al. [85] proposed a hybrid method that integrates a heuristic algorithm, the genetic one, and a numerical optimization algorithm known as the DICOPT solver. The scheme of the hybrid solving strategy is shown in Figure 4. The heuristic algorithm was applied to optimize the sizing of the PV system and the battery energy storage system (BESS), leveraging its strong search capabilities, early convergence, and stable performance. Meanwhile, the DICOPT solver was utilized to optimize the operation of the Home Energy Management System (HEMS) during the lower-level programming stage, leveraging its efficiency in solving mixed-integer non-linear programming problems.
Finally, only two works performed a comparison between different algorithm approaches. Deng et al. [47] utilized the particle swarm optimization (PSO) and Consensus Alternating Direction Method of Multipliers (C-ADMM) algorithm in the outer and inner loop, respectively, to calculate the optimal size of residential BESS for long-term operational planning. The results demonstrated that the long-term storage planning problem for residential systems can be efficiently addressed using CADMM, thanks to its ability to perform parallel computations. Finally, Tantawy et al. [39] compared four different optimization algorithms—i.e., GA, PSO, WOA, and SCA—for the optimal scheduling of appliances in single and multiple homes. Results showed that the GA exhibited a longer runtime compared to other algorithms.
In summary, while some algorithms are explicitly designed for optimizing battery size, others focus on different aspects of energy management systems or specific tasks, such as demand forecasting or system control. Nevertheless, these algorithms indirectly impact battery sizing by influencing key decision-making parameters. For instance, optimization-based approaches such as MILP, PSO, and GA are well-suited for multi-objective optimization problems, including determining the optimal battery size. Conversely, algorithms such as Neural Network-Driven Forecasting and Fuzzy-Logic Controllers are primarily employed for energy production and demand prediction, as well as improving the operational control of the system. It is also important to note that algorithms like MPPT, traditionally associated with optimizing the energy conversion efficiency of photovoltaic systems, can indirectly influence battery sizing. Indeed, by maximizing the energy harvested from renewable sources, these algorithms provide indications on the amount of energy that needs to be stored.
It is essential to emphasize that algorithmic approaches are not purely abstract but have a direct influence on battery sizing and operation. For example, optimization-based methods such as MILP or GA explicitly incorporate battery capacity and SoC constraints, thereby shaping system dimensioning. Similarly, experimental trends indicate a shift toward hybrid simulation–experimental platforms, which enable the validation of algorithm performance under realistic conditions. However, standardized evaluation frameworks remain scarce, representing an area for further development.
Moreover, it is worth noting that this review primarily focuses on identifying the main categories of computational methods used in residential BESS research, rather than providing a detailed technical comparison of each algorithm. The studies highlight trade-offs between accuracy, flexibility, and computational effort across various methods, including exact optimization, metaheuristics, and AI-based approaches. Comprehensive benchmarking of these methods is still lacking in the literature and represents a relevant direction for future research. To facilitate a visual comparison among the different algorithmic families, Figure 5 provides a diagram that summarizes their main advantages and limitations. Each axis represents a key performance dimension—accuracy, computational cost, flexibility, scalability, and ease of implementation—based on the qualitative synthesis of the reviewed papers. Optimization-based (exact) algorithms achieve the highest accuracy and stability, but are penalized by their high computational requirements. Metaheuristic methods exhibit strong flexibility and good scalability, whereas AI-based approaches demonstrate excellent adaptability and predictive capacity, but require large datasets and careful tuning. Hybrid approaches tend to offer balanced performance, combining complementary strengths of their constituent techniques.
Battery energy storage systems (BESSs) are available in various forms, including electrochemical batteries with high energy and power density, superconducting magnetic energy storage systems known for their high power density, as well as compressed air and flywheel storage technologies. Each of these storage options has numerous advantages, such as rapid response time, increased storage capability and the capacity to deliver peak current. These features make them suitable for a wide range of applications, including the integration in the domestic renewable energy systems. Based on the findings of this review, the only type of battery storage energy system used in the context of domestic renewable energy systems is the electrochemical one. They are indeed advantageous for their high energy and power density. BESSs play a crucial role in the management of the impact that unpredictable behaviors of RESs might have on the smart grid system, contributing to their stability. This is primarily achieved by accurately managing the charging and discharging cycles. When there is excess power generated by renewable energy sources (RESs), the exceeding energy is stored in the BESSs. Conversely, during unfavorable weather conditions, the system depends on the BESSs to provide the necessary energy. In this section, we describe a battery mathematical model to be integrated into the domestic renewable system, the dimension and the chemical composition of the battery storage systems found in the papers selected in this review and the description of some experimental setups used for the characterization of battery storage systems.

4. Battery Energy Storage Systems

4.1. Battery Energy Storage System Model

Battery storage models are crucial in the design and optimization of energy storage systems (ESS) for domestic renewable energy applications. These models allow us to determine the appropriate battery size and configuration by simulating energy demand, renewable generation, and grid interactions under various scenarios. The battery energy (Ebatt) can be determined according to [22]:
E b a t t = E b a t t 0 + 0 t V b a t t × I b a t t d t
where Ebatt0 represents the initial battery charge, Vbatt and Ibatt are the battery voltage and current, respectively. The estimation of the state of charge (SoC) of the battery is essential not only for calculating the battery energy value but also for ensuring its safe and efficient operation. By accurately estimating the battery SoC, users can implement effective use strategies that maintain the battery within its optimal charge and discharge limits, thereby preventing irreversible alterations to the structure of the positive active material and mitigating abnormal capacity degradation [86,87]. Furthermore, precise SoC estimation is particularly critical in temperature-varying environments, as it helps to avoid conditions that could lead to thermal runaway and compromise battery safety [88].
The SoC of the battery varies in function of the time and can be calculated as:
S o C   t S o C   t 1 =   T 1 T P b a t t η b a t V b u s   d t
where Pbat is the power supplied by the battery, Vbus is the bus voltage of the microgrid system and represents the battery round-trip efficiency that can be expressed as follows:
η b a t = η b a t c η b a t d
where η b a t d and η b a t c are the discharging and charging efficiency of the battery, respectively. Of note, even if the charge and discharge efficiency of the battery cannot be determined simultaneously by electrical measurement, Equation (9) is only used to model the energy efficiency of the battery, providing an estimate of the overall energy efficiency of the storage system, a crucial parameter for evaluating system performance in domestic renewable energy scenarios. If a battery bank is considered, the maximum value of SoC is equal to the aggregate capacity of the battery array (Cn (Ah)), as follows:
C n A h =   N b a t N b a t s   C b A h
where Nbat is the total number of batteries, Cb (Ah) represents the single battery capacity, defined as the total amount of electricity produced through electrochemical reactions within the battery and expressed in ampere-hours (Ah), and N b a t s represents the number of batteries connected in series. The batteries are arranged in series to achieve the desired bus voltage. The number of batteries needed in series to reach the required voltage is determined as:
N b a t s =   V b u s V b a t t
where Vbatt is the voltage rating of a single battery. Finally, the maximum charge/discharge power of a battery at any given time is defined as:
P b a t m a x =   N b a t V b a t I b a t m a x 1000
where I b a t m a x is the maximum charging current of the battery expressed in Amperes.
The previous formulations represent simplified design-oriented equations commonly employed in the reviewed literature to calculate key battery parameters such as energy, state of charge, and efficiency. While not full electrochemical models, they are widely used in practice to guide system sizing and operational analysis. These equations provide the foundation for interpreting the subsequent studies reviewed in Section 4.2.

4.2. Battery Size and Composition

Identifying the optimal chemical composition and size of the battery is the primary challenge to address when integrating a storage system into a residential renewable energy setup. The most crucial parameter is the understanding of the battery’s capacity. An incorrect estimation of the required capacity can turn the expected benefits into drawbacks. Maintenance costs are closely tied to the battery’s size: an oversized BESS can lead to unnecessary expenses, while an undersized system may fail to deliver the expected advantages. The choice of the size and chemical composition of the BESS in a domestic renewable energy system depends on several factors, including the daily energy demand, the load profile through the day with peak loads and periods of low consumption, environmental factors such as local temperature and climatic conditions, grid connectivity and considerations on the lifecycle and maintenance of the battery. It is worth noting that for standalone HRES, financial criteria are also used for battery sizing. However, in this review, we did not report the financial aspect of the battery, focusing only on technical aspects.
Table 4 summarizes the types of batteries and their chemical compositions used in domestic renewable energy systems. The table is sorted by the chemical composition of the batteries, considering the number of cells in series, the nominal voltage, capacity, and power of the battery system. Differing test conditions and reporting formats limit direct comparison across studies.
While Table 4 summarizes the distribution of chemistries, capacities, and voltages reported in the literature, practitioners often require a clearer understanding of how these technologies differ in terms of performance degradation and safety risks. Table 5 presents a qualitative comparison of the dominant battery chemistries used in residential renewable energy systems, including their typical energy density ranges, primary degradation mechanisms, and hazard considerations relevant to practical deployment.
Lithium-ion batteries are also subject to the risk of thermal runaway, in which internal short circuits or electrolyte decomposition under abuse conditions can trigger rapid heat release, fire, or explosion. This hazard has been extensively documented [113,114,115]. Such risks underscore the importance of robust battery management systems (BMS), adequate ventilation, and residential enclosure fire ratings as essential components of safe deployment.
From the selected articles, 49% involve lithium-ion batteries, while 13%, 3.6%, and 1.2% employ lead–acid, vanadium redox flow, and nickel–metal hydride batteries, respectively. In the remaining papers (33.2%) the chemical composition of the batteries was not specified. While these studies did not explicitly specify battery chemistry, the predominance of lithium-ion in the remaining two-thirds of the literature remains strong enough to support our conclusion. Nevertheless, we acknowledge that underreporting may conceal alternative chemistries, and our findings should therefore be interpreted with this limitation in mind, as reported in Figure 6.
Most reviewed studies reported lithium-ion at the category level without specifying the underlying active material. However, distinctions between layered oxide chemistries (e.g., LCO, NMC) and polyanionic types, such as LFP, are highly relevant, as they differ substantially in terms of cost, safety, and cycle life. Where specified, LFP is increasingly preferred in residential contexts for its enhanced thermal stability, while NMC remains dominant in high-energy-density applications.
For the lithium-ion battery, the nominal voltage of the battery system ranges from 3.2 V to 700 V and similarly, the battery system power spread from approximately 2 kWh to 159 kWh, covering a wide range of use cases. Of note, the smaller-scale systems tested in the referenced articles are often baseline tests designed to evaluate the performance of individual cells under specific conditions. These results can then be scaled up to larger systems, offering valuable insights into how a particular cell chemistry behaves when integrated into full-scale battery systems. For example, 2 kWh systems are suitable for small-scale applications, such as powering essential household appliances or supporting modest renewable energy setups in small homes, while capacities of up to 159 kWh are more suitable for larger-scale installations, such as energy storage for large residences or multi-family buildings. This flexibility highlights the adaptability of lithium-ion technology across different scales of domestic renewable energy applications. For example, Zheng et al. [46] developed a model of PV/battery/grid system for residential buildings to analyze the performance of various combinations of PV and battery sizes. They considered lithium-ion battery, and their analysis was conducted according to two different technical indicators. The first one is the self-sufficiency ratio, that evaluates the proportion of a household’s total energy demand that is satisfies by its locally generated renewable energy, and the second one is the self-consumption ratio, measuring the percentage of locally generated renewable energy that is directly used by the household rather than being exported to the grid. The first indicator evaluates the effectiveness and autonomy of the installed renewable energy system, while the second one focuses on the efficiency with which the household utilizes the produced energy. Eight cases with different combinations of PV and battery sizes were tested to evaluate the technical performance. Results revealed that the optimal size of PV and battery was 6696 Wp and 2366 Wh, respectively. In another study [50], the authors presented a model of an energy storage system to reduce energy costs for prosumers and its related operational strategy. They compared the case in which none of the prosumer has any battery to the case in which each prosumer is equipped with energy storage. They adopted a battery with a capacity of 6.4 kWh of power. Results showed that models with a battery storage system have decreasing energy costs, with a maximum reduction of 28.3% compared to models that do not adopt a storage system. They also evaluated the maximum load of the distribution network, showing that all the analyzed models with storage systems exhibited a reduction in the maximum load compared to the model without battery storage systems.
Battery selection in residential renewable systems is intrinsically linked to household demand profiles, rooftop PV or wind generation potential, and climatic conditions. For instance, large PV installations with limited grid exchange may require high-capacity Li-ion or VRFB systems, whereas smaller households may benefit from more cost-effective lead–acid solutions. Temperature also plays a decisive role: elevated ambient temperatures accelerate Li-ion degradation, while very low temperatures reduce available capacity due to increased internal resistance. These contextual factors, although often underreported, are crucial in aligning battery chemistry with residential requirements.
At this point, it is worth noting that lithium-ion batteries still have some limitations. One critical aspect is related to their safety, as these batteries are exposed to thermal runaway which can lead to fire or explosion. This risk is aggravated by factors such as overcharging, physical damage, or manufacturing defects, making proper handling and high-quality control essential. Furthermore, while lithium-ion batteries offer high energy density and efficiency, their performance can degrade over time, particularly in extreme temperature environments, which may limit their lifespan and reliability.
The lead–acid battery-based systems selected in this review are characterized by a nominal voltage ranging from 24 V to 204 V, a capacity between 5 Ah and 423 Ah and a power in the range of 1 kWh to 20 kWh. Ghafouri Varzaneh et al. [104] proposed a smart energy management system to optimize the management of a grid-connected residential photovoltaic system, incorporating a lead–acid battery as an energy storage unit. Specifically, they analyzed a battery with a total capacity of 10 kWh and a nominal voltage of 24 V. The 10 kWh capacity was determined based on constraints such as the minimum and maximum eligible states of charge (SoC), the battery’s maximum charge/discharge power, and the duration of the off-peak period. Lead–acid batteries are widely used in residential energy storage systems due to their affordability, mature technology, and ease of recycling. Their relatively low cost makes them an attractive option for small-scale applications or scenarios with tight budget constraints. However, they have some limitations, such as a short lifespan and limited lifecycles, especially when subjected to frequent deep discharges.
With regard to the vanadium redox flow battery, the cell power ranges from 10 kWh to 60 kWh. These values align with those of most BESS coupled with renewable sources in a domestic context and are sufficient to store a day’s worth of energy for the majority of homes supplied with renewable energy sources, such as solar panels. For instance, in D’Agostino et al. [80], the authors developed a model for a vanadium redox flow battery (VRFB) and applied it to a residential setting. Their model considered various operational factors, including different operating modes, startup transition times and auxiliary power control. They also compared the performance of two VRFB systems: one with a capacity of 6 kW/20 kWh and another with 3 kW/10 kWh. Results indicated that the smallest VRFB system was the most suitable for their specific residential context. Despite the VRFBs having a lower energy density and smaller size, which limits their power and capacity, the authors demonstrated satisfactory SoC utilization without significantly increasing the need for balancing power taken from the grid. The simulation results were also confirmed by the experimental ones, which showed a good match, quantified by the maximum root-mean-square deviation of the stack energy at 1.57% and 2.47% during charge and discharge, respectively. Despite their low energy density, flow batteries present several advantages, including a long lifecycle, high energy efficiency, low cost, intrinsic safety, and flexible design, compared to lithium batteries [116]. However, it is important to remark that the battery’s performance and efficiency are strongly dependent on the material of the membranes that separates the cathode and the anode. It must be well-designed as an efficient barrier to prevent the crossover of active species, playing a critical role in mitigating the self-discharge phenomenon and enhancing grid-connected performance [117].
Among all the selected papers, only one [106] analyzed the use of a Nickel metal hydride (NiMH) battery with a nominal voltage of 50 V and a capacity of 6.5 Ah in a home renewable energy system, by performing simulation tests to meet the customer’s demand during peak load time. The authors presented preliminary results, demonstrating that the system’s efficiency increased when the load exceeded the generation capacity and successfully achieved synchronization of DC power from the solar cell and battery, allowing grid power to be managed separately. The presence of only one article adopting this technology in our systematic review highlights its limited relevance and applicability in the current context of home energy storage systems. Indeed, NiMH represents an early generation of rechargeable battery technology; they are characterized by relatively small capacity and have largely disappeared from modern energy storage applications.
Finally, in the remaining articles the chemical composition of the battery was not specified by the authors. However, we included these papers since they provide information on the battery system size, such as nominal voltage, capacity and power, and the considered energy system was integrated in a domestic context. In detail, the nominal voltage and capacity of these battery systems range from 10 V to 1000 V and from 4.2 Ah to 280 Ah, respectively.
From the studies reviewed and summarized in Table 4, it is evident that lithium-ion batteries are the energy storage systems most commonly used for domestic renewable energy applications. This is attributed to several factors, including their high energy and power density, long life cycle, and relatively low self-discharge rates compared to other battery technologies. These characteristics make them particularly adaptable for integrating with fluctuating energy sources, such as solar photovoltaic panels and wind turbines, where efficient and reliable energy storage is crucial for maintaining a stable energy supply.
In addition to the technical data extracted from the reviewed papers, it is useful to summarize the main practical criteria that engineers and decision-makers should consider when integrating battery storage into residential renewable energy systems. Table 6 provides a concise checklist highlighting battery selection aspects, minimal input data for sizing models, and common experimental issues reported in the literature while Figure 7 illustrates a comparison among the four main battery chemistries (Li-ion, Lead–acid, VRFB, NiMH) in terms of energy density (Wh/kg) versus safety risk level, with bubble size representing cycle life.

5. Experimental Setup for Battery Testing

Among the selected articles, only 8% reported the use of experimental setups to characterize the size and chemical composition of battery energy storage systems intended for integration with domestic renewable energy sources. These experimental setups can be classified into two main groups: those employed for testing the characteristics of batteries under controlled conditions [92,101,103], and those utilized for validating the data obtained through computational models [37,91,110]. In particular, the combined use of experimental results with mathematical models enabled the provision of a comprehensive understanding of the operation of home renewable energy systems, thereby enhancing the suitability of the energy storage system for real-world applications in renewable energy integration. Among the papers that presented the development of an experimental system for the characterization of energy storage systems, in [92,118]. The authors developed an automated system for characterizing lithium-ion batteries to facilitate communication with domestic renewable energy systems. Figure 8 shows the experimental setup employed, which comprises a power supply and a DC electronic load operated independently in remote control mode to charge and discharge the cell to be tested, respectively.
This study conducted a detailed metrological characterization of the system, calculating the uncertainties associated with measuring critical parameters during the battery’s charge and discharge cycles, as well as performance metrics such as capacity and energy. Additionally, the authors subjected the selected batteries to a 24 h cycle simulating a real-world scenario of electrochemical storage systems integrated with domestic renewable energy sources [119]. Experimental results demonstrated the system’s adaptability for conducting various tests to evaluate battery performance and degradation in practical applications involving renewable energy systems. In particular, the article compared two types of lithium-ion batteries, lithium iron phosphate and lithium polymer, to evaluate their adaptability to domestic renewable energy systems and the results showed that the first one demonstrated better thermal stability, with minimal temperature increases during discharge cycles, while the second ones showed steeper declines in voltage and power during discharge, indicating a less stable performance and experienced higher temperature increases, which may lead to faster degradation.
Another example of experimental setup is described in the study of Parmeshwarappa et al. [103] where the authors designed an experimental setup to simulate realistic energy demand and supply conditions over seven days, integrating a solar photovoltaic (PV) system with a vanadium redox flow battery (VRFB), as illustrated in Figure 9a. The scheme for representing the domestic renewable energy system is shown in Figure 9b.
The system included a 1 kW VRFB stack with eight cells, each featuring an active area of 900 cm2. Instead of utilizing real-time PV output and residential load profiles, a battery charger (Bitrode Model, Bitrode, St. Louis, MO, USA) was used to simulate these inputs in controlled, discrete 11 min intervals. During each interval, the power flow to and from the battery was kept constant, while its state of charge (SoC) was monitored by measuring the open-circuit voltage during a 1 min rest period. This experimental setup replicated a seven-day operational profile, incorporating natural variations in solar irradiance and residential power demand. The results demonstrated that the PV system directly met 23.4% of the load demand, while the battery managed the remaining 76.6% of the load. The VRFB showed high SoC utilization and adaptability to fluctuating demands, though the charging process imposed greater stress on the system. Proper sizing of the stack power and electrolyte volume was found to be critical for minimizing failures and optimizing energy usage.
Among the works that developed experimental systems to test their proposed control strategies algorithm for residential energy management, in [36] the authors created a microgrid platform powered by renewable energy to test and evaluate their proposed control strategy. This strategy employs a Model Predictive Control (MPC) algorithm to manage the energy resources of a residential microgrid, complemented by Demand Response (DR) techniques. Figure 10a,b show a schematic diagram of the microgrid and the microgrid platform used in this work, respectively.
Photovoltaic panels and/or wind turbines, which act as renewable energy sources, were simulated using a programmable power supply designed to mimic the dynamic behavior of these systems. The storage units consist of two types of batteries: lead–acid and lithium-ion. However, they can be extended to include other battery technologies by adjusting the SoC limits, capacity, and power ratings. The demand consisted of typical household electrical loads and can be customized to represent different household appliances or industrial loads. An electronic load emulated the loads profile. Additionally, the microgrid was connected to the main grid, allowing for energy purchase and sale. The authors conducted three experimental tests, maintaining a constant energy demand while varying the periods of load reduction throughout the day. The renewable energy generation was based on power profiles from photovoltaic panels for a sunny day (first experiment), a cloudy day (second experiment), and a wind turbine (third experiment). The target State of Charge (SoC) for the batteries was set at 60%. The results confirmed the effectiveness of the proposed control and management strategy.
A critical limitation of the reviewed literature is the overwhelming reliance on simulation-based studies, which represented more than 90% of the corpus. While such studies are valuable for methodological development, the scarcity of experimental validation raises questions about the practical transferability of many sizing models and chemistry choices. Experimental work remains essential to confirm whether the assumptions made in simulations—such as idealized load profiles, simplified degradation models, or perfect battery management systems—hold under real-world operating conditions.
Another important gap concerns the economic dimension. Although this review deliberately focused on technical parameters, the absence of harmonized cost reporting in the literature makes it difficult to derive meaningful benchmarks for practitioners. Even basic figures, such as the current installed costs of Li-ion residential systems (typically $300–$600/kWh of usable capacity, according to IEA/IRENA reports), are rarely integrated into academic studies. Without linking performance metrics to cost, the decision-making process for household adoption remains incomplete.
Finally, the lack of standardization in reporting battery chemistries (e.g., distinguishing between LCO, NMC, and LFP within the Li-ion family) and test conditions hampers comparability across studies. Establishing uniform reporting frameworks would substantially increase the value of future systematic reviews and meta-analyses.

6. Conclusions

Battery energy storage systems (BESS) play a crucial role in integrating renewable energy sources (RES) by efficiently storing and releasing energy, even over extended periods. This capability makes them an optimal solution for addressing the intermittency of renewable energy systems, particularly in domestic applications. In this work we provided a detailed exploration of BESS tailored for residential renewable energy systems. The results highlighted the prevalence of lithium-ion batteries, which emerged as the most widely used technology, followed by lead–acid, vanadium redox flow batteries, and nickel–metal hydride (NiMH) batteries. Lead–acid batteries, while less advanced in terms of energy density, remain a cost-effective and widely available option, particularly for smaller-scale or off-grid applications. Vanadium redox flow batteries offer advantages such as scalability, long lifecycle, and the ability to decouple power and energy capacity, making them ideal for large-scale energy storage. Nickel–metal hydride batteries, although less common in home energy systems, offer benefits such as high energy density, reliability, and a more environmentally friendly profile compared to some other chemistries. Regarding size, it was found to be highly variable, with configurations ranging from compact small-scale units to larger high-capacity systems tailored to specific energy needs. This variability in size pointed out the adaptability of nickel–metal hydride batteries across diverse applications, emphasizing the importance of continued innovation in lithium-ion technology, particularly in reducing costs and minimizing the environmental impact of raw materials. NiMH batteries, although historically relevant, were only examined in one preliminary study and thus have limited applicability for current residential systems. Moreover, while this review emphasized the customization of storage according to household energy characteristics, practical barriers also need to be acknowledged. These include system costs, effective thermal management in extreme climates, and safety regulations for residential installations, which remain insufficiently addressed in the existing literature.
Beyond the established chemistries reviewed, emerging technologies such as sodium-ion batteries and hydrogen-based storage are beginning to appear in residential contexts. Sodium-ion batteries offer potential advantages in terms of cost, raw material abundance, and environmental sustainability; however, their commercialization is still in its early stages. Hydrogen systems, including electrolyzers and fuel cells, provide long-duration storage and can complement batteries, but remain limited by efficiency losses and infrastructure requirements. These technologies represent promising avenues for future comparative studies.
In conclusion, this systematic review highlights several key findings. First, lithium-ion batteries dominate the literature, appearing in approximately 49% of reviewed studies, followed by lead–acid and vanadium redox flow technologies. Most residential systems have a capacity of 2–10 kWh, with pack voltages commonly ranging from 24 to 48 V. However, more than 30% of studies did not explicitly report chemistry, underscoring the need for more detailed and standardized reporting. Second, the literature is heavily skewed toward simulation-based analyses, with limited experimental validation. This imbalance raises concerns regarding the real-world applicability of the proposed sizing models and algorithms. Third, economic indicators and detailed sub-chemistry data (e.g., LFP vs. NMC) remain underreported, leaving important gaps for both researchers and practitioners.
Taken together, the evidence suggests that future research should (i) expand experimental validation under realistic household conditions, (ii) incorporate harmonized cost–performance metrics, (iii) standardize reporting of chemistries and test conditions, and (iv) integrate practical constraints such as safety, thermal management, and recycling. Addressing these issues will enable the field to move from theoretical exploration toward actionable design frameworks for residential energy storage. However, practical deployment is also constrained by cost considerations, thermal management under extreme climates, and installation safety requirements, which remain underrepresented in the current literature.

Supplementary Materials

The following supporting information can be downloaded at: https://www.mdpi.com/article/10.3390/en18205536/s1. PRISMA 2020 Main Checklist.

Author Contributions

Conceptualization, L.A. and E.R.; methodology, L.A. and E.R.; validation, L.A., L.D., Z.D.P. and E.R.; formal analysis, L.A.; investigation, L.A.; writing—original draft preparation, L.A.; writing—review and editing, L.A., L.D., Z.D.P. and E.R.; supervision, Z.D.P. and E.R.; project administration, E.R.; funding acquisition, E.R. All authors have read and agreed to the published version of the manuscript.

Funding

This work was supported by Partenariati Estesi NEST-Network 4 Energy Sustainable Transition, PE0000021—NEST, CUP: B53C22004070006, and partially funded by “Progetti di Ricerca Medi 2023”, RM123188F717F20B, Sapienza University of Rome to E.R.

Data Availability Statement

No data were used for the research described in the article.

Conflicts of Interest

The authors declare no conflicts of interest.

Nomenclature

ESSEnergy storage system
RESsRenewable energy sources
BESSsBattery energy storage systems
PVPhotovoltaic
EVElectric vehicle
HEMSsHome Energy Management Systems
WTWind turbines
PSPVPV array power output
GPVPV rated capacity
fPVPV derating factor
ITSolar radiation incident on the PV array
STCStandard test conditions
IT,STCSolar incident radiation at standard test conditions
TCCell temperature of the PV
αPTemperature coefficient of power
TC,STCCell temperature under STC of the PV
TaAmbient temperature
ΤαEffective absorptance–transmittance of the PV panels
ηPVEfficiency of PV array
ULHeat transfer coefficient from the surroundings
NOCTNominal Operating Cell Temperature
TC,NOCTNominal operating cell temperature
Ta,NOCTNominal operating atmospheric temperature
IT,NOCTIrradiation of the solar at nominal operating cell temperature
WTGWind turbine generation
PwtPower generated by the wind turbine
PrRating of a single WTG
VWind speed at a desired height,
VcinCut-in speed
VCOCut-out speed
VratRated wind speed
HrefReference height
VrefWind speed calculated at the reference height
AIArtificial intelligence
PMAPower Management algorithm
RDCDSMReal-time distributed energy management
GAGenetic algorithm
DRMulti-objective Demand Response
HASHarmony search algorithm
PSOParticle Swarm Optimization
SBOSimulation-based optimization
MCSMonte Carlo simulation
CSACrow search algorithm
NAANatural Aggregation Algorithm
SCASine–Cosine algorithm
WOAWhale Optimization Algorithm
DPDynamic Programming
MPCModel predictive control
MILPMixed-Integer Linear Programming
MPCMixed-integer quadratic-programming
NLPNon-linear Programming
MPPTMaximum Power Point Tracking
PIProportional–Integral
CADMMConsensus Alternating Direction Method of Multipliers
DICOPTDecomposition for Integer and Continuous Optimization
C-ADMMConsensus Alternating Direction Method of Multipliers
MTSOMulti-strategy tuna swarm optimization
EbattBattery energy
Ebatt0Initial battery charge
VbattBattery voltage
IbattBattery current
SoCState of charge
PbatPower supplied by the battery
VbusBus voltage of the microgrid system
ηbatBattery round-trip efficiency
η b a t d Discharging efficiency of the battery
η b a t c Charging efficiency of the battery
CnAggregate capacity of the battery array
NbatTotal number of batteries
CbSingle battery capacity
N b a t s Number of batteries connected in series
P b a t m a x Maximum charge/discharge power of a battery
I b a t m a x Maximum charging current of the battery

References

  1. Gielen, D.; Boshell, F.; Saygin, D.; Bazilian, M.D.; Wagner, N.; Gorini, R. The Role of Renewable Energy in the Global Energy Transformation. Energy Strategy Rev. 2019, 24, 38–50. [Google Scholar] [CrossRef]
  2. Strielkowski, W.; Civín, L.; Tarkhanova, E.; Tvaronavičienė, M.; Petrenko, Y. Renewable Energy in the Sustainable Development of Electrical Power Sector: A Review. Energies 2021, 14, 8240. [Google Scholar] [CrossRef]
  3. Teske, S.; Pregger, T.; Simon, S.; Naegler, T. High Renewable Energy Penetration Scenarios and Their Implications for Urban Energy and Transport Systems. Curr. Opin. Environ. Sustain. 2018, 30, 89–102. [Google Scholar] [CrossRef]
  4. Khalid, M. Smart Grids and Renewable Energy Systems: Perspectives and Grid Integration Challenges. Energy Strategy Rev. 2024, 51, 101299. [Google Scholar] [CrossRef]
  5. Mviri, F.S.M. Battery Storage Systems in Electric Power Grid: A Review. J. Phys. Conf. Ser. 2022, 2276, 012016. [Google Scholar] [CrossRef]
  6. Olabi, A.G.; Elsaid, K.; Obaideen, K.; Abdelkareem, M.A.; Rezk, H.; Wilberforce, T.; Maghrabie, H.M.; Sayed, E.T. Renewable Energy Systems: Comparisons, Challenges and Barriers, Sustainability Indicators, and the Contribution to UN Sustainable Development Goals. Int. J. Thermofluids 2023, 20, 100498. [Google Scholar] [CrossRef]
  7. Ren, H.K.; Ashtine, M.; McCulloch, M.; Wallom, D. An Analytical Method for Sizing Energy Storage in Microgrid Systems to Maximize Renewable Consumption and Minimize Unused Storage Capacity. J. Energy Storage 2023, 68, 107735. [Google Scholar] [CrossRef]
  8. Hutchinson, A.J.; Harrison, C.M.; Bryden, T.S.; Alahyari, A.; Hu, Y.; Gladwin, D.T.; Radcliffe, J.; Rogers, D.J.; Patsios, C.; Forsyth, A. A Comprehensive Review of Modeling Approaches for Grid-Connected Energy Storage Technologies. J. Energy Storage 2025, 109, 115057. [Google Scholar] [CrossRef]
  9. Yang, Y.; Bremner, S.; Menictas, C.; Kay, M. Battery Energy Storage System Size Determination in Renewable Energy Systems: A Review. Renew. Sustain. Energy Rev. 2018, 91, 109–125. [Google Scholar] [CrossRef]
  10. Olaszi, B.D.; Ladanyi, J. Comparison of Different Discharge Strategies of Grid-Connected Residential PV Systems with Energy Storage in Perspective of Optimal Battery Energy Storage System Sizing. Renew. Sustain. Energy Rev. 2017, 75, 710–718. [Google Scholar] [CrossRef]
  11. Jaiswal, A. Lithium-Ion Battery Based Renewable Energy Solution for off-Grid Electricity: A Techno-Economic Analysis. Renew. Sustain. Energy Rev. 2017, 72, 922–934. [Google Scholar] [CrossRef]
  12. Gutsch, M.; Leker, J. Global Warming Potential of Lithium-Ion Battery Energy Storage Systems: A Review. J. Energy Storage 2022, 52, 105030. [Google Scholar] [CrossRef]
  13. Cava, C.; D’Alvia, L.; Ugento, R.; Gagliardi, G.G.; Cosentini, C.; Apa, L.; Rizzuto, E.; Ruvio, A.; Del Prete, Z.; Borel-lo, D. Design and Testing of a Test Bench for Hybrid Train Powered by Hydrogen Fuel Cells and Batteries. In Proceedings of the 24th EEEIC International Conference on Environment and Electrical Engineering and 8th I and CPS Industrial and Commercial Power Systems Europe, EEEIC/I and CPS Europe 2024, Rome, Italy, 17–20 June 2024. [Google Scholar] [CrossRef]
  14. D’Alvia, L.; Gagliardi, G.; Apa, L.; Cava, C.; Rizzuto, E.; Borello, D.; Del Prete, Z. Scaled Test Bench for the Meas-urement of a Hybrid Full-Electric Powertrain Efficiency. Meas. Sens. 2025, 38, 101433. [Google Scholar] [CrossRef]
  15. Emrani, A.; Berrada, A. A Comprehensive Review on Techno-Economic Assessment of Hybrid Energy Storage Systems Integrated with Renewable Energy. J. Energy Storage 2024, 84, 111010. [Google Scholar] [CrossRef]
  16. Jaradat, T.; Khatib, T. A Review of Battery Energy Storage System for Renewable Energy Penetration in Electrical Power System: Environmental Impact, Sizing Methods, Market Features, and Policy Frameworks. Future Batter. 2025, 7, 100106. [Google Scholar] [CrossRef]
  17. Sparks, R.; Tobias, S.; Kemabonta, T.; Nelson, J.; Johnson, N. Microgrid System Sizing and Aggregation of Distributed Energy Resources for Wholesale Market Participation. Appl. Energy 2025, 400, 126537. [Google Scholar] [CrossRef]
  18. Page, M.J.; McKenzie, J.E.; Bossuyt, P.M.; Boutron, I.; Hoffmann, T.C.; Mulrow, C.D.; Shamseer, L.; Tetzlaff, J.M.; Akl, E.A.; Brennan, S.E.; et al. The PRISMA 2020 Statement: An Updated Guideline for Reporting Systematic Reviews. BMJ 2021, 372, n71. [Google Scholar] [CrossRef]
  19. Wallace, B.C.; Small, K.; Brodley, C.E.; Lau, J.; Trikalinos, T.A. Deploying an Interactive Machine Learning System in an Evidence-Based Practice Center. In Proceedings of the Proceedings of the 2nd ACM SIGHIT Symposium on International Health Informatics—IHI’12, Miami, FL, USA, 28–30 January 2012; ACM Press: New York, NY, USA, 2012; p. 819. [Google Scholar]
  20. Merdanoğlu, H.; Yakıcı, E.; Doğan, O.T.; Duran, S.; Karatas, M. Finding Optimal Schedules in a Home Energy Management System. Electr. Power Syst. Res. 2020, 182, 106229. [Google Scholar] [CrossRef]
  21. Rashid, M.M.U.; Alotaibi, M.A.; Chowdhury, A.H.; Rahman, M.; Alam, M.S.; Hossain, M.A.; Abido, M.A. Home Energy Management for Community Microgrids Using Optimal Power Algorithm. Energies 2021, 14, 1060. [Google Scholar] [CrossRef]
  22. Dhundhara, S.; Verma, Y.P.; Williams, A. Techno-Economic Analysis of the Lithium-Ion and Lead-Acid Battery in Microgrid Systems. Energy Convers. Manag. 2018, 177, 122–142. [Google Scholar] [CrossRef]
  23. Bilendo, F.; Meyer, A.; Badihi, H.; Lu, N.; Cambron, P.; Jiang, B. Applications and Modeling Techniques of Wind Turbine Power Curve for Wind Farms—A Review. Energies 2023, 16, 180. [Google Scholar] [CrossRef]
  24. Yang, H.; Lu, L.; Zhou, W. A Novel Optimization Sizing Model for Hybrid Solar-Wind Power Generation System. Sol. Energy 2007, 81, 76–84. [Google Scholar] [CrossRef]
  25. Elargoubi, F.Z.; Chakir, H.E.; El Khaili, M.; Choukri, K.; Et-Taoussi, M.; Mricha, R. Advancements in Home Energy Management Systems: A Review of Energy Optimization Strategies and Algorithmic Approaches. IFAC-PapersOnLine 2024, 58, 545–551. [Google Scholar] [CrossRef]
  26. Abedi, S.; Kwon, S. Rolling-Horizon Optimization Integrated with Recurrent Neural Network-Driven Forecasting for Residential Battery Energy Storage Operations. Int. J. Electr. Power Energy Syst. 2023, 145, 108589. [Google Scholar] [CrossRef]
  27. Negri, V.; D’Alvia, L.; Mingotti, A. Enhancing Efficiency Prediction Accuracy in PEM Fuel Cell Hybrid Systems Using AI. In Proceedings of the Conference Record—IEEE Instrumentation and Measurement Technology Conference 2025, Chemnitz, Germany, 19–22 May 2025. [Google Scholar] [CrossRef]
  28. Ademulegun, O.O.; Moreno Jaramillo, A.F. Power Conversion in a Grid-Connected Residential PV System with Energy Storage Using Fuzzy-Logic Controls. Int. Trans. Electr. Energy Syst. 2020, 30, 12659. [Google Scholar] [CrossRef]
  29. Hokmabad, H.N.; Husev, O.; Belikov, J.; Vinnikov, D.; Petlenkov, E. Energy Storage and Forecasting Error Impact Analysis in Photovoltaic Equipped Residential Nano-Grids. In Proceedings of the CPE-POWERENG 2023—17th IEEE International Conference on Compatibility, Power Electronics and Power Engineering, Tallinn, Estonia, 14–16 June 2023. [Google Scholar]
  30. Meyer, J.T.; Agrofoglio, L.A.; Clement, J.; Liu, Q.; Yurdakul, O.; Albayrak, S. Multi-Objective Residential Electricity Scheduling Based on Forecasting Generation and Demand via LSTM. In Proceedings of the IEEE PES Innovative Smart Grid Technologies Conference Europe, Hague, The Netherlands, 26–28 October 2020. [Google Scholar]
  31. Argyrou, M.C.; Marouchos, C.C.; Kalogirou, S.A.; Christodoulides, P. A Novel Power Management Algorithm for a Residential Grid-Connected PV System with Battery-Supercapacitor Storage for Increased Self-Consumption and Self-Sufficiency. Energy Convers. Manag. 2021, 246, 114671. [Google Scholar] [CrossRef]
  32. Tushar, M.H.K.; Zeineddine, A.W.; Assi, C. Demand-Side Management by Regulating Charging and Discharging of the EV, ESS, and Utilizing Renewable Energy. IEEE Trans. Ind. Inform. 2018, 14, 117–126. [Google Scholar] [CrossRef]
  33. Alirezaei, M.; Noori, M.; Tatari, O. Getting to Net Zero Energy Building: Investigating the Role of Vehicle to Home Technology. Energy Build. 2016, 130, 465–476. [Google Scholar] [CrossRef]
  34. Arun, S.L.; Selvan, M.P. Intelligent Residential Energy Management System for Dynamic Demand Response in Smart Buildings. IEEE Syst. J. 2018, 12, 1329–1340. [Google Scholar] [CrossRef]
  35. Deng, Y.; Zhang, Y.; Luo, F.; Ranzi, G. Many-Objective HEMS Based on Multi-Scale Occupant Satisfaction Modelling and Second-Life BESS Utilization. IEEE Trans. Sustain. Energy 2022, 13, 934–947. [Google Scholar] [CrossRef]
  36. Freire, V.A.; De Arruda, L.V.R.; Bordons, C.; Marquez, J.J. Optimal Demand Response Management of a Residential Microgrid Using Model Predictive Control. IEEE Access 2020, 8, 228264–228276. [Google Scholar] [CrossRef]
  37. Liu, J.; Wang, M.; Peng, J.; Chen, X.; Cao, S.; Yang, H. Techno-Economic Design Optimization of Hybrid Renewable Energy Applications for High-Rise Residential Buildings. Energy Convers. Manag. 2020, 213, 112868. [Google Scholar] [CrossRef]
  38. Zurmühlen, S.; Wolisz, H.; Angenendt, G.; Magnor, D.; Streblow, R.; Müller, D.; Sauer, D.U. Potential and Optimal Sizing of Combined Heat and Electrical Storage in Private Households. Energy Procedia 2016, 99, 174–181. [Google Scholar] [CrossRef]
  39. Tantawy, E.S.F.; Amer, G.M.; Fayez, H.M. Scheduling Home Appliances with Integration of Hybrid Energy Sources Using Intelligent Algorithms. Ain Shams Eng. J. 2022, 13, 101676. [Google Scholar] [CrossRef]
  40. Tsioumas, E.; Jabbour, N.; Koseoglou, M.; Papagiannis, D.; Mademlis, C. Enhanced Sizing Methodology for the Renewable Energy Sources and the Battery Storage System in a Nearly Zero Energy Building. IEEE Trans. Power Electron. 2021, 36, 10142–10156. [Google Scholar] [CrossRef]
  41. Amer, A.; Shaban, K.; Gaouda, A.; Massoud, A. Home Energy Management System Embedded with a Multi-Objective Demand Response Optimization Model to Benefit Customers and Operators. Energies 2021, 14, 257. [Google Scholar] [CrossRef]
  42. Aoun, A.; Ibrahim, H.; Ghandour, M.; Ilinca, A. Supply Side Management vs. Demand Side Management of a Residential Microgrid Equipped with an Electric Vehicle in a Dual Tariff Scheme. Energies 2019, 12, 4351. [Google Scholar] [CrossRef]
  43. Byun, J.; Go, J.; Kim, C.; Heo, Y. Reliability, Economic, and Environmental Analysis of Fuel-Cell-Based Hybrid Renewable Energy Networks for Residential Communities. Energy Convers. Manag. 2023, 284, 116964. [Google Scholar] [CrossRef]
  44. Lokeshgupta, B.; Sivasubramani, S. Prosumer Based Energy Management with Optimal Sized Renewable Energy Integration. In Proceedings of the Proceedings of 2018 IEEE International Conference on Power Electronics, Drives and Energy Systems (PEDES 2018), Chennai, India, 18–21 December 2018. [Google Scholar]
  45. Narayanan, M.; Mengedoht, G.; Commerell, W. Evaluation of SOFC-CHP’s Ability to Integrate Thermal and Electrical Energy System Decentrally in a Single-Family House with Model Predictive Controller. Sustain. Energy Technol. Assess. 2021, 48, 101643. [Google Scholar] [CrossRef]
  46. Zheng, Y.; Shen, H.; Li, J. A Techno-Economic Sizing Method for PV/Battery/Grid Hybrid Solar Systems for Residential Buildings. J. Mech. Sci. Technol. 2021, 35, 5245–5254. [Google Scholar] [CrossRef]
  47. Deng, X.; Wang, F.; Hu, B.; Lin, X.; Hu, X. Optimal Sizing of Residential Battery Energy Storage Systems for Long-Term Operational Planning. J. Power Sources 2022, 551, 232218. [Google Scholar] [CrossRef]
  48. Parra, D.; Patel, M.K. The Nature of Combining Energy Storage Applications for Residential Battery Technology. Appl. Energy 2019, 239, 1343–1355. [Google Scholar] [CrossRef]
  49. Quiles, E.; Roldán-Blay, C.; Escrivá-Escrivá, G.; Roldán-Porta, C. Accurate Sizing of Residential Stand-Alone Photovoltaic Systems Considering System Reliability. Sustainability 2020, 12, 1274. [Google Scholar] [CrossRef]
  50. Sha, A.; Braams, C.; Aiello, M. A Strategy for Prosumers’ Energy Storage Utilization. Procedia Comput. Sci. 2020, 175, 476–483. [Google Scholar] [CrossRef]
  51. Shaw-Williams, D.; Susilawati, C.; Walker, G.; Varendorff, J. Towards Net-Zero Energy Neighbourhoods Utilising High Rates of Residential Photovoltaics with Battery Storage: A Techno-Economic Analysis. Int. J. Sustain. Energy 2020, 39, 1668394. [Google Scholar] [CrossRef]
  52. Sannigrahi, S.; Ghatak, S.R.; Acharjee, P. Optimum Sizing and Energy Management Strategy for Grid-Connected Rooftop PV and Battery Storage System with Demand Response. In Proceedings of the 2023 IEEE 3rd International Conference on Sustainable Energy and Future Electric Transportation (SeFet 2023), Bhubaneswar, India, 9–12 August 2023. [Google Scholar]
  53. Zhang, F.; Dong, Z.Y.; Luo, F.; Ranzi, G.; Xu, Y. Resilient Energy Management for Residential Communities under Grid Outages. In Proceedings of the 2019 9th International Conference on Power and Energy Systems (ICPES 2019), Perth, Australia, 10–12 December 2019. [Google Scholar]
  54. Ampatzis, M.; Nguyen, P.H.; Kamphuis, I.G.; Van Zwam, A. Robust Optimisation for Deciding on Real-Time Flexibility of Storage-Integrated Photovoltaic Units Controlled by Intelligent Software Agents. IET Renew. Power Gener. 2017, 11, 1527–1533. [Google Scholar] [CrossRef]
  55. Bhoi, S.K.; Nayak, M.R. Optimal Scheduling of Battery Storage with Grid Tied PV Systems for Trade-off between Consumer Energy Cost and Storage Health. Microprocess. Microsyst. 2020, 79, 103274. [Google Scholar] [CrossRef]
  56. Leonori, S.; Moscatiello, C.; Falvo, M.C.; Mascioli, F.M.F. Smart Integration and Energy Optimization of EVs Charging Systems in a Nanogrid. In Proceedings of the 2023 IEEE International Conference on Electrical Systems for Aircraft, Railway, Ship Propulsion and Road Vehicles and International Transportation Electrification Conference (ESARS-ITEC 2023), Venice, Italy, 29–31 March 2023. [Google Scholar]
  57. Kirchsteiger, H.; Steinmaurer, G. Optimal Energy Management of Residential Solar PV with Battery Storage: Effects of Fast Load and Generation Transients. In Proceedings of the 7th International Conference on Control, Decision and Information Technologies (CoDIT 2020), Prague, Czech Republic, 29 June–2 July 2020. [Google Scholar]
  58. Bruni, G.; Cordiner, S.; Mulone, V.; Rocco, V.; Spagnolo, F. A Study on the Energy Management in Domestic Micro-Grids Based on Model Predictive Control Strategies. Energy Convers. Manag. 2015, 102, 50–58. [Google Scholar] [CrossRef]
  59. Yassuda Yamashita, D.; Vechiu, I.; Gaubert, J.P. Two-Level Hierarchical Model Predictive Control with an Optimised Cost Function for Energy Management in Building Microgrids. Appl. Energy 2021, 285, 116420. [Google Scholar] [CrossRef]
  60. Alarcón, M.A.; Alarcón, R.G.; González, A.H.; Ferramosca, A. Economic Model Predictive Control for Energy Management of a Microgrid Connected to the Main Electrical Grid. J. Process. Control. 2022, 117, 40–51. [Google Scholar] [CrossRef]
  61. Zhang, X.; Bao, J.; Wang, R.; Zheng, C.; Skyllas-Kazacos, M. Dissipativity Based Distributed Economic Model Predictive Control for Residential Microgrids with Renewable Energy Generation and Battery Energy Storage. Renew. Energy 2017, 100, 18–34. [Google Scholar] [CrossRef]
  62. Chatchairungruang, K.; Suwankawin, S. Peak-Shaving of Feed-in PV Power for Residential PV-Battery System with Added Feedback-Adjustment Scheme. In Proceedings of the ECTI-CON 2021—2021 18th International Conference on Electrical Engineering/Electronics, Computer, Telecommunications and Information Technology: Smart Electrical System and Technology, Proceedings, Chiang Mai, Thailand, 19–22 May 2021. [Google Scholar]
  63. Kakran, S.; Chanana, S. Operation Scheduling of Household Load, EV and BESS Using Real Time Pricing, Incentive Based DR and Peak Power Limiting Strategy. Int. J. Emerg. Electr. Power Syst. 2019, 20, 20180186. [Google Scholar] [CrossRef]
  64. Medeiros, A.; Canha, L.; Garcia, V.; Motta, R.; Brignol, W.; Dos Santos, R. Smart home energy management system applied for smart electric vehicle charging and energy transaction. IET Conf. Proc. 2022, 2022, 916–920. [Google Scholar] [CrossRef]
  65. Mehrjerdi, H. Multilevel Home Energy Management Integrated with Renewable Energies and Storage Technologies Considering Contingency Operation. J. Renew. Sustain. Energy 2019, 11, 025101. [Google Scholar] [CrossRef]
  66. Bartolini, A.; Carducci, F.; Muñoz, C.B.; Comodi, G. Energy Storage and Multi Energy Systems in Local Energy Communities with High Renewable Energy Penetration. Renew. Energy 2020, 159, 595–609. [Google Scholar] [CrossRef]
  67. Kneiske, T.M.; Braun, M.; Hidalgo-Rodriguez, D.I. A New Combined Control Algorithm for PV-CHP Hybrid Systems. Appl. Energy 2018, 210, 964–973. [Google Scholar] [CrossRef]
  68. Liu, Z.; Yang, J.; Song, W.Z.; Xue, N.; Li, S.; Fang, M. Research on Cloud Energy Storage Service in Residential Microgrids. IET Renew. Power Gener. 2019, 13, 3097–3105. [Google Scholar] [CrossRef]
  69. O’Shaughnessy, E.; Cutler, D.; Ardani, K.; Margolis, R. Solar plus: Optimization of Distributed Solar PV through Battery storage and Dispatchable Load in Residential Buildings. Appl. Energy 2018, 213, 11–21. [Google Scholar] [CrossRef]
  70. Killian, M.; Zauner, M.; Kozek, M. Comprehensive Smart Home Energy Management System Using Mixed-Integer Quadratic-Programming. Appl. Energy 2018, 222, 662–672. [Google Scholar] [CrossRef]
  71. Mancò, G.; Guelpa, E.; Verda, V. Optimal Integration of Renewable Sources and Latent Heat Storages for Residential Application. Energies 2021, 14, 5528. [Google Scholar] [CrossRef]
  72. Najafi-Ghalelou, A.; Nojavan, S.; Zare, K. Robust Thermal and Electrical Management of Smart Home Using Information Gap Decision Theory. Appl. Therm. Eng. 2018, 132, 221–232. [Google Scholar] [CrossRef]
  73. Azaroual, M.; Hermann, D.T.; Ouassaid, M.; Bajaj, M.; Maaroufi, M.; Alsaif, F.; Alsulamy, S. Optimal Solution of Peer-to-Peer and Peer-to-Grid Trading Strategy Sharing between Prosumers with Grid-Connected Photovoltaic/Wind Turbine/Battery Storage Systems. Int. J. Energy Res. 2023, 2023, 6747936. [Google Scholar] [CrossRef]
  74. Ranaweera, I.; Midtgård, O.M.; Korpås, M. Distributed Control Scheme for Residential Battery Energy Storage Units Coupled with PV Systems. Renew. Energy 2017, 113, 1099–1110. [Google Scholar] [CrossRef]
  75. Munzberg, J.; Baum, S.; Stadler, I. Economic Evaluation, Optimization and Comparison of Photovoltaic-Battery-Grid Power Supply System in Single- and Multi-Family Buildings with Increasing Share of Renewable Energy. In Proceedings of the 2016 International Energy and Sustainability Conference (IESC 2016), Cologne, Germany, 30 June–1 July 2016. [Google Scholar]
  76. Bampoulas, A.; Karlis, A. A Novel Dynamic Demand Control of an Electric Vehicle Integrated in a Solar Nanogrid with Energy Storage. In Proceedings of the 2017 IEEE Energy Conversion Congress and Exposition (ECCE), Cincinnati, OH, USA, 1–5 October 2017; pp. 1410–1416. [Google Scholar]
  77. Moradian, M.; Khezri, R.; Mahmoudi, A. Performance Investigation of Stand-Alone Hybrid Wind-Solar Home-Microgrids with Battery Storage System. Smart Sci. 2019, 7, 239–251. [Google Scholar] [CrossRef]
  78. Teki, V.K.; Maharan, M.K.; Panigrahi, C.K. Study on Home Energy Management System with Battery Storage for Peak Load Shaving. Mater. Today Proc. 2021, 39, 1945–1949. [Google Scholar] [CrossRef]
  79. Baumann, L.; Boggasch, E. Experimental Assessment of Hydrogen Systems and Vanadium-Redox-Flow-Batteries for Increasing the Self-Consumption of Photovoltaic Energy in Buildings. Int. J. Hydrogen Energy 2016, 41, 740–751. [Google Scholar] [CrossRef]
  80. D’Agostino, R.; Baumann, L.; Damiano, A.; Boggasch, E. A Vanadium-Redox-Flow-Battery Model for Evaluation of Distributed Storage Implementation in Residential Energy Systems. IEEE Trans. Energy Convers. 2015, 30, 421–430. [Google Scholar] [CrossRef]
  81. Oliveira, T.R.; Gonçalves Silva, W.W.A.; Donoso-Garcia, P.F. Distributed Secondary Level Control for Energy Storage Management in DC Microgrids. IEEE Trans. Smart Grid 2017, 8, 2597–2607. [Google Scholar] [CrossRef]
  82. Rafique, S.; Nizami, M.S.H.; Irshad, U.B.; Hossain, M.J.; Town, G.E. A Customer-Based-Strategy to Minimize the Cost of Energy Consumption by Optimal Utilization of Energy Resources in an Apartment Building. In IOP Conference Series: Earth and Environmental Science; IOP Publishing: Bristol, UK, 2019; Volume 322. [Google Scholar]
  83. Tostado-Veliz, M.; Hasanien, H.M.; Turky, R.A.; Assolami, Y.O.; Vera, D.; Jurado, F. Optimal Home Energy Management Including Batteries and Heterogenous. J. Energy Storage 2023, 60, 106646. [Google Scholar] [CrossRef]
  84. Koltsaklis, N.; Panapakidis, I.P.; Pozo, D.; Christoforidis, G.C. A Prosumer Model Based on Smart Home Energy Management and Forecasting Techniques. Energies 2021, 14, 1724. [Google Scholar] [CrossRef]
  85. Zhou, L.; Zhang, Y.; Lin, X.; Li, C.; Cai, Z.; Yang, P. Optimal Sizing of PV and BESS for a Smart Household Considering Different Price Mechanisms. IEEE Access 2018, 6, 41050–41059. [Google Scholar] [CrossRef]
  86. Apa, L.; Del Prete, Z.; Forconi, F.; Palermo, M.; Fulginei, F.R.; Rizzuto, E.; Sabino, L. Neural Network Approaches for State of Charge Prediction of Rechargeable Lithium Polymer Batteries. In Proceedings of the 2024 IEEE 22nd Mediterranean Electrotechnical Conference, MELECON 2024, Porto, Portugal, 25–27 June 2024; pp. 236–241. [Google Scholar]
  87. Negri, V.; Mingotti, A.; Tinarelli, R.; Peretto, L.; Apa, L.; D’Alvia, L.; Del Prete, Z.; Rizzuto, E. Analyzing the Performance of AI-Based Battery SoC Estimation: A Metrological Point of View. In Proceedings of the Proceedings of the Conference Record—IEEE Instrumentation and Measurement Technology Conference, Porto, Portugal, 25–27 June 2024. [Google Scholar]
  88. Zhang, R.; Li, X.; Sun, C.; Yang, S.; Tian, Y.; Tian, J. State of Charge and Temperature Joint Estimation Based on Ultrasonic Reflection Waves for Lithium-Ion Battery Applications. Batteries 2023, 9, 335. [Google Scholar] [CrossRef]
  89. Marinescu, C. Design Consideration Regarding a Residential Renewable-Based Microgrid with Ev Charging Station Capabilities. Energies 2021, 14, 5085. [Google Scholar] [CrossRef]
  90. Shakeri, M.; Shayestegan, M.; Reza, S.M.S.; Yahya, I.; Bais, B.; Akhtaruzzaman, M.; Sopian, K.; Amin, N. Implementation of a Novel Home Energy Management System (HEMS) Architecture with Solar Photovoltaic System as Supplementary Source. Renew. Energy 2018, 125, 108–120. [Google Scholar] [CrossRef]
  91. Calise, F.; Cappiello, F.L.; Dentice d’Accadia, M.; Vicidomini, M. Thermo-Economic Optimization of a Novel Hybrid Renewable Trigeneration Plant. Renew. Energy 2021, 175, 532–549. [Google Scholar] [CrossRef]
  92. Apa, L.; D’Alvia, L.; Del Prete, Z.; Rizzuto, E. Battery Energy Storage: An Automated System for the Simulation of Real Cycles in Domestic Renewable Applications. In Proceedings of the 2023 IEEE 13th International Workshop on Applied Measurements for Power Systems (AMPS), Bern, Switzerland, 27–29 September 2023; pp. 1–6. [Google Scholar]
  93. Zyglakis, L.; Bintoudi, A.D.; Bezas, N.; Isaioglou, G.; Gkaidatzis, P.A.; Tryferidis, A.; Tzovaras, D.; Parcharidis, S. Energy Storage Systems in Residential Applications for Optimised Economic Operation: Design and Experimental Validation. In Proceedings of the 2021 IEEE PES Innovative Smart Grid Technologies—Asia (ISGT Asia 2021), Brisbane, Australia, 5–8 December 2021. [Google Scholar]
  94. Wu, Y.; Aziz, S.M.; Haque, M.H. Vehicle-to-Home Operation and Multi-Location Charging of Electric Vehicles for Energy Cost Optimisation of Households with Photovoltaic System and Battery Energy Storage. Renew. Energy 2024, 221, 119729. [Google Scholar] [CrossRef]
  95. Sriprasanna, S.; Dudhe, R. Energy Storage System Analysis for Hybrid Wind-Solar Lighting System. In Proceedings of the Proceedings of 3rd IEEE International Conference on Computational Intelligence and Knowledge Economy, ICCIKE 2023, Dubai, United Arab Emirates, 9–10 March 2023. [Google Scholar]
  96. Stepaniuk, V.; Pillai, J.; Bak-Jensen, B. Battery Energy Storage Management for Smart Residential Buildings. In Proceedings of the Proceedings 2018 53rd International Universities Power Engineering Conference (UPEC 2018), Dubai, United Arab Emirates, 9–10 March 2018. [Google Scholar]
  97. Vares, S.; Häkkinen, T.; Ketomäki, J.; Shemeikka, J.; Jung, N. Impact of Renewable Energy Technologies on the Embodied and Operational GHG Emissions of a Nearly Zero Energy Building. J. Build. Eng. 2019, 22, 439–450. [Google Scholar] [CrossRef]
  98. Lokar, J.; Virtič, P. The Potential for Integration of Hydrogen for Complete Energy Self-Sufficiency in Residential Buildings with Photovoltaic and Battery Storage Systems. Int. J. Hydrogen Energy 2020, 45, 34566–34578. [Google Scholar] [CrossRef]
  99. Faranda, R.; Gozzi, L.; Bosisio, A.; Akkala, K. SCADA System for Optimization of Energy Exchange with the BESS in a Residential Case. In Proceedings of the 2019 IEEE International Conference on Environment and Electrical Engineering and 2019 IEEE Industrial and Commercial Power Systems Europe (EEEIC/I and CPS Europe 2019), Genoa, Italy, 11–14 June 2019. [Google Scholar]
  100. Calise, F.; Cappiello, F.L.; Cimmino, L.; Dentice d’Accadia, M.; Vicidomini, M. Renewable Smart Energy Network: A Thermoeconomic Comparison between Conventional Lithium-Ion Batteries and Reversible Solid Oxide Fuel Cells. Renew. Energy 2023, 214, 74–95. [Google Scholar] [CrossRef]
  101. Hicks, C.; Baghzouz, Y. Experimental Steady-State and Transient Analysis of a Behind-The-Meter Battery Storage for Residential Customers with PV Systems. In Proceedings of the ICCEP 2019 7th International Conference on Clean Electrical Power: Renewable Energy Resources Impact, Otranto, Italy, 2–4 July 2019. [Google Scholar]
  102. Raghumanth, A.; Joseph, R. A Minimally Disruptive D-C Micro Grid for Hybrid Consumer Applications. In Proceedings of the 2020 IEEE International Conference on Power Systems Technology (POWERCON 2020), Karnataka, India, 14–16 September 2020. [Google Scholar]
  103. Parmeshwarappa, P.; Gundlapalli, R.; Jayanti, S. Power and Energy Rating Considerations in Integration of Flow Battery with Solar PV and Residential Load. Batteries 2021, 7, 62. [Google Scholar] [CrossRef]
  104. Varzaneh, S.G.; Raziabadi, A.; Hosseinzadeh, M.; Sanjari, M.J. Optimal Energy Management for PV-Integrated Residential Systems Including Energy Storage System. IET Renew. Power Gener. 2021, 15, 17–29. [Google Scholar] [CrossRef]
  105. Qureshi, J.A.; Lie, T.T.; Gunawardane, K.; Kularatna, N.; Qureshi, W.A. AC Source vs. DC Source: Charging Efficiency in Battery Storage Systems for Residential Houses. In Proceedings of the 2017 IEEE Innovative Smart Grid Technologies—Asia: Smart Grid for Smart Community (ISGT-Asia 2017), Auckland, New Zealand, 4–7 December 2018. [Google Scholar]
  106. Kumar, P.; Ali, I.; Thomas, M.S. Synchronizing Solar Cell, Battery and Grid Supply for Development of Smart Power System for Home. In Proceedings of the 12th IEEE International Conference Electronics, Energy, Environment, Communication, Computer, Control: (E3-C3) (INDICON 2015), New Delhi, India, 17–20 December 2015. [Google Scholar]
  107. Zarate-Perez, E.; Santos-Mejía, C.; Sebastián, R. Reliability of Autonomous Solar-Wind Microgrids with Battery Energy Storage System Applied in the Residential Sector. Energy Rep. 2023, 9, 172–183. [Google Scholar] [CrossRef]
  108. Vahid, S.; Abarzadeh, M.; Weise, N.; El-Refaie, A. A Novel Three-Port Dc-Dc Power Converter with Adaptive Boundary Current Mode Controller for a Residential PV-Battery System. In Proceedings of the IECON 2020 The 46th Annual Conference of the IEEE Industrial Electronics Society, Singapore, 18–21 October 2020. [Google Scholar]
  109. Ion, V.A.; Gemil, E.E.; Arhip-Calin, M. Addressing SmartGrid Using a Practical, Scalable and Cost-Effective Home Automation Solution. In Proceedings of the 2021 International Conference on Applied and Theoretical Electricity ICATE 2021—Proceedings, Craiova, Romania, 27–29 May 2021. [Google Scholar]
  110. Bagalini, V.; Zhao, B.Y.; Wang, R.Z.; Desideri, U. Solar PV-Battery-Electric Grid-Based Energy System for Residential Applications: System Configuration and Viability. Research 2019, 2019, 3838603. [Google Scholar] [CrossRef] [PubMed]
  111. Zhu, H.; Ouahada, K.; Rimer, S. Real Time Energy Storage Sharing with Load Scheduling: A Lyapunov-Based Approach. IEEE Access 2021, 9, 46626–46640. [Google Scholar] [CrossRef]
  112. Pascual, J.; Arcos-Aviles, D.; Ursúa, A.; Sanchis, P.; Marroyo, L. Energy Management for an Electro-Thermal Renewable–Based Residential Microgrid with Energy Balance Forecasting and Demand Side Management. Appl. Energy 2021, 295, 117062. [Google Scholar] [CrossRef]
  113. Chen, Y.; Zhu, M.; Chen, M.; Chen, Y.; Zhu, M.; Chen, M. Comprehensive Experimental Research on Wrapping Materials Influences on the Thermal Runaway of Lithiumion Batteries. Emerg. Manag. Sci. Technol. 2025, 5, 7. [Google Scholar] [CrossRef]
  114. Wang, J.; Yu, K.; Xiao, P.; Li, L.; Wang, C.; Wang, Z.; Guo, D.; Kit Richard, Y.K.; Lu, Y. Killing Two Birds with One Stone Strategy Inspired Advanced Batteries with Superior Thermal Safety: A Comprehensive Evaluation. Chem. Eng. J. 2025, 515, 163272. [Google Scholar] [CrossRef]
  115. Wang, J.; Yang, J.; Bai, W.; Wang, Z.; Yu, K.; Lu, Y.; Han, C. Thermal Runaway and Jet Flame Features of LIBs Undergone High-Rate Charge/Discharge: An Investigation. J. Energy Chem. 2025, 103, 826–837. [Google Scholar] [CrossRef]
  116. Sun, C.; Zlotorowicz, A.; Nawn, G.; Negro, E.; Bertasi, F.; Pagot, G.; Vezzù, K.; Pace, G.; Guarnieri, M.; Di Noto, V. [Nafion/(WO3)x] Hybrid Membranes for Vanadium Redox Flow Batteries. Solid State Ion. 2018, 319, 110–116. [Google Scholar] [CrossRef]
  117. Sun, C.; Negro, E.; Nale, A.; Pagot, G.; Vezzù, K.; Zawodzinski, T.A.; Meda, L.; Gambaro, C.; Di Noto, V. An Efficient Barrier toward Vanadium Crossover in Redox Flow Batteries: The Bilayer [Nafion/(WO3)x] Hybrid Inorganic-Organic Membrane. Electrochim. Acta 2021, 378, 138133. [Google Scholar] [CrossRef]
  118. Apa, L.; D’alvia, L.; Prete, Z.D.; Rizzuto, E. A Characterization of the Uncertainties Associated with an Automated System for the Study of Lithium-Ion Cells: A Case-Study of a Domestic Grid 24-h Scenario. IEEE Trans. Instrum. Meas. 2024, 73, 1503811. [Google Scholar] [CrossRef]
  119. Sangswang, A.; Konghirun, M. Optimal Strategies in Home Energy Management System Integrating Solar Power, Energy Storage, and Vehicle-to-Grid for Grid Support and Energy Efficiency. IEEE Trans. Ind. Appl. 2020, 56, 5716–5728. [Google Scholar] [CrossRef]
Figure 1. PRISMA flowchart of the article selection process.
Figure 1. PRISMA flowchart of the article selection process.
Energies 18 05536 g001
Figure 2. Components considered in HEMS [20].
Figure 2. Components considered in HEMS [20].
Energies 18 05536 g002
Figure 3. Solar irradiation (a) and wind velocity (b) over 96 h [21].
Figure 3. Solar irradiation (a) and wind velocity (b) over 96 h [21].
Energies 18 05536 g003
Figure 4. Process of the hybrid solving strategy [85].
Figure 4. Process of the hybrid solving strategy [85].
Energies 18 05536 g004
Figure 5. Comparative radar chart showing strengths and limitations of main algorithm families (Exact, Metaheuristic, AI-based, and Hybrid) used in Home Energy Management Systems.
Figure 5. Comparative radar chart showing strengths and limitations of main algorithm families (Exact, Metaheuristic, AI-based, and Hybrid) used in Home Energy Management Systems.
Energies 18 05536 g005
Figure 6. Distribution of battery chemistries in the reviewed literature. The figure illustrates the proportion of studies that employ different battery types for residential renewable energy storage applications. Li-ion batteries dominate the dataset, while a significant portion of studies (33.2%) did not specify the chemistry of the batteries.
Figure 6. Distribution of battery chemistries in the reviewed literature. The figure illustrates the proportion of studies that employ different battery types for residential renewable energy storage applications. Li-ion batteries dominate the dataset, while a significant portion of studies (33.2%) did not specify the chemistry of the batteries.
Energies 18 05536 g006
Figure 7. Comparison between the four common battery chemistries in terms of energy density (Wh/kg) versus safety risk level (1 = low, 5 = high). Bubble size represents cycle life, highlighting the trade-offs between performance, safety, and longevity for residential energy storage applications.
Figure 7. Comparison between the four common battery chemistries in terms of energy density (Wh/kg) versus safety risk level (1 = low, 5 = high). Bubble size represents cycle life, highlighting the trade-offs between performance, safety, and longevity for residential energy storage applications.
Energies 18 05536 g007
Figure 8. Scheme of the automated battery test setup [109].
Figure 8. Scheme of the automated battery test setup [109].
Energies 18 05536 g008
Figure 9. (a) Diagram illustrating the integration of the solar PV, flow battery, and residential load system. (b) Representation of the system modeled for the experimental analysis [103].
Figure 9. (a) Diagram illustrating the integration of the solar PV, flow battery, and residential load system. (b) Representation of the system modeled for the experimental analysis [103].
Energies 18 05536 g009
Figure 10. (a) Schematic of the Microgrid. (b) Experimental microgrid [36].
Figure 10. (a) Schematic of the Microgrid. (b) Experimental microgrid [36].
Energies 18 05536 g010
Table 1. Keyword list and their combination, organized as required for the three different databases.
Table 1. Keyword list and their combination, organized as required for the three different databases.
DatabaseKeywords
ScopusKEY (((((batter* AND storag*) AND (renewable AND energy*) AND ((domestic*) OR ((residential) OR (home))))) OR TITLE (((batter* AND storag*) AND (renewable AND energy*) AND ((domestic*) OR (residential) OR (home))))))
WOS(batter* AND storag*) AND (renewable AND energy*) AND ((domestic*) OR ((residential) OR (home)))(Author Keywords) OR (batter* AND storag*) AND (renewable AND energy*) AND ((domestic*) OR ((residential) OR (home)))(Title)
Table 2. Methodological evaluation criteria for including articles in the review.
Table 2. Methodological evaluation criteria for including articles in the review.
CriterionPossible Outcomes 1
Is the research question well stated?Y/N
Does the article provide clear information on the chemical composition of the battery employed?Y/N
Does the article describe the methodological framework (modeling or experimental) in sufficient detail to interpret results?Y/N
Does the article report the nominal capacity or sizing methodology of the BESS?Y/N
1 Y means yes; N means no.
Table 3. HEMS main algorithms.
Table 3. HEMS main algorithms.
Main Algorithm ApproachOptimization AlgorithmControllers/Control StrategiesMain FeaturesReferences
Artificial intelligence (AI)Neural network-driven forecasting Flexibility, ability to learn from data and adaptation[26,27]
Fuzzy-logic controllerHigh precision and similar to reasoning[28]
Rule-Based AlgorithmsLight and computationally fast[29]
Machine learning Suitable for a large volume of data[30]
Power Management algorithm (PMA)Ability to process data dynamically, adapt to changing conditions[31]
Real-time distributed energy management (RDCDSM) Computational complexity and adaptability[32]
MetaheuristicGenetic algorithm (GA) Easy compared to other algorithms and time required is a lot less[33,34,35,36,37,38,39,40]
Multi-objective Demand Response (DR) Easy to understand and quick response algorithm[41,42]
Harmony search algorithm (HSA) Very fast and need fewer data[43]
Particle Swarm Optimization (PSO) Simplicity and effectiveness[39,44,45,46,47]
Simulation-based optimization (SBO) Adaptability to complex, uncertain environments and computationally intensive[48]
Monte Carlo simulation (MCS) Easy integration and flexible input definitions[49,50,51]
Crow search algorithm (CSA) Flexible and adaptable[52]
Natural Aggregation Algorithm (NAA) Adaptation to Problem-Specific Requirements[53]
Sine–Cosine algorithm (SCA) Low computation cost and highly efficient[39]
Whale Optimization Algorithm (WOA) Particularly effective for complex optimization problems[39]
Optimization-based (exact)Robust optimization Stable solution very expensive in terms of computational time[54]
Dynamic Programming (DP) Flexibility in constraints and stage-based optimization[55,56,57]
Model predictive control (MPC)Real-time adaptation and flexibility inputs[58,59,60,61]
SARIMA model Reduced data transformation needs and efficiency with limited data[62]
Mixed-Integer Linear Programming (MILP) Find the optimal solution and very expensive in terms of computational time [63,64,65,66,67,68,69]
Mixed-integer quadratic-programming (MPC) Flexibility in meeting complex constraints and robustness in managing uncertainties[70]
Non-linear Programming (NLP) Providing flexibility, precision, and adaptability [71,72,73,74]
Linear programming Computational efficiency and applicable in various field [75]
Maximum Power Point Tracking (MPPT) Simple and low computation cost and low-cost implementation[21,76,77,78]
Proportional–Integral (PI) Control AlgorithmStability, simplicity and ease of implementation[79,80,81]
Consensus Alternating Direction Method of Multipliers (CADMM) Robust to communication limitations and suitable for heterogeneous systems[47]
Greedy algorithm Fast execution, simple and efficient[82]
Lexicographic method Efficient for Small- to Medium-Sized Problems and Strict Feasibility[83]
Hybrid approachesK-medoids algorithm and Elman neural network [84]
Genetic algorithm and DICOPT [85]
Table 4. Battery type and technologies involved in domestic renewable energy system.
Table 4. Battery type and technologies involved in domestic renewable energy system.
Battery TypeBattery Voltage (V) 3No. of Cells in Series 2Battery Capacity (Ah)Battery Power (kWh)References
Lithium-ion battery48140020[28]
4840020[89]
2412004.8[90]
51.21005[36]
52.816400 21.12[60]
521709[74]
700167120[59]
200408[78]
24020 × 10 1150360[77]
360443.11159.44[91]
3.213.20.01[92]
1841.45582.34.2[47]
2–50[29,31,35,37,40,45,46,48,49,50,51,52,54,57,66,67,71,75,76,83,93,94,95,96,97,98,99,100,101]
Lead acid battery20417 × 6 251[102]
12010 × 6 2202.4[34]
242 × 6 21503.6[103]
4837618[36]
726 × 6 21007.2[42]
2441710[104]
1440[81]
244 × 3 24009.6[55]
4842320[79]
140–185[43,105]
Vanadium redox flow battery20–60[61,79]
55.63641020[80]
Nickel–metal hydride (NiMH)5016.50.33[106]
Unspecified battery type48502.4[107]
1014.20.42[108]
17.7200.35[109]
100[65]
100020280280[82]
1–75[26,30,32,33,38,39,41,44,53,56,58,62,63,64,68,69,70,72,73,84,85,110,111,112]
1 20 cells in series, divided into 10 parallel circuits. 2 n × m: n batteries, each of m cells in series. 3 Voltage values such as 24 V and 48 V refer to complete battery packs composed of multiple cells in series, not to individual cells.
Table 5. Comparative characteristics of main battery chemistries for domestic renewable systems.
Table 5. Comparative characteristics of main battery chemistries for domestic renewable systems.
ChemistryTypical Energy Density (Wh/kg)Main Degradation ProcessHazard Considerations
Lithium-ion (Li-ion)100–250Capacity fade from SEI growth, lithium platingRisk of thermal runaway (onset ~150–200 °C depending on chemistry); requires BMS and thermal protection
Lead–acid30–50Sulfation, electrolyte stratificationHydrogen evolution during overcharge; requires ventilation
Vanadium redox flow (VRFB)15–30Electrolyte crossover, membrane degradationIntrinsically safer; hazards mainly linked to electrolyte handling and corrosion
Nickel–metal hydride (NiMH)60–120Electrode corrosion, memory effectGas evolution under high overcharge; moderate safety risk compared to Li-ion
Table 6. Practical checklist for practitioners in domestic battery storage selection.
Table 6. Practical checklist for practitioners in domestic battery storage selection.
AspectKey ConsiderationsMinimal Data RequiredCommon Challenges in Practice
Battery selectionMatch chemistry to load profile, safety requirements, and environmental conditionsNominal capacity, voltage, cycle life, operating temperature rangeSafety certification, thermal management
Sizing modelsEnsure capacity covers peak loads and average demand without oversizingHousehold load profile, RES generation profile, SoC limitsAccurate demand forecasting, seasonal variability
Experimental validationConfirm laboratory performance under realistic conditionsBattery performance data under cyclingDegradation not captured in short-term tests, limited reproducibility
Disclaimer/Publisher’s Note: The statements, opinions and data contained in all publications are solely those of the individual author(s) and contributor(s) and not of MDPI and/or the editor(s). MDPI and/or the editor(s) disclaim responsibility for any injury to people or property resulting from any ideas, methods, instructions or products referred to in the content.

Share and Cite

MDPI and ACS Style

Apa, L.; D’Alvia, L.; Del Prete, Z.; Rizzuto, E. Battery Sizing and Composition in Energy Storage Systems for Domestic Renewable Energy Applications: A Systematic Review. Energies 2025, 18, 5536. https://doi.org/10.3390/en18205536

AMA Style

Apa L, D’Alvia L, Del Prete Z, Rizzuto E. Battery Sizing and Composition in Energy Storage Systems for Domestic Renewable Energy Applications: A Systematic Review. Energies. 2025; 18(20):5536. https://doi.org/10.3390/en18205536

Chicago/Turabian Style

Apa, Ludovica, Livio D’Alvia, Zaccaria Del Prete, and Emanuele Rizzuto. 2025. "Battery Sizing and Composition in Energy Storage Systems for Domestic Renewable Energy Applications: A Systematic Review" Energies 18, no. 20: 5536. https://doi.org/10.3390/en18205536

APA Style

Apa, L., D’Alvia, L., Del Prete, Z., & Rizzuto, E. (2025). Battery Sizing and Composition in Energy Storage Systems for Domestic Renewable Energy Applications: A Systematic Review. Energies, 18(20), 5536. https://doi.org/10.3390/en18205536

Note that from the first issue of 2016, this journal uses article numbers instead of page numbers. See further details here.

Article Metrics

Back to TopTop