A Reinforcement Learning-Based Approach for Distributed Photovoltaic Carrying Capacity Analysis in Distribution Grids
Abstract
1. Introduction
2. Analysis of Carrying Capacity of Distributed Photovoltaic Power Generation in Distribution Network
2.1. Influencing Factors of Photovoltaic Carrying Capacity
- (1)
- Line ampacity constraint
- (2)
- Transformer reverse loading ratio constraint
2.2. PV Carrying Capacity Assessment Model
2.2.1. Quantitative Indicators for Photovoltaic Carrying Capacity
2.2.2. Restrictive Conditions
- (1)
- Distributed PV Power Output Constraint
- (2)
- Node Voltage Security Constraint
- (3)
- Line Ampacity Constraint: as shown in Equation (2).
- (4)
- Power Flow Balance Constraint
- (5)
- Primary Grid Power Constraint
- (6)
- Transformer Reverse Loading Ratio Constraint: as shown in Equation (3).
3. Optimization Solution for Distributed Photovoltaic Carrying Capacity Based on Reinforcement Learning
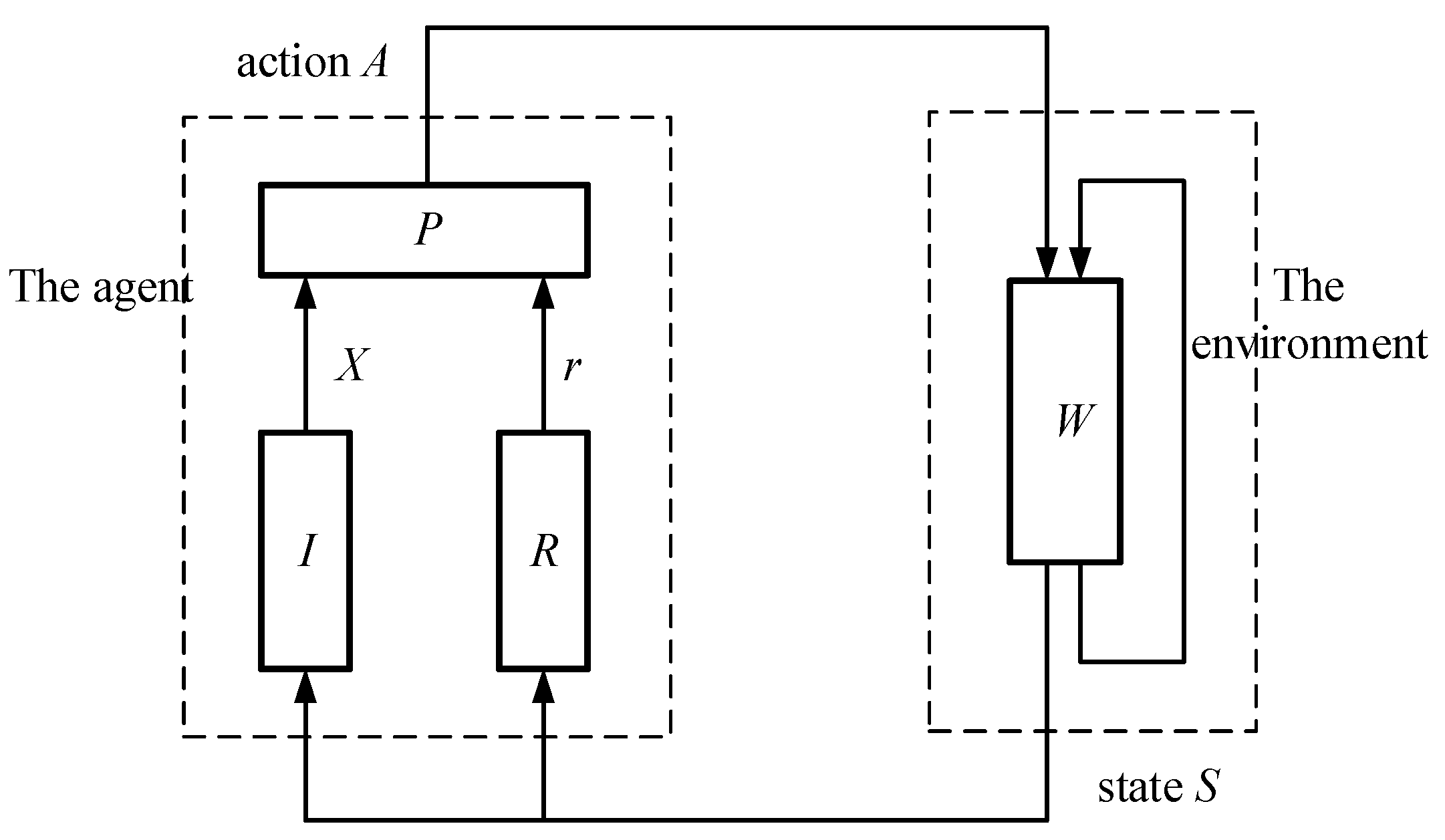
3.1. Basic Principles of Reinforcement Learning
3.2. Deep Deterministic Policy Gradient (DDPG) Algorithm
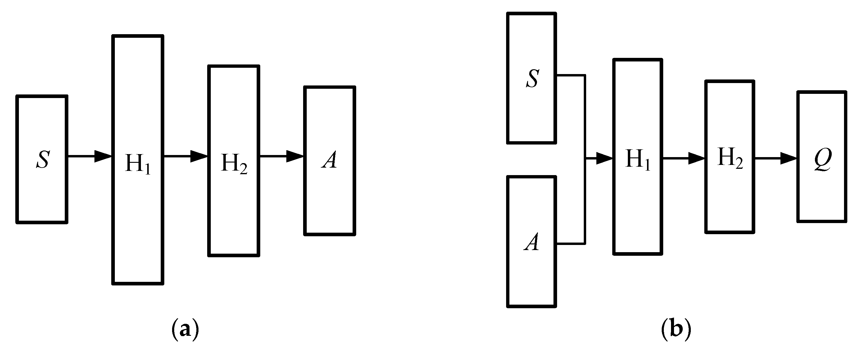
3.2.1. Actor–Critic Framework
- (1)
- Original Actor Network
- (2)
- Target Actor Network
- (3)
- Original Critic Network
- (4)
- Target Critic Network
3.2.2. Parameter Updates
3.2.3. Advantages of the DDPG Algorithm in Optimizing Distributed PV Hosting Capacity in Distribution Networks
- (1)
- Sequential Decision-Making Attribute
- (2)
- Full-Cycle Optimality
- (3)
- Differences and Advantages of DDPG Compared to Other Deep Reinforcement Learning Methods
3.3. Optimization of Distributed Photovoltaic Carrying Capacity Based on Deep Reinforcement Learning
- (1)
- State Space Selection
- (2)
- Action Space Selection
- (3)
- State Transition
- (4)
- Immediate Reward
- (5)
- Discount Factor
4. Simulation Examples and Analysis
4.1. Example Environment Description
4.2. Example Results and Analysis
4.3. Rationality Analysis of Results
- 0:00–6:00: Node voltages remain stable at 0.96–1.00 p.u. with minimal fluctuations. During this nighttime period, PV systems generate little to no power, and the distribution network is primarily supplied by traditional power sources with stable loads, resulting in steady voltages;
- 6:00–10:00: Node voltages gradually rise, with some exceeding 1.00 p.u. and reaching relatively high levels around 10:00 (most at 1.02–1.06 p.u.). As daylight increases, PV systems start generating power, injecting electricity into the distribution network. According to Equation (1), increased power injection at nodes—with constant or slightly changing loads—raises voltages;
- 10:00–14:00: Voltages remain high, with minor fluctuations at some nodes. This period coincides with the peak PV output, where continuous power injection sustains elevated voltages;
- 14:00–18:00: Voltages gradually decline from high levels to near 1.00 p.u. As light intensity weakens, PV output decreases, reducing power injection and causing voltages to drop;
- 18:00–23:00: Voltages continue to decline and stabilize at 0.96–1.00 p.u., similar to nighttime levels. PV systems stop generating power, and the network relies again on traditional power sources. Stable loads lead to stable voltages.
5. Conclusions
Author Contributions
Funding
Data Availability Statement
Acknowledgments
Conflicts of Interest
Correction Statement
Abbreviations
| PV | Photovoltaic |
| RL | Reinforcement learning |
| DRL | Deep reinforcement learning |
| MDP | Markov Decision Process |
| DDPG | Deep deterministic policy gradient |
| PPO | Proximal Policy Optimization |
| A2C | Advantage Actor–Critic |
References
- Chai, Y.Y.; Guo, L. Distributed Voltage Control of Distribution Network with High Penetration Photovoltaics. Power Syst. Technol. 2018, 42, 738–746. [Google Scholar] [CrossRef]
- National Energy Administration. Guidelines for Assessment of Distributed Generation Access to Power Grid Capacity (DL/T 2041—2019); China Electric Power Press: Beijing, China, 2019.
- Deng, Z.; Liu, M.; Chen, H.; Lu, W.; Dong, P. Optimal Scheduling and Operation of Active Distribution Network Considering Comprehensive Capacity. Electr. Power Constr. 2020, 41, 67–75. [Google Scholar] [CrossRef]
- Qi, X.G.; Xi, P.; Liu, H.; Xu, Z. Analysis of Distribution Network’s Acceptance Capacity for Distributed Photovoltaics. Adv. Electr. Power Energy 2017, 5, 143–152. [Google Scholar] [CrossRef]
- Hao, W.B.; Meng, Z.G.; Zhang, Y.; Xie, B.; Peng, P.; Wei, J. Research on Capacity Assessment Method for Multi-Distributed Generation Access to Distribution Network under New Power System. Power Syst. Prot. Control 2023, 51, 23–33. [Google Scholar] [CrossRef]
- Wang, J.; Xie, H.; Sun, J. Energy Optimal Scheduling of Active Distribution Network Based on Chance-Constrained Programming. Power Syst. Prot. Control 2014, 42, 45–52. [Google Scholar] [CrossRef]
- Luo, J.M.; Liu, L.Y.; Liu, P.; Ye, R.; Qin, P. Research on Optimal Scheduling Method of Active Distribution Network Considering Source-Network-Load-Storage Coordination. Power Syst. Prot. Control 2022, 50, 167–173. [Google Scholar] [CrossRef]
- Yu, T.; Zhou, B. Application and Prospect of Reinforcement Learning in Power Systems. Power Syst. Prot. Control 2009, 37, 122–128. [Google Scholar] [CrossRef]
- Huang, H.; Zhang, A.A. Load Forecasting of Integrated Energy System Based on Decomposition Algorithm Combined with Meta-Learning. Autom. Electr. Power Syst. 2024, 48, 151–160. [Google Scholar] [CrossRef]
- Xi, W.; Li, P.; Li, P.; Cai, T.T.; Wei, M.J.; Yu, H. Distributed Generation Local Adaptive Voltage Control Method Based on Deep Reinforcement Learning. Autom. Electr. Power Syst. 2022, 46, 25–31. [Google Scholar] [CrossRef]
- Hu, D.E.; Peng, Y.G.; Wei, W.; Xiao, T.; Cai, T.; Xi, W. Multi-Time-Scale Deep Reinforcement Learning Reactive Power Optimization Strategy for Distribution Network. Proc. CSEE 2022, 42, 5034–5044. [Google Scholar] [CrossRef]
- Hu, W.H.; Cao, D.; Huang, Q.; Zhang, B.; Li, S.; Chen, Z. Application of Deep Reinforcement Learning in Optimal Operation of Distribution Network. Autom. Electr. Power Syst. 2023, 47, 174–191. [Google Scholar] [CrossRef]
- Zhang, Z.D.; Zhang, D.X.; Qiu, R.C. Deep Reinforcement Learning for Power System Applications: An Overview. CSEE J. Power Energy Syst. 2020, 6, 213–225. [Google Scholar] [CrossRef]
- Xi, L.; Zhou, L.; Xu, Y.; Chen, X. A Multi-Step Unified Reinforcement Learning Method for Automatic Generation Control in Multi-Area Interconnected Power Grid. IEEE Trans. Sustain. Energy 2021, 12, 1406–1415. [Google Scholar] [CrossRef]
- El Helou, R.; Kalathil, D.; Xie, L. Fully Decentralized Reinforcement Learning-Based Control of Photovoltaics in Distribution Grids for Joint Provision of Real and Reactive Power. arXiv 2020, arXiv:2008.01231. [Google Scholar]
- Wang, J.H.; Xu, W.K.; Gu, Y.J.; Song, W.; Green, T.C. Multi-Agent Reinforcement Learning for Active Voltage Control on Power Distribution Networks. Advances in Neural Information Processing Systems. arXiv 2021. [Google Scholar] [CrossRef]
- Suchithra, J.; Robinson, D.; Rajabi, A. Hosting Capacity Assessment Strategies and Reinforcement Learning Methods for Coordinated Voltage Control in Electricity Distribution Networks: A Review. Energies 2023, 16, 2371. [Google Scholar] [CrossRef]
- Zhai, S.W.; Li, W.Y.; Qiu, Z.Y.; Zhang, X.; Hou, X. An Improved Deep Reinforcement Learning Method for Dispatch Optimization Strategy of Modern Power Systems. Entropy 2023, 25, 546. [Google Scholar] [CrossRef] [PubMed]
- Sang, J.S.; Sun, H.B.; Kou, L. Deep Reinforcement Learning Microgrid Optimization Strategy Considering Priority Flexible Demand Side. Sensors 2022, 22, 2256. [Google Scholar] [CrossRef] [PubMed]
- Wang, L.; Hu, G.; Wu, H.; Tan, K.; Zhou, C.; Zhu, Y.J. Multi-Energy Coordinated Optimization Method for Distributed Energy System Based on Hierarchical Deep Reinforcement Learning. Autom. Electr. Power Syst. 2024, 48, 67–76. [Google Scholar] [CrossRef]
- Ding, Q.X.; Qin, H.P.; Wan, C.; Peng, D.; Li, Y. Assessment of Distributed Photovoltaic Hosting Capacity in Distribution Network Based on Chance-Constrained Programming. J. Northeast. Electr. Power Univ. 2022, 42, 28–38. [Google Scholar] [CrossRef]
- Zhu, Y.Q. New Energy and Distributed Generation Technology, 3rd ed.; Zhu, L.Z., Zhao, H.Y., Eds.; Peking University Press: Beijing, China, 2022; pp. 43–44. [Google Scholar]
- Peng, L.Y. Adaptive Uncertainty Economic Dispatch of Power Systems Based on Deep Reinforcement Learning. Master’s Thesis, Wuhan University, Wuhan, China, 2020. [Google Scholar]
- Ni, S.; Cui, C.G. Multi-Time-Scale Online Reactive Power Optimization of Distribution Network Based on Deep Reinforcement Learning. Autom. Electr. Power Syst. 2021, 45, 77–85. [Google Scholar] [CrossRef]
- Hasselt, H.V.; Guez, A.; Silver, D. Deep Reinforcement Learning with Double Q-Learning. arXiv 2015, arXiv:1509.06461. [Google Scholar] [CrossRef]
- Wang, Y. Research on Optimal Scheduling of Power Systems with Wind Power Based on Chance-Constrained Goal Programming. Master’s Thesis, North China Electric Power University, Beijing, China, 2017. [Google Scholar]
- Abad, M.S.S.; Ma, J.; Zhang, D.W.; Ahmadyar, A.S.; Marzooghi, H. Probabilistic Assessment of Hosting Capacity in Radial Distribution Systems. IEEE Trans. Sustain. Energy 2018, 9, 1935–1947. [Google Scholar] [CrossRef]
- Li, Z.; Bao, X.; Shao, Y.; Peng, P.; Wang, W. Studying Accommodation Ability of Distributed Photovoltaic Considering Various Voltage Regulation Measures. Power Syst. Prot. Control 2018, 46, 10–16. [Google Scholar] [CrossRef]
- Zheng, Y.Z.; Zhou, K.; Yang, Y.; Diao, H.; Hua, L.; Wang, R.; Liu, K.; Guo, Q. Robust Assessment Method for Hosting Capacity of Distribution Network in Mountainous Areas for Distributed Photovoltaics. Energies 2025, 18, 2394. [Google Scholar] [CrossRef]
- Ding, T.; Li, F.X.; Li, X.; Sun, H.B.; Bo, R. Interval Radial Power Flow Using Extended DistFlow Formulation and Krawczyk Iteration Method with Sparse Approximate Inverse Preconditioner. IET Gener. Transm. Distrib. 2015, 9, 1998–2006. [Google Scholar] [CrossRef]










| Ingredient | Dimension |
|---|---|
| Node voltage magnitudes | NU |
| Line current magnitudes | NI |
| Time-specific features | 5 |
| Ingredient | Dimension |
|---|---|
| Distributed PV capacity | Npv |
| Distributed PV curtailment | Npv × T |
Disclaimer/Publisher’s Note: The statements, opinions and data contained in all publications are solely those of the individual author(s) and contributor(s) and not of MDPI and/or the editor(s). MDPI and/or the editor(s) disclaim responsibility for any injury to people or property resulting from any ideas, methods, instructions or products referred to in the content. |
© 2025 by the authors. Licensee MDPI, Basel, Switzerland. This article is an open access article distributed under the terms and conditions of the Creative Commons Attribution (CC BY) license (https://creativecommons.org/licenses/by/4.0/).
Share and Cite
Sun, S.; Yang, S.; Yu, P.; Cheng, Y.; Xing, J.; Wang, Y.; Yi, Y.; Hu, Z.; Yao, L.; Pang, X. A Reinforcement Learning-Based Approach for Distributed Photovoltaic Carrying Capacity Analysis in Distribution Grids. Energies 2025, 18, 5029. https://doi.org/10.3390/en18185029
Sun S, Yang S, Yu P, Cheng Y, Xing J, Wang Y, Yi Y, Hu Z, Yao L, Pang X. A Reinforcement Learning-Based Approach for Distributed Photovoltaic Carrying Capacity Analysis in Distribution Grids. Energies. 2025; 18(18):5029. https://doi.org/10.3390/en18185029
Chicago/Turabian StyleSun, Shumin, Song Yang, Peng Yu, Yan Cheng, Jiawei Xing, Yuejiao Wang, Yu Yi, Zhanyang Hu, Liangzhong Yao, and Xuanpei Pang. 2025. "A Reinforcement Learning-Based Approach for Distributed Photovoltaic Carrying Capacity Analysis in Distribution Grids" Energies 18, no. 18: 5029. https://doi.org/10.3390/en18185029
APA StyleSun, S., Yang, S., Yu, P., Cheng, Y., Xing, J., Wang, Y., Yi, Y., Hu, Z., Yao, L., & Pang, X. (2025). A Reinforcement Learning-Based Approach for Distributed Photovoltaic Carrying Capacity Analysis in Distribution Grids. Energies, 18(18), 5029. https://doi.org/10.3390/en18185029
