Comminution Flowsheet Energy Requirements of a New Narrow-Vein Mining Method
Abstract
1. Introduction
2. Materials and Methods
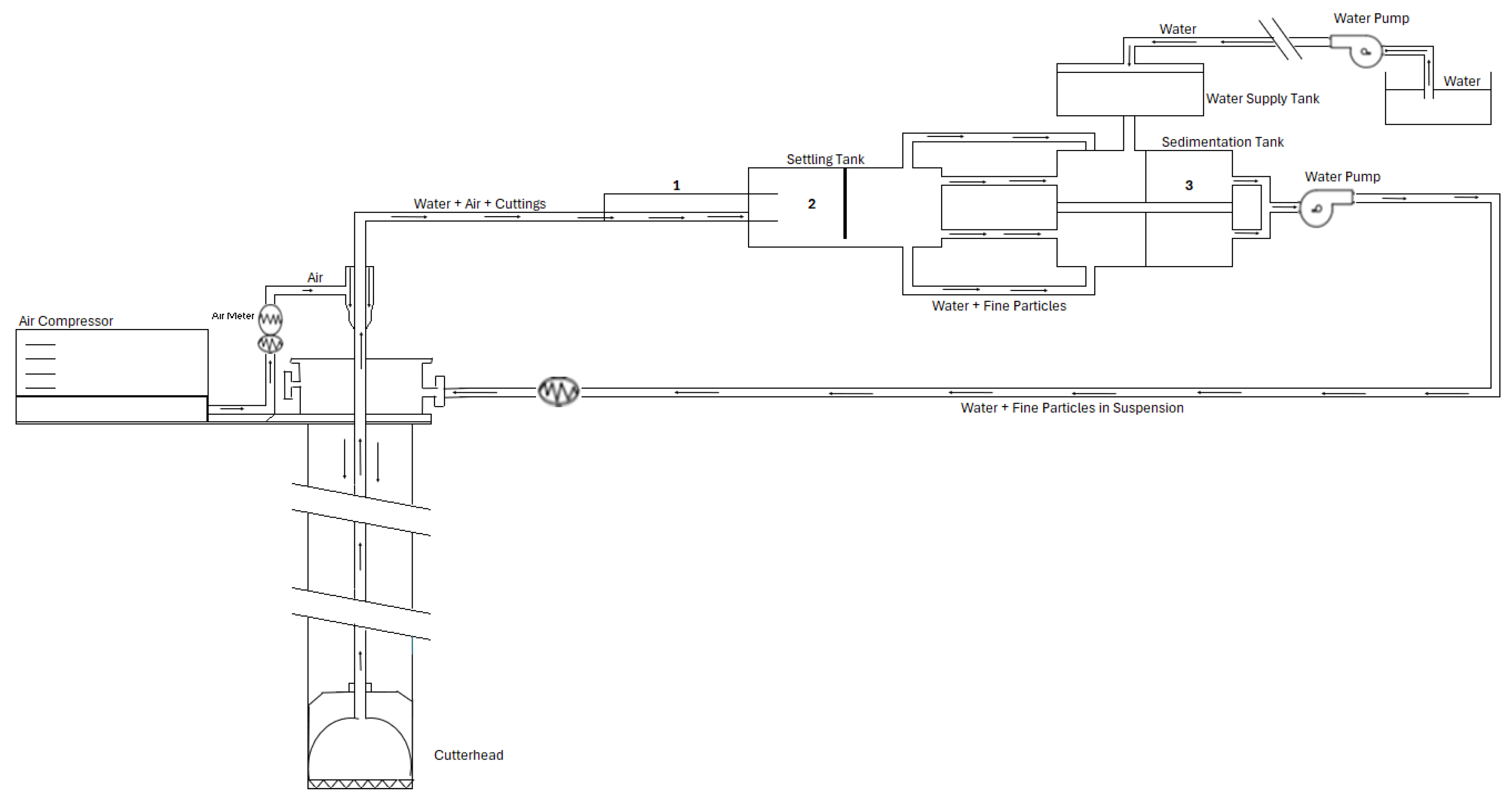
2.1. Cuttings Inventory
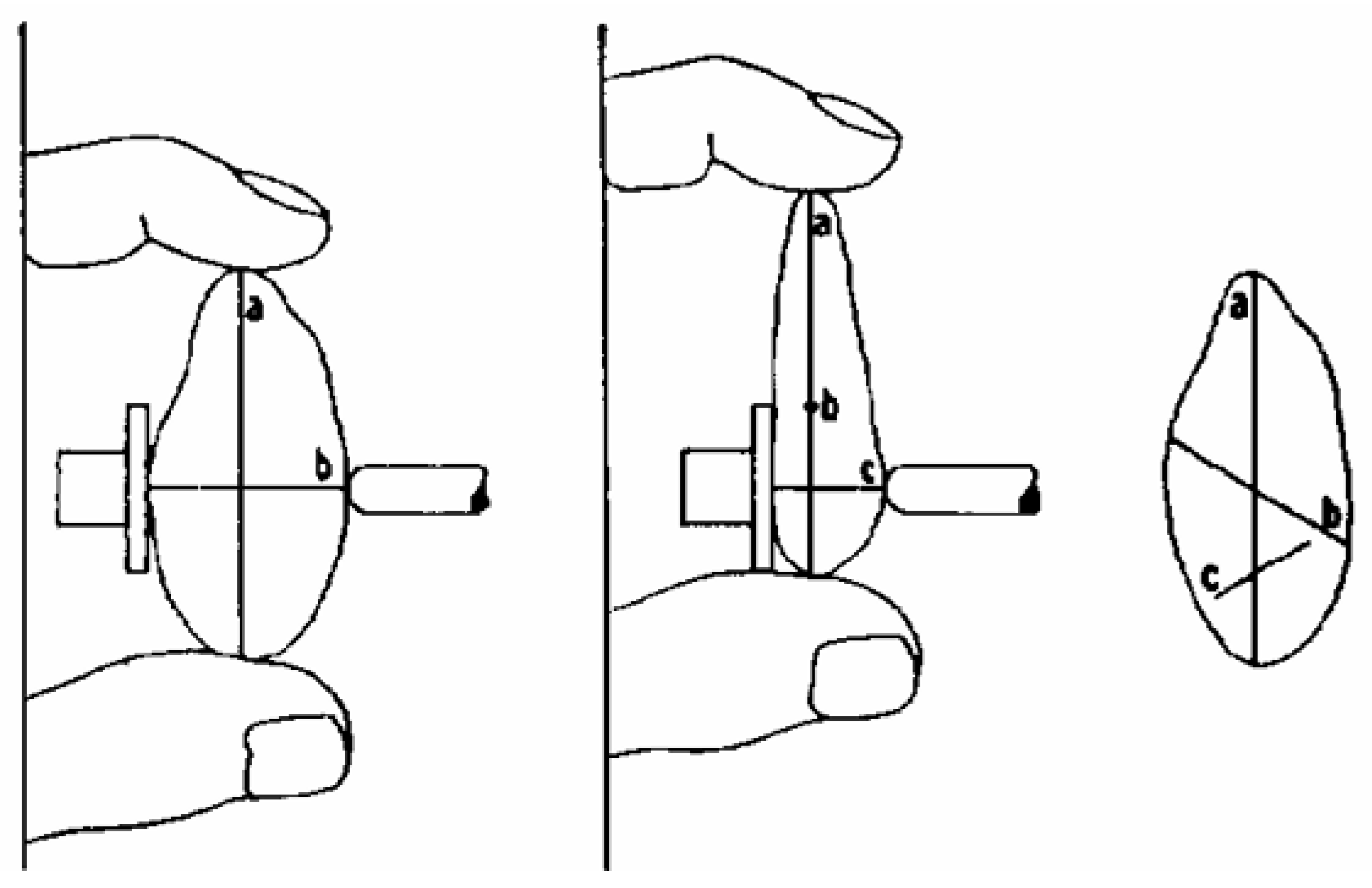
2.2. Methodology for Cuttings Size Analysis
| Sample Source | Circulation Mode | Maximum Particle Size (mm) | Testing Protocol | Type of Particle Size Analysis Method | Sieve Sizes (mm)/ Principle |
|---|---|---|---|---|---|
| Sampling Point 1 | Direct Flush (Shallow Depth) | 4.75 | ASTM D6913 /D6913-17 | Single sieve-set sieving (Dry Method) | Single Sieve Set 4.75, 2.00, 0.85, 0.452, 0.25, 0.15, 0.106 and 0.075 mm |
| Sampling Point 1 | Air Lift Assisted Reverse Circulation | 75.00 | ASTM D6913 /D6913-17 | Composite Sieving (Dry Method) | Designated Separating Sieve 4.75 mm Coarser Sieve Set 75, 50, 37.5, 25, 19, 9.5, 4.75 mm Finer Sieve Set 4.75, 2.00, 0.85, 0.452, 0.25, 0.15, 0.106 and 0.075 mm |
| Sampling Point 2 | N/A | 75.00 | ASTM D6913 /D6913-17 ASTM C702 /C702 M-11 [29] | Composite Sieving (Dry Method) For Unbiased Quartering from large sample bag | Designated Separating Sieve 4.75 mm Coarser Sieve Set 75, 50, 37.5, 25, 19, 9.5, 4.75 mm Finer Sieve Set 4.75, 2.00, 0.85, 0.452, 0.25, 0.15, 0.106 and 0.075 mm |
| Sampling Point 3 | N/A | <75 μm | ASTM D7928-21E1 | Sample was clumpy when dry but disintegrated on rubbing between two the thumb and the index finger | Leveraged terminal velocities based on Stoke’s law [28] |
2.3. (Mineralogical) Composition Evaluation Using X-Ray Diffraction
3. Results
3.1. Results of the Cuttings Size Analyses
3.2. Results of X-Ray Diffraction of Fine Cuttings Samples
4. Discussion
5. Conclusions
Author Contributions
Funding
Data Availability Statement
Acknowledgments
Conflicts of Interest
Appendix A
| LD# | Circulation | Depth (m Along Hole) | Thrust (KN) | Rotary Speed (rpm) | Torque (KNm) | ROP (m/h) | Flow Rate (USgpm) | Air Flow Rate (m3/h) |
|---|---|---|---|---|---|---|---|---|
| 1 | DF | 0.98 | 75.81 | 9.00 | 32.64 | 0.820 | 1938 | - |
| 1 | DF | 1.08 | 70.18 | 9.50 | 32.64 | 0.324 | 1718 | - |
| 1 | DF | 3.16 | 98.43 | 9.90 | 37.39 | 0.396 | 2045 | - |
| 1 | RC | 4.02 | 93.85 | 13.06 | 36.35 | 0.432 | 510 | - |
| 1 | RC | 4.14 | 97.64 | 13.11 | 40.03 | 0.432 | 509 | - |
| 1 | RC | 4.45 | 119.14 | 13.07 | 44.05 | 0.468 | 510 | - |
| 1 | RC | 4.56 | 119.10 | 13.15 | 47.94 | 0.504 | 514 | - |
| 1 | RC | 5.26 | 117.72 | 10.48 | 42.49 | 0.432 | 515 | - |
| 1 | RC | 6.08 | 159.60 | 14.20 | 36.46 | 0.350 | 815 | - |
| 1 | RC | 6.16 | 159.60 | 13.00 | 36.97 | 0.300 | 813 | - |
| 1 | RC | 6.23 | 159.60 | 13.90 | 37.47 | 0.600 | 812 | - |
| 1 | RC | 6.31 | 159.60 | 13.50 | 6.87 | 0.430 | 812 | - |
| 1 | RC | 6.65 | 155.61 | 14.60 | 46.59 | 0.510 | 342 | - |
| 1 | RC | 6.70 | 159.60 | 13.50 | 49.12 | 0.270 | 343 | - |
| 1 | RC | 7.50 | 195.51 | 12.10 | 38.49 | 0.270 | 887 | - |
| 1 | RC | 7.65 | 211.47 | 13.80 | 40.01 | 0.220 | 883 | - |
| 1 | RC | 7.80 | 219.45 | 12.70 | 40.01 | 0.220 | 891 | - |
| 1 | RC | 8.20 | 219.45 | 12.70 | 40.01 | 0.220 | 891 | - |
| 1 | RC | 8.40 | 239.40 | 15.20 | 42.03 | 0.220 | 889 | - |
| 1 | RC | 8.56 | 259.35 | 15.10 | 42.54 | 0.360 | 889 | - |
| 1 | RC | 8.86 | 279.30 | 16.20 | 49.63 | 0.440 | 889 | - |
| 1 | RC | 11.74 | 339.15 | 16.70 | 49.12 | 0.800 | 1158 | - |
| 1 | RC | 12.10 | 339.15 | 16.40 | 49.12 | 0.680 | 1154 | - |
| 1 | RC | 12.47 | 339.15 | 16.50 | 49.12 | 0.720 | 1158 | - |
| 1 | RC | 12.83 | 339.15 | 14.70 | 49.63 | 0.760 | 1154 | - |
| 1 | RC | 13.17 | 339.15 | 15.90 | 50.64 | 0.560 | 1154 | - |
| 1 | RC | 13.53 | 331.17 | 9.50 | 44.06 | 0.180 | 955 | - |
| 1 | RC | 13.70 | 339.15 | 15.50 | 54.18 | 0.510 | 1129 | - |
| 1 | RC | 14.02 | 331.17 | 14.80 | 52.16 | 0.640 | 1131 | - |
| 1 | RC | 14.24 | 359.10 | 14.60 | 51.15 | 0.160 | 1132 | - |
| 1 | RC | 14.75 | 359.10 | 16.00 | 52.16 | 0.680 | 1310 | - |
| 1 | RC | 15.08 | 279.30 | 16.40 | 49.63 | 0.660 | 881 | - |
| 1 | RC | 15.47 | 275.31 | 15.10 | 49.63 | 1.000 | 955 | - |
| 1 | RC | 15.93 | 275.31 | 17.60 | 51.65 | 0.920 | 956 | - |
| 1 | RC | 16.42 | 279.30 | 15.10 | 50.64 | 1.040 | 955 | - |
| 1 | RC | 16.80 | 279.30 | 15.40 | 50.64 | 0.800 | 954 | - |
| 1 | RC | 17.00 | 279.30 | 15.40 | 50.64 | 0.800 | 954.00 | - |
| 1 | RC | 17.59 | 295.26 | 16.10 | 56.21 | 1.060 | 957 | - |
| 1 | RC | 17.59 | 295.26 | 16.10 | 56.21 | 1.060 | 957 | - |
| 1 | RC | 18.15 | 279.30 | 17.70 | 52.67 | 1.240 | 959 | - |
| 1 | RC | 18.46 | 279.30 | 14.30 | 55.70 | 0.620 | 1078 | - |
| 1 | RC | 19.01 | 299.25 | 15.90 | 54.69 | 0.800 | 1070 | - |
| 1 | RC | 19.37 | 295.26 | 16.30 | 52.16 | 0.720 | 1129 | - |
| 1 | RC | 19.68 | 295.26 | 15.10 | 56.72 | 0.620 | 1132 | - |
| 1 | RC | 20.12 | 303.24 | 15.00 | 51.15 | 0.760 | 1129 | - |
| 1 | RC | 20.16 | 299.25 | 10.00 | 48.11 | 0.120 | 1165 | - |
| 1 | RC | 20.54 | 295.26 | 14.90 | 57.22 | 0.760 | 1155 | - |
| 1 | RC | 20.79 | 291.27 | 15.10 | 55.70 | 0.500 | 1051 | - |
| 1 | RC | 21.13 | 315.21 | 16.20 | 52.67 | 0.680 | 1053 | - |
| 1 | RC | 21.13 | 315.21 | 16.20 | 52.67 | 0.680 | 1053 | - |
| 1 | RC | 21.46 | 323.19 | 15.90 | 52.16 | 0.640 | 1120 | - |
| 1 | RC | 21.81 | 323.19 | 15.90 | 53.68 | 0.470 | 1138 | - |
| 1 | RC | 21.90 | 323.19 | 17.60 | 51.65 | 0.360 | 1138 | - |
| 1 | RC | 22.18 | 359.10 | 17.00 | 56.21 | 0.600 | 1199 | - |
| 1 | RC | 22.50 | 359.10 | 14.70 | 55.70 | 0.640 | 1201 | - |
| 1 | RC | 22.72 | 339.15 | 13.90 | 58.24 | 0.440 | 1199 | - |
| 1 | RC | 23.07 | 359.10 | 14.90 | 53.17 | 0.560 | 1199 | - |
| 1 | RC | 23.36 | 355.11 | 14.90 | 52.67 | 0.600 | 1259 | - |
| 1 | RC | 23.62 | 351.12 | 16.30 | 52.16 | 0.520 | 1262 | - |
| 1 | RC | 23.88 | 359.10 | 15.50 | 57.73 | 0.520 | 1255 | - |
| 1 | RC | 24.21 | 359.10 | 16.90 | 57.73 | 0.560 | 1251 | - |
| 1 | RC | 24.61 | 355.11 | 15.10 | 53.17 | 0.480 | 1822 | - |
| 1 | RC | 24.61 | 355.11 | 15.10 | 53.17 | 0.480 | 1822 | - |
| 1 | RC | 24.85 | 351.12 | 17.70 | 59.25 | 0.480 | 1807 | - |
| 1 | RC | 25.16 | 339.15 | 17.10 | 55.70 | 0.620 | 1829 | - |
| 1 | RC | 25.45 | 359.10 | 17.30 | 58.74 | 0.560 | 1838 | - |
| 1 | RC | 25.70 | 355.11 | 14.00 | 55.20 | 0.500 | 1831 | - |
| 1 | RC | 26.00 | 335.16 | 14.00 | 64.82 | 0.600 | 1830 | - |
| 1 | RC | 26.22 | 355.11 | 15.30 | 55.20 | 0.150 | 1876 | - |
| 1 | RC | 26.49 | 355.11 | 17.40 | 59.76 | 0.640 | 1874 | - |
| 1 | RC | 26.80 | 363.09 | 16.40 | 61.78 | 0.620 | 1867 | - |
| 1 | RC | 27.11 | 359.10 | 9.70 | 68.87 | 0.680 | 1865 | - |
| 1 | RC | 27.24 | 139.65 | 9.70 | 56.21 | 0.170 | 1892 | - |
| 1 | RC | 27.31 | 199.50 | 10.20 | 47.60 | 0.280 | 1831 | - |
| 1 | RC | 27.74 | 319.20 | 17.00 | 58.24 | 0.860 | 1867 | - |
| 1 | RC | 28.20 | 283.29 | 15.40 | 62.79 | 0.960 | 1845 | - |
| 1 | RC | 29.25 | 303.24 | 16.10 | 60.77 | 0.690 | 1866 | - |
| 1 | RC | 29.53 | 299.25 | 9.00 | 58.24 | 1.120 | 1856 | - |
| 1 | RC | 29.82 | 199.50 | 11.90 | 61.30 | 0.100 | 1389 | - |
| 1 | RC | 30.09 | 195.50 | 13.60 | 51.70 | 0.540 | 1386 | - |
| 1 | RC | 30.09 | 195.50 | 13.60 | 51.70 | 0.540 | 1386 | - |
| 1 | RC | 30.82 | 259.40 | 15.30 | 56.70 | 0.740 | 1392 | - |
| 1 | RC | 30.82 | 259.40 | 15.30 | 56.70 | 0.740 | 1392 | - |
| 1 | RC | 31.16 | 279.30 | 14.40 | 57.20 | 0.700 | 1395 | - |
| 1 | RC | 31.46 | 299.30 | 16.10 | 55.70 | 0.670 | 1391 | - |
| 1 | RC | 31.46 | 299.30 | 16.10 | 55.70 | 0.670 | 1391 | |
| 1 | RC | 31.82 | 299.30 | 14.60 | 50.10 | 0.720 | 1386 | - |
| 1 | RC | 31.95 | 323.19 | 16.00 | 57.22 | 0.210 | 1384 | - |
| 1 | RC | 32.07 | 319.20 | 14.20 | 56.70 | 0.660 | 1386 | - |
| 1 | RC | 32.54 | 319.20 | 13.20 | 58.24 | 0.640 | 1378 | - |
| 1 | RC | 32.54 | 319.20 | 13.20 | 58.24 | 0.640 | 1378 | - |
| 1 | RC | 32.97 | 243.40 | 10.10 | 56.20 | 0.500 | 1383 | - |
| 1 | RC | 33.04 | 279.30 | 11.70 | 60.26 | 0.280 | 1458 | - |
| 1 | RC | 33.40 | 315.20 | 14.40 | 51.70 | 0.650 | 1486 | - |
| 1 | RC | 33.54 | 319.20 | 9.70 | 47.60 | 0.300 | 1486 | - |
| 1 | RC | 33.70 | 335.16 | 9.70 | 66.84 | 0.270 | 1390 | - |
| 1 | RC | 33.86 | 355.10 | 10.70 | 66.80 | 0.240 | 1390 | - |
| 1 | RC | 33.95 | 299.30 | 9.30 | 63.30 | 0.170 | 1382 | - |
| 1 | RC | 34.01 | 315.20 | 11.90 | 80.50 | 0.100 | 1544 | - |
| 1 | RC | 34.35 | 355.11 | 18.50 | 56.72 | 0.440 | 1545 | - |
| 1 | RC | 34.57 | 387.03 | 16.00 | 75.96 | 0.200 | 1540 | - |
| 1 | RC | 34.72 | 399.00 | 16.00 | 87.10 | 0.150 | 1950 | - |
| 1 | RC | 34.74 | 399.00 | 16.00 | 87.10 | 0.150 | 1950 | - |
| 1 | RC | 34.79 | 395.00 | 12.60 | 99.80 | 0.100 | 1920 | - |
| 1 | RC | 34.87 | 239.40 | 8.30 | 37.98 | 0.000 | 1548 | - |
| 1 | RC | 35.12 | 343.14 | 16.30 | 51.15 | 0.376 | 1541 | - |
| 1 | RC | 35.34 | 355.10 | 14.60 | 53.20 | 0.501 | 1541 | - |
| 1 | RC | 35.63 | 359.10 | 21.00 | 65.30 | 0.655 | 1594 | - |
| 1 | RC | 36.20 | 355.10 | 19.80 | 59.20 | 0.500 | 1602 | - |
| 1 | RC | 36.57 | 355.11 | 20.60 | 58.24 | 0.714 | 1590 | - |
| 1 | RC | 36.84 | 355.10 | 17.60 | 57.20 | 0.180 | 1391 | - |
| 1 | RC | 36.84 | 355.10 | 17.60 | 57.20 | 0.200 | 1391 | - |
| 1 | RC | 37.60 | 363.10 | 19.60 | 56.70 | 0.725 | 1391 | - |
| 1 | RC | 38.00 | 359.10 | 19.50 | 61.80 | 0.800 | 1391 | - |
| 1 | RC | 38.73 | 359.10 | 20.30 | 68.90 | 0.700 | 1392 | - |
| 1 | RC | 39.13 | 359.10 | 18.60 | 67.90 | 0.700 | 1587 | - |
| 1 | RC | 39.40 | 363.09 | 19.10 | 57.73 | 0.628 | 1391 | - |
| 1 | RC | 39.60 | 355.11 | 19.40 | 58.24 | 0.293 | 1587 | - |
| 1 | RC | 40.37 | 359.10 | 20.10 | 65.30 | 0.673 | 1533 | - |
| 1 | RC | 40.63 | 359.10 | 21.90 | 62.30 | 0.612 | 1530 | - |
| 1 | RC | 41.02 | 359.10 | 20.80 | 64.30 | 0.874 | 1535 | - |
| 1 | RC | 41.41 | 359.10 | 23.60 | 69.90 | 0.800 | 1536 | - |
| 1 | RC | 41.87 | 359.10 | 21.90 | 72.40 | 0.794 | 1532 | - |
| 1 | RC | 42.22 | 359.10 | 21.10 | 66.80 | 0.810 | 1533 | - |
| 1 | RC | 42.76 | 359.10 | 22.40 | 69.90 | 0.422 | 1674 | - |
| 1 | RC | 43.61 | 371.07 | 22.00 | 64.82 | 0.744 | 1584 | - |
| 1 | RC | 44.14 | 359.10 | 22.60 | 67.90 | 1.004 | 1584 | - |
| 1 | RC | 44.94 | 383.04 | 22.00 | 65.33 | 0.655 | 1591 | - |
| 1 | RC | 45.18 | 359.10 | 21.90 | 64.30 | 0.445 | 1590 | - |
| 1 | RC | 45.38 | 383.04 | 21.10 | 64.82 | 0.483 | 1581 | - |
| 1 | RC | 45.38 | 359.10 | 21.10 | 64.80 | 0.483 | 1581 | - |
| 1 | RC | 45.60 | 199.50 | 20.60 | 74.90 | 0.600 | 1606 | - |
| 1 | RC | 45.67 | 379.05 | 21.90 | 80.52 | 0.048 | 1394 | - |
| 1 | RC | 46.21 | 199.50 | 21.60 | 66.80 | 1.007 | 1599 | - |
| 1 | RC | 46.84 | 199.50 | 20.60 | 66.80 | 0.643 | 1686 | - |
| 1 | RC | 47.16 | 199.50 | 20.10 | 67.40 | 0.717 | 1699 | - |
| 1 | RC | 47.41 | 199.50 | 21.70 | 80.50 | 0.504 | 1696 | - |
| 1 | RC | 48.70 | 199.50 | 22.60 | 65.30 | 0.556 | 1877 | - |
| 1 | RC | 49.44 | 199.50 | 21.90 | 69.40 | 0.800 | 1878 | - |
| 1 | RC | 50.71 | 379.10 | 19.60 | 65.30 | 0.970 | 1897 | - |
| 1 | RC | 51.11 | 379.10 | 19.90 | 68.40 | 0.800 | 1892 | - |
| 1 | RC | 51.35 | 383.00 | 19.80 | 67.40 | 0.300 | 1894 | - |
| 1 | RC | 51.46 | 383.04 | 19.80 | 67.35 | 0.260 | 1886 | - |
| 1 | RC | 51.77 | 383.00 | 19.80 | 67.40 | 0.300 | 1904 | - |
| 1 | RC | 51.77 | 383.00 | 19.80 | 67.40 | 0.300 | 1904 | - |
| 1 | RC | 52.25 | 387.00 | 20.50 | 63.30 | 0.511 | 1904 | - |
| 1 | RC | 52.50 | 395.00 | 20.90 | 66.80 | 0.500 | 1911 | - |
| 1 | RC | 52.73 | 391.00 | 24.00 | 60.80 | 0.413 | 1894 | - |
| 1 | RC | 52.73 | 391.00 | 24.00 | 60.80 | 0.413 | 1894 | - |
| 1 | RC | 53.11 | 395.00 | 21.60 | 58.20 | 0.350 | 1907 | |
| 1 | RC | 53.39 | 391.02 | 22.20 | 62.29 | 0.265 | 1913 | - |
| 1 | RC | 53.61 | 379.10 | 20.30 | 58.20 | 0.177 | 1899 | - |
| 1 | RC | 53.70 | 379.10 | 20.50 | 59.80 | 0.166 | 2091 | - |
| 1 | RC | 53.79 | 379.10 | 20.70 | 58.20 | 0.177 | 2088 | - |
| 1 | RC | 53.93 | 391.00 | 23.50 | 63.30 | 0.381 | 2095 | - |
| 1 | RC | 54.19 | 395.00 | 19.90 | 54.20 | 0.280 | 2002 | - |
| 1 | RC | 54.21 | 391.00 | 10.10 | 44.60 | 0.000 | 1919 | - |
| 1 | RC | 54.34 | 395.00 | 22.50 | 59.20 | 0.158 | 1914 | 2364 |
| 1 | RC | 54.44 | 391.00 | 21.40 | 58.20 | 0.187 | 1901 | 2478 |
| 1 | RC | 54.73 | 387.00 | 21.20 | 59.80 | 0.253 | 1814 | 2302 |
| 1 | RC | 55.03 | 403.00 | 28.60 | 64.80 | 0.382 | 1803 | 2506 |
| 1 | RC | 55.28 | 403.00 | 21.10 | 61.30 | 0.590 | 1810 | - |
| 1 | RC | 55.60 | 407.00 | 20.40 | 70.40 | 0.642 | 1811 | - |
| 1 | RC | 56.51 | 419.00 | 23.00 | 58.70 | 0.529 | 1807 | 2424 |
| 1 | RC | 56.51 | 419.00 | 23.00 | 58.70 | 0.529 | 1807 | 2424 |
| 1 | RC | 58.08 | 434.90 | 21.30 | 68.40 | 0.883 | 1784 | - |
| 1 | RC | 59.29 | 438.90 | 22.20 | 73.90 | 0.849 | 1904 | - |
| 1 | RC | 59.72 | 438.90 | 21.80 | 80.00 | 0.822 | 1885 | - |
| 1 | RC | 60.09 | 434.90 | 22.40 | 69.40 | 0.839 | 2004 | - |
| 1 | RC | 60.51 | 442.90 | 22.70 | 68.40 | 0.817 | 1997 | 2538 |
| 1 | RC | 60.56 | 442.90 | 21.90 | 72.90 | 0.115 | 1395 | - |
| 1 | RC | 61.51 | 438.90 | 22.40 | 72.90 | 0.930 | 1995 | 2588 |
| 1 | RC | 61.99 | 438.90 | 22.50 | 69.90 | 1.031 | 1987 | 2416 |
| 1 | RC | 62.51 | 438.90 | 23.30 | 76.00 | 0.984 | 1994 | 2418 |
| 1 | RC | 63.01 | 434.90 | 23.90 | 63.80 | 1.000 | 1959 | - |
| 1 | RC | 63.30 | 434.91 | 21.60 | 65.83 | 0.496 | 1780 | 2438 |
| 1 | RC | 63.39 | 434.91 | 19.40 | 70.90 | 1.193 | 2008 | 2327 |
| 1 | RC | 66.90 | 430.90 | 23.10 | 77.00 | 1.094 | 1803 | 2320 |
| 1 | RC | 67.43 | 454.90 | 22.60 | 82.00 | 1.087 | 1899 | 2560 |
| 1 | RC | 68.18 | 379.10 | 22.40 | 86.60 | 0.771 | 2006 | 2400 |
| 1 | RC | 69.20 | 438.90 | 23.40 | 72.90 | 1.126 | 1994 | - |
| 1 | RC | 69.38 | 367.08 | 20.70 | 83.05 | 0.183 | 1994 | - |
| 1 | RC | 70.82 | 371.07 | 21.60 | 87.10 | 1.293 | 1900 | 2518 |
| 1 | RC | 71.78 | 399.00 | 21.70 | 73.43 | 1.010 | 1831 | - |
| 1 | RC | 73.30 | 442.89 | 23.30 | 76.97 | 1.067 | 1798 | 2516 |
| 1 | RC | 74.44 | 434.91 | 22.20 | 73.93 | 0.938 | 1769 | 2598 |
| 1 | RC | 76.02 | 335.16 | 22.10 | 80.01 | 0.409 | 1485 | - |
| 1 | RC | 76.27 | 259.35 | 21.30 | 81.53 | 0.474 | 1813 | - |
| 1 | RC | 76.66 | 351.12 | 22.20 | 74.95 | 0.566 | 1959 | - |
| 1 | RC | 77.37 | 418.95 | 21.40 | 77.48 | 1.033 | 1963 | - |
| 1 | RC | 78.21 | 446.88 | 22.10 | 73.43 | 1.016 | 1979 | - |
| 1 | RC | 78.62 | 295.26 | 20.30 | 83.05 | 0.164 | 1351 | - |
| 1 | RC | 81.31 | 363.09 | 20.70 | 87.61 | 1.322 | 1999 | 2568 |
| LD# | Circulation | Depth (m AH) | Thrust (KN) | Rotary Speed (rpm) | Torque (KNm) | ROP (m/h) | Flow Rate (USgpm) | Air Flow Rate (m3/h) |
|---|---|---|---|---|---|---|---|---|
| 2 | DF | 0.42 | 100 | 14.10 | 39.50 | 0.511 | 1770 | - |
| 2 | DF | 0.73 | 112 | 13.90 | 37.98 | 0.358 | 1757 | - |
| 2 | DF | 0.98 | 116 | 14.60 | 43.55 | 0.541 | 1837 | - |
| 2 | DF | 1.63 | 112 | 13.40 | 44.06 | 0.630 | 1842 | - |
| 2 | DF | 1.81 | 96 | 16.80 | 43.04 | 0.552 | 1869 | - |
| 2 | DF | 2.23 | 112 | 14.60 | 42.54 | 0.496 | 1869 | - |
| 2 | RC | 2.25 | 88 | 13.50 | 40.00 | 0.390 | 1274 | 1939 |
| 2 | RC | 2.38 | 52 | 13.50 | 34.44 | 0.381 | 576 | - |
| 2 | RC | 2.52 | 92 | 9.70 | 44.56 | 0.218 | 575 | 637 |
| 2 | RC | 2.65 | 48 | 11.50 | 31.90 | 0.234 | 576 | 2000 |
| 2 | RC | 2.85 | 100 | 13.40 | 32.92 | 0.454 | 574 | 1999 |
| 2 | RC | 3.06 | 96 | 13.30 | 32.41 | 0.389 | 572 | 2000 |
| 2 | RC | 3.23 | 160 | 11.70 | 33.42 | 0.489 | 569 | 2000 |
| 2 | RC | 3.23 | 156 | 13.40 | 32.92 | 0.689 | 572 | 2000 |
| 2 | RC | 3.82 | 108 | 12.90 | 43.55 | 0.543 | 572 | 1932 |
| 2 | RC | 4.13 | 160 | 12.40 | 41.02 | 0.588 | 576 | 2000 |
| 2 | RC | 4.43 | 120 | 14.40 | 41.02 | 0.640 | 574 | 2000 |
| 2 | RC | 4.68 | 120 | 14.90 | 36.97 | 0.497 | 574 | 2000 |
| 2 | RC | 5.12 | 239 | 14.60 | 95.20 | 1.070 | 576 | 2000 |
| 2 | RC | 5.39 | 120 | 8.80 | 75.45 | 0.216 | 577 | 2000 |
| 2 | RC | 5.46 | 52 | 7.60 | 95.71 | 0.044 | 576 | 2000 |
| 2 | RC | 6.04 | 192 | 22.20 | 48.11 | 0.691 | 573 | - |
| 2 | RC | 6.4 | 200 | 20.80 | 48.61 | 0.766 | 573 | 2584 |
| 2 | RC | 6.4 | 200 | 20.80 | 48.61 | 0.766 | 573 | 2584 |
| 2 | RC | 6.8 | 196 | 21.60 | 52.16 | 0.771 | 571 | 2592 |
| 2 | RC | 6.81 | 203 | 21.90 | 65.33 | 0.000 | 572 | - |
| 2 | RC | 7.09 | 215 | 21.40 | 54.18 | 0.773 | 568 | - |
| 2 | RC | 7.69 | 219 | 21.00 | 50.13 | 0.769 | 475 | - |
| 2 | RC | 7.98 | 219 | 25.40 | 53.17 | 0.446 | 475 | - |
| 2 | RC | 8.01 | 211 | 20.80 | 58.74 | 0.024 | 475 | - |
| 2 | RC | 8.22 | 311 | 20.90 | 70.39 | 0.392 | 473 | 2600 |
| 2 | RC | 8.51 | 335 | 25.00 | 52.67 | 0.731 | 472 | 2016 |
| 2 | RC | 8.88 | 335 | 21.70 | 51.65 | 0.805 | 470 | - |
| 2 | RC | 9.17 | 339 | 22.50 | 63.81 | 0.414 | 473 | - |
| 2 | RC | 9.9 | 463 | 14.60 | 58.74 | 0.564 | 607 | - |
| 2 | RC | 10.2 | 483 | 13.50 | 53.68 | 0.792 | 609 | - |
| 2 | RC | 10.61 | 479 | 13.90 | 50.64 | 0.823 | 609 | - |
| 2 | RC | 10.97 | 479 | 13.60 | 48.61 | 0.671 | 613 | - |
| 2 | RC | 11.79 | 479 | 12.70 | 57.22 | 0.859 | 609 | 2568 |
| 2 | RC | 12.14 | 439 | 13.20 | 47.10 | 0.612 | 540 | 2574 |
| 2 | RC | 12.46 | 515 | 14.70 | 53.17 | 0.668 | 538 | 2602 |
| 2 | RC | 12.66 | 519 | 14.40 | 56.72 | 0.688 | 510 | - |
| 2 | RC | 12.91 | 515 | 14.10 | 48.11 | 0.599 | 426 | 2602 |
| 2 | RC | 13.38 | 395 | 14.80 | 54.69 | 0.083 | 806 | - |
| 2 | RC | 13.66 | 479 | 13.80 | 59.25 | 0.654 | 709 | 2238 |
| 2 | RC | 13.88 | 479 | 11.10 | 50.64 | 0.280 | 590 | 2222 |
| 2 | RC | 14.24 | 523 | 13.50 | 64.82 | 0.154 | 586 | 1662 |
| 2 | RC | 15.18 | 519 | 14.90 | 50.64 | 0.797 | 286 | 1836 |
| 2 | RC | 15.18 | 519 | 14.90 | 50.64 | 0.797 | 286 | 1836 |
| 2 | RC | 15.45 | 519 | 14.90 | 55.70 | 0.609 | 286 | 1842 |
| 2 | RC | 15.71 | 479 | 13.40 | 79.00 | 0.455 | 447 | 1858 |
| 2 | RC | 16.08 | 327 | 11.10 | 51.65 | 0.355 | 455 | 1838 |
| 2 | RC | 16.32 | 319 | 12.70 | 49.63 | 0.453 | 514 | 1854 |
| 2 | RC | 16.32 | 319 | 12.70 | 49.63 | 0.453 | 514 | 1854 |
| 2 | RC | 16.59 | 303 | 13.50 | 92.67 | 0.487 | 514 | 1840 |
| 2 | RC | 16.59 | 255 | 13.50 | 52.67 | 0.389 | 482 | 2430 |
| 2 | RC | 16.69 | 279 | 15.80 | 49.12 | 0.404 | 481 | 2414 |
| 2 | RC | 16.83 | 299 | 14.00 | 50.13 | 0.537 | 481 | 2456 |
| 2 | RC | 17.15 | 295 | 13.20 | 54.69 | 0.658 | 484 | 2464 |
| 2 | RC | 17.45 | 323 | 13.00 | 44.56 | 0.700 | 486 | 2428 |
| 2 | RC | 17.82 | 387 | 13.00 | 51.65 | 0.829 | 465 | 2494 |
| LD# | Circulation | Depth (m Along Hole) | Thrust (KN) | Rotary Speed (rpm) | Torque (KNm) | ROP (m/h) | DOC (mm/rev) | Flow Rate (USgpm) |
|---|---|---|---|---|---|---|---|---|
| 3 | DF | 1.95 | 32.0 | 3.6 | 10.63 | 0.336 | 1.556 | 517 |
| 3 | DF | 2.18 | 32.0 | 3.4 | 10.13 | 0.300 | 1.471 | 1895 |
| 3 | DF | 2.24 | 32.0 | 3.5 | 10.63 | 0.053 | 0.252 | 1874 |
| 3 | DF | 2.32 | 36.0 | 7.3 | 20.76 | 0.026 | 0.059 | 1470 |
| 3 | DF | 2.37 | 60.0 | 6.7 | 20.76 | 0.110 | 0.274 | 2116 |
| 3 | DF | 2.44 | 72.0 | 7.6 | 24.31 | 0.120 | 0.263 | 2616 |
| 3 | DF | 2.61 | 56.0 | 7.4 | 21.78 | 0.120 | 0.270 | 2431 |
| 3 | DF | 2.9 | 52.0 | 5.5 | 20.76 | 0.260 | 0.788 | 2378 |
| 3 | DF | 3.34 | 32.0 | 5.8 | 22.28 | 0.420 | 1.207 | 1859 |
| 3 | DF | 3.49 | 64.0 | 6.9 | 25.32 | 0.150 | 0.362 | 2038 |
| 3 | DF | 3.8 | 119.7 | 8 | 27.85 | - | 2400 | |
| 3 | DF | 5.66 | 111.7 | 6.3 | 29.37 | 0.110 | 0.291 | 2550 |
| 3 | DF | 5.74 | 111.7 | 6.3 | 34.44 | 0.110 | 0.291 | 2200 |
| 3 | DF | 5.87 | 99.8 | 9.8 | 30.38 | 0.130 | 0.221 | 2200 |
| 3 | DF | 6.11 | 123.7 | 8.6 | 28.86 | 0.220 | 0.426 | 1850 |
| 3 | DF | 6.5 | 135.7 | 8.6 | 29.37 | 0.200 | 0.388 | 2400 |
| 3 | DF | 6.6 | 135.7 | 9.7 | 28.36 | 0.200 | 0.344 | 2307 |
| 3 | DF | 6.7 | 135.7 | 9.7 | 28.36 | 0.200 | 0.344 | 2460 |
| 3 | DF | 6.8 | 135.7 | 11 | 29.88 | 0.200 | 0.303 | 2460 |
| 3 | DF | 6.88 | 155.6 | 10.4 | 33.42 | 0.170 | 0.272 | 2400 |
| 3 | DF | 7.11 | 147.6 | 15.4 | 30.89 | 0.170 | 0.184 | 2400 |
| 3 | DF | 7.27 | 99.8 | 15.4 | 30.89 | 0.390 | 0.422 | 2400 |
| Date of Daily Production | LD# | Mode |
|---|---|---|
| 11 October 2021 | 1 | RC |
| 12 October 2021 | ||
| 13 October 2021 | ||
| 14 October 2021 | ||
| 20 October 2021 | ||
| 21 October 2021 | ||
| 26 October 2021 | ||
| 27 October 2021 | ||
| 28 October 2021 | ||
| 29 October 2021 | ||
| 30 October 2021 | ||
| 1 November 2021 | ||
| 2 November 2021 | ||
| 3 November 2021 | ||
| 4 November 2021 | ||
| 28 November 2021 | 2 | |
| 3 December 2021 |
| S/N | Remarks | |
|---|---|---|
| 1 | Tank 1 | Fine-sized |
| 2 | Tank 2 | Fine-sized |
| 3 | Tank 3 | Fine-sized |
| 4 | Tank 4 | Fine-sized |
| 5 | Geotube® | Fine-sized |
| Depth (m AH) | Cutting Size or Sieve Size (mm) | ||||||||||||||
|---|---|---|---|---|---|---|---|---|---|---|---|---|---|---|---|
| 76.2 | 50.8 | 44.45 | 38.100 | 25.400 | 22.225 | 19.050 | 11.125 | 4.750 | 2.000 | 0.850 | 0.420 | 0.250 | 0.149 | 0.075 | |
| Cumulative Percent Passing | |||||||||||||||
| 0.98 | - | - | - | - | - | - | - | - | 100% | 78% | 5% | 1% | 1% | 1% | 0% |
| 1.08 | - | - | - | - | - | - | - | - | 100% | 81% | 3% | 1% | 1% | 1% | 0% |
| 3.16 | - | - | - | - | - | - | 100% | 92% | 57% | 23% | 3% | 1% | 1% | 1% | 0% |
| 4.02 | - | 100% | 100% | 100% | 100% | 97% | 95% | 69% | 4% | 1% | 1% | 1% | 1% | 1% | 1% |
| 4.14 | - | - | 100% | 100% | 97% | 95% | 92% | 64% | 17% | 7% | 3% | 1% | 1% | 0% | 0% |
| 4.45 | - | 100% | 100% | 100% | 97% | 97% | 94% | 64% | 7% | 4% | 2% | 1% | 1% | 1% | 0% |
| 4.56 | - | - | - | 100% | 100% | 99% | 96% | 57% | 6% | 2% | 1% | 0% | 0% | 0% | 0% |
| 5.26 | - | - | - | 100% | 100% | 98% | 97% | 72% | 26% | 15% | 8% | 4% | 3% | 2% | 1% |
| 6.08 | - | 100% | 100% | 100% | 100% | 100% | 100% | 95% | 60% | 24% | 2% | 1% | 0% | 0% | 0% |
| 6.16 | - | - | 100% | 100% | 100% | 100% | 100% | 95% | 63% | 27% | 4% | 2% | 1% | 1% | 0% |
| 6.23 | - | 100% | 100% | 100% | 100% | 100% | 100% | 96% | 56% | 26% | 4% | 2% | 2% | 2% | 1% |
| 6.31 | - | 100% | 100% | 100% | 100% | 100% | 100% | 95% | 47% | 22% | 4% | 2% | 1% | 1% | 0% |
| 6.65 | - | - | - | 100% | 100% | 100% | 98% | 95% | 55% | 24% | 3% | 1% | 1% | 0% | 0% |
| 6.70 | - | - | 100% | 100% | 100% | 100% | 100% | 95% | 60% | 24% | 2% | 1% | 0% | 0% | 0% |
| 7.50 | - | - | - | 100% | 100% | 96% | 94% | 87% | 55% | 22% | 2% | 1% | 0% | 0% | 0% |
| 7.65 | - | - | - | 100% | 100% | 100% | 100% | 93% | 59% | 26% | 5% | 3% | 2% | 2% | 2% |
| 7.80 | - | - | 100% | 100% | 96% | 96% | 96% | 88% | 51% | 20% | 2% | 1% | 1% | 1% | 0% |
| 8.20 | - | 100% | 100% | 100% | 100% | 97% | 97% | 90% | 60% | 27% | 6% | 3% | 3% | 2% | 2% |
| 8.40 | - | - | 100% | 100% | 100% | 100% | 100% | 95% | 55% | 25% | 4% | 2% | 1% | 1% | 0% |
| 8.56 | - | 100% | 100% | 100% | 97% | 97% | 97% | 91% | 53% | 22% | 5% | 3% | 2% | 2% | 1% |
| 8.86 | - | 100% | 100% | 100% | 100% | 97% | 95% | 89% | 54% | 23% | 5% | 2% | 1% | 1% | 0% |
| 11.74 | - | 100% | 100% | 100% | 100% | 100% | 100% | 93% | 61% | 29% | 7% | 4% | 3% | 2% | 1% |
| 12.10 | - | - | 100% | 100% | 100% | 100% | 99% | 92% | 60% | 27% | 6% | 3% | 2% | 2% | 1% |
| 12.47 | - | 100% | 100% | 100% | 100% | 100% | 100% | 91% | 51% | 21% | 6% | 4% | 3% | 3% | 3% |
| 12.83 | - | 100% | 100% | 100% | 100% | 100% | 100% | 87% | 50% | 19% | 4% | 2% | 2% | 2% | 1% |
| 13.17 | - | 100% | 100% | 100% | 100% | 98% | 98% | 87% | 49% | 18% | 5% | 3% | 3% | 2% | 2% |
| 13.53 | - | - | 100% | 100% | 100% | 100% | 100% | 82% | 35% | 11% | 2% | 1% | 1% | 1% | 1% |
| 13.70 | - | 100% | 100% | 100% | 94% | 93% | 91% | 79% | 47% | 21% | 7% | 5% | 4% | 3% | 2% |
| 14.02 | - | - | - | 100% | 94% | 94% | 94% | 82% | 46% | 21% | 5% | 2% | 2% | 1% | 1% |
| 14.24 | - | - | - | 100% | 100% | 100% | 100% | 88% | 47% | 20% | 4% | 2% | 2% | 2% | 1% |
| 14.75 | - | - | - | 100% | 100% | 100% | 97% | 93% | 57% | 27% | 6% | 3% | 2% | 1% | 1% |
| 15.08 | - | - | 100% | 100% | 100% | 100% | 100% | 87% | 35% | 14% | 3% | 2% | 1% | 1% | 1% |
| 15.47 | - | 100% | 100% | 100% | 100% | 100% | 98% | 64% | 48% | 16% | 3% | 2% | 1% | 1% | 1% |
| 15.93 | - | - | - | 100% | 100% | 100% | 100% | 85% | 46% | 20% | 4% | 2% | 2% | 2% | 1% |
| 16.42 | - | - | 100% | 100% | 100% | 100% | 100% | 88% | 51% | 25% | 5% | 2% | 1% | 1% | 1% |
| 16.80 | - | 100% | 100% | 100% | 100% | 100% | 97% | 85% | 47% | 22% | 5% | 3% | 2% | 2% | 1% |
| 17.00 | - | - | - | 100% | 100% | 100% | 100% | 88% | 48% | 22% | 4% | 2% | 1% | 1% | 1% |
| 17.59 | - | - | 100% | 97% | 97% | 94% | 83% | 46% | 19% | 5% | 3% | 3% | 2% | 2% | |
| 17.59 | - | - | - | 100% | 97% | 97% | 94% | 83% | 46% | 19% | 5% | 3% | 3% | 2% | 2% |
| 18.15 | - | 100% | 100% | 96% | 96% | 94% | 80% | 38% | 15% | 3% | 1% | 1% | 1% | 0% | |
| 18.46 | - | 100% | 100% | 100% | 71% | 67% | 62% | 51% | 25% | 12% | 4% | 3% | 2% | 2% | 2% |
| 19.01 | - | 100% | 100% | 79% | 79% | 72% | 59% | 28% | 9% | 1% | 0% | 0% | 0% | 0% | |
| 19.37 | - | 100% | 100% | 100% | 100% | 100% | 97% | 71% | 28% | 9% | 3% | 2% | 2% | 2% | 2% |
| 19.68 | - | - | - | 100% | 88% | 88% | 88% | 68% | 30% | 8% | 1% | 1% | 0% | 0% | 0% |
| 20.12 | - | - | - | 100% | 100% | 96% | 87% | 76% | 32% | 10% | 3% | 2% | 2% | 2% | 2% |
| 20.16 | - | - | - | 100% | 92% | 87% | 87% | 71% | 32% | 12% | 3% | 2% | 2% | 2% | 1% |
| 20.54 | - | - | - | 100% | 100% | 100% | 100% | 96% | 63% | 26% | 4% | 2% | 1% | 1% | 1% |
| 20.79 | - | - | - | 86% | 80% | 80% | 79% | 62% | 34% | 15% | 5% | 4% | 3% | 3% | 2% |
| 21.13 | - | - | - | 100% | 87% | 77% | 77% | 72% | 34% | 13% | 4% | 3% | 3% | 2% | 2% |
| 21.13 | - | - | - | 100% | 100% | 100% | 100% | 88% | 39% | 15% | 5% | 3% | 3% | 2% | 1% |
| 21.46 | - | - | - | 100% | 100% | 98% | 95% | 80% | 42% | 19% | 6% | 4% | 3% | 3% | 2% |
| 21.81 | - | - | - | 100% | 100% | 100% | 100% | 83% | 38% | 16% | 5% | 3% | 3% | 3% | 1% |
| 21.90 | - | - | 100% | 100% | 100% | 100% | 100% | 79% | 33% | 12% | 3% | 2% | 1% | 1% | 1% |
| 22.18 | - | - | - | 100% | 100% | 100% | 93% | 78% | 39% | 15% | 5% | 3% | 3% | 3% | 1% |
| 22.50 | - | - | - | 100% | 100% | 100% | 100% | 81% | 37% | 14% | 4% | 3% | 3% | 2% | 2% |
| 22.72 | - | 100% | 100% | 100% | 83% | 83% | 83% | 73% | 43% | 17% | 6% | 4% | 4% | 3% | 3% |
| 23.07 | - | - | - | 100% | 100% | 100% | 100% | 91% | 39% | 15% | 4% | 3% | 2% | 2% | 1% |
| 23.36 | - | 100% | 89% | 84% | 84% | 62% | 21% | 8% | 2% | 1% | 1% | 1% | 0% | ||
| 23.62 | - | 100% | 100% | 100% | 99% | 78% | 34% | 13% | 5% | 3% | 3% | 3% | 2% | ||
| 23.88 | - | - | - | 100% | 100% | 100% | 100% | 84% | 37% | 15% | 4% | 3% | 2% | 2% | 1% |
| 24.21 | - | - | - | 100% | 100% | 100% | 98% | 88% | 57% | 28% | 8% | 4% | 4% | 3% | 2% |
| 24.61 | - | - | - | 100% | 100% | 100% | 100% | 88% | 46% | 19% | 5% | 3% | 3% | 2% | 1% |
| 24.61 | - | - | - | 100% | 100% | 99% | 98% | 80% | 28% | 10% | 3% | 2% | 1% | 1% | 1% |
| 24.85 | - | - | - | 100% | 81% | 81% | 80% | 75% | 46% | 18% | 6% | 4% | 4% | 3% | 2% |
| 25.16 | - | - | - | 81% | 73% | 73% | 73% | 70% | 42% | 18% | 7% | 4% | 4% | 3% | 2% |
| 25.45 | - | - | - | 100% | 100% | 100% | 100% | 91% | 50% | 20% | 6% | 4% | 3% | 3% | 1% |
| 25.70 | - | - | - | 100% | 100% | 100% | 98% | 90% | 45% | 18% | 5% | 3% | 2% | 2% | 1% |
| 26.00 | - | - | - | 100% | 94% | 94% | 94% | 85% | 54% | 22% | 6% | 3% | 3% | 2% | 2% |
| 26.22 | - | - | - | 100% | 90% | 90% | 90% | 80% | 42% | 15% | 4% | 3% | 2% | 2% | 1% |
| 26.49 | - | - | - | 100% | 93% | 85% | 81% | 70% | 38% | 14% | 3% | 2% | 1% | 1% | 0% |
| 26.80 | - | - | - | 100% | 100% | 100% | 94% | 88% | 47% | 17% | 3% | 2% | 2% | 1% | 1% |
| 27.11 | - | - | - | 100% | 89% | 87% | 87% | 78% | 50% | 22% | 5% | 2% | 1% | 1% | 1% |
| 27.24 | - | - | - | 100% | 100% | 100% | 97% | 88% | 55% | 21% | 4% | 2% | 2% | 2% | 1% |
| 27.31 | - | - | - | 100% | 100% | 100% | 100% | 99% | 62% | 23% | 4% | 2% | 2% | 2% | 1% |
| 27.74 | - | - | - | 100% | 100% | 100% | 100% | 95% | 59% | 23% | 5% | 3% | 2% | 2% | 2% |
| 28.20 | - | - | - | 100% | 100% | 100% | 100% | 90% | 50% | 19% | 4% | 3% | 2% | 2% | 2% |
| 29.25 | - | - | - | 100% | 100% | 100% | 100% | 79% | 43% | 15% | 4% | 3% | 3% | 2% | 2% |
| 29.53 | - | - | - | 100% | 100% | 95% | 95% | 76% | 45% | 15% | 4% | 2% | 2% | 2% | 1% |
| 29.82 | - | - | - | 100% | 89% | 85% | 76% | 60% | 28% | 10% | 3% | 2% | 2% | 1% | 1% |
| 30.09 | - | - | - | 100% | 100% | 95% | 95% | 77% | 31% | 10% | 2% | 1% | 1% | 1% | 0% |
| 30.09 | - | - | - | 100% | 100% | 100% | 96% | 86% | 48% | 17% | 4% | 2% | 2% | 2% | 1% |
| 30.82 | - | - | - | 100% | 80% | 72% | 72% | 70% | 38% | 13% | 3% | 2% | 2% | 1% | 1% |
| 30.82 | - | - | - | 82% | 57% | 42% | 42% | 29% | 12% | 6% | 2% | 2% | 2% | 1% | 1% |
| 31.16 | - | - | - | 100% | 100% | 93% | 93% | 78% | 35% | 14% | 4% | 2% | 2% | 1% | 1% |
| 31.46 | - | - | - | 65% | 65% | 58% | 52% | 38% | 0% | 0% | 0% | 0% | 0% | 0% | 0% |
| 31.46 | - | - | - | 72% | 72% | 66% | 61% | 49% | 19% | 5% | 1% | 1% | 1% | 1% | 0% |
| 31.82 | - | - | - | 100% | 95% | 95% | 93% | 70% | 34% | 12% | 2% | 1% | 1% | 1% | 0% |
| 31.95 | - | - | - | 86% | 86% | 86% | 81% | 62% | 32% | 13% | 4% | 3% | 2% | 2% | 2% |
| 32.07 | - | - | - | 100% | 100% | 96% | 96% | 83% | 30% | 8% | 1% | 1% | 1% | 0% | 0% |
| 32.54 | - | - | - | 100% | 100% | 96% | 96% | 82% | 42% | 17% | 6% | 4% | 3% | 3% | 3% |
| 32.54 | - | - | - | 100% | 100% | 96% | 96% | 82% | 42% | 17% | 5% | 4% | 3% | 3% | 3% |
| 32.97 | - | - | - | 100% | 94% | 94% | 94% | 80% | 36% | 11% | 2% | 2% | 1% | 1% | 1% |
| 33.04 | - | - | - | 100% | 100% | 100% | 99% | 82% | 35% | 12% | 3% | 2% | 2% | 1% | 1% |
| 33.40 | - | - | - | 87% | 78% | 76% | 76% | 64% | 40% | 16% | 5% | 3% | 3% | 3% | 2% |
| 33.54 | - | - | - | 86% | 86% | 84% | 81% | 64% | 27% | 8% | 3% | 2% | 2% | 2% | 1% |
| 33.70 | - | - | - | 100% | 100% | 98% | 94% | 70% | 31% | 9% | 2% | 2% | 1% | 1% | 1% |
| 33.86 | - | - | - | 87% | 82% | 80% | 80% | 65% | 32% | 11% | 2% | 1% | 1% | 1% | 0% |
| 33.95 | - | - | - | 100% | 100% | 100% | 100% | 86% | 41% | 15% | 4% | 3% | 2% | 2% | 2% |
| 34.01 | - | - | - | 100% | 100% | 94% | 92% | 74% | 33% | 13% | 4% | 2% | 2% | 2% | 1% |
| 34.35 | - | - | - | 100% | 100% | 96% | 93% | 77% | 32% | 12% | 4% | 3% | 2% | 2% | 2% |
| 34.57 | - | - | - | 100% | 96% | 96% | 91% | 70% | 38% | 14% | 4% | 2% | 2% | 2% | 1% |
| 34.72 | - | - | - | 100% | 100% | 93% | 93% | 79% | 42% | 17% | 5% | 4% | 3% | 3% | 1% |
| 34.74 | - | - | - | 100% | 100% | 100% | 97% | 79% | 28% | 9% | 3% | 2% | 2% | 1% | 1% |
| 34.79 | - | - | - | 100% | 100% | 97% | 94% | 79% | 29% | 8% | 2% | 2% | 1% | 1% | 1% |
| 34.87 | 100% | 100% | 100% | 83% | 83% | 82% | 70% | 47% | 22% | 6% | 4% | 3% | 3% | 2% | |
| 35.12 | 100% | 100% | 100% | 100% | 100% | 100% | 87% | 48% | 20% | 5% | 3% | 2% | 2% | 1% | |
| 35.34 | - | - | - | 100% | 96% | 96% | 96% | 81% | 42% | 20% | 6% | 3% | 2% | 1% | 1% |
| 35.63 | - | - | - | 100% | 100% | 97% | 97% | 84% | 37% | 13% | 2% | 1% | 1% | 0% | 0% |
| 36.20 | 100% | 100% | 100% | 100% | 100% | 100% | 88% | 45% | 18% | 5% | 4% | 3% | 3% | 3% | |
| 36.57 | 100% | 100% | 100% | 100% | 100% | 100% | 78% | 42% | 15% | 3% | 2% | 2% | 1% | 1% | |
| 36.84 | - | - | - | 100% | 96% | 96% | 96% | 85% | 38% | 13% | 3% | 2% | 1% | 1% | 1% |
| 36.84 | 100% | 100% | 100% | 97% | 97% | 97% | 83% | 41% | 15% | 5% | 3% | 3% | 3% | 2% | |
| 37.60 | - | - | - | 100% | 100% | 100% | 98% | 83% | 43% | 16% | 5% | 3% | 2% | 2% | 2% |
| 38.00 | 100% | 100% | 100% | 93% | 93% | 92% | 79% | 41% | 15% | 3% | 2% | 2% | 1% | 1% | |
| 38.73 | 100% | 100% | 100% | 95% | 95% | 94% | 77% | 37% | 14% | 5% | 3% | 3% | 3% | 2% | |
| 39.13 | - | - | - | 91% | 88% | 87% | 87% | 72% | 37% | 14% | 4% | 3% | 2% | 2% | 2% |
| 39.40 | 100% | 100% | 100% | 90% | 90% | 88% | 65% | 24% | 8% | 2% | 2% | 1% | 1% | 1% | |
| 39.60 | 100% | 100% | 100% | 100% | 100% | 98% | 82% | 38% | 16% | 4% | 2% | 2% | 2% | 1% | |
| 40.37 | 100% | 100% | 100% | 93% | 93% | 91% | 76% | 38% | 15% | 3% | 2% | 2% | 2% | 1% | |
| 40.63 | 100% | 100% | 100% | 84% | 82% | 80% | 71% | 39% | 17% | 4% | 3% | 2% | 2% | 1% | |
| 41.02 | 100% | 100% | 100% | 96% | 96% | 91% | 78% | 43% | 16% | 4% | 3% | 2% | 2% | 1% | |
| 41.41 | - | - | - | 81% | 81% | 81% | 81% | 72% | 42% | 19% | 5% | 3% | 3% | 2% | 2% |
| 41.87 | 100% | 77% | 77% | 72% | 72% | 70% | 62% | 38% | 18% | 3% | 2% | 1% | 1% | 1% | |
| 42.22 | - | - | - | 88% | 88% | 88% | 88% | 76% | 49% | 24% | 5% | 2% | 2% | 1% | 1% |
| 42.76 | 100% | 100% | 100% | 100% | 100% | 100% | 95% | 64% | 28% | 6% | 3% | 3% | 2% | 1% | |
| 43.61 | 100% | 100% | 84% | 63% | 63% | 63% | 53% | 37% | 20% | 4% | 2% | 2% | 1% | 1% | |
| 44.14 | 100% | 100% | 83% | 68% | 68% | 65% | 57% | 38% | 20% | 5% | 3% | 2% | 2% | 1% | |
| 44.94 | 100% | 100% | 100% | 100% | 100% | 97% | 88% | 50% | 24% | 5% | 2% | 2% | 1% | 1% | |
| 45.18 | 100% | 73% | 73% | 66% | 64% | 64% | 59% | 36% | 18% | 5% | 3% | 2% | 2% | 1% | |
| 45.38 | - | - | - | 89% | 89% | 89% | 87% | 80% | 47% | 20% | 5% | 3% | 3% | 3% | 2% |
| 45.38 | 100% | 100% | 92% | 87% | 84% | 79% | 61% | 27% | 13% | 3% | 2% | 1% | 1% | 0% | |
| 45.60 | 100% | 100% | 100% | 100% | 100% | 95% | 76% | 40% | 15% | 4% | 3% | 2% | 2% | 2% | |
| 45.67 | 100% | 100% | 100% | 100% | 100% | 100% | 88% | 50% | 20% | 4% | 2% | 1% | 1% | 1% | |
| 46.21 | - | - | - | 100% | 100% | 97% | 94% | 78% | 40% | 14% | 3% | 2% | 2% | 2% | 1% |
| 46.84 | - | - | - | 91% | 91% | 87% | 87% | 79% | 52% | 36% | 7% | 4% | 3% | 2% | 1% |
| 47.16 | - | - | - | 73% | 73% | 69% | 69% | 62% | 62% | 13% | 5% | 3% | 3% | 2% | 2% |
| 47.41 | - | - | - | 100% | 89% | 88% | 88% | 76% | 34% | 11% | 3% | 2% | 2% | 1% | 1% |
| 48.70 | - | - | - | 100% | 100% | 100% | 100% | 86% | 38% | 16% | 6% | 5% | 2% | 1% | 1% |
| 49.44 | 100% | 100% | 100% | 100% | 100% | 100% | 88% | 48% | 16% | 4% | 2% | 2% | 2% | 1% | |
| 50.71 | - | - | - | 100% | 100% | 100% | 70% | 57% | 51% | 25% | 7% | 4% | 4% | 3% | 1% |
| 51.11 | - | 90% | 90% | 80% | 79% | 75% | 72% | 55% | 25% | 10% | 3% | 1% | 1% | 1% | 0% |
| 51.35 | - | 100% | 100% | 89% | 89% | 88% | 88% | 71% | 35% | 15% | 4% | 2% | 1% | 1% | 1% |
| 51.46 | 100% | 100% | 100% | 94% | 94% | 92% | 82% | 51% | 22% | 7% | 5% | 4% | 4% | 3% | |
| 51.77 | - | 100% | 100% | 100% | 100% | 98% | 97% | 84% | 38% | 15% | 5% | 3% | 3% | 3% | 2% |
| 51.77 | 100% | 100% | 81% | 75% | 71% | 70% | 57% | 26% | 11% | 2% | 1% | 1% | 1% | 0% | |
| 52.25 | - | - | - | 100% | 98% | 93% | 91% | 74% | 28% | 9% | 2% | 1% | 1% | 1% | 1% |
| 52.50 | 100% | 100% | 100% | 100% | 100% | 100% | 89% | 49% | 21% | 5% | 3% | 2% | 1% | 1% | |
| 52.73 | - | - | - | 87% | 80% | 80% | 79% | 65% | 25% | 8% | 2% | 2% | 1% | 1% | 1% |
| 52.73 | - | - | - | 100% | 94% | 94% | 94% | 79% | 32% | 10% | 3% | 2% | 2% | 2% | 1% |
| 53.11 | 100% | 100% | 100% | 79% | 79% | 78% | 66% | 36% | 15% | 4% | 2% | 2% | 1% | 1% | |
| 53.39 | - | - | - | 89% | 86% | 84% | 84% | 77% | 41% | 16% | 5% | 3% | 3% | 3% | 1% |
| 53.61 | - | - | - | 100% | 100% | 98% | 96% | 79% | 34% | 13% | 5% | 3% | 3% | 3% | 2% |
| 53.70 | 100% | 100% | 100% | 100% | 100% | 100% | 91% | 47% | 19% | 6% | 3% | 3% | 2% | 1% | |
| 53.79 | - | - | - | 76% | 69% | 69% | 67% | 54% | 23% | 8% | 3% | 2% | 2% | 2% | 1% |
| 53.93 | - | - | - | 100% | 100% | 98% | 97% | 84% | 41% | 17% | 5% | 3% | 2% | 2% | 1% |
| 54.19 | - | - | - | 100% | 90% | 90% | 86% | 74% | 27% | 10% | 4% | 3% | 3% | 3% | 2% |
| 54.21 | - | - | - | 100% | 100% | 100% | 93% | 81% | 33% | 13% | 4% | 3% | 2% | 2% | 2% |
| 54.34 | - | - | - | 100% | 100% | 100% | 98% | 84% | 31% | 11% | 3% | 2% | 1% | 1% | 1% |
| 54.44 | - | - | - | 100% | 91% | 91% | 91% | 78% | 29% | 10% | 3% | 1% | 1% | 1% | 1% |
| 54.73 | - | - | - | 100% | 100% | 100% | 95% | 84% | 39% | 9% | 2% | 1% | 1% | 1% | 1% |
| 55.03 | - | - | - | 100% | 100% | 96% | 96% | 83% | 34% | 11% | 3% | 2% | 2% | 2% | 1% |
| 55.28 | - | - | - | 100% | 100% | 100% | 95% | 67% | 17% | 6% | 3% | 2% | 2% | 2% | 2% |
| 55.60 | - | - | - | 100% | 73% | 73% | 73% | 58% | 18% | 5% | 1% | 1% | 1% | 1% | 1% |
| 56.51 | - | - | - | 100% | 100% | 99% | 97% | 82% | 32% | 10% | 2% | 2% | 1% | 1% | 1% |
| 56.51 | - | - | - | 100% | 87% | 81% | 81% | 63% | 26% | 11% | 3% | 2% | 2% | 2% | 1% |
| 58.08 | - | - | - | 100% | 100% | 100% | 100% | 82% | 32% | 11% | 2% | 1% | 1% | 1% | 1% |
| 59.29 | 100% | 100% | 100% | 100% | 100% | 100% | 85% | 41% | 16% | 5% | 3% | 2% | 2% | 1% | |
| 59.72 | 100% | 100% | 100% | 100% | 100% | 100% | 91% | 42% | 17% | 5% | 3% | 3% | 3% | 2% | |
| 60.09 | 100% | 100% | 100% | 100% | 100% | 100% | 81% | 18% | 5% | 1% | 1% | 1% | 1% | 0% | |
| 60.51 | 100% | 100% | 100% | 100% | 97% | 96% | 80% | 21% | 8% | 3% | 2% | 2% | 2% | 1% | |
| 60.56 | 100% | 100% | 100% | 96% | 92% | 92% | 74% | 24% | 9% | 2% | 1% | 1% | 1% | 1% | |
| 61.51 | 100% | 100% | 100% | 94% | 94% | 94% | 77% | 25% | 9% | 4% | 3% | 2% | 2% | 2% | |
| 61.99 | 100% | 100% | 88% | 85% | 84% | 84% | 64% | 19% | 8% | 3% | 2% | 1% | 1% | 1% | |
| 62.51 | 100% | 100% | 100% | 89% | 86% | 86% | 56% | 20% | 7% | 2% | 1% | 1% | 1% | 1% | |
| 63.01 | 100% | 100% | 100% | 97% | 97% | 96% | 78% | 28% | 12% | 4% | 3% | 2% | 2% | 1% | |
| 63.30 | 100% | 100% | 100% | 100% | 100% | 99% | 83% | 31% | 12% | 5% | 4% | 3% | 3% | 2% | |
| 63.39 | 100% | 100% | 100% | 100% | 100% | 97% | 74% | 18% | 6% | 2% | 2% | 1% | 1% | 1% | |
| 66.90 | 100% | 100% | 100% | 83% | 83% | 83% | 71% | 36% | 13% | 4% | 3% | 3% | 2% | 2% | |
| 67.43 | 100% | 100% | 100% | 90% | 90% | 87% | 76% | 42% | 18% | 5% | 3% | 3% | 2% | 1% | |
| 68.18 | 100% | 100% | 100% | 90% | 90% | 88% | 81% | 39% | 13% | 2% | 1% | 1% | 1% | 0% | |
| 69.20 | 100% | 100% | 100% | 95% | 95% | 95% | 84% | 49% | 21% | 6% | 4% | 4% | 4% | 3% | |
| 69.38 | 100% | 100% | 100% | 100% | 95% | 93% | 84% | 46% | 17% | 3% | 2% | 1% | 1% | 1% | |
| 70.82 | 100% | 100% | 84% | 84% | 84% | 82% | 75% | 41% | 16% | 5% | 4% | 3% | 3% | 2% | |
| 71.78 | 100% | 100% | 100% | 100% | 92% | 92% | 92% | 80% | 41% | 15% | 3% | 2% | 1% | 1% | 1% |
| 73.30 | 100% | 100% | 100% | 100% | 100% | 100% | 100% | 90% | 46% | 18% | 4% | 3% | 3% | 2% | 1% |
| 74.44 | - | - | - | 100% | 100% | 100% | 100% | 86% | 35% | 12% | 3% | 2% | 2% | 2% | 1% |
| 76.02 | - | - | - | 100% | 100% | 100% | 100% | 89% | 53% | 22% | 4% | 3% | 2% | 2% | 1% |
| 76.27 | 100% | 66% | 66% | 66% | 66% | 62% | 62% | 52% | 26% | 10% | 2% | 1% | 1% | 1% | 0% |
| 76.66 | 100% | 100% | 100% | 100% | 100% | 100% | 100% | 89% | 46% | 18% | 5% | 4% | 3% | 3% | 2% |
| 77.37 | 100% | 100% | 100% | 85% | 85% | 85% | 83% | 71% | 35% | 13% | 3% | 2% | 1% | 1% | 1% |
| 78.21 | 100% | 100% | 100% | 100% | 100% | 95% | 95% | 81% | 43% | 16% | 5% | 4% | 4% | 3% | 2% |
| 78.62 | - | - | - | 100% | 100% | 100% | 100% | 85% | 41% | 17% | 4% | 3% | 2% | 2% | 2% |
| 81.31 | 100% | 100% | 100% | 75% | 75% | 75% | 75% | 64% | 34% | 12% | 3% | 2% | 1% | 1% | 1% |
| Depth (m AH) | Cutting Size or Sieve Size (mm) | ||||||||||||||
|---|---|---|---|---|---|---|---|---|---|---|---|---|---|---|---|
| 76.2 | 50.8 | 44.45 | 38.100 | 25.400 | 22.225 | 19.050 | 11.125 | 4.750 | 2.000 | 0.850 | 0.420 | 0.250 | 0.149 | 0.075 | |
| Cumulative Percent Passing | |||||||||||||||
| 0.42 | 100% | 100% | 100% | 100% | 100% | 100% | 100% | 100% | 99% | 76% | 3% | 1% | 1% | 0% | 0% |
| 0.73 | 100% | 100% | 100% | 100% | 100% | 100% | 100% | 100% | 99% | 78% | 4% | 1% | 0% | 0% | 0% |
| 0.98 | 100% | 100% | 100% | 100% | 100% | 100% | 100% | 100% | 100% | 78% | 5% | 1% | 1% | 1% | 0% |
| 1.63 | 100% | 100% | 100% | 100% | 100% | 100% | 100% | 100% | 99% | 76% | 3% | 1% | 1% | 0% | 0% |
| 1.81 | 100% | 100% | 100% | 100% | 100% | 100% | 100% | 100% | 99% | 97% | 20% | 6% | 3% | 1% | 1% |
| 2.23 | 100% | 100% | 100% | 100% | 100% | 100% | 100% | 98% | 94% | 93% | 20% | 4% | 2% | 2% | 1% |
| 2.25 | 100% | 100% | 100% | 94% | 92% | 92% | 81% | 61% | 36% | 3% | 1% | 0% | 0% | 0% | |
| 2.38 | 100% | 100% | 100% | 100% | 91% | 87% | 66% | 31% | 11% | 2% | 1% | 1% | 0% | 0% | |
| 2.52 | 100% | 100% | 100% | 100% | 97% | 96% | 68% | 30% | 12% | 5% | 3% | 2% | 2% | 1% | |
| 2.65 | 100% | 100% | 100% | 89% | 86% | 73% | 51% | 18% | 6% | 2% | 1% | 0% | 0% | 0% | |
| 2.85 | 100% | 100% | 100% | 92% | 83% | 80% | 45% | 15% | 5% | 2% | 2% | 1% | 1% | 1% | |
| 3.06 | 100% | 100% | 100% | 91% | 80% | 77% | 50% | 15% | 5% | 1% | 0% | 0% | 0% | 0% | |
| 3.23 | 100% | 79% | 79% | 79% | 79% | 76% | 57% | 28% | 8% | 1% | 1% | 1% | 1% | 0% | |
| 3.23 | 100% | 100% | 77% | 70% | 66% | 63% | 54% | 32% | 13% | 4% | 2% | 1% | 1% | 0% | |
| 3.82 | 100% | 100% | 100% | 100% | 100% | 100% | 96% | 69% | 31% | 5% | 1% | 1% | 1% | 0% | |
| 4.13 | 100% | 100% | 100% | 100% | 100% | 97% | 90% | 62% | 28% | 6% | 2% | 1% | 1% | 1% | |
| 4.43 | 100% | 100% | 100% | 100% | 100% | 100% | 91% | 67% | 36% | 10% | 4% | 2% | 2% | 1% | |
| 4.68 | 100% | 100% | 100% | 100% | 99% | 99% | 92% | 61% | 28% | 6% | 2% | 1% | 1% | 0% | |
| 5.12 | 100% | 100% | 100% | 100% | 100% | 100% | 93% | 60% | 30% | 5% | 1% | 1% | 0% | 0% | |
| 5.39 | 100% | 100% | 100% | 100% | 98% | 98% | 92% | 62% | 30% | 6% | 3% | 2% | 1% | 1% | |
| 5.46 | 100% | 100% | 100% | 100% | 100% | 100% | 80% | 25% | 8% | 2% | 1% | 1% | 1% | 1% | |
| 6.04 | 100% | 100% | 100% | 100% | 100% | 100% | 100% | 96% | 60% | 26% | 5% | 2% | 1% | 1% | 1% |
| 6.4 | 100% | 100% | 100% | 100% | 100% | 100% | 100% | 96% | 60% | 27% | 5% | 2% | 1% | 1% | 0% |
| 6.4 | 100% | 100% | 100% | 100% | 100% | 100% | 100% | 97% | 78% | 40% | 8% | 3% | 2% | 2% | 1% |
| 6.8 | 100% | 100% | 100% | 100% | 100% | 100% | 100% | 96% | 65% | 30% | 6% | 2% | 1% | 1% | 0% |
| 6.81 | 100% | 100% | 100% | 100% | 100% | 100% | 99% | 76% | 39% | 7% | 3% | 2% | 1% | 1% | |
| 7.09 | 100% | 100% | 100% | 100% | 100% | 100% | 95% | 70% | 34% | 7% | 2% | 1% | 1% | 0% | |
| 7.69 | 100% | 100% | 100% | 100% | 100% | 100% | 99% | 75% | 35% | 6% | 3% | 2% | 1% | 1% | |
| 7.98 | 100% | 100% | 100% | 100% | 100% | 100% | 98% | 62% | 20% | 1% | 0% | 0% | 0% | 0% | |
| 8.01 | 100% | 100% | 100% | 100% | 100% | 100% | 100% | 90% | 49% | 5% | 2% | 1% | 1% | 1% | |
| 8.22 | 100% | 100% | 100% | 100% | 100% | 100% | 99% | 81% | 36% | 3% | 1% | 1% | 0% | 0% | |
| 8.51 | 100% | 100% | 100% | 100% | 100% | 100% | 99% | 88% | 56% | 11% | 4% | 2% | 2% | 1% | |
| 8.88 | 100% | 100% | 100% | 100% | 100% | 100% | 98% | 66% | 27% | 6% | 2% | 1% | 1% | 0% | |
| 9.17 | 100% | 100% | 100% | 100% | 100% | 100% | 99% | 82% | 44% | 7% | 3% | 2% | 1% | 0% | |
| 9.9 | 100% | 100% | 100% | 100% | 100% | 100% | 97% | 71% | 32% | 3% | 1% | 1% | 1% | 0% | |
| 10.2 | 100% | 100% | 100% | 100% | 100% | 100% | 97% | 70% | 33% | 5% | 2% | 1% | 1% | 1% | |
| 10.61 | 100% | 100% | 100% | 100% | 100% | 100% | 97% | 75% | 35% | 5% | 2% | 1% | 1% | 0% | |
| 10.97 | 100% | 100% | 100% | 100% | 100% | 99% | 94% | 72% | 36% | 7% | 3% | 2% | 2% | 1% | |
| 11.79 | 100% | 100% | 100% | 100% | 100% | 100% | 93% | 57% | 23% | 4% | 1% | 0% | 0% | 0% | |
| 12.14 | 100% | 100% | 100% | 100% | 96% | 96% | 91% | 57% | 21% | 3% | 1% | 0% | 0% | 0% | |
| 12.46 | 100% | 100% | 100% | 100% | 100% | 98% | 96% | 62% | 24% | 2% | 1% | 1% | 0% | 0% | |
| 12.66 | 100% | 100% | 100% | 100% | 100% | 100% | 100% | 98% | 72% | 30% | 2% | 1% | 0% | 0% | 0% |
| 12.91 | 100% | 100% | 100% | 100% | 100% | 100% | 100% | 96% | 72% | 38% | 9% | 3% | 1% | 1% | 0% |
| 13.38 | 100% | 100% | 100% | 100% | 100% | 100% | 100% | 99% | 65% | 29% | 6% | 2% | 1% | 1% | 1% |
| 13.66 | 100% | 100% | 100% | 100% | 94% | 94% | 90% | 75% | 60% | 29% | 5% | 1% | 1% | 1% | 0% |
| 13.88 | 100% | 100% | 100% | 100% | 100% | 100% | 100% | 93% | 63% | 35% | 4% | 1% | 0% | 0% | 0% |
| 14.24 | 100% | 100% | 100% | 100% | 100% | 100% | 100% | 95% | 60% | 25% | 1% | 0% | 0% | 0% | 0% |
| 15.18 | 100% | 100% | 100% | 100% | 90% | 90% | 90% | 84% | 57% | 22% | 2% | 0% | 0% | 0% | 0% |
| 15.18 | 100% | 100% | 100% | 100% | 89% | 89% | 89% | 88% | 67% | 35% | 6% | 1% | 0% | 0% | 0% |
| 15.45 | 100% | 100% | 100% | 100% | 100% | 98% | 98% | 95% | 67% | 30% | 4% | 1% | 1% | 0% | 0% |
| 15.71 | 100% | 100% | 100% | 100% | 100% | 100% | 100% | 97% | 75% | 39% | 6% | 0% | 0% | 0% | 0% |
| 16.08 | 100% | 100% | 100% | 100% | 100% | 100% | 100% | 100% | 72% | 26% | 1% | 0% | 0% | 0% | 0% |
| 16.32 | 100% | 100% | 100% | 100% | 100% | 100% | 100% | 95% | 73% | 28% | 3% | 1% | 0% | 0% | 0% |
| 16.32 | 100% | 100% | 100% | 100% | 100% | 100% | 98% | 91% | 54% | 21% | 1% | 1% | 0% | 0% | 0% |
| 16.59 | 100% | 100% | 100% | 100% | 100% | 100% | 100% | 93% | 69% | 30% | 4% | 1% | 0% | 0% | 0% |
| 16.59 | 100% | 100% | 100% | 100% | 100% | 100% | 100% | 100% | 91% | 49% | 7% | 2% | 1% | 0% | 0% |
| 16.69 | 100% | 100% | 100% | 100% | 100% | 100% | 100% | 100% | 93% | 47% | 6% | 2% | 1% | 1% | 0% |
| 16.83 | 100% | 100% | 100% | 100% | 100% | 100% | 100% | 98% | 87% | 41% | 4% | 1% | 1% | 0% | 0% |
| 17.15 | 100% | 100% | 100% | 100% | 100% | 100% | 100% | 99% | 84% | 36% | 3% | 1% | 1% | 1% | 0% |
| 17.45 | 100% | 100% | 100% | 100% | 100% | 100% | 100% | 100% | 92% | 51% | 4% | 1% | 1% | 0% | 0% |
| 17.82 | 100% | 100% | 100% | 100% | 100% | 100% | 100% | 98% | 83% | 40% | 5% | 1% | 1% | 0% | 0% |
| Depth (m Along Hole) | Cutting Size or Sieve Size (mm) | ||||||
|---|---|---|---|---|---|---|---|
| 4.750 | 2.000 | 0.850 | 0.420 | 0.250 | 0.149 | 0.075 | |
| Cumulative Percent Passing | |||||||
| 1.95 | 100% | 93% | 40% | 3% | 1% | 0% | 0% |
| 2.18 | 100% | 93% | 31% | 1% | 0% | 0% | 0% |
| 2.24 | 100% | 89% | 27% | 2% | 0% | 0% | 0% |
| 2.32 | 100% | 78% | 21% | 1% | 0% | 0% | 0% |
| 2.37 | 97% | 54% | 9% | 2% | 1% | 1% | 1% |
| 2.44 | 100% | 79% | 18% | 3% | 1% | 1% | 0% |
| 2.61 | 98% | 43% | 6% | 1% | 0% | 0% | 0% |
| 2.9 | 100% | 88% | 22% | 1% | 0% | 0% | 0% |
| 3.34 | 100% | 95% | 31% | 1% | 0% | 0% | 0% |
| 3.49 | 100% | 90% | 13% | 1% | 0% | 0% | 0% |
| 3.8 | 100% | 100% | 54% | 1% | 1% | 1% | 1% |
| 5.66 | 100% | 99% | 42% | 4% | 2% | 2% | 1% |
| 5.74 | 100% | 100% | 52% | 2% | 1% | 1% | 0% |
| 5.87 | 100% | 99% | 36% | 1% | 1% | 0% | 0% |
| 6.11 | 100% | 99% | 43% | 3% | 1% | 1% | 0% |
| 6.5 | 100% | 100% | 79% | 8% | 2% | 1% | 1% |
| 6.6 | 100% | 100% | 79% | 6% | 3% | 2% | 1% |
| 6.7 | 100% | 100% | 76% | 4% | 2% | 1% | 1% |
| 6.8 | 100% | 100% | 61% | 1% | 1% | 0% | 0% |
| 6.88 | 100% | 99% | 50% | 3% | 1% | 1% | 1% |
| 7.11 | 100% | 100% | 78% | 5% | 1% | 1% | 1% |
| 7.27 | 100% | 100% | 67% | 15% | 2% | 2% | 1% |
| Cumulative Percent Passing Sieves of Size (mm) (Settling Pit) | |||||||||||||||
|---|---|---|---|---|---|---|---|---|---|---|---|---|---|---|---|
| 76.2 | 50.8 | 44.45 | 38.1 | 25.4 | 22.225 | 19.05 | 11.1252 | 4.75 | 2 | 0.85 | 0.42 | 0.25 | 0.149 | 0.075 | |
| 3 December 2021_LD2 | 100% | 98% | 97% | 94% | 83% | 80% | 78% | 68% | 32% | 7% | 2% | 1% | 1% | 1% | 0% |
| 28 November 2021 (LD #2) | 100% | 100% | 100% | 100% | 100% | 100% | 100% | 97% | 78% | 51% | 28% | 14% | 9% | 4% | 1% |
| 1 November 2021 (LD #1) | 100% | 100% | 98% | 98% | 97% | 97% | 96% | 86% | 57% | 38% | 24% | 15% | 11% | 7% | 3% |
| 11 October 2021 (LD#1) | 100% | 100% | 100% | 100% | 100% | 100% | 100% | 96% | 74% | 48% | 26% | 13% | 8% | 5% | 2% |
| 4 November 2021 (LD #1) | 100% | 100% | 100% | 100% | 100% | 100% | 99% | 89% | 55% | 30% | 15% | 9% | 6% | 5% | 2% |
| 3 November 2021 (LD #1) | 100% | 100% | 100% | 100% | 100% | 99% | 98% | 92% | 65% | 42% | 23% | 12% | 7% | 4% | 1% |
| 2 November 2021 (LD #1) | 100% | 100% | 100% | 100% | 100% | 100% | 99% | 94% | 66% | 40% | 22% | 14% | 11% | 7% | 3% |
| 21 October 2021 (LD #1) | 100% | 100% | 100% | 100% | 100% | 99% | 97% | 90% | 64% | 42% | 27% | 16% | 10% | 6% | 3% |
| 30 October 2021 (LD #1) | 100% | 100% | 100% | 100% | 100% | 99% | 99% | 89% | 44% | 22% | 11% | 6% | 5% | 4% | 2% |
| 29 October 2021 (LD #1) | 100% | 100% | 100% | 100% | 100% | 99% | 98% | 85% | 48% | 23% | 10% | 5% | 4% | 3% | 2% |
| 27 October 2021 (LD #1) | 100% | 100% | 100% | 100% | 100% | 100% | 97% | 85% | 53% | 29% | 15% | 9% | 7% | 6% | 3% |
| 26 October 2021 (LD #1) | 100% | 100% | 100% | 100% | 99% | 99% | 95% | 85% | 58% | 39% | 25% | 14% | 10% | 6% | 3% |
| 14 October 2021 (LD #1) | 100% | 100% | 100% | 100% | 99% | 98% | 97% | 90% | 62% | 39% | 23% | 13% | 8% | 5% | 2% |
| 12 October 2021 (LD #1) | 100% | 100% | 97% | 97% | 96% | 96% | 95% | 88% | 61% | 35% | 17% | 8% | 5% | 4% | 2% |
| 13 October 2021 (LD #1) | 100% | 100% | 100% | 100% | 97% | 95% | 94% | 86% | 69% | 57% | 45% | 33% | 25% | 17% | 10% |
| 20 October 2021 (LD #1) | 100% | 100% | 100% | 100% | 92% | 92% | 88% | 79% | 52% | 27% | 12% | 6% | 4% | 3% | 2% |
| Sample Source | Mass Percent Finer (%) | Maximum Particle Diameter in Suspension, (mm) |
|---|---|---|
| Tank 1 | 75 | 0.132 |
| 68 | 0.096 | |
| 60 | 0.070 | |
| 56 | 0.050 | |
| 50 | 0.037 | |
| 42 | 0.027 | |
| 34 | 0.020 | |
| 22 | 0.010 | |
| 10 | 0.004 | |
| Tank 2 | 62 | 0.140 |
| 57 | 0.101 | |
| 52 | 0.073 | |
| 47 | 0.052 | |
| 41 | 0.039 | |
| 36 | 0.027 | |
| 30 | 0.020 | |
| 19 | 0.010 | |
| 10 | 0.004 | |
| Tank 3 | 75 | 0.146 |
| 67 | 0.105 | |
| 63 | 0.075 | |
| 51 | 0.054 | |
| 44 | 0.040 | |
| 38 | 0.029 | |
| 32 | 0.020 | |
| 20 | 0.010 | |
| 12 | 0.004 | |
| Tank 4 | 63 | 0.145 |
| 60 | 0.103 | |
| 57 | 0.074 | |
| 50 | 0.053 | |
| 44 | 0.039 | |
| 38 | 0.028 | |
| 32 | 0.020 | |
| 22 | 0.010 | |
| 9 | 0.004 | |
| Geotube | 54 | 0.145 |
| 49 | 0.104 | |
| 46 | 0.074 | |
| 38 | 0.054 | |
| 33 | 0.040 | |
| 28 | 0.028 | |
| 22 | 0.020 | |
| 14 | 0.010 | |
| 8 | 0.004 |
| Cumulative Percent Passing Sieves of Size (mm) (Effluent Line) | |||||||||||||||
|---|---|---|---|---|---|---|---|---|---|---|---|---|---|---|---|
| 76.2 | 50.8 | 44.45 | 38.1 | 25.4 | 22.225 | 19.05 | 11.1252 | 4.75 | 2 | 0.85 | 0.42 | 0.25 | 0.149 | 0.075 | |
| 3 December 2021 (LD #2) | No Collected Sample | ||||||||||||||
| 28 November 2021 (LD #2) | 100% | 100% | 100% | 100% | 100% | 100% | 100% | 97% | 72% | 34% | 5% | 2% | 1% | 1% | 0% |
| 1 November 2021 (LD #1) | 100% | 100% | 100% | 100% | 96% | 95% | 93% | 77% | 30% | 10% | 3% | 2% | 1% | 1% | 1% |
| 11 October 2021 (LD #1) | 100% | 100% | 100% | 100% | 100% | 99% | 99% | 90% | 54% | 23% | 5% | 3% | 2% | 2% | 1% |
| 4 November 2021 (LD #1) | 100% | 100% | 100% | 100% | 100% | 100% | 100% | 87% | 48% | 20% | 4% | 3% | 2% | 2% | 1% |
| 3 November 2021 (LD #1) | 100% | 100% | 100% | 96% | 93% | 92% | 91% | 81% | 41% | 15% | 4% | 2% | 2% | 2% | 1% |
| 2 November 2021 (LD #1) | 100% | 100% | 100% | 99% | 94% | 94% | 93% | 76% | 28% | 11% | 4% | 2% | 2% | 2% | 1% |
| 21 October 2021 (LD #1) | 100% | 100% | 100% | 100% | 99% | 96% | 93% | 76% | 34% | 12% | 4% | 2% | 2% | 2% | 1% |
| 30 October 2021 (LD #1) | 100% | 99% | 99% | 93% | 89% | 88% | 85% | 72% | 35% | 14% | 4% | 3% | 2% | 2% | 1% |
| 29 October 2021 (LD #1) | 100% | 100% | 100% | 95% | 93% | 92% | 91% | 79% | 45% | 19% | 5% | 3% | 2% | 2% | 1% |
| 27 October 2021 (LD #1) | 100% | 100% | 95% | 89% | 82% | 81% | 79% | 69% | 41% | 19% | 4% | 2% | 2% | 2% | 1% |
| 26 October 2021 (LD #1) | 100% | 100% | 100% | 99% | 95% | 95% | 94% | 79% | 39% | 15% | 4% | 3% | 2% | 2% | 1% |
| 14 October 2021 (LD #1) | 100% | 100% | 100% | 99% | 94% | 93% | 92% | 84% | 47% | 18% | 5% | 3% | 2% | 2% | 1% |
| 12 October 2021 (LD #1) | 100% | 100% | 100% | 100% | 96% | 95% | 93% | 79% | 42% | 17% | 4% | 2% | 2% | 2% | 1% |
| 13 October 2021 (LD #1) | 100% | 100% | 100% | 99% | 95% | 94% | 93% | 78% | 38% | 16% | 5% | 3% | 3% | 2% | 2% |
| 20 October 2021 (LD #1) | 100% | 100% | 100% | 93% | 90% | 87% | 86% | 71% | 34% | 12% | 3% | 2% | 2% | 2% | 1% |
| Circulation | Depth (m Along Hole) | Percentiles of Cutting Size | Coarseness Index | |||||||
|---|---|---|---|---|---|---|---|---|---|---|
| D10 (mm) | D30 (mm) | D50 (mm) | D60 (mm) | D80 (mm) | D90 (mm) | Cu | Cc | |||
| DF | 0.98 | 0.9 | 1.2 | 1.6 | 1.7 | 2.2 | 3.5 | 1.84 | 0.97 | 513 |
| DF | 1.08 | 1.0 | 1.2 | 1.5 | 1.7 | 2.0 | 3.3 | 1.77 | 0.97 | 513 |
| DF | 3.16 | 1.3 | 2.6 | 4.2 | 5.3 | 8.9 | 10.7 | 4.25 | 1.00 | 622 |
| RC | 4.02 | 5.4 | 7.3 | 9.3 | 10.2 | 14.5 | 17.6 | 1.91 | 0.97 | 731 |
| RC | 4.14 | 2.8 | 6.5 | 9.3 | 10.6 | 15.6 | 18.4 | 3.74 | 1.40 | 723 |
| RC | 4.45 | 5.1 | 7.3 | 9.6 | 10.7 | 15.4 | 18.0 | 2.11 | 0.99 | 731 |
| RC | 4.56 | 5.3 | 7.8 | 10.3 | 11.8 | 15.9 | 17.9 | 2.24 | 0.97 | 740 |
| RC | 5.26 | 1.2 | 5.4 | 8.1 | 9.5 | 13.7 | 16.9 | 7.98 | 2.53 | 675 |
| RC | 6.08 | 1.3 | 2.4 | 4.0 | 4.7 | 8.4 | 10.2 | 3.76 | 1.00 | 617 |
| RC | 6.16 | 1.1 | 2.2 | 3.7 | 4.5 | 8.0 | 10.0 | 3.92 | 0.98 | 607 |
| RC | 6.23 | 1.2 | 2.4 | 4.2 | 5.3 | 8.5 | 10.2 | 4.55 | 0.93 | 611 |
| RC | 6.31 | 1.3 | 2.9 | 5.2 | 6.5 | 9.1 | 10.5 | 5.18 | 1.04 | 628 |
| RC | 6.65 | 1.2 | 2.6 | 4.3 | 5.6 | 8.8 | 10.4 | 4.48 | 0.95 | 624 |
| RC | 6.70 | 1.1 | 2.5 | 4.4 | 5.7 | 8.7 | 10.2 | 4.98 | 0.98 | 617 |
| RC | 7.50 | 1.3 | 2.7 | 4.4 | 5.8 | 9.8 | 14.9 | 4.49 | 0.93 | 644 |
| RC | 7.65 | 1.1 | 2.4 | 4.0 | 4.9 | 8.6 | 10.5 | 4.36 | 1.01 | 608 |
| RC | 7.80 | 1.4 | 2.9 | 4.7 | 6.3 | 9.7 | 13.0 | 4.65 | 0.99 | 648 |
| RC | 8.20 | 1.1 | 2.3 | 3.9 | 4.8 | 9.0 | 11.3 | 4.41 | 1.02 | 614 |
| RC | 8.40 | 1.2 | 2.5 | 4.3 | 5.5 | 8.7 | 10.4 | 4.63 | 0.93 | 617 |
| RC | 8.56 | 1.2 | 2.7 | 4.5 | 5.9 | 9.3 | 10.9 | 5.03 | 1.06 | 629 |
| RC | 8.86 | 1.2 | 2.6 | 4.4 | 5.9 | 9.5 | 12.6 | 5.04 | 0.99 | 632 |
| RC | 11.74 | 1.0 | 2.1 | 3.8 | 4.7 | 8.6 | 10.6 | 4.76 | 0.91 | 600 |
| RC | 12.10 | 1.1 | 2.3 | 3.9 | 4.7 | 8.7 | 10.7 | 4.35 | 1.00 | 608 |
| RC | 12.47 | 1.1 | 2.8 | 4.7 | 6.2 | 9.4 | 11.0 | 5.45 | 1.12 | 617 |
| RC | 12.83 | 1.3 | 3.0 | 4.8 | 6.5 | 9.9 | 13.0 | 5.06 | 1.05 | 633 |
| RC | 13.17 | 1.3 | 3.1 | 5.0 | 6.6 | 10.0 | 13.3 | 5.10 | 1.10 | 634 |
| RC | 13.53 | 1.9 | 4.1 | 6.4 | 8.1 | 10.9 | 14.7 | 4.37 | 1.14 | 666 |
| RC | 13.70 | 1.1 | 2.9 | 5.3 | 7.3 | 12.0 | 18.3 | 6.67 | 1.07 | 654 |
| RC | 14.02 | 1.2 | 3.0 | 5.4 | 7.2 | 10.8 | 16.2 | 5.89 | 1.01 | 656 |
| RC | 14.24 | 1.3 | 3.0 | 5.3 | 6.8 | 9.8 | 12.2 | 5.30 | 1.05 | 633 |
| RC | 14.75 | 1.1 | 2.2 | 4.1 | 5.2 | 8.8 | 10.6 | 4.94 | 0.91 | 612 |
| RC | 15.08 | 1.6 | 4.1 | 6.6 | 7.9 | 10.3 | 13.1 | 4.90 | 1.35 | 658 |
| RC | 15.47 | 1.5 | 3.2 | 5.4 | 9.5 | 14.9 | 17.3 | 6.36 | 0.72 | 666 |
| RC | 15.93 | 1.3 | 3.1 | 5.4 | 7.0 | 10.3 | 13.6 | 5.48 | 1.04 | 638 |
| RC | 16.42 | 1.2 | 2.6 | 4.6 | 6.3 | 9.7 | 12.3 | 5.44 | 0.91 | 626 |
| RC | 16.80 | 1.2 | 2.9 | 5.2 | 6.9 | 10.3 | 14.5 | 5.67 | 1.00 | 636 |
| RC | 17.00 | 1.3 | 2.9 | 5.1 | 6.7 | 9.9 | 12.5 | 5.31 | 0.98 | 635 |
| RC | 17.59 | 1.3 | 3.1 | 5.5 | 7.2 | 10.7 | 16.4 | 5.62 | 1.07 | 651 |
| RC | 17.59 | 1.3 | 3.1 | 5.5 | 7.2 | 10.7 | 16.4 | 5.62 | 1.07 | 651 |
| RC | 18.15 | 1.5 | 3.8 | 6.6 | 8.1 | 11.1 | 16.8 | 5.30 | 1.18 | 676 |
| RC | 18.46 | 1.8 | 6.0 | 10.8 | 17.3 | 29.2 | 33.7 | 9.86 | 1.19 | 799 |
| RC | 19.01 | 2.2 | 5.2 | 9.3 | 11.8 | 25.9 | 32.0 | 5.39 | 1.04 | 772 |
| RC | 19.37 | 2.1 | 5.0 | 8.0 | 9.5 | 13.9 | 16.9 | 4.49 | 1.23 | 684 |
| RC | 19.68 | 2.3 | 4.8 | 8.1 | 9.8 | 15.9 | 27.9 | 4.32 | 1.05 | 729 |
| RC | 20.12 | 2.0 | 4.5 | 7.3 | 8.8 | 13.9 | 20.2 | 4.33 | 1.15 | 689 |
| RC | 20.16 | 1.8 | 4.5 | 7.7 | 9.3 | 15.5 | 24.3 | 5.24 | 1.22 | 709 |
| RC | 20.54 | 1.2 | 2.3 | 3.8 | 4.5 | 8.0 | 9.9 | 3.89 | 0.99 | 606 |
| RC | 20.79 | 1.4 | 4.2 | 8.4 | 10.7 | 21.4 | 40.0 | 7.44 | 1.16 | 747 |
| RC | 21.13 | 1.6 | 4.3 | 7.4 | 9.1 | 23.2 | 28.4 | 5.53 | 1.22 | 727 |
| RC | 21.13 | 1.4 | 3.7 | 6.1 | 7.4 | 10.0 | 12.3 | 5.19 | 1.27 | 644 |
| RC | 21.46 | 1.2 | 3.3 | 6.0 | 7.7 | 11.1 | 16.4 | 6.42 | 1.18 | 648 |
| RC | 21.81 | 1.4 | 3.8 | 6.5 | 7.9 | 10.7 | 14.3 | 5.79 | 1.33 | 648 |
| RC | 21.90 | 1.7 | 4.4 | 7.1 | 8.5 | 11.4 | 15.2 | 4.89 | 1.30 | 668 |
| RC | 22.18 | 1.4 | 3.7 | 6.5 | 8.2 | 12.4 | 17.4 | 5.70 | 1.15 | 660 |
| RC | 22.50 | 1.5 | 3.9 | 6.7 | 8.1 | 11.0 | 14.9 | 5.28 | 1.25 | 655 |
| RC | 22.72 | 1.2 | 3.3 | 6.2 | 8.3 | 16.4 | 30.4 | 6.71 | 1.08 | 695 |
| RC | 23.07 | 1.5 | 3.7 | 6.1 | 7.3 | 9.7 | 11.0 | 5.00 | 1.29 | 642 |
| RC | 23.36 | 2.3 | 6.1 | 9.3 | 10.9 | 17.6 | 26.1 | 4.67 | 1.47 | 747 |
| RC | 23.62 | 1.6 | 4.2 | 7.1 | 8.5 | 11.9 | 15.6 | 5.35 | 1.32 | 661 |
| RC | 23.88 | 1.5 | 3.8 | 6.5 | 7.8 | 10.6 | 14.1 | 5.34 | 1.28 | 652 |
| RC | 24.21 | 1.0 | 2.2 | 4.1 | 5.4 | 9.5 | 13.0 | 5.42 | 0.91 | 610 |
| RC | 24.61 | 1.2 | 3.1 | 5.3 | 6.8 | 9.9 | 12.3 | 5.48 | 1.13 | 632 |
| RC | 24.61 | 2.0 | 5.0 | 7.4 | 8.6 | 11.1 | 15.6 | 4.38 | 1.45 | 677 |
| RC | 24.85 | 1.2 | 3.2 | 5.6 | 7.8 | 18.7 | 31.3 | 6.31 | 1.05 | 699 |
| RC | 25.16 | 1.1 | 3.4 | 6.6 | 8.8 | 37.0 | 7.88 | 1.13 | 749 | |
| RC | 25.45 | 1.2 | 2.9 | 4.8 | 6.3 | 9.4 | 10.9 | 5.29 | 1.15 | 622 |
| RC | 25.70 | 1.3 | 3.2 | 5.4 | 6.9 | 9.7 | 11.4 | 5.24 | 1.14 | 636 |
| RC | 26.00 | 1.2 | 2.7 | 4.4 | 6.0 | 10.1 | 15.5 | 5.15 | 1.04 | 641 |
| RC | 26.22 | 1.4 | 3.5 | 6.1 | 7.7 | 11.0 | 25.7 | 5.33 | 1.10 | 681 |
| RC | 26.49 | 1.6 | 3.8 | 7.1 | 9.1 | 18.6 | 24.1 | 5.76 | 1.01 | 712 |
| RC | 26.80 | 1.4 | 3.2 | 5.2 | 6.8 | 9.9 | 14.0 | 4.83 | 1.07 | 645 |
| RC | 27.11 | 1.2 | 2.8 | 4.8 | 7.0 | 13.0 | 26.2 | 5.83 | 0.92 | 678 |
| RC | 27.24 | 1.2 | 2.7 | 4.3 | 5.7 | 9.6 | 12.9 | 4.58 | 1.03 | 626 |
| RC | 27.31 | 1.2 | 2.5 | 3.9 | 4.6 | 7.9 | 9.6 | 3.78 | 1.11 | 606 |
| RC | 27.74 | 1.2 | 2.6 | 4.1 | 4.9 | 8.5 | 10.3 | 4.13 | 1.14 | 609 |
| RC | 28.20 | 1.3 | 3.0 | 4.7 | 6.3 | 9.5 | 11.1 | 4.90 | 1.08 | 628 |
| RC | 29.25 | 1.5 | 3.5 | 6.0 | 7.7 | 11.4 | 15.2 | 5.31 | 1.06 | 649 |
| RC | 29.53 | 1.5 | 3.4 | 5.8 | 7.9 | 12.8 | 17.0 | 5.27 | 0.97 | 664 |
| RC | 29.82 | 1.9 | 5.1 | 9.1 | 11.1 | 20.5 | 26.1 | 5.77 | 1.20 | 742 |
| RC | 30.09 | 2.0 | 4.7 | 7.4 | 8.7 | 12.3 | 16.9 | 4.39 | 1.25 | 668 |
| RC | 30.09 | 1.4 | 3.1 | 5.1 | 6.8 | 10.1 | 14.1 | 4.96 | 1.07 | 641 |
| RC | 30.82 | 1.6 | 3.8 | 7.1 | 9.2 | 25.2 | 31.6 | 5.60 | 0.99 | 745 |
| RC | 30.82 | 3.8 | 11.5 | 23.9 | 26.9 | 36.9 | 7.10 | 1.29 | 922 | |
| RC | 31.16 | 1.5 | 4.1 | 7.0 | 8.5 | 12.4 | 17.4 | 5.62 | 1.31 | 676 |
| RC | 31.46 | 6.4 | 9.8 | 18.0 | 23.1 | 3.61 | 0.65 | 921 | ||
| RC | 31.46 | 3.0 | 7.1 | 11.7 | 18.6 | 6.27 | 0.93 | 853 | ||
| RC | 31.82 | 1.7 | 4.3 | 7.6 | 9.4 | 14.7 | 18.1 | 5.42 | 1.12 | 695 |
| RC | 31.95 | 1.6 | 4.4 | 8.5 | 10.7 | 18.8 | 6.74 | 1.14 | 741 | |
| RC | 32.07 | 2.3 | 4.8 | 7.2 | 8.4 | 10.8 | 15.5 | 3.65 | 1.18 | 685 |
| RC | 32.54 | 1.3 | 3.4 | 6.0 | 7.6 | 10.8 | 15.6 | 5.91 | 1.19 | 648 |
| RC | 32.54 | 1.3 | 3.4 | 6.1 | 7.6 | 10.8 | 15.6 | 5.89 | 1.20 | 649 |
| RC | 32.97 | 1.9 | 4.1 | 6.8 | 8.2 | 11.1 | 16.6 | 4.45 | 1.12 | 682 |
| RC | 33.04 | 1.8 | 4.1 | 6.7 | 8.1 | 10.8 | 14.8 | 4.61 | 1.19 | 663 |
| RC | 33.40 | 1.4 | 3.6 | 7.4 | 10.0 | 28.0 | 7.37 | 0.95 | 745 | |
| RC | 33.54 | 2.3 | 5.3 | 8.8 | 10.5 | 18.5 | 4.67 | 1.18 | 755 | |
| RC | 33.70 | 2.1 | 4.6 | 7.9 | 9.5 | 14.5 | 17.9 | 4.59 | 1.07 | 690 |
| RC | 33.86 | 1.8 | 4.4 | 8.2 | 10.1 | 22.6 | 39.5 | 5.56 | 1.07 | 757 |
| RC | 33.95 | 1.5 | 3.6 | 6.0 | 7.4 | 10.2 | 13.2 | 4.87 | 1.15 | 645 |
| RC | 34.01 | 1.6 | 4.3 | 7.4 | 8.9 | 13.7 | 18.1 | 5.50 | 1.30 | 682 |
| RC | 34.35 | 1.7 | 4.5 | 7.3 | 8.8 | 12.8 | 17.7 | 5.11 | 1.34 | 678 |
| RC | 34.57 | 1.5 | 3.8 | 7.2 | 9.2 | 15.0 | 18.6 | 5.96 | 1.03 | 686 |
| RC | 34.72 | 1.3 | 3.4 | 6.1 | 7.8 | 11.5 | 17.5 | 6.03 | 1.15 | 659 |
| RC | 34.74 | 2.2 | 5.0 | 7.5 | 8.8 | 11.8 | 16.2 | 4.03 | 1.29 | 680 |
| RC | 34.79 | 2.3 | 4.9 | 7.4 | 8.7 | 11.8 | 16.8 | 3.83 | 1.20 | 685 |
| RC | 34.87 | 1.1 | 2.9 | 5.7 | 8.3 | 17.8 | 30.6 | 7.44 | 0.89 | 696 |
| RC | 35.12 | 1.2 | 3.0 | 5.1 | 6.8 | 10.0 | 12.9 | 5.58 | 1.08 | 632 |
| RC | 35.34 | 1.2 | 3.2 | 6.0 | 7.6 | 10.9 | 15.9 | 6.42 | 1.14 | 656 |
| RC | 35.63 | 1.7 | 3.9 | 6.5 | 7.9 | 10.6 | 14.8 | 4.62 | 1.16 | 668 |
| RC | 36.20 | 1.3 | 3.2 | 5.5 | 7.0 | 10.0 | 12.5 | 5.51 | 1.16 | 631 |
| RC | 36.57 | 1.5 | 3.5 | 6.1 | 7.9 | 11.7 | 15.4 | 5.29 | 1.04 | 655 |
| RC | 36.84 | 1.6 | 3.9 | 6.4 | 7.8 | 10.5 | 14.8 | 4.70 | 1.17 | 667 |
| RC | 36.84 | 1.5 | 3.6 | 6.1 | 7.6 | 10.7 | 15.3 | 5.26 | 1.16 | 656 |
| RC | 37.60 | 1.3 | 3.4 | 5.9 | 7.5 | 10.7 | 15.0 | 5.57 | 1.16 | 646 |
| RC | 38.00 | 1.5 | 3.6 | 6.2 | 7.9 | 11.8 | 17.7 | 5.34 | 1.07 | 678 |
| RC | 38.73 | 1.5 | 3.9 | 6.9 | 8.4 | 12.5 | 17.3 | 5.61 | 1.23 | 673 |
| RC | 39.13 | 1.5 | 3.9 | 7.1 | 8.9 | 15.5 | 32.5 | 5.89 | 1.11 | 710 |
| RC | 39.40 | 2.3 | 5.7 | 8.7 | 10.3 | 16.2 | 21.7 | 4.49 | 1.36 | 726 |
| RC | 39.60 | 1.4 | 3.7 | 6.5 | 7.9 | 10.9 | 15.3 | 5.55 | 1.23 | 656 |
| RC | 40.37 | 1.5 | 3.8 | 6.8 | 8.5 | 13.3 | 18.4 | 5.52 | 1.13 | 685 |
| RC | 40.63 | 1.4 | 3.6 | 6.9 | 8.9 | 19.4 | 30.2 | 6.47 | 1.06 | 715 |
| RC | 41.02 | 1.4 | 3.4 | 6.0 | 7.8 | 12.4 | 18.6 | 5.54 | 1.05 | 668 |
| RC | 41.41 | 1.3 | 3.3 | 6.4 | 8.6 | 18.1 | 6.75 | 1.01 | 729 | |
| RC | 41.87 | 1.4 | 3.6 | 7.8 | 10.5 | 45.3 | 48.1 | 7.68 | 0.91 | 805 |
| RC | 42.22 | 1.2 | 2.7 | 5.0 | 7.4 | 13.7 | 6.36 | 0.85 | 686 | |
| RC | 42.76 | 1.1 | 2.1 | 3.7 | 4.4 | 8.0 | 10.0 | 4.21 | 0.98 | 597 |
| RC | 43.61 | 1.3 | 3.6 | 9.8 | 16.5 | 35.7 | 40.5 | 13.03 | 0.63 | 806 |
| RC | 44.14 | 1.2 | 3.6 | 8.9 | 14.4 | 35.3 | 40.6 | 11.63 | 0.72 | 789 |
| RC | 44.94 | 1.2 | 2.6 | 4.7 | 6.4 | 9.8 | 13.0 | 5.51 | 0.90 | 630 |
| RC | 45.18 | 1.3 | 3.9 | 8.7 | 13.0 | 46.2 | 48.5 | 9.95 | 0.87 | 834 |
| RC | 45.38 | 1.2 | 3.0 | 5.3 | 7.2 | 11.6 | 5.96 | 1.02 | 684 | |
| RC | 45.38 | 1.7 | 5.3 | 9.1 | 11.0 | 19.9 | 34.0 | 6.50 | 1.49 | 751 |
| RC | 45.60 | 1.5 | 3.6 | 6.5 | 8.3 | 12.8 | 16.9 | 5.64 | 1.08 | 661 |
| RC | 45.67 | 1.3 | 2.9 | 4.7 | 6.4 | 9.8 | 12.5 | 5.03 | 1.02 | 633 |
| RC | 46.21 | 1.6 | 3.7 | 6.5 | 8.1 | 11.9 | 16.9 | 5.19 | 1.09 | 667 |
| RC | 46.84 | 1.0 | 1.8 | 4.4 | 6.6 | 11.7 | 24.5 | 6.76 | 0.48 | 659 |
| RC | 47.16 | 1.6 | 3.0 | 4.1 | 4.7 | 2.91 | 1.18 | 763 | ||
| RC | 47.41 | 1.8 | 4.2 | 7.1 | 8.7 | 13.9 | 26.3 | 4.79 | 1.13 | 705 |
| RC | 48.70 | 1.3 | 3.7 | 6.3 | 7.6 | 10.3 | 13.2 | 5.93 | 1.42 | 644 |
| RC | 49.44 | 1.4 | 3.2 | 5.1 | 6.7 | 9.9 | 12.7 | 4.67 | 1.06 | 638 |
| RC | 50.71 | 1.0 | 2.5 | 4.6 | 12.9 | 20.1 | 21.1 | 12.63 | 0.47 | 676 |
| RC | 51.11 | 2.1 | 5.9 | 10.0 | 13.3 | 35.0 | 44.4 | 6.47 | 1.26 | 797 |
| RC | 51.35 | 1.5 | 4.0 | 7.4 | 9.2 | 15.3 | 38.6 | 6.30 | 1.21 | 715 |
| RC | 51.46 | 1.1 | 2.8 | 4.6 | 6.6 | 10.8 | 17.8 | 5.99 | 1.05 | 643 |
| RC | 51.77 | 1.5 | 3.8 | 6.4 | 7.8 | 10.6 | 14.8 | 5.30 | 1.25 | 653 |
| RC | 51.77 | 1.8 | 5.5 | 9.6 | 12.8 | 36.0 | 41.1 | 6.99 | 1.28 | 803 |
| RC | 52.25 | 2.1 | 5.0 | 7.7 | 9.1 | 13.8 | 18.5 | 4.27 | 1.27 | 701 |
| RC | 52.50 | 1.2 | 2.8 | 4.9 | 6.5 | 9.7 | 12.1 | 5.40 | 1.03 | 629 |
| RC | 52.73 | 2.3 | 5.5 | 8.7 | 10.4 | 22.7 | 4.52 | 1.27 | 769 | |
| RC | 52.73 | 2.0 | 4.5 | 7.2 | 8.5 | 11.7 | 16.9 | 4.32 | 1.18 | 686 |
| RC | 53.11 | 1.5 | 4.0 | 7.7 | 9.9 | 26.1 | 32.1 | 6.56 | 1.06 | 738 |
| RC | 53.39 | 1.4 | 3.5 | 6.3 | 8.1 | 14.2 | 5.74 | 1.11 | 707 | |
| RC | 53.61 | 1.6 | 4.2 | 7.0 | 8.4 | 11.6 | 16.4 | 5.40 | 1.33 | 663 |
| RC | 53.70 | 1.2 | 3.1 | 5.2 | 6.6 | 9.5 | 9.8 | 5.31 | 1.17 | 628 |
| RC | 53.79 | 2.3 | 6.2 | 10.3 | 14.7 | 6.27 | 1.11 | 823 | ||
| RC | 53.93 | 1.3 | 3.5 | 6.1 | 7.6 | 10.5 | 14.8 | 5.65 | 1.20 | 650 |
| RC | 54.19 | 1.9 | 5.2 | 7.9 | 9.2 | 15.1 | 26.0 | 4.74 | 1.48 | 709 |
| RC | 54.21 | 1.6 | 4.3 | 7.0 | 8.4 | 11.0 | 17.1 | 5.14 | 1.38 | 668 |
| RC | 54.34 | 1.9 | 4.6 | 7.0 | 8.2 | 10.6 | 14.4 | 4.28 | 1.37 | 668 |
| RC | 54.44 | 2.1 | 4.9 | 7.5 | 8.8 | 12.2 | 18.2 | 4.23 | 1.34 | 703 |
| RC | 54.73 | 2.1 | 3.9 | 6.3 | 7.7 | 10.6 | 15.3 | 3.66 | 0.94 | 666 |
| RC | 55.03 | 1.8 | 4.3 | 6.8 | 8.1 | 10.8 | 15.3 | 4.53 | 1.24 | 668 |
| RC | 55.28 | 3.0 | 6.4 | 9.0 | 10.3 | 14.8 | 17.6 | 3.46 | 1.35 | 704 |
| RC | 55.60 | 3.1 | 6.7 | 9.9 | 12.1 | 28.6 | 33.3 | 3.94 | 1.21 | 795 |
| RC | 56.51 | 2.0 | 4.5 | 7.0 | 8.3 | 10.9 | 15.4 | 4.18 | 1.21 | 673 |
| RC | 56.51 | 1.9 | 5.5 | 8.9 | 10.6 | 18.7 | 28.1 | 5.52 | 1.47 | 742 |
| RC | 58.08 | 1.9 | 4.5 | 7.0 | 8.3 | 10.9 | 14.7 | 4.48 | 1.30 | 669 |
| RC | 59.29 | 1.4 | 3.5 | 6.0 | 7.5 | 10.4 | 13.9 | 5.40 | 1.19 | 646 |
| RC | 59.72 | 1.3 | 3.4 | 5.8 | 7.1 | 9.7 | 11.0 | 5.49 | 1.27 | 634 |
| RC | 60.09 | 3.1 | 6.0 | 8.0 | 9.0 | 11.0 | 14.8 | 2.88 | 1.28 | 692 |
| RC | 60.51 | 2.5 | 5.7 | 7.9 | 9.0 | 11.1 | 16.2 | 3.59 | 1.45 | 689 |
| RC | 60.56 | 2.2 | 5.5 | 8.0 | 9.3 | 13.7 | 18.2 | 4.20 | 1.45 | 706 |
| RC | 61.51 | 2.2 | 5.4 | 7.8 | 9.0 | 12.5 | 17.2 | 4.07 | 1.43 | 695 |
| RC | 61.99 | 2.5 | 6.3 | 9.1 | 10.6 | 17.6 | 39.3 | 4.14 | 1.47 | 761 |
| RC | 62.51 | 2.6 | 6.5 | 10.1 | 12.3 | 17.5 | 26.4 | 4.64 | 1.31 | 751 |
| RC | 63.01 | 1.7 | 5.1 | 7.6 | 8.9 | 12.1 | 16.4 | 5.27 | 1.72 | 680 |
| RC | 63.30 | 1.6 | 4.6 | 7.1 | 8.3 | 10.7 | 14.4 | 5.14 | 1.62 | 658 |
| RC | 63.39 | 2.9 | 6.1 | 8.4 | 9.5 | 13.1 | 16.6 | 3.24 | 1.35 | 698 |
| RC | 66.90 | 1.6 | 4.0 | 7.3 | 9.1 | 16.9 | 30.5 | 5.67 | 1.11 | 716 |
| RC | 67.43 | 1.3 | 3.4 | 6.3 | 8.2 | 14.3 | 22.2 | 6.20 | 1.06 | 684 |
| RC | 68.18 | 1.7 | 3.8 | 6.4 | 8.0 | 11.0 | 25.7 | 4.63 | 1.06 | 695 |
| RC | 69.20 | 1.2 | 2.9 | 4.9 | 6.7 | 10.5 | 15.4 | 5.76 | 1.07 | 640 |
| RC | 69.38 | 1.4 | 3.2 | 5.4 | 7.0 | 10.4 | 16.3 | 4.98 | 1.03 | 656 |
| RC | 70.82 | 1.4 | 3.6 | 6.5 | 8.4 | 17.0 | 40.4 | 6.14 | 1.11 | 716 |
| RC | 71.78 | 1.5 | 3.5 | 6.2 | 7.9 | 11.4 | 18.0 | 5.24 | 1.07 | 681 |
| RC | 73.30 | 1.3 | 3.2 | 5.3 | 6.8 | 9.7 | 11.5 | 5.13 | 1.12 | 632 |
| RC | 74.44 | 1.7 | 4.1 | 6.6 | 7.9 | 10.4 | 13.5 | 4.59 | 1.26 | 657 |
| RC | 76.02 | 1.2 | 2.7 | 4.5 | 6.0 | 9.6 | 12.1 | 4.86 | 1.00 | 624 |
| RC | 76.27 | 2.1 | 5.7 | 10.7 | 17.4 | 61.3 | 68.7 | 8.41 | 0.92 | 919 |
| RC | 76.66 | 1.3 | 3.2 | 5.3 | 6.8 | 9.8 | 11.7 | 5.28 | 1.15 | 629 |
| RC | 77.37 | 1.7 | 4.1 | 7.4 | 9.2 | 17.1 | 40.3 | 5.54 | 1.12 | 736 |
| RC | 78.21 | 1.3 | 3.4 | 6.0 | 7.6 | 10.9 | 16.0 | 5.72 | 1.16 | 651 |
| RC | 78.62 | 1.4 | 3.5 | 6.0 | 7.5 | 10.4 | 13.9 | 5.49 | 1.18 | 644 |
| RC | 81.31 | 4.1 | 4.3 | 8.2 | 10.3 | 39.4 | 41.9 | 2.51 | 0.43 | 784 |
| Circulation | Depth (m AH) | Percentiles of Cutting Size | Coarseness Index (%) | |||||||
|---|---|---|---|---|---|---|---|---|---|---|
| D10 (mm) | D30 (mm) | D50 (mm) | D60 (mm) | D80 (mm) | D90 (mm) | Cu | Cc | |||
| DF | 0.42 | 0.963 | 1.746 | 1.746 | 1.746 | 2.460 | 3.669 | 1.81 | 1.81 | 520.00 |
| DF | 0.73 | 0.948 | 1.259 | 1.571 | 1.726 | 2.305 | 3.580 | 1.82 | 0.97 | 517.80 |
| DF | 0.98 | 0.939 | 1.253 | 1.567 | 1.724 | 2.315 | 3.606 | 1.84 | 0.97 | 513.10 |
| DF | 1.63 | 0.598 | 1.029 | 1.328 | 1.478 | 1.778 | 1.928 | 2.47 | 1.20 | 520.00 |
| DF | 1.81 | 0.549 | 0.995 | 1.294 | 1.444 | 1.744 | 1.894 | 2.63 | 1.25 | 473.80 |
| DF | 2.23 | 0.578 | 1.010 | 1.324 | 1.480 | 1.793 | 1.950 | 2.56 | 1.19 | 485.90 |
| RC | 2.25 | 1.101 | 1.803 | 3.541 | 4.613 | 10.946 | 17.738 | 4.19 | 0.64 | 640.60 |
| RC | 2.38 | 1.869 | 4.617 | 8.247 | 10.084 | 16.554 | 21.563 | 5.40 | 1.13 | 709.80 |
| RC | 2.52 | 1.639 | 4.677 | 8.039 | 9.723 | 14.491 | 17.373 | 5.93 | 1.37 | 683.00 |
| RC | 2.65 | 2.874 | 7.086 | 10.966 | 14.361 | 20.733 | 26.699 | 5.00 | 1.22 | 773.90 |
| RC | 2.85 | 3.353 | 7.930 | 12.193 | 14.457 | 18.986 | 24.723 | 4.31 | 1.30 | 772.00 |
| RC | 3.06 | 3.381 | 7.402 | 11.046 | 13.951 | 22.283 | 25.084 | 4.13 | 1.16 | 779.90 |
| RC | 3.23 | 2.258 | 5.258 | 9.637 | 12.478 | 44.793 | 47.796 | 5.53 | 0.98 | 817.80 |
| RC | 3.23 | 1.638 | 4.489 | 10.083 | 16.479 | 38.888 | 41.669 | 10.06 | 0.75 | 817.80 |
| RC | 3.82 | 1.08 | 1.97 | 3.38 | 4.10 | 7.33 | 9.71 | 3.81 | 0.88 | 596.10 |
| RC | 4.13 | 1.050 | 2.182 | 3.805 | 4.616 | 8.861 | 11.101 | 4.39 | 0.98 | 611.40 |
| RC | 4.43 | 0.828 | 1.722 | 3.232 | 4.130 | 8.174 | 10.789 | 4.99 | 0.87 | 586.30 |
| RC | 4.68 | 1.046 | 2.152 | 3.845 | 4.692 | 8.686 | 10.725 | 4.49 | 0.94 | 610.90 |
| RC | 5.12 | 1.07 | 1.99 | 3.86 | 4.84 | 8.62 | 10.51 | 4.55 | 0.77 | 609.10 |
| RC | 5.39 | 1.03 | 2.01 | 3.74 | 4.60 | 8.55 | 10.64 | 4.45 | 0.85 | 607.00 |
| RC | 5.46 | 2.375 | 5.376 | 7.674 | 8.823 | 11.122 | 15.081 | 3.72 | 1.38 | 681.20 |
| RC | 6.04 | 1.129 | 2.290 | 3.927 | 4.745 | 8.333 | 10.130 | 4.20 | 0.98 | 609.00 |
| RC | 6.4 | 1.127 | 2.267 | 3.898 | 4.714 | 8.268 | 10.067 | 4.18 | 0.97 | 608.70 |
| RC | 6.4 | 0.937 | 1.642 | 2.706 | 3.423 | 5.279 | 8.762 | 3.65 | 0.84 | 569.60 |
| RC | 6.8 | 1.043 | 2.014 | 3.583 | 4.367 | 7.800 | 9.818 | 4.19 | 0.89 | 598.60 |
| RC | 6.81 | 0.95 | 1.67 | 2.80 | 3.54 | 5.78 | 8.58 | 3.72 | 0.83 | 571.30 |
| RC | 7.09 | 0.99 | 1.82 | 3.21 | 3.98 | 7.26 | 9.77 | 4.03 | 0.84 | 589.80 |
| RC | 7.69 | 0.99 | 1.79 | 3.01 | 3.70 | 5.97 | 8.63 | 3.73 | 0.88 | 577.60 |
| RC | 7.98 | 1.410 | 2.674 | 3.976 | 4.627 | 7.960 | 9.732 | 3.28 | 1.10 | 619.20 |
| RC | 8.01 | 0.980 | 1.503 | 2.068 | 2.744 | 4.098 | 4.976 | 2.80 | 0.84 | 551.10 |
| RC | 8.22 | 1.10 | 1.79 | 2.87 | 3.48 | 4.71 | 7.95 | 3.16 | 0.84 | 579.30 |
| RC | 8.51 | 0.83 | 1.34 | 1.85 | 2.36 | 4.07 | 5.96 | 2.86 | 0.92 | 537.90 |
| RC | 8.88 | 1.08 | 2.21 | 3.62 | 4.32 | 7.53 | 9.52 | 3.99 | 1.04 | 599.00 |
| RC | 9.17 | 0.94 | 1.57 | 2.45 | 3.17 | 4.60 | 7.79 | 3.38 | 0.83 | 562.40 |
| RC | 9.9 | 1.118 | 1.928 | 3.264 | 3.957 | 6.905 | 9.420 | 3.54 | 0.84 | 593.80 |
| RC | 10.2 | 0.95 | 1.67 | 2.80 | 3.54 | 5.78 | 8.58 | 3.72 | 0.83 | 589.40 |
| RC | 10.61 | 1.04 | 1.80 | 3.00 | 3.69 | 6.12 | 9.05 | 3.53 | 0.84 | 583.60 |
| RC | 10.97 | 0.98 | 1.77 | 3.07 | 3.83 | 6.98 | 9.85 | 3.92 | 0.84 | 584.50 |
| RC | 11.79 | 1.225 | 2.530 | 4.145 | 5.197 | 8.759 | 10.540 | 4.24 | 1.01 | 620.60 |
| RC | 12.14 | 1.303 | 2.687 | 4.241 | 5.380 | 9.029 | 10.853 | 4.13 | 1.03 | 635.50 |
| RC | 12.46 | 1.258 | 2.406 | 3.861 | 4.588 | 8.132 | 10.034 | 3.65 | 1.00 | 615.60 |
| RC | 12.66 | 1.172 | 1.997 | 3.310 | 3.967 | 6.728 | 9.173 | 3.39 | 0.86 | 596.60 |
| RC | 12.91 | 0.871 | 1.683 | 2.978 | 3.781 | 6.897 | 9.601 | 4.34 | 0.86 | 579.40 |
| RC | 13.38 | 1.044 | 2.084 | 3.603 | 4.363 | 7.580 | 9.479 | 4.18 | 0.95 | 596.40 |
| RC | 13.66 | 1.078 | 2.048 | 3.848 | 4.747 | 13.825 | 19.219 | 4.40 | 0.82 | 650.20 |
| RC | 13.88 | 1.060 | 1.805 | 3.469 | 4.464 | 8.328 | 10.417 | 4.21 | 0.69 | 602.20 |
| RC | 14.24 | 1.297 | 2.424 | 3.981 | 4.772 | 8.411 | 10.231 | 3.68 | 0.95 | 619.50 |
| RC | 15.18 | 1.319 | 2.612 | 4.169 | 5.358 | 10.155 | 18.658 | 4.06 | 0.97 | 662.90 |
| RC | 15.18 | 1.004 | 1.787 | 3.264 | 4.132 | 8.735 | 26.979 | 4.12 | 0.77 | 636.20 |
| RC | 15.45 | 1.123 | 2.004 | 3.473 | 4.207 | 7.612 | 9.882 | 3.75 | 0.85 | 605.10 |
| RC | 15.71 | 0.997 | 1.678 | 2.816 | 3.592 | 6.237 | 9.169 | 3.60 | 0.79 | 582.60 |
| RC | 16.08 | 1.256 | 2.247 | 3.453 | 4.056 | 6.676 | 8.943 | 3.23 | 0.99 | 601.00 |
| RC | 16.32 | 1.170 | 2.098 | 3.324 | 3.936 | 6.710 | 9.625 | 3.37 | 0.96 | 599.40 |
| RC | 16.32 | 1.347 | 2.727 | 4.395 | 5.759 | 9.272 | 11.028 | 4.28 | 0.96 | 632.30 |
| RC | 16.59 | 1.121 | 1.992 | 3.389 | 4.090 | 7.619 | 10.329 | 3.65 | 0.87 | 602.20 |
| RC | 16.59 | 0.924 | 1.482 | 2.094 | 2.748 | 4.055 | 4.709 | 2.97 | 0.87 | 550.30 |
| RC | 16.69 | 0.973 | 1.534 | 2.202 | 2.796 | 3.984 | 4.578 | 2.87 | 0.87 | 551.60 |
| RC | 16.83 | 1.035 | 1.666 | 2.558 | 3.151 | 4.338 | 6.439 | 3.04 | 0.85 | 567.60 |
| RC | 17.15 | 1.082 | 1.788 | 2.798 | 3.369 | 4.511 | 7.261 | 3.11 | 0.88 | 574.90 |
| RC | 17.45 | 0.986 | 1.478 | 1.970 | 2.589 | 3.932 | 4.603 | 2.63 | 0.86 | 550.20 |
| RC | 17.82 | 1.027 | 1.684 | 2.665 | 3.305 | 4.584 | 7.774 | 3.22 | 0.84 | 572.30 |
| Depth (m Along Hole) | Percentiles of Cutting Size | Coarseness Index (%) | |||||||
|---|---|---|---|---|---|---|---|---|---|
| D10 (mm) | D30 (mm) | D50 (mm) | D60 (mm) | D80 (mm) | D90 (mm) | Cu | Cc | ||
| 1.95 | 0.51 | 0.74 | 1.07 | 1.29 | 1.71 | 1.93 | 2.53 | 0.84 | 463 |
| 2.18 | 0.55 | 0.83 | 1.20 | 1.38 | 1.75 | 1.94 | 2.51 | 0.91 | 474 |
| 2.24 | 0.56 | 0.90 | 1.27 | 1.46 | 1.83 | 2.20 | 2.59 | 0.99 | 499 |
| 2.32 | 0.61 | 1.03 | 1.44 | 1.64 | 2.27 | 3.51 | 2.68 | 1.06 | 482 |
| 2.37 | 0.87 | 1.38 | 1.90 | 2.39 | 3.66 | 4.30 | 2.76 | 0.92 | 500 |
| 2.44 | 0.63 | 1.08 | 1.45 | 1.64 | 2.09 | 3.42 | 2.60 | 1.12 | 499 |
| 2.61 | 0.96 | 1.58 | 2.33 | 2.84 | 3.85 | 4.36 | 2.95 | 0.92 | 552 |
| 2.9 | 0.61 | 0.99 | 1.34 | 1.51 | 1.85 | 2.37 | 2.47 | 1.06 | 489 |
| 3.34 | 0.55 | 0.84 | 1.19 | 1.37 | 1.72 | 1.90 | 2.49 | 0.93 | 472 |
| 3.49 | 0.74 | 1.10 | 1.40 | 1.55 | 1.85 | 2.00 | 2.11 | 1.06 | 496 |
| 3.8 | 0.50 | 0.66 | 0.82 | 1.00 | 1.50 | 1.75 | 2.02 | 0.87 | 443 |
| 5.66 | 0.50 | 0.72 | 1.02 | 1.22 | 1.62 | 1.82 | 2.46 | 0.86 | 451 |
| 5.74 | 0.49 | 0.66 | 0.83 | 1.04 | 1.53 | 1.77 | 2.10 | 0.86 | 444 |
| 5.87 | 0.53 | 0.78 | 1.11 | 1.29 | 1.66 | 1.84 | 2.42 | 0.88 | 463 |
| 6.11 | 0.50 | 0.68 | 0.95 | 1.09 | 1.60 | 2.18 | 0.85 | 453 | |
| 6.5 | 0.44 | 0.56 | 0.67 | 0.73 | 0.88 | 1.44 | 1.69 | 0.96 | 408 |
| 6.6 | 0.45 | 0.56 | 0.68 | 0.74 | 0.90 | 1.46 | 1.65 | 0.96 | 409 |
| 6.7 | 0.46 | 0.58 | 0.70 | 0.76 | 1.05 | 1.52 | 1.64 | 0.96 | 417 |
| 6.8 | 0.49 | 0.63 | 0.77 | 0.84 | 1.41 | 1.71 | 1.73 | 0.96 | 436 |
| 6.88 | 0.49 | 0.67 | 0.85 | 1.09 | 1.55 | 1.78 | 2.22 | 0.85 | 445 |
| 7.11 | 0.46 | 0.57 | 0.69 | 0.74 | 0.93 | 1.47 | 1.63 | 0.96 | 413 |
| 7.27 | 0.36 | 0.55 | 0.71 | 0.79 | 1.30 | 1.65 | 2.23 | 1.06 | 413 |
| Particle Size (mm) | LD# | Mode | |||||||||
|---|---|---|---|---|---|---|---|---|---|---|---|
| Settling Pit—Daily Production | D10 | D30 | D50 | D60 | D80 | D90 | Cu | Cc | Coarseness Index (%) | ||
| 11 October 2021 | 0.33 | 1.06 | 2.18 | 3.24 | 6.40 | 9.29 | 9.94 | 1.07 | 528.80 | 1 | RC |
| 12 October 2021 | 0.51 | 1.67 | 3.55 | 4.60 | 9.13 | 13.00 | 8.99 | 1.18 | 598.70 | ||
| 13 October 2021 | 0.07 | 0.35 | 1.35 | 2.72 | 8.74 | 14.78 | 37.74 | 0.63 | 471.20 | ||
| 14 October 2021 | 0.31 | 1.34 | 3.31 | 4.52 | 8.93 | 11.60 | 14.48 | 1.28 | 564.00 | ||
| 20 October 2021 | 0.68 | 2.35 | 4.53 | 6.63 | 11.77 | 20.58 | 9.82 | 1.24 | 641.60 | ||
| 21 October 2021 | 0.24 | 1.09 | 3.00 | 4.27 | 8.72 | 11.33 | 17.82 | 1.16 | 546.00 | ||
| 26 October 2021 | 0.26 | 1.27 | 3.57 | 5.24 | 10.03 | 15.19 | 20.10 | 1.18 | 567.50 | ||
| 27 October 2021 | 0.46 | 2.10 | 4.42 | 6.15 | 10.10 | 14.47 | 13.36 | 1.56 | 595.70 | ||
| 28 October 2021 | 1.23 | 3.63 | 6.82 | 8.69 | 15.30 | 33.09 | 7.05 | 1.23 | |||
| 29 October 2021 | 0.85 | 2.79 | 5.13 | 6.82 | 10.21 | 13.98 | 8.07 | 1.35 | 622.50 | ||
| 30 October 2021 | 0.79 | 3.02 | 5.56 | 6.99 | 9.86 | 12.04 | 8.87 | 1.65 | 618.40 | ||
| 1 November 2021 | 0.22 | 1.32 | 3.68 | 5.33 | 9.72 | 14.05 | 23.71 | 1.47 | 571.60 | ||
| 2 November 2021 | 0.22 | 1.35 | 3.08 | 4.13 | 7.94 | 10.19 | 18.57 | 1.99 | 542.70 | ||
| 3 November 2021 | 0.36 | 1.27 | 2.98 | 4.16 | 8.23 | 10.55 | 11.47 | 1.07 | 556.70 | ||
| 4 November 2021 | 0.53 | 2.02 | 4.17 | 5.63 | 9.40 | 11.82 | 10.71 | 1.38 | 590.60 | ||
| 28 November 2021 | 0.29 | 0.94 | 1.89 | 2.92 | 5.45 | 8.74 | 9.91 | 1.02 | 517.80 | 2 | |
| 3 December 2021 | 2.31 | 4.56 | 7.97 | 9.73 | 21.76 | 33.88 | 4.22 | 0.93 | 759.50 | ||
| Particle Size (mm) | LD# | Mode | |||||||||
|---|---|---|---|---|---|---|---|---|---|---|---|
| Effluent Line—Daily Production | D10 | D30 | D50 | D60 | D80 | D90 | Cu | Cc | Coarseness Index (%) | ||
| 11 October 2021 | 1.15 | 2.63 | 4.40 | 5.82 | 9.33 | 11.08 | 5.04 | 1.03 | 621.80 | 1 | RC |
| 12 October 2021 | 1.38 | 3.43 | 6.17 | 7.90 | 11.89 | 17.38 | 5.73 | 1.08 | 668.20 | ||
| 13 October 2021 | 1.41 | 3.74 | 6.61 | 8.20 | 11.99 | 17.39 | 5.80 | 1.21 | 672.20 | ||
| 14 October 2021 | 1.30 | 3.11 | 5.25 | 7.00 | 10.51 | 17.05 | 5.40 | 1.06 | 659.40 | ||
| 20 October 2021 | 1.73 | 4.28 | 7.55 | 9.27 | 16.04 | 25.29 | 5.35 | 1.14 | 717.50 | ||
| 21 October 2021 | 1.70 | 4.28 | 7.22 | 8.73 | 13.04 | 17.64 | 5.12 | 1.23 | 679.20 | ||
| 26 October 2021 | 1.45 | 3.68 | 6.47 | 8.07 | 11.63 | 16.80 | 5.58 | 1.16 | 670.20 | ||
| 27 October 2021 | 1.28 | 3.33 | 6.70 | 8.97 | 20.41 | 39.58 | 6.99 | 0.97 | 732.90 | ||
| 28 October 2021 | No Available Cuttings from the Effluent Line | ||||||||||
| 29 October 2021 | 1.30 | 3.19 | 5.69 | 7.54 | 11.55 | 18.40 | 5.81 | 1.04 | 673.30 | ||
| 30 October 2021 | 1.56 | 4.15 | 7.41 | 9.14 | 16.10 | 27.35 | 5.84 | 1.20 | 714.80 | ||
| 1 November 2021 | 2.03 | 4.80 | 7.47 | 8.80 | 12.44 | 17.51 | 4.33 | 1.28 | 691.00 | ||
| 2 November 2021 | 1.88 | 5.03 | 7.70 | 9.04 | 13.16 | 17.80 | 4.80 | 1.49 | 695.80 | ||
| 3 November 2021 | 1.49 | 3.58 | 6.16 | 7.75 | 10.92 | 18.31 | 5.20 | 1.11 | 678.60 | ||
| 4 November 2021 | 1.28 | 3.02 | 5.14 | 6.77 | 10.04 | 13.10 | 5.29 | 1.05 | 633.80 | ||
| 28 November 2021 | 1.04 | 1.84 | 3.15 | 3.87 | 6.74 | 9.30 | 3.71 | 0.84 | 587.90 | 2 | |





| Settling Pit—Daily Production | D80 | Comminution Circuit | r0 | 60 | Microns | ||||||
|---|---|---|---|---|---|---|---|---|---|---|---|
| Jaw Crusher (from 300 mm to 100 mm) | Cone Crusher (from 100 mm to 10 mm) | Priamary Ball Mill (from 10 mm to 150 Microns) | f@F80 | f@300 mm | f@100 mm | f@10 mm | Energy Requirement for Jaw Crusher @ W = 13.57 kWht−1) | Energy Requirement for Cone Crusher @ W = 13.57 kWht−1) | Energy Requirement for Cone Crusher @ W = 13.57 kWht−1) | ||
| 11 October 2021 | 6 | N/A | N/A | Yes | 5.02 | 0.43 | 0.63 | 3.33 | −0.030 | −0.054 | 0.0003746 |
| 12 October 2021 | 9 | N/A | N/A | Yes | 3.62 | 0.43 | 0.63 | 3.33 | −0.030 | −0.054 | 0.0001301 |
| 13 October 2021 | 9 | N/A | N/A | Yes | 3.77 | 0.43 | 0.63 | 3.33 | −0.030 | −0.054 | 0.0001794 |
| 14 October 2021 | 9 | N/A | N/A | Yes | 3.69 | 0.43 | 0.63 | 3.33 | −0.030 | −0.054 | 0.0001561 |
| 20 October 2021 | 12 | N/A | Yes | Yes | 2.88 | 0.43 | 0.63 | 3.33 | −0.030 | −0.054 | −0.0003559 |
| 21 October 2021 | 9 | N/A | N/A | Yes | 3.77 | 0.43 | 0.63 | 3.33 | −0.030 | −0.054 | 0.0001818 |
| 26 October 2021 | 10 | N/A | N/A | Yes | 3.32 | 0.43 | 0.63 | 3.33 | −0.030 | −0.054 | −0.0000050 |
| 27 October 2021 | 10 | N/A | N/A | Yes | 3.30 | 0.43 | 0.63 | 3.33 | −0.030 | −0.054 | −0.0000168 |
| 28 October 2021 | 15 | N/A | Yes | Yes | 2.29 | 0.43 | 0.63 | 3.33 | −0.030 | −0.054 | −0.0014509 |
| 29 October 2021 | 10 | N/A | N/A | Yes | 3.27 | 0.43 | 0.63 | 3.33 | −0.030 | −0.054 | −0.0000357 |
| 30 October 2021 | 10 | N/A | N/A | Yes | 3.38 | 0.43 | 0.63 | 3.33 | −0.030 | −0.054 | 0.0000229 |
| 1 November 2021 | 10 | N/A | N/A | Yes | 3.42 | 0.43 | 0.63 | 3.33 | −0.030 | −0.054 | 0.0000450 |
| 2 November 2021 | 8 | N/A | N/A | Yes | 4.11 | 0.43 | 0.63 | 3.33 | −0.030 | −0.054 | 0.0002645 |
| 3 November 2021 | 8 | N/A | N/A | Yes | 3.98 | 0.43 | 0.63 | 3.33 | −0.030 | −0.054 | 0.0002361 |
| 4 November 2021 | 9 | N/A | N/A | Yes | 3.52 | 0.43 | 0.63 | 3.33 | −0.030 | −0.054 | 0.0000927 |
| 28 November 2021 | 5 | N/A | N/A | Yes | 5.84 | 0.43 | 0.63 | 3.33 | −0.030 | −0.054 | 0.0004139 |
| 3 December 2021 | 22 | N/A | Yes | Yes | 1.71 | 0.43 | 0.63 | 3.33 | −0.030 | −0.054 | −0.0046634 |
| Total Specific Enthalpy (KWh/t) | −1.140 | ||||||||||
References
- Dominy, S.C.; Annels, A.E.; Camm, G.S.; Cuffley, B.W.; Hodkinson, I.P. Resource evaluation of narrow gold-bearing veins: Problems and methods of grade estimation. Trans. Inst. Min. Metall. Sect. A Min. Ind. 1999, 108, A52. [Google Scholar]
- Stewart, P.C. Minimising Dilution in Narrow Vein Mines. Ph.D. Thesis, The University of Queensland, Brisbane, Australia, 2005. [Google Scholar]
- Bamber, A.; Klein, B.; Morin, M.; Scoble, M. Reducing selectivity in narrow-vein mining through the integration of underground pre-concentration. In Proceedings of the 4th International Symposium on Narrow Vein Mining Techniques, Val d’Or, QC, Canada, 1 October 2004; Volume 1. [Google Scholar]
- Novamera. Narrow Vein Mining Methods. 2025. Available online: https://novamerainc.com/narrow-vein-mining-methods/ (accessed on 15 January 2025).
- Dominy, S.; Phelps, R.F.G.; Sangster, C.J.S.; Camm, G.S. The nature of dilution in narrow vein mining operations. In Mine Planning and Equipment Selection; A.A. Balkema: Rotterdam, The Netherlands, 1998; pp. 93–97. [Google Scholar]
- Gao, F.; Zhou, K.P.; Deng, H.W.; Yang, N.G.; Li, J.L. Design and application of an efficient mining method for gentle-dipping narrow vein at Kafang Mine. In Design Methods 2015: Proceedings of the International Seminar on Design Methods in Underground Mining, Perth, Australia, 17–19 November 2015; Australian Centre for Geomechanics: Perth, Australia, 2015; pp. 293–305. [Google Scholar]
- Pratt, A. Geology and Mining: Narrow-width (vein) mining and the geologist. SEG Discov. 2021, 124, 25–36. [Google Scholar] [CrossRef]
- Hall, B.E. Mining of Narrow Steeply Dipping Veins. 1987. Available online: https://www.scribd.com/document/216261964/Mining-of-Narrow-Steeply-Dipping-Veins (accessed on 23 January 2024).
- Clark, L.M. Minimizing Dilution in Open Stope Mining with a Focus on Stope Design and Narrow Vein Longhole Blasting. Doctoral Dissertation, University of British Columbia, Vancouver, BC, Canada, 1998. [Google Scholar]
- Balci, C.; Tumaç, D. Investigation into the effects of different rocks on rock cuttability by a V-type disc cutter. Tunn. Undergr. Space Technol. 2012, 30, 183–193. [Google Scholar] [CrossRef]
- Yagiz, S.; Shaterpour-Mamaghani, A.; Yazitova, A.; Yermukhanbetov, K.; Dogan, E.; Erdogan, T.; Copur, H. Empirical Models for Estimating Performance and Operational Parameters of Raise Boring Machine in Mining Applications. IOP Conf. Ser. Earth Environ. Sci. 2021, 833, 012129. [Google Scholar] [CrossRef]
- Rostami, J. Performance prediction of hard rock Tunnel Boring Machines (TBMs) in difficult ground. Tunn. Undergr. Space Technol. 2016, 57, 173–182. [Google Scholar] [CrossRef]
- Farrokh, E.; Rostami, J.; Laughton, C. Study of various models for estimation of penetration rate of hard rock TBMs. Tunn. Undergr. Space Technol. 2012, 30, 110–123. [Google Scholar] [CrossRef]
- Shaterpour-Mamaghani, A.; Bilgin, N.; Balci, C.; Avunduk, E.; Polat, C. Predicting performance of raise boring machines using empirical models. Rock Mech. Rock Eng. 2016, 49, 3377–3385. [Google Scholar] [CrossRef]
- Jeong, H.Y.; Cho, J.W.; Jeon, S.; Rostami, J. Performance assessment of hard rock TBM and rock boreability using punch penetration test. Rock Mech. Rock Eng. 2016, 49, 1517–1532. [Google Scholar] [CrossRef]
- Bilgin, N.; Copur, H.; Balci, C. Mechanical Excavation in Mining and Civil Industries; CRC Press: Boca Raton, FL, USA, 2013. [Google Scholar]
- Shaterpour-Mamaghani, A.; Copur, H.; Dogan, E.; Erdogan, T. Development of new empirical models for performance estimation of a raise boring machine. Tunn. Undergr. Space Technol. 2018, 82, 428–441. [Google Scholar] [CrossRef]
- Shaterpour-Mamaghani, A.; Copur, H. Empirical performance prediction for raise boring machines based on rock properties, pilot hole drilling data and raise inclination. Rock Mech. Rock Eng. 2021, 54, 1707–1730. [Google Scholar] [CrossRef]
- Camm, T.W.; Stebbins, S.A. Simplified Cost Models For Underground Mine Evaluation A Handbook for Quick Prefeasibility Cost Estimates-Revised Edition. 2023. Available online: https://digitalcommons.mtech.edu/cgi/viewcontent.cgi?article=1015&context=mine_engr (accessed on 20 January 2025).
- Ersoy, A.; Waller, M.D. Drilling detritus and the operating parameters of thermally stable PDC core bits. Int. J. Rock Mech. Min. Sci. 1997, 34, 1109–1123. [Google Scholar] [CrossRef]
- Altındağ, R. Estimation of penetration rate in percussive drilling by means of coarseness index and mean particle size. Rock Mech. Rock Eng. 2003, 36, 323–332. [Google Scholar] [CrossRef]
- Tuncdemir, H.; Bilgin, N.; Copur, H.; Balci, C. Control of rock cutting efficiency by muck size. Int. J. Rock Mech. Min. Sci. 2008, 2, 278–288. [Google Scholar] [CrossRef]
- Akbari, B.; Miska, S.; Yu, M.; Ozbayoglu, E. Relation between the mechanical specific energy, cuttings morphology, and PDC cutter geometry. In Proceedings of the ASME 2014 33rd International Conference on Ocean, Offshore and Arctic Engineering, San Francisco, CA, USA, 8–13 June 2014; Volume 45455. V005T11A038. [Google Scholar]
- Rispoli, A.; Ferrero, A.M.; Cardu, M.; Farinetti, A. Determining the particle size of debris from a tunnel boring machine through photographic analysis and comparison between excavation performance and rock mass properties. Rock Mech. Rock Eng. 2017, 50, 2805–2816. [Google Scholar] [CrossRef]
- Martins, S. Size-energy relationship exponents in comminution. Miner. Eng. 2020, 149, 106259. [Google Scholar] [CrossRef]
- Jalal. Cuttings Transportation: Airlift Assist, Closed Form Solution and Its Application to Shallow Drilling; Q2 2022 DTL Report; Memorial University of Newfoundland: St. John’s, NL, Canada, 2022. [Google Scholar]
- ASTM D6913/D6913M; Standard Test Methods for Particle-Size Distribution (Gradation) of Soils Using SIEVE Analysis. ASTM International: West Conshohocken, PA, USA, 2017.
- ASTM D7928-21e1; Standard Test Method for Particle-Size Distribution (Gradation) of Fine-Grained Soils Using the Sedimentation (Hydrometer) Analysis. ASTM International: West Conshohocken, PA, USA, 2021.
- ASTM C702/C702M; Standard Practice for Reducing Samples of Aggregate to Testing Size. ASTM International: West Conshohocken, PA, USA, 2011.
- TWI. What is X-Ray Diffraction Analysis (XRD) and How Does it Work? 2023. Available online: https://www.twi-global.com/technical-knowledge/faqs/x-ray-diffraction (accessed on 25 July 2023).
- NASA. X-Ray Detectors—Optical Light Detections. Available online: https://imagine.gsfc.nasa.gov/science/toolbox/xray_detectors_scintillators.html (accessed on 25 July 2023).
- Mohammadi, M.; Khademi Hamidi, J.; Rostami, J.; Goshtasbi, K. A closer look into chip shape/size and efficiency of rock cutting with a simple chisel pick: A laboratory scale investigation. Rock Mech. Rock Eng. 2020, 53, 1375–1392. [Google Scholar] [CrossRef]
- Krumbein, W.C. Measurement and geological significance of shape and roundness of sedimentary particles. J. Sediment. Res. 1941, 11, 64–72. [Google Scholar] [CrossRef]
- Wadell, H. Volume, shape, and roundness of quartz particles. J. Geol. 1935, 43, 250–280. [Google Scholar] [CrossRef]
- Wadell, H. Volume, shape, and roundness of rock particles. J. Geol. 1932, 40, 443–451. [Google Scholar] [CrossRef]
- Urban, R. Energy Prices in Canada 2023. Available online: https://www.energyhub.org/electricity-prices/ (accessed on 27 January 2025).














| Mining Method | Production Range (Ton/Day) | Operating Cost (USD/Ton) | Capital Cost (mln USD) |
|---|---|---|---|
| LDD | 100–400 | 150–128 | 5–30 |
| Cut & Fill (Mechanized)–Adit | 200–2000 | 95.21–44.24 | 24.5–61.6 |
| Cut & Fill (Mechanized)–Shaft | 200–2000 | 100.57–45.79 | 33.8–70.3 |
| Cut & Fill (Jackleg)–Adit | 200–2000 | 139.33–63.12 | 19.0–48.3 |
| Cut & Fill (Jackleg)–Shaft | 200–2000 | 145.36–65.16 | 27.1–59.2 |
| Room & Pillar–Adit | 1200–14,000 | 45.26–17.15 | 46.2–156.0 |
| Room & Pillar–Shaft | 1200–14,000 | 49.53–18.31 | 58.7–184.9 |
| Shrinkage Stoping–Adit | 200–2000 | 114.74–54.99 | 17.9–50.6 |
| Shrinkage Stoping–Shaft | 200–2000 | 119.61–57.47 | 26.6–63.5 |
| Sublevel Longhole–Adit | 800–8000 | 39.08–20.11 | 27.1–94.5 |
| Sublevel Longhole–Shaft | 800–8000 | 42.90–21.21 | 37.2–132.0 |
| Circulation Mode | Sampling Point 1 (Effluent Line) | Sampling Point 2 (Settling Pit) | Sampling Point 3 (Sedimentation Tanks and Geotube®) | |||||||
|---|---|---|---|---|---|---|---|---|---|---|
| LD Hole 1 | LD Hole 2 | LD Hole 3 | LD Hole 1 | LD Hole 2 | Tank 1 | Tank 2 | Tank 3 | Tank 4 | Geotube® | |
| Direct Flush | 3 | 5 | 22 | - | - | - | - | - | - | - |
| Air Lift Assist Reverse Circulation | 190 | 61 | - | - | - | - | - | - | - | |
| N/A (Daily Production) | - | - | - | 15 | 2 | 1 | 1 | 1 | 1 | 1 |
| Total | 303 | |||||||||
| Depth (m) | Lithology | UCS of Rock Mass (MPa) | Tensile Strength of Rock Mass (MPa) | Range of Elastic Modulus for Rock Mass (MPa) | Poisson Ratio for Rock Mass |
|---|---|---|---|---|---|
| 0.7–3 | Quartz (Highly fractured) | 1.9–2.4 | 0.03–0.004 | 1.4–4.8 | 0.195 |
| 8.65–11.6 | Quartz | 54.2–66.2 | 2.00–2.44 | 70.5–75.6 | 0.195 |
| 11.6–12.5 | Mafic ash tuff | 35.4–88.7 | 1.18–2.96 | 80.5–80.8 | 0.247–0.286 |
| 20.7–21.4 | Mafic ash tuff (transition) | 1.3–1.3 | 0.02–0.04 | 2.3–7.3 | 0.247–0.286 |
| 21.5–25.3 | Quartz | 20.6–55.5 | 0.72–1.95 | 54.2–65.7 | 0.143 |
| 25.3–26 | Quartz | 20.6–55.5 | 0.72–1.95 | 52.5–65.7 | 0.143 |
| 26–29.6 | Green, grey mafic ash tuff | 12.1 | 0.23 | 24.8–59.7 | 0.299 |
| 42.5–46.7 | Green, grey mafic ash tuff | 34.3 | 0.95 | 63.9–91.7 | 0.299 |
| 67.8–72.2 | Mafic massive flow | 17.6–51.7 | 0.56–1.65 | 77.5–83.7 | 0.312 |
| D10 (mm) | D30 (mm) | D50 (mm) | D60 (mm) | Cc | Cu | Remarks | |
|---|---|---|---|---|---|---|---|
| Tank 1 | 0.0044 | 0.0166 | 0.038 | 0.068 | 0.91 | 15.3 | Smallest mean size of particle |
| Tank 2 | - | 0.020 | 0.065 | 0.123 | - | - | |
| Tank 3 | - | 0.019 | 0.051 | 0.069 | - | - | |
| Tank 4 | 0.005 | 0.019 | 0.052 | 0.104 | 0.72 | 23 | |
| Geotube® | 0.006 | 0.033 | 0.113 | - | - | - | Largest mean size of particle |
| Class | b/a | c/b | Shape |
|---|---|---|---|
| I | >2/3 | <2/3 | Disks |
| II | >2/3 | >2/3 | Spherical |
| III | <2/3 | <2/3 | Blades |
| IV | <2/3 | >2/3 | Rod-like |
| Cuttings Sample | Long Diameter, mm. (a) | Intermediate Diameter, mm (b) | Short Diameter, mm (c) | b/a | c/b | Shape |
|---|---|---|---|---|---|---|
| 1 | 42.10 | 28.73 | 16.50 | 0.68 | 0.57 | Disc |
| 2 | 40.03 | 24.47 | 7.11 | 0.61 | 0.29 | Blade |
| 3 | 34.12 | 18.26 | 11.30 | 0.54 | 0.62 | Blade |
| 4 | 27.71 | 21.61 | 7.68 | 0.78 | 0.36 | Disc |
| 5 | 34.85 | 19.73 | 4.09 | 0.57 | 0.21 | Blade |
| 6 | 33.50 | 16.76 | 5.80 | 0.50 | 0.35 | Blade |
| 7 | 22.52 | 13.80 | 12.75 | 0.61 | 0.92 | Rod-like |
| % Composition by Weight | ||||||
|---|---|---|---|---|---|---|
| Phase ID | Tank 1 | Tank 2 | Tank 3 | Tank 4 | Geotube® | Remarks |
| Quartz | 25.7 | 19.0 | 32.8 | 31.4 | 43.6 | Oxide of silicon |
| Albite | 48.6 | 48.0 | 39.7 | 33.4 | 34.7 | Clay mineral |
| Kaolinite | 15.2 | 23.3 | 18.8 | 20.3 | 15.5 | Clay mineral |
| Strontianite | 3.7 | 4.3 | 1.5 | 6.5 | 1.2 | Carbonates of strontium present in veins of quartz |
| Vaterite | 0.4 | 0.3 | 0.5 | 0.4 | 0.3 | Carbonate of Calcium |
| Muscovite | 3.6 | 2.9 | 3.6 | 5.1 | 4.0 | Clay mineral |
| Strontium thiosulphate pentahydrate | 2.8 | 2.2 | 3.2 | 2.9 | 0.9 | Inorganic compound that finds application in areas like gold mining and water treatment |
| Mean Particle Size (mm) | 0.038 | 0.065 | 0.051 | 0.052 | 0.113 | |
| Settling Pit—Daily Production | D80 | Comminution Circuit | LD Hole # | Circulation Mode | ||
|---|---|---|---|---|---|---|
| Jaw Crusher (from 300 mm to 100 mm) | Cone Crusher (from 100 mm to 10 mm) | Primary Ball Mill (from 10 mm to 150 Microns) | ||||
| 11 October 2021 | 6 | N/A * | N/A | Yes | 1 | RC |
| 12 October 2021 | 9 | N/A | N/A | Yes | ||
| 13 October 2021 | 9 | N/A | N/A | Yes | ||
| 14 October 2021 | 9 | N/A | N/A | Yes | ||
| 20 October 2021 | 12 | N/A | Yes | Yes | ||
| 21 October 2021 | 9 | N/A | N/A | Yes | ||
| 26 October 2021 | 10 | N/A | N/A | Yes | ||
| 27 October 2021 | 10 | N/A | N/A | Yes | ||
| 28 October 2021 | 15 | N/A | Yes | Yes | ||
| 29 October 2021 | 10 | N/A | N/A | Yes | ||
| 30 October 2021 | 10 | N/A | N/A | Yes | ||
| 1 November 2021 | 10 | N/A | N/A | Yes | ||
| 2 November 2021 | 8 | N/A | N/A | Yes | ||
| 3 November 2021 | 8 | N/A | N/A | Yes | ||
| 4 November 2021 | 9 | N/A | N/A | Yes | ||
| 28 November 2021 | 5 | N/A | N/A | Yes | 2 | |
| 3 December 2021 | 22 | N/A | Yes | Yes | ||
| Settling Pit—Daily Production | Comminution Circuit | Energy Requirement for Jaw Crusher @ W = 13.57 kWh/t) | Energy Requirement for Cone Crusher @ W = 13.57 kWh/t) | Energy Requirement for Cone Crusher @ W = 13.57 kWh/t) | |||
|---|---|---|---|---|---|---|---|
| D80 (Microns) | Jaw Crusher (from 300 mm to 100 mm) | Cone Crusher (from 100 mm to 10 mm) | Primary Ball Mill (from 10 mm to 150 Microns) | ||||
| 14 October 2021 | 8930 | N/A | N/A | Yes | 0.007 | 0.024 | −0.0019009 |
| 20 October 2021 | 11,770 | N/A | Yes | Yes | 0.007 | 0.024 | 0.0025962 |
| 21 October 2021 | 8720 | N/A | N/A | Yes | 0.007 | 0.024 | −0.0023113 |
| 26 October 2021 | 10,030 | N/A | N/A | Yes | 0.007 | 0.024 | 0.0000492 |
| 27 October 2021 | 10,100 | N/A | N/A | Yes | 0.007 | 0.024 | 0.0001632 |
| 28 October 2021 | 15,300 | N/A | Yes | Yes | 0.007 | 0.024 | 0.0064517 |
| 29 October 2021 | 10,210 | N/A | N/A | Yes | 0.007 | 0.024 | 0.0003402 |
| 30 October 2021 | 9860 | N/A | N/A | Yes | 0.007 | 0.024 | −0.0002323 |
| 1 November 2021 | 9720 | N/A | N/A | Yes | 0.007 | 0.024 | −0.0004693 |
| 2 November 2021 | 7940 | N/A | N/A | Yes | 0.007 | 0.024 | −0.0039649 |
| 3 November 2021 | 8230 | N/A | N/A | Yes | 0.007 | 0.024 | −0.0033247 |
| 4 November 2021 | 9400 | N/A | N/A | Yes | 0.007 | 0.024 | −0.0010290 |
| 28 November 2021 | 5450 | N/A | N/A | Yes | 0.007 | 0.024 | −0.0112552 |
| 3 December 2021 | 21,760 | N/A | Yes | Yes | 0.007 | 0.024 | 0.0110685 |
| 0.092 | 0.332 | 0.0206690 | |||||
| Energy Requirement (KWh/ton) | 6.024 | ||||||
| Minimum Production Rate (tons) | 400 | ||||||
| Maximum Production Rate (tons) | 100 | ||||||
| Daily Energy Requirement (KWh) | 602–2410 | ||||||
| Annual Energy Cost Savings (USD) @0.13 USD/kWh, at 95% Comminution Circuit Availability | 27,000–110,000 | ||||||
Disclaimer/Publisher’s Note: The statements, opinions and data contained in all publications are solely those of the individual author(s) and contributor(s) and not of MDPI and/or the editor(s). MDPI and/or the editor(s) disclaim responsibility for any injury to people or property resulting from any ideas, methods, instructions or products referred to in the content. |
© 2025 by the authors. Licensee MDPI, Basel, Switzerland. This article is an open access article distributed under the terms and conditions of the Creative Commons Attribution (CC BY) license (https://creativecommons.org/licenses/by/4.0/).
Share and Cite
George, J.; Cramm, A.; Butt, S. Comminution Flowsheet Energy Requirements of a New Narrow-Vein Mining Method. Energies 2025, 18, 3119. https://doi.org/10.3390/en18123119
George J, Cramm A, Butt S. Comminution Flowsheet Energy Requirements of a New Narrow-Vein Mining Method. Energies. 2025; 18(12):3119. https://doi.org/10.3390/en18123119
Chicago/Turabian StyleGeorge, Judith, Allan Cramm, and Stephen Butt. 2025. "Comminution Flowsheet Energy Requirements of a New Narrow-Vein Mining Method" Energies 18, no. 12: 3119. https://doi.org/10.3390/en18123119
APA StyleGeorge, J., Cramm, A., & Butt, S. (2025). Comminution Flowsheet Energy Requirements of a New Narrow-Vein Mining Method. Energies, 18(12), 3119. https://doi.org/10.3390/en18123119

