Quarter-Hourly Power Load Forecasting Based on a Hybrid CNN-BiLSTM-Attention Model with CEEMDAN, K-Means, and VMD
Abstract
1. Introduction
2. Data Processing
2.1. Complete Ensemble Empirical Mode Decomposition Adaptive Noise (CEEMDAN)
- (1)
- Add Gaussian white noise to the original signal to initialize the original signal,
- (2)
- Perform the EMD decomposition on all preprocessing sequences, and then the first IMF is calculated by averaging the decomposed components,
- (3)
- Gaussian white noise is added to the residual sequence to construct a new sequence, . After the further EMD decomposition of this sequence, the second IMF component and residual are obtained by calculating its mean value,
- (4)
- The residual of stage m-th is shown as
- (5)
- Performing the EMD decomposition on the m + 1-th sequence to obtain the m + 1-th IMF yields
- (6)
- Repeat the above steps until the decomposition satisfies the stop condition, and the final residual sequence is
2.2. K-Means Clustering
- (1)
- Initialization. Randomly select K data points as the initial cluster centers ,,…, ;
- (2)
- Assign data points to the nearest cluster. For each , calculate its distance to all cluster centers and assign it to the nearest cluster;
- (2)
- Update cluster center. For each , update the cluster centroid by calculating the mean of all in the cluster,
2.3. Variational Mode Decomposition (VMD)
- (1)
- Initialize , and ;
- (2)
- Set n = n + 1;
- (3)
- k = k + 1, and for all , update and ;
- (4)
- Update ;
- (5)
- Repeat steps (2)–(4) until the following stop conditions are met—
2.4. Feature Selection and Normalization
3. Methods
3.1. Convolutional Neural Network (CNN)
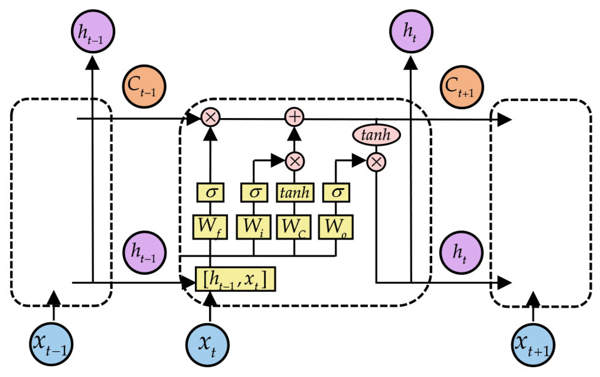
3.2. Bidirectional Long-Term Memory Network (BiLSTM)
3.3. Attention Mechanism
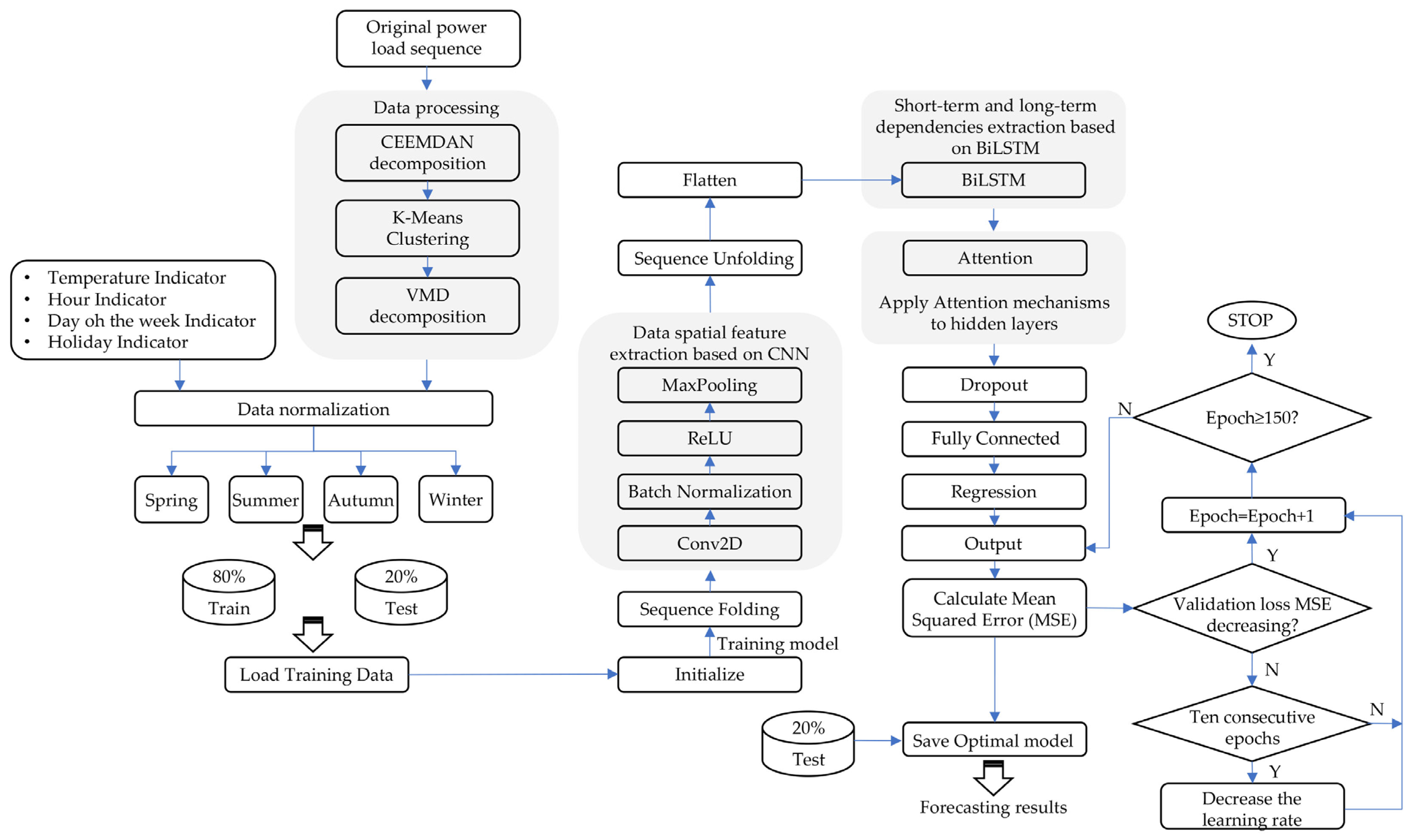
3.4. Proposed Model Architecture
- (1)
- Before decomposing the original power load sequence, data organization and cleaning are required to unify the data format and remove abnormal items;
- (2)
- CEEMDAN is applied to decompose the power load sequence into multiple IMFs with different frequencies and characteristics, removing noise from the historical load data. We then calculate the sample entropy of these IMFs, and K-means clustering is used to classify these sample entropies, extracting more representative features for the dimensionality reduction of each IMF component. VMD is then applied to further decompose the largest cluster from the K-means clustering to more finely extract the main signal characteristics;
- (3)
- The processed power load IMFs and feature matrices form five 5-dimensional data matrices, which are normalized to eliminate the impacts of different magnitudes on the prediction model;
- (4)
- The five processed data matrices are divided into four seasons—spring, summer, autumn, and winter. For each season, the training and test datasets are split in a ratio of 4:1;
- (5)
- The training data are loaded, and the model parameters are initialized. The model is trained using the five sets of training data for each season, monitoring the loss and accuracy during training. If the validation loss decreases, the model is saved with the updated weights, and the epoch count is increased. If the validation loss does not decrease for 10 consecutive epochs, the learning rate is reduced. Training stops when the epoch count reaches 150;
- (6)
- Finally, the optimal hyperparameter model of the CNN-BiLSTM-attention network obtained from the grid search is saved. This model is then loaded onto the test data for prediction and evaluation to avoid overfitting.
4. Case Study
4.1. Evaluation Index
4.2. Hyper-Parameter Setting
4.3. Prediction Performance Analysis
4.3.1. Training Process Evaluation
4.3.2. Prediction Effect
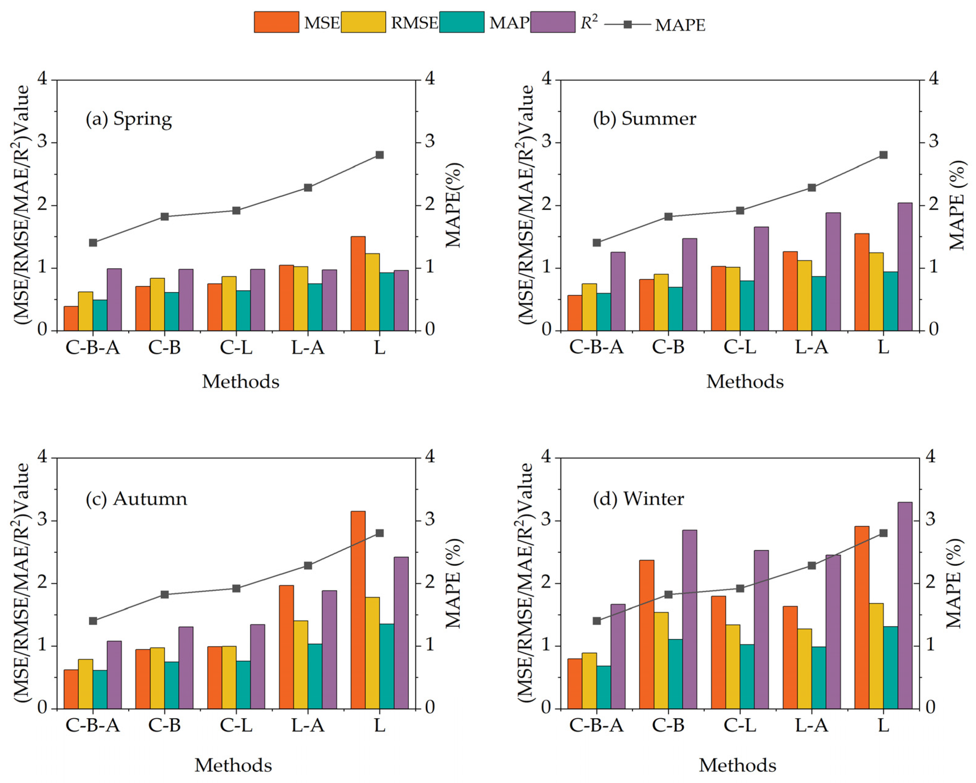
4.3.3. Prediction Accuracy
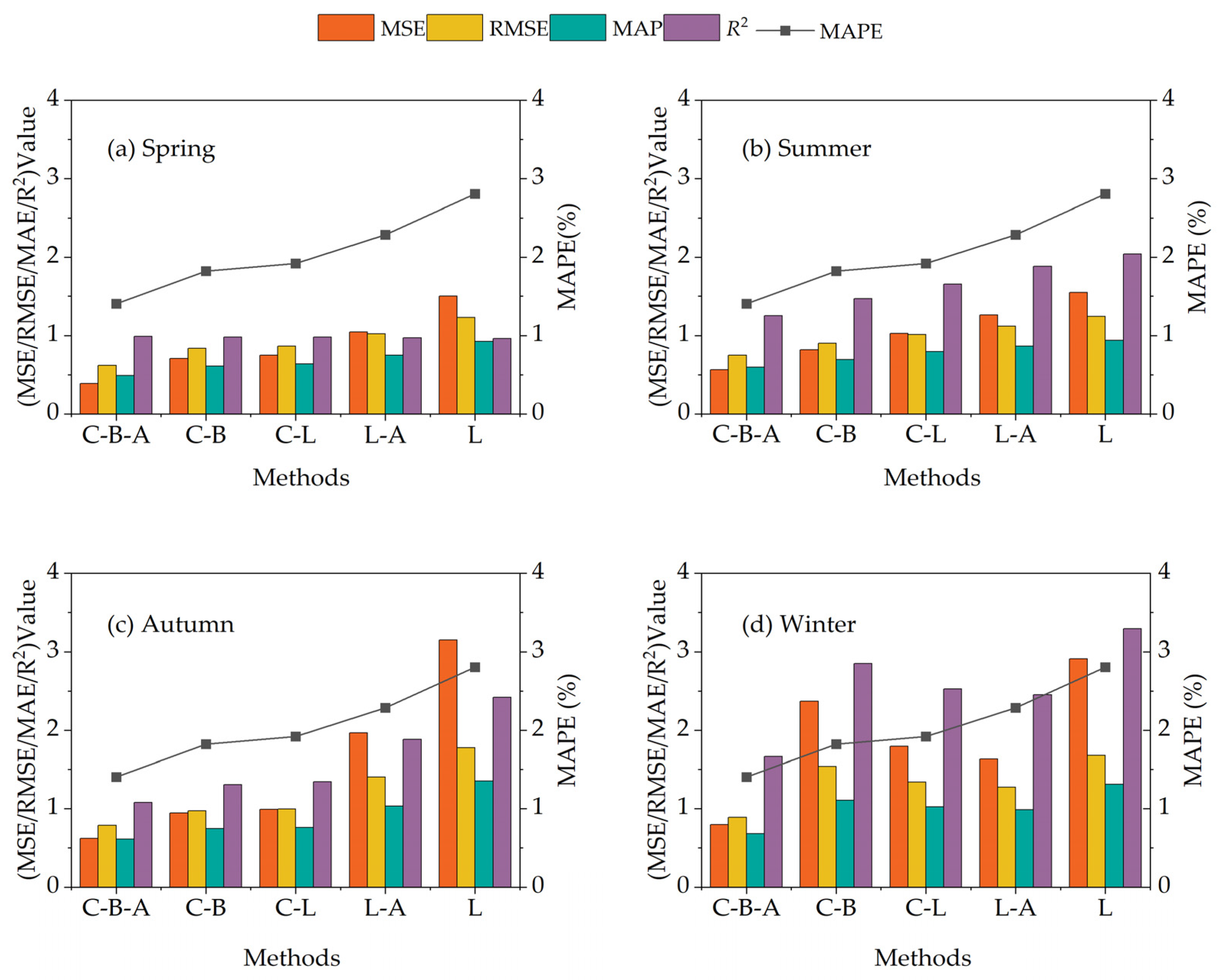
- Overall, the proposed model demonstrated the highest accuracy in power load forecasting across all four seasons. The quarterly MSE values for spring, summer, autumn, and winter are 0.39 GWh2, 0.57 GWh2, 0.62 GWh2, and 0.79 GWh2, respectively. The quarterly RMSE values are 0.62 GWh, 0.75 GWh, 0.79 GWh, and 0.89 GWh, respectively. The quarterly MAE values are 0.49 GWh, 0.60 GWh, 0.61 GWh, and 0.68 GWh, respectively. The quarterly MAPE values are 1.41%, 1.25%, 1.08% and 1.67%, respectively. Except for the quarterly R2 in winter, which is 98.56%, the R2 in the other three seasons is all above 99%;
- The second model with an advantage in prediction accuracy is C-B, whose prediction accuracy in spring, summer and autumn is second only to that of the proposed model, but is lower than the L-A in winter. Compared to the C-B, the proposed model yields a higher accuracy of 0.25–1.57 GWh2 in MSE, 0.15–0.65 GWh in RMSE, 0.10–0.43 GWh in RMSE, 0.22–1.19% in MAPE, and 0.38–2.8% in R2 across all four seasons, respectively;
- The extraction of spatial features by CNN is conducive to enhancing the prediction accuracy of the model. Models with CNN showed higher accuracy than those without. Although C-B and C-L have approximately the same priorities in different seasons, the prediction accuracy of C-L is inferior to that of C-B except in winter. Compared to C-L, the proposed model yields a higher accuracy of 0.36–1.00 GWh2 in MSE, 0.21–0.45 GWh in RMSE, 0.15–0.35 GWh in RMSE, 0.27–0.86% in MAPE, and 0.43–1.8% in R2 across all four seasons, respectively;
- The accuracy performance of C-L is superior to that of L-A in spring, summer and autumn. However, in winter, the prediction accuracy of L-A is second only to the proposed model. Compared to L-A, the proposed model yields a higher accuracy of 0.66–1.35 GWh2 in MSE, 0.37–0.62 GWh in RMSE, 0.26–0.42 GWh in RMSE, 0.63–0.88% in MAPE, and 1.01–1.57% in R2 across all four seasons, respectively;
- The prediction accuracy and stability of LSTM performed the worst, with significantly higher MSE, RMSE and MAE values and lower R2 than other models across all seasons. Compared to LSTM, the proposed model yields a higher accuracy of 0.98–2.53 GWh in MSE, 0.49–0.99 GWh2 in RMSE, 0.34–0.74 GWh in RMSE, 0.63–0.88% in MAPE, and 0.79–1.62% in R2 across all four seasons, respectively;
- From a seasonal perspective, all models reach the lowest MSE, RMSE, MAE and MAPE and the highest R2 in spring, followed by summer, and all models share the largest prediction errors in winter.
4.3.4. Ablation Study
- w/o VDM—only CEEMDAN and K-means are used to process load sequence data;
- w/o CEEMDAN-K-means-VDM—no decomposition preprocessing of load sequence data;
- w/o CNN—only BiLSTM-attention, no feature extraction of the training data by the CNN layer;
- w/o BiLSTM—the BiLSTM layer is replaced with an LSTM layer, with the same number of hidden layers;
- w/o Attention—no attention-based weight allocation for BiLSTM.
4.4. Improvement Impact of CEEMDAN, K-Means and VMD Data Processing
- Overall, except for the L model, the prediction accuracy of all models is improved by using CEEMDAN, K-means, and VMD for data processing. The MSE is improved by up to 1.09 GWh2, and the MAPE is improved by up to 0.45%;
- Figure 13 shows that performing CEEMDAN, K-means and VMD processing on the original load sequence and using the processed data for prediction can reduce the difference between the actual load and the prediction. Only the median error of some models deviates from the “0” value in autumn and winter. Overall, the median error of each model in the four seasons shows an approach to the “0” value;
- Compared with Figure 13b, in Figure 13a, except for L-A in spring and winter, and L in spring, summer and winter, most models have a reduced box height across all four seasons. Meanwhile, the error distribution in Figure 13a shows a bell-shaped feature. All these indicate that the modal decomposition and clustering of the original data can further improve the prediction accuracy;
- Moreover, the processed data are more conducive to the extraction of features by CNN. The errors of C-B-A, C-B and C-L show a more obvious normal distribution;
4.5. Influence of Training Data Quantity
- When the training set is 20%, the MSE and MAE of the proposed model are 5.04 GWh2 and 1.59 GWh, respectively. The MSE and MAE of C-B, C-L and L-A are approximately 9 GWh2 and 2 GWh, respectively. The MSE of LSTM reaches 16.95 GWh2, and the MAE is 3.07 GWh. By comparing the prediction effects of each model with the actual load between the 8364–8436 period, where all models performed poorly, and the final 8720–8784 period, it is found that C-L and LSTM fail to capture the second daily load peak information—which is the highest power demand peak throughout the day, predicting it to be significantly lower than the first load peak. However, C-L achieves a relatively accurate prediction of the first load peak. While L-A improves the prediction of the highest peak, its estimate was here still lower than that of the first peak. By contrast, the proposed model and C-B show better sequential information extraction, predicting the second peak as the day’s highest. However, all models underpredict the peaks, with the second peak predictions deviating most from the actual value;
- When the training set is 40%, all models show improved prediction accuracy. The MSE and MAE of the proposed model are 2.58 GWh2 and 1.16 GWh respectively. LSTM remains the least accurate, with an MSE of 6.42 GWh2 and an MAE of 1.80 GWh. Most models, except C-L, have learned to predict two daily load peaks, with the second higher than the first. In the periods 8364–8436 and 8720–8784, the proposed model, followed by C-B, L-A, and LSTM (excluding C-L), shows the smallest deviations in trend and value from the actual load
- When the training set is 60%, the prediction accuracy of L-A and LSTM improves significantly, with MSE values around 3.50 GWh2 and MAE around 1.40 GWh. However, the prediction accuracy of C-L drops substantially, with an MSE of 5.48 GWh2 and an MAE of 1.66 GWh, and it still fails to capture the second load peak. Despite more training data, the proposed model, C-B, and L-A may have captured noise, leading to a third predicted peak between the two actual peaks. This is also the reason why the changes in the prediction accuracy of the proposed model and C-B after the increase in training data are extremely slight;
- When the training set is 80%, all models demonstrate the learning of general trends in the training data. The proposed model best fits the load data, showing the smallest differences from actual load levels in terms of both magnitude and duration. C-L and L-A also predict load peaks well, but fail to capture the durations of these peaks and valleys. C-B and LSTM capture some information about the durations of peaks and valleys, but generally underpredict load peaks.
4.6. Model Generalization Test
5. Conclusions
- The proposed CNN-BiLSTM-attention network, based on CEEMDAN, K-means and VMD data processing, has MAPE values of 1.41%, 1.25%, 1.08% and 1.67% in spring, summer, autumn, and winter, respectively. The annual cross-seasonal SD is 0.77 GWh;
- The proposed model and contrast models perform best in spring, followed by summer, with the largest prediction errors in winter;
- Predicting with mode functions from CEEMDAN, K-means and VMD decomposition, as well as clustering, improves model prediction accuracy compared to using raw data;
- Mode functions help CNN better extract historical load sequence information, with errors showing a more obvious normal distribution;
- Insufficient training data may hinder the model’s learning of daily peak load features, and cause BiLSTM and attention models to capture noise features;
- The proposed model best fits load peaks and valleys in terms of magnitude and duration.
Author Contributions
Funding
Data Availability Statement
Conflicts of Interest
References
- Raza, M.Q.; Khosravi, A. A review on artificial intelligence based load demand forecasting techniques for smart grid and buildings. Renew. Sustain. Energy Rev. 2015, 50, 1352–1372. [Google Scholar] [CrossRef]
- Aslam, S.; Herodotou, H.; Mohsin, S.M.; Javaid, N.; Ashraf, N.; Aslam, S. A survey on deep learning methods for power load and renewable energy forecasting in smart microgrids. Renew. Sustain. Energy Rev. 2021, 144, 110992. [Google Scholar] [CrossRef]
- Ahmad, T.; Zhang, H.C.; Yan, B. A review on renewable energy and electricity requirement forecasting models for smart grid and buildings. Sustain. Cities Soc. 2020, 55, 102052. [Google Scholar] [CrossRef]
- Fumo, N.; Rafe Biswas, M.A. Regression analysis for prediction of residential energy consumption. Renew. Sustain. Energy Rev. 2015, 47, 332–343. [Google Scholar] [CrossRef]
- Ostertagova, E.; Ostertag, O. Forecasting Using Simple Exponential Smoothing Method. Acta Electrotech. Inform. 2012, 12, 62–66. [Google Scholar] [CrossRef]
- Pan, Z.; Han, X. A multi-dimensional method of nodal load forecasting in power grid. Dianli Xitong Zidonghua/Autom. Electr. Power Syst. 2012, 36, 47–52. [Google Scholar]
- Amber, K.P.; Aslam, M.W.; Hussain, S.K. Electricity consumption forecasting models for administration buildings of the UK higher education sector. Energy Build. 2015, 90, 127–136. [Google Scholar] [CrossRef]
- Vu, D.H.; Muttaqi, K.M.; Agalgaonkar, A.P. A variance inflation factor and backward elimination based robust regression model for forecasting monthly electricity demand using climatic variables. Appl. Energy 2015, 140, 385–394. [Google Scholar] [CrossRef]
- Beiraghi, M.; Ranjbar, A.M. Ieee, Discrete Fourier Transform Based Approach to Forecast Monthly Peak Load. In Proceedings of the 2011 Asia-Pacific Power and Energy Engineering Conference (Appeec), Wuhan, China, 25–28 March 2011. [Google Scholar]
- Ai, X.; Zhou, Z.; Wei, Y.; Zhang, H.; Li, L. Bidding Strategy for Time-shiftable Loads Based on Autoregressive Integrated Moving Average Model. Dianli Xitong Zidonghua/Autom. Electr. Power Syst. 2017, 41, 26–31+104. [Google Scholar]
- Liu, Y.; Xu, L. High-performance Back Propagation Neural Network Algorithm for Classification of Mass Load Data. Dianli Xitong Zidonghua/Autom. Electr. Power Syst. 2018, 42, 96–103. [Google Scholar]
- Su, X.; Liu, T.; Cao, H.; Jiao, H.; Yu, Y.; He, C.; Shen, J. A Multiple Distributed BP Neural Networks Approach for Short-term Load Forecasting Based on Hadoop Framework. Zhongguo Dianji Gongcheng Xuebao/Proc. Chin. Soc. Electr. Eng. 2017, 37, 4966–4973. [Google Scholar]
- Wu, X.; He, J.; Zhang, P.; Hu, J. Power system short-term load forecasting based on improved random forest with grey relation projection. Dianli Xitong Zidonghua/Autom. Electr. Power Syst. 2015, 39, 50–55. [Google Scholar]
- Wu, Q.; Gao, J.; Hou, G.; Han, B.; Wang, K.; Li, G. Short term load forecasting support vector machine algorithm based on multi-source heterogeneous fusion of load factors. Autom. Electr. Power Syst. 2016, 40, 67–72+92. [Google Scholar]
- Kim, T.Y.; Cho, S.B. Predicting residential energy consumption using CNN-LSTM neural networks. Energy 2019, 182, 72–81. [Google Scholar] [CrossRef]
- Wan, A.P.; Chang, Q.; Al-Bukhaiti, K.; He, J.B. Short-term power load forecasting for combined heat and power using CNN-LSTM enhanced by attention mechanism. Energy 2023, 282, 128274. [Google Scholar] [CrossRef]
- Sutskever, I.; Vinyals, O.; Le, Q.V. Sequence to sequence learning with neural networks. In Proceedings of the 28th International Conference on Neural Information Processing Systems, Montreal, QC, Canada, 8–13 December 2014; MIT Press: Cambridge, MA, USA, 2014; Volume 2, pp. 3104–3112. [Google Scholar]
- Geng, Y.M. Design of English teaching speech recognition system based on LSTM network and feature extraction. Soft Comput. 2023, 28, 13873–13883. [Google Scholar] [CrossRef]
- Bouktif, S.; Fiaz, A.; Ouni, A.; Serhani, M.A. Multi-Sequence LSTM-RNN Deep Learning and Metaheuristics for Electric Load Forecasting. Energies 2020, 13, 391. [Google Scholar] [CrossRef]
- Bouktif, S.; Fiaz, A.; Ouni, A.; Serhani, M.A. Optimal Deep Learning LSTM Model for Electric Load Forecasting using Feature Selection and Genetic Algorithm: Comparison with Machine Learning Approaches. Energies 2018, 11, 1636. [Google Scholar] [CrossRef]
- Kong, W.C.; Dong, Z.Y.; Jia, Y.W.; Hill, D.J.; Xu, Y.; Zhang, Y. Short-Term Residential Load Forecasting Based on LSTM Recurrent Neural Network. IEEE Trans. Smart Grid 2019, 10, 841–851. [Google Scholar] [CrossRef]
- Jixiang, L.U.; Qipei, Z.; Zhihong, Y.; Mengfu, T.U.; Jinjun, L.U.; Hui, P. Short-term Load Forecasting Method Based on CNN-LSTM Hybrid Neural Network Model. Autom. Electr. Power Syst. 2019, 43, 131–137. [Google Scholar]
- He, Q.Y.; Su, Y.X. Ieee, Residential Load Forecasting Based on CNN-LSTM and Non-uniform Quantization. In Proceedings of the 2022 12th International Conference on Power and Energy Systems, ICPES, Guangzhou, China, 23–25 December 2022; pp. 586–591. [Google Scholar]
- Song, J.C.; Zhang, L.Y.; Xue, G.X.; Ma, Y.P.; Gao, S.; Jiang, Q.L. Predicting hourly heating load in a district heating system based on a hybrid CNN-LSTM model. Energy Build. 2021, 243, 110998. [Google Scholar] [CrossRef]
- Sekhar, C.; Dahiya, R. Robust framework based on hybrid deep learning approach for short term load forecasting of building electricity demand. Energy 2023, 268, 126660. [Google Scholar] [CrossRef]
- Liu, H.; Yue, D.; Miao, G.; Wang, L.; Wang, G.; Zhu, H. Short-Term Load Prediction Technology Based on Attention-CNN-GRU Hybrid Neural Network. Electr. Eng. 2024, 9, 20–23. [Google Scholar]
- Du, S.D.; Li, T.R.; Yang, Y.; Horng, S.J. Multivariate time series forecasting via attention-based encoder-decoder framework. Neurocomputing 2020, 388, 269–279. [Google Scholar] [CrossRef]
- Ning, Z.; Bowen, S.; Mingming, X.; Lei, P.; Guang, F. Enhancing photovoltaic power prediction using a CNN-LSTM-attention hybrid model with Bayesian hyperparameter optimization. Glob. Energy Interconnect. 2024, 7, 667–681. [Google Scholar]
- Somu, N.; Raman, M.R.G.; Ramamritham, K. A deep learning framework for building energy consumption forecast. Renew. Sustain. Energy Rev. 2021, 137, 110591. [Google Scholar] [CrossRef]
- Lv, L.L.; Wu, Z.Y.; Zhang, J.H.; Zhang, L.; Tan, Z.Y.; Tian, Z.H. A VMD and LSTM Based Hybrid Model of Load Forecasting for Power Grid Security. IEEE Trans. Ind. Inform. 2022, 18, 6474–6482. [Google Scholar] [CrossRef]
- Aksan, F.; Suresh, V.; Janik, P.; Sikorski, T. Load Forecasting for the Laser Metal Processing Industry Using VMD and Hybrid Deep Learning Models. Energies 2023, 16, 5381. [Google Scholar] [CrossRef]
- Gao, B.X.; Huang, X.Q.; Shi, J.S.; Tai, Y.H.; Zhang, J. Hourly forecasting of solar irradiance based on CEEMDAN and multi-strategy CNN-LSTM neural networks. Renew. Energy 2020, 162, 1665–1683. [Google Scholar] [CrossRef]
- Hong, T.; Fan, S. Probabilistic electric load forecasting: A tutorial review. Int. J. Forecast. 2016, 32, 914–938. [Google Scholar] [CrossRef]
- Torres, M.E.; Colominas, M.A.; Schlotthauer, G.; Flandrin, P. A complete ensemble empirical mode decomposition with adaptive noise. In Proceedings of the 2011 IEEE International Conference on Acoustics, Speech and Signal Processing (ICASSP), Prague, Czech Republic, 22–27 May 2011; pp. 4144–4147. [Google Scholar]
- UR Rehman, N.; Mandic, D.P. Empirical Mode Decomposition for Trivariate Signals. IEEE Trans. Signal Process. 2010, 58, 1059–1068. [Google Scholar] [CrossRef]
- Richman, J.S.; Moorman, J.R. Physiological time-series analysis using approximate entropy and sample entropy. Am. J. Physiol.-Heart Circ. Physiol. 2000, 278, H2039–H2049. [Google Scholar] [CrossRef]
- Dragomiretskiy, K.; Zosso, D. Variational Mode Decomposition. IEEE Trans. Signal Process. 2014, 62, 531–544. [Google Scholar] [CrossRef]
- Pascanu, R.; Mikolov, T.; Bengio, Y. On the difficulty of training recurrent neural networks. In Proceedings of the 30th International Conference on International Conference on Machine Learning, Atlanta, GA, USA, 16–21 June 2013; Volume 28, pp. III-1310–III-1318. [Google Scholar]
- Ahmad, M.W.; Mourshed, M.; Rezgui, Y. Trees vs Neurons: Comparison between random forest and ANN for high-resolution prediction of building energy consumption. Energy Build. 2017, 147, 77–89. [Google Scholar] [CrossRef]
- Ahmad, A.S.; Hassan, M.Y.; Abdullah, M.P.; Rahman, H.A.; Hussin, F.; Abdullah, H.; Saidur, R. A review on applications of ANN and SVM for building electrical energy consumption forecasting. Renew. Sustain. Energy Rev. 2014, 33, 102–109. [Google Scholar] [CrossRef]
- Mat Daut, M.A.; Hassan, M.Y.; Abdullah, H.; Rahman, H.A.; Abdullah, M.P.; Hussin, F. Building electrical energy consumption forecasting analysis using conventional and artificial intelligence methods: A review. Renew. Sustain. Energy Rev. 2017, 70, 1108–1118. [Google Scholar] [CrossRef]
- Yao, C.; Yang, P.; Liu, Z. Load Forecasting Method Based on CNN-GRU Hybrid Neural Network. Power Syst. Technol. 2020, 44, 3416–3424. [Google Scholar]
- Hochreiter, S.; Schmidhuber, J. Long Short-Term Memory. Neural Comput. 1997, 9, 1735–1780. [Google Scholar] [CrossRef]
- Gers, F.A.; Schmidhuber, J.; Cummins, F. Learning to forget: Continual prediction with LSTM. Neural Comput. 2000, 12, 2451–2471. [Google Scholar] [CrossRef]
- Ghimire, S.; Deo, R.C.; Raj, N.; Mi, J. Deep solar radiation forecasting with convolutional neural network and long short-term memory network algorithms. Appl. Energy 2019, 253, 113541. [Google Scholar] [CrossRef]
- Chen, Y.; Zhang, S.; Zhang, W.; Peng, J.; Cai, Y. Multifactor spatio-temporal correlation model based on a combination of convolutional neural network and long short-term memory neural network for wind speed forecasting. Energy Convers. Manag. 2019, 185, 783–799. [Google Scholar] [CrossRef]
- Graves, A.; Schmidhuber, J. Framewise phoneme classification with bidirectional LSTM and other neural network architectures. Neural Netw. 2005, 18, 602–610. [Google Scholar] [CrossRef] [PubMed]















| IMF | Sample Entropy | IMF | Sample Entropy |
|---|---|---|---|
| 1 | 1.5933 | 8 | 0.1343 |
| 2 | 1.8791 | 9 | 0.0618 |
| 3 | 1.8332 | 10 | 0.0311 |
| 4 | 0.7258 | 11 | 0.0121 |
| 5 | 0.5189 | 12 | 0.0041 |
| 6 | 0.5795 | 13 | 0.0017 |
| 7 | 0.2996 | 14 | 0.0002 |
| Layers | Layer Parameters | Activation Functions | Initializers | |
|---|---|---|---|---|
| Sequence input layer | Number of features | 5 | - | - |
| CNN2D | Kernel size | [1, 3] | State activation function-Relu | Weights Initializer-Glorot Bias Initializer-zeros |
| Filter | 16 | - | - | |
| Stride | 1 | - | - | |
| Padding | Same | - | - | |
| Pooling Layer | Pool Size | [1, 2] | Pooling function-Max Pooling | - |
| Stride | 2 | - | - | |
| Padding | Same | - | - | |
| BiLSTM Layer | Number of hidden layers | 20 | State Activation Function-tanh | Input weight initializer-Glorot Recurrent weight Initializer-orthogonal Bias Initializer-unit forget gate |
| Attention Layer | Num of Heads | 2 | - | Weights Initializer-Glorot Bias Initializer-zeros |
| Num of Key Channels | 2 | - | - | |
| Attention mechanism | Softmax | - | - | |
| Dropout Layer | Probability | 0.1 | - | - |
| Fully Connected Layer | Output Size | 1 | - | - |
| Parameter | Setting |
|---|---|
| Optimizer | Adam |
| Execution Environment | CPU |
| Loss Function | Mean Squared Error (MSE) |
| Max Epoch | 150 |
| Gradient Threshold | 1 |
| L2 Regularization | 0.0001 |
| Learning rate | 0.001 |
| Season | Method | Epoch | |||||
|---|---|---|---|---|---|---|---|
| 1 | 10 | 20 | 30 | 40 | 50 | ||
| Spring | Proposed | 0.69 | 0.11 | 0.06 | 0.06 | 0.05 | 0.05 |
| C-B | 0.52 | 0.06 | 0.04 | 0.05 | 0.04 | 0.04 | |
| C-L | 0.51 | 0.08 | 0.05 | 0.06 | 0.05 | 0.05 | |
| L-A | 0.40 | 0.14 | 0.10 | 0.08 | 0.07 | 0.07 | |
| L | 0.83 | 0.16 | 0.12 | 0.11 | 0.10 | 0.08 | |
| Summer | Proposed | 0.70 | 0.10 | 0.07 | 0.06 | 0.05 | 0.05 |
| C-B | 0.77 | 0.07 | 0.05 | 0.06 | 0.04 | 0.04 | |
| C-L | 0.59 | 0.10 | 0.09 | 0.09 | 0.08 | 0.08 | |
| L-A | 0.63 | 0.14 | 0.11 | 0.09 | 0.09 | 0.07 | |
| L | 0.52 | 0.13 | 0.10 | 0.09 | 0.09 | 0.08 | |
| Autumn | Proposed | 0.40 | 0.08 | 0.06 | 0.05 | 0.05 | 0.04 |
| C-B | 0.65 | 0.07 | 0.06 | 0.05 | 0.05 | 0.05 | |
| C-L | 0.58 | 0.10 | 0.08 | 0.07 | 0.06 | 0.07 | |
| L-A | 0.69 | 0.16 | 0.14 | 0.10 | 0.08 | 0.08 | |
| L | 0.65 | 0.14 | 0.12 | 0.11 | 0.10 | 0.09 | |
| Winter | Proposed | 0.60 | 0.09 | 0.06 | 0.06 | 0.05 | 0.04 |
| C-B | 0.36 | 0.06 | 0.05 | 0.05 | 0.06 | 0.04 | |
| C-L | 0.65 | 0.10 | 0.08 | 0.07 | 0.07 | 0.06 | |
| L-A | 0.52 | 0.15 | 0.10 | 0.09 | 0.08 | 0.08 | |
| L | 0.61 | 0.17 | 0.13 | 0.12 | 0.11 | 0.09 | |
| Season | Proposed (5 Database) | C-B | C-L | L-A | L |
|---|---|---|---|---|---|
| Spring | 82 | 15 | 15 | 10 | 7 |
| Summer | 153 | 16 | 16 | 11 | 16 |
| Autumn | 134 | 38 | 31 | 11 | 9 |
| Winter | 80 | 16 | 17 | 8 | 10 |
| Total | 449 | 85 | 79 | 40 | 42 |
| Season | Method | Evaluation Index | Improvement | ||||||||
|---|---|---|---|---|---|---|---|---|---|---|---|
| MSE | RMSE | MAE | MAPE | R2 | MSE | RMSE | MAE | MAPE | R2 | ||
| GWh2 | GWh | GWh | % | % | GWh2 | GWh | GWh | % | % | ||
| Spring | Proposed | 0.39 | 0.62 | 0.49 | 1.41 | 99.10 | - | - | - | - | - |
| C-B | 0.71 | 0.84 | 0.61 | 1.82 | 98.35 | 0.32 | 0.22 | 0.12 | 0.42 | 0.74 | |
| C-L | 0.75 | 0.87 | 0.64 | 1.92 | 98.25 | 0.36 | 0.24 | 0.15 | 0.51 | 0.84 | |
| L-A | 1.05 | 1.02 | 0.75 | 2.29 | 97.56 | 0.66 | 0.40 | 0.26 | 0.88 | 1.54 | |
| L | 1.50 | 1.23 | 0.93 | 2.81 | 96.50 | 1.12 | 0.60 | 0.44 | 1.40 | 2.60 | |
| Summer | Proposed | 0.57 | 0.75 | 0.60 | 1.25 | 99.13 | - | - | - | - | - |
| C-B | 0.82 | 0.91 | 0.70 | 1.47 | 98.74 | 0.25 | 0.15 | 0.10 | 0.22 | 0.39 | |
| C-L | 1.03 | 1.01 | 0.80 | 1.66 | 98.43 | 0.46 | 0.26 | 0.20 | 0.40 | 0.71 | |
| L-A | 1.26 | 1.12 | 0.87 | 1.88 | 98.07 | 0.69 | 0.37 | 0.27 | 0.63 | 1.06 | |
| L | 1.55 | 1.24 | 0.94 | 2.04 | 97.63 | 0.98 | 0.49 | 0.34 | 0.79 | 1.50 | |
| Autumn | Proposed | 0.62 | 0.79 | 0.61 | 1.08 | 99.28 | - | - | - | - | - |
| C-B | 0.95 | 0.97 | 0.74 | 1.31 | 98.89 | 0.33 | 0.19 | 0.13 | 0.23 | 0.38 | |
| C-L | 0.99 | 0.99 | 0.76 | 1.35 | 98.84 | 0.37 | 0.21 | 0.15 | 0.27 | 0.43 | |
| L-A | 1.97 | 1.40 | 1.03 | 1.88 | 97.70 | 1.35 | 0.62 | 0.42 | 0.80 | 1.57 | |
| L | 3.15 | 1.77 | 1.35 | 2.42 | 96.32 | 2.53 | 0.99 | 0.74 | 1.34 | 2.96 | |
| Winter | Proposed | 0.79 | 0.89 | 0.68 | 1.67 | 98.56 | - | - | - | - | - |
| C-B | 2.37 | 1.54 | 1.11 | 2.14 | 95.76 | 1.57 | 0.65 | 0.43 | 1.19 | 2.80 | |
| C-L | 1.79 | 1.34 | 1.03 | 2.40 | 96.76 | 1.00 | 0.45 | 0.35 | 0.86 | 1.80 | |
| L-A | 1.63 | 1.28 | 0.99 | 2.63 | 97.05 | 0.83 | 0.38 | 0.31 | 0.78 | 1.51 | |
| L | 2.91 | 1.68 | 1.31 | 3.29 | 94.92 | 2.12 | 0.78 | 0.63 | 1.62 | 3.64 | |
| Method | ME | SD | MSE | RMSE | MAE | MAPE |
|---|---|---|---|---|---|---|
| GWh | GWh | GWh2 | GWh | GWh | % | |
| Proposed | 0.11 | 0.77 | 0.60 | 0.77 | 0.60 | 1.38 |
| C-B | −0.02 | 1.07 | 1.14 | 1.07 | 0.81 | 1.86 |
| C-L | −0.08 | 1.07 | 1.14 | 1.07 | 0.81 | 1.84 |
| L-A | −0.21 | 1.20 | 1.48 | 1.22 | 0.91 | 2.00 |
| L | −0.24 | 1.48 | 2.26 | 1.50 | 1.14 | 2.51 |
| Method | ME | SD | MSE | RMSE | MAE | MAPE |
|---|---|---|---|---|---|---|
| GWh | GWh | GWh2 | GWh | GWh | % | |
| Full Model | 0.11 | 0.77 | 0.60 | 0.77 | 0.60 | 1.38% |
| w/o VDM | −0.15 | 0.80 | 0.67 | 0.82 | 0.63 | 1.46% |
| w/o CEEMDAN-K-Means-VDM | 0.01 | 1.02 | 1.05 | 1.02 | 0.74 | 1.66% |
| w/o CNN | −0.26 | 1.09 | 1.26 | 1.12 | 0.87 | 1.95% |
| w/o BiLSTM | −0.21 | 0.85 | 0.77 | 0.88 | 0.68 | 1.58% |
| w/o Attention | 0.14 | 0.87 | 0.78 | 0.88 | 0.66 | 1.54% |
| Full Model | 0.11 | 0.77 | 0.60 | 0.77 | 0.60 | 1.38% |
| Season | Method | With Processing | Without Processing | ||||||||
|---|---|---|---|---|---|---|---|---|---|---|---|
| MSE | RMSE | MAE | MAPE | R2 | MSE | RMSE | MAE | MAPE | R2 | ||
| GWh2 | GWh | GWh | % | % | GWh2 | GWh | GWh | % | % | ||
| Spring | Proposed | 0.39 | 0.62 | 0.49 | 1.41 | 99.10 | 0.52 | 0.72 | 0.55 | 1.65 | 98.79 |
| C-B | 0.56 | 0.75 | 0.58 | 1.67 | 98.69 | 0.71 | 0.84 | 0.61 | 1.82 | 98.35 | |
| C-L | 0.68 | 0.83 | 0.65 | 1.89 | 98.41 | 0.75 | 0.87 | 0.64 | 1.92 | 98.25 | |
| L-A | 0.79 | 0.89 | 0.72 | 2.16 | 98.16 | 1.05 | 1.02 | 0.75 | 2.29 | 97.56 | |
| L | 1.36 | 1.17 | 0.93 | 2.86 | 96.84 | 1.50 | 1.23 | 0.93 | 2.81 | 96.50 | |
| Summer | Proposed | 0.57 | 0.75 | 0.60 | 1.25 | 99.13 | 0.80 | 0.89 | 0.69 | 1.45 | 98.78 |
| C-B | 0.50 | 0.71 | 0.55 | 1.16 | 99.24 | 0.82 | 0.91 | 0.70 | 1.47 | 98.74 | |
| C-L | 0.63 | 0.79 | 0.62 | 1.31 | 99.04 | 1.03 | 1.01 | 0.80 | 1.66 | 98.43 | |
| L-A | 0.72 | 0.85 | 0.66 | 1.43 | 98.90 | 1.26 | 1.12 | 0.87 | 1.88 | 98.07 | |
| L | 1.60 | 1.27 | 0.95 | 2.05 | 97.54 | 1.55 | 1.24 | 0.94 | 2.04 | 97.63 | |
| Autumn | Proposed | 0.62 | 0.79 | 0.61 | 1.08 | 99.28 | 0.97 | 0.98 | 0.76 | 1.35 | 98.87 |
| C-B | 0.69 | 0.83 | 0.65 | 1.15 | 99.19 | 0.95 | 0.97 | 0.74 | 1.31 | 98.89 | |
| C-L | 0.86 | 0.93 | 0.73 | 1.28 | 99.00 | 0.99 | 0.99 | 0.76 | 1.35 | 98.84 | |
| L-A | 1.31 | 1.14 | 0.88 | 1.57 | 98.47 | 1.97 | 1.40 | 1.03 | 1.88 | 97.70 | |
| L | 2.13 | 1.46 | 1.17 | 2.08 | 97.52 | 3.15 | 1.77 | 1.35 | 2.42 | 96.32 | |
| Winter | Proposed | 0.79 | 0.89 | 0.68 | 1.67 | 98.56 | 1.89 | 1.37 | 0.98 | 2.48 | 96.59 |
| C-B | 1.34 | 1.59 | 0.86 | 2.14 | 97.58 | 2.37 | 1.54 | 1.11 | 2.85 | 95.76 | |
| C-L | 1.73 | 1.31 | 0.97 | 2.40 | 96.90 | 1.79 | 1.34 | 1.03 | 2.52 | 96.76 | |
| L-A | 1.67 | 1.29 | 1.04 | 2.63 | 96.99 | 1.63 | 1.28 | 0.99 | 2.45 | 97.05 | |
| L | 2.54 | 1.59 | 1.32 | 3.29 | 95.41 | 2.91 | 1.68 | 1.31 | 3.29 | 94.92 | |
Disclaimer/Publisher’s Note: The statements, opinions and data contained in all publications are solely those of the individual author(s) and contributor(s) and not of MDPI and/or the editor(s). MDPI and/or the editor(s) disclaim responsibility for any injury to people or property resulting from any ideas, methods, instructions or products referred to in the content. |
© 2025 by the authors. Licensee MDPI, Basel, Switzerland. This article is an open access article distributed under the terms and conditions of the Creative Commons Attribution (CC BY) license (https://creativecommons.org/licenses/by/4.0/).
Share and Cite
Liu, X.; Song, J.; Tao, H.; Wang, P.; Mo, H.; Du, W. Quarter-Hourly Power Load Forecasting Based on a Hybrid CNN-BiLSTM-Attention Model with CEEMDAN, K-Means, and VMD. Energies 2025, 18, 2675. https://doi.org/10.3390/en18112675
Liu X, Song J, Tao H, Wang P, Mo H, Du W. Quarter-Hourly Power Load Forecasting Based on a Hybrid CNN-BiLSTM-Attention Model with CEEMDAN, K-Means, and VMD. Energies. 2025; 18(11):2675. https://doi.org/10.3390/en18112675
Chicago/Turabian StyleLiu, Xiaoyu, Jiangfeng Song, Hai Tao, Peng Wang, Haihua Mo, and Wenjie Du. 2025. "Quarter-Hourly Power Load Forecasting Based on a Hybrid CNN-BiLSTM-Attention Model with CEEMDAN, K-Means, and VMD" Energies 18, no. 11: 2675. https://doi.org/10.3390/en18112675
APA StyleLiu, X., Song, J., Tao, H., Wang, P., Mo, H., & Du, W. (2025). Quarter-Hourly Power Load Forecasting Based on a Hybrid CNN-BiLSTM-Attention Model with CEEMDAN, K-Means, and VMD. Energies, 18(11), 2675. https://doi.org/10.3390/en18112675

