Review of the Present State, Development Trends, and Advancements of Power Electronic Converters Used in Robotics
Abstract
1. Introduction
- Functional decoupling of control and power flow. By selecting the right configuration for a specific application, engineers can isolate control dynamics (like voltage regulation, frequency control) from power transfer dynamics and achieve faster and more stable control loops without being tightly bound to the power flow constraints.
- Application-specific optimisation. Each PEC topology has strengths suited to different tasks. Voltage source converters (VSCs) are great for fast dynamic response and flexible active and reactive power adjustment. Multilevel converters are needed for high-voltage applications with lower harmonic distortion. Matrix converters are useful for compact, transformer-less designs with bidirectional power flow. Applying different topologies allows tailoring the PEC to the specific control and power needs of various subsystems.
- Enhanced modularity and scalability. In complex systems such as robots, the use of various PECs makes it possible to independently optimise each module and simplify the expansion or reconfiguration of the system without changing the entire control architecture.
- Improved control strategies. Different PECs support different control strategies (e.g., direct torque control, vector control, droop control, etc.). This flexibility allows better decoupling of control objectives (e.g., voltage vs. frequency) and hierarchical control, in which local PECs handle fast dynamics, while central controllers manage slower, system-wide objectives.
- Fault tolerance and redundancy. Using diverse PEC configurations can improve system robustness; when one type of PEC fails or underperforms, others can compensate, whereas different topologies may handle faults differently, improving overall system resilience.
- AC/DC converters called rectifiers that convert input AC voltage to output DC voltage;
- DC/AC converters called inverters that form an output AC voltage of adjustable amplitude and frequency from an input DC voltage;
- AC/AC converters that change the AC frequency, phase, magnitude, and shape;
- DC/DC converters that adjust the DC voltage and current levels.
2. Power Electronic Systems of Robots
2.1. Basic Electronics and Suply Arrangement
- improving the performance of all power semiconductor devices;
- increase of voltage levels supported by changing the thickness and doping of the semiconductor wafer;
- reduction of switching time by optimizing the device geometry and topology;
- managing the carrier lifetime;
- integration of power, control, and protection circuits in a single intelligent chip.
2.2. Introduction of Advanced Electronic Components
- thanks to increased efficiency and performance, WBG transistors offer reduced power losses and improved thermal management, which are crucial for high-performance robotic applications;
- the ability of WBG switches to operate at higher frequencies will enable the development of more compact and lightweight robotic systems, enhancing mobility and functionality;
- since WBG materials are known for their robustness and ability to operate at higher temperatures, this makes them ideal for harsh environments and demanding applications in robotics, where reliability and durability are paramount;
- the combination of WBG devices with AI technologies promises to enable predictive maintenance and real-time health monitoring of robotic systems.
3. Present State, Development Trends, and Advancements of AC/DC Converters Used in Robotics
3.1. Diode-Based AC/DC Converters in Robotics
- classical AC/DC converters for direct supply the DC loads from AC grids;
- front ends of indirect (DC-link) AC/AC converters;
- back ends of indirect (isolated) DC/DC converters;
- front ends of bidirectional DC/AC converters.
- midpoint (M) and bridge (B) rectifiers;
- single-phase (M/B1,2) and three-phase (M/B3,6) rectifiers;
- half-wave (M1) and full-wave (M/B2,3,6) rectifiers.
3.2. Issues of Diode Rectifiers Essential for Robotics
- inability of energy recovery;
- heavy energy losses and thermal overload;
- dependence of the voltage, current, and power factors on RMS and average values of the unstable AC source;
- pulsing waveform of the output DC;
- electromagnetic noise produced due to remarkable current and voltage transients;
- discontinuous input current;
- significant voltage and current distortion with lots of harmonics due to diode non-linearity;
- low power factor as a result of reactive energy generation.
3.3. Advanced AC/DC Converters for Robotics
- advanced control methods such as adaptive control, predictive control, and AI-supported control;
- low-loss semiconductor components such as WBG semiconductors, materials with lower on-resistance, faster switching speeds, and reduced reverse recovery losses;
- thermal management innovations, including microfluidic cooling, phase-change materials, graphene-based heat spreaders, and smart thermal monitoring systems;
- intelligent gate drivers capable of monitoring current and voltage, adjusting gate resistance dynamically, and providing protection features like desaturation detection and soft shutdown;
- topology optimisation, including ZVS, ZCS, or hybrid topologies that inherently reduce conduction paths;
- advanced simulation of losses based on high-fidelity loss models that include parasitic temperature effects and layout-induced losses;
- integration with digital power management supporting real-time efficiency tracking, load-adaptive operation, fault prediction, and self-healing.
4. Present State, Development Trends, and Advancements of DC/AC Converters Used in Robotics
4.1. Basic Inverter Topologies
- classical DC/AC converters to power AC actuators, foremost permanent magnet synchronous motors (PMSMs), brushless DC (BLDC), induction and switch-reluctance motors (SRMs) from DC rails, batteries, fuel cells, or solar panels;
- back ends of indirect (DC-link) AC/AC converters to supply the same actuators from AC grids;
- front ends of indirect (isolated) DC/DC converters, primarily contactless charging stations.
- midpoint (M) and bridge (B) inverters;
- single-phase (M/B1,2) and three-phase (M/B3,6) inverters;
- VSCs, CSCs, and ISCs.
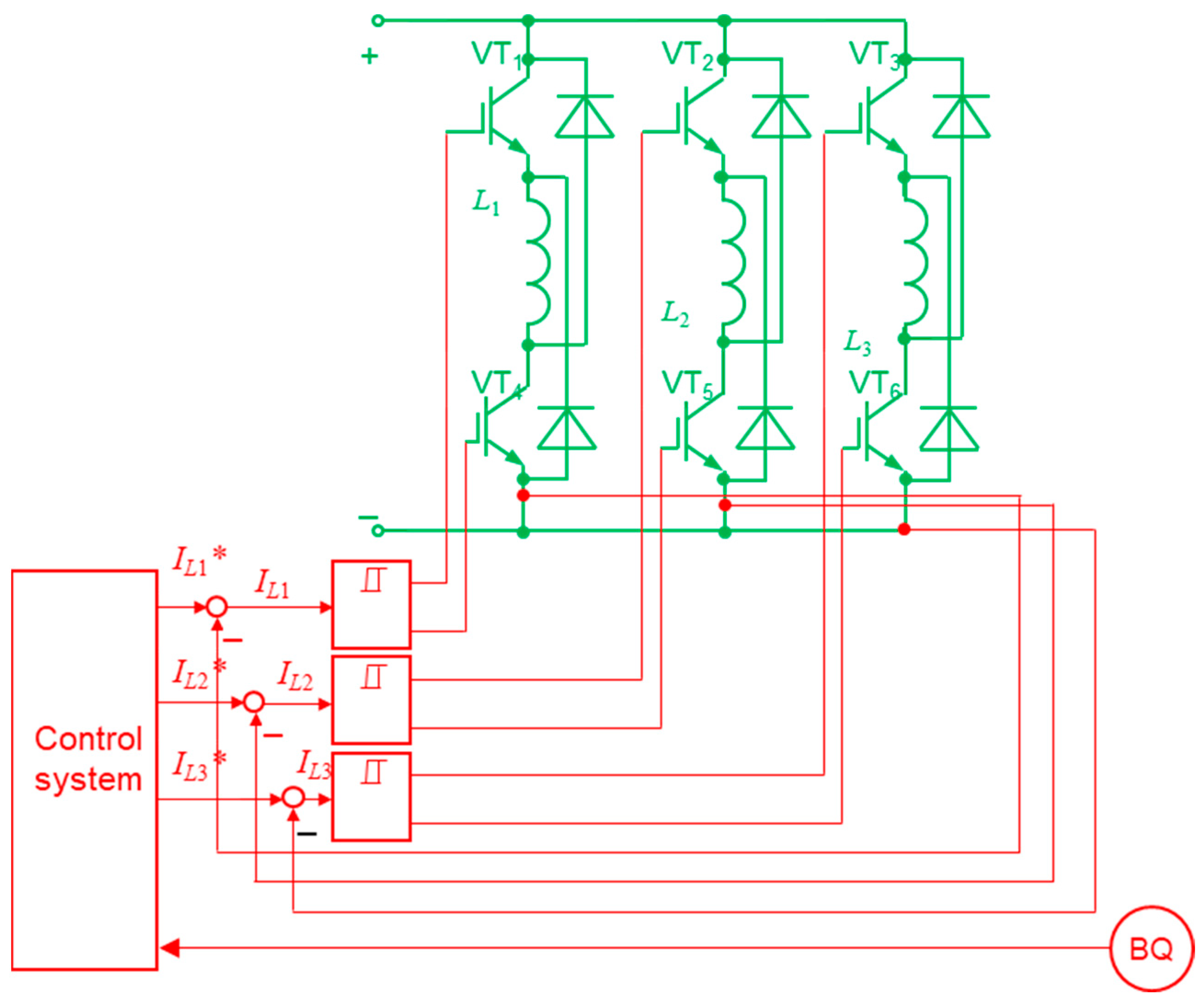
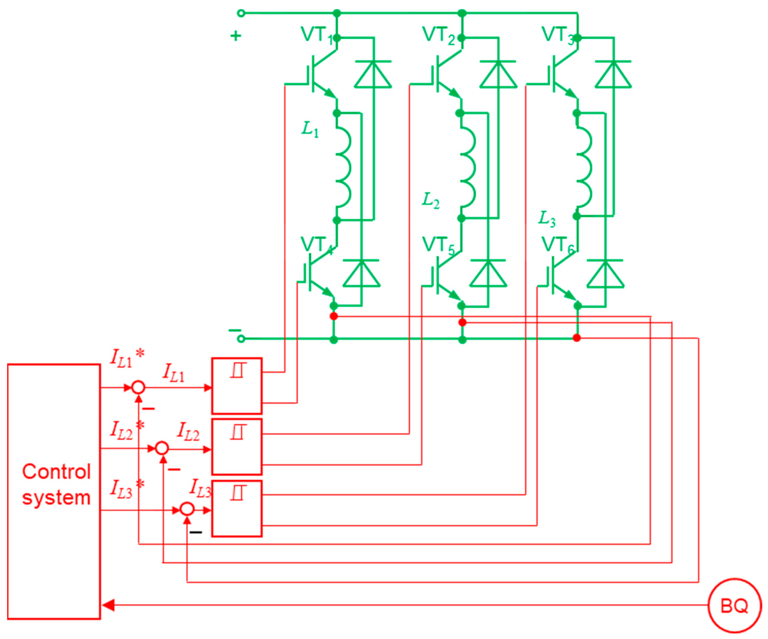
4.2. Inverters in Electrical Drives of Robot Mechanisms
- broad power range, from milliwatts to gigawatts;
- broad speed range, from units to million revolutions per minute;
- small vibration and audible noise;
- little pollution and emissions;
- reversibility: direction of torque and rotation can be easily changed;
- controllability: suitability for electronic control;
- convertibility: the ability of energy regeneration;
- generation of electromagnetic noise and sparks;
- a need for appropriate protection against possible shock during exploitation;
- considering a proper electrical power and supply voltage;
- some high-power motors have a low power factor, which leads to additional energy loss and cost.
- supplying AC drives with a controlled current waveform that is crucial for precise torque management, smooth speed regulation, and stable operation under varying loads;
- regenerative braking of robotic systems with frequent start–stop or bidirectional motion for gaining efficiency;
- raising reliability in harsh environments thanks to CSI robustness against short circuits and overcurrent conditions;
- direct current control, making it ideal for torque-controlled applications like robotic joints;
- producing lower EMI compared to VSIs, which is beneficial in sensitive robotic environments.
4.3. Impedance-Source Converters in Robotics
- among the solar-powered robots, where ZSIs can efficiently convert the variable DC output from solar panels to a stable AC supply, ensuring consistent performance of the robot;
- among battery-powered robots, where ZSIs can manage the varying voltage levels from the battery, providing a stable power supply to the robot’s components;
- among hybrid systems that use a combination of renewable energy sources and batteries, where ZSIs can seamlessly integrate and manage power from multiple sources.
5. Present State, Development Trends, and Advancements of AC/AC Converters Used in Robotics
5.1. DC-Link Converters to Supply AC Loads
5.2. AC/AC Converters with Shared DC Bus
- the DC bus slows down converter dynamics; therefore, the drives slowly respond at frequent starting, braking, and current direction changes;
- the DC bus voltage cannot be adjusted, as its level depends only on the supply voltage and the front-end topology;
- due to the diodes, the AC line current waveform is non-sinusoidal, hence the high level of EMI penetrates to other equipment and disturbs their normal operation;
- current distortion evokes a distortion of the voltage and can affect the performance of other consumers connected to the power supply system.
5.3. Advanced AC/AC Converters for Robotics
6. Present State, Development Trends, and Advancements of DC/DC Converters Used in Robotics
6.1. Classical DC/DC Converters in Robotics
- setting the DC voltage feeding motor drives before further inverting with adjustment of supply amplitude, phase, or frequency;
- preventing electromagnetic noise and protecting control boards from voltage dips, surges, or short circuits;
- powering control electronics of manipulator arms, sensors, cameras, communication modules, and thrusters from centralised suppliers;
- reducing battery voltages (typically 24 V/48 V, 14.8 V, or 22.2 V) to 5 V or 3.3 V levels for cameras, sensors, microcontrollers, orientation equipment, etc.;
- handling voltage rails across navigation and driving subsystems.
6.2. Bidirectional DC/DC Converters for Robot Supply
6.3. Wireless Power Transfer in Robotics
- design of dynamic WPT will eliminate downtime and enable 24/7 operation in logistics and manufacturing;
- integration of AI to power management will provide smarter energy allocation, reduced power waste, and extended battery life of autonomous robots;
- far-field WPT (radio frequency, microwave, laser) will improve untethered operation of aerial drones, underwater robots, and space robots in remote or hazardous environments;
- development of universal WPT standards will simplify integration across different robot types and manufacturers, promoting plug-and-play ecosystems;
- combining WPT with energy harvesting (solar, kinetic, thermal) and supercapacitors will increase energy autonomy and reduce reliance on large batteries, especially in micro-robots and wearables;
- advanced shielding, beamforming, and frequency control will ensure safe and interference-free operation, making WPT viable in environments with sensitive electronics or human presence (e.g., hospitals, homes);
- proper resonant inductive coupling will enable efficient mid-range wireless charging for mobile robots and drones, even while in motion or during idle periods;
- swarm and cooperative charging will enhance energy resilience in robotic swarms and distributed systems.
7. Conclusions
Author Contributions
Funding
Data Availability Statement
Conflicts of Interest
Abbreviations
| 3D | three-dimensional |
| AI | artificial intelligence |
| AC | alternating current |
| BJT | bipolar junction transistor |
| BLDC | brushless DC |
| CC | constant current |
| CMOS | complementary MOS |
| CSC | current-source converter |
| CSI | current-source inverter |
| CV | constant voltage |
| DC | direct current |
| DMOS | double-diffused MOS |
| DOF | degree of freedom |
| EMI | electromagnetic interference |
| ES | energy source |
| FET | field-effect transistor |
| GaN | gallium nitride |
| GTO | gate turn-off |
| HEMT | high electron mobility transistor |
| HV | high voltage |
| IGBT | insulated-gate bipolar transistor |
| IGCT | integrated gate commutated thyristor |
| ISC | impedance-source converter |
| KERS | kinetic energy recovery system |
| LV | low voltage |
| MOS | metal-oxide semiconductor |
| MOSFET | metal-oxide semiconductor field-effect transistor |
| PEC | power electronic converter |
| PID | proportional-integral-derivative |
| PMSM | permanent magnet synchronous motor |
| PS | power source |
| PV | photovoltaic |
| PWM | pulse-width modulation |
| RMS | root mean square |
| SCR | silicon controlled rectifier |
| Si | silicon |
| SiC | silicon carbide |
| SJ-FET | super-junction FET |
| SRM | switch-reluctance motor |
| SVM | space-vector modulation |
| VSC | voltage-source converter |
| VSI | voltage-source inverter |
| WBG | wide bandgap |
| WPT | wireless power transfer |
| ZCS | zero current switching |
| ZSI | Z-source inverter |
| ZVS | zero voltage switching |
References
- Energy Technology Perspectives 2024; IEA: Paris, France, 2024; 574p, Available online: https://www.iea.org/reports/energy-technology-perspectives-2024 (accessed on 15 April 2025).
- World Energy Outlook 2023; IEA: Paris, France, 2024; 398p, Available online: https://www.iea.org/reports/world-energy-outlook-2024 (accessed on 15 April 2025).
- World Robotics 2024 Report by International Federation of Robotics. Available online: https://robotsguide.com/ (accessed on 15 April 2025).
- Carabin, G.; Wehrle, E.; Vidoni, R. A Review on energy-saving optimization methods for robotic and automatic systems. Robotics 2017, 6, 39. [Google Scholar] [CrossRef]
- Babu, T.S.; Vasudevan, K.R.; Ramachandaramurthy, V.K.; Sani, S.B.; Chemud, S.; Lajim, R.M. A comprehensive review of hybrid energy storage systems: Converter topologies, control strategies and future prospects. IEEE Access 2020, 8, 148702–148721. [Google Scholar] [CrossRef]
- Trabelsi, M.; Vahedi, H.; Abu-Rub, H. Review on single-dc-source multilevel inverters: Topologies, challenges, industrial applications, and recommendations. IEEE Open J. Ind. Electron. Soc. 2021, 2, 112–127. [Google Scholar] [CrossRef]
- Singh, R.; Kurukuru, V.S.B.; Khan, M.A. Advanced power converters and learning in diverse robotic innovation: A review. Energies 2023, 16, 7156. [Google Scholar] [CrossRef]
- Mikołajczyk, T.; Mikołajewski, D.; Kłodowski, A.; Łukaszewicz, A.; Mikołajewska, E.; Paczkowski, T.; Macko, M.; Skornia, M. Energy sources of mobile robot power systems: A systematic review and comparison of efficiency. Appl. Sci. 2023, 13, 7547. [Google Scholar] [CrossRef]
- Farooq, M.U.; Eizad, A.; Bae, H.-K. Power solutions for autonomous mobile robots: A survey. Robot. Auton. Syst. 2023, 159, 104285. [Google Scholar] [CrossRef]
- Flores-Bahamonde, F.; Renaudineau, H.; Llor, A.M.; Chub, A.; Kouro, S. The dc transformer power electronic building block: Powering next-generation converter design. IEEE Ind. Electron. Mag. 2023, 17, 21–35. [Google Scholar] [CrossRef]
- Deng, F.; Hou, J.; Zhang, Y.; Cheng, M.; Hu, Y.; Vazquez, S. A furtherance of high-power adjustable-speed drive systems: Medium-frequency ac link-powered machine drive systems. IEEE Ind. Electron. Mag. 2023, 17, 17–31. [Google Scholar] [CrossRef]
- Lee, M.-F.R.; Nugroho, A.; Bahrudin, A. Energy management system for sustainable operation of robot in disaster response. In Proceedings of the 2020 International Conference on Sustainable Energy Engineering and Application (ICSEEA), Tangerang, Indonesia, 18–20 November 2020; pp. 22–29. [Google Scholar] [CrossRef]
- McComb, G. Robot Builder’s Bonanza, 5th ed.; McGraw-Hill: New York, NY, USA, 2018; 704p, Available online: https://www.amazon.com/Robot-Builders-Bonanza-Gordon-McComb-dp-1260135012/dp/1260135012/ref=dp_ob_title_bk (accessed on 15 April 2025).
- Mohseni, P.; Husev, O.; Vinnikov, D.; Strzelecki, R.; Romero-Cadaval, E.; Tokarski, I. Battery technologies in electric vehicles: Improvements in electric battery packs. IEEE Ind. Electron. Mag. 2023, 17, 55–65. [Google Scholar] [CrossRef]
- Emilio, M.D.P. Power Converters Enable Innovation in Robotics Applications. 2023. Available online: https://www.powerelectronicsnews.com/ (accessed on 15 April 2025).
- Verstraten, T.; Hosen, M.S.; Berecibar, M.; Vanderborght, B. Selecting suitable battery technologies for untethered robot. Energies 2023, 16, 4904. [Google Scholar] [CrossRef]
- Hussain, A. Revolutionizing Robotics. 2024. Available online: https://www.nxp.com/company/blog/revolutionizing-robotics-advancements-in-edge-processing-power-sensors-and-communication:BL-REVOLUTIONIZING-ROBOTICS (accessed on 15 April 2025).
- Raud, Z.; Vodovozov, V. Power Electronics: Electrical Energy Converters; LAP Lambert Academic Publishing: Saarbrücken, Germany, 2014; 132p. [Google Scholar]
- De Silva, D.; Sierla, S.; Alahakoon, D.; Osipov, E.; Yu, X.; Vyatkin, V. Toward intelligent industrial informatics: A review of current developments and future directions of artificial intelligence in industrial applications. IEEE Ind. Electron. Mag. 2020, 14, 57–72. [Google Scholar] [CrossRef]
- Singh, R.; Paniyil, P.; Zhang, Z. Transformative role of power electronics: In solving climate emergency. IEEE Power Electron. Mag. 2022, 9, 39–47. [Google Scholar] [CrossRef]
- Huber, J.; Imperiali, L.; Menzi, D.; Musil, F.; Kolar, J.W. Energy Efficiency is Not Enough! IEEE Power Electron. Mag. 2024, 11, 18–31. [Google Scholar] [CrossRef]
- Drive Systems Product Overview; FANUC Europe Corporation: Luxembourg, 2023; Available online: https://pdf.directindustry.com/pdf/fanuc-europe-corporation/drive-system/32007-1043899.html (accessed on 15 April 2025).
- KR FORTEC Ultra; KUKA: Augsburg, Germany, 2025; Available online: https://www.kuka.com/en-de/products/robot-systems/industrial-robots/kr-fortec-ultra-heavy-duty-robot (accessed on 15 April 2025).
- General Purpose Robots (350–1500 kg Payload); Kawasaki Robotics: Wixom, MI, USA, 2025; Available online: https://kawasakirobotics.com/robots-category/extra-large-payloads/ (accessed on 15 April 2025).
- Heredia, J.; Kirschner, R.J.; Schlette, C.; Abdolshah, S.; Haddadin, S.; Kjægaard, M.B. ECDP: Energy consumption disaggregation pipeline for energy optimization in lightweight robots. IEEE Robot. Autom. Lett. 2023, 8, 6107–6114. [Google Scholar] [CrossRef]
- DLR Light Weight Robot III (LWR III); Institute of Robotics and Mechatronics, German Aerospace Center (DLR): Cologne, Germany, 2025; Available online: https://www.dlr.de/en/rm/research/robotic-systems/arms/lwr-iii (accessed on 15 April 2025).
- Zewe, A. Hopping Gives This Tiny Robot a Leg Up; MIT News: Cambridge, MA, USA, 2025; Available online: https://news.mit.edu/2025/hopping-gives-tiny-robot-leg-up-0409 (accessed on 15 April 2025).
- Fang, H.; Guo, L.; Bai, S. A light weight arm designed with modular joints. In Recent Advances in Mechanism Design for Robotics; Mechanisms and Machine Science; Bai, S., Ceccarelli, M., Eds.; Springer: Cham, Switzerland, 2015; Volume 33. [Google Scholar] [CrossRef]
- Kim, T.; Kwak, S.; Park, J.-D. Hybrid system control for robot motors based on a reduced component, multi-voltage power supply system. IEEE Trans. Circuits Syst. II Express Briefs 2021, 68, 3582–3586. [Google Scholar] [CrossRef]
- Industrial and Collaborative Robots; Advanced Energy: Denver, CO, USA, 2024; Available online: https://www.advancedenergy.com/en-us/applications/industrial/transport-robotics/industrial-and-collaborative-robots/ (accessed on 15 April 2025).
- Hansen, C.; Eggers, K.; Kotlarski, J.; Ortmaier, T. Task specific trajectory profile selection for energy efficient servo drive movements. In Proceedings of the 31st International Symposium on Automation and Robotics in Construction and Mining, Sydney, Australia, 9–11 July 2014; pp. 514–522. [Google Scholar] [CrossRef]
- Paul, S.; Lee, D.; Kim, K.; Chang, J. Nonlinear modeling and performance testing of high-power electromagnetic energy harvesting system for self-powering transmission line vibration deicing robot. Mech. Syst. Signal Process. 2021, 151, 107369. [Google Scholar] [CrossRef]
- Meng, F.; Wang, C.; Liu, Z.; Ma, K.; Disney, D.; Yeo, K.S. Heterogeneous integration: A promising technology to future integrated power conversion electronics. IEEE Power Electron. Mag. 2021, 8, 37–47. [Google Scholar] [CrossRef]
- Ramanath, A. DC/DC Converters: Advanced Converter Topologies; EETech Group, LLC: Boise, ID, USA, 2022; Available online: https://eepower.com/technical-articles/dc-dc-converters-advanced-converter-topologies/ (accessed on 15 April 2025).
- Veliadis, V.; Jahns, T.M. Monolithic bidirectional lateral GaN switches reinvigorate power electronics applications. IEEE Power Electron. Mag. 2025, 12, 22–28. [Google Scholar] [CrossRef]
- Bisi, D. GaN bidirectional switches: The revolution is here. IEEE Power Electron. Mag. 2025, 12, 29–36. [Google Scholar] [CrossRef]
- Ramanathan, D. Avalanche and short circuit robustness of vertical GaN FET [Expert view]. IEEE Power Electron. Mag. 2022, 9, 82–85. [Google Scholar] [CrossRef]
- Heckman, R.; Quinn, C. The growth of wide bandgap technology in industrial power conversion. IEEE Power Electron. Mag. 2024, 11, 54–60. [Google Scholar] [CrossRef]
- Arrigo, D.; Adragna, C.; Marano, V.; Pozzi, R.; Pulicelli, F.; Pulvirenti, F. The next “Automation Age”: How semiconductor technologies are changing industrial systems and applications. In Proceedings of the 2022-IEEE 48th European Solid State Circuits Conference (ESSCIRC), Milan, Italy, 19–22 September 2022; pp. 17–24. [Google Scholar] [CrossRef]
- Truong, T.-A.; Nguyen, T.K.; Huang, X.; Ashok, A.; Yadav, S.; Park, Y.; Thai, M.T.; Nguyen, N.-K.; Fallahi, H.; Peng, S.; et al. Engineering route for stretchable, 3D microarchitectures of wide bandgap semiconductors for biomedical applications. Adv. Funct. Mater. 2023, 33, 2211781. [Google Scholar] [CrossRef]
- Stevens, J.; Ribarich, T.; Oliver, S. Practical realization of GaN’s capability: GaNFast power ICs introduce lossless sensing and autonomous protection. IEEE Power Electron. Mag. 2022, 9, 30–38. [Google Scholar] [CrossRef]
- Nehmer, D.; Ringelmann, T.; Bakran, M.-M. Modelling and evaluation of the bidirectional surge current robustness of Si(-IGBT and -diode), SiC(-MOSFETs and -JFET) and GaN(-HEMTs) devices. Energies 2024, 17, 4362. [Google Scholar] [CrossRef]
- Parrish, K.N. On the shoulders of silicon giants: How SiC is ramping capacity, and where Si fits in [industry pulse]. IEEE Power Electron. Mag. 2023, 10, 66–68. [Google Scholar] [CrossRef]
- Musumeci, F. GaN ICs Simplify Motor Joint Inverter; Bodo’s Power Systems: Laboe, Germany, 2024; Available online: https://epc-co.com/epc/Portals/0/epc/documents/articles/bp_2024_06.pdf (accessed on 15 April 2025).
- Zhang, S.; Espinoza, A.E.; Garcia, R.; Arribas, A.P.; Strittmatter, R. Proposing a duty cycle based repetitive drain overvoltage specification for GaN HEMTs. IEEE Power Electron. Mag. 2024, 11, 55–61. [Google Scholar] [CrossRef]
- Anurag, A.; Acharya, S.; Bhattacharya, S. Gate drivers for high-frequency application of silicon-carbide MOSFETs: Design considerations for faster growth of LV and MV applications. IEEE Power Electron. Mag. 2019, 6, 18–31. [Google Scholar] [CrossRef]
- Emilio, M.D.P. Analysis of a WBG-Based Half-Wave Rectifier; AspenCore: Cambridge, MA, USA, 2024; Available online: https://www.eeweb.com/analysis-of-a-wbg-based-half-wave-rectifier (accessed on 15 April 2025).
- Aghdam, M. Z-source inverter with SiC power semiconductor devices for fuel cell vehicle applications. J. Power Electron. 2011, 11, 606–611. [Google Scholar] [CrossRef]
- Kaur, R. Semiconductor Rectifiers Market Growth, Trends, and Future Prospects 2032. 2025. Available online: https://www.linkedin.com/pulse/semiconductor-rectifiers-market-growth-trends-future-prospects-kaur-rbq0c/ (accessed on 15 April 2025).
- Lodh, T.; Le, H.-P. An ultra high gain converter for driving HASEL Actuator used in soft mobile robots. Biomimetics 2023, 8, 53. [Google Scholar] [CrossRef]
- Makhdoom, R.; Maji, S.; Sinha, S.; Etta, D.; Afridi, K. Multi-MHz In-motion capacitive wireless power transfer system for mobile robots. In Proceedings of the 2022 Wireless Power Week (WPW), Bordeaux, France, 5–8 July 2022; pp. 1–5. [Google Scholar] [CrossRef]
- Chen, J.; Yang, C.; Zou, J. Robust enhanced voltage range control for industrial robot chargers. IEEE Access 2022, 10, 132635–132643. [Google Scholar] [CrossRef]
- Deb, N.; Singh, R.; Bai, H. Transformative role of silicon carbide power electronics in providing low-cost extremely fast charging of electric vehicles. In Proceedings of the IEEE Fourth International Conference on DC Microgrids (ICDCM), Arlington, VA, USA, 18–21 July 2021; pp. 1–6. [Google Scholar] [CrossRef]
- High-Density, Modular Power Delivery Networks Optimize Mobile Robot Performance; Vicor Corporation: Andover, MA, USA, 2024; Available online: https://www.vicorpower.com/resource-library/white-papers/ieee-pdns-optimize-robot-performance (accessed on 15 April 2025).
- Chuang, C.-C.; Chuang, C.-W.; Hua, C.-C.; Wu, S.-T. Development of battery charger for industrial mobile robots. In Proceedings of the IEEE Eurasia Conference on IOT, Communication and Engineering (ECICE), Yunlin, Taiwan, 3–6 October 2019; pp. 449–452. [Google Scholar] [CrossRef]
- Gebbran, D.; Barragán-Moreno, A.; Gómez, P.I.; Subroto, R.K.; Mardani, M.M.; López, M.; Quiroz, J.; Dragicevic, T. Cloud and edge computing for smart management of power electronic converter fleets: A key connective fabric to enable the green transition. IEEE Ind. Electron. Mag. 2023, 17, 6–19. [Google Scholar] [CrossRef]
- Johansen, S.P. Flexible Robot Pushing Boundaries at Danfoss; Danish Technological Institute: Taastrup, Denmark, 2024; Available online: https://www.dti.dk/services/flexible-robot-pushing-boundaries-at-danfoss/37337 (accessed on 15 April 2025).
- Sinamics s120 Brochure; USA Siemens: Plano, TX USA, 2025; Available online: https://www.scribd.com/document/725510048/1577281843-Sinamics-s120-Brochure (accessed on 15 April 2025).
- Catalog Industrial Robotics; Schneider Electric: Rueil-Malmaison, France, 2025; Available online: https://pdf.directindustry.com/pdf/schneider-electric/catalog-industrial-robotics-schneider-electric/4594464-1054578.html (accessed on 15 April 2025).
- Product Specification IRB 4600; ABB Robotics: Zurich, Switzerland, 2023; 86p, Available online: https://pdf.directindustry.com/pdf/abb-robotics/irb-4600/30265-580311.html (accessed on 15 April 2025).
- Kaviani, A.; Hadley, B.; Mirafzal, B. Regenerative energy saving in multi-axis servo-motor-drives. In Proceedings of the IEEE Energy Conversion Congress and Exposition: Energy Conversion Innovation for a Clean Energy Future, Phoenix, AZ, USA, 17–22 September 2011; pp. 3450–3457. [Google Scholar] [CrossRef]
- Lu, X.; Wu, Y.; Lian, J.; Zhang, Y. Energy management and optimization of PEMFC/battery mobile robot based on hybrid rule strategy and AMPSO. Renew. Energy 2021, 171, 881–901. [Google Scholar] [CrossRef]
- Synchronous Rectification Aids Low-Voltage Power Supplies; Maxim Integrated: San Jose, CA, USA, 2001; Application note 652; Available online: https://www.analog.com/media/en/technical-documentation/design-notes/synchronous-rectification-aids-lowvoltage-power-supplies.pdf (accessed on 15 April 2025).
- Electric Vehicle Main DC-DC Converter; Skyworks Solutions: Irvine, CA, USA, 2024; Available online: https://www.skyworksinc.com/en/Application-Pages/Automotive-EV-Main-dc-dc-Converter (accessed on 15 April 2025).
- The Power Delivery Network; Vicor Corporation: Andover, MA, USA, 2024; Available online: https://www.vicorpower.com/industries-and-innovations/robotics/robotics-harvest (accessed on 15 April 2025).
- Urrea, C.; Jara, D. Design, analysis and comparison of control strategies for an industrial robotic arm driven by a multi-level inverter. Symmetry 2021, 13, 86. [Google Scholar] [CrossRef]
- Sreejyothi, K.R.; Kumar, V.; Chenchireddy, K.; Tejaswi, P. Zero voltage switching (ZVS)-based DC–DC converter for battery input application. In AI Enabled IoT for Electrification and Connected Transportation; Transactions on Computer Systems and Networks; Marati, N., Bhoi, A.K., De Albuquerque, V.H.C., Kalam, A., Eds.; Springer: Singapore, 2022. [Google Scholar] [CrossRef]
- Fomin, E.I.; Dolotov, K.S.; Ivanovsky, S.P. The modeling of PMSM during dynamic brake. In Proceedings of the 2023 International Ural Conference on Electrical Power Engineering (UralCon), Magnitogorsk, Russia, 29 September–1 October 2023; pp. 299–303. [Google Scholar] [CrossRef]
- Su, G.; Tang, L. A current source inverter based motor drive for EV/HEV applications. In Proceedings of the SAE 2011 World Congress and Exhibition, Detroit, MI, USA, 12–14 April 2011; pp. 1–10. [Google Scholar] [CrossRef]
- Liu, Y.; Li, X.; Ge, B.; Abu-Rub, H.; Blaabjerg, F. Impedance Source Matrix Converters and Control; John Wiley and Sons: Hoboken, NJ, USA, 2024; 272p. [Google Scholar]
- Priyadarshi, N.; Azam, F.; Sharma, A.K.; Chhawchharia, P.; Thakura, P.R. An interleaved ZCS supplied switched power converter for fuel cell-based electric vehicle propulsion system. In Advances in Smart Grid Automation and Industry 4.0; Lecture Notes in Electrical Engineering; Reddy, M.J.B., Mohanta, D.K., Kumar, D., Ghosh, D., Eds.; Springer: Singapore, 2021; Volume 693. [Google Scholar] [CrossRef]
- Vodovozov, V. Electrical Drive: Performance, Design and Control; LAP Lambert Academic Publishing: Saarbrücken, Germany, 2014; 328p. [Google Scholar]
- Siadatan, A.; Torkaman, H.; Rafie, M. Design, modeling, prototyping, and comparison of a low-cost, small-size, and accurate sensorless driver for switched reluctance motor. Eng. Rep. 2020, 2, e12072. [Google Scholar] [CrossRef]
- Bringing Robotics Education to Your Desktop; Matrix Technology Solutions: Halifax, UK, 2025; Available online: https://www.matrixtsl.com/webshop/robot-arm-production-cell-v2/ (accessed on 15 April 2025).
- Ferretti, G.; Magnani, G.; Rocco, P.; Cecconello, F.; Rossetti, G. Impedance control for industrial robots. In Proceedings of the IEEE International Conference on Robotics and Automation, San Francisco, CA, USA, 24–28 April 2000; Volume 4, pp. 4027–4032. [Google Scholar] [CrossRef]
- Khastsaev, B.D. Impedance measuring converters for robotics and automated control systems. Robot. Autom. Eng. J. 2019, 4, 555644. [Google Scholar] [CrossRef]
- Deepa, K.; Sharika, M.M.; Kumar, V. Implementation of a SISO-ZVS push-pull converter fed DC servo motor. In Proceedings of the India International Conference on Power Electronics (IICPE), Delhi, India, 6–8 December 2012. [Google Scholar] [CrossRef]
- Božek, P.; Nikitin, Y. The development of an optimally-tuned PID control for the actuator of a transport robot. Actuators 2021, 10, 195. [Google Scholar] [CrossRef]
- Meike, D.; Rankis, I. New type of power converter for common-ground DC bus sharing to increase the energy efficiency in drive systems. In Proceedings of the 2012 IEEE International Energy Conference and Exhibition (ENERGYCON), Florence, Italy, 9–12 September 2012; pp. 225–230. [Google Scholar] [CrossRef]
- Pellicciari, M.; Berselli, G.; Leali, F.; Vergnano, A. A method for reducing the energy consumption of pick-and-place industrial robots. Mechatronics 2013, 23, 326–334. [Google Scholar] [CrossRef]
- Meike, D.; Ribickis, L. Recuperated energy savings potential and approaches in industrial robotics. In Proceedings of the 2011 IEEE International Conference on Automation Science and Engineering, Trieste, Italy, 24–27 August 2011; pp. 299–303. [Google Scholar] [CrossRef]
- Paes, K.; Dewulf, W.; Elst, K.W.; Kellens, K.; Slaets, P. Energy efficient trajectories for an industrial ABB robot. Procedia CIRP 2014, 15, 105–110. [Google Scholar] [CrossRef]
- Operating Manual RobotStudio; ABB: Zurich, Switzerland, 2024; Available online: https://search.abb.com/library/Download.aspx?DocumentID=3HAC032104-001&LanguageCode=en&DocumentPartId=&Action=Launch (accessed on 15 April 2025).
- FANUC M-2000 Series Robots—Ultra Heavy Payload Robots up to 2300 kg; FANUC America Corporation: Rochester Hills, MI, USA, 2025; Available online: https://www.fanucamerica.com/products/robots/series/m-2000 (accessed on 15 April 2025).
- Von Jouanne, A.; Agamloh, E.; Yokochi, A. A review of matrix converters in motor drive applications. Energies 2025, 18, 164. [Google Scholar] [CrossRef]
- Snary, P.; Bhangu, B.; Bingham, C.; Stone, D.A.; Schofield, N. Matrix converters for sensorless control of PMSMs and other auxiliaries on deep-sea ROVs. Univ. Lincoln. J. Contrib. 2005, 152, 382. [Google Scholar] [CrossRef][Green Version]
- Robotic Arm I/O Converter. Available online: https://www.aerospacemanufacturinganddesign.com/product/onrobot-launches-digital-i-o-converter-kit-040119/?utm_source=chatgpt.com (accessed on 15 April 2025).
- Xu, J.; Yang, J.; Gao, J. An integrated kinetic energy recovery system for peak power transfer in 3-DOF mobile crane robot. In Proceedings of the 2011 IEEE/SICE International Symposium on System Integration (SII), Kyoto, Japan, 20–22 December 2011; pp. 330–335. [Google Scholar] [CrossRef]
- Sabry, A.H.; Nordin, F.H.; Abidin Ab Kadir, M.Z. Fault detection and diagnosis of industrial robot based on power consumption modeling. IEEE Trans. Ind. Electron. 2020, 67, 7929–7940. [Google Scholar] [CrossRef]
- LM2596 DC-DC Step Down Buck Converter with Digital Tube Display; Robotry-BD: Chattogram, Bangladesh, 2025; Available online: https://robotrybd.com/product/lm2596-dc-dc-step-down-buck-converter-with-digital-tube-display/ (accessed on 15 April 2025).
- Buck-Boost Converter; RobotShop: Mirabel, QC, Canada, 2024; Available online: https://eu.robotshop.com/products/buck-boost-converter (accessed on 15 April 2025).
- Abidin, Z.; Faridzi, M.A.; Siwindarto, P. Design of solenoid based kicker with ZVS boost converter for wheeled soccer robot. In Proceedings of the 2023 International Electronics Symposium (IES), Denpasar, Indonesia, 8–10 August 2023; pp. 150–154. [Google Scholar] [CrossRef]
- Cheng, S.-J.; Chiu, H.-J.; Lo, Y.-K.; Kuo, S.-W.; Jen, K.-K.; Fu, K.-S.; You, G.-H.; Chen, K.-F.; Kao, C.-M. Design and implementation of a contact-less power charger for robot applications. Int. J. Circ. Theor. Appl. 2014, 42, 584–604. [Google Scholar] [CrossRef]
- Mark Allen Group. The rise of robotics powered by Mornsun’s converters. New Electron. 2022, 54. [Google Scholar] [CrossRef]
- DC-DC Converter Assembly Benefits from Robotic Automation; TDK-Lambda: Devon, UK, 2020; Available online: https://blog.uk.tdk-lambda.com/uk/2020/04/30/tdk-lambdas-dc-dc-converters-benefit-from-robotic-assembly/ (accessed on 15 April 2025).
- Ghani, M.A.; Mallet, J. Switched capacitors multilevel converter design for robotics application employing arduino microcontroller. In Proceedings of the 11th International Conference on Ubiquitous Robots and Ambient Intelligence (URAI), Kuala Lumpur, Malaysia, 12–15 November 2014; pp. 472–476. [Google Scholar] [CrossRef]
- Wang, J.; Wang, B.; Zhang, L.; Wang, J.; Shchurov, N.I.; Malozyomov, B.V. Review of bidirectional DC–DC converter topologies for hybrid energy storage system of new energy vehicles. Green Energy Intell. Transp. 2022, 1, 100010. [Google Scholar] [CrossRef]
- Cruz-Lambert, J.; Benavidez, P.; Ortiz, J.; Richey, J.; Morris, S.; Gallardo, N.; Jamshidi, M. Converter design for solar powered outdoor mobile robot. In Proceedings of the 2016 World Automation Congress (WAC), Rio Grande, PR, USA, 3 July–4 August 2016; pp. 1–6. [Google Scholar] [CrossRef]
- Srilatha, A. MPPT based DC-DC converter with ZVS & ZCS technique. Int. J. Eng. Trends Technol. 2017, 43, 370–373. [Google Scholar] [CrossRef]
- Mishima, T.; Hiraki, E. ZVS-SR bidirectional DC-DC converter for supercapacitor-applied automotive electric energy storage systems. In Proceedings of the 2005 IEEE Vehicle Power and Propulsion Conference (VPPC), Chicago, IL, USA, 7–9 September 2005; pp. 731–736. [Google Scholar] [CrossRef]
- Ravi, D.R.; Letha, B.S.; Paulson, S.S. Bidirectional dc to dc converters: An overview of various topologies, switching schemes and control techniques. Int. J. Eng. Technol. 2018, 7, 360–365. [Google Scholar] [CrossRef]
- Husev, O.; Vinnikov, D.; Kouro, S.; Blaabjerg, F.; Roncero-Clemente, C. Dual-purpose converters for DC or AC grid as energy transition solution: Perspectives and challenges. IEEE Ind. Electron. Mag. 2024, 18, 46–57. [Google Scholar] [CrossRef]
- Robot I/O Module. Products and Reference Designs; Texas Instruments: Dallas, TX, USA, 2025; Available online: https://www.ti.com/solution/industrial-robot-io-module?variantId=17489&subsystemId=17623 (accessed on 15 April 2025).
- Highly Efficient DC-DC Converters Extend Battery Run Time on Mobile Autonomous Robots; TDK Lambda Americas: Neptune City, NJ, USA, 2023; Available online: https://www.ept.ca/features/highly-efficient-dc-dc-converters-extend-battery-run-time-on-mobile-autonomous-robots/ (accessed on 15 April 2025).
- Barman, S.D.; Reza, A.W.; Kumar, N.; Karim, M.E.; Munir, A.B. Wireless powering by magnetic resonant coupling: Recent trends in wireless power transfer system and its applications. Renew. Sustain. Energy Rev. 2015, 51, 1525–1552. [Google Scholar] [CrossRef]
- Zhang, Z.; Zhang, B. Omnidirectional and efficient wireless power transfer system for logistic robots. IEEE Access 2020, 8, 13683–13693. [Google Scholar] [CrossRef]
- Kikuchi, S.; Sakata, T.; Takahashi, E.; Kanno, H. Development of wireless power transfer system for robot arm with rotary and linear movement. In Proceedings of the 2016 IEEE International Conference on Advanced Intelligent Mechatronics (AIM), Banff, AB, Canada, 12–15 July 2016; pp. 1616–1621. [Google Scholar] [CrossRef]
- Calex Industrial Rail Brochure; Calex: Rotterdam, The Netherlands, 2025; pp. 1–6. Available online: https://www.vitecpower.com/wp-content/uploads/2023/02/Calex_Industrial_Rail_Brochure2.pdf (accessed on 15 April 2025).
- Bodian, A.; Cardenas, A.; Ben Abdelghani, A.B. Double outputs resonant-based wireless charger for electric vehicle and robotic applications. In Proceedings of the 5th International Conference on Advanced Systems and Emergent Technologies (IC_ASET), Hammamet, Tunisia, 22–24 March 2022; pp. 439–444. [Google Scholar] [CrossRef]
- Nakamura, S.; Suzuki, T.; Kakinuma, Y.; Saruwatari, S.; Yamamoto, K.; Arai, K.; Akiho, K.; Hashimoto, H. Prototype system for energy management of mobile device via wireless charging robot. In Proceedings of the IEEE International Conference on Advanced Intelligent Mechatronics (AIM), Banff, AB, Canada, 12–15 July 2016; pp. 727–732. [Google Scholar] [CrossRef]
- Lu, F.; Zhang, H.; Zhu, C.; Diao, L.; Gong, M.; Zhang, W.; Mi, C.C. A tightly coupled inductive power transfer system for low-voltage and high-current charging of automatic guided vehicles. IEEE Trans. Ind. Electron. 2019, 66, 6867–6875. [Google Scholar] [CrossRef]
- Matsumoto, H.; Shibako, Y.; Neba, Y. Contactless power transfer system for AGVs. IEEE Trans. Ind. Electron. 2018, 65, 251–260. [Google Scholar] [CrossRef]










| Topology | Type | Applications |
|---|---|---|
![]() | M1 1-phase half-wave midpoint | [47,50] |
![]() | M2 2-phase full-wave midpoint | [50,51,52] |
![]() | B2 2-phase full-wave bridge | [10,18,32,44] |
![]() | M3 3-phase full-wave midpoint | [9,49,53] |
![]() | B6 3-phase full-wave bridge | [10,23,49,53] |
| Topology | Type | Applications |
|---|---|---|
![]() | M2 half-bridge VSI | [13,44,66] |
![]() | B2 H-bridge VSI | [13,43,67] |
![]() | B6V 3-phase VSI | [44,66,68] |
![]() | B6C 3-phase CSI | [69] |
![]() | 3-phase ZSI | [48,70,71] |
Disclaimer/Publisher’s Note: The statements, opinions and data contained in all publications are solely those of the individual author(s) and contributor(s) and not of MDPI and/or the editor(s). MDPI and/or the editor(s) disclaim responsibility for any injury to people or property resulting from any ideas, methods, instructions or products referred to in the content. |
© 2025 by the authors. Licensee MDPI, Basel, Switzerland. This article is an open access article distributed under the terms and conditions of the Creative Commons Attribution (CC BY) license (https://creativecommons.org/licenses/by/4.0/).
Share and Cite
Vodovozov, V.; Raud, Z. Review of the Present State, Development Trends, and Advancements of Power Electronic Converters Used in Robotics. Energies 2025, 18, 2638. https://doi.org/10.3390/en18102638
Vodovozov V, Raud Z. Review of the Present State, Development Trends, and Advancements of Power Electronic Converters Used in Robotics. Energies. 2025; 18(10):2638. https://doi.org/10.3390/en18102638
Chicago/Turabian StyleVodovozov, Valery, and Zoja Raud. 2025. "Review of the Present State, Development Trends, and Advancements of Power Electronic Converters Used in Robotics" Energies 18, no. 10: 2638. https://doi.org/10.3390/en18102638
APA StyleVodovozov, V., & Raud, Z. (2025). Review of the Present State, Development Trends, and Advancements of Power Electronic Converters Used in Robotics. Energies, 18(10), 2638. https://doi.org/10.3390/en18102638




















