Next Article in Journal
The Use of Abandoned Salt Caverns for Energy Storage and Environmental Protection: A Review, Current Status and Future Protections
Next Article in Special Issue
Low-Carbon Industrial Heating in the EU and UK: Integrating Waste Heat Recovery, High-Temperature Heat Pumps, and Hydrogen Technologies
Previous Article in Journal
A Techno-Economic Analysis of Power Generation in Wind Power Plants Through Deep Learning: A Case Study of Türkiye
Previous Article in Special Issue
Process Line for Waste Heat Recovery in the Production of Stretch Film Based on Compressor Heat Pumps with Environmentally Friendly Refrigerants
 
 
Font Type:
Arial Georgia Verdana
Font Size:
Aa Aa Aa
Line Spacing:
Column Width:
Background:
Article

Chemical Process for the Production of Methanol with Carbon Capture (CO2) Integrating the Concept of Electrification by Heat Pump and Use of Renewable Energy

by
Edgar Correa-Quintana
1,*,
Yecid Muñoz-Maldonado
1 and
Adalberto Ospino-Castro
2
1
Faculty of Engineering, Universidad Autónoma de Bucaramanga, Bucaramanga 680008, Colombia
2
Department of Energy, Universidad de la Costa, Barranquilla 080002, Colombia
*
Author to whom correspondence should be addressed.
Energies 2025, 18(10), 2633; https://doi.org/10.3390/en18102633
Submission received: 24 March 2025 / Revised: 8 May 2025 / Accepted: 15 May 2025 / Published: 20 May 2025

Abstract

The electrification of industrial processes offers sustainable opportunities for reducing carbon footprints and enhancing energy efficiency in the chemical industry. This paper presents the technical and environmental evaluation (life cycle assessment) of a proposed process for methanol production from the conversion of a conventional process to produce gray hydrogen by SMR technology at a plant located in the Magdalena Medio region of Colombia. The new process incorporates the concept of industrial electrification including a heat pump (HP) system with the use of propane as a working fluid for the distillation and separation system of the water–methanol mixture. The process includes the use of photovoltaic energy (PV) as a thermal supply mechanism for the methanol production process and carbon capture utilization (CCU). The proposed process is compared with a reference methanol production process that uses a dry and wet conversion mechanism. The results obtained using the HYSYS V12.1 simulation software allow identifying a 5% improvement in the performance for methanol production and a reduction in energy consumption of between 30 and 53%, which provides important perspectives on the overall energy efficiency of the process with a significant contribution to the decarbonization (−62%) of the methanol synthesis and production process.

1. Introduction

Global warming has emerged as one of the greatest contemporary challenges in terms of sustainability, driven largely by the accelerated increase in population and the widespread dependence on fossil fuels as primary sources of energy (coal, oil and natural gas). Recent data indicate that the oil and gas sector accounts for around 15% of greenhouse gas emissions linked to energy use, while the industrial sector generates around 25% of these emissions. These figures show the urgency of promoting cleaner technologies in the supply and transformation of energy, paying special attention to the electrification of chemical processes [1]. Electrification involves replacing conventional heating and power systems, based on fossil fuels, with technologies powered by electricity (for example, heat pumps, electric heaters or electric vehicles) that, combined with a decarbonized electricity generation matrix, can reduce both energy demand and atmospheric emissions [2].
Previous literature review studies [3] have identified significant benefits of using a heat pump for the energy efficiency of a facility and its application in distillation columns.
In this scenario, the implementation of innovative industrial processes that take advantage of C O 2 as a raw material and the use of renewable energy for the production of fuels and petrochemicals becomes relevant. In particular, the production of methanol from natural gas and captured C O 2 (through carbon capture and use, CCU) emerges as an alternative of great strategic value. Methanol is a key compound in the chemical industry, used as an input in the production of plastics, paints, adhesives and solvents, among others. In addition, its application is being investigated as a fuel with a higher octane rating for internal combustion engines and reduced emissions of particulate matter [4,5] and as a hydrogen carrier for fuel cells [6]. These characteristics have promoted sustained growth in the demand for methanol at a global level, exceeding 120 million metric tons annually and with prospects of an increase of 2–3% annually [7]. However, countries such as Colombia cover 100% of their demand (estimated at 70 thousand metric tons per year) through imports [8,9], which opens up business opportunities to satisfy the internal supply with local production.
In the Colombian case, the Magdalena Medio Refinery, located in Barrancabermeja, processes about 250 kbpd and provides more than 50% of the automotive fuels used in the country. Currently, the refinery operates three steam methane reforming (SMR) units to produce high-purity hydrogen (97–99% mol), used in the hydrotreatment process of heavy residues. Faced with projections of decarbonization, energy transition and possible natural gas surpluses, the refinery is exploring alternatives for the production of “cleaner fuels” and the valorization of residual streams. In this sense, the reconversion of one of the SMR plants —with a capacity of 14 MMSCFD of hydrogen— into a methanol production unit constitutes a particularly attractive technological and market option.
The conversion proposal proposes substantial changes in the process, integrating C O 2 capture (CCU) by amines (DEA) [10] and partial electrification of the distillation stage through a heat pump (HP). The heat pump, with propane as a working fluid [11,12], uses electrical energy (ideally from renewable sources) to redistribute heat from the top to the bottom of the distillation column, reducing steam consumption and dependence on furnaces or boilers that burn fossil fuels. Estimates from different studies indicate that these energy recovery and utilization schemes can reduce the total energy demand in the distillation process by 30% to 45% [13]. Added to this are the environmental advantages of replacing traditional fuels with electricity from clean sources, reducing C O 2 emissions and other atmospheric pollutants.
The comprehensive evaluation of the proposal, which involves the reformulation of the steam reforming (SMR) process, the addition of captured C O 2 and the electrification of the distillation column were carried out through simulations in Aspen HYSYS and life cycle analysis (LCA) according to the standardized methodology [14]. To assess the environmental impact of the methanol process [15,16,17], global warming indicators, non-renewable resource consumption, respirable inorganic emissions and carcinogenic potential were selected, which allow quantifying the ecological footprint and comparing it with a conventional methanol plant based on combined reforming (CR) [18]. The results illustrate the energy viability and the benefits of emissions reduction (especially C O 2 ) offered by the use of the heat pump and photovoltaic renewable energy, in addition to the incorporation of carbon capture in the global methanol production scheme.
This article, therefore, addresses the conversion of an industrial hydrogen unit into a methanol plant with a lower carbon footprint, analyzing its technical challenges, environmental benefits and business prospects for the Colombian market. The structure of this document is organized into four main sections: the Introduction, where the relevance of the problem is framed and the theoretical and contextual bases are presented; Materials and Methods, describing the C O 2 capture configuration, heat pump design, process modeling in Aspen HYSYS and the life cycle analysis approach; Results, with energy balance data, methanol yields and environmental assessment in terms of various impact categories; and, finally, Conclusions, where the implications of the proposal and its possible application in the Colombian industrial environment are discussed. The aim is to provide a technological solution that combines the use of existing resources [19,20], the capture and use of C O 2 and the partial electrification of key operations, in order to promote more efficient and sustainable chemical processes in the medium- and long-term.

2. Materials and Methods

The analysis and results of the methanol production processes in this study were carried out and obtained through a commercial process simulation software. The processes evaluated are a conventional methanol production unit of CR technology, which, in this work, is called the base case; and a proposed methanol production unit, which is developed from the modification of a real plant, which was originally designed for the production of hydrogen through SMR technology in an oil refinery in Colombia. This plant additionally includes a heat pump. Both processes incorporate a carbon capture unit that uses the flue gases from the main reforming furnace to use C O 2 as raw material. The methodology was developed in 5 stages: (i) the modeling and simulation of the carbon capture units; (ii) the modeling and simulation of the methanol production processes, obtaining of the mass and energy balances; (iii) the analysis and evaluation of the incorporation of the heat pump into the distillation column of the proposed process; (iv) the basis for the life cycle analysis (LCA) using ISO 14040 standardized methodology [14], which will determine the potential environmental impacts of the evaluated processes considering the results obtained in (ii); and the last stage (v) considers an experimental test developed to determine the real energy demand required for the methanol–water separation conditions in situ, which allows refining the energy models of the simulation and sizing of the heat pump in the distillation column.

2.1. Carbon Capture Evaluation

The raw material used in the methanol C O 2 synthesis process comes from 3 main sources: flue gas from the natural gas reformer, internal suppliers of the refinery and C O 2 produced in the SMR process. The process is simulated by ASPEN HYSYS using DEA (diethanolamine) as a solvent, which, by having two amine groups, improves the C O 2 absorption capacity compared to MEA (mono-ethanolamine) [21] and MDEA (methyl diethanolamine) [22].
Figure 1 shows the carbon capture unit modified for this study, which is made up of the flue gas compression system (COM4) from the chimney of the reformer furnace R1, the absorption column (T-2602) with DEA composed of 20 stages, the stripping column (T-2601) with 21 stages and a column for gas washing (T-2603) with water with 10 stages, whose objective is to limit the possible DEA entrainments that may occur with the gas circulation.
The operating conditions established for the absorption column are, on average, 18 bar and 38–70 °C, while for the stripper, they range from 1.4 to 2.2 bar, with temperatures ranging between from 98 and 134 °C in the top and bottom.
The chemistry of the capture unit is given by the reactions (Reactions (1)–(5)) in equilibrium, which are calculated from the Gibbs free energies and obtained from the literature [23]. For the case of the rate-controlled reactions (Reactions (6)–(9)), the simplified power law (10) was used.
In Equation (10), r is the reaction rate; k is the pre-exponential factor; T is the temperature (absolute); n is the exponent for the temperature; R the gas constant; Ci is the concentration; N is the number of components in the reaction; and a i is the stoichiometric coefficient of the components. The kinetic parameters for reactions (6)–(9) are given in Table 1 [24,25], which were supplied from the literature.
D E A H + + H 2 O D E A + H 3 O +
C O 2 + 2 H 2 O H 3 O + + H C O 3
H C O 3 + H 2 O H 3 O + + C O 3 2
D E A C O O + H 2 O D E A + H C O 3
2 H 2 O H 3 O + + O H
C O 2 + O H H C O 3
H C O 3 C O 2 + O H
D E A + C O 2 + H 2 O D E A C O O + H 3 O +
D E A C O O + H 3 O + D E A + C O 2 + H 2 O
r = k T n exp ( E R ) i = 1 N C i a i
The composition of the inlet gas stream to the carbon capture unit is shown in Table 2. It was obtained from tests carried out in the chimney of the SRM process furnace, which was adapted in this study to capture C O 2 and synthesize methanol. The SMR process generates high greenhouse gas emissions by its nature [26,27].

2.2. Methanol (MeOH) Production

The MeOH production process for this comparative study (Figure 2) is part of various trends towards the development of “greener” products [28], which is obtained from the transformation of natural gas in three stages: (1) natural gas reforming, (2) MeOH synthesis and (3) the MeOH distillation process.
The conceptual design simulates a medium-sized MeOH production facility for approximately 190 tonnes per day with a purity of 99.8 wt.
The first stage may have some technological variants depending on the type of chemical design. For the process design defined for the base case, the so-called combined reforming (CR) is applied, which consists of a dry reforming reaction (DR) (Reaction (11)) [29], a wet reforming reaction (SR) (Reaction (12)) and a water–gas-shift (WGS) mechanism (Reaction (13)) [30]. These reactions are highly dependent on the H 2 O / C H 4 ratio, where, at ratios higher than 0.7, the yield towards carbon production is significantly reduced [31], which decreases the formation of undesirable coke for the plant catalyst [32]; the H 2 /CO ratio (17) also increases, reducing the conversion of C O 2 , increasing its presence downstream of the system.
C H 4 + C O 2 2 C O + 2 H 2
C H 4 + H 2 O C O + 3 H 2
C O + H 2 O C O 2 + H 2
Experimental experience indicates that setting a H 2 O / C H 4 ratio of at least 2.0 allows for an adequate balance between the H 2 /CO ratio and the conversion of C O 2 .
The second stage of the methanol production process is the synthesis of MeOH through a CO− C O 2 hydrogenation process (Reactions (14)–(16) [33,34,35].
C O + 2 H 2 C H 3 O H
C O 2 + 3 H 2 C H 3 O H + H 2 O
C O 2 + H 2 C O + H 2 O
For this type of reaction, it is convenient to adjust the optimal stoichiometric ratio, which has been determined for H/C at 2.5 and for C O 2 /CO at 0.5. These values avoid significant deactivation of the synthesis catalyst due to the effects of water formation [36] on the active surface of the catalyst. In industrial plants, H 2 /CO ratios ranging up to 3.5 are typically used [37].
The operational and technical information for the simulated base case plant was obtained from previous literature studies by Olah et al. [18], Canete et al. [31] and Chao et al. [38].
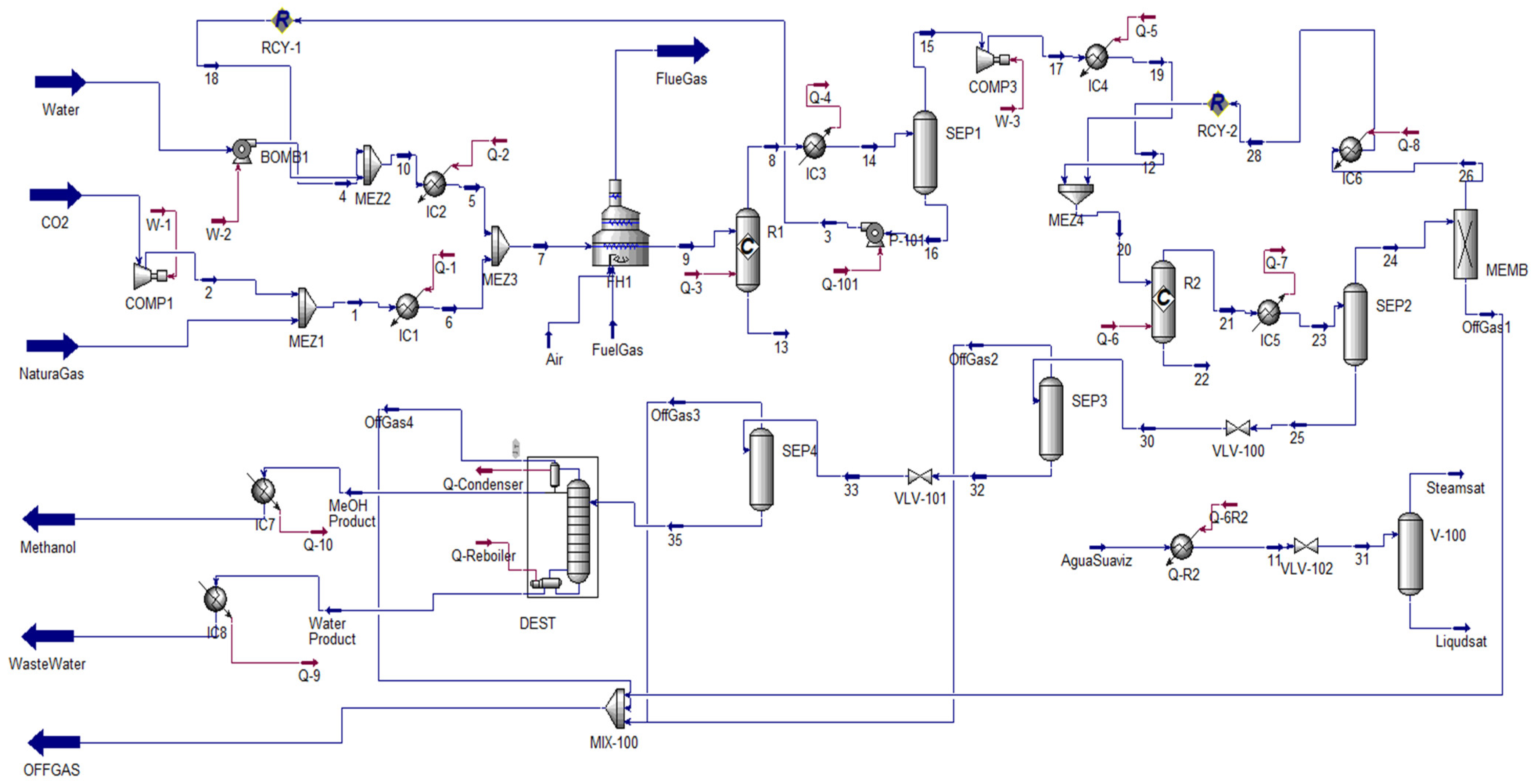
The proposed methanol production process (Figure 3), unlike the base case, involves 4 process stages, which comprise (1) natural gas steam reforming, (2) CO to C O 2 conversion, (3) MeOH synthesis and (4) the MeOH distillation process.
The process starts with a conventional SRM stage similar to that defined for a hydrogen production plant, which is expressed by Reactions (11) and (12) in R1 (830 °C), followed by a CO to C O 2 conversion stage at high (383 °C) and low temperatures (208 °C), which allows an increase in the composition of C O 2 and H 2 in the stream (Reaction (13)) that goes to the methanol reactors. The synthesis gas that is produced in the conversion reactors (R2–R3) is then compressed (COM1) to the optimal conditions required for the methanol synthesis stage (R4–R5), which is carried out by two catalytic stages with the external addition of C O 2 , which comes from the carbon capture unit or from other suppliers of the refinery. The gas produced by the exothermic reaction is cooled and condensed (SEP2) and then enters the distillation separation stage (DEST) of the methanol–water mixture.
Steam reforming (R1) is simulated in HYSYS as a 90% conversion reactor whose data reproduce the composition of the gas produced in a real reforming plant.
The CO to C O 2 conversion stage is simulated by (2) equilibrium reactors (Reaction (13)) and the methanol synthesis in (2) conversion reactors arranged in a series and complemented with a recirculation loop to the reforming stage. According to the literature and laboratory data, the methanol synthesis reaction from C O 2 at the specified operational conditions (50–70 bar-255 °C) can be between 20 and 25%, which is why it is required in the design to install a recirculation line (loop), which allows reaching conversions in the system higher than 90%.
The distillation stage is made up of a distillation column of 25 theoretical stages with a reboiler and a condenser, establishing operational conditions between 2.4 and 1.3 bar and 125 and 75 °C in the top and bottom. The column integrates a heat pump (HP) between the top and bottom systems, handling propane gas as a working fluid. The column is optimized by setting a reflux ratio of 0.96, with the feed entering the column in stage 12.
The decarbonization metric used, based on the material balances obtained, is calculated by
C O 2   n e t = C O 2   c o n s u m e d ( C O 2   o u t l e t + C O 2   i n d i r e c t )
where C O 2   n e t is the net C O 2 abatement (kg), C O 2   c o n s u m e d is the mass (kg) of feedstock C O 2 consumed in the process, and C O 2   i n d i r e c t is the emissions resulting from energy consumption in the units. The results are in Section 3.1.

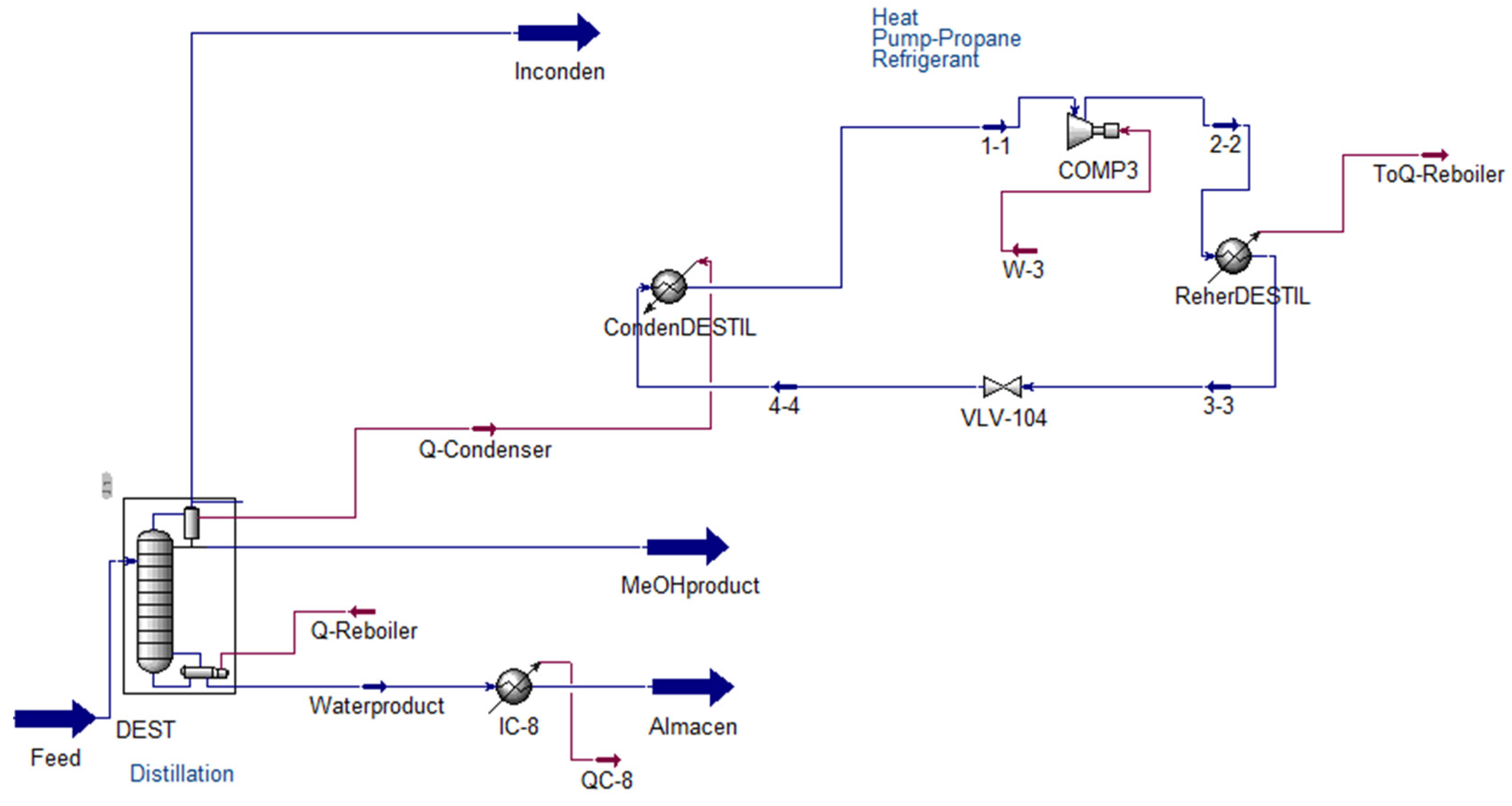
2.3. Electrification by Heat Pump (HP)

The purpose of electrification is to partially or totally replace the use of a fossil fuel (used to generate heating steam) with renewable electricity in the HP. The procedure applies the so-called direct electrification through the use of a heat pump. This procedure consists in applying mechanical work to a fluid (propane) that circulates in a closed circuit [39], allowing a reduction in the heating and cooling demand between the top and bottom of the distillation column by transferring energy from a cold sump to a hot sump (Figure 2). This scheme is integrated into the HYSYS model, allowing us to compare the energy and environmental demand between a conventional heating system and the scheme proposed through the HP.
An important concept to consider in the design of any HP is related to the so-called coefficient of performance (COP), an indicator that allows us to determine the performance of the thermodynamic cycle associated with the pump, and which is defined as follows:
C O P = Q P
where Q is the useful heat delivered (extracted from the source at a lower temperature) and P is the high-grade (primary) energy (work) input supplied to the pump of heat and, consequently, to the working fluid. It is estimated that the higher the COP, the better the HP’s capacity to deliver energy to the process and therefore improve the overall energy efficiency of the industrial plant. In some cases, complex systems of two and even three HP cycles in series are designed, which allows for improvements of up to 29% in the COP compared to a single cycle [40].
Typically, the heating procedure in a distillation column is carried out in the reboiler, using medium-(MP) or low-pressure (LP) steam, which is produced from the power generation area of the refinery, where the generation cycle uses the burning of natural gas or fuel oil in a furnace or boiler, which generates steam at high temperature and pressure (42 bar). This generated steam also passes through an electric generation turbine with the objective of degrading the steam to medium-(11 bar) or low-pressure (4.5 bar) conditions.

2.4. Environmental Assessment and LCA

The life cycle assessment is used in this study within the framework of the ISO 14040 standard (Figure 4), which consists of goal and scope definitions, inventory analysis, impact assessment and interpretation that is part of the study report. Using the IMPACT 2002+ method, the life cycle assessment was calculated by SimaPro v7.1.

2.4.1. Life Cycle Assessment Framework

The approach used in this analysis considers the boundary limits as “Gate to Gate”, which considers the inputs and outputs (material and energy) of the process units to be evaluated (Figure 5). The reference flow considered for the methanol production processes is 1429 kton for 20 years of lifetime. The data were collected in the form of inventories and processes. The input and output flows of materials and energy were combined to quantify a system of products that can generate environmental impacts. The flows include electricity consumption according to the Colombian electrical matrix [41], the weight of the catalysts used for the study period, water consumption, consumption of chemical products (amines) and emissions generated in the units.
The flows that enter or leave the system directly from the environment are called elementary flows by the LCA methodology.
In the environmental impact assessment phase, the system of products emitted into the environment is transformed into impact categories. This is achieved by applying life cycle impact assessment methodologies. These methodologies are standardized and globally accepted for calculations. The results obtained are interpreted in terms of impact categories.
Impacts are defined in this analysis as respirable inorganic components, carcinogens, global warming and non-renewable energy.

2.4.2. Goal and Scope

The objective of this study is to calculate the potential environmental impacts of methanol production, considering the methanol production flow for a period of 20 years, as mentioned in Section 2.4.1. The calculation defines the consumption of materials and electricity for the operating period of the units, also considering the maintenance stages and recurring replacement of the catalysts according to their useful life or normal deactivation processes.
Figure 4. Life cycle assessment framework for methanol production process.
Figure 4. Life cycle assessment framework for methanol production process.
Energies 18 02633 g004
Figure 5. Process flow for methanol production and its life cycle inventory.
Figure 5. Process flow for methanol production and its life cycle inventory.
Energies 18 02633 g005

2.4.3. Process Description

Natural gas enters the plant boundaries with an undetectable sulfur content but whose maximum specification has been set at 6 ppm. In the case of the actual hydrogen production plant and the desulfurization reactors, which are located right at the gas inlet to the plant, analyses have found low levels of catalyst deactivation after 5 years of continuous operation, confirming that the natural gas for this process does not contain sulfur, which is why this inventory is not considered within the LCA. The natural gas stream enters the reforming section together with steam (or C O 2 for the base case), where the nickel catalyst is placed in a reformer heater (R1) within 162 vertical tubes. The life of the nickel catalyst has been estimated at an average of 5 years, so it is expected to be replaced 4 times within a 20-year period.
Natural gas is also fed as a fuel to the reformer to guarantee the minimum temperatures of the chemical reactions, mainly of an endothermic type. The gas flue produced by the burning of natural gas in the reformer is used in a thermal integration process for the preheating of the feed streams to the plant. The synthesis gas from the reformer goes through (2) stages of conversion of CO to C O 2 . The catalyst of the first reactor (R2) is designed for high-temperature operation and is made up of iron and chromium oxides ( F e 2 O 3 C r 2 O 3 ) with a life expectancy of 5 years, as is the catalyst of the second reactor (R3) at a low temperature, with a base of copper and aluminum oxides (CuO − A l 2 O 3 ). In the synthesis section, the gas is compressed to 72 bar. A two-stage compressor consumes about 3675 kWh of electricity. In this section, C O 2 from the flue gas (R1) and other refinery suppliers is fed to the second stage of the methanol synthesis reactors to ensure the desired conversion, and the copper oxide catalyst is used to carry out methanol reactions. Depending on the operational performance of the catalyst, the life expectancy of the catalyst can range from 3 to 5 years, so for the LCA study period (20 years), replacement rates of up to 7 times have been considered. Gas coming out of the reactors is cooled to condense out most of the methanol. Methanol product is purified in the distillation section which has a close cycle with heat pump. Inventory material flows are expressed in kilotons (kt), and energy flows are expressed in megawatt (MW) in Table A8.

2.4.4. LCIA Methods

The IMPACT 2002+ LCIA method was used to convert the inventory data (Table 3) information into environmental impacts and damage category results.

2.4.5. Impact Categories

  • Global warming potential
Global warming potential (GWP) estimates the effect of warming over time, produced by the release of 1 kg of greenhouse gas compared to the release of 1 kg of C O 2 . This allows us to determine the relative effect of each gas emitted. The quantification unit is the C O 2 equivalent value.
  • Carcinogenic
This category refers to the carcinogenic effects of chemical compounds on human health due to compounds such as chromium VI and 1,4-butanediol. Chromium is present in the R2 reactor catalyst, and other metals, such as mercury, cadmium, lead and arsenic, are shown to have carcinogenic potential but are not considered for methanol production. This category relates to the absorption of carcinogenic substances, not through direct contact, but through a transport medium (water, air or soil). The units are in kg of C 2 H 3 C l equivalent.
  • Respiratory inorganics
This is a category of particulate emissions that can cause adverse effects on human health due to small particles (PM 10, PM 2.5) and other precursor compounds (NOx, SOx) emitted primarily during the combustion of fossil fuels. It is linked to respiratory problems and lung damage. The units are in kg PM 2.5 equivalent.
  • Non-renewable energy
This category indicates the depletion of non-renewable fossil resources due to the extraction and use of these resources for power generation in boilers or generators. It infers concern that these limited energy resources will not be available in the future to maintain current consumption patterns. The units are given in MJ primary.

2.4.6. Impact Calculations

The calculations of environmental impacts and the reported results were carried out in two stages:
  • Characterization.
  • Normalization, grouping and weighting.
The characterization stage was carried out using substance characterization factors and how these contribute to the evaluation of environmental impact in a given category [42] for the system of interest. The factors and the methodologies used have been established by various institutions, among which the IPCC (Intergovernmental Panel on Climate Change), founded in 1988, [43] and the Eco-indicator 95–99 [44], developed by countries such as Switzerland and the Netherlands, which have provided guidelines for the determination of environmental inventories, can be highlighted.
I m p a c t = I i × C H F i
where i is the inventory contributing to the impact, I i is the cass of the inventory i contributing to the impact and C H F i is the characterization factor for inventory i. The characterization factor is estimated for each of the impact categories to be evaluated within the study. Equation (20) presents an example of what would be the expected contribution of, methane and CFC-115 to GWP for a hypothetical case. The calculation allows us to identify how methane and CFC-115 have an impact of up to 25 and 7000 times more compared to C O 2 .
G W P = ( M C O 2 × C F C O 2 + M C H 4 × C F C H 4 + M C F C 115 × C F C F C 115 )
G W P = ( 1 × 1 + 1 × 25 + 1 × 7000 ) = 7026   k g   C O 2   e q
Normalization: This consists of converting the results of the characterization into neutral global units, then dividing each one by a normalization factor. These factors represent the degree of contribution of each impact category to the local environmental problem and population.
For example, in the case of the use of the Eco-indicator 95 methodology, the factor to be used is 13,477; therefore, the result of normalization is as follows:
N o r m a l i z a t i o n = 7026   k g   C O 2   e q 13477 = 0.521
Grouping: This is the classification of impact categories into other groups that group impact categories with similar effects together.
Weighting: This is the conversion of the results of the characterized values into a common and summable unit, then multiplying them by their specific weighting factor. They are then added together to obtain a single total score for the environmental impact of the system. In the graphical results of this study, the display units will be given by environmental points (Pt). In the continuation of the previous example, the weighting factor is 2.5, which, multiplied by the normalization value, would be
W e i g h t i n g P t = 1.30   p o i n t s
This is how the environmental impacts are quantified for the four defined categories, information that is obtained from the mass and energy balances developed for the evaluated processes.
An overview of the normalization factors for the four damage categories and midpoint categories is given by IMPACT 2002+ (Europe region) in Table 4 and Table 5 [45]. The weighting factors were calculated by default using SimaPro V7.1.

2.5. Energy Estimation in a Distillation Column

The HYSYS model adjustment process for the distillation column was carried out using information obtained at laboratory scale, which allows establishing the real energy demand required for the separation process of a methanol–water mixture. This information allows fine-tuning the sizing of the HP to be installed in the distillation column.
The established energy demand, including losses to the environment, is compared with the estimates predicted by the model, allowing the establishment of a margin of experimental error. The test (Figure 6) is designed for the separation of 20 L of a methanol–water mixture (49% MeOH-51% H 2 O ).
The equipment consists of a 6-stage real column with a diameter of 3 inches and a maximum working capacity of 50 L, which is arranged to obtain a distillate between 95% wt and 99% wt of MeOH purity, using a 3.5 kW 220 v electric resistance as a heating medium. The column is equipped with a top condenser (heat exchanger), which uses cooling water and a magnetic flow meter to control the internal reflux and production distillate. The system also uses a temperature controller (DROK 80–300 V AC meter) with a K-type thermocouple to control the top conditions in the column in such a way as to allow precise adjustment of the cut-off point for methanol distillation.

3. Results

The comparative results of the mass and energy yields of the analyzed processes are summarized below, as well as the energy and C O 2 emission performance, inferred using the heat pump (electrical energy) in the distillation column in relation to estimates obtained from a steam generation plant for the thermal supply of the distillation column. The experimental analysis allows us to determine and adjust the energy demand of the methanol distillation process to the atmospheric conditions of the site (Barrancabermeja-Colombia) to validate the HYSYS model.
Finally, the results of the comparative mass and energy balances (Appendix A) allow us to determine the levels of environmental impact and damage for the categories of global warming, carcinogens, respiratory inorganics and non-renewable energy.

3.1. Material and Energy Balance

In the base-case scenario, the process consumes 3129 kg/h of natural gas and 2316 kg/h of captured C O 2 to produce 7560 kg/h of MeOH. The process also consumes approximately 6848 kg/h of water. Effluent and blowdown streams are vented to the flare systems. The total plant blowdown is 2.2% of total production, which is consistent with the information obtained from conceptual designs of this type of plant [46,47]. The reformer (R1 in Figure 2 and Figure 3) is the plant’s main energy consumer, while reactors R2 (Figure 2) and R4–R5 (Figure 3) are the main heat generators, given the exothermic nature of the synthesis reaction.
The carbon capture process (Figure 1) is designed to provide C O 2 feed for both the base case and proposed units. The unit is part of a real plant at the Magdalena Medio Refinery, which has been configured to perform carbon capture in a hydrogen production plant. The solvent used for the absorption process is DEA.
The proposed plant design uses the same gas flow as the base case, but as an SRM process, it does not use C O 2 as feed. The water flow rate used is lower than the base case and set at 2043 kg/h, which allows for significant energy advantages in reformer R1. The captured C O 2 is added to methanol in the second reaction stage, at a flow rate of 2356 kg/h. The performance of the study processes is summarized in the tables below (Table 6, Table 7 and Table 8), where the efficiency of the proposed process increases methanol production by 5%, with a notable reduction in energy consumption (−50% fuel gas–steam and −30% electricity) and C O 2 emissions, with a value of 62% (Table 8). The obtained production corresponds to 7942 kg/h of MeOH (99.8% wt). The results of the global mass and energy balances, as well as diagrams of the HYSYS simulations, are shown in Appendix A and Appendix B. The annualized methanol production represents covering 97% of the estimated demand for methanol in Colombia.

3.2. Heat Pump Implementation and Column Energy Estimation

The COP of the heat pump for the distillation column is determined by Equation (23)
C O P = Q c o n d e n s e r W d e l i v e r e d = T c o l d T h e a t T h e a t
where T c o l d and T h e a t are the working fluid (propane) temperatures in Kelvin and represent the COP ideal, which, for this exercise, ( T c o l d = 316 K, T h e a t = 363 K) is equivalent to 6.7. For the simulated plant ( Q c o n d e n s e r = 4379 kW, W d e l i v e r e d = 848 kW), the calculated COP is 5.1, which is a representative value for similar HP systems with a renewable electricity supply [46].
It is important to consider that while the HP can operate over a wide temperature range, the working fluid conditions are an important aspect for the system design [47]. The use of the HP for the distillation column generates energy savings close to 86% (850 kW required by HP) compared to the external supply required for the column’s reboiler (6282 kW). It is important to note that the energy demand of the distillation process represents between 20 and 25% of the unit’s overall demand (without the CCU process).
In the calculation of C O 2 emissions in the distillation stage, a conventional steam generation plant would require generating 7389 kW by burning natural gas to provide the column’s reboiler energy (6282 kW). The effect compared to the use of the heat pump is observed in Table 9. With use of electricity from the Colombian electricity matrix for the heat pump, the emission factor is low, considering that 67% of electricity comes from hydro; the reference value used is 0.126 k g   C O 2   e q u i v k W [48]. Finally, for this study, photovoltaic electrical energy has been considered for heat pump use, so the emission factor will be zero and the benefits for reducing C O 2 emissions will be greater.
The energy demand for the distillation process of the simulated industrial plant was evaluated and adjusted through a small-scale experimental test for a methanol–water mixture. Figure 7 shows a graph that allows estimating the energy required to separate a methanol–water mixture at different concentrations. Table 10 shows an estimated energy deviation of approximately 6% from the experimental model, which is taken into account when calculating the power required by the HP (850 kW) on an industrial scale.

3.3. Environmental Assessment (LCA)

The focus of the assessment was to compare the impact categories generated by the methanol production processes for the base case and the proposed plant.
The results (Table 8) allow for the identification of long-term effects over infinite time horizons or in ranges of up to 500 years.
In global warming, a 50% reduction in the C O 2   e q u i v level is observed, considering that only through direct venting to the atmosphere does the proposed process reduce C O 2 gas emissions by 62%. In the midpoint category, respiratory inorganics [49], the proposed plant shows a 37% reduction in particulate matter with a size of PM2.5, considering the general reduction in gases to the atmosphere compared to the base case. In the case of carcinogenic elements, an estimate is made of the cumulative toxicological risk due to the effects of the chemical substances released into the environment by each of the industrial plants. The proposed plant shows a 32% reduction, which is explained by a reduction in the components that affect the air by the proposed plant, linked to a chlorine ethylene equivalent ( C 2 H 3 C l ), a substance linked to various types of cancer [50]. Table 11 summarizes the results obtained by the midpoint category.
In terms of non-renewable energy, the proposed plant achieves a comparative reduction of 34%, primarily due to the reduction in a non-renewable resource, such as natural gas, which is used primarily as a heating medium in the R1 reformer and in steam generation systems for heating in the base case. Figure 8 and Figure 9 graphically summarize the impacts of both processes on the environment using weighted points (Pt).
The damage characterization factors or “endpoints” of a substance are obtained by multiplying the midpoint characterization potentials with the damage characterization factors of reference substances [51] (Table 12).
In the case of the damage category (see Table 13), climate change is directly associated with the GWP midpoint category and is expressed in C O 2 eq units in human health. In this case, it includes human toxicity (carcinogenic effects) and respiratory effects (inorganic), which contribute to human health damage, and the units are expressed in DALY/kg emission.
Resources: The contributing midpoint category is non-renewable energy consumption, which evaluates non-renewable energy resources, including energy that has raw materials as energy carriers (higher calorific values), such as crude oil, natural gas, etc. It is assumed that the energy extracted from these resources will no longer be available as a functional energy unit for an infinite time horizon. The unit for expressing this category is the primary energy for energy carriers (in this case, natural gas) as MJ/unit consumed.
Ecosystem Quality: The category of damage is expressed as Potentially Disappeared Fraction over a certain area and during a certain time per kg of emitted substance [PDF- m 2 -year/kg emitted] [52].
Although at the weighted level the damage effect due to Ecosystem Quality is low (Figure 9), the impacts due to ecotoxicity and acidification in water are considered to be linked to the low MeOH levels in the wastewater produced in the distillation columns at the units.

4. Conclusions

The proposed technical and environmental analysis for the industrial production of methanol using a photovoltaic renewable energy heat pump demonstrates significant results in terms of MeOH production, energy savings and overall decarbonization of the process, reducing C O 2 emissions into the atmosphere by 62% and the contribution to global warming by 50%, compared to the results of a conventional CR plant. The results indicate that expanding the use of heat pumps through so-called indirect electrification for industrial distillation processes can guarantee enormous energy savings (over 88%) with a more efficient and sustainable process for society (electricity instead of fossil fuel), as long as the electricity supply is of renewable origin or with a low C O 2 emission factor. Undoubtedly, the use of a heat pump is a differential factor that can contribute significantly to the energy transition schemes in current chemical processes.
With this technological proposal, 97% of the current demand for MeOH in Colombia could be covered, representing a significant business opportunity, following an economic and financial evaluation, considering future projections for the domestic and foreign markets in terms of raw material prices and costs. It is important to note that the proposed plant considers the use of existing infrastructure and installed equipment (reforming plant and CCU), for which it would be necessary to carry out a complete technical–economic evaluation at the level of the mechanical integrity of the materials and equipment in such a way that it can be determined whether it is possible to modify the existing plant or if a new production plant would be required to provide reliability for the refinery.

Author Contributions

Conceptualization, E.C.-Q. and Y.M.-M.; methodology, E.C.-Q.; software, E.C.-Q.; validation, E.C.-Q., Y.M.-M. and A.O.-C.; formal analysis, E.C.-Q.; investigation, E.C.-Q. and Y.M.-M.; resources, E.C.-Q.; writing—original draft preparation, E.C.-Q.; writing—review and editing, E.C.-Q. and A.O.-C.; supervision, E.C.-Q., Y.M.-M. and A.O.-C. All authors have read and agreed to the published version of the manuscript.

Funding

This research received no external funding.

Data Availability Statement

The original contributions presented in the study are included in the article; further inquiries can be directed to the corresponding author.

Acknowledgments

The first author is grateful for the scholarship funds provided by Ecopetrol S.A to finish his doctoral studies.

Conflicts of Interest

The authors declare no conflicts of interest.

Abbreviations

ASPEN HYSYSchemical process simulatorMeOHmethanol
CCUcarbon capture utilizationMMBTUmillions british thermal units
Cinumber of carbons in hydrocarbonsMWmega watts
CFCchlorofluorocarbonsMMSCFDmillion standard cubic feet per day
CRcombined reformingNOxnitrogen oxides
DEADi ethanolamine-OHalcohols radical hydroxyl
DRdry reformingPM2.5-10fine particles suspended
GWPGlobal warming potentialSimaProLCA software 7.1 version
HChydrocarbonsSMRsteam methane reforming
HPheat pumpSOxsulfur oxides
ILCinventory life cycleSRsteam reforming
kbpdthousands barrels per daySRsteam reforming
LCALife Cycle Assessment

Appendix A

Table A1. Summary of the utility use in the base case MeOH plant.
Table A1. Summary of the utility use in the base case MeOH plant.
No.Unit NameInletOutletDuty (kW)Service
P (bar)T (°C)P (bar)T (°C)
R1Reforming Reactor18.00398.818.0095036,980Gas Heater
R2MeOH Reactor68.86255.068.86255−4820Cooling Water
IC1Heater21.0049.820.00398.91088Gas Heater
IC2Heater18.0030.218.00398.984,930Gas Heater
IC3Cooler18.00950.017.0030−120,600Cooling Water
IC4Heater72.00215.0071.00255740.90Steam HP
IC5Cooler68.86255.0068.7240−6067Cooling Water
IC6Heater68.7240.0068.58255355HP Vapor
IC7Cooler1.3662.331.2940−108Cooling Water
IC8Cooler2.39125.802.3340−339.0Cooling Water
CondenserCooler1.3662.301.3662.3−5036Cooling Water
ReboilerHeater2.39125.802.39125.85616Steam LP
COMP1Compressor12.0437.8025.14108.338Electricity
COMP2Compressor24.4630.0071.30906.61057Electricity
BOMB1Pump11.3637.7025.1437.914Electricity
BOMBA2Pump24.4630.0025.1430.012Electricity
Table A2. Summary of the utility use in the carbon capture unit base case MeOH plant.
Table A2. Summary of the utility use in the carbon capture unit base case MeOH plant.
No.Unit NameInletOutletDuty (kW)Service
P (bar)T (°C)P (bar)T (°C)
IC9Cooler1.15242.01.0137−12,620Cooling Water
IC10Cooler18.25512.218.1137−18,760Cooling Water
E2611Cooler2.11125.11.9737.7−12,350Cooling Water
E2612Cooler1.4282.01.2835−2601Cooling Water
CondenserCooler1.4298.01.4282.2−7729Cooling Water
ReboilerHeater2.25133.02.2513330,820Steam LP
COMP3Compressor1.013718.25512.815,820Electricity
P2603Pump1.9737.718.113897.49Electricity
Table A3. Global material balance—base case MeOH plant (Figure 2).
Table A3. Global material balance—base case MeOH plant (Figure 2).
Components (%mol)Natural GasWater C O 2 AirFuel GasMethanolWastewater
Methane87.80.00.00.097.00.00.0
Ethane9.10.00.00.02.00.00.0
Propane1.70.00.00.00.00.00.0
Butane0.10.00.00.00.00.00.0
Hydrogen0.00.00.00.00.00.00.0
Nitrogen1.00.00.079.00.00.00.0
Oxygen0.20.00.021.00.00.00.0
C O 2 0.00.01.00.00.00.00.0
CO0.00.00.00.00.00.00.0
H 2 S 0.00.00.00.00.00.00.0
Water0.01.00.00.00.00.1799.0
Methanol0.00.00.00.00.099.80.97
Temperature (°C)37.737.737.737.737.74040.0
Pressure (bar)25.111.3612.045.495.491.282.32
Flow (kg/h)3129684823561.14 × 105541975603258
Table A4. Global material balance—base case MeOH plant (continuation).
Table A4. Global material balance—base case MeOH plant (continuation).
Components (%mol)OFFGASFlue Gas
Methane63.70.0
Ethane0.00.0
Propane0.00.0
Butane0.00.0
Hydrogen13.60.0
Nitrogen13.672.6
Oxygen2.53.2
C O 2 0.08.1
CO0.00.0
H 2 S 0.00.0
Water0.7916.1
Methanol5.80.0
Temperature (°C)40.6987
Pressure (bar)1.355.4
Flow (kg/h)239.81.10 × 105
Table A5. Global material balance—CCU base case MeOH plant (Figure 1).
Table A5. Global material balance—CCU base case MeOH plant (Figure 1).
Components (%mol)Flue GasMakeupGas OutWastewater C O 2 Atmosfe C O 2 SintMeOH
Methane0.00.00.00.00.00.0
Ethane0.00.00.00.00.00.0
Propane0.00.00.00.00.00.0
Butane0.00.00.00.00.00.0
Hydrogen0.00.00.00.00.00.0
Nitrogen72.60.095.20.00.10.1
Oxygen3.20.04.20.00.00.0
C O 2 8.10.00.10.0395.495.4
CO0.00.00.00.00.00.0
H2S0.00.00.00.00.00.0
Water16.11.00.40.994.44.40
Methanol0.00.00.00.00.00.0
Temperature (°C)24212036.137.13535
Pressure (bar)1.1512.1117.51.031.31.28
Flow (kg/h)1.17 × 10536369.00 × 1041.70 × 1041.26 × 1042404
Table A6. Global material balance—proposal MeOH plant (Figure 3).
Table A6. Global material balance—proposal MeOH plant (Figure 3).
Components (%mol)Natural GasFeedwater C O 2 AirFuel GasMeOHprodWastewater
Methane87.80.00.00.097.00.00.0
Ethane9.10.00.00.02.00.00.0
Propane1.70.00.00.00.00.00.0
Butane0.10.00.00.00.00.00.0
Hydrogen0.00.00.00.00.00.00.0
Nitrogen1.00.00.079.00.00.00.0
Oxygen0.20.00.021.00.00.00.0
C O 2 0.00.01.00.00.00.00.0
CO0.00.00.00.00.00.00.0
H2S0.00.00.00.00.00.00.0
Water0.01.00.00.00.00.1799.1
Methanol0.00.00.00.00.099.80.87
Temperature (°C)37.711076.737.737.731.240.0
Pressure (bar)25.142.3812.045.491.141.352.32
Flow (kg/h)3129204323565.42 × 104264279424812
Table A7. Global material balance—proposal MeOH plant (continuation).
Table A7. Global material balance—proposal MeOH plant (continuation).
Components (%mol)IncondensedFlue Gas
Methane0.50.0
Ethane0.00.0
Propane0.00.0
Butane0.00.0
Hydrogen52.50.0
Nitrogen27.572.6
Oxygen4.63.2
C O 2 0.08.1
CO0.00.0
H 2 S 0.00.0
Water0.0016.1
Methanol14.80.0
Temperature (°C)31569
Pressure (bar)1.351.08
Flow (kg/h)8.545.69 × 104
Table A8. Global material balance—CCU proposal MeOH plant (Figure 1).
Table A8. Global material balance—CCU proposal MeOH plant (Figure 1).
Components (%mol)Flue GasMakeupGas OutWastewater C O 2 Atmosfe C O 2 SintMeOH
Methane0.00.00.00.00.00.0
Ethane0.00.00.00.00.00.0
Propane0.00.00.00.00.00.0
Butane0.00.00.00.00.00.0
Hydrogen0.00.00.00.00.00.0
Nitrogen72.60.095.50.00.10.1
Oxygen3.20.04.10.00.00.0
C O 2 8.10.00.10.0395.395.3
CO0.00.00.00.00.00.0
H 2 S 0.00.00.00.00.00.0
Water16.11.00.40.994.44.40
Methanol0.00.00.00.00.00.0
Temperature (°C)24212036.137.13535
Pressure (bar)1.1512.1117.51.031.31.28
Flow (kg/h)5.69 × 10416514.39 × 1048.93 × 1034.98 × 1032406
Table A9. Summary of the utility use in proposal MeOH plant.
Table A9. Summary of the utility use in proposal MeOH plant.
No.Unit NameInletOutletDuty (kW)Service
P (bar)T (°C)P (bar)T (°C)
R1Reforming Reactor24.80422.024.80830.618,030Gas Heater
R2MeOH Reactor71.62255.071.62255−4490Cooling Water
IC1Heater25.14221.224.80426.723,690Heater
IC2Heater25.1439.224.80398.95123Heater
IC3Cooler24.46830.623.08357.2−20,678Cooling Water
IC4Heater23.08376.2022.34203.3−7284Cooling Water
IC5Cooler22.39203.3021.7060−24,918Cooling Water
IC6Heater71.9623071.62255413Steam HP
IC7Cooler71.6225571.2743.33−9758Cooling Water
IC8Cooler2.39125.802.3330−558.8Cooling Water
CondenserCooler1.36751.3675−4379Cooling Water
ReboilerHeater2.39125.802.39125.86282Steam LP
COMP1Compressor21.7060.0071.96230.33553Electricity
COMP2Compressor12.0476.7071.62276.8119Electricity
Table A10. Summary of the utility use in carbon capture proposal MeOH plant.
Table A10. Summary of the utility use in carbon capture proposal MeOH plant.
No.Unit NameInletOutletDuty (kW)Service
P (bar)T (°C)P (bar)T (°C)
IC9Cooler1.15242.01.0137−6152Cooling Water
IC10Cooler18.25512.218.1137−9143Cooling Water
E2611Cooler2.11125.11.9737.7−12,350Cooling Water
E2612Cooler1.4282.01.2835−1179Cooling Water
CondenserCooler1.4298.01.4282.2−3701Cooling Water
ReboilerHeater2.25133.02.2513319,540Steam LP
COMP4Compressor1.013718.25512.87713Electricity
P2603Pump1.9737.718.113888Electricity
Table A11. Summary of the utility use in the proposal MeOH plant with a heat pump (HP).
Table A11. Summary of the utility use in the proposal MeOH plant with a heat pump (HP).
No.Unit NameInletOutletDuty (kW)Service
P (bar)T (°C)P (bar)T (°C)
R1Reforming Reactor24.80422.024.80830.618,030Heater
R2MeOH Reactor71.62255.071.62255−4490Cooling Water
IC1Heater25.14221.224.80426.723,690Heater
IC2Heater25.1439.224.80398.95123Heater
IC3Cooler24.46830.623.08357.2−20,678Cooling Water
IC4Heater23.08376.2022.34203.3−7284Cooling Water
IC5Cooler22.39203.3021.7060−24,918Cooling Water
IC6Heater71.9623071.62255413Steam HP
IC7Cooler71.6225571.2743.33−9758Cooling Water
IC8Cooler2.39125.802.3330−558.8Cooling Water
COMP1Compressor21.7060.0071.96230.33553Electricity
COMP2Compressor12.0476.7071.62276.8119Electricity
COMP3Heat Pump14.855325.5184.28848Electricity
Table A12. Inlet/outlet of methanol units—LCA.
Table A12. Inlet/outlet of methanol units—LCA.
Output to TechnosphereBaseProposed PlantUnit
Methanol, at plant/GLO U13601429kton
Inlet from technosphere
Natural gas, high-pressure, at consumer/RER U8,401,7048,401,704MWh
Natural gas, burned in industrial furnace low-Nox16,327,1087,958,111MWh
Energy ADP Colombia3,061,2341,329,673MWh
Electricity production, mix photovoltaic, at plant 886,449MWh
Water demineralized ETH U82456894kton
Aluminum oxide, at plant/RER U0.072430.0941kton
Copper oxide, at plant/RER U0.1490.1973kton
Zinc, primary, at regional storage/RER U0.057360.1031kton
Nickel, 99%, at plant/GLO U0.0080560.008056kton
Methanol plant/GLO/I U3.72 × 10−113.72 × 10−11p
Industrial furnace, natural gas/RER/I U−2.16 × 10−8−2.16 × 10−8p
Diethanolamine plant/RER U0.50.5kton
Air emissions
Heat, waste6,623,200,0003,228,535,767MJ
Nitrogen oxides0.2040.09944kton
Sulfur dioxide0.018760.008657kton
Methane, fossil260.01kton
Methanol32.7kton
Carbon dioxide, fossil111.1643.89kton
Water pollutants
Heat, waste544,000,000805,363,128MJ
COD, chemical oxygen demand0.66640.9838kton
BOD5, biological oxygen demand0.24480.3614kton
DOC, dissolved organic carbon0.32640.4819kton
TOC, total organic carbon0.32640.4819kton
AOX, adsorbable organic halogen as Cl0.001360.002kton
Formaldehyde0.1360.2007kton
Methanol1211kton
Phenol0.01360.02kton
Suspended solids, unspecified0.02720.0402kton
Chloride0.002720.00402kton
Phosphorus0.01360.0201kton
Known outputs to technosphere
Disposal catalyst for EDC production, 0% water0.2840.463kton

Appendix B

Figure A1. HYSYS flow chart base case MeOH plant.
Figure A1. HYSYS flow chart base case MeOH plant.
Energies 18 02633 g0a1
Figure A2. HYSYS flow chart proposal MeOH plant.
Figure A2. HYSYS flow chart proposal MeOH plant.
Energies 18 02633 g0a2
Figure A3. HYSYS flowchart heat pump (HP).
Figure A3. HYSYS flowchart heat pump (HP).
Energies 18 02633 g0a3
Table A13. Operating conditions: heat pump (HP)—working fluid propane.
Table A13. Operating conditions: heat pump (HP)—working fluid propane.
Heat Pump Conditions1–12–23–34–4
Temperature (°C)53.1784.2843.9743.39
Pressure (bar)14.8525.5125.5114.85
Flow (kg mol/h)1442
Reher DESTIL (Reboiler) (kW)6282
CondenDESTIL (Condenser) (kW)4379

References

  1. Williams, J.H. The technology path to deep greenhouse gas emissions cuts by 2050: The pivotal role of electricity. Science 2012, 335, 53–59. [Google Scholar] [CrossRef] [PubMed]
  2. Van Kranenburg, K.; Schols, E.; Gelevert, H.; De Kler, R.; Van Delft, Y.; Weeda, M. Empowering the Chemical Industry. Opportunities for Electrification. TNO-ECN 2016, 32p. Available online: https://www.tno.nl/media/7514/voltachem_electrification_whitepaper_2016.pdf (accessed on 15 February 2025).
  3. Muñoz-Maldonado, Y.; Correa-Quintana, E.; Ospino-Castro, A. Electrification of Industrial Processes as an Alternative to Replace Conventional Thermal Power Sources. Energies 2023, 16, 6894. [Google Scholar] [CrossRef]
  4. Goeppert, A.; Olah, G.A.; Prakash, G.K.S. Chapter 3.26—Toward a Sustainable Carbon Cycle: The Methanol Economy; Török, B., Dransfield, T.B.T.-G.C., Eds.; Elsevier: Amsterdam, The Netherlands, 2018; pp. 919–962. [Google Scholar]
  5. Pirouzfar, V.; Hakami, M.; Hassanpour zonoozi, M.; Su, C.H. Improving the performance of gasoline fuels by adding methanol and methyl tertiary-butyl ether along with metal oxides titanium oxide and magnesium oxide. Energy 2024, 294, 130687. [Google Scholar] [CrossRef]
  6. Dybiński, O.; Milewski, J.; Szabłowski, L.; Szczęśniak, A.; Martinchyk, A. Methanol, ethanol, propanol, butanol and glycerol as hydrogen carriers for direct utilization in molten carbonate fuel cells. Int. J. Hydrogen Energy 2023, 48, 37637–37653. [Google Scholar] [CrossRef]
  7. Tamaño del Mercado de Metanol y Análisis de Participación Tendencias de Crecimiento y Pronósticos (2024–2029). 2024. Available online: https://www.mordorintelligence.com/es/industry-reports/methanol-market (accessed on 18 February 2025).
  8. AHK; Cámara de Industria y Comercio Colombo-Alemana. Oferta y Demanda de Metanol en Colombia 2015 a 2021-Estudio de Mercado de H2V y Power to X en Colombia. 2024. Available online: https://www.minenergia.gov.co/es/ecosistema-hidrogeno-colombia/h2-en-colombia/cadena-de-valor/conversion-uso-final/ (accessed on 27 January 2025).
  9. Veritrade. 290511 Importaciones de Metanol en Colombia. Bogotá. 2025. Available online: https://www.veritradecorp.com/es/colombia/importaciones-y-exportaciones/metanol-alcohol-metilico/290511 (accessed on 27 January 2025).
  10. Chen, M.; Luo, Q.; Lin, H.; Sun, Q.; Gao, H.; Liu, S.; Li, Y.; Liang, Z. A study on reaction mechanism and kinetics of CO2 and MEA/DEA-tertiary amines in non-aqueous and water-lean solutions. Chem. Eng. Sci. 2023, 269, 118431. [Google Scholar] [CrossRef]
  11. Van de Bor, D.M.; Infante Ferreira, C.A. Quick selection of industrial heat pump types including the impact ofthermodynamic losses. Energy 2013, 53, 312–322. [Google Scholar] [CrossRef]
  12. Arpagaus, C.; Bless, F.; Uhlmann, M.; Schiffmann, J.; Bertsch, S.S. High temperature heat pumps: Market overview, state of the art, research status, refrigerants, and application potentials. Energy 2018, 152, 985–1010. [Google Scholar] [CrossRef]
  13. Dong, Y.; Madani, H.; Kou, X.; Wang, R. High temperature heat pump with dual uses of cooling and heating for industrial applications. Appl. Energy 2025, 379, 124962. [Google Scholar] [CrossRef]
  14. ISO40040; Environmental Management-Life Cycle Assessment-Requirements and Guidelines. ISO: Geneva, Switzerland, 2006.
  15. Sutar, D.D.; Jadhav, S.V. Life cycle assessment of methanol production by natural gas route. Mater. Today Proc. 2022, 57, 1559–1566. [Google Scholar] [CrossRef]
  16. Renó, M.L.G.; Lora, E.E.S.; Palacio, J.C.E.; Venturini, O.J.; Buchgeister, J.; Almazan, O. A LCA (life cycle assessment) of the methanol production from sugarcane bagasse. Energy 2011, 36, 3716–3726. [Google Scholar] [CrossRef]
  17. Soler, A.; Gordillo, V.; Lilley, W.; Schmidt, P.; Werner, W.; Houghton, T.; Dell Orco, S. E-Fuels: A Techno-Economic Assessment of European Domestic Production and Imports Towards 2050; Concawe: Brussels, Belgium, 2022. [Google Scholar]
  18. Olah, G.; Goeppert, A.; Czaun, M.; Prakash, G. Bi-reforming of methane from any source with steam and carbon dioxide exclusively to metgas (CO–2H2) for methanol and hydrocarbon synthesis. J. Am. Chem. Soc. 2013, 135, 648–650. [Google Scholar] [CrossRef] [PubMed]
  19. Onwuemezie, L.; Gohari Darabkhani, H.; Montazeri-Gh, M. Pathways for low carbon hydrogen production from integrated hydrocarbon reforming and water electrolysis for oil and gas exporting countries. Sustain. Energy Technol. Assess. 2024, 61, 103598. [Google Scholar] [CrossRef]
  20. Zamora, M. Metanol Verde en Colombia: Innovación Energética Para un Futuro Sostenible; Oil Channel: Bogotá, Colombia, 2024. [Google Scholar]
  21. Yu, B.; Yu, H.; Li, K.; Yang, Q.; Zhang, R.; Li, L.; Chen, Z. Characterisation and kinetic study of carbon dioxide absorption by an aqueous diamine solution. Appl. Energy 2017, 208, 1308–1317. [Google Scholar] [CrossRef]
  22. Kopac, T.; Demirel, Y. Impact of thermodynamics and kinetics on the carbon capture performance of the amine-based CO2 capture system. Environ. Sci. Pollut. Res. 2024, 31, 39350–39371. [Google Scholar] [CrossRef]
  23. Augsten, D. A Model for Vapor-Liquid Equilibria for Acid Gasalkanolamine—H2O Systems. Ph.D. Thesis, University of Texas at Austin, Austin, TX, USA, 1989. [Google Scholar]
  24. Pinsent, B.; Pearson, I.; Roughton, F. The kinetics of combination of carbon dioxide with hydroxide ions. Trans. Faraday Soc. 1956, 52, 1512–1520. [Google Scholar] [CrossRef]
  25. Rinker, E.; Ashour, S.; Sandall, O. Kinetics and modeling of carbon dioxide absorption into aqueous solutions of diethanolamine. Ind. Eng. Chem. Res. 1996, 35, 1107–1114. [Google Scholar] [CrossRef]
  26. Wilhelm, D.; Simbeck, D.; Karp, A.; Dickenson, R. Syngas production for gas-toliquids applications: Technologies, issues and outlook. Fuel Process Technol. 2001, 71, 139–141. [Google Scholar] [CrossRef]
  27. Alli, R.D.; de Souza, P.A.L.; Mohamedali, M.; Virla, L.D.; Mahinpey, N. Tri-reforming of methane for syngas production using Ni catalysis.current status and future. Catal. Today 2023, 407, 107–124. [Google Scholar] [CrossRef]
  28. Khamlichi, E.; Thybaud, N. Chemical Conversion of CO2: Overview, Quantification of Energy and Environmental Benefits and Economic Evaluation of Three Chemical Routes; Report; French Environment and Energy Management Agency (ADEME): Angers, France, 2014. [Google Scholar]
  29. Choudhary, V.; Mondal, K. CO2 reforming of methane combined with steam reforming or partial oxidation of methane to syngas over NdCoO3 perovskite-type mixed metal-oxide catalyst. Appl. Energy 2006, 83, 1024–1032. [Google Scholar] [CrossRef]
  30. Luu, M.; Milani, D.; Bahadori, A.; Abbas, A. A comparative study of CO2 utilization in methanol synthesis with various syngas production technologies. J. CO2 Util. 2015, 12, 62–76. [Google Scholar] [CrossRef]
  31. Canete, B.; Gigola, C.; Brignole, N.B. Synthesis Gas Processes for Methanol Production via CH4 Reforming with CO2, H2O, and O2. Ind. Eng. Chem. Res. 2014, 53, 7103–7112. [Google Scholar] [CrossRef]
  32. Shi, C.; Elgarni, M.; Mahinpey, N. Process design and simulation study: CO2 utilization through mixed reforming of methane for methanol synthesis. Chem. Eng. Sci. 2021, 233, 1163–1164. [Google Scholar] [CrossRef]
  33. Arakawa, H. Research and Development on New Synthetic Routers for Basic Chemicals by Catalytic Hydrogenation of CO2; Studies in Surface Science and Catalysis; Elsevier: Amsterdam, The Netherlands, 1998; pp. 19–30. [Google Scholar]
  34. Aresta, M.; Dibenedetto, A. Utilisation of CO2 as chemical fedstock: Opportunities and challenges. Dalt. Trans. 2007, 28, 2975–2992. [Google Scholar] [CrossRef]
  35. Alsayegh, S.; Johnson, J.; Ohs, B.; Wessling, M. Methanol production via direct carbon dioxide hydrogenation using hydrogen from photocatalytic water splitting: Process development and techno-economic analysis. J. Clean. Prod. 2019, 208, 1446–1458. [Google Scholar] [CrossRef]
  36. Lee, S.; Sawant, A.; Rodrigues, K.; Kulik, C. Effects of carbon-dioxide and water on the methanol synthesis catalyst. Energy Fuels 1989, 3, 2–7. [Google Scholar] [CrossRef]
  37. Ross, J.R.H. Natural gas reforming and CO2 mitigation. Catal. Today 2005, 100, 151–158. [Google Scholar] [CrossRef]
  38. Chen, C.; Lu, Y.; Banares-Alcantara, R. Direct and indirect electrification of chemical industry using methanol production as a case study. Appl. Energy 2019, 243, 71–90. [Google Scholar] [CrossRef]
  39. Liu, Y.; Groll, E.A.; Yazawa, K.; Kurtulus, O. Économies d’énergie et financières enregistrées sur les pompes à chaleur fonctionnant au CO2 et au NH3 dans des applications de chauffage et de refroidissement simultanés pour l’industrie agroalimentaire: Études de cas. Int. J. Refrig. 2017, 73, 111–124. [Google Scholar] [CrossRef]
  40. Hartmund Jørgensen, P.; Ommen, T.; Elmegaard, B. Quantification and comparison of COP improvement approaches for large-scale ammonia heat pump systems. Int. J. Refrig. 2021, 129, 301–316. [Google Scholar] [CrossRef]
  41. MinEnergia. Informe memorias al Congreso. Colombia. 2024. Available online: https://www.minenergia.gov.co/documents/12320/Memorias_al_Congreso_de_la_Republica_2023-2024.pdf (accessed on 4 March 2025).
  42. Ciroth, A.; Fleischer, G.; Gerner, K.; Kurnst, H. A New Approach for a Modular Valuation of LCAs. Int. J. LCA 2003, 8, 273–282. [Google Scholar] [CrossRef]
  43. IPCC Guidelines for National Greenhouse Gas Inventories; Institute for Global Environmental Strategies (IGES): Kangawa, Japan, 2006.
  44. Préconsultants. The Eco-Indicator 99—A Damage Oriented Method for Life Cycle Impact Assessment. The Nederland. 2000. Available online: https://pre-sustainability.com/ (accessed on 24 February 2025).
  45. Jolliet, O.; Margni, M.; Charles, R.; Humbert, S.; Payet, J.; Rebitzer, G.; Rosenbaum, R. IMPACT 2002+: A new life cycle impact assessment methodology. Int. J. Life Cycle Assess. 2003, 8, 324–330. [Google Scholar] [CrossRef]
  46. Van-Dal, É.S.; Bouallou, C. Design and simulation of a methanol production plant from CO2 hydrogenation. J. Clean. Prod. 2013, 57, 38–45. [Google Scholar] [CrossRef]
  47. Perez-Fortes, M.; Schoneberger, J.; Boulamanti, A.; Tzimas, E. Methanol synthesis using captured CO2 as raw material: Techno-economic and environmental assessment. Appl. Energy 2016, 161, 718–732. [Google Scholar] [CrossRef]
  48. Xie, Y.; Song, L.; Liu, C. Analysis of a solar assisted heat pump dryer with a storage tank. In Proceedings of the 2006 ASME International of Solar Energy Conference, Denver, CO, USA, 8–13 July 2006. [Google Scholar]
  49. Feng, X.; Berntsson, T. Critical COP for an economically feasible industrial heat-pump application. Appl. Therm. Eng. 1997, 17, 93–101. [Google Scholar] [CrossRef]
  50. UPME. Factores de Emisión de la Red de Energía Eléctrica en Colombia. 2021. Available online: https://www1.upme.gov.co/siame/Documents/Calculo-FE-del-SIN/Documento_calculo_Cartilla_Factor_de_emision_2021.pdf (accessed on 20 March 2025).
  51. Goedkoop, M.; Spriensma, R. The Eco-Indicator 99: A Damage Oriented Method for Life Cycle Assessment, Methodology Report, 3rd ed.; Pré Consultants: Amersfoort, The Netherlands, 2001. [Google Scholar]
  52. Pennington, D.; Margni, M.; Payet, J.; Charles, R.; Jolliet, O. Estimating Cumulative Toxicological Risks and Potential Impacts for Human Health and Ecosystems in LCA. Environ. Toxicol. Chem. 2003, 8, 324–330. [Google Scholar]
Figure 1. Process flow diagram of the carbon capture unit based on DEA absorption.
Figure 1. Process flow diagram of the carbon capture unit based on DEA absorption.
Energies 18 02633 g001
Figure 2. Process flow diagram of the case base MeOH production plant simulated in HYSYS.
Figure 2. Process flow diagram of the case base MeOH production plant simulated in HYSYS.
Energies 18 02633 g002
Figure 3. Process flow diagram of the proposal MeOH production plant simulated in HYSYS.
Figure 3. Process flow diagram of the proposal MeOH production plant simulated in HYSYS.
Energies 18 02633 g003
Figure 6. Distiller used to determine the energy required for the separation process of a methanol–water mixture.
Figure 6. Distiller used to determine the energy required for the separation process of a methanol–water mixture.
Energies 18 02633 g006
Figure 7. Energy required for separation of methanol–water mixture (without insulation).
Figure 7. Energy required for separation of methanol–water mixture (without insulation).
Energies 18 02633 g007
Figure 8. Environmental midpoint results.
Figure 8. Environmental midpoint results.
Energies 18 02633 g008
Figure 9. Environmental endpoint (damage) results.
Figure 9. Environmental endpoint (damage) results.
Energies 18 02633 g009
Table 1. Kinetic parameters used in (14) [24,25].
Table 1. Kinetic parameters used in (14) [24,25].
Reaction N°kE (cal/mol)Reference
104.32 × 101313,249Pinsent et al. (1956)
112.38 × 101729,451Rinker et al. (1996)
126,480,0005072Rinker et al. (1996)
131.34 × 101711,497Rinker et al. (1996)
Table 2. Composition of the flue gas in the carbon capture unit. The data were obtained from the SRM unit.
Table 2. Composition of the flue gas in the carbon capture unit. The data were obtained from the SRM unit.
Componentmol%
H 2 O 16.9
C O 2 8.05
N 2 72.7
O 2 3.13
The total C O 2 produced (7388 kg/h) has a composition close to 95% mol.
Table 3. Inventory data.
Table 3. Inventory data.
InventoryProduction/Consumption
(Base Case)
Production/Consumption
(Proposed Unit)
Unit
Methanol produced13601429kt
Natural gas for reforming563563kt
Natural gas for heating975475kt
Demineralized water82456984kt
LPS steam1651-kt
Electricity / C O 2 capture fed2,863,1501,403,064MW
Electricity/methanol compression-fed190,133660,519MW
Electricity/compression-fed/distillation heat pump7951152,538MW
Amine DEA0.50.5kt
Steam generated284259kt
Distillation wastewater576852kt
Surplus   C O 2 gas2250878kt
Surplus methane260kt
Surplus hydrogen10kt
Methanol to environment1514kt
Table 4. Midpoint categories: normalization factors.
Table 4. Midpoint categories: normalization factors.
Midpoint CategoriesUnitNormalization Factors
Respiratory inorganicskg PM2.5 eq6.11
Carcinogens kg   C 2 H 3 C l eq1.23 × 105
Global warming kg   C O 2 eq8.74 × 104
Non-renewable energyMJ primary1.54 × 106
Table 5. Damage categories: normalization factors.
Table 5. Damage categories: normalization factors.
Damage CategoriesUnitNormalization Factors
Human healthDALY1.00 × 10−2
Ecosystem quality PDF   x   m 2 x yr1.00 × 104
Climate change kg   C O 2 eq8.70 × 104
ResourcesMJ primary1.00 × 106
Table 6. Comparative simulated methanol yields.
Table 6. Comparative simulated methanol yields.
VariableBase CaseProposal Unit
MeOH Production (kg MeOH/kg Gas)2.422.54
Table 7. Utility consumption per kilogram of MeOH produced.
Table 7. Utility consumption per kilogram of MeOH produced.
VariableBase CaseProposal Unit
Fuel Gas (kW/kg MeOH)125.6
Steam (kg steam/kg MeOH)73.5
Electricity (kW/kg MeOH)2.31.6
Table 8. Summary of C O 2 environmental indicators.
Table 8. Summary of C O 2 environmental indicators.
Balance (kg/kg MeOH)Base CaseProposal Unit
C O 2 consumed0.30.3
C O 2 outlet3.80.99
C O 2 net−3.5−0.79
C O 2 vent1.640.62
Table 9. Energy sources for column’s reboiler.
Table 9. Energy sources for column’s reboiler.
Energy Sources C O 2   E m i s s i o n
Steam power unit (7389 kWh)1772
Heat pump (850 kWh)107
Table 10. Energy supply of methanol distillation (20 L volume).
Table 10. Energy supply of methanol distillation (20 L volume).
Distillation ProcessMethanol
Produced (99% v/v) (kg/h)
Energy Consumed (kW) No IsolationEnergy Consumed (kW) Isolation(-) Thermal LossesSimulated Experiment (kW)Deviation (Model/Real)
Experimental unit1.21.761.0440.9%0.986%
Simulated distillation (HYSYS)79426282- --
Table 11. Midpoint category assessment results.
Table 11. Midpoint category assessment results.
Midpoint CategoryUnitBase CaseProposed Plant MeOH
Respiratory inorganicskg PM2.5 eq9.52000 × 1056.02000 × 105
Carcinogens kg   C 2 H 3 C l eq5.46000 × 1073.74000 × 107
Global warming kg   C O 2 eq4.97000 × 1092.52000 × 109
Non-renewable energyMJ primary1.17000 × 10117.74000 × 1010
Table 12. Characterization damage factors of the various reference substances.
Table 12. Characterization damage factors of the various reference substances.
Midpoint CategoriesDamage FactorsUnits
Carcinogens1.45 × 10−6DALY/kg chloroethylene
Non-carcinogens1.45 × 10−6DALY/kg chloroethylene
Respiratory inorganics7.00 × 10−4DALY/kg PM2.5
Ozone layer1.05 × 10−3DALY/kg CFC-11
Radiation2.10 × 10−10DALY/Bq carbon-14
Respiratory organics2.13 × 10−6DALY/kg ethylene
Aquatic ecotoxicity8.86 × 10−5PDF·m2·yr/kg·triethylene glycol
Terrestrial ecotoxicity8.86 × 10−5PDF·m2·yr/kg·triethylene glycol
Terrestrial acidification/nutr.1.04PDF·m2·yr/kg S O 2
Land occupation1.09PDF·m2·yr/m2·organic arable land·yr
Global warming1 kg   C O 2 / kg   C O 2
Mineral extraction5.10 × 10−2MJ/kg iron
Non-renewable energy45.6MJ/kg crude oil
Table 13. Damage category assessment results.
Table 13. Damage category assessment results.
Damage CategoryUnitBase CaseProposed Plant MeOH
Human healthDALY8.4 × 1025.5 × 102
Ecosystem quality PDF   *   m 2   * yr1.6 × 1081.3 × 108
Climate change kg   C O 2 eq5.0 × 1092.5 × 109
ResourcesMJ primary1.2 × 10117.7 × 1010
Disclaimer/Publisher’s Note: The statements, opinions and data contained in all publications are solely those of the individual author(s) and contributor(s) and not of MDPI and/or the editor(s). MDPI and/or the editor(s) disclaim responsibility for any injury to people or property resulting from any ideas, methods, instructions or products referred to in the content.

Share and Cite

MDPI and ACS Style

Correa-Quintana, E.; Muñoz-Maldonado, Y.; Ospino-Castro, A. Chemical Process for the Production of Methanol with Carbon Capture (CO2) Integrating the Concept of Electrification by Heat Pump and Use of Renewable Energy. Energies 2025, 18, 2633. https://doi.org/10.3390/en18102633

AMA Style

Correa-Quintana E, Muñoz-Maldonado Y, Ospino-Castro A. Chemical Process for the Production of Methanol with Carbon Capture (CO2) Integrating the Concept of Electrification by Heat Pump and Use of Renewable Energy. Energies. 2025; 18(10):2633. https://doi.org/10.3390/en18102633

Chicago/Turabian Style

Correa-Quintana, Edgar, Yecid Muñoz-Maldonado, and Adalberto Ospino-Castro. 2025. "Chemical Process for the Production of Methanol with Carbon Capture (CO2) Integrating the Concept of Electrification by Heat Pump and Use of Renewable Energy" Energies 18, no. 10: 2633. https://doi.org/10.3390/en18102633

APA Style

Correa-Quintana, E., Muñoz-Maldonado, Y., & Ospino-Castro, A. (2025). Chemical Process for the Production of Methanol with Carbon Capture (CO2) Integrating the Concept of Electrification by Heat Pump and Use of Renewable Energy. Energies, 18(10), 2633. https://doi.org/10.3390/en18102633

Note that from the first issue of 2016, this journal uses article numbers instead of page numbers. See further details here.

Article Metrics

Back to TopTop