Enhancing Economic Efficiency: Analyzing Transformer Life-Cycle Costs in Power Grids
Abstract
1. Introduction
2. Transformer Life-Cycle Cost Model
2.1. Initial Investment Cost C1
2.2. Operation and Maintenance Costs C2 + C3
2.2.1. Transformer Energy Costs Cte
2.2.2. Transformer Operation Labor Maintenance Costs Com
2.3. Failure Costs C4
2.4. Decommissioning Disposal Costs C5
3. Materials and Methods
4. Results and Discussion
4.1. Change Rule of Transformer LCC under Different Influencing Factors
4.1.1. Cost Comparison of Transformers of Different Voltage Levels
4.1.2. Transformer Cost Comparison by Manufacturer
4.1.3. Cost Comparison of Transformers with Different Cooling Methods
4.1.4. Cost Comparison of Transformers of Different Rated Capacities
4.2. Linkages among the Four Influencing Factors
4.3. Analysis of the Proportion of Life-Cycle Costs of Transformers
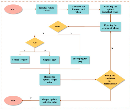
4.4. Using WOA to Optimize Transformer Life-Cycle Costs
- Under the same number of iterations, the smaller the population number, the smoother the optimization curve; this is because the smaller population converges faster and the easier it is to enter the local optimal solution. On the contrary, the larger the population, the slower the convergence of the calculation, because with the expansion of the population the probability of wanting to cover all the solutions in the selection is decreasing, which can easily lead to the invalidation of the calculation, so generally the size of the problem that can be used in the population algorithm is not too large [28];
- Under the same number of populations, the more the number of iterations, the smoother the optimization curve. This is because the objective function has not completely reached stability and basic convergence. The larger the number of iterations, the higher the accuracy and the smoother the curve that is obtained, but if the objective function has reached stability and basic convergence, the number of iterations to accumulate the computational error is also very large [29]. This paper lists the three different iteration times as within a reasonable range, so there is a law of the above;
- When the number of populations is 10 and 30, with the number of iterations, the number of generations in which the optimal value occurs varies more. When the population size is 20, the number of generations with optimal values remains at a stable level with little change.
5. Conclusions
- This paper analyzes the cost law under different influencing factors involved in the transformer during its service life. Through the processing of a large number of grid transformer life-cycle cost data, under different influencing factors of the transformer LCC fluctuation range, mean value and normal curve distribution characteristics can be obtained and the following law can be stated: 110 kV voltage level, B manufacturers, ONAN cooling mode and 31.5 MVA Rated capacity are closely linked, this parameter collocation of the transformer use process is more stable and efficient and is widely used in actual production. Compared with the previous research, this paper combed the transformer LCC data under different influencing factors, drew charts to more intuitively show the above law and analyzed and summarized the connection between the four influencing factors, which makes up for the lack of previous literature on the study of the influencing factors of transformer LCC, and has a certain guiding role in the selection of transformers for practical application;
- In addition to this, based on the transformer LCC model established in the first section of this paper, the LCC proportion of each type of cost from commissioning to decommissioning of the transformer was calculated using specific arithmetic examples, setting various parameters such as the rated capacity, voltage class and cooling method of the transformer as quantitative variables and considering only the impact of each part of the cost on the total cost, thus obtaining the following: C1 stably occupies 98% of the life cycle cost of the selected 220 kv transformer during the commissioning period. Therefore, when selecting a transformer, we should focus on the C1 of the selected transformer, scientifically plan the initial program, efficiently manage the personnel and equipment and minimize the expenditures in procurement and construction, financial management and labor training. Compared with previous studies, this paper sets other influencing factors as quantitative, focuses on the impact of C1–C5 on the total cost and more scientifically and rationally proves the important impact of C1 on transformer LCC, which is of great significance to help enterprises make smarter decisions in the process of practical application and to reduce energy consumption and costs;
- After that, based on the transformer LCC model established in the first section of this paper, the objective function is constructed for the specific arithmetic example of 3.2, and all the parameters except the loading rate K are defined as constants so as to obtain an objective optimization function with K as the independent variable. By setting y = x, a spatial 3D transformer LCC function plot is obtained, and the optimization seeking process of the whale optimization algorithm can be clearly observed: the objective function is a single-peak function with only one global optimum, and the WOA is also the most effective optimizer for this function in terms of the smoothness of the surface. Meanwhile, in the whole optimization calculation process, it can be concluded that under the same number of iterations, the smaller the population number, the smoother the optimization curve is; under the same number of populations, the larger the number of iterations, the smoother the optimization curve is; when the population number is 20, the number of generations of optimal values appearing maintains at a stable level without much change. Therefore, the objective function optimization curve when the population number is 20 and 50 iterations is the best optimization curve for the transformer LCC in this algorithm, and the optimal optimization value is 6,219,510,000 CNY. Compared with previous studies, this algorithm example shows that the whale optimization algorithm is very competitive and exploitable, and the principle of WOA is relatively intuitive and easy to understand, which helps to better explain and convey the optimization results in practical applications, and it can provide a very good optimization path for transformer LCC optimization, and it also proves that choosing a smaller number of populations and a larger number of iterations in the optimization process can make the optimization results more accurate and reliable, which provides a reliable basis and reference for the optimization of transformer LCC in practical applications. Procurement management is a management activity for procurement work. Through procurement management, the modernized management mode of the power grid company can be implemented; guaranteeing the improvement of the management level, procurement management can effectively reduce the procurement cost and prevent the procurement risk. In the future, we can combine the results of life-cycle cost optimization with the procurement management system of the power grid, analyze the change characteristics of procurement management under the concept of life-cycle management, adopt the methods of segment assignment and quantification, fuzzy comprehensive evaluation, etc., and study the differences in the requirements of procurement in various aspects such as power grid planning, engineering and construction, operation and maintenance, asset handling, etc., so as to provide a high-quality material guarantee for the construction of a strong and intelligent power grid.
Author Contributions
Funding
Data Availability Statement
Conflicts of Interest
Nomenclature
| a | Tariff level | ECP | E-commerce platform |
| AF | Availability factor | ERP | Enterprise resource planning |
| AIS | Air Insulated Substation | EUAC | Equivalent uniform annual costs |
| C1 | Initial investment cost (CNY 10,000) | GIS | Gas Insulated Substation |
| C2 | Maintenance cost (CNY 10,000) | HGIS | Hybrid Gas Insulated Substation |
| C3 | Overhaul cost (CNY 10,000) | IQR | Interquartile range |
| C4 | Failure cost (CNY 10,000) | K | Load factor |
| C5 | Decommissioning disposal cost (CNY 10,000) | Ktq | Random number in (0, 1) for the substation |
| Cc | Commissioning cost (CNY 10,000) | Lt | Total load of the grid (kW) |
| Ccu | Compensation for critical users (CNY 10,000) | LCC | Life-cycle cost |
| Cer | Cost of emergency repairs (CNY 10,000) | ODAF | Forced oil circulation directed air cooling |
| Cf | Finance cost (CNY 10,000) | OFAF | Forced oil circulation air-cooled |
| Ci | Installation cost (CNY 10,000) | ONAF | Natural oil circulating air-cooled |
| CLL | Cost of lost load (CNY 10,000) | ONAN | Natural cooling |
| CNLL | Cost of no-load loss (CNY 10,000) | P0 | No-load losses (kW) |
| CNS | Cost of the recovered salvage value (CNY 10,000) | Pk | Load losses (kW) |
| Com | Transformer operation labor maintenance costs (CNY 10,000) | PMS | Power production management system |
| Com(t) | Operation and maintenance cost of the equipment in year t (CNY 10,000) | Q1 | 1st quartile |
| Cpc | Procurement and construction cost (CNY 10,000) | Q2 | 2nd quartile |
| CR | Cleanup cost of the transformer at end-of-life (CNY 10,000) | Q3 | 3rd quartile |
| Ct | Training cost (CNY 10,000) | r | Inflation rate |
| Cte | Transformer energy cost (CNY 10,000) | R | Social discount rate |
| Ctolm | Transformer operation labor maintenance cost (CNY 10,000) | T | Number of hours of annual operation (hour) |
| Ctq | Rated capacity of the substation (CNY 10,000) | WOA | Whale optimization algorithm |
| CV | Cost of the lost value of the transformer at early end-of-life (CNY 10,000) | ε | Expected salvage value rate |
References
- Hussain Sheikh, A.; Ilahi Bakhsh, F. Sustainable development and applications of variable frequency transformer (VFT). Sustain. Energy Technol. Assess. 2023, 57, 103193. [Google Scholar] [CrossRef]
- Zhou, C.; Che, C.; Wang, P.; Zhang, Q. Diformer: A dynamic self-differential transformer for new energy power autoregressive prediction. Knowl. Based Syst. 2023, 281, 111061. [Google Scholar] [CrossRef]
- Yuqin, X.; Zheng, R. Modeling and Comprehensive Sensitivity Analysis of Life Cycle Cost of Power Transformers. J. North China Electr. Power Univ. 2014, 41, 80–87. (In Chinese) [Google Scholar]
- Du, M.; Zhao, Y.; Liu, C.; Zhu, Z. Lifecycle cost forecast of 110 kV power transformers based on support vector regression and gray wolf optimization. Alex. Eng. J. 2021, 60, 5393–5399. [Google Scholar] [CrossRef]
- Safaei, F.; Niasati, M. Calculation of UHV transformer insulation risk by extended Monte Carlo method. Electr. Power Syst. Res. 2023, 218, 109219. [Google Scholar] [CrossRef]
- Toren, M. Optimization of transformer parameters at distribution and power levels with hybrid Grey wolf-whale optimization algorithm. Eng. Sci. Technol. Int. J. 2023, 43, 101439. [Google Scholar] [CrossRef]
- Hosseinkhanloo, M.; Kalantari, N.T.; Behjat, V.; Ravadanegh, S.N. Optimal exploitation of power transformer fleet considering loss of life and economic evaluation based on failure probability. Electr. Power Syst. Res. 2022, 213, 108801. [Google Scholar] [CrossRef]
- Marchi, B.; Zanoni, S.; Mazzoldi, L.; Reboldi, R. Energy Efficient EAF Transformer—A Holistic Life Cycle Cost Approach. Procedia CIRP 2016, 48, 319–324. [Google Scholar] [CrossRef]
- Han, X.; Li, Y.; Nie, L.; Huang, X.; Deng, Y.; Yan, J.; Kourkoumpas, D.; Karellas, S. Comparative life cycle greenhouse gas emissions assessment of battery energy storage technologies for grid applications. J. Clean Prod. 2023, 392, 136251. [Google Scholar] [CrossRef]
- Park, S.H.; Jang, K.W.; Kweon, D.J.; Shon, J.G. Analysis of Economic Replacement Cycle of Power Transformer Based on LCC Considering Maintenance Effect. J. Electr. Eng. Technol. 2018, 13, 1630–1636. [Google Scholar]
- Chengjun, X.; Guihua, Q. Life Cycle Cost Model and Sensitivity Analysis of Power Transformers. East China Electr. Power 2012, 40, 26–30. (In Chinese) [Google Scholar]
- Jie, L. Research on Power Transformer Selection Based on Life Cycle Cost; North China Electric Power University: Beijing, China, 2016. (In Chinese) [Google Scholar]
- Xiubo, J.; Wenxuan, W. Application of Interval Analysis Method in the Life Cycle Cost Model of Power Transformers. Electr. Power Autom. Equip. 2011, 31, 50–53. (In Chinese) [Google Scholar]
- Dong, S.; Zhongneng, M. Life cycle cost model and Sensitivity analysis of distribution network switchgear. Power Syst. Prot. Control. 2018, 46, 150–155. (In Chinese) [Google Scholar]
- Mohan, T.M.; Nireekshana, T. A Genetic Algorithm for Solving Optimal Power Flow Problem. In Proceedings of the 2019 3rd International Conference on Electronics, Communication and Aerospace Technology (ICECA), Coimbatore, India, 12–14 June 2019; pp. 1438–1440. [Google Scholar]
- Awais, M.; Basit, A.; Adnan, R.; Khan, Z.A.; Qasim, U.; Shafique, T.; Javaid, N. Overload Management in Transmission System Using Particle Swarm Optimization. Procedia Comput. Sci. 2015, 52, 858–865. [Google Scholar] [CrossRef]
- Atashpaz-Gargari, E.; Lucas, C. Imperialist Competitive Algorithm: An Algorithm for Optimization Inspired by Imperialistic Competition. In Proceedings of the 2007 IEEE Congress on Evolutionary Computation, Singapore, 25–28 September 2007; pp. 4661–4667. [Google Scholar]
- Mirjalili, S.; Lewis, A. The Whale Optimization Algorithm. Adv. Eng. Softw. 2016, 95, 51–67. [Google Scholar] [CrossRef]
- Albrechtowicz, P.; Cisek, P. An impact of the line resistance on the power flow calculations with installed phase-shifting transformer in different voltage levels power systems. Electr. Power Syst. Res. 2022, 209, 107970. [Google Scholar] [CrossRef]
- Bengang, W.; Hua, H.; Junshang, L.; Nannan, W.; Mingqiu, D.; Tianyi, J. Three Dimensional Simulation Technology Research of Split Type Cooling Transformer Based on Finite Volume Method. Energy Procedia 2017, 141, 405–410. [Google Scholar] [CrossRef]
- Li, C.; Zhang, H.; Zhou, H.; Sun, D.; Dong, Z.; Li, J. Double-layer optimized configuration of distributed energy storage and transformer capacity in distribution network. Int. J. Electr. Power 2023, 147, 108834. [Google Scholar] [CrossRef]
- Gustavsen, B.; Portillo, A.; Ronchi, R.; Mjelve, A. Measurements for validation of manufacturer’s white-box transformer models. Procedia Eng. 2017, 202, 240–250. [Google Scholar] [CrossRef]
- Szczerba, Z.; Siodelski, A.; Grzenkowicz, A. The Problems of Transformer Automatic Control for Voltage Levels and Reactive Power Flow Regulation in Electrical Power System. IFAC Proc. Vol. 1997, 30, 55–61. [Google Scholar] [CrossRef]
- Chien, C.; Trappey, A.J.C.; Wang, C. ARIMA-AdaBoost hybrid approach for product quality prediction in advanced transformer manufacturing. Adv. Eng. Inf. 2023, 57, 102055. [Google Scholar] [CrossRef]
- Yang, Z.; Shang, W.; Zhang, H.; Garg, H.; Han, C. Assessing the green distribution transformer manufacturing process using a cloud-based q-rung orthopair fuzzy multi-criteria framework. Appl. Energ 2022, 311, 118687. [Google Scholar] [CrossRef]
- Ajour, M.N.; Abu-Hamdeh, N.H.; Mostafa, M.E. Optimizing and simulating cooling of electric transformer room utilizing genetic algorithm to reduce electricity/water demand by incorporating borehole ground heat exchangers. J. Taiwan Inst. Chem. Eng. 2023, 148, 104907. [Google Scholar] [CrossRef]
- Niu, B.; Wu, X.; Yu, J.; Wu, H.; Liu, W. Research on large-capacity impulse test technology for distribution transformer based on energy storage intelligent power. Energy Rep. 2022, 8, 275–285. [Google Scholar] [CrossRef]
- Chauhdry, M.H.M. A framework using nested partitions algorithm for convergence analysis of population distribution-based methods. Eur. J. Comput. Optim. 2023, 11, 100067. [Google Scholar] [CrossRef]
- Aarnoudse, L.; Pavlov, A.; Oomen, T. Nonlinear Iterative Learning Control: A Frequency-Domain Approach for Fast Convergence and High Accuracy. IFAC Pap. 2023, 56, 1889–1894. [Google Scholar] [CrossRef]











| Parameters | Value |
|---|---|
| equipment type | main transformer |
| affiliated substation | 110 kV Substation |
| Wiring Method | double busbar 1 |
| voltage level | AC 110 kV |
| date of commissioning | 1992.03 |
| commissioning period | 30 |
| rated capacity (MVA) | 31.5 |
| GIS, AIS, HGIS | AIS 2 |
| indoor, semi-indoor, outdoor | outdoor |
| whether there is intelligent substation | Yes |
| arrangement | above ground outdoor |
| degree of dirtiness | Class c 3 |
| topographic condition | peacefully |
| phase | three-phase |
| dielectric | oil-dip |
| winding form | triple winding 4 |
| wooling method | ONAN |
| intervals | main transformer interval 5 |
| rated voltage | 110 |
| rated current | 472.4 |
| no-load loss (kW) | 63.4 |
| load Loss (kW) | 285 |
| Cost | C1: | C2 + C3 + C4 (Approximated as Ctolm) | C5 |
|---|---|---|---|
| Average (CNY 10,000) | 609.01 | 20.94 | −34.66 |
| Population Size | Number of Iterations | Generation in Which the Optimal Value Appears | Best Value (CNY 10,000) |
|---|---|---|---|
| 10 | 10 | 6 | 620.982 |
| 30 | 14 | 621.243 | |
| 50 | 19 | 621.947 | |
| 20 | 10 | 10 | 621.943 |
| 30 | 11 | 621.945 | |
| 50 | 13 | 621.951 | |
| 30 | 10 | 7 | 621.944 |
| 30 | 16 | 621.946 | |
| 50 | 21 | 621.949 |
Disclaimer/Publisher’s Note: The statements, opinions and data contained in all publications are solely those of the individual author(s) and contributor(s) and not of MDPI and/or the editor(s). MDPI and/or the editor(s) disclaim responsibility for any injury to people or property resulting from any ideas, methods, instructions or products referred to in the content. |
© 2024 by the authors. Licensee MDPI, Basel, Switzerland. This article is an open access article distributed under the terms and conditions of the Creative Commons Attribution (CC BY) license (https://creativecommons.org/licenses/by/4.0/).
Share and Cite
Gui, F.; Chen, H.; Zhao, X.; Pan, P.; Xin, C.; Jiang, X. Enhancing Economic Efficiency: Analyzing Transformer Life-Cycle Costs in Power Grids. Energies 2024, 17, 606. https://doi.org/10.3390/en17030606
Gui F, Chen H, Zhao X, Pan P, Xin C, Jiang X. Enhancing Economic Efficiency: Analyzing Transformer Life-Cycle Costs in Power Grids. Energies. 2024; 17(3):606. https://doi.org/10.3390/en17030606
Chicago/Turabian StyleGui, Fangxu, Heng Chen, Xinyue Zhao, Peiyuan Pan, Cheng Xin, and Xue Jiang. 2024. "Enhancing Economic Efficiency: Analyzing Transformer Life-Cycle Costs in Power Grids" Energies 17, no. 3: 606. https://doi.org/10.3390/en17030606
APA StyleGui, F., Chen, H., Zhao, X., Pan, P., Xin, C., & Jiang, X. (2024). Enhancing Economic Efficiency: Analyzing Transformer Life-Cycle Costs in Power Grids. Energies, 17(3), 606. https://doi.org/10.3390/en17030606

