Framework and Outlooks of Multi-Source–Grid–Load Coordinated Low-Carbon Operational Systems Considering Demand-Side Hierarchical Response
Abstract
1. Introduction
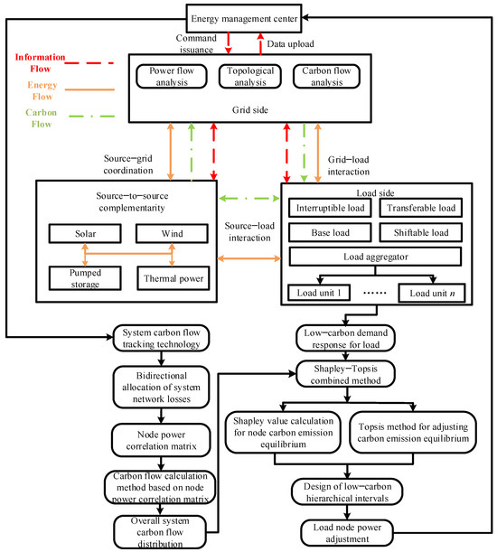
2. Integrated Operational Framework
2.1. Overall Implementation Framework
2.2. Comparative Analysis of the Overall Framework
2.3. Support Mechanism for Operational System Dispatch
3. Operational System Dispatch Based on Carbon Tracking and Low-Carbon Demand Hierarchical Response
3.1. Economic Dispatch Mechanism for the Multi-Source–Grid–Load Operation System
3.2. Analysis of the Relationship Between Power Flow Calculation and Carbon Flow Tracking
3.3. Carbon Flow Tracking Method
3.4. Load-Side Low-Carbon Demand Hierarchical Response Mechanism
- (1)
- Calculation method.
- (2)
- Topsis-based correction.
- (3)
- Load-side low-carbon demand hierarchical response interval division considering tiered carbon pricing.
4. Discussion on the Load-Side Low-Carbon Demand Response Dynamic Adjustment Mechanism
4.1. Demand Response Dynamic Adjustment Mechanism
4.2. Analysis of the Impact of the Policy Environment on Low-Carbon Demand Response
5. Integrated Source–Grid–Load Coordination Algorithm and Process Analysis
- (1)
- Power Flow Calculation: Based on known generator outputs, power grid topology, and load power, a power flow calculation is performed to obtain the power flow distribution within the system. By using the interval power flow method, the power flow results are output in interval form, providing the necessary node voltage and branch power flow information for subsequent carbon flow tracking.
- (2)
- Carbon Flow Tracking: Based on the interval power flow calculation results, a node power correlation matrix is constructed to quantify the power distribution of generators to each node and branch. By combining the carbon emission intensity of the units, the carbon flow tracking method is used to precisely calculate the carbon emissions at each node.
- (3)
- Carbon Emission Distribution and Contribution Analysis: The Shapley value is used to calculate the balanced carbon emission contribution of each node, while also obtaining the marginal contribution (maximum and minimum values) of the node. This provides the basis for subsequent low-carbon grading.
- (4)
- Low-Carbon Grading and Power Regulation: Based on the marginal contribution and balanced contribution of node carbon emissions, low-carbon grading intervals are established, dividing the system’s load nodes into four levels. Power adjustment is prioritized for higher-level nodes, with the adjustment range determined by the distance between the node’s current carbon emission level and its balanced contribution.
- (5)
- Feedback and Iterative Optimization: The power regulation results are used to update the power flow and carbon flow distributions, recalculating the node carbon emission data and low-carbon grading intervals. Through iterative optimization, the generator output and load power are gradually adjusted to achieve synchronous optimization of the generation-side operating costs and the load-side comprehensive costs, ultimately obtaining the optimal low-carbon and efficient operating solution.
6. Outlooks
- (1)
- Precise resource matching and multi-energy flow complementary control technology on the supply and demand sides: Future research should further explore how to achieve precise matching and efficient utilization of resources on both the supply and demand sides, particularly focusing on multi-energy flow complementary control technologies that drive power systems toward intelligent coordination. Based on the optimized coordination between generation and load sides, the system can maintain stability and efficiency even under strong renewable energy fluctuations. In addition, the integration of cloud technology and big data is crucial, allowing users to easily access cloud-based system data and analyze their electricity consumption behavior through big data mining techniques. This not only helps identify consumer patterns but also lays the foundation for personalized energy demand and information services, effectively enhancing the matching between load and generation. On the practical application level, the construction of intelligent platforms will provide more real-time scheduling options for power companies, improving system flexibility and response speed.
- (2)
- Accurate carbon emission modeling and measurement technology for multi-energy and energy storage integration: As more types of energy and energy storage technologies are integrated into power systems, the current carbon emission tracking models face challenges in terms of accuracy and temporal–spatial resolution. Future research should focus on developing real-time and precise carbon emission measurement technologies, which are critical for ensuring that carbon emissions during energy usage are monitored and recorded with high accuracy. Moreover, research into methods for tracking green electricity consumption and verifying emission reductions is essential, especially in the context of the growing global carbon markets. Accurate carbon measurement and certification technologies can provide users with more opportunities to participate in carbon trading markets and promote the efficient use of renewable energy.
- (3)
- Fine-tuned low-carbon demand response mechanisms considering load node characteristics and demand differences: When designing low-carbon demand response mechanisms, it is important to fully consider the different characteristics and demand variations in load nodes. Future research can introduce more influencing factors, such as the electricity consumption characteristics of load nodes, economic tolerance of users, and individual preferences, to build more refined response mechanisms that better meet the needs of different load nodes. In addition, in an integrated operational mechanism involving multiple stakeholders, the issues of cost and benefit distribution must also be addressed. The asymmetry of information and differences in risk preferences among different stakeholders will affect the degree of system optimization. Therefore, future research should focus on achieving comprehensive optimization of costs and benefits across multiple time scales, ensuring that all participants in the system receive reasonable economic returns under low-carbon goals. This will provide energy companies with more targeted demand response strategies, enhancing user participation and overall system efficiency.
- (4)
- Multi-variable introduction and dynamic adaptability in multi-source–grid–load integrated planning: In the context of multi-source–grid–load integrated planning, it is not sufficient to only consider carbon emissions and economic benefits. More variables, such as economic costs, social benefits, and the impact of policies and regulations, should be introduced. Furthermore, research should explore the flexibility and adaptability of planning schemes under conditions of dynamic uncertainty, to develop a more comprehensive set of planning indicators capable of responding to the complex and changing energy market environment. This approach will not only better support the achievement of low-carbon goals but also ensure the feasibility and resilience of planning schemes in real-world applications.
- (5)
- Deepen the low-carbon demand hierarchical response mechanism: It is crucial to deepen the low-carbon demand hierarchical response mechanism by exploring multi-round adjustments and dynamic system optimization. After the first round of adjustments, the system’s state will change, requiring nodes to be reranked and a new optimized adjustment scheme to be developed. Through multi-round hierarchical response and dynamic updates of node operating states, the system can progressively approach the optimal configuration for active carbon response, ultimately reaching a globally optimal solution. This multi-round dynamic optimization not only better adapts to system changes but also enhances the overall efficiency and responsiveness of the system.
- (6)
- Optimization strategies combining load forecasting and multi-round low-carbon demand response: Regarding the integration of load forecasting and response strategies, the concept of hierarchical forecasting could be introduced in the future, particularly to address the uncertainties associated with wind, solar power, and load. Multi-round response strategies based on hierarchical forecasting can provide solutions for complex load fluctuations that may occur in the future. By conducting comprehensive load forecasting for each node in the system, data can be prepared in advance to support response strategies at different time intervals, ensuring the accuracy and validity of decision-making. This will also help improve the system’s flexibility and adaptability, making it more resilient to fluctuations and uncertainties in the operating environment.
- (7)
- Multi-dimensional contribution of system nodes and optimization of classification standards: The multi-dimensional contributions of system nodes to overall system performance need to be considered, especially in terms of carbon emissions, system stability, and power quality. Since the role of each node in the system varies over time and space, evaluating and integrating their multi-dimensional contributions into the node classification standards will help build a more scientific and fair response mechanism. This will not only better support the achievement of the system’s low-carbon goals but also ensure the overall reliability of system operations, thereby enhancing the comprehensive performance of the power system.
- (8)
- Load aggregators in carbon market trading and system resource optimization: The role of load aggregators in integrating resources across various stakeholders in the system should be explored, especially in the prediction and optimization of carbon emissions and reduction potential. Load aggregators can represent multiple load nodes in carbon market trading, achieving carbon market benefits while reducing the overall system carbon costs. Moreover, in the context of coordinated development between the electricity and carbon markets, the integration of market forecasting and system decision-making can enable dynamic control of carbon costs across the entire system, further optimizing low-carbon operations.
7. Conclusions
- (1)
- Innovative mechanism for the integration of carbon tracking and demand response: This work proposes a framework that integrates carbon tracking technology with demand response mechanisms, effectively supporting the low-carbon economic dispatch of the system. This promotes the efficient utilization of resources on the generation, load, and storage sides, thus enhancing overall system efficiency and carbon reduction. The framework not only increases system flexibility but also provides practical value for the expansion of future renewable energy systems.
- (2)
- Carbon flow calculation method based on the node correlation matrix: A carbon flow calculation method based on the node power correlation matrix is devised. Compared to traditional methods, it reduces redundant steps and improves computational efficiency. This method lays a solid foundation for developing efficient low-carbon demand response strategies, particularly in complex power network environments, where it enables more accurate tracking of carbon emissions and supports real-time decision-making and optimization.
- (3)
- Precise low-carbon demand response mechanism: A low-carbon demand hierarchical response mechanism based on the Shapley–Topsis combination is designed, significantly improving the precision of load-side responses. This mechanism effectively guides load nodes to implement accurate low-carbon responses, ensuring that system nodes participate in the regulation based on their carbon emission contributions, thus optimizing the overall carbon emission distribution of the system.
- (4)
- Building on this research, future work could further incorporate hydrogen storage technologies and analyze their dynamic impact on low-carbon scheduling under varying load and carbon pricing conditions. Additionally, a more hierarchical demand response model could be considered to better accommodate load fluctuation characteristics across different temporal and spatial scales, thereby enhancing system flexibility and responsiveness.
Author Contributions
Funding
Conflicts of Interest
References
- Jin, C.; Lv, Z.; Li, Z.; Sun, K. Green finance, renewable energy and carbon neutrality in OECD countries. Renew. Energy 2023, 211, 279–284. [Google Scholar] [CrossRef]
- Xie, B.C.; Zhang, R.Y.; Chen, X.P. China’s optimal development pathway of intermittent renewable power towards carbon neutrality. J. Clean. Prod. 2023, 406, 136903. [Google Scholar] [CrossRef]
- Li, Y.; Yang, X.; Du, E.; Liu, Y.; Zhang, S.; Yang, C.; Zhang, N.; Liu, C. A review on carbon emission accounting approaches for the electricity power industry. Appl. Energy 2024, 359, 122681. [Google Scholar] [CrossRef]
- Wang, J.; Wen, J.; Wang, J.; Yang, B.; Jiang, L. Water electrolyzer operation scheduling for green hydrogen production: A review. Renew. Sustain. Energy Rev. 2024, 203, 114779. [Google Scholar] [CrossRef]
- Yang, B.; Wang, J.; Zhang, X.; Yu, T.; Yao, W.; Shu, H.; Zeng, F.; Sun, L. Comprehensive overview of meta-heuristic algorithm applications on PV cell parameter identification. Energy Convers. Manag. 2020, 208, 112595. [Google Scholar] [CrossRef]
- Yang, Z.; Yang, F.; Min, H.; Tian, H.; Hu, W.; Liu, J. Review on optimal planning of new power systems with distributed generations and electric vehicles. Energy Rep. 2023, 9, 501–509. [Google Scholar] [CrossRef]
- Pan, Z.; Song, Y.; Jing, Z. A visualization method for bidding games in the electricity spot market. Energy Rep. 2022, 8, 1305–1312. [Google Scholar] [CrossRef]
- Wang, P.; Govindarasu, M. Multi-agent based attack-resilient system integrity protection for smart grid. IEEE Trans. Smart Grid 2020, 11, 3447–3456. [Google Scholar] [CrossRef]
- Wang, J.; Wen, J.; Wang, J.; Yang, B.; Jiang, L. Coordinated scheduling of wind-solar-hydrogen-battery storage system for techno-economic-environmental optimization of hydrogen production. Energy Convers. Manag. 2024, 314, 118695. [Google Scholar] [CrossRef]
- Khalid, M. Smart grids and renewable energy systems: Perspectives and grid integration challenges. Energy Strat. Rev. 2024, 51, 101299. [Google Scholar] [CrossRef]
- Chen, X.; Hu, Q.; Shi, Q.; Cui, H.; Li, X.; Li, F. Review on Residential Distributed Energy Resource Management in New Power System. Autom. Electr. Power Syst. 2024, 48, 157–175. [Google Scholar]
- Chen, G.; Li, M.; Dong, Y. Research on the Simulation Technology Architecture for the New-type Power System. Proc. CSEE 2023, 43, 6535–6551. [Google Scholar]
- Wang, L.; Ren, X.; Ma, Y.; Liu, Z.; Dong, W.; Ni, L. Optimal low-carbon scheduling of integrated energy systems considering stepped carbon trading and source-load side resources. Energy Rep. 2024, 12, 3145–3154. [Google Scholar] [CrossRef]
- Wang, Y.; Qiu, J.; Tao, Y. Optimal power scheduling using data-driven carbon emission flow modelling for carbon intensity control. IEEE Trans. Power Syst. 2021, 37, 2894–2905. [Google Scholar] [CrossRef]
- Wu, Z.; Xu, Z.; Gu, W.; Zhou, S.; Yang, X. Decentralized game-based robustly planning scheme for distribution network and microgrids considering bilateral energy trading. IEEE Trans. Sustain. Energy 2021, 13, 803–817. [Google Scholar] [CrossRef]
- Zhang, L.; Li, S.; Nie, Q.; Hu, Y. A two-stage benefit optimization and multi-participant benefit-sharing strategy for hybrid renewable energy systems in rural areas under carbon trading. Renew. Energy 2022, 189, 744–761. [Google Scholar] [CrossRef]
- Wang, L.; Zhang, Y.; Li, Z.; Huang, Q.; Xiao, Y.; Yi, X.; Ma, Y.; Li, M. P2P trading mode for real-time coupled electricity and carbon markets based on a new indicator green energy. Energy 2023, 285, 129179. [Google Scholar] [CrossRef]
- Wang, P.; Yuan, W.; Su, C.; Wu, Y.; Lu, L.; Yan, D.; Wu, Z. Short-term optimal scheduling of cascade hydropower plants shaving peak load for multiple power grids. Renew. Energy 2022, 184, 68–79. [Google Scholar] [CrossRef]
- Jiang, K.; Wang, P.; Wang, J.; Liu, N. Reserve cost allocation mechanism in renewable portfolio standard-constrained spot market. IEEE Trans. Sustain. Energy 2021, 13, 56–66. [Google Scholar] [CrossRef]
- Xu, G.; Guo, Z.; Zheng, S. Optimization Strategy for Incentive-Based Integrated Demand Response Considering Mul-ti-Dimensional Coupling Characteristics of Consumers. Authorea Preprints 2023. [Google Scholar] [CrossRef]
- Zhou, Y.; Wang, J.; Yang, M.; Xu, H. Hybrid active and passive strategies for chance-constrained bilevel scheduling of community multi-energy system considering demand-side management and consumer psychology. Appl. Energy 2023, 349, 121646. [Google Scholar] [CrossRef]
- Li, B.; Song, Y.; Hu, Z. Carbon flow tracing method for assessment of demand side carbon emissions obligation. IEEE Trans. Sustain. Energy 2013, 4, 1100–1107. [Google Scholar] [CrossRef]
- Gu, Y.; Li, J.; Xing, X.; Cai, Z.; Deng, G.; Sun, T.; Li, Z. Carbon emission flow calculation of power systems considering energy storage equipment. In Proceedings of the 2023 8th Asia Conference on Power and Electrical Engineering (ACPEE), Tianjin, China, 14–16 April 2023; pp. 1268–1272. [Google Scholar]
- Wu, X.; Yang, W.; Zhang, N.; Zhou, C.; Song, J.; Kang, C. A Distributed Computing Algorithm for Electricity Carbon Emission Flow and Carbon Emission Intensity. Prot. Control Mod. Power Syst. 2024, 9, 138–146. [Google Scholar] [CrossRef]
- Cheng, Y.; Zhang, N.; Wang, Y.; Yang, J.; Kang, C.; Xia, Q. Modeling carbon emission flow in multiple energy systems. IEEE Trans. Smart Grid 2018, 10, 3562–3574. [Google Scholar] [CrossRef]
- Luo, Y.; Zhang, X.; Yang, D. Emission Trading Based Optimal Scheduling Strategy of Energy Hub with Energy Storage and Integrated Electric Vehicles. J. Mod. Power Syst. Clean Energy 2020, 8, 267–275. [Google Scholar] [CrossRef]
- Yao, M.; Zhang, X.; Yang, P.; Zhang, J.; Zhang, X.; Zhang, Z. Low-carbon optimal scheduling of source-grid-load-storage based on improved wind-solar scene clustering combined with virtual energy storage. Power Syst. Prot. Control 2024, 52, 115–130. [Google Scholar]
- Liu, Z.; Zhang, Z. Collaborative Planning of Distribution Network Source-network-load-storage Considering Multi-Agent Game. Power Syst. Technol. 2023, 47, 5046–5058. [Google Scholar]
- Liu, L.; Li, B.; Qi, B.; Ye, X.; Sun, Y.; Tian, S.; Zhu, C.; Xi, P. Optimization of communication capacity for load control considering shared risk link group in source-grid-load system. Int. J. Electr. Power Energy Syst. 2020, 122, 106166. [Google Scholar] [CrossRef]
- Zhang, N.; Hu, Z.; Shen, B.; He, G.; Zheng, Y. An integrated source-grid-load planning model at the macro level: Case study for China’s power sector. Energy 2017, 126, 231–246. [Google Scholar] [CrossRef]
- Shi, S.; Yin, J. Global research on carbon footprint: A scientometric review. Environ. Impact Assess. Rev. 2021, 89, 106571. [Google Scholar] [CrossRef]
- Xuan, W.; Shouxiang, W.; Qianyu, Z.; Shaomin, W.; Liwei, F. A multi-energy load prediction model based on deep multi-task learning and ensemble approach for regional integrated energy systems. Int. J. Electr. Power Energy Syst. 2021, 126, 106583. [Google Scholar] [CrossRef]
- Li, J.; Tian, Y.; Zhang, Y.; Xie, K. Assessing spatially multistage carbon transfer in the life cycle of energy with a novel multi-flow and multi-node model: A case of China’s coal-to-electricity chain. J. Clean. Prod. 2022, 339, 130699. [Google Scholar] [CrossRef]
- Zhan, T.-S.; Yang, C.-D. Complex power tracing technique of load extraction using incidence matrix multiplication. In Proceedings of the 2011 6th IEEE Conference on Industrial Electronics and Applications (ICIEA), Beijing, China, 21–23 June 2011; pp. 901–906. [Google Scholar]
- Zhang, N.; Li, Y.; Huang, J. Carbon Measurement Method and Carbon Meter System for Whole Chain of Power System. Autom. Electr. Power Syst. 2023, 47, 2–12. [Google Scholar]
- Zhou, T.; Kang, C.; Xu, Q. Preliminary theoretical investigation on power system carbon emission flow. Autom. Electr. Power Syst. 2012, 36, 38–43, 85. [Google Scholar]
- Kang, C.; Du, E.; Li, Y.; Zhang, N.; Chen, Q.; Guo, H.; Wang, P. Key Scientific Problems and Research Framework for Carbon Perspective Research of New Power Systems. Power Syst. Technol. 2022, 46, 821–833. [Google Scholar]
- Liu, C.; Li, Y.; Wang, Q.; Wang, X.; Chen, C.; Lin, Z.; Yang, L. Optimal configuration of park-level integrated energy system considering integrated demand response and construction time sequence. Energy Rep. 2022, 8, 1174–1180. [Google Scholar] [CrossRef]
- Fang, F.; Yu, S.; Liu, M. An improved Shapley value-based profit allocation method for CHP-VPP. Energy 2020, 213, 118805. [Google Scholar] [CrossRef]
- Kizielewicz, B.; Więckowski, J.; Sałabun, W. SESP-SPOTIS: Advancing Stochastic Approach for Re-identifying MCDA Models. In International Conference on Computational Science; Springer: Cham, Switzerland, 2024; pp. 281–295. [Google Scholar]
- Wang, Y.; Chen, H.; Zhao, S.; Fan, L.; Xin, C.; Jiang, X.; Yao, F. Benefit Evaluation of Carbon Reduction in Power Transmission and Transformation Projects Based on the Modified TOPSIS-RSR Method. Energies 2024, 17, 2988. [Google Scholar] [CrossRef]
- Stoilova, S.; Munier, N. A novel fuzzy SIMUS multicriteria decision-making method. An application in railway passenger transport planning. Symmetry 2021, 13, 483. [Google Scholar] [CrossRef]
- Więckowski, J.; Wątróbski, J.; Shkurina, A.; Sałabun, W.; Więckowski, J.; Wątróbski, J.; Shkurina, A.; Sałabun, W. Adaptive multi-criteria decision making for electric vehicles: A hybrid approach based on RANCOM and ESP-SPOTIS. Artif. Intell. Rev. 2024, 57, 270. [Google Scholar] [CrossRef]
- Pandey, V.; Komal; Dincer, H. A review on Topsis method and its extensions for different applications with recent de-velopment. Soft Comput. 2023, 27, 18011–18039. [Google Scholar] [CrossRef]
- Lv, G.; Zhang, Y.; Zhu, J.; Liu, L.; Wu, Y.; Wang, T. Low-carbon optimal operation of electricity–heat–gas systems based on bi-directional tiered-pricing carbon trading. Energy Rep. 2023, 9, 377–387. [Google Scholar] [CrossRef]
- Luo, J. Research on Demand Response Policies for New Power Systems. Master’s Thesis, North China Electric Power University, Beijing, China, 2024. [Google Scholar]
- Liao, X.; Zhang, Y.; Li, Z.; Wei, H.; Ding, H. Probability interval power flow calculation method for distribution network considering correlation of distributed wind power output. Electr. Power Autom. Equip. 2024, 157, 109827. [Google Scholar]




| Method | Principle | Applicable Scene | Dominance | Defect |
|---|---|---|---|---|
| Topsis | Based on the distance calculation of the ideal solution and the negative ideal solution, the decision schemes are sorted | Multiple criteria decision-making problems | Simple calculation, strong adaptability. and high efficiency | It is unable to deal with complex nonlinear constraint problems |
| SESP-SPOTIS | Based on planning and optimization theory | Large-scale system planning and complex constrained optimization | It is suitable for long-term planning and multivariate complex optimization | Not suitable for real-time decision-making and rapid optimization |
| ESP-COMET | Multi-criteria decision-making method based on comprehensive order entropy theory | Cost–benefit analysis in energy transition | It is suitable for long-term cost control and investment decisions | Not suitable for instant optimization |
| SIMUS | Multi-criteria decision-making method based on linear programming orientation | Multi-subsystem scheduling optimization and simulation research | A scheduling simulation suitable for multi-energy systems | Slow response to real-time adjustment |
| RANCOM | The optimization method based on a random algorithm is solved by random search and global optimization | Optimization of high-dimensional complex problems | It is suitable for dealing with difficult modeling and complex problems | Large amount of calculation, poor real-time performance |
| Interval | Priority | Tiered Carbon Price |
|---|---|---|
| Ⅰ | ||
| Ⅱ | ||
| Ⅲ | ||
| Ⅳ |
| Province | Target | Participants | Subsidy Intensity | Response Patterns |
|---|---|---|---|---|
| Jiangsu | Maximum load 5% | Industrial and commercial users, air conditioning load, energy storage, electric vehicles | Peak clipping: 10–45 CNY/KW Peak clipping: 10–45 CNY/KW Filling valley: 8 CNY/KW Real-time response: 10 CNY/KW | Filling valley bidding |
| Shanghai | Maximum load 3% | Residents and other electricity subjects, electric steam, energy storage | Peak clipping: 30 CNY/KW Filling valley: 12/KW | Bidding models |
| Hubei | Maximum load 3–5% | Industrial and commercial users | 0–30 CNY/KW | Bidding models |
| Shandong | Maximum load 5% | Industrial and commercial users, energy storage, electric vehicles | Up to 2 times the real-time electricity price | Bidding models |
| Tianjin | Maximum load 3% | Industry and commerce, electric vehicles, energy storage | Peak clipping: 12 CNY/KW Filling valley: 5 CNY/KW | Combination of bidding and fixed price |
Disclaimer/Publisher’s Note: The statements, opinions and data contained in all publications are solely those of the individual author(s) and contributor(s) and not of MDPI and/or the editor(s). MDPI and/or the editor(s) disclaim responsibility for any injury to people or property resulting from any ideas, methods, instructions or products referred to in the content. |
© 2024 by the authors. Licensee MDPI, Basel, Switzerland. This article is an open access article distributed under the terms and conditions of the Creative Commons Attribution (CC BY) license (https://creativecommons.org/licenses/by/4.0/).
Share and Cite
Cui, Y.; Zheng, J.; Wu, W.; Xu, K.; Ji, D.; Di, T. Framework and Outlooks of Multi-Source–Grid–Load Coordinated Low-Carbon Operational Systems Considering Demand-Side Hierarchical Response. Energies 2024, 17, 6208. https://doi.org/10.3390/en17236208
Cui Y, Zheng J, Wu W, Xu K, Ji D, Di T. Framework and Outlooks of Multi-Source–Grid–Load Coordinated Low-Carbon Operational Systems Considering Demand-Side Hierarchical Response. Energies. 2024; 17(23):6208. https://doi.org/10.3390/en17236208
Chicago/Turabian StyleCui, Yong, Jian Zheng, Wenying Wu, Kun Xu, Desen Ji, and Tian Di. 2024. "Framework and Outlooks of Multi-Source–Grid–Load Coordinated Low-Carbon Operational Systems Considering Demand-Side Hierarchical Response" Energies 17, no. 23: 6208. https://doi.org/10.3390/en17236208
APA StyleCui, Y., Zheng, J., Wu, W., Xu, K., Ji, D., & Di, T. (2024). Framework and Outlooks of Multi-Source–Grid–Load Coordinated Low-Carbon Operational Systems Considering Demand-Side Hierarchical Response. Energies, 17(23), 6208. https://doi.org/10.3390/en17236208
