Abstract
The present study aims to carry out a comparative Multi-Objective Optimization (MOO) of a 10 MW FOWT semi-submersible using three different metaheuristic optimization techniques and a sophisticated approach for optimizing a floating platform. This novel framework enables highly efficient 3D plots, an optimization loop, and the automatic and comparative output of solutions. Python, the main interface, integrated PyMAPDL and Pymoo for intricate modeling and simulation tasks. For this case study, the ZJUS10 Floating Offshore Wind Turbine (FOWT) platform, developed by the state key laboratory of mechatronics and fluid power at Zhejiang University, was employed as the basis. Key criteria such as platform stability, overall structural mass, and stress were pivotal in formulating the objective functions. Based on a preliminary study, the three metaheuristic optimization algorithms chosen for optimization were Particle Swarm Optimization (PSO), Simulated Annealing (SA), and Ant Colony Optimization (ACO). Then, the solutions were evaluated based on Pareto dominance, leading to a Pareto front, a curve that represents the best possible trade-offs among the objectives. Each algorithm’s convergence was meticulously evaluated, leading to the selection of the optimal design solution. The results evaluated in simulations elucidate the strengths and limitations of each optimization method, providing valuable insights into their efficacy for complex engineering design challenges. In the post-processing phase, the performances of the optimized FOWT platforms were thoroughly compared both among themselves and with the original model, resulting in validation. Finally, the ACO algorithm delivered a highly effective solution within the framework, achieving reductions of 19.8% in weight, 40.1% in pitch, and 12.7% in stress relative to the original model.
1. Introduction
The increasing global demand for renewable energy has led to significant advancements in offshore wind technology [1,2]. Floating Offshore Wind Turbines (FOWTs) have emerged as a viable solution for deep-water installations, where wind speeds are higher and traditional fixed-bottom turbines are impractical [3]. Furthermore, FOWTs offer several advantages over onshore and nearshore wind turbines, including reduced noise and increased energy production [4,5]. Among the various floating platform designs, semi-submersibles are favored in mainland China due to their inherent stability in deep waters and cost-effectiveness [6]. However, installing FOWTs is more challenging because of the high construction costs and the need for more advanced offshore wind farm technology [7,8]. The commercialization and competitiveness of these platforms [9] consider three main factors: cost-effectiveness, stability in deeper waters, and structural integrity. Optimizing these three parameters is a complex task that requires balancing multiple objectives. In recent years, advances in Multi-Objective Optimization (MOO) [10,11] have focused on metaheuristic approaches which combine machine learning techniques that enhance the performance of optimization algorithms [12,13].
Evolutionary Algorithms (EAs) remain the most prevalent techniques in the world of metaheuristics, especially in the optimization of Floating Offshore Wind Turbines (FOWTs). Jiazhi Wang et al. [14] developed a Multi-Objective Optimization framework for a 15 MW semi-submersible Floating Offshore Wind Turbine using an Evolutionary Algorithm. Their approach combines frequency-domain simulations with equilibrium analysis to evaluate the responses of the floating platform and its mooring system. The optimal design reduced the structural steel usage of the floating platform by 3.13% to 11.34%, while improving the pitch motion performance by 2.32% to 20.63%. Additionally, T.A. Boghdady et al. introduced an innovative hybrid Evolutionary Algorithm, LBBO-DE (Linearized Biogeography-Based Optimization and Differential Evolution), for maximizing power generation in wind energy conversion systems (WECS) [15]. Furthermore, Hüseyin Hakli et al. proposed a Modified Differential Evolution (MDE) algorithm for solving wind turbine placement optimization, which demonstrated an average increase of 10–12% in energy production compared to Differential Evolution (DE) and Genetic Algorithm (GA) methods [16]. Serhat Duman et al. developed the Multi-Objective Adaptive Guided Differential Evolution (MO-AGDE) algorithm, applied to optimize the multi-objective AC optimal power flow (MO-ACOPF) for hybrid energy sources, including wind, photovoltaic (PV), and tidal systems. On the other hand, Christos A. Christodoulou et al. employed the Harmony Search Method to determine the optimal number of turbines for a wind farm, achieving an optimal result of 31 turbines generating 16,934 kW/year, with a fitness value of 0.001309, outperforming other techniques in terms of efficiency and computational effectiveness [17]. In a similar vein, Özkan et al. investigated the aerodynamic design and optimization of small-scale wind turbine blades using a novel artificial bee colony algorithm based on blade element momentum (ABC-BEM), achieving 1 kW at 9 m/s (compared to 11 m/s for the baseline) and a peak output of 1.46 kW at 10 m/s, surpassing the reference turbine’s 1.2 kW at 13 m/s. This demonstrated the effectiveness of the ABC-BEM approach for small-scale turbine design [18]. Then, Ajay Sharma et al. focused on the design of controller parameters for a wind turbine emulator using an artificial bee colony algorithm [19]. Furthermore, Oussama Maroufi et al. introduced a hybrid fractional fuzzy PID controller for Maximum Power Point Tracking (MPPT) and the pitch control of wind turbines. This controller improved MPPT performance by providing more accurate power capture at varying wind speeds compared to traditional PID controllers [20]. In terms of real-time optimization, Su, Yongxin. et al. [21] tackled the challenge of balancing power production and fatigue loads in wind turbines by developing a method that handles real-time optimization. Meanwhile, Charhouni et al. [22] took a different angle, focusing on reducing the Levelized Cost of Energy (LCOE) in wind farms. The results show that strategically placing turbines of different types enhances efficiency and cost-effectiveness in wind farms, making this a promising approach for real-world applications in energy engineering.
While this study focuses on metaheuristic techniques, it specifically delves into Ant Colony Optimization (ACO), Particle Swarm Optimization (PSO), and Simulated Annealing (SA), all of which do not belong to the Evolutionary Algorithm (EA) family. In this regard, Kyoungboo Yang et al. [23] proposed a novel layout optimization method for wind farms using Simulated Annealing (SA), which outperformed random and grid-based placement methods, resulting in a 12–18% increase in energy output. Similarly, A. Mu et al. [24] introduced an optimal Model Reference Adaptive Control (MRAC) approach for floating wind turbines, optimized using Simulated Annealing, significantly improving system stability by reducing yaw, pitch, and heave motions. In another study, Peng Chen [25] applied the Simulated Annealing algorithm to predict the dynamic response of Floating Offshore Wind Turbines (FOWTs), while Yongman Park et al. [26] focused on optimizing the hull form of semi-submersible Floating Production Units (FPUs), achieving a 15% reduction. In addition, Ruilin Chen et al. [27] developed an improved SA algorithm to optimize electrical collector systems in large offshore wind farms, highlighting certain limitations of Simulated Annealing for Multi-Objective Optimization (MOO) in FOWTs, which often require large-scale searches for conflicting objectives.
The current trend also involves combining metaheuristic techniques with neural networks and other complex machine learning methods. For example, Mahmudur Rahman [28] demonstrated the use of Ant Colony Optimization (ACO) to control wind turbine tower vibrations, achieving a 40% reduction in vibration compared to traditional PID approaches. Xiaoqiang Wen et al. [29] combined ACO with the Extreme Learning Machine (ELM) to optimize wind turbine performance predictions, improving accuracy over traditional models. Similarly, Yunus Eroğlu [30] took a fresh approach to fault detection in wind turbines by using an artificial neural network (ANN) trained with a novel ACO-based algorithm, Antrain ANN, while Xin Zhao et al. [31] optimized the sizing of hybrid energy storage for wind power systems, reducing error margins by around 3%. ACO is flexible and effective in handling constraints such as spacing and anchoring types for FOWTs but remains computationally complex.
The computationally simpler technique is certainly PSO, a well-known and widely used method due to its rapid convergence. Indeed, Gu, B et al. [32] utilized PSO to maximize power output in small- and medium-scale wind farms, optimizing turbine arrangement and operational parameters such as pitch and wake effects. The optimization resulted in better overall performance, reducing wake losses and improving energy capture. Likewise, Tang et al. [33] applied a hybrid optimization method to lower the Levelized Cost of Energy (LCOE) in wind farms. In a similar vein, Song et al. [34] combined PSO with the Arithmetic Optimization Algorithm (AO) to minimize construction and power loss costs. In another study, Yong Ma et al. [35]. explored how PSO, combined with the FAST program, could optimize offshore wind turbine blade design, resulting in a 7.82% increase in power coefficient (Cp) and a 5.11% reduction in maximum stress compared to the baseline design. Jianping Zhang also [36] used an improved PSO algorithm alongside a Back Propagation Neural Network (BPNN) to model offshore wind resources in China, identifying regions with optimal wind speeds from 7 m/s to 9 m/s. It is observed that previous studies have mainly focused on optimizing FOWT technologies, but they often fail to achieve the optimal results. One limitation is that these studies do not take into consideration how different optimization techniques can react differently to varying inputs. A more effective approach is to combine several optimization methods in one framework, allowing them to work together and find the most optimal solution. The current work is thus motivated by the aim of reaching the best possible solutions for FOWTs, specifically addressing the challenges of designing semi-submersible platforms.
This study employs an approach that integrates numerical modeling with optimization algorithms for a 10 MW semi-submersible, aiming to reach better stability for the FOWT system, a reduced mass, and optimal structural integrity. Its novelty lies in its comparative framework, which not only benchmarks the algorithms against one another but also identifies the strengths and weaknesses of different methods in various complex design parameters. This starts with a detailed look at the ZJUS10 floating platform, which covers essential topics like hydrodynamics, aerodynamics, mooring dynamics, and the coupled dynamic analysis method. Then the optimization problem is clearly defined, and this paper discusses the chosen optimization approach, the optimizer, and the specific settings and processes involved before focusing on how the results are selected and analyzed in depth.
2. Methodology
2.1. ZJUS10 FOWT System
2.1.1. ZJUS10 Floating Platform
A Floating Offshore Wind Turbine (FOWT) typically comprises the wind turbine, the floating platform, and the mooring system. In this paper, the whole FOWT is regarded as a rigid body. According to Newton’s second law, its dynamic equation of motion in the time domain is as follows:
where the product is the inertial force due to the acceleration of the structure. represents the inertia of the whole system and is the acceleration vector in all relevant degrees of freedom. Then, , , and denote, respectively, the aerodynamic, hydrodynamic, mooring, and gravitational forces.
This study established that the primary stability requirements of the FOWT system include maintaining a maximum pitch angle of less than 10°. Additionally, the area enclosed by the system’s restoring moment curve up to the immersion angle must be at least 130% of that enclosed by the tilting moment curve. Concerning the motion response criteria, the acceleration at the top of the tower should not exceed 1.5 m/s2. Moreover, the period of oscillatory motion should ideally fall outside the wave period range of the selected maritime area. The 10 MW FOWT semi-submersible investigated in this work (Figure 1), named ZJUS10 [37,38], employs the DTU10MW wind turbine designed by the Technical University of Denmark, with a rated wind speed of 11.4 m/s. The tower stands at 103 m and has a natural frequency exceeding 0.5 Hz, categorizing it as a rigid body. ZJUS10 features a compact and straightforward design that uses concrete and water for ballast [38,39]. The Y-shaped pontoons are crucial for ensuring buoyancy and stability. A Cartesian coordinate system featuring XYZ axes, which are customarily employed in similar applications, was employed, situating the origin at (0, 0, 0), positioned at the mean free surface at the midpoint of the mid-column. Within this system, the Z-axis extends vertically upward, while the X-axis is oriented in the direction of wave incidence. Notably, the origin remains anchored at the center of gravity (COG) and adapts in accordance with any transitions or rotations of the floating body. The design also provides a uniform draft of 22 m and a freeboard of 16 m (Table 1), with a submerged volume of 257,900 cubic meters, including the pontoons, cones, and 4 m of the cylinder height. The Y-shaped pontoons are essential for buoyancy and stability, while the column size influences the platform’s response to wave loading and its ability to support the wind turbine. The mooring system is symmetrically configured with three catenary lines to constrain the platform’s movement to six degrees of freedom. Finally, ZJUS10 is intended for operation at a water depth of 130 m.
Figure 1.
ZJUS10 platform and coordinate system.
Table 1.
Dimensions of the ZJUS10 platform.
2.1.2. 10 MW Wind Turbine
The aerodynamic loads on blades are calculated based on the blade element momentum (BEM) theory [40], where blades are divided into many small elements that act as two-dimensional airfoils (Figure 2). For each blade element, the generated axial forces can be expressed as:
where represents the air density, and represent the lift coefficient and the drag coefficient, respectively, and represents the inflow angle. represents the represent the blade element chord, and represents the relative incoming flow velocity between the air and the blade element cross-section, and can be expressed as:
where represents the incoming wind speed, represents the rotation speed of the rotor, and and represent the axial induction factor and tangential induction factor, respectively. Furthermore, several unsteady nonlinear aerodynamic effects of tip losses, hub losses, dynamic inflow, and skewed wake are considered based on related empirical correction methods. denotes the radial distance along the blade, and T and Q indicate the axial thrust and rotational torque.
Figure 2.
The aerodynamic loads of a blade element.
Shown in Table 2, the rotor diameter of such a turbine typically ranges from 170 to 220 m. The blades, which can exceed 90 m in length, are meticulously crafted to maximize wind energy capture. The expansive rotor diameter allows the turbine to sweep a larger area, thereby enhancing the energy harvested from the wind. The hub height of a 10 MW wind turbine generally stands between 100 and 150 m above ground level. The cut-in wind speed, the minimum speed at which the turbine begins generating power, is typically from around 3 to 4 m per second (m/s). Conversely, the cut-out wind speed, the maximum speed at which the turbine can safely operate, usually lies between 25 and 30 m/s. The rated wind speed, at which the turbine achieves its maximum power output of 10 MW, typically falls within the range from 12 to 14 m/s.
Table 2.
Coordinates of the 10 MW wind turbine.
The numerical model of the 10 MW FOWT was constructed in FAST v3.40 software, as shown in Figure 3, and the time domain simulation analysis was carried out at the designed steady conditions with a uniform wind speed of 11.4 m/s, a regular wave height of 2.5 m, and a 10 s period.
Figure 3.
ZJUS10 FOWT system aerodynamic analysis.
2.1.3. Catenary Mooring System
The mooring system (coordinates in Table 3) was employed in this study successfully maintained ZJUS10 at a height of 326 m and with a rope strength of 305 m. It operates by leveraging the inherent weight and length of the mooring lines to provide stability and ensure the platform remains anchored in its designated position.
Table 3.
Coordinates of the used catenary mooring system.
As illustrated in Figure 4, the catenary curve of the lines imparts stability through both the horizontal and vertical components of tension. The weight of the mooring lines exerts a downward force, while their length and tension generate horizontal forces [41]. The horizontal restoring force counteracts the lateral displacement of the floating platform induced by wind, waves, and currents, whereas the vertical forces arise from the combined effects of the mooring line’s weight and the buoyancy of the floating structure. The catenary mooring system applied on ZJUS10 was analyzed in AQWA as shown in Figure 5, considering quasi-static and coupled dynamics. Considering the mooring line weight, seabed friction, and the nonlinear restoring forces of the catenaries, the mooring line tensions can be calculated using the quasi-static equilibrium and dynamic method, [42] and expressed as:
where represents the pretensions of the mooring system in its undisplaced position. represents the linearized restoring matrix of the mooring system and is the combined result of the elastic stiffness and the effective geometric stiffness brought by the weight of the mooring lines in water.
Figure 4.
ZJUS10 catenary mooring system.
Figure 5.
Mooring load analysis from AQWA. (a) Mooring lines in CDM − wind force; (b) mooring lines in CDM + wind force.
The mooring tension and length are expressed as:
and
where represents the horizontal forces, the vertical forces acting on the floating structure, the anchor axis, the seabed axis, the length of the mooring line to the seabed, the height, the horizontal tension, and the weight of the floating structure. is the total length of the mooring line.
2.2. ZJUS10 System Analysis in Ansys
2.2.1. Coupled Dynamic Analysis
The principal objective of the ZJUS10 analysis in AQWA was to assess stability. Initially, hydrostatic tilting was evaluated, with a specific focus on the pitch and roll angles, which were computed using the restoring matrix. The hydrostatic stiffness matrix delineates the restoring forces and moments exerted on ZJUS10 as a result of displacements in heave, roll, pitch, and other degrees of freedom.
where denotes the density of the fluid acting on the floating platform, is the distance from the reference point to the center of buoyancy, is the vertical distance from the reference point, is the center of buoyancy, is the displacement in the surge, is the displacement in the sway direction, is the reference wind speed, and is the area over which the forces are distributed.
where is the moment of inertia about the pitch axis, is the hydrostatic stiffness coefficient for pitch, is the hydrostatic stiffness coefficient for roll, and is the external moment applied to the structure.
The hydrodynamic analysis in AQWA adopts a fully coupled analysis approach, integrating interactions among the wind turbine, the floating platform, and the mooring system. The simulation was divided into three case studies:
The first case study focused on hydrodynamic diffraction analysis, where the wave environment is defined by several intermediate wave directions, with eight specific directions spaced at 45-degree intervals, as depicted in Figure 6a. For the results in Figure 6c–f, only beam sea waves (from 0 to 180 degrees) were considered. The primary goal was also to evaluate the pitch inclination and the surge displacement. The wave heights reached up to 3 m, and periods varied between 0 and 15 s, although typical wave periods in the East and South China Sea are generally between 0 and 20 s. The wave excitation forces on the structure are calculated with AQWA, and they entail determining the potential flow around the semi-submersible and analyzing wave scattering and diffraction effects.


Figure 6.
Hydrodynamic diffraction and response in AQWA. (a) AQWA hydrodynamic diffraction; (b) AQWA hydrodynamic response; (c) RAO-based rotation in hydrodynamic diffraction; (d) RAO-based translation in hydrodynamic diffraction; (e) radiation damping; (f) added mass; (g) ZJUS10 RAO-based CDM response under regular waves; (h) ZJUS10 actual CDM response under regular waves; (i) ZJUS10 RAO-based 6DOF CDM response under irregular waves; (j) ZJUS10 actual 6DOF CDM response under irregular waves.
In the second case study, the analysis extends to hydrodynamic response under regular waves (Figure 6b), utilizing a time step of 0.1 s over a total duration of 100 s. A regular wave height of 3 m was considered, and the mooring system is modeled with a catenary load in Figure 5, characterized by a stiffness (EA) of 1,506,000 kN and a maximum anticipated tension of 5000 kN. The max amplitude of a wind force of 1.615e6 had been previously calculated on FAST. Figure 3 was incorporated into the evaluation of the maximum pitch inclination angle.
For the third case study, Figure 6b, the setup was modified to include an irregular wave spectrum based on the JONSWAP spectrum, while maintaining the same conditions. This setup featured a wave direction of 0 degrees, a peak period of 10 s, a spectral index of γ = 2.3, and a wave height of 3 m.
The results, as depicted in Figure 6c–j, analyzed hydrodynamic diffraction, the Response Amplitude Operator (RAO), which quantifies the relationship between wave amplitude (input) and the structure’s response amplitude (output). As the wave angle increases, the pitch angle also rises, with rotations Ry showing slightly larger pitch displacements compared to Rx and Rz. The pitch, roll, and yaw are synchronized with the wave action, causing the platform to move in harmony with the waves. The damping and added mass are relatively high, leading to the quicker dissipation of oscillations, stabilizing the structure, and making it more resistant to acceleration. In hydrodynamic response under a variety of wave conditions, the system is more stable under regular wave conditions than irregular ones. The maximum pitch displacement was calculated through iterative step response and actual equilibrium position response while accounting for the aerodynamic loads of the floating wind turbine. As a result, an estimated pitch rotation of 5.6 degrees was obtained while the roll and yaw displacements are relatively smaller.
2.2.2. Structural Integrity Analysis
ANSYS Static Structural was used to evaluate the stress of the platform under the hydrodynamic loads calculated from AQWA and imported as boundary conditions. The results were post-processed to evaluate maximum stresses, identifying the pontons as critical high-stress points with a maximum von Mises stress reaching up to 2.22 , as illustrated in Figure 7. The reason for the high stress is that the hydrodynamic analysis in AQWA was conducted for extreme sea states, which lead to higher than usual loads. Furthermore, the increased stress was observed on the pontoons after importing hydrodynamic pressure data from AQWA, which is primarily due to the complex interaction between hydrodynamic loads, structural responses, and potential modeling differences.
Figure 7.
ZJUS10 stress analysis.
2.2.3. ZJUS10 Sensitivity Analysis
The sensitivity analysis was performed in Python using relative sensitivity based on the finite difference method to adjust for the scale of X and Y [43,44]. It demonstrated that the pontoons and the width have a substantial impact on the structure. Sensitivity analysis is an essential technique for obtaining deeper insights into model dynamics. As depicted in Figure 8, the mass and pitch of the semi-submersible are primarily influenced by the pontoons and conical towers. However, the columns play a pivotal role in affecting stress distribution. The findings from this sensitivity analysis provide crucial information that can be leveraged in the development of optimization algorithms.
where is a small change in the input and is the corresponding change in the output
Figure 8.
Sensitivity analysis of ZJUS10.
2.3. Problem Definition Optimization Objectives
Along with the simulation carried out in AQWA to evaluate the stability of the platform, an experiment (Figure 9) was performed in Zhejiang Province, China, after manufacturing and testing. In this experiment, a geometric Froude scaling [45] factor of 1:50 was employed, resulting in a correspondingly scaled platform structure. Concrete was pre-installed internally as fixed ballast, while cross-shaped metal structures were utilized to mitigate the movement of ballast water. The tower, standing at a height of 2.07 m, was securely bolted to the central pontoon. Instead of the rotor, an actuation system was implemented, comprising fans, aluminum alloy cantilevers, motors, and controllers. The wave basin spans 70 m in length, 40 m in width, and has a depth of 1.5 m, with a maximum operational water depth of 1 m. The wave period varies between 0.3 and 5.0 s, and the wave height ranges from 0.03 to 0.3 m. However, during pool trials, it was observed that the semi-submersible platform exhibited unexpected pitch instability. The platform’s tilt along its horizontal axis became more pronounced than anticipated, leading to concerns about the platform’s overall stability.
Figure 9.
Manufactured platform and experiment setup.
The weight of Floating Offshore Wind Turbine (FOWT) semi-submersibles is a critical factor influencing their performance, cost, and overall feasibility. However, the ZJUS10 platform has a mass (including structure and ballast) of 24,052,000 kg, which even exceeds that of the DTU10. Reducing the weight of semi-submersible FOWTs has significant implications for the Levelized Cost of Energy (LCOE), a key metric in assessing the economic viability of wind energy projects. Moreover, managing stress is crucial to ensuring the long-term structural integrity of a semi-submersible platform. A stress level of 2.22 × Pa approaches the maximum yield stress of high-strength steel, highlighting the platform’s vulnerability. Thus, the three primary challenges facing our current platform are excessive mass, stability concerns, and structural integrity. The triple objective function is defined as :
where represents the stability criteria, the mass, and the structural integrity.
The parameters chosen for optimization, as shown in Table 4, were selected based on a sensitivity analysis of the ZJUS10 model, established engineering practices for numerical calculations, and industry standards. Both the design variables and the global limit state criteria are restricted by specific bounds. These limits were defined through sensitivity analysis and previous simulations and experiments with the ZJUS10 model, taking into account key factors: , , (with ); α). The setup of these constraints is primarily influenced by the goal of reaching a wider stochastic search, the significance of the parameters, and the necessity of preserving the structural integrity of the model’s shape.
Table 4.
ZJUS10 parameters to optimize.
2.4. Optimization Methodology and Optimizers
The optimization process for the ZJUS10 floating platform involves three main tasks (Figure 10). Firstly, Python 3.12 was used to integrate numerical values, as was the Finite Element Analysis (FEA) model in PyMAPDL with metaheuristic optimization algorithms from the PyMoo library. In this step, Python computed the mass and pitch angle based on coordinates and Floating Offshore Wind Turbine dynamics, while PyMAPDL calculated mechanical stress. The PyMoo library was used to run optimization algorithms like PSO, ACO, and SA to analyze convergence behavior. The second task involved hydrodynamic analyses in AQWA. The third task included experimental validation in a laboratory to verify platform stability. After the optimization was completed, the results for mass, pitch angle, and stress were compared to the original platform’s metrics.
Figure 10.
Optimization methodology.
This work explored the strength of ZJUS10 by computing its stress using the command mapdl.stress as illustrated in Figure 11. The primary reason for utilizing PyAnsys in our work was to import the stress data of ZJUS10 into our optimization solver. By integrating PyMAPDL with other Python libraries for optimization, we harnessed the power of MAPDL simulations within the optimization framework, allowing for the automatic exploration of design spaces and the identification of optimal solutions. After the 3D plot of ZJUS10, the mass was computed based on the material properties, volume, and density of the elements within the model. The command was then used for the quick calculation of the mass. Then, right after the mass of ZJUS10 was obtained, the hydrostatic pitch was calculated based on the structure mass and the hydrostatic stiffness coefficient C55, which is derived from the stiffness matrix.
Figure 11.
ZJUS10 stress FEA and stress computation in PyMAPDL.
As mentioned above, PyMoo was chosen as the primary solver due to its capability to integrate seamlessly with other Python libraries such as PyMAPDL, NumPy, and SciPy. This PyMoo code, which can encompass NSGA-II, SA, MOEA/D, PSO, and ACO, was developed based on reference codes from the School of Mechatronics at Zhejiang University and additional resources from GitHub. The ZJUS10 optimization process leverages the minimize function from PyMoo, invoked as “from pymoo.optimize import minimize”, with the objective of achieving minimization for each of the objective functions [46]. The objective function incorporated terms for f1, f2, and f3, with constraints to guarantee feasible designs. The chosen optimizers for this work are PSO, ACO, and SA.
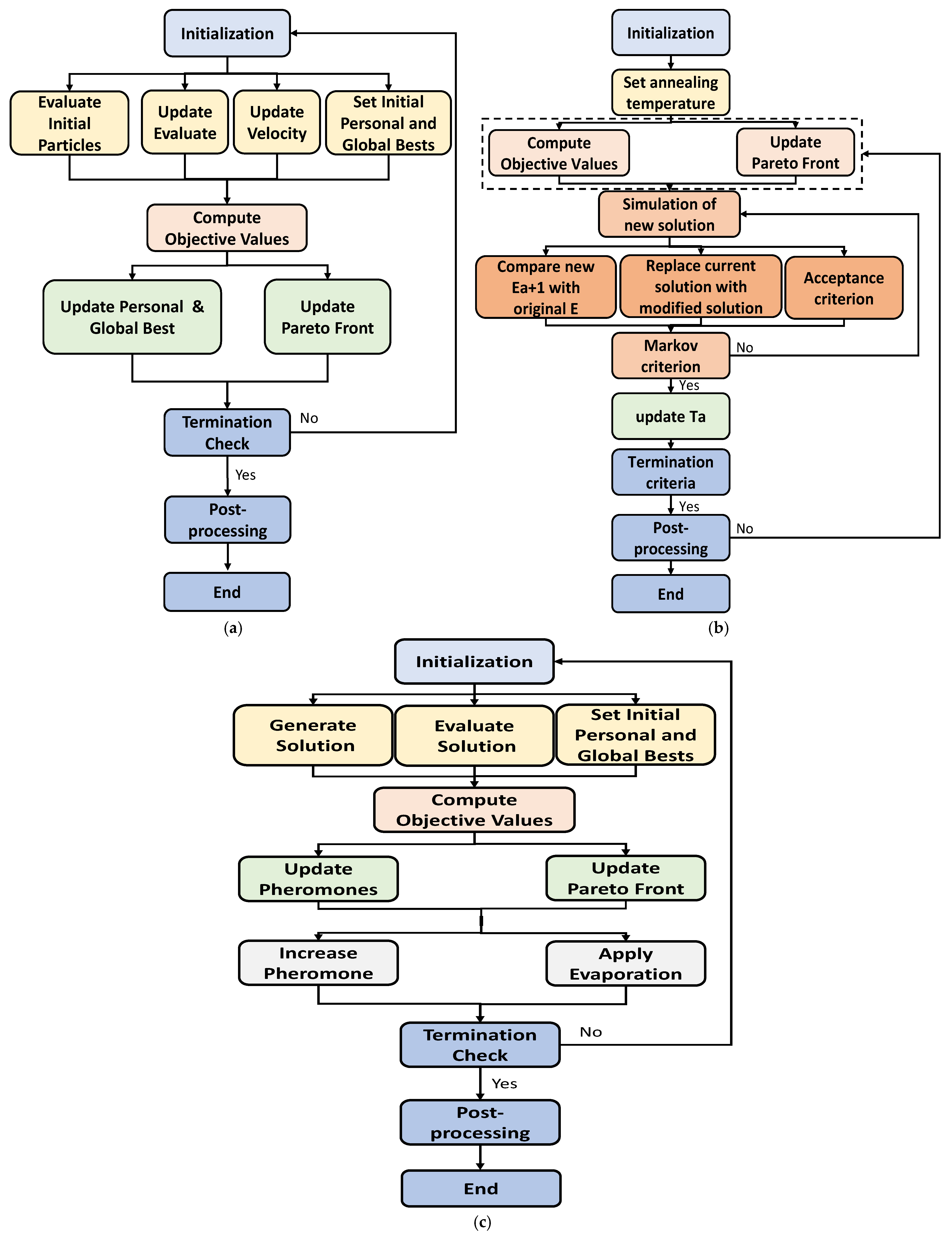
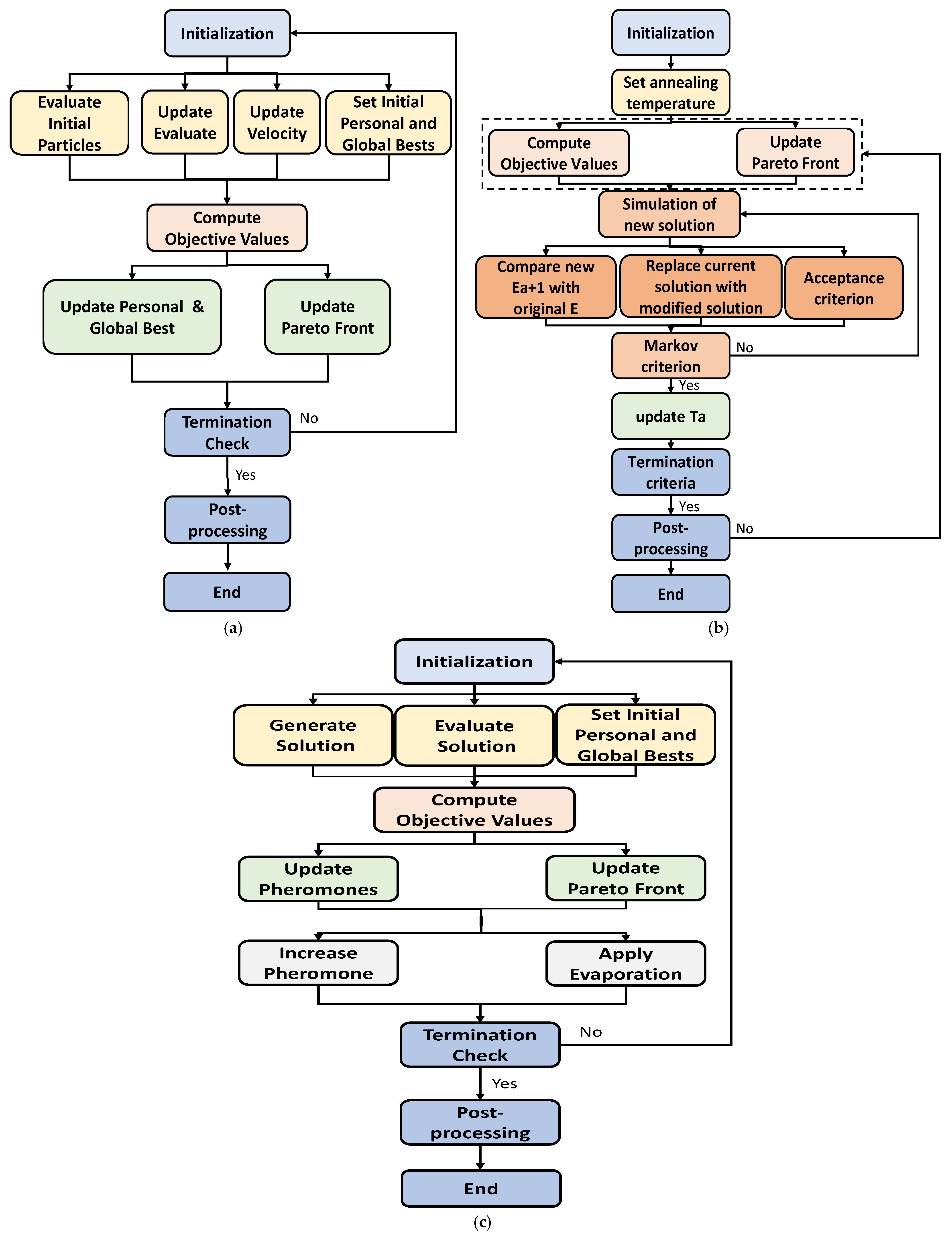
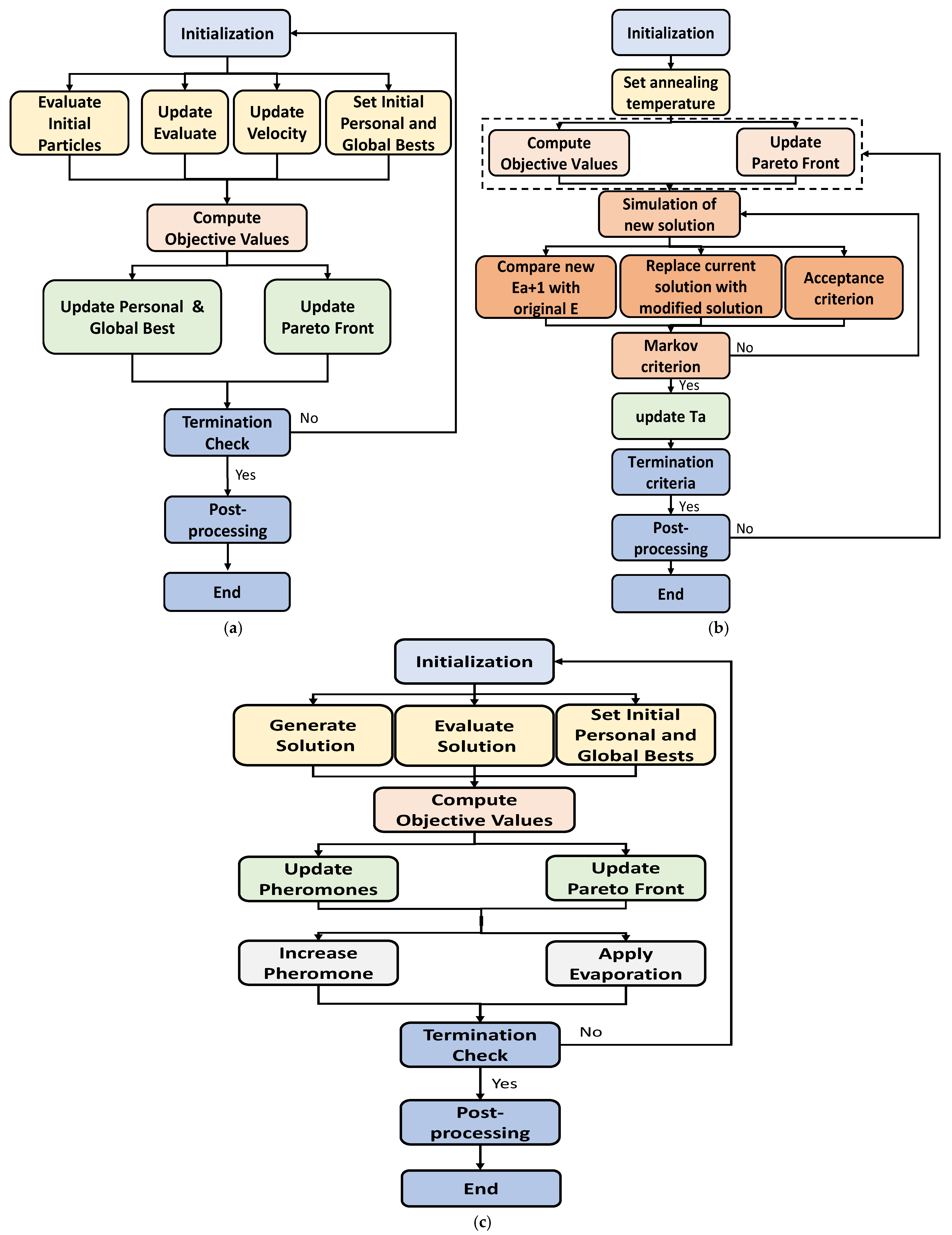
The PSO algorithm, was the initial implemented using the PyMoo open-source framework [47]. Inspired by the social behavior of bird flocks, the algorithm optimizes a problem by iteratively improving candidate solutions based on their own experience and that of their neighbors [48,49]. Each particle adjusts its velocity and position according to specific Equations (15) and (16) and a flow chart (Figure 12).
where (t) is the position of particle at time t, and (t + 1) is the updated velocity of particle
where (t) is the velocity of particle iii at time t, ω is the inertia weight, and c1 and c2 are cognitive and social acceleration coefficients, respectively. r1 and r2 denote random numbers uniformly distributed in [0, 1], (t) shows the best-known position of particle i (personal best), and (t) is the global best.
Simulated Annealing (SA) draws inspiration from the annealing process in metallurgy, Figure 12, where the controlled cooling of a material reduces defects [50,51]. In this process, the algorithm explores the solution space by accepting or rejecting new solutions based on a probability that decreases with temperature over time. The temperature T governs the likelihood of accepting worse solutions as the algorithm advances.
and
where T0 represents the initial temperature, α is the cooling rate (0 < α < 1), k is the current iteration, and is the change in energy.
The semi-submersible parameters in ACO are constructed based on pheromone levels and heuristic information. The key idea in ACO is the use of pheromone trails, which guide the search process based on the experiences of previous iterations [52,53], illustrated in the following equations and flow chart in Figure 12. The probability of an ant choosing a path is influenced by the intensity of the pheromone trail and the heuristic desirability of the path. In this study, we updated the pheromone levels based on the quality of the solutions found by the ants. Then, we combined the components into the main loop of the ACO algorithm. Evaporation reduces the pheromone levels to avoid premature convergence.
where Q is the constant representing the total amount of pheromone deposited, and is the length of the path traveled by the ant.
where m is the number of ants, is the pheromone deposited by ant k on edge (i,j), is the pheromone level on edge (i,j) at time t, and ρ is the pheromone evaporation rate (0 < ρ < 1). is the amount of the pheromone deposited on edge (i,j) by the ants.
where is the probability that ant k will move from node iii to node j at time t. α is the parameter to control the influence of the pheromone, β is the parameter to control the influence of heuristic information, is the heuristic information, and is the set of neighbors of node i.
Figure 12.
Flow charts of PSO (a), SA (b), and ACO (c) [53,54].
3. Results and Discussion
The PyMoo-based PSO optimization code included 1000 particles and a total of 700 iterations. The inertia weight (w) was set to 0.5, with the cognitive and social coefficients chosen as c1 = 1 and c2 = 2. Then SA began with an initial solution with parameters and an initial temperature T0 = 1000. The number of iterations was also set at 700, involving repeating the following steps until the system had sufficiently “cooled”. The cooling rate, or alpha, was set at 0.5. The algorithm terminates when the temperature reaches a sufficiently low level after a fixed number of iterations. Regarding ACO, the number of ants was chosen as 1000. Then, the number of iterations was 700, as in the others. In addition, the evaporation rate was ρ 0.5, the importance of pheromone α 1.0, and the importance of heuristic β 2.0. The data were meticulously selected according to the ACO methodology described earlier, incorporating the essential computational formulas central to ACO: pheromone updating and the probabilistic determination of the next node.
Throughout the iterations, PSO tended to have faster convergence and continuously tracked the best solution found by any particle (global best) as well as the best solution found by each individual particle (personal best). The particles were continuously pulled toward the best-known positions, both personal and global. Once particles find promising areas of the solution space, they rapidly refine their positions, leading to faster optimization in many cases, reaching the optimal result after 12 h and only requiring 87 iterations.
The initial high temperature in SA (T0) was crucial and influenced the algorithm’s exploration of the solution space. The high value allows the algorithm to accept worse solutions, like higher energy states, with a greater probability, thereby facilitating exploration and preventing the algorithm from getting trapped in local optima. Each iteration evaluated one new solution at a time against the current solution: as the temperature decreases, the probability of accepting worse solutions also decreases. The best result was found at the 286th iteration with 26 h of running time and is the outcome of the best solution found during the entire annealing process.
For ACO, the algorithm stored the best solution at each iteration when it improved upon the previous best. It was noticed that the ACO code took longer to converge. This is no doubt due to the fact it often requires several iterations for pheromones to accumulate and guide ants toward the best regions of the solution space. In addition, the convergence speed was also influenced by factors like the evaporation rate, which controls how quickly pheromone trails decay. The best solution was found 42 h after starting at a later iteration, the 431st, and it remained the best through subsequent iterations.
The optimized parameter results provided by the three algorithms are Illustrated In Table 5. Besides the minimized objective functions, minimal values are highlighted in Table 6. The 3D Pareto plots in Figure 13 reveal a cloud of solutions with various trade-offs, helping to illustrate the complex interdependencies between objectives. The solutions at the corners typically indicate extreme trade-offs where one or more objectives are being maximized or minimized to their fullest extent. For selection and decision-making, the solution considered f1 as the most critical objective to provide a good balance of smaller pitch, and mass, while also being relatively low in stress. The mass is also sensitive, but its effects are less immediate compared to those of the pitch angle. The pitch angle of the ZJUS10 system is more sensitive because it directly affects the system’s loading. Shown in Table 6 and Figure 14, SAX is the widest platform among the three, followed by PSOX, which has a more compact triangular configuration footprint that is more compact compared to ZJUS10, though it remains wider than ACOX. This wide configuration provides significant stability by distributing the platform’s weight and buoyancy over a large area.
Table 5.
Optimized coordinates.
Table 6.
Triple optimal values.
Figure 13.
3D Pareto fronts generated with PSO, SA, and ACO.
Figure 14.
Optimized models built on PyMAPDL.
This approach outperforms previous models, such as T. Park et al.’s hull shape optimization and J. Zhang’s improved PSO, which required 300 iterations. The ZJUS10 optimization method brings a fresh perspective to Multi-Objective Optimization (MOO), bridging the gap between different optimization techniques. Evolutionary Algorithms (EAs) are popular for MOO because of their flexibility and adaptability. For instance, Boghdady’s Linearized Biogeography-Based Optimization combined with Differential Evolution (LBBO-DE) and Ramazan Özkan’s framework have shown great success in solving FOWT design issues. A key trend in recent research is combining neural networks with metaheuristic algorithms. This is something the ZJUS10 framework could also benefit from. By adopting Boghdady’s LBBO-DE approach, we could boost both convergence rates and solution quality. Similarly, Yunus Eroğlu and Duman’s MO-AGDE framework could offer a valuable solution to our computational challenges, as our current simulations can take several days to run. It is also important to note that simulation data may not fully capture the complexities of deep-sea environmental interactions. Thus, integrating Evolutionary Algorithms (EA) and neural networks (NN) would provide a broader range of comparisons and strengthen the reliability of the framework.
3.1. Mass Analysis
By incorporating various constraints and applying the ZJUS10 mass calculation formula, the results of the optimization indicate that the most streamlined platform achieves a total weight of 19,251,984.52 kg. This reflects a significant reduction of 19.79% from the original mass of ZJUS10 (Figure 15), evidencing a highly successful optimization outcome. Both ACOX and SAX configurations demonstrate a lowered center of mass, with vertical displacements of ∆z −4 m and −3 m from the original, respectively. This is achieved by strategically concentrating mass in the lower sections of their structures, thereby markedly enhancing stability and reducing the platform’s susceptibility to tilting under wind and wave forces. Moreover, the buoyant columns generate a righting moment that further fortifies stability. The ACO’s center of buoyancy is meticulously positioned to maximize stability through an extended righting arm. The ACOX configuration strikes an astute balance between the necessary displacement for stability and the flexibility required for diverse operational conditions while maintaining a substantial submerged volume, therefore increasing the displaced volume.
Figure 15.
Mass evaluation.
3.2. Stress Analysis
PyMAPDL was utilized to evaluate the comparative stress distribution across different platform designs. The maximum stress remained concentrated on the pontoons, particularly at the connection points, which are subjected to the highest stress (Figure 16). Although the reduction in maximum stress was not huge, it still decreased to less than the original value. Notably, the stress concentration regions expanded significantly around the longitudinal pontoon in all three models. The SAX model exhibited higher stress levels compared to the PSOX and ACOX models, though it still represents 93.1% of the original ZJUS10 stress. This is largely due to the SAX model’s lower center of gravity and increased submerged volume. Conversely, the PSOX model experienced stress levels at 91.8% of the original which, while lower, remained higher than those in the ACOX model, which stand at 87.3%. Additionally, elevated stress concentrations were observed at critical points, including the junction between the center column and the upper horizontal brace, as well as the connection between the outer column and the diagonal brace. The structural integrity of the frame at the base of the outer column is vital for maintaining strength, and wave loads further exacerbate stress levels near the tower base.
Figure 16.
Von Mises stress results from PyMAPDL.
3.3. Hydrodynamic Analysis
Hydrodynamic diffraction analysis reveals that SAX exhibits a slightly higher RAO-based displacement compared to PSOX and ACOX, yet its maximum rotational motions are significantly higher. The optimized models demonstrate out-of-phase degrees of freedom, potentially reducing the overall tilt of the platform and thereby enhancing stability. The pitch time history calculations under operational conditions indicate that the maximum inclination angles for PSOX, SAX, and ACOX under dynamic loads, as evaluated in AQWA, are considerably smaller than those of the original model. The ACOX model achieves the most optimal hydrodynamic pitch angle at 2.3 degrees, as shown in Figure 17. On the other hand, PSOX’s deep draft and ballast confer exceptional stability, particularly in pitch and yaw. Meanwhile, SAX enhances stability through its distributed buoyancy and structural rigidity. ACOX’s design, featuring higher heave plates, a low center of gravity, and a broad footprint, also offers superior stability. The current stability results suggest that a smaller hydrostatic pitch angle corresponds to a smaller hydrodynamic pitch angle, thereby affirming the initial hypothesis. A reduced hydrostatic pitch angle indicates a design with a lower center of gravity or improved weight distribution, which enhances the platform’s natural frequency and damping characteristics.

Figure 17.
Stability analysis. (a) PSOX CDM under regular waves; (b) PSOX CDM under irregular waves; (c) SAX CDM under regular waves; (d) SAX CDM under irregular waves; (e) ACOX CDM under regular waves; (f) ACOX CDM under irregular waves.
4. Conclusions
In this paper, a Multi-Objective Optimization approach is presented and applied to the ZJUS10 semi-submersible FOWT system to reduce mass, inclination angles, and to ensure better structural integrity. This started with the reference system and its implementation for simulation in FAST, AQWA, and PyMAPDL, processing these for the formal description of the optimization problem. Then, we proceeded with the substantiated selection and specification of the optimization variables and global limit states and the integration of three metaheuristic algorithms (PSO, SA, and ACO) into the PyMoo framework for automated simulation and optimization. We finished off with the final selection approach of the optimum and its evaluation, followed by a comparison with the initial model and the validation of the results using PyMAPDL and AQWA. PSO demonstrated rapid convergence, often reaching near-optimal solutions within fewer iterations compared to SA and ACO. ACO was the most robust algorithm, consistently yielding good solutions in repeated trials. It also showed better performance in exploring complex regions of the search space, potentially finding higher-quality solutions over more extended iterations. The ACO optimization achieved a best optimum reduction of 19.8% in weight, 40.1% in pitching, and 12.7% in stress compared to the original model, thereby providing significant support for LOCE, AEP, and other engineering applications. The optimization concept presented in this paper surpasses the limitations of its current application, providing a versatile approach for optimizing engineering structures and demonstrating promising avenues for future development. These results and the presented methodologies serve as a basis for the further in-depth and more sophisticated application of the design optimization approach, including local criteria, integrity checks, and fatigue analyses, as well as reliability aspects.
Author Contributions
S.D.: writing—original draft, visualization, data curation, and methodology; S.L.: data curation and methodology; X.F.: conceptualization; H.L.: project administration and supervision. All authors have read and agreed to the published version of the manuscript.
Funding
This research was funded by the National Key R&D Program of China, grant number 2023YFB4204102; the National Natural Science Foundation of China, grant number No. 52275070; the Zhejiang Science and Technology Project, grant number No. 2021R52040; and the Zhoushan Science and Technology Program, grant number 2023C81007.
Data Availability Statement
The original contributions presented in the study are included in the article, further inquiries can be directed to the corresponding author/s.
Conflicts of Interest
Author Xiangheng Feng was employed by the company Zhejiang Windey Co., Ltd. The remaining authors declare that the research was conducted in the absence of any commercial or financial relationships that could be construed as a potential conflict of interest.
References
- Sun, X.; Huang, D.; Wu, G. The current state of offshore wind energy technology development. Energy 2012, 41, 298–312. [Google Scholar] [CrossRef]
- Kaldellis, J.; Kapsali, M. Shifting towards offshore wind energy—Recent activity and future development. Energy Policy 2013, 53, 136–148. [Google Scholar] [CrossRef]
- Díaz, H.; Soares, C.G. Review of the current status, technology and future trends of offshore wind farms. Ocean Eng. 2020, 209, 107381. [Google Scholar] [CrossRef]
- Barooni, M.; Ashuri, T.; Velioglu Sogut, D.; Wood, S.; Ghaderpour Taleghani, S. Floating offshore wind turbines: Current status and future prospects. Energies 2022, 16, 2. [Google Scholar] [CrossRef]
- Ha, K.; Truong, H.V.A.; Dang, T.D.; Ahn, K.K. Recent control technologies for floating offshore wind energy system: A review. Int. J. Precis. Eng. Manuf.-Green Technol. 2021, 8, 281–301. [Google Scholar]
- Qiao, D.; Ou, J. Global responses analysis of a semi-submersible platform with different mooring models in South China Sea. Ships Offshore Struct. 2013, 8, 441–456. [Google Scholar] [CrossRef]
- Chitteth Ramachandran, R.; Desmond, C.; Judge, F.; Serraris, J.-J.; Murphy, J. Floating wind turbines: Marine operations challenges and opportunities. Wind Energy Sci. 2022, 7, 903–924. [Google Scholar] [CrossRef]
- Asim, T.; Islam, S.Z.; Hemmati, A.; Khalid, M.S.U. A review of recent advancements in offshore wind turbine technology. Energies 2022, 15, 579. [Google Scholar] [CrossRef]
- Díaz, H.; Serna, J.; Nieto, J.; Guedes Soares, C. Market needs, opportunities and barriers for the floating wind industry. J. Mar. Sci. Eng. 2022, 10, 934. [Google Scholar] [CrossRef]
- Abdel-Basset, M.; Abdel-Fatah, L.; Sangaiah, A.K. Metaheuristic algorithms: A comprehensive review. In Computational Intelligence for Multimedia Big Data on the Cloud with Engineering Applications; Elsevier: Amsterdam, The Netherlands, 2018; pp. 185–231. [Google Scholar]
- Minguijón, D.H.; Pérez-Rúa, J.-A.; Das, K.; Cutululis, N.A. Metaheuristic-based design and optimization of offshore wind farms collection systems. In Proceedings of the 2019 IEEE Milan PowerTech, Milan, Italy, 23–27 June 2019; pp. 1–6. [Google Scholar]
- Karl, F.; Pielok, T.; Moosbauer, J.; Pfisterer, F.; Coors, S.; Binder, M.; Schneider, L.; Thomas, J.; Richter, J.; Lang, M.; et al. Multi-objective hyperparameter optimization in machine learning—An overview. ACM Trans. Evol. Learn. Optim. 2023, 3, 1–50. [Google Scholar] [CrossRef]
- Morales-Hernández, A.; Van Nieuwenhuyse, I.; Rojas Gonzalez, S. A survey on multi-objective hyperparameter optimization algorithms for machine learning. Artif. Intell. Rev. 2023, 56, 8043–8093. [Google Scholar] [CrossRef]
- Wang, J.; Ren, Y.; Shi, W.; Collu, M.; Venugopal, V.; Li, X. Multi-objective optimization design for a 15 MW semisubmersible floating offshore wind turbine using evolutionary algorithm. Appl. Energy 2025, 377, 124533. [Google Scholar] [CrossRef]
- Boghdady, T.; Sayed, M.; Elzahab, E.A. Maximization of generated power from wind energy conversion system using a new evolutionary algorithm. Renew. Energy 2016, 99, 631–646. [Google Scholar] [CrossRef]
- Hakli, H. A new approach for wind turbine placement problem using modified differential evolution algorithm. Turk. J. Electr. Eng. Comput. Sci. 2019, 27, 4659–4672. [Google Scholar] [CrossRef]
- Christodoulou, C.A.; Vita, V.; Seritan, G.-C.; Ekonomou, L. A harmony search method for the estimation of the optimum number of wind turbines in a wind farm. Energies 2020, 13, 2777. [Google Scholar] [CrossRef]
- Özkan, R.; Genç, M.S. Aerodynamic design and optimization of a small-scale wind turbine blade using a novel artificial bee colony algorithm based on blade element momentum (ABC-BEM) theory. Energy Convers. Manag. 2023, 283, 116937. [Google Scholar] [CrossRef]
- Sharma, A.; Sharma, H.; Khandelwal, A.; Sharma, N. Designing controller parameter of wind turbine emulator using artificial bee colony algorithm. In Intelligent Learning for Computer Vision: Proceedings of Congress on Intelligent Systems 2020; Springer: Singapore, 2021; pp. 143–151. [Google Scholar]
- Maroufi, O.; Choucha, A.; Chaib, L. Hybrid fractional fuzzy PID design for MPPT-pitch control of wind turbine-based bat algorithm. Electr. Eng. 2020, 102, 2149–2160. [Google Scholar] [CrossRef]
- Su, Y.; Li, Q.; Duan, B.; Wu, Y.; Tan, M.; Qiao, H. A coordinative optimization method of active power and fatigue distribution in onshore wind farms. Int. Trans. Electr. Energy Syst. 2017, 27, e2392. [Google Scholar] [CrossRef]
- Charhouni, N.; Sallaou, M.; Mansouri, K. Realistic wind farm design layout optimization with different wind turbines types. Int. J. Energy Environ. Eng. 2019, 10, 307–318. [Google Scholar] [CrossRef]
- Yang, K.; Cho, K. Simulated annealing algorithm for wind farm layout optimization: A benchmark study. Energies 2019, 12, 4403. [Google Scholar] [CrossRef]
- Mu, A.; Huang, Z.; Liu, A.; Wang, J.; Yang, B.; Qian, Y. Optimal model reference adaptive control of spar-type floating wind turbine based on simulated annealing algorithm. Ocean Eng. 2022, 255, 111474. [Google Scholar] [CrossRef]
- Chen, P.; Song, L.; Chen, J.-H.; Hu, Z. Simulation annealing diagnosis algorithm method for optimized forecast of the dynamic response of floating offshore wind turbines. J. Hydrodyn. 2021, 33, 216–225. [Google Scholar] [CrossRef]
- Park, Y.; Jang, B.-S.; Du Kim, J. Hull-form optimization of semi-submersible FPU considering seakeeping capability and structural weight. Ocean Eng. 2015, 104, 714–724. [Google Scholar] [CrossRef]
- Chen, R.; Zhang, Z.; Hu, J.; Zhao, L.; Li, C.; Zhang, X. Grouping-based optimal design of collector system topology for a large-scale offshore wind farm by improved simulated annealing. Prot. Control Mod. Power Syst. 2024, 9, 94–111. [Google Scholar] [CrossRef]
- Rahman, M.; Ong, Z.C.; Chong, W.T.; Julai, S.; Ng, X.W. Wind turbine tower modeling and vibration control under different types of loads using ant colony optimized PID controller. Arab. J. Sci. Eng. 2019, 44, 707–720. [Google Scholar] [CrossRef]
- Wen, X. Modeling and performance evaluation of wind turbine based on ant colony optimization-extreme learning machine. Appl. Soft Comput. 2020, 94, 106476. [Google Scholar] [CrossRef]
- Eroğlu, Y.; Seçkiner, S.U. Early fault prediction of a wind turbine using a novel ANN training algorithm based on ant colony optimization. J. Energy Syst. 2019, 3, 139–147. [Google Scholar] [CrossRef]
- Zhao, X. Optimal allocation of wind power hybrid energy storage capacity based on ant colony optimization algorithm. Eng. Optim. 2024, 1–17. [Google Scholar] [CrossRef]
- Gu, B.; Meng, H.; Ge, M.; Zhang, H.; Liu, X. Cooperative multiagent optimization method for wind farm power delivery maximization. Energy 2021, 233, 121076. [Google Scholar] [CrossRef]
- Tang, X.-Y.; Yang, Q.; Stoevesandt, B.; Sun, Y. Optimization of wind farm layout with optimum coordination of turbine cooperations. Comput. Ind. Eng. 2022, 164, 107880. [Google Scholar] [CrossRef]
- Song, D.; Shen, G.; Huang, C.; Huang, Q.; Yang, J.; Dong, M.; Joo, Y.H.; Duić, N. Review on the application of artificial intelligence methods in the control and design of offshore wind power systems. J. Mar. Sci. Eng. 2024, 12, 424. [Google Scholar] [CrossRef]
- Ma, Y.; Zhang, A.; Yang, L.; Hu, C.; Bai, Y. Investigation on optimization design of offshore wind turbine blades based on particle swarm optimization. Energies 2019, 12, 1972. [Google Scholar] [CrossRef]
- Zhang, J.; Zhu, Y.; Chen, D. Assessment of offshore wind resources, based on improved particle swarm optimization. Appl. Sci. 2022, 13, 51. [Google Scholar] [CrossRef]
- Feng, X.; Lin, Y.; Gu, Y.; Li, D.; Chen, B.; Liu, H.; Sun, Y. Preliminary stability design method and hybrid experimental validation of a floating platform for 10 MW wind turbine. Ocean Eng. 2023, 285, 115401. [Google Scholar] [CrossRef]
- Feng, X.; Lin, Y.; Gu, Y.; Zhao, X.; Liu, H.; Sun, Y. Indirect load measurement method and experimental verification of floating offshore wind turbine. Ocean Eng. 2024, 303, 117734. [Google Scholar] [CrossRef]
- Feng, X.; Huang, P.; Lin, Y. The hybrid model test of floating offshore wind turbine based on an aerodynamic actuation system. In Proceedings of the International Joint Conference on Civil and Marine Engineering (JCCME 2023), Dalian, China, 3–6 November 2023; IET: London, UK, 2023; Volume 3, p. 6. [Google Scholar]
- Dorrego-Portela, J.R.; Ponce-Martínez, A.E.; Pérez-Chaltell, E.; Peña-Antonio, J.; Mateos-Mendoza, C.A.; Robles-Ocampo, J.B.; Sevilla-Camacho, P.Y.; Aviles, M.; Rodríguez-Reséndiz, J. Angle Calculus-Based Thrust Force Determination on the Blades of a 10 kW Wind Turbine. Technologies 2024, 12, 22. [Google Scholar] [CrossRef]
- Rocha, M.; Schnaid, F.; Rocha, C.; Amaral, C. Inverse catenary load attenuation along embedded ground chain of mooring lines. Ocean Eng. 2016, 122, 215–226. [Google Scholar] [CrossRef]
- Azcona, J.; Munduate, X.; González, L.; Nygaard, T.A. Experimental validation of a dynamic mooring lines code with tension and motion measurements of a submerged chain. Ocean Eng. 2017, 129, 415–427. [Google Scholar] [CrossRef]
- Iooss, B.; Saltelli, A. Introduction to sensitivity analysis. In Handbook of Uncertainty Quantification; Springer: Cham, Switzerland, 2017; pp. 1103–1122. [Google Scholar]
- Saltelli, A.; Annoni, P. Sensitivity Analysis; Springer: Berlin/Heidelber, Germany, 2011. [Google Scholar]
- Bredmose, H.; Lemmer, F.; Borg, M.; Pegalajar-Jurado, A.; Mikkelsen, R.F.; Larsen, T.S.; Fjelstrup, T.; Yu, W.; Lomholt, A.K.; Boehm, L.; et al. The Triple Spar campaign: Model tests of a 10MW floating wind turbine with waves, wind and pitch control. Energy Procedia 2017, 137, 58–76. [Google Scholar] [CrossRef]
- Blank, J.; Deb, K. Pymoo: Multi-Objective Optimization in Python. IEEE Access 2020, 8, 89497–89509. [Google Scholar] [CrossRef]
- pso. Available online: https://github.com/topics/pso (accessed on 17 December 2020).
- Kennedy, J.; Eberhart, R. Particle swarm optimization. In Proceedings of the ICNN’95—International Conference on Neural Networks, Perth, WA, Australia, 27 November–1 December 1995; Volume 4, pp. 1942–1948. [Google Scholar]
- Shami, T.M.; El-Saleh, A.A.; Alswaitti, M.; Al-Tashi, Q.; Summakieh, M.A.; Mirjalili, S. Particle swarm optimization: A comprehensive survey. IEEE Access 2022, 10, 10031–10061. [Google Scholar] [CrossRef]
- Delahaye, D.; Chaimatanan, S.; Mongeau, M. Simulated annealing: From basics to applications. In Handbook of Metaheuristics; Springer: Cham, Switzerland, 2019; pp. 1–35. [Google Scholar]
- Guilmeau, T.; Chouzenoux, E.; Elvira, V. Simulated annealing: A review and a new scheme. In Proceedings of the 2021 IEEE statistical signal processing workshop (SSP), Rio de Janeiro, Brazil, 11–14 July 2021; pp. 101–105. [Google Scholar]
- Dorigo, M.; Stützle, T. Ant Colony Optimization: Overview and Recent Advances; Springer: Cham, Switzerland, 2019. [Google Scholar]
- Dorigo, M.; Birattari, M.; Stutzle, T. Ant colony optimization. IEEE Comput. Intell. Mag. 2006, 1, 28–39. [Google Scholar] [CrossRef]
- Chopard, B.; Tomassini, M.; Chopard, B.; Tomassini, M. Simulated annealing. In An Introduction to Metaheuristics for Optimization; Springer: Cham, Switzerland, 2018; pp. 59–79. [Google Scholar]
Disclaimer/Publisher’s Note: The statements, opinions and data contained in all publications are solely those of the individual author(s) and contributor(s) and not of MDPI and/or the editor(s). MDPI and/or the editor(s) disclaim responsibility for any injury to people or property resulting from any ideas, methods, instructions or products referred to in the content. |
© 2024 by the authors. Licensee MDPI, Basel, Switzerland. This article is an open access article distributed under the terms and conditions of the Creative Commons Attribution (CC BY) license (https://creativecommons.org/licenses/by/4.0/).



















