Next Article in Journal
Hydrogen, Methane, Brine Flow Behavior, and Saturation in Sandstone Cores During H2 and CH4 Injection and Displacement
Previous Article in Journal
Energy-Oriented Modeling of Hot Stamping Production Line: Analysis and Perspectives for Reduction
 
 
Font Type:
Arial Georgia Verdana
Font Size:
Aa Aa Aa
Line Spacing:
Column Width:
Background:
Article

Research on Fault Diagnosis of Ship Diesel Generator System Based on IVY-RF

1
Wuhan Second Ship Design and Research Institute, Wuhan 430064, China
2
School of Automation, Wuhan University of Technology, Wuhan 430070, China
*
Author to whom correspondence should be addressed.
Energies 2024, 17(22), 5799; https://doi.org/10.3390/en17225799
Submission received: 23 October 2024 / Revised: 9 November 2024 / Accepted: 19 November 2024 / Published: 20 November 2024
(This article belongs to the Section A1: Smart Grids and Microgrids)

Abstract

Ship diesel generator systems are critical to ship navigation. However, due to the harsh marine environment, the systems are prone to failures, and traditional fault diagnosis methods are difficult to meet requirements regarding accuracy, robustness, and reliability. For this reason, this paper proposes a fault diagnosis method for a ship diesel generator system based on the IVY algorithm-optimized random forest (IVY-RF). Firstly, a model of a ship diesel generator system was constructed using MATLAB/Simulink, and the operation data under fault and normal working conditions were collected. Then, the data were preprocessed and time-domain features were extracted. Finally, the IVY-optimized random forest model was used to identify, diagnose, and classify faults. The simulation results show that the IVY-RF method could identify faulty and normal states with 100% accuracy and distinguish 12 types with 100% accuracy. Compared to seven different algorithms, the IVY-RF improved accuracy by at least 0.17% and up to 67.45% on the original dataset and by at least 1.19% and up to 49.40% in a dataset with 5% noise added. The IVY-RF-based fault diagnosis method shows excellent accuracy and robustness in complex marine environments, providing a reliable fault identification solution for ship power systems.

1. Introduction

As the main means of the transportation of global goods, ships play a vital role in the development of the world economy [1,2]. The ship diesel generator system is the core component of modern ships, providing electric power support for propulsion systems, navigation equipment, communication systems, automation control systems, and living quarters [3]. With the increase in ship size and the complexity of functions, the structure of the diesel generator system has become more and more complex, which makes the occurrence of failure almost inevitable. In the event of a failure, the ship may be at risk of losing power or other critical functions, which will seriously threaten the safety of the crew, cargo, and navigation [4,5]. Due to the many subsystems in the diesel generator system and their strong coupling and nonlinear characteristics, it is difficult to locate the faults quickly based on experience alone, which may lead to missing the best time for troubleshooting and exacerbate the fault conditions, directly affecting the ship’s maneuverability. Therefore, more advanced monitoring and diagnostic techniques are urgently needed to improve the safety and reliability of ship power systems [6,7,8].
Ship diesel generator systems are different from land-based generation and distribution systems in that they have smaller capacities and are more independent. This leads to the fact that any equipment failure may trigger the instability of the whole power grid; especially when a large load is applied or removed, the fluctuation of bus voltage may lead to serious failure.
The troubleshooting of diesel generator systems on ships is an important part of ensuring the stability and safe operation of the ships’ power supply. In the face of emergencies, a rapid and accurate diagnosis process can not only effectively reduce downtime but also significantly reduce economic losses to ensure that the ship’s power needs can be met during the voyage. Therefore, the ship diesel generator system’s requirements are of a higher standard in fault diagnosis and rapid response, which can accurately locate faulty equipment and conduct an in-depth analysis of its cause to ensure the safety of the ship and the efficient operation of its key factors. To ensure the safety of navigation, the in-depth study of its fault diagnosis technology is of great significance [9,10,11].
Fault diagnosis methods are mainly categorized into two main classes: model-based and model-free. Among them, model-based methods, such as state estimation, parameter estimation, and the equivalent space method, are largely limited in their wide range of practical applications due to the difficulty in obtaining mathematical models of ship power systems [12,13]. With the development of computer science, model-free fault diagnosis methods have emerged, including fuzzy theory, expert systems, machine learning, and deep learning [14,15]. These methods do not rely on precise mathematical models but perform fault diagnosis by parsing the operational data of the ship’s power grid and thus have significant advantages and great potential for the rapid identification and precise location of modern ship faults [16].
In the fault diagnosis of ship diesel generator systems, scholars have conducted in-depth research. Zhong et al. [17] applied deep learning to the fault diagnosis of ship diesel engines and proposed a method based on correlation distribution and a deep confidence network, which achieved good results. However, the method does not consider the problem of the imbalance of fault data categories, which affects the training and application of the model. Yu et al. [10] proposed a fault diagnosis method based on an improved convolutional neural network for the ship power systems to support the normal operation of the ship, but its training time and practical applicability need to be improved. Liu et al. [18], for the problem of diagnosing the faults of the stator windings of permanent magnet synchronous motors, proposed an improved particle swarm algorithm to optimize the parameters that are difficult to choose. However, the particle swarm algorithm’s dependence on global optimization limits its ability to model high-dimensional data sequences. Li et al. [19] proposed a wind turbine fault diagnosis method based on grid data, which utilizes a residual generator and autonomous decision-making to implement a long- and short-term memory network. The method performs well in handling wind turbine time-series data, but the use of a single model for long series results in slow training and inference. Zhang et al. [20] proposed a hybrid model combining multilevel wavelet decomposition, a gated recurrent neural network, and a convolutional network for generator terminal short-circuit fault diagnosis and solved the data imbalance problem by the synthetic oversampling of Gaussian random variables. However, the method has high computational complexity, has slow training inference, and is prone to overfitting. Xie et al. [21] proposed a deep learning diagnostic model for high-resistance connection faults based on residual networks and bi-directional long- and short-term memory networks, effectively integrating the advantages of the two to achieve a high-performance diagnosis. However, noise affects fault identification, the interpretability of deep learning is insufficient, and the lack of data labels limits the application. Liu et al. [22] proposed a fault diagnosis method for naval medium-voltage DC power systems based on noise-assisted multivariate empirical mode decomposition and a mutual information-light gradient-boosting machine algorithm. The method significantly reduces the training time while exhibiting excellent diagnostic performance. However, the further optimization of high noise sensitivity, the effectiveness of feature selection, model interpretability, and the handling of sample imbalance are still needed.
Fault diagnosis is a hot area of interest in the study of shipboard power systems, especially when faced with complex operating environments and variable operating conditions. In real-time fault diagnosis, the equipment load is high due to the large amount of data. Therefore, there is an urgent need to develop an algorithm that does not rely on mathematical models, which should not only be able to quickly identify potential faults but also differentiate between multiple fault categories and fault levels and provide timely and effective decision support for operation and maintenance personnel. In this regard, this study aims to propose an effective method to solve the above problems and improve the efficiency and accuracy of fault detection to effectively reduce the risk and enhance the safety and reliability of its operation. Ship operation and maintenance personnel can combine the model’s prediction results with their own professional experience, actual operation conditions, and other factors to make judgments and decisions. The model’s prediction results can be used as one of the reference bases for decision-making, which is complemented with manual experience to form a more comprehensive and reliable decision support system.
This study focuses on fault diagnosis research on ship diesel generator systems, combining intelligent algorithms with machine learning to realize the fault diagnosis of a ship diesel generator system. In this method, a model of a ship diesel generator system is established by MATLAB/Simulink 2023b to simulate normal and faulty states, generate fault response curves, and obtain a dataset; then, the dataset is preprocessed and the features are extracted. Then, the hyper-parameters of the random forest are optimized by using IVY, which avoids the subjectivity of the manual parameter selection. Finally, the performance of the model is evaluated by the classification accuracy, precision, recall, and F1-score valuation, and it is compared with other algorithms. The simulation results show that the method has higher fault diagnosis accuracy and exhibits excellent robustness in dealing with noisy datasets.
The rest of this paper is organized as follows: in Section 2, the relevant theories are introduced in detail, the method proposed is described in detail, and the evaluation indexes are illustrated; in Section 3, the ship diesel generator system test is presented; and finally, conclusions and the next research directions are drawn in Section 4.

2. Materials and Methods

2.1. Ship Electrical Systems

Compared to the land power grid, the ship power system is a special class of power network and is essentially a microgrid in an island operation state, that is, it has a strong independence. A component failure in the ship’s power grid will not only affect a single device but will also affect the entire ship’s power grid. This serious impact may lead to the paralysis of the ship’s power grid, and it is necessary to simulate and diagnose its state. At present, ship power grids are mainly divided into three categories, i.e., radial, ring, and regional distribution networks, and the object studied in this paper is the diesel generator system in the ring regional distribution network.
The ring regional structure combines the characteristics of a ring and radial power supply, with the generators connected in a ring through the distribution boards. Two busbars are arranged on the port and starboard sides of the ship, and the bow and stern are connected via circuit breakers to divide the ship’s power grid into zones. Each area is connected to these two buses. When one bus fails, the important loads in the zones will be automatically switched to the other bus to ensure a redundant power supply, which improves the continuity and reliability of the power supply of the whole ship and enhances the survivability and vitality of the entire ship. Figure 1 represents the ring regional power distribution structure [23]. In Figure 1, MTG represents the main generator, ATG represents the auxiliary generator, ESS represents the energy storage unit, and GT represents the gas turbine. In addition, the emergency diesel generator is a necessary piece of safety equipment for ships, but the emergency power supply system is not included in this study because of the IEEE standard-based ship power system presented here.

2.2. IVY Algorithm

The IVY algorithm is a novel intelligent optimization algorithm inspired by the orderly and coordinated growth and spreading evolutionary process of ivy [24]. The algorithm simulates the different life stages of ivy, including growth, ascent, and spreading.
Initialization. Let the population size be Npop and the dimension of the solution problem be D, which is initialized according to Equation (1).
I i = I min + r a n d ( 1 , D ) ( I max I min ) , i = 1 , , N p o p
where rand (1, D) denotes that uniformly distributed random numbers in [0, 1] form a vector of dimension, D; Imax and Imin denote the upper and lower bounds of the search space, respectively.
Coordinated and orderly population growth. During the growth of ivy, it is assumed that the growth rate of ivy, Gv, is a function of time given by a differential equation, as shown in Equation (2).
d G v ( t ) d t = ψ G v ( t ) φ ( G v ( t ) )
where Gv, Ψ, and φ denote the growth rate, growth velocity, and correction factor for the deviation from growth, respectively. The member Ii is modeled by Equation (3).
Δ G v i ( t + 1 ) = r a n d 2 ( N ( 1 , D ) Δ G v i ( t ) )
where ΔGvi(t) and ΔGvi(t + 1) denote the growth rate of the discrete-time system (at moments t and t + 1); rand is a random number in [0, 1]; and N (1, D) denotes a random vector of dimension, D.
Access to a source of sunlight for growth. For ivy in nature, it is vital to find a surface to cling to as soon as possible. It climbs and moves in the direction of the light source through Equations (4)–(6).
I i i = I j 1 s , I i = I j s I i , I i = I b e s t
I i n e w 1 = I i + | N ( 1 , D ) | ( I i i I i ) + N ( 1 , D ) Δ G v i , i = 1 , 2 , , N p o p
Δ G v i = I i ( I max I min ) , I t e r = 1 r a n d 2 ( N ( 1 , D ) Δ G v i ) , I t e r > 1
where |N (1, D)| is the vector whose components are the absolute values from the vector N(1, D); and is the Hadamard division.
Propagation and evolution of ivy. After a phase in which the member Ii roams globally through the search space to the nearest and most important neighbor Iii, there is a phase in which the member Ii tries to directly follow the best member of the whole population, IBest, which is equivalent to searching for a better optimal solution around the member IBest. This phase is represented by Equations (7) and (8).
I i n e w = I B e s t ( r a n d ( 1 , D ) + N ( 1 , D ) Δ G v i )
Δ G v i n e w = I i n e w ( I max I min )

2.3. Random Forests

The random forest (RF) is an ensemble learning algorithm that integrates multiple CART decision trees, each of which classifies the same inputs and determines the final classification result by majority voting. The steps of random forest computation include bagging sampling, the construction of basic classifiers for decision trees, and decision tree voting, as shown in Figure 2.

2.4. The Proposed Algorithm: IVY-RF

The framework of the IVY-RF algorithm proposed in this paper is shown in Figure 3. In this algorithm, the processes of data collection, data preprocessing, feature extraction and selection, dataset partitioning, the selection of random forest parameters, fault classification, model evaluation, and fault decision-making are included.
(1) Data collection: Based on the simulation model of the ship’s diesel generator system constructed by MATLAB/Simulink, the system’s simulation data under different short-circuit faults and normal working conditions are collected. The collected signals include electrical quantities such as three-phase voltage and three-phase current, as well as operating parameters such as rotational speed, output power, excitation voltage, and voltage amplitude on the diesel generator side. Among them, the rotational speed, output power, excitation voltage, and voltage amplitude are expressed as per unit (pu) to facilitate data processing and analysis.
(2) Data preprocessing: This involves the cleaning and preprocessing of raw data, including the processing of missing values, noise, and abnormal values to improve the fault diagnosis rate.
(3) Feature extraction and selection: Feature extraction is the key link in the fault diagnosis of the ship’s power grid. Effective feature information is extracted from the original data to provide a reliable basis for subsequent fault diagnosis and prediction. The relevant methods are mainly time-domain, frequency-domain, and time–frequency-domain analysis methods. Time-domain features reflect the changes in the signal over time, such as in the waveform amplitude, waveform slope, etc.; frequency-domain features reveal the spectral distribution of the signal, such as its frequency, harmonic components, etc.; and time–frequency-domain features synthesize the time-domain and frequency-domain information, which can describe the dynamic characteristics of the signal in a more in-depth manner. In this paper, time-domain feature extraction is chosen to extract different time-domain features such as the mean, standard deviation, maximum, minimum, peak-to-peak, root mean square, and entropy. These features can comprehensively describe the change rule of the signal in the time domain and can be used as input data for training and optimizing all kinds of fault diagnosis algorithms, which can make an important contribution to the improvement of the safety and reliability of the ship’s power supply system and guarantee the safe and stable operation of the ship.
(4) Selection of random forest parameters: The data, after feature extraction, are divided into a training set and test set according to an 8:2 ratio. The hyper-parameters of the random forest are determined by the IVY algorithm, and the training set is input into the random forest algorithm with determined hyper-parameters to establish the intelligent fault diagnosis model.
(5) Fault classification: The IVY-RF model is used to classify the data and output the final classification results.
(6) Model evaluation: Model evaluation is an indispensable step. By evaluating the performance of the model using a test set, we can have a comprehensive understanding of the strengths and weaknesses of the model and provide a basis for subsequent model optimization and adjustment. Commonly used evaluation metrics include accuracy, precision, recall, and F1-score. The accuracy is calculated by Equation (9), precision by Equation (10), recall by Equation (11), and F1-score by Equation (12).
A c c u r a c y = T P + T N T P + T N + F P + F N
P r e c i s i o n = T P T P + F P
R e c a l l = T P T P + F N
F 1 - s c o r e = 2 P r e c i s i o n × R e c a l l P r e c i s i o n + R e c a l l
Among them, TP refers to the number of samples correctly predicted as belonging to the positive class, while TN indicates the number of samples accurately predicted as belonging to the negative class. Conversely, FP represents the number of samples incorrectly predicted as positive when they belong to the negative class. FN denotes the number of samples incorrectly predicted as negative when they are positive.
(7) Failure decision-making: According to the classification results and evaluation indicators, the corresponding fault diagnosis decision is made. Operation and maintenance personnel can take the prediction results of the model as one of some important decision-making reference bases, and, at the same time, combine them with their own professionalism, environmental factors, and other aspects of information, and finally make more comprehensive and reliable fault diagnosis decisions.

3. Experimental Results and Analysis

3.1. Data Description and Pre-Processing

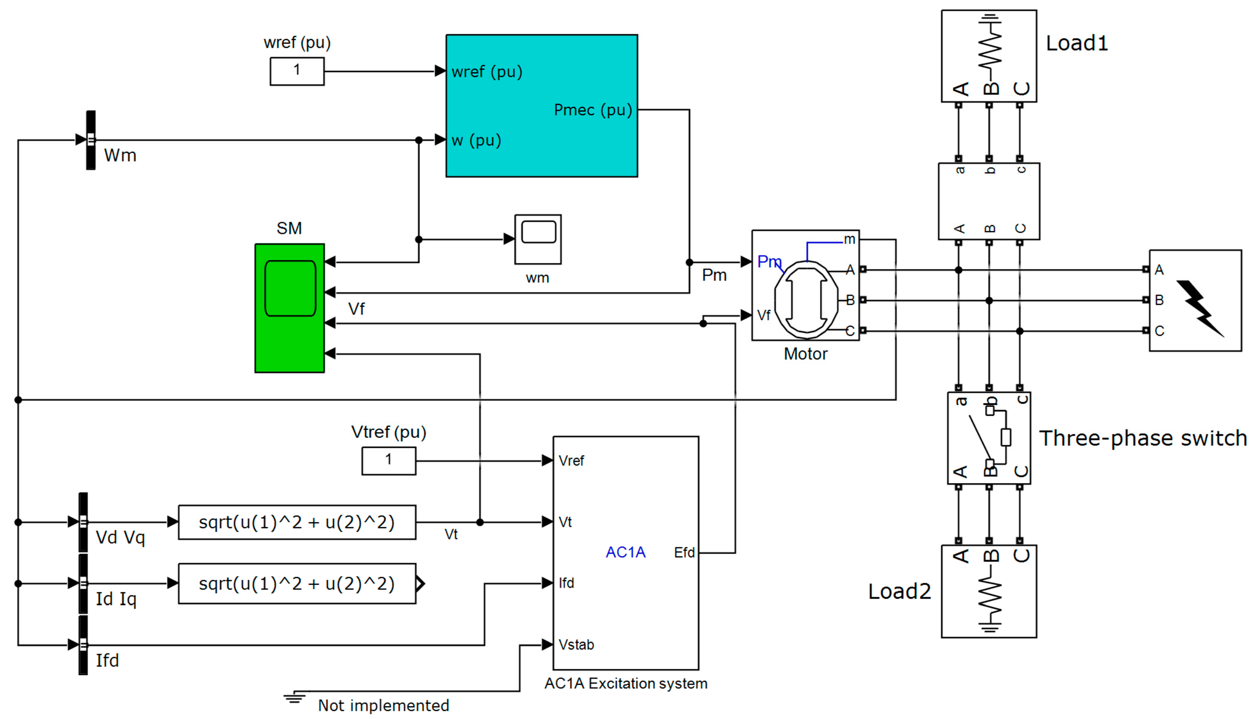
To verify the effectiveness of the method proposed in this paper, a simulation experiment system was built. MATLAB 2023b was used as the simulation software, the operating system was Windows 11, and the computer was an i5-13400F, with 2.5 GHz and 32 GB RAM. In this paper, based on the modeling method verified in the references [25,26], a simulation model of a ship diesel generator system containing core components, such as a diesel prime mover, synchronous generator, excitation system, governor, etc., was constructed, as shown in Figure 4, and the specific parameters are shown in Table 1.
To ensure the accuracy and reliability of the simulation model, a systematic verification scheme was designed in this paper. The validation process mainly included no-load, rated-load, and dynamic characterization, as shown in Figure 5. Among them, in the dynamic characteristic verification, we added a 2 MW load to the model at 5 s and then removed the load at 10 s. The accuracy of the model under different operating conditions was evaluated by calculating the error in the voltage and speed. The errors under each operating condition are shown in Table 2. The validation results show that the constructed simulation model could effectively reflect the static and dynamic characteristics of the system, which laid a reliable simulation foundation for the subsequent fault feature extraction and diagnosis algorithm validation.
By changing the type of fault generator to simulate different kinds of fault types, eleven types of fault simulation data and one type of simulation data under normal operating conditions were finally obtained, totaling twelve types. The fault types and their corresponding labels are shown in Table 3. The fault point is the fault occurring on the load side, and the three-phase voltage and three-phase current on the load side as well as the rotational speed, power, excitation voltage, and voltage magnitude on the diesel synchronous generator side were collected for feature extraction, in which the rotational speed, power, excitation voltage, and voltage magnitude were expressed in terms of a per unit (pu).
The operating time was 15 s, the sampling frequency was 20 kHz, and a set of data had 300,000 sampling points. There were three combinations of loads accessed, as shown in Table 4. Combination 1 was 1 MW and 0 MW; combination 2 was 3 MW and 1 MW; and combination 3 was 0.5 MW and 5.5 MW. The loads were accessed at 5 s and 10 s, respectively, with a duration of 5 s, i.e., the first case was accessed when the loads were ar 5 s and disconnected when they were at 10 s, and the second case was accessed when the loads were at 10 s and lasted until the end of the simulation. The fault occurrence time was 1 s, 4 s, 7 s, and 10 s, respectively, and the duration of the fault was 0.1 s, 0.2 s, 0.3 s, 0.4 s, and 0.5 s; so, combining the above conditions, there were 120 sets of data for one type of fault and a total of 1440 sets of data for the 11 faults and one normal working condition.
Figure 6 represents the fault waveform of 10 signals from a set of data in the C-phase ground fault. By analyzing the changes in voltage and current during the load conditions in conjunction with the fault and the variations in the generator output, it can be concluded that a grounded short-circuit fault has occurred in C-phase of the generator-side. As shown in Figure 6a, the C-phase voltage experiences an instantaneous decrease during the fault, approaching zero, while the voltages of the remaining two phases exhibit an equal magnitude of increase. As can be seen from Figure 6b, the fault-phase current instantly decreases, and the non-fault-phase current increases by the same magnitude. From Figure 6c, it can be seen that the rotational speed and power remain stable after a sudden increase after a fault occurs, and the excitation voltage and terminal voltage remain stable without significant changes.

3.2. Comparison of Algorithms

The IVY-RF algorithm was compared with seven other algorithms, and the comparison of the algorithms are described as follows. The specific parameters of all compared algorithms are shown in Table 5.
(1) Support Vector Machine. The support vector machine (SVM) was first proposed by Vapnik et al. It is a supervised learning algorithm based on statistical learning theory [27]. In the field of fault diagnosis, the SVM is widely used because of its excellent performance in high-dimensional feature space and its ability to handle small-sample problems. Gao et al. [28] applied the SVM in an AUV fault diagnosis and verified its effectiveness.
(2) Back-Propagation Algorithm. The back-propagation (BP) algorithm was proposed by Rumelhart et al. in 1986 and is one of the most influential algorithms in the field of neural networks [29]. It consists of an input layer, a hidden layer, and an output layer, in which the number of neurons in the hidden layer can be set according to the need, and the network weights are continuously adjusted through the error back-propagation mechanism, which has achieved remarkable results in power system fault diagnosis.
(3) Random Forest. The random forest (RF), proposed by Breiman in 2001, is an integrated learning method based on decision trees [30]. By combining the prediction results of multiple decision trees, the RF can effectively reduce the risk of overfitting and improve the model’s generalization ability. Huang et al. [31] applied the RF to fault diagnosis and confirmed its excellent classification performance.
(4) Learning Vector Quantization Algorithm. Learning vector quantization (LVQ) is a supervised learning classification algorithm that can be used for multi-category classification problems [32]. Han et al. [33] used LVQ for the fault diagnosis of a virtual synchronous generator (VSG) and proved its effectiveness.
(5) Ensemble Learning. Ensemble learning (EL) is a machine learning method that uses a series of learners to learn and integrates the individual learning results using some rules to obtain better learning results than a single learner [34]. Das et al. [35] demonstrated the effectiveness of the algorithm by applying it to the fault diagnosis of AUVs.
(6) Extreme Learning Machine. The extreme learning machine (ELM) was proposed by Huang et al. as an improved single hidden layer feedforward neural network [36]. Xi et al. [37] used the ELM for marine diesel engine fault detection.
(7) Decision Tree. The decision tree (DT) was proposed by Hunt et al. in 1996 as a predictive analytical model expressed as a tree structure [38].

3.3. Analysis of Fault Diagnosis Results

In order to determine the optimal parameters, after extracting the features, the IVY algorithm was used to select the hyper-parameters of the RF, and the accuracy was used as the value of the fitness function. The parameters of the IVY were set as follows: the number of populations was 10, the maximum number of iterations was 10, the upper and lower bounds were [10, 100], and the dimension was 1.
To verify the effectiveness of the IVY-RF algorithm, the IVY-RF algorithm was compared to the seven algorithms in Section 3.2, and all the results were taken as the mean 10 times. The experimental results are shown in Table 6 with Figure 7. As can be seen from Table 6, the IVY-RF algorithm had an accuracy, precision, recall, and F1-score of 100%, which indicates that the algorithm could classify the samples completely and correctly. In contrast, the SVM algorithm performed poorly, with each index lower than 65%; the BP, ELM, and CNN algorithms performed better but with a larger gap compared to the IVY-RF; and the RF, DT, and EL algorithms performed better but could not surpass the IVY-RF. The IVY-RF algorithm showed excellent classification performance in this experiment, and its performance in several indexes, such as the accuracy, precision, recall, and F1-score, reached the optimal level. This indicates that the IVY-RF algorithm can not only distinguish between normal and fault states but can also recognize different types of faults.
Analyzing Table 6 shows that the accuracy of the IVY-RF algorithm was 100%, which was improved by 67.45% compared to the SVM (59.72%), 9.71% compared to BP (91.15%), 1.70% compared to the RF (98.33%), 62.63% compared to LVQ (61.49%), 0.17% compared to EL (99.83%), 9.64% compared to the ELM (91.21%) and 2.12% compared to the DT (97.92%). In precision, the IVY-RF algorithm had a precision of 100%, with a minimum enhancement of 0.15% (EL) and a maximum enhancement of 137.76% (LVQ) compared to other algorithms. In recall, the IVY-RF algorithm had a recall of 100%, with a minimum improvement of 0.17% (EL) and a maximum improvement of 60% (the SVM) compared to other algorithms. In the F1-score, the IVY-RF algorithm achieved 100% with a minimum improvement of 0.16% (EL) and a maximum improvement of 132.45% (LVQ) compared to other algorithms.
In the ship power system, fault diagnosis is a key link to ensure the safe operation of the system. However, the actual operating environment is affected by various disturbing factors, such as sensor accuracy limitations, environmental noise errors during signal transmission, etc. These factors may lead to different degrees of noise in the data acquired by the system, thus affecting the accuracy and reliability of the fault diagnosis. Therefore, to better simulate the actual working conditions and assess the robustness of the diagnostic model under noise conditions, it is of great significance to carry out experiments that introduce noise. This can not only provide an in-depth understanding of the mechanism of the influence of noise on the performance of the fault diagnosis but also provide a valuable reference and basis for the subsequent enhancement of the anti-jamming ability of the diagnostic model in the practical application environment. Through systematic experimental research on noise, we can make a due contribution to the construction of more robust and reliable fault diagnosis technology for ship power systems.
After completing the basic analysis of the fault data of the ship diesel generator system, to further verify the robustness of the diagnostic model and the practical application effect, this study designed a noise interference experiment, adding Gaussian white noise to the original data, with the noise intensity set to 5% of the original signal, which was calculated according to Equation (13).
X n o i s y = X + α σ N ( 0 , 1 )
where Xnoisy is the signal after noise addition, X is the original signal, σ is the standard deviation of the original signal, α is the noise intensity coefficient, which is taken as 0.05 in this paper, and N(0,1) is the random noise obeying a normal distribution.
By adding different levels of noise to the fault data, various kinds of disturbances that may occur in the real environment can be effectively simulated. This experiment can not only help reveal the influence of noise on diagnostic results but also provide a basis for optimizing and improving the anti-interference ability of the fault diagnosis model. Ultimately, this experiment will lay the foundation for ensuring that the ship diesel generator system maintains an efficient and reliable fault diagnosis capability in the complex and changing real operating environment.
Analyzing Table 6 shows that the accuracy of the IVY-RF algorithm was 88.19%, which was an improvement of 19.66% compared to the RF (86.49%), 49.40% compared to LVQ (59.03%), 1.19% compared to EL (87.15%), 13.59% compared to the ELM (77.64%), and 4.95% compared to the DT (84.03%). In precision, the IVY-RF algorithm had a precision rate of 90.13%, with a minimum improvement of 1.07% (EL) and a maximum improvement of 61.49% (LVQ) compared to other algorithms. In recall, the IVY-RF algorithm had a recall of 90.14%, with a minimum improvement of 1.04% (EL) and a maximum improvement of 48.55% (LVQ) compared to other algorithms. In the F1-score, the IVY-RF algorithm achieved 90.13%, which was a minimum improvement of 1.04% (EL) and a maximum improvement of 55.02% (LVQ) compared to other algorithms.
Table 7 and Figure 8 show a comparison of the model performances after adding 5% noise. From Table 7, it can be seen that the IVY-RF algorithm performed well in several metrics under the 5% noise condition. Among them, the accuracy, precision, recall, and F1-score were 88.19%, 90.13%, 90.14%, and 90.13%, respectively, which were better than those in the other algorithms such as the RF, LVQ, EL, ELM, and DT. This shows that the IVY-RF could accurately recognize the sample categories in the presence of noise interference. In contrast to other algorithms, there are some limitations in dealing with complex noisy environmental data. Overall, the IVY-RF was at the optimal level in the core metrics of accuracy, precision, recall, and F1-score, which indicates its excellent performance in the classification task. This lays a good foundation for the generalization of the IVY-RF in practical applications, which is of great significance for scenarios that require classification in complex environments where noise interference exists.

3.4. Disscussion

As a key transportation tool for global trade and economic development, the safety and reliability of ships are being increasingly emphasized. With the increasing scale of ships and system complexity, traditional fault diagnosis methods show obvious limitations in dealing with new types of equipment and complex failure modes. These methods, which are based on expert experience and rule bases, often lack sufficient scalability and adaptability. In contrast, data-driven model-free fault diagnosis methods have gradually become a research hotspot due to their excellent generalization ability and adaptability. However, such methods still face important challenges such as data quality assurance and algorithm interpretability.
As a core component of the ship power system, the reliable operation of the ship diesel generator system is directly related to the safety of the whole ship system. To improve the efficiency and accuracy of fault diagnosis, this study proposes a comprehensive fault diagnosis method that combines intelligent algorithms and machine learning. Experimental results show that the proposed IVY-RF algorithm achieves 100% diagnostic accuracy under ideal conditions and maintains high performance even in the presence of random noise interference. Compared to existing benchmark methods, the IVY-RF algorithm exhibits a stronger generalization ability and anti-interference.
The 12 fault types selected in this study were based on the following considerations. (1) The frequency of occurrence: these faults occur more frequently in actual operation; (2) the degree of hazard: the selected faults may lead to the degradation of system performance or damage to the equipment; and (3) detectability: these faults have distinctive electrical characteristics, which makes it easy to perform data acquisition and feature extraction. However, we recognize that ship-wide power failure (blackout) requires special attention as one of the most hazardous faults in a ship’s electrical system. A total ship blackout not only leads to the failure of the propulsion system but also affects the safe navigation of the ship and the normal operation of critical equipment.
To address the serious failure of ship-wide power failure, future research will focus on three key aspects: early warning, emergency response, and system recovery. In terms of the early warning of power failure, research will plan to develop a multi-parameter monitoring model based on deep learning and establish a risk assessment system for power failure by the real-time analysis of key indicators such as voltage fluctuation characteristics, power factor trends, harmonic distortion levels, and so on. By combining historical fault data, a power outage risk prediction model can be constructed to provide sufficient warning time for operation and maintenance personnel. In terms of emergency response strategy, future study will focus on establishing a hierarchical and graded emergency response mechanism. The first task is to ensure continuous power supply to critical equipment and realize uninterrupted power supply to important loads through an intelligent emergency power switching system. The system recovery link will adopt a recovery strategy based on optimization algorithms. The sequential startup of generating units will consider multiple constraints such as load characteristics, startup power, and system stability, and the optimal startup sequence will be determined through intelligent algorithms. Load recovery adopts a hierarchical batch approach, prioritizing the recovery of critical loads, followed by the gradual recovery of secondary loads according to the system status. In the process of system stability reconstruction, an adaptive control strategy will be introduced to ensure a smooth transition of the system to the normal operation state through the real-time monitoring of system parameters and dynamic adjustment of control parameters.
These in-depth studies will significantly improve the response capability of ship power systems in the face of power failure and provide a more reliable technical guarantee for the safe operation of ships. By combining artificial intelligence technology with traditional control theory, a smarter and more reliable fault handling system for ship power systems can be constructed. This study emphasizes that the IVY-RF algorithm should be regarded as a decision support tool rather than a system that completely replaces manual judgment. In practical application, the output of the algorithm will be combined with multi-dimensional information, such as the experienced judgment of professionals and on-site operating parameters, to form a more comprehensive and reliable fault diagnosis system. This “human–machine collaboration” approach not only makes full use of the advantages of machine learning algorithms in large-scale data processing but also retains the irreplaceable judgment of human experts in the complex decision-making process, which ultimately forms a more comprehensive and reliable decision support system.
In addition, this study still has other limitations. First, the study mainly focuses on specific types of fault diagnosis and fails to cover minor faults such as transient frequency overshoot and serious faults such as insulation damage. Second, although this study achieved excellent performance in the simulation environment, the system may face more complex disturbances and fault modes in the real environment. Therefore, the future research directions can be carried out in the following aspects: (1) expanding the fault types to establish a more comprehensive fault diagnosis system; (2) carrying out real ship validation to evaluate the performance of the algorithms in the actual operating environment; (3) exploring the interpretability of the algorithms to improve the credibility of the diagnostic results; (4) researching multi-source data fusion technology to improve the diagnostic capability of the system; and (5) developing whole-ship power failure specialized warning and processing modules.
Overall, the IVY-RF fault diagnosis method proposed in this study demonstrates significant advantages in the field of the fault diagnosis of ship diesel generator systems and provides a new technical path to improve the reliability and safety of ship power systems. Although there are deficiencies in the handling of specific faults such as ship-wide power failure, the research results provide a valuable reference and foundation for subsequent related research. Future research will focus on solving these limitations to further enhance the practicality and reliability of the system.

4. Conclusions

The ship diesel generator system plays an important role in marine transportation, operation, and military applications, but due to the complex and changing marine environment, the system is prone to failures in operation. To ensure its reliability and stability, fault diagnosis algorithms are needed to accurately identify faults. To this end, this paper proposes a fault diagnosis method based on the combination of the IVY optimization algorithm and random forest for a ship diesel generator system. The ship power system model established by the MATLAB/Simulink simulation platform was used to simulate normal and faulty conditions, extract fault characteristics, and optimize the random forest hyper-parameters using the IVY.
The simulation results show that the IVY-RF method could effectively identify the faulty and normal states of the system, and the identification rate reached 100%. The diagnostic accuracy for 12 fault types was 100% under the original dataset and 88.19% under the noisy dataset. Compared to other algorithms, the IVY-RF showed significant improvement in accuracy, precision, recall, and the F1-score. This indicates that the algorithm not only possesses a high fault diagnosis accuracy but also maintains good robustness in noisy environments and has potential for practical application. The output of the algorithm in this paper will be combined with the experience of operation and maintenance personnel, field operation parameters, and other multi-dimensional information to form a “human–machine cooperative” fault diagnosis system. This approach makes full use of the advantages of machine learning algorithms in large-scale data processing while retaining the irreplaceable judgment of human experts in the complex decision-making process and thus improves the reliability and safety of ship power systems.
However, this study still has some limitations: First, the study mainly focuses on specific types of fault diagnosis and fails to cover minor faults such as transient frequency overshoots and serious faults such as insulation damage. Second, although this study achieved an excellent performance in a simulation environment, the system may face more complex disturbances and fault modes in a real environment. In particular, this study did not consider ship-wide power failure (blackout), which is the most dangerous type of fault, and this requires special attention in practical applications. In addition, only a single fault was focused on, and cases such as multi-fault coupling were not considered. Future research should pay more attention to the analysis of system behavior under composite fault scenarios and comprehensively evaluate various fault modes and their cascading effects to improve the overall reliability and robustness of ship power systems. At the same time, artificial intelligence-based fault diagnosis and prediction techniques should be further developed to enhance the autonomous maintenance capability of the system and minimize the losses caused by faults. Future research should pay more attention to the analysis of system behavior under composite fault scenarios, and comprehensively evaluate various fault modes and their cascading effects, to improve the overall reliability and robustness of the ship diesel generator system. At the same time, artificial intelligence-based fault diagnosis and prediction techniques should be further developed to enhance the autonomous maintenance capability of the system and minimize the losses caused by faults.

Author Contributions

Conceptualization, H.O. and W.L.; data curation, H.O.; methodology, W.L., F.G. and K.H.; software, F.G. and K.H.; writing (original draft preparation), F.G. and K.H.; writing (review and editing), H.O., W.L., F.G. and P.X.; supervision, H.O., W.L. and P.X. All authors have read and agreed to the published version of the manuscript.

Funding

This research was funded by the Science and Technology Department of Hubei Province (2024BAB067).

Data Availability Statement

The data presented in this study are available upon request from the corresponding author, or see https://pan.baidu.com/s/14bYkfzo_MqdzDsK5bqGbIg, Extract code: k9jz.

Acknowledgments

We are grateful to our families, friends, and laboratory colleagues for their unwavering understanding and encouragement.

Conflicts of Interest

The authors declare no conflicts of interest.

References

  1. Chai, M.; Bonthapalle, D.R.; Sobrayen, L.; Panda, S.K.; Wu, D.; Chen, X. Alternating Current and Direct Current-Based Electrical Systems for Marine Vessels with Electric Propulsion Drives. Appl. Energy 2018, 231, 747–756. [Google Scholar] [CrossRef]
  2. Rasul, M.J.M.A.; Kim, J. Comprehensive Review and Comparison on Battery Technologies as Electric-Powered Source in Marine Applications. J. Energy Storage 2024, 88, 111509. [Google Scholar] [CrossRef]
  3. Skjong, E.; Rødskar, E.; Molinas Cabrera, M.M.; Johansen, T.A.; Cunningham, J. The Marine Vessel’s Electrical Power System: From Its Birth To Present Day. Proc. IEEE 2015, 103, 2410–2424. [Google Scholar] [CrossRef]
  4. Li, Z.; Zhou, Z.; Zhou, X. A Sensor-Based Modified FMD Method to Identify Fault Feature for Mechanical Fault Diagnosis of Ship-Borne Antennae. IEEE Access 2023, 11, 40018–40028. [Google Scholar] [CrossRef]
  5. Barros, J.; Diego, R.I. A Review of Measurement and Analysis of Electric Power Quality on Shipboard Power System Networks. Renew. Sustain. Energy Rev. 2016, 62, 665–672. [Google Scholar] [CrossRef]
  6. Sulligoi, G.; Bosich, D.; Da Rin, A.; Tosato, F. An Examination of Mutual Influences Between High-Voltage Shore-Connected Ships and Port Earthing Systems During Phase-to-Ground Faults. IEEE Trans. Ind. Applicat. 2012, 48, 1731–1738. [Google Scholar] [CrossRef]
  7. Liu, L.; Logan, K.P.; Cartes, D.A.; Srivastava, S.K. Fault Detection, Diagnostics, and Prognostics: Software Agent Solutions. IEEE Trans. Veh. Technol. 2007, 56, 1613–1622. [Google Scholar] [CrossRef]
  8. Vera-García, F.; Pagán Rubio, J.A.; Hernández Grau, J.; Albaladejo Hernández, D. Improvements of a Failure Database for Marine Diesel Engines Using the RCM and Simulations. Energies 2019, 13, 104. [Google Scholar] [CrossRef]
  9. Wen, X.; Meng, W.; Sun, X.; Zhou, R. A Composite Method of Marine Shafting’s Fault Diagnosis by Ship Hull Vibrations Based on EEMD. Shock Vib. 2022, 2022, 1236971. [Google Scholar] [CrossRef]
  10. Yu, C.; Qi, L.; Sun, J.; Jiang, C.; Su, J.; Shu, W. Fault Diagnosis Technology for Ship Electrical Power System. Energies 2022, 15, 1287. [Google Scholar] [CrossRef]
  11. Wang, Z.; Xia, L.; Wang, Y.; Liu, L. Fault Diagnosis System Based on Multiagent Technique for Ship Power System. Math. Probl. Eng. 2014, 2014, 370246. [Google Scholar] [CrossRef]
  12. Li, Z.; Wang, T.; Wang, Y.; Amirat, Y.; Benbouzid, M.; Diallo, D. A Wavelet Threshold Denoising-Based Imbalance Fault Detection Method for Marine Current Turbines. IEEE Access 2020, 8, 29815–29825. [Google Scholar] [CrossRef]
  13. Zhang, Z.; He, X. Fault-Structure-Based Active Fault Diagnosis: A Geometric Observer Approach. Energies 2020, 13, 4475. [Google Scholar] [CrossRef]
  14. Kim, J.; Lee, T.; Lee, S.; Lee, J.; Lee, W.; Kim, Y.; Park, J. A Study on Deep Learning-Based Fault Diagnosis and Classification for Marine Engine System Auxiliary Equipment. Processes 2022, 10, 1345. [Google Scholar] [CrossRef]
  15. Kari, T.; He, Z.; Rouzi, A.; Zhang, Z.; Ma, X.; Du, L. Power Transformer Fault Diagnosis Using Random Forest and Optimized Kernel Extreme Learning Machine. Intell. Autom. Soft Comput. 2023, 37, 691–705. [Google Scholar] [CrossRef]
  16. Adumene, S.; Islam, R.; Amin, M.T.; Nitonye, S.; Yazdi, M.; Johnson, K.T. Advances in Nuclear Power System Design and Fault-Based Condition Monitoring towards Safety of Nuclear-Powered Ships. Ocean Eng. 2022, 251, 111156. [Google Scholar] [CrossRef]
  17. Zhong, G.; Wang, H.; Zhang, K.; Jia, B. Fault Diagnosis of Marine Diesel Engine Based on Deep Belief Network. In Proceedings of the 2019 Chinese Automation Congress (CAC), Hangzhou, China, 22–24 November 2019; IEEE: Piscataway, NJ, USA, 2019; pp. 3415–3419. [Google Scholar] [CrossRef]
  18. Liu, W.; Liu, L.; Chung, I.-Y.; Cartes, D.A.; Zhang, W. Modeling and Detecting the Stator Winding Fault of Permanent Magnet Synchronous Motors. Simul. Model. Pract. Theory 2012, 27, 1–16. [Google Scholar] [CrossRef]
  19. Li, M.; Yu, D.; Chen, Z.; Xiahou, K.; Ji, T.; Wu, Q.H. A Data-Driven Residual-Based Method for Fault Diagnosis and Isolation in Wind Turbines. IEEE Trans. Sustain. Energy 2019, 10, 895–904. [Google Scholar] [CrossRef]
  20. Zhang, L.; Zhang, Z.; Peng, H. Diagnostic Method for Short Circuit Faults at the Generator End of Ship Power Systems Based on MWDN and Deep-Gated RNN-FCN. J. Mar. Sci. Eng. 2023, 11, 1806. [Google Scholar] [CrossRef]
  21. Xie, J.-L.; Shi, W.-F.; Xue, T.; Liu, Y.-H. High-Resistance Connection Fault Diagnosis in Ship Electric Propulsion System Using Res-CBDNN. J. Mar. Sci. Eng. 2024, 12, 583. [Google Scholar] [CrossRef]
  22. Liu, S.; Sun, Y.; Zhang, L.; Su, P. Fault Diagnosis of Shipboard Medium-Voltage DC Power System Based on Machine Learning. Int. J. Electr. Power Energy Syst. 2021, 124, 106399. [Google Scholar] [CrossRef]
  23. Khersonsky, Y.; Ericsen, T.; Bishop, P.; Amy, J.; Andrus, M.; Baldwin, T.; Bartolucci, B.; Benavides, N.; Boroyevich, D.; Chaudhary, A.; et al. 1709-2018—IEEE Recommended Practice for 1 kV to 35 kV Medium-Voltage DC Power Systems on Ships; IEEE: Piscataway, NJ, USA, 2018; ISBN 978-1-5044-5201-4. [Google Scholar]
  24. Ghasemi, M.; Zare, M.; Trojovský, P.; Rao, R.V.; Trojovská, E.; Kandasamy, V. Optimization Based on the Smart Behavior of Plants with Its Engineering Applications: Ivy Algorithm. Knowl.-Based Syst. 2024, 295, 111850. [Google Scholar] [CrossRef]
  25. Zhang, F. Research on Fualt Daignosis Technology of Ship Power System; Harbin Engineering University: Harbin, China, 2022. [Google Scholar]
  26. Xu, R. A Study on Fault Diagnosis of Ship Generator Based on Discrete Hopfield Networks; Shanghai Maritime University: Shanghai, China, 2007. [Google Scholar]
  27. Huang, W.; Liu, H.; Zhang, Y.; Mi, R.; Tong, C.; Xiao, W.; Shuai, B. Railway Dangerous Goods Transportation System Risk Identification: Comparisons among SVM, PSO-SVM, GA-SVM and GS-SVM. Appl. Soft Comput. 2021, 109, 107541. [Google Scholar] [CrossRef]
  28. Gao, S.; He, B.; Yu, F.; Zhang, X.; Yan, T.; Feng, C. An Abnormal Motion Condition Monitoring Method Based on the Dynamic Model and Complex Network for AUV. Ocean Eng. 2021, 237, 109472. [Google Scholar] [CrossRef]
  29. Ding, S.; Su, C.; Yu, J. An Optimizing BP Neural Network Algorithm Based on Genetic Algorithm. Artif. Intell. Rev. 2011, 36, 153–162. [Google Scholar] [CrossRef]
  30. Lu, X.; Wang, P.; Niyato, D.; Kim, D.I.; Han, Z. Wireless Networks With RF Energy Harvesting: A Contemporary Survey. IEEE Commun. Surv. Tutor. 2015, 17, 757–789. [Google Scholar] [CrossRef]
  31. Huang, K.; Li, W.; Fang, H.; Wu, X.; Wang, L.; Peng, H. IPORF: A Combined Improved Parrot Optimizer Algorithm and Random Forest for Fault Diagnosis in AUV. Ocean Eng. 2024, 313, 119665. [Google Scholar] [CrossRef]
  32. Qin, A.K.; Suganthan, P.N. Initialization Insensitive LVQ Algorithm Based on Cost-Function Adaptation. Pattern Recognit. 2005, 38, 773–776. [Google Scholar] [CrossRef]
  33. Han, H. A Transient Stability Enhancement Framework Based on Rapid Fault-Type Identification for Virtual Synchronous Generators. Int. J. Electr. Power Energy Syst. 2024, 155, 109545. [Google Scholar] [CrossRef]
  34. Kapucu, C.; Cubukcu, M. A Supervised Ensemble Learning Method for Fault Diagnosis in Photovoltaic Strings. Energy 2021, 227, 120463. [Google Scholar] [CrossRef]
  35. Bagci Das, D.; Birant, D. GASEL: Genetic Algorithm-Supported Ensemble Learning for Fault Detection in Autonomous Underwater Vehicles. Ocean Eng. 2023, 272, 113844. [Google Scholar] [CrossRef]
  36. Liao, S.; Feng, C. Meta-ELM: ELM with ELM Hidden Nodes. Neurocomputing 2014, 128, 81–87. [Google Scholar] [CrossRef]
  37. Xi, W.; Li, Z.; Tian, Z.; Duan, Z. A Feature Extraction and Visualization Method for Fault Detection of Marine Diesel Engines. Measurement 2018, 116, 429–437. [Google Scholar] [CrossRef]
  38. Cohen-Shapira, N.; Rokach, L. PnT: Born-Again Tree-Based Model via Fused Decision Path Encoding. Inf. Fusion 2024, 112, 102545. [Google Scholar] [CrossRef]
Figure 1. Schematic diagram of ship area power distribution structure.
Figure 1. Schematic diagram of ship area power distribution structure.
Energies 17 05799 g001
Figure 2. Flowchart of random forest calculation.
Figure 2. Flowchart of random forest calculation.
Energies 17 05799 g002
Figure 3. The IVY-RF framework diagram.
Figure 3. The IVY-RF framework diagram.
Energies 17 05799 g003
Figure 4. Ship diesel generator model.
Figure 4. Ship diesel generator model.
Energies 17 05799 g004
Figure 5. Voltage and speed curves for different operating conditions. (a) No load; (b) rated load; (c) dynamic.
Figure 5. Voltage and speed curves for different operating conditions. (a) No load; (b) rated load; (c) dynamic.
Energies 17 05799 g005
Figure 6. C-phase ground fault waveforms. (a) Three-phase voltage; (b) three-phase current; (c) speed, power, excitation voltage, and voltage magnitude (pu).
Figure 6. C-phase ground fault waveforms. (a) Three-phase voltage; (b) three-phase current; (c) speed, power, excitation voltage, and voltage magnitude (pu).
Energies 17 05799 g006
Figure 7. Comparison of metrics of different algorithms.
Figure 7. Comparison of metrics of different algorithms.
Energies 17 05799 g007
Figure 8. Comparison of different algorithmic metrics under noise.
Figure 8. Comparison of different algorithmic metrics under noise.
Energies 17 05799 g008
Table 1. Model parameters.
Table 1. Model parameters.
ParameterValue
rated power (Pn/MW)6
rated voltage (Ul/V)660
stator resistance (Rs/Ω)0.0036
rated frequency (fn/Hz)50
inertia factor (H(s)/s)1.07
polar logarithm P4
d-axis synchronous reactance (xd/pu)1.26
d-axis transient synchronous reactance ( x d /pu)0.213
d axis sub-transient synchronous reactance ( x d /pu)0.111
q-axis synchronous reactance (xq/pu)0.70
q-axis sub-transient synchronous reactance ( x q /pu)0.122
leakage resistance (xl/pu)0.067
d-axis transient time constant (T’/s)0.32
d axis sub-transient time constant ( T d /s)0.015
q axis sub-transient time constant ( T q /s)0.30
Table 2. Errors under each operating condition.
Table 2. Errors under each operating condition.
No LoadRated LoadDynamic
Max. (%)Min. (%)Max. (%)Min. (%)Max. (%)Min. (%)
A-phase (V)2.022.011.981.991.991.99
w (pu)0.142.620.203.701.282.01
Table 3. Fault types and corresponding labels.
Table 3. Fault types and corresponding labels.
Fault TypeLabel
A-phase grounding1
B-phase grounding2
C-phase grounding3
A- and B-phase short circuit4
A- and C-phase short circuit5
B- and C-phase short circuit6
A- and B-phase short-circuit grounding7
A- and C-phase short-circuit grounding8
B- and C-phase short-circuit grounding9
A-, B-, C-three-phase short circuit10
A-, B-, C-three-phase short-circuit grounding11
Normal12
Table 4. Load access table.
Table 4. Load access table.
No.Load 1/MWLoad 2/MW
110
231
30.55.5
Table 5. Parameters of different algorithms.
Table 5. Parameters of different algorithms.
AlgorithmParameter
SVMDefault
BPEpochs:100; hidden: 10
RFNumber of trees: 10; number of predictors to sample: 12
LVQNumber of neurons: 200; learning rate: 0.05; epochs: 200
ELMethod: bagging
ELMActivate model: sigmoid; hidden: 99
DTDefault
Table 6. Comparison of IVY-RF with other algorithms for four metrics.
Table 6. Comparison of IVY-RF with other algorithms for four metrics.
AlgorithmAccuracy (%)Precision (%)Recall (%)F1-Score (%)
SVM59.7261.0062.5061.74
BP91.1588.1091.5889.79
RF98.3398.5298.4298.47
LVQ61.4942.0663.2643.02
EL99.8399.8599.8399.84
ELM91.2191.8991.7891.83
DT97.9297.9998.0298.01
IVY-RF100.00100.00100.00100.00
Table 7. Comparison of IVY-RF with other algorithms after adding 5% noise for four metrics.
Table 7. Comparison of IVY-RF with other algorithms after adding 5% noise for four metrics.
AlgorithmAccuracy (%)Precision (%)Recall (%)F1-Score (%)
RF86.4988.3288.3488.33
LVQ59.0355.8160.6858.14
EL87.1589.1889.2189.20
ELM77.6478.0379.3278.67
DT84.0384.8585.4885.17
IVY-RF88.1990.1390.1490.13
Disclaimer/Publisher’s Note: The statements, opinions and data contained in all publications are solely those of the individual author(s) and contributor(s) and not of MDPI and/or the editor(s). MDPI and/or the editor(s) disclaim responsibility for any injury to people or property resulting from any ideas, methods, instructions or products referred to in the content.

Share and Cite

MDPI and ACS Style

Ouyang, H.; Li, W.; Gao, F.; Huang, K.; Xiao, P. Research on Fault Diagnosis of Ship Diesel Generator System Based on IVY-RF. Energies 2024, 17, 5799. https://doi.org/10.3390/en17225799

AMA Style

Ouyang H, Li W, Gao F, Huang K, Xiao P. Research on Fault Diagnosis of Ship Diesel Generator System Based on IVY-RF. Energies. 2024; 17(22):5799. https://doi.org/10.3390/en17225799

Chicago/Turabian Style

Ouyang, Hui, Weibo Li, Feng Gao, Kangzheng Huang, and Peng Xiao. 2024. "Research on Fault Diagnosis of Ship Diesel Generator System Based on IVY-RF" Energies 17, no. 22: 5799. https://doi.org/10.3390/en17225799

APA Style

Ouyang, H., Li, W., Gao, F., Huang, K., & Xiao, P. (2024). Research on Fault Diagnosis of Ship Diesel Generator System Based on IVY-RF. Energies, 17(22), 5799. https://doi.org/10.3390/en17225799

Note that from the first issue of 2016, this journal uses article numbers instead of page numbers. See further details here.

Article Metrics

Back to TopTop