Next Article in Journal
Exploring the Impact of State of Charge and Aging on the Entropy Coefficient of Silicon–Carbon Anodes
Next Article in Special Issue
Hydraulic Balancing of District Heating Systems and Improving Thermal Comfort in Buildings
Previous Article in Journal
Proposal of Low-Speed Sensorless Control of IPMSM Using a Two-Interval Six-Segment High-Frequency Injection Method with DC-Link Current Sensing
Previous Article in Special Issue
Multi-Objective Optimization of Insulation Thickness with Respect to On-Site RES Generation in Residential Buildings
 
 
Font Type:
Arial Georgia Verdana
Font Size:
Aa Aa Aa
Line Spacing:
Column Width:
Background:
Article

Sky Temperature Forecasting in Djibouti: An Integrated Approach Using Measured Climate Data and Artificial Neural Networks

1
Faculté d’Ingénieurs, Université de Djibouti, CEALT, Djibouti 1904, Djibouti
2
Laboratoire des Technologies Innovantes (LTI), Université de Picardie Jules Verne, Avenue des Facultés, 80025 Amiens, Cedex 1, France
*
Author to whom correspondence should be addressed.
Energies 2024, 17(22), 5791; https://doi.org/10.3390/en17225791
Submission received: 27 July 2024 / Revised: 16 October 2024 / Accepted: 22 October 2024 / Published: 20 November 2024
(This article belongs to the Special Issue New Insights into Hybrid Renewable Energy Systems in Buildings)

Abstract

Buildings exchange heat with different environmental elements: the sun, the outside air, the sky, and outside surfaces (including the walls of environmental buildings and the ground). To correctly account for building energy performance, radiative cooling potential, and other technical considerations, it is essential to evaluate sky temperature. It is an important parameter for the weather files used by energy building simulation software for calculating the longwave radiation heat exchange between exterior surfaces and the sky. In the literature, there are several models to estimate sky temperature. However, these models have not been completely satisfactory for the hot and humid climate in which the sky temperature remains overestimated. The purpose of this paper is to provide a comprehensive analysis of the sky temperature measurement conducted, for the first time, in Djibouti, with a pyrgeometer, a tool designed to measure longwave radiation as a component of thermal radiation, and an artificial neural network (ANN) model for improved sky temperature forecasting. A systematic comparison of known correlations for sky temperature estimation under various climatic conditions revealed their limited accuracy in the region, as indicated by low R2 values and root mean square errors (RMSEs). To address these limitations, an ANN model was trained, validated, and tested on the collected data to capture complex patterns and relationships in the data. The ANN model demonstrated superior performance over existing empirical correlations, providing more accurate and reliable sky temperature predictions for Djibouti’s hot and humid climate. This study showcases the effectiveness of an integrated approach using pyrgeometer-based sky temperature measurements and advanced machine learning techniques ANNs for sky temperature forecasting in Djibouti to overcome the limitations of existing correlations and improve the accuracy of sky temperature predictions, particularly in hot and humid climates.

1. Introduction

The sky vault acts as an eventual heat sink for our planet, thereby providing a significant cooling resource for buildings. The morning dew is the direct consequence of this effect. This principle is particularly used for the passive cooling of buildings in hot regions like Djibouti. In fact, heat transfer between the exterior surface of a building envelope and the environment is based on radiative and convective phenomena. Radiative cooling, for instance, comes from surface heat loss due to longwave radiation emissions toward the sky. It is important to note that such cooling is most effective during the night when the sky is clear, and the humidity is low [1]. These observations are strictly related to the current challenge of reducing building energy consumption. In Africa, the building sector represents approximately 56% of the total energy use [2], with nearly half of this demand attributable to the air-conditioning of living spaces. To illustrate, in Djibouti, the energy consumption profile is primarily dominated by cooling and ventilation requirements, together accounting for over 70% of the total energy demand [3]. Furthermore, there is an upward trend in energy demand within the building sector in such African countries, which further underscores the importance of implementing passive cooling techniques for buildings. The sky temperature is a critical parameter for determining building energy performance. Sky temperature is a key input for calculating the heating and cooling energy needs of buildings to maintain thermal comfort. Accurate sky temperature values are essential for reducing errors and improving building energy simulations, which is crucial for optimizing energy consumption in heating and cooling systems. Choosing incorrect sky temperatures, even by a margin of ±10 °C, can significantly increase simulation errors, affecting the reliability of energy predictions [4].
Numerous studies concerning sky temperature models have been conducted since the early 20th century, resulting in a variety of correlations proposed by researchers [5,6,7,8,9,10,11,12,13,14,15,16,17,18,19,20] over the world. These correlations originate from various methods devised for the estimation of infrared radiation. Figure 1 provides a categorical representation of empirical models, distinguishing between the conditions of clear and cloudy skies. Within these two categories, we can identify “direct models” and “sky emissivity models”. Direct models employ equations to calculate the sky temperature using mainly ambient temperature data, while indirect models, on the other hand, are based on the evaluation of sky emissivity. Currently, building energy simulations have adapted to this by using these models that can estimate the sky temperature. However, it is noteworthy that the majority of these models are approximations due to the lack of accurate measured data [21]. These sky models are intrinsically related to local weather conditions and are site-specific in their application.
In a previous paper, the author explored the available cooling potential from the sky vault in hot climates, and buildings’ ability to exploit this cooling [22]. In this one, the sky temperature was estimated using an equation proposed by Centeno [23] and Clark and Allen [24], due to a lack of measured data in the study site, Djibouti. To address this limitation, a significant advancement has been made with the installation, for the first time in Djibouti, of a pyrgeometer, a tool specifically designed to measure longwave radiation for the direct measurement of sky temperature.
In addition to the empirical models detailed earlier, nature-inspired models have been introduced in the scientific field in recent years. These models are centered on the mathematical modeling of their natural ability for decision-making while facing a complex situation. Nature has inspired many algorithms for solving complex problems characterized as linear and non-linear through a learning procedure on data. One of the well-known models is ANNs. The ability to achieve superior performance and the reliability of adequate ANN predictions have been highlighted in various scientific fields. In regard to building energy consumption, their strength has been stressed in [23,24,25,26,27,28] for active cooling. But, considering passive cooling along with sky temperature prediction using ANN, a study carried out by Adelard et al. [29] highlighted both the inefficiency of empirical model prediction that resulted in the overestimation of sky temperatures and the satisfaction of the results of neural networks.
The artificial neural network (ANN) is a computing algorithm that maps the human nervous system. ANN is inspired by the biological neural network (BNN). The latter one is a collection of neurons cells that reacts to internal or external changes that disturb biological system equilibrium and provides adequate responses. Just as in BNN, ANNs are composed of multiple processing units that work together to learn, recognize patterns, and predict data [30].
In the literature, Al-Shawwa et al. developed an ANN model to predict environmental temperature based on various influencing factors, including location characteristics, proximity to water, vegetation, and elevation. Testing revealed that the model achieved 100% accuracy in temperature predictions [31]. By incorporating historical data and geographical variables, the training yielded predictive maps with minimal error. Dombaycı and Gölcü presented an artificial neural network (ANN) model to predict daily mean ambient temperatures in Denizli, southwestern Turkey, using data from the Turkish State Meteorological Service [32]. The results indicate that the ANN model is reliable for ambient temperature prediction, achieving optimal performance with six hidden neurons. Ozturk et al. studied the development and testing of cost-effective feedforward artificial neural network (ANN) models for estimating soil temperature at various depths using standard geographical and meteorological data in Turkey [33]. The results show strong correlation coefficients (up to 99.03%) between ANN-estimated and measured soil temperatures. Ruano et al. focused on the design of predictive neural network models for indoor air temperature, using climate and environmental data collected from a secondary school in southern Portugal [34]. The results indicate that predictive models enhance temperature regulation and achieve significant energy savings throughout the year. Veronez et al. presents an artificial neural network (ANN) method for extrapolating land surface temperature (ST) in the Rio dos Sinos Hydrographic Basin, Brazil, using positional variables, temperature, and humidity. Trained with NOAA satellite thermal images, the model achieved an average error of 2.2 °C in ST [35]. Routh et al. investigated the application of an artificial neural network (ANN) to estimate the daily mean, maximum, and minimum temperatures in Dhaka, Bangladesh, for photovoltaic (PV) efficiency with ten years of temperature data from the Bangladesh Meteorological Department [36]. The results indicate that the ANN model effectively predicts temperature trends, showcasing its reliability for forecasting. Artificial neural networks (ANNs) have been consistently demonstrated to provide accurate temperature predictions, highlighting their reliability in forecasting across a wide range.
This study is centered in sky temperature prediction and existing empirical models for estimating sky temperature are often unreliable in hot and humid regions, frequently overestimating sky temperature and leading to inaccurate predictions of heat exchange. To improve accuracy, on-site measurements were conducted using a pyrgeometer to directly measure longwave radiation emitted by the sky, offering a more precise evaluation of the cooling potential in Djibouti’s unique climate.
The primary aim of this study is to eliminate the deficiencies in current empirical models by introducing a more reliable, data-driven approach using artificial neural networks (ANNs) based on on-site climate measurements. The ANN model addresses the inadequacies of existing models by accurately capturing the complex, non-linear interactions in local climate data. By enhancing the precision of sky temperature predictions, this study contributes to optimizing the radiative cooling potential of buildings, ultimately improving energy efficiency and supporting sustainable design solutions. Thus, the primary problem addressed in this research is twofold: (1) conducting on-site measurements to develop a reliable data methodology, coupled with the development of an artificial neural network (ANN) modeling approach, and (2) an analysis of the results addressing the inadequacy of existing empirical models to reliably estimate sky temperature in climates like Djibouti. The training of the ANN model and the analysis of the results in order to identify the corresponding architecture for adequately predicting the sky temperature.

2. Materials and Methods

2.1. Site Description

Djibouti, the city in which the study site is located, is the capital city of Djibouti, situated in the eastern part of the Horn of Africa, along the Gulf of Tadjourah and the Bab-el-Mandeb strait (Figure 2). The city’s climate is classified as BWh (hot deserts climate) in the Köppen–Geiger classification [37], which is typically described as a maritime desert climate.
This climate is characterized by consistently high average temperatures, relatively low diurnal and seasonal temperature ranges, high humidity levels, and oceanic winds, except for the hot season and low annual precipitation. Djibouti experiences two primary seasons rather than the traditional four: a hot season and a relatively cool season. The hot season, which lasts from mid-April to October, is marked by high temperatures that can reach up to 34 °C ± 2 in July. The cooler season spans from November to mid-April, with average temperatures dropping to around 20 °C ± 1 in January. The temperature variations between day and night typically range from 5 °C to 10 °C, while the seasonal temperature difference is approximately 10 °C.
High relative humidity levels are present throughout the year, averaging around 62 ± 10% RH. The wind speed typically averages around 3.8 ± 0.7 m·s⁻¹ with some variation depending on the season and prevailing weather patterns. Oceanic winds from the east are generally prevailing outside of the hot season, offering some relief from the high temperatures and humidity. High solar radiation and clear weather conditions are present throughout the year with an average monthly solar radiation of approximately 450 ± 100 W·m−2.
From an energy perspective, these climatic parameters result in high levels of cooling demand in buildings. Furthermore, the relative effectiveness of potential bioclimatic solutions depends on these climatic conditions. This hot climate therefore poses a significant challenge to finding cooling solutions for buildings. Coch [38] notes that, in general, the more extreme the climatic conditions, the more limited the solutions to passively cool the building.

2.2. Meteorological Data Collection and Instruments

The meteorological data used in this study were collected from a weather station installed on a building in the Faculty of Engineers at the University of Djibouti (11°32′21.75″ N, 43°7′10.5024″ E.) from January 2022 to December 2022 (Figure 3), capturing a full range of seasonal variations. Data were collected continuously during this period, providing a comprehensive dataset for the analysis of diurnal and seasonal patterns of sky temperature, as well as their relationship with other meteorological parameters. The weather station was equipped with a Vantage Pro 2 Plus system which continuously collected data for various climatic parameters, including outdoor temperature, relative humidity, dew point, rainfall, wind speed, solar irradiation, etc. This comprehensive set of meteorological parameters allowed for a more in-depth analysis of the factors influencing sky temperature and its relationship with other atmospheric variables at the study site. All the sensors were installed at approximately 8 m above the ground.
Data acquisition was carried out using a CR300 data logger (Campbell Scientific Inc., Stellenbosch, South Africa) housed in a weatherproof enclosure and installed near the sensor to minimize the length of the connecting cables. 10 min averages were recorded on a storage module for subsequent processing. The station was continuously powered by a 12 V battery connected to a 20 W solar panel, as illustrated in Figure 3.
In terms of additional measurements, total sky cover data were gathered at 2 h intervals and ascertained via visual observation. The sky vault was divided into equal quadrants, with cloud cover percentages for each quadrant estimated, averaged, and documented in tenths.
In addition to these measurements, downward longwave radiation data from the sky were obtained using a high precision pyrgeometer LP PIRG 01 (Delta Ohm) with a spectral range of 5 to 50 μm that contained most of the radiation emitted by bodies at ambient temperatures (Figure 3). The radiometer’s calibration was provided by the manufacturer, and its sensitivity ranged from 5 to 10 μm/(W·m2).
The pyrgeometer (LP PIRG 01) was built around a thermopile sensor with a matte black paint surface to ensure non-selectivity across various wavelengths. The sensor was protected by a silicon window that shielded the thermopile from weather and defined the instrument’s spectral range. This sensor was strategically installed on the rooftop of one of the faculty buildings with the sensing surface facing upward to accurately capture the longwave radiation emitted by the sky, ensuring an unobstructed view of the sky and minimal interference from nearby structures.
A comprehensive list of all the measured climatic parameters is detailed in Appendix A.

2.3. Infrared Radiation Measuring Based on Pyrgeometer Sensor

The pyrgeometer operates on the principle of thermopile technology. Radiant energy is absorbed/radiated from the surface of the blackened thermopile, creating a temperature difference between the center of the thermopile (hot junction) and the body of the pyrgeometer (cold junction). The temperature difference between the hot and cold junctions is converted into the potential difference thanks to the Seebeck effect.
If the pyrgeometer temperature is higher than the radiant temperature of the portion of the sky framed by the pyrgeometer, the thermopile will radiate energy and the output signal will be negative (typical situation of clear sky) and if the pyrgeometer temperature is lower than that of the portion of the sky framed, the signal will be positive (typical situation of cloudy sky).
Therefore, to extract the incoming infrared radiation φ r i n , the output radiance must first be determined, then added to the net input term to extract the desired down-welling component. The actual body temperature of the sensor system, which, for the pyrgeometer, is labeled T B (K), obtained by the reading of the NTC (10 kΩ) resistance, is thus measured, giving an output intensity of φ r o u t = σ T B 4 with σ = 5.67   ·   10 8 Wm−2K−4, the Stefan–Boltzmann constant. It is also necessary to measure the output signal from the thermopile connected to the datalogger. Typically, the output signal from the pyrgeometer is U e m f < 4 mV. In the following Figure 4, the electrical connections present inside of the pyrgeometer are reported.
Once the pyrgeometer temperature and the thermopile output signal are known, irradiation φ r i n (W/m2) is obtained by Equation (1):
φ r i n = U e m f C + σ T B 4
where C is the pyrgeometer calibration factor reported on the datasheet in μV/(W/m2). The ratio U e m f C corresponds to the net radiation φ r n e t (positive or negative) measure via the thermopile (W/m2). Finally, the down-welling thermal radiation given by Equation (1) for the whole sky is then used to calculate the sky temperature using Equation (2), expressed below.
φ r i n = σ T s k y 4

2.4. Artificial Neural Network

The ANN’s architecture is structured into layers where the connections are ensured by weights that are referred to as the strength from one neuron to another. Starting with the initial layer underlined as the input layer, it contains raw data that has not been processed yet. The number of neurons in the input layer is directly proportional to the input variables inserted. Following the latter, there is the hidden layer, intervening between the external input and the network output, which is depicted as the processing layer. The presence of one or more hidden layers enables the network to extract higher-order statistics, because the latter presents the core of the computing algorithm with all the calculations performed through it. Additionally, highlighting the last level, the output layer portrays the final result of the ANN algorithm, hence the network output. The combination of these three layers forms the ANN architecture as presented in Figure 5.
The neurons represent a fundamental block of the artificial neural network. Hence, knowing the number of neurons in the input and output layer, the challenge is determining the number of neurons in the hidden layer, as well as their corresponding size.
In order to obtain well-defined ANN architecture for sky temperature prediction, this paper provides a comprehensive analysis combining pyrgeometer-based sky temperature measurements and artificial neural networks (ANNs) to improve sky temperature forecasting in hot climates, offering a promising avenue for enhanced energy efficiency in building design and operations. Moreover, this paper outlines detailed steps to determine well-defined ANN architecture for sky temperature prediction in the methodology.
There are two principal computations in the ANN model, forward and back computation. Forward computation processes input data through layers to the output. This study uses a feedforward network (FNN) with multi-layer perceptrons (MLPs), where input flows from the input to the output layer. MLPs, derived from perceptron neural networks, are chosen for their problem-solving abilities. The training algorithm is important for an MLP-based ANN. The chosen optimizer minimizes output layer error by adjusting weights until a predefined error tolerance is met. Common optimizers in engineering are the Levenberg–Marquardt (LM) and resilient back-propagation algorithms. This study opts for the LM algorithm due to its efficiency. The LM algorithm combines gradient descent and Gauss–Newton methods, offering faster convergence, robustness, and the ability to find good local minima, thereby reducing training time significantly.

2.5. Training of Artificial Neural Network

The training of artificial neural networks (ANNs) involves adjusting their weights and biases to minimize prediction errors by passing input data through layers, calculating loss, and applying backpropagation. The process is iterative with a learning algorithm. In the literature for ANNs there are supervised, unsupervised, and reinforcement learning algorithms [39,40,41,42]. Each type of learning algorithm serves different purposes: supervised learning uses labeled data, unsupervised learning finds patterns in unlabeled data, and reinforcement learning learns through interactions with an environment. This study uses supervised learning to predict sky temperature, as it provides inputs and corresponding outputs to the network.
MATLAB® and its neural network toolbox were utilized for training the ANN, considering the following parameters:
  • Partition division: data are divided into training (largest portion), validation, and test sets to ensure model accuracy and performance;
  • Epoch: One epoch is a complete training cycle through the dataset. The number of epochs impacts the network’s learning ability; too many can lead to overfitting, while too few can weaken recognition. The optimal number is determined by comparing training errors and testing procedures;
  • Momentum value (MU): This controls weight updates, preventing convergence to local minima. Low MU hampers learning, while high MU halts improvements;
  • Activation function: This mathematical transformation scales outputs between layers. Non-linear functions like the sigmoid function are preferred for their ability to process complex data mapping, providing high regression (R) values. In this study, the sigmoid activation function will be employed for the hidden neurons, while a linear activation function will be utilized for the output neurons.
Table 1 below lists the values of the previously described ANN parameters. Additionally, there are three other parameters, such as the performance goal, the performance gradient, and the learning rate. The former refers to the output layer error, which is suitably defined as 0. In other words, during network learning, the ANN trains to attain a difference of zero between the desired output and the predicted output. The performance gradient is the rate of change in the performance goal. The learning rate is a parameter that dictates the magnitude of adjustments applied to the model’s weights during each iteration of training. Moreover, in the context of the Levenberg–Marquardt (LM) algorithm, the full dataset is considered the batch size. The batch size is defined as the specific number of training examples processed in a single iteration during the training phase of a machine learning model.

2.6. Learning and Optimization

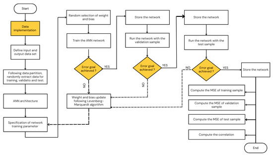
The ANN model used in this study was trained through supervised learning. Therefore, after the implementation of the data into the MATLAB®, the variables were distinguished by their type characteristics (input or output). Following the latter, data partition is made. This process is made randomly, using the random generation function in MATLAB. This action provided fairness. With the selection of the number of neurons and the size of the hidden as well as network-training parameters, the training of the ANN started, through which the weight and bias were randomly initialized at first. The latter was updated using the Levenberg–Marquart algorithm through three stages following a condition. After the training with each train, validation, and test sample, the attainment of the error goal was checked by the algorithm. If the latter was not met, the training would have restarted and, in the opposed case the training continues. Hence, when the condition was achieved, the network was stored and proceeded to the next step, and new training started with new ANN architecture, while increasing the number of neurons one by one with 25 neurons in the first hidden layer and 4 neurons in the second hidden layer. The training was done with 100 different ANN architectures. A complete description of the ANN algorithm in the form of a flowchart is shown in Figure 6.
Hence, to obtain the best predictive results, determining the optimum ANN architecture is required, as mentioned before. There are several methods to pre-determine the latter. Rules of thumb are available, such as the geometric pyramid rule which states that if a network has n input and m output neurons, the hidden layer would have n × m neurons [43]. Another way of determining the number or neurons is by using a constructive algorithm [44]. In the ANN model of this research, the above methods will not be used, but rather a ‘statistical approach’ for computing the optimal number of neurons in the hidden layer along with the size of the hidden size will be taken into account. In fact, such an optimum number will be selected based on the results for the mean square error (MSE) and the correlation coefficient.
If the training was designed to run only one time for each case (ANN architecture), the comparison between the neurons would be unfair due to the fact that the weight and bias are first initialized based on randomness. This means that there might be some training that starts with better random weights and biases, leading to better performance, in contrast to the other simulations, starting with inappropriate random weights and biases. So, to avoid such unfairness, the training was repeated 1000 times for each case (ANN architecture). In this study, the average of the MSE (train, validation, and test sample) with the correlation will be used to determine the optimum ANN architecture for sky temperature prediction. A combination of minimum MSE and maximum correlation, is considered as an indicator of the optimum neuron number. The equation of the mean square error and the correlation is expressed below.
M S E = 1 n i = 1 n ( Y d Y p ) 2
r Y d , Y p Y d Y p Y d )   Y p ( n Y d 2 ) Y p 2 ( n Y p 2 ) Y d 2
n = corresponds to the length of the data and it is equal to 365
Y d = actual output value
Y p = predicted output value
r Y d , Y p = correlation coefficient between Y d and Y p

3. Results and Discussion

3.1. Input and Output Variable Description

For selecting appropriate input parameters for buildings, creating a well-defined and working ANN model is a crucial task. These variables should be independent (input–input) with a high correlation property (input–output) in order to build a mathematical relationship. But, more importantly, the selection of input variables depends on the type and characteristic of the desired element to be predicted (output). This means that the selected inputs must have a direct influence on the output. Considering the latter perspective, the Pearson correlation among the climatic data were assessed. Figure 7 shows the correlation with the sky temperature parameter.
Air temperature (Ta) and dew point temperature (Td) showed strong positive correlations of 0.83 and 0.84 respectively, suggesting significant influence on sky temperature (Tsky), while the sky cover displayed moderate positive correlations. In contrast, a negative correlation of −0.61 between the relative humidity (RH) and the sky temperature was found, whereas the solar radiation, wind speed, wind direction and rain, indicated a weak correlation. Based on this analysis, the selected variables and their nature in the ANN is listed in Table 2.
The key statistical measures of these selected inputs and outputs are gathered in Figure 8. The air temperature and relative humidity display high variability, evidenced by their standard deviations. Meanwhile, the sky temperature shows important variation and a mean value lower than the air temperature, which affirms its potential independent influence on the building energy performance. The total sky cover ranges between 0 (clear sky) and 1 (completely overcast), with an average of around 0.38, suggesting diverse sky conditions. The boxplots would further illustrate the spread and skewness of the data. The sky temperature’s boxplot, for example, reflects a broad range of values from −3.8 °C to 38.3 °C, underlining the high variability of sky temperatures in Djibouti. These boxplots, along with the earlier correlation analysis, not only reaffirm the choice of input parameters for the ANN model but also highlight the complexity of climate and the non-linear dependencies that require the use of sophisticated models that can learn and reproduce these relationships to make accurate predictions.
Transitioning from the comprehensive climatic dataset, further investigation is made towards the key element; Figure 9 displays the measured data in Djibouti over the year to analyze the temporal patterns in sky temperature.
The observed diurnal and seasonal variations, along with any discernible long-term trends, are important for understanding the unique thermal dynamics of the Djiboutian atmosphere.
In fact, the data reveal notable seasonal variations, with cooler conditions during the so-called cool season (from November to April), with the average temperatures ranging between 10 °C and 25 °C. In contrast, the hot summer season (from May to October) features higher average temperatures, varying between 18 °C and 37 °C. Interestingly, these measured sky temperatures are consistently lower than the air temperatures, suggesting that an exterior surface at air temperature will emit more energy towards the sky than it receives. This observation underscores the potential of the sky as a source of freshness, which can be exploited to reduce a building’s cooling needs.
Moreover, diurnal patterns, dependent on the season, often display peaks during the afternoon hours when solar radiation is most intense, and lows during the early morning, illustrating their radiative cooling effects. The within-day variability, alongside day-to-day changes, may reflect the influence of evolving weather conditions on sky temperature. This measurement of sky temperature provides a resource for informing and refining the development of predictive models such as ANNs, and ultimately, for enhancing our understanding of the thermal interaction between buildings and the environment in Djibouti’s unique climatic context.

3.2. Evaluation of Existing Empirical Correlations

Starting from the available empirical correlations, four of them were implemented and compared to the sky temperatures measured in the studied site (via pyrgeometer sensor in Djibouti), considering clear and cloudy sky conditions. For the clear-sky direct model, the correlation developed by Swinbank [12] to estimate the sky temperature considering only the ambient air temperature was selected. In the case of the clear sky emissivity model (indirect), we were applying the correlation proposed by Tang et al. [18]. The use of this particular correlation for predicting sky emissivity is based on a measurement conducted during a short period of time in Israel. It is well-known that clear-sky conditions are not continuous along time and cloudy conditions increase infrared radiation. For this reason, the clear sky correlations have to be adapted to cloudy conditions, although the impact of cloudiness on sky temperature is difficult to evaluate. Considering the cloudy-sky direct models, we have selected the one developed by Aubinet [19]. The latter evaluates the sky temperature using water vapor pressure and ambient temperature. Finally, for cloudy-sky emissivity models, the correlation of Clark and Allen [24] introducing a correction factor (Ca) for estimating the influence of the clouds is also selected. This factor can be calculated as the ratio between the measured cloud sky atmospheric radiation and the estimated clear sky atmospheric radiation. Moreover, Ca is a function of the sky cover (N). For clear sky conditions, N is equal to 0 and for overcast sky, it is equal to 10. This model is currently employed in the dynamic code EnergyPlus. These correlations are listed in Table 3.
The results of the comparison are shown in Figure 10, and several conclusions can be drawn from the corresponding observation. The evaluated correlations are not fully representative. They account roughly between 68% and 76% of the variance in the data (worse agreement with measured data). Moreover, the mean square error (MSE) values, indicative of prediction errors, range from approximately 0.95 to 1.96. These figures suggest that the models experience error margins in predicting sky temperatures. This comparison underscores the limitation of existing empirical correlations in the accurate prediction of measured sky temperature under hot climate conditions, especially in Djibouti. We are therefore far from unanimous on the subject, and progress is needed in this field if applications based on the exploitation of the sky applications are to be developed.
These limitations possibly originate from these models’ inability to fully capture the complex, non-linear relationships between various meteorological variables and sky temperature. Consequently, this suggests a more sophisticated modeling approach, such as ANNs, to address these shortcomings.

3.3. Performance Analysis of the Trained ANN Architectures and Optimal Neuron Selection

Through the increase in the hidden layer size and its corresponding neurons, 100 different ANN architectures were trained and tested. With the above-mentioned framework, the comparison was made alongside the mean square error (MSE) during training and testing phases and the correlation. These criteria highlight the performance of the trained models, hence, determining the optimal ANN for sky temperature prediction.
The preferred model is that which yields the minimum MSE and the maximum correlation. It is important to note that such an indication indicates that the estimates generated by the model converge to the desired values.
To provide a holistic illustration of the trained networks, Principal Component Analysis (PCA) and Hierarchical Clustering were utilized. These statistical techniques permit the identification of dominant quality parameters that account for the vast majority of the observed variations. Notably, the first two criteria express an impressive 98.96% of the total inertia, indicating that they embody 98.96% of the total variability within the dataset. This value considerably surpasses the reference value of 75.82%, signifying that the explained variability via this plan is significantly meaningful.
Figure 11 illustrates the individual contributions of each ANN architecture to the dimensions. In the first dimension, artificial neural network (ANN) models with high correlation (strong positive coordinates on the horizontal axis) stand in opposition to models demonstrating high MSE during testing (strong negative coordinates on the horizontal axis). Conversely, the second-dimension pits ANNs with high MSE during training against models with strong negative coordinates on the axis. These findings suggest that MSE during testing and correlation are inversely related and contribute significantly to the first dimension, while MSE during training exhibits positive correlation with the second dimension.
Supplementary to the PCA, a Hierarchical Clustering on Principal Components (HCPC) was executed. This algorithm clustered ANN models into distinct groups, based on similarity in variable patterns, resulting in four distinct clusters (Figure 11b). Each cluster’s characteristics were defined by the location of their original variables in the score plot:
  • Cluster 1: characterized by high values of MSE during training and testing, coupled with low correlation values;
  • Cluster 2: features high values for correlation and MSE during training but low MSE during testing;
  • Cluster 3: composed of models marked by low MSE values during training;
  • Cluster 4: displays models with high MSE during testing and low values for both correlation and MSE during training.
Upon the result of the clustering, the three most optimal ANN architectures were, respectively, 4-6-1-1, 4-6-2-1, and 4-6-3-1. In these configurations, ‘4’ symbolized the input, ‘6’ corresponded to the neurons in the first hidden layer, and ‘1’, ‘2’, or ‘3’ denoted neurons in the second hidden layer, while the final digit represented the output. Through these optimum ANN architectures, a distinctive one denoted as the best ANN architecture with the highest optimal degree was to be selected.
Hence, with the latter objective, to effectively compare these architectures, the ANN training was set again with these ANN architectures. Furthermore, to provide a fair comparison criterion, the simulation repetition was increased to 2000 trials for each one. The results are shown in Figure 12.
Figure 12 displays both the architectural presentation for 4-6-1-1, 4-6-2-1, and 4-6-3-1, and the attached regression between the desired and predicted sky temperature. The lowest mean square error for testing is defined for 4-6-3-1 ANN with 0.276 in contrast to 4-6-1-1, and 4-6-2-1 with 0.590 and 0.618, respectively. Likewise, considering the correlation, the highest is attributed to 4-6-3-1 ANN with a 0.920 and the lowest is assigned to 4-6-1-1, and 4-6-2-1 with 0.914 and 0.915, respectively. Considering the previous points, the 4-6-3-1 ANN architecture exhibits an advantage through the evaluated criteria in contrast to the 4-6-1-1 and 4-6-2-1. An adequate and precise sky temperature ANN prediction can relatively be made through the 4-6-3-1 ANN architecture, which suggests that the ANN model is an appropriate model to determine sky temperature.

4. Conclusions

The sky’s temperature is of the utmost significance in influencing the energy performance of buildings. Considering the latter, the effectiveness of both empirical and numerical approaches have been compared. Debuting from the empirical method, four models defining clear and cloudy skies have been integrated along with the database extracted from the pyranometer. The results have shown that the MSE varies between 0.95 and 1.96 and that the correlation is around 68% to 76%. In contrast to the empirical method and the numerical method, the natural inspire algorithms have shown remarkable results. Modeled and simulated using MATLAB® 2017, the database collected from the pyranometer was trained based on multi-layer feedforward neural networks with a supervised learning approach and Levenberg–Marquardt algorithm for error minimization. Considering the mean air temperature, dew temperature, relative humidity, and sky cover as input data and mean sky temperature as an output data, the ANN was trained. With a training partition of 70% and 15% and pre-selected stopping criterion, the best ANN architecture was selected. Judged according to the lowest average of the mean square errors (MSEs) of the test data, and the correlation, the architecture 4-6-3-1 was regarded as the best structure. Based upon the results from the training, it was noticed that there is a strong correlation of 0.920 between the observed output (target) and the predicted output and a lower MSE of 0.276. Therefore, it can be concluded that in contrast to the empirical method, the artificial neural network exhibits an outperformance behavior in predicting the sky temperature. At this stage, it seems interesting to explore the consequences of considering other ANN models and training algorithms in predicting sky temperature. As a result, this study will continue, to more precisely evaluate the cooling energy available from the sky in Djibouti and to explore the exploited cooling energy in buildings.

Author Contributions

Conceptualization, H.A. and A.I.; methodology, H.A.; software, H.A. and A.I.; validation, H.A., A.I. and A.D.T.L.; formal analysis, H.A.; investigation, H.A.; resources, H.A.; data curation, H.A.; writing—original draft preparation, H.A.; writing—review and editing, A.I. and A.D.T.L.; visualization, A.I.; supervision, A.I.; project administration, A.I.; funding acquisition, A.I. All authors have read and agreed to the published version of the manuscript.

Funding

This research was funded by the African Center of Excellence for Logistics and Transport, College of Engineering, edition 2021 project titled “Batifrai: Enveloppe du Bâtiment: la valorisation des ressources de rafraîchissement bioclimatique–Bâtifraî”.

Data Availability Statement

The original contributions presented in the study are included in the article, further inquiries can be directed to the corresponding author.

Acknowledgments

The authors acknowledge the African Center of Excellence for Logistics and Transport for their funding of the project titled “Batifrai: Enveloppe du Bâtiment: la valorisation des ressources de rafraîchissement bioclimatique–Bâtifraî”.

Conflicts of Interest

The authors declare no conflicts of interest. The funders had no role in the design of this study; in the collection, analyses, or interpretation of data; in the writing of the manuscript; or in the decision to publish the results.

Appendix A

Table A1. Meteorological parameters specifications.
Table A1. Meteorological parameters specifications.
HardwareDavis vantage Pro 2 Plus/Delta Ohm pyrgeometer LP PIRG 01/Datalogger CR300
SoftwareDavis Vantage Pro2 Plus (Wireless)/LoggerNet
Coordinates11°32′21.75″ N; 43° 7′10.5024″ E
Elevation8 m from the ground
Solar radiation
Device Solar radiation sensor: Apogee Pyranometer SP-110
Calibration 5000 W/m2 per V_manufacturer calibration
Resolution 1 W/m2
Range 0–1800 W/m2
Accuracy5%
Cosine response ±3% for angles 0–75°
Uncertainties ±1%
Air temperature
Device Integrated Sensor Suite (ISS) in Davis Vantage Pro2 Plus
Calibration Manufacturer calibration
Resolution 0.1 °C
Range –40 °C–65 °C
Accuracy0.5 °C
Uncertainties ±0.5 °C
Humidity
Device Integrated Sensor Suite (ISS) in Davis Vantage Pro2 Plus
Calibration Manufacturer calibration
Resolution 1%
Range 1–100%
Accuracy3–4% above 90%
Uncertainties 3–4%
Dew point temperature
Device Integrated Sensor Suite (ISS)/Hum Station in Davis Vantage Pro2 Plus
Calibration Manufacturer calibration
Resolution 0.1 °C
Range −76 °C to +54 °C
Accuracy1.5 °C
Uncertainties ±1.5 °C
Sky temperature
Device Delta Ohm Lp pirg 01
Calibration Manufacturer calibration
Resolution 5–10 μV/(W/m2)
Measuring range −300–+300 W/m2
Spectral range 5.5 μm–45 μm
Impedance33 Ω–45 Ω
Field of view160°

References

  1. Algarni, S. Modeling Radiation Heat Transfer for Building’s Cooling and Heating Loads: Considering the Role of Clear, Cloudy, and Dusty Conditions in Hot and Dry Climates. Ph.D. Thesis, University of Arkansas, Fayetteville, AR, USA, 2015. Available online: https://scholarworks.uark.edu/etd/1231 (accessed on 8 October 2024).
  2. Global Status Report for Buildings and Construction. 2022. Available online: www.globalabc.org (accessed on 23 February 2023).
  3. Abdou, I.O. Études de L’amélioration de la Performance Energétique et de Stratégies de Conception Architecturale Bioclimatique en Climat Chaud et Humide. 2020. Available online: https://theses.hal.science/tel-03346755 (accessed on 9 October 2024).
  4. Albatayneh, A.; Alterman, D.; Page, A.; Moghtaderi, B. The Significance of Sky Temperature in the Assessment of the Thermal Performance of Buildings. Appl. Sci. 2020, 10, 8057. [Google Scholar] [CrossRef]
  5. Evangelisti, L.; Guattari, C.; Asdrubali, F. On the sky temperature models and their influence on buildings energy performance: A critical review. Energy Build. 2019, 183, 607–625. [Google Scholar] [CrossRef]
  6. Idso, S.B.; Jackson, R.D. Thermal radiation from the atmosphere. J. Geophys. Res. 1969, 74, 5397–5403. [Google Scholar] [CrossRef]
  7. Raman, P.K. Heat radiation from the clear atmosphere at night. Proc. Indian Acad. Sci.-Sect. A 1935, 1, 815–821. [Google Scholar] [CrossRef]
  8. Satterlund, D.R. An improved equation for estimating long-wave radiation from the atmosphere. Water Resour. Res. 1979, 15, 1649–1650. [Google Scholar] [CrossRef]
  9. Idso, S.B. A set of equations for full spectrum and 8- to 14-μm and 10.5- to 12.5-μm thermal radiation from cloudless skies. Water Resour. Res. 1981, 17, 295–304. [Google Scholar] [CrossRef]
  10. Berdahl, P.; Fromberg, R. The thermal radiance of clear skies. Sol. Energy 1982, 29, 299–314. [Google Scholar] [CrossRef]
  11. Hatfield, J.L.; Reginato, R.J.; Idso, S.B. Comparison of long-wave radiation calculation methods over the United States. Water Resour. Res. 1983, 19, 285–288. [Google Scholar] [CrossRef]
  12. Swinbank, W.C. Long-wave radiation from clear skies. Q. J. R. Meteorol. Soc. 1963, 89, 339–348. [Google Scholar] [CrossRef]
  13. Berdahl, P.; Martin, M. Emissivity of clear skies. Sol. Energy 1984, 32, 663–664. [Google Scholar] [CrossRef]
  14. Berger, X.; Buriot, D.; Garnier, F. About the equivalent radiative temperature for clear skies. Sol. Energy 1984, 32, 725–733. [Google Scholar] [CrossRef]
  15. Chen, B.; Clark, D.; Maloney, J.; Mei, W.N.; Kasher, J. Measurement of night sky emissivity in determining radiant cooling from cool storage roofs and roof ponds. In Proceedings of the 20th National Passive Solar Conference, Minneapolis, MN, USA, 15–20 July 1995; Volume 80301, pp. 143–148. [Google Scholar]
  16. Maloney, J.; Chen, D.B.; Kasher, J.; Girgis, G.A.; Clark, D. Determination of the Clear Sky Emissivity for Use in Cool Storage Roof and Roof Pond Applications. 1991. Available online: https://www.researchgate.net/publication/237705238 (accessed on 23 February 2023).
  17. Niemelä, S.; Räisänen, P.; Savijärvi, H. Comparison of surface radiative flux parameterizations: Part I: Longwave radiation. Atmos. Res. 2001, 58, 1–18. [Google Scholar] [CrossRef]
  18. Tang, R.; Etzion, Y.; Meir, I.A. Estimates of clear night sky emissivity in the Negev Highlands, Israel. Energy Convers. Manag. 2004, 45, 1831–1843. [Google Scholar] [CrossRef]
  19. Aubinet, M. Longwave sky radiation parametrizations. Sol. Energy 1994, 53, 147–154. [Google Scholar] [CrossRef]
  20. Crawford, T.M.; Duchon, C.E. An Improved Parameterization for Estimating Effective Atmospheric Emissivity for Use in Calculating Daytime Downwelling Longwave Radiation. J. Appl. Meteorol. Climatol. 1999, 38, 474–480. [Google Scholar] [CrossRef]
  21. Wong, R.Y.M.; Tso, C.Y.; Jeong, S.Y.; Fu, S.C.; Chao, C.Y.H. Critical sky temperatures for passive radiative cooling. Renew. Energy 2023, 211, 214–226. [Google Scholar] [CrossRef]
  22. Omar, A.I.; David, D.; Vergnault, E.; Virgone, J.; Idriss, I. A New Set of Indicators to Evaluate the 1 Bioclimatic Performance of Air Conditioned 2 Buildings in a Hot and Humid Climate 3. 2020. Available online: https://www.elsevier.com/open-access/userlicense/1.0/ (accessed on 23 February 2023).
  23. Centeno, V.M. New formulae for the equivalent night sky emissivity. Sol. Energy 1982, 28, 489–498. [Google Scholar] [CrossRef]
  24. Clark, G.; Allen, C. The Estimation of Atmospheric Radiation for Clear and Cloudy Skies. In Proceedings of the 2nd National Passive Solar Conference (AS/ISES), Philadelphia, PA, USA, 16–18 March 1978; pp. 675–678. [Google Scholar]
  25. Admon, M.R.; Senu, N.; Ahmadian, A.; Majid, Z.A.; Salahshour, S. A new efficient algorithm based on feedforward neural network for solving differential equations of fractional order. Commun. Nonlinear Sci. Numer. Simul. 2023, 117, 106968. [Google Scholar] [CrossRef]
  26. Sholahudin; Giannetti, N.; Miyaoka, Y.; Saito, K.; Tanaka, K.; Ogami, H. Experimental verification of artificial neural network scalability for performance monitoring of multi-split type air conditioners. J. Build. Eng. 2023, 76, 107427. [Google Scholar] [CrossRef]
  27. Li, N. Comparison of the characteristics of the control strategies based on artificial neural network and genetic algorithm for air conditioning systems. J. Build. Eng. 2023, 66, 105830. [Google Scholar] [CrossRef]
  28. Kim, M.H.; Park, H.J. Application of artificial neural networks using sequential prediction approach in indoor airflow prediction. J. Build. Eng. 2023, 69, 106319. [Google Scholar] [CrossRef]
  29. Adelard, L.; Pignolet-Tardan, F.; Mara, T.; Lauret, P.; Garde, F.; Boyer, H. Sky temperature modelisation and applications in building simulation. Renew. Energy 1998, 15, 418–430. [Google Scholar] [CrossRef]
  30. Kareem, S.S.; Pathak, Y. Clinical Applications of Artificial Neural Networks in Pharmacokinetic Modeling. In Artificial Neural Network for Drug Design, Delivery and Disposition; Elsevier: Amsterdam, The Netherlands, 2016; pp. 393–405. [Google Scholar] [CrossRef]
  31. Al-Shawwa, M.; Al-Absi, A.A.-R.; Hassanein, S.A.; Baraka, K.A. ANN for Predicting Temperature and Humidity in the Surrounding Environment. Int. J. Acad. Pedagog. Res. 2018, 9, 1–5. Available online: www.ijeais.org/ijapr (accessed on 23 February 2023).
  32. Dombayci, Ö.A.; Gölcü, M. Daily means ambient temperature prediction using artificial neural network method: A case study of Turkey. Renew. Energy 2009, 34, 1158–1161. [Google Scholar] [CrossRef]
  33. Ozturk, M.; Salman, O.; Koc, M. Artificial neural network model for estimating the soil temperature. Can. J. Soil Sci. 2011, 91, 551–562. [Google Scholar] [CrossRef]
  34. Ruano, A.E.; Crispim, E.M.; Conceição, E.Z.E.; Lúcio, M.M.J.R. Prediction of building’s temperature using neural networks models. Energy Build. 2006, 38, 682–694. [Google Scholar] [CrossRef]
  35. Veronez, M.R.; Wittmann, G.; Reinhardt, A.O.; Da Silva, R.M. Surface Temperature Estimation Using Artificial Neural Network. Int. Soc. Photogramm. Remote Sens. 2010, 38, 612–617. [Google Scholar]
  36. Routh, T.K.; Yousuf, A.H.B.; Hossain, N.; Asasduzzaman, M.M.; Hossain, I.; Husnaeen, U.; Mubarak, M. Artificial neural network based temperature prediction and its impact on solar cell. In Proceedings of the 2012 International Conference on Informatics, Electronics and Vision, ICIEV 2012, Dhaka, Bangladesh, 18–19 May 2012; pp. 897–902. [Google Scholar] [CrossRef]
  37. Peel, M.C.; Finlayson, B.L.; McMahon, T.A. Updated world map of the Köppen-Geiger climate classification. Hydrol. Earth Syst. Sci. 2007, 11, 1633–1644. [Google Scholar] [CrossRef]
  38. Coch, H. Chapter 4—Bioclimatism in vernacular architecture. Renew. Sustain. Energy Rev. 1998, 2, 67–87. [Google Scholar] [CrossRef]
  39. Sanger, T.D. Optimal Unsupervised Learning in a Single-Layer Linear Feedforward Neural Network. Neural Netw. 1989, 2, 459–473. [Google Scholar] [CrossRef]
  40. Fabiyi, S.D. A Review of Unsupervised Artificial Neural Networks with Applications. Int. J. Comput. Appl. 2019, 181, 22–25. [Google Scholar]
  41. Hilaiwah, A.I.S.; Allah, H.A.A.A.; Abbas, B.A.; Sutikno, T. Live to learn: Learning rules-based artificial neural network. Indones. J. Electr. Eng. Comput. Sci. 2021, 21, 558–565. [Google Scholar] [CrossRef]
  42. Sathya, R.; Abraham, A. Comparison of Supervised and Unsupervised Learning Algorithms for Pattern Classification. Int. J. Adv. Res. Artif. Intell. 2013, 2, 020206. [Google Scholar] [CrossRef]
  43. Talaee, P.H. Multilayer perceptron with different training algorithms for streamflow forecasting. Neural Comput. Appl. 2014, 24, 695–703. [Google Scholar] [CrossRef]
  44. Mayerich, D.; Sun, R.; Guo, J. Deep Learning. In Microscope Image Processing, 2nd ed.; Elsevier: Amsterdam, The Netherlands, 2023; pp. 431–456. [Google Scholar] [CrossRef]
Figure 1. Schemes follow the same formatting.
Figure 1. Schemes follow the same formatting.
Energies 17 05791 g001
Figure 2. Location of the measurement site: faculty of Engineers at the University of Djibouti—lat. 11°32′21.75″ N and long. 43°7′10.5024″ E.
Figure 2. Location of the measurement site: faculty of Engineers at the University of Djibouti—lat. 11°32′21.75″ N and long. 43°7′10.5024″ E.
Energies 17 05791 g002
Figure 3. Data measurement and collection station: pyrgeometer LP PIRG 01 (AlphaOmega Electronics, Madrid, Spain) with and without protective covering, schematic cross section, and basic elements datalogger CR300 (Campbell Scientific).
Figure 3. Data measurement and collection station: pyrgeometer LP PIRG 01 (AlphaOmega Electronics, Madrid, Spain) with and without protective covering, schematic cross section, and basic elements datalogger CR300 (Campbell Scientific).
Energies 17 05791 g003
Figure 4. Electrical connections present inside the pyrgeometer (AlphaOmega Electronics, Madrid, Spain).
Figure 4. Electrical connections present inside the pyrgeometer (AlphaOmega Electronics, Madrid, Spain).
Energies 17 05791 g004
Figure 5. ANN architecture.
Figure 5. ANN architecture.
Energies 17 05791 g005
Figure 6. ANN training model flowchart.
Figure 6. ANN training model flowchart.
Energies 17 05791 g006
Figure 7. Correlation matrix between variables.
Figure 7. Correlation matrix between variables.
Energies 17 05791 g007
Figure 8. Boxplot representation of the ANN data.
Figure 8. Boxplot representation of the ANN data.
Energies 17 05791 g008
Figure 9. Hourly averages values of the sky temperature.
Figure 9. Hourly averages values of the sky temperature.
Energies 17 05791 g009
Figure 10. Comparison with measured data results for (a) Swinbank [12], (b) Tang et al. [18], (c) Aubinet [19], and (d) Clark and Allen [24].
Figure 10. Comparison with measured data results for (a) Swinbank [12], (b) Tang et al. [18], (c) Aubinet [19], and (d) Clark and Allen [24].
Energies 17 05791 g010
Figure 11. Principal Component Analysis (PCA) representation of ANN architecture: (a) Correlation plot of variables showing contributions of training and testing datasets to the first two dimensions. (b) Score plot indicating the grouping of samples into different clusters (Groups 1, 2, 3 and 4) based on PCA scores, with each group represented by distinct markers and colors.
Figure 11. Principal Component Analysis (PCA) representation of ANN architecture: (a) Correlation plot of variables showing contributions of training and testing datasets to the first two dimensions. (b) Score plot indicating the grouping of samples into different clusters (Groups 1, 2, 3 and 4) based on PCA scores, with each group represented by distinct markers and colors.
Energies 17 05791 g011
Figure 12. Regression between target vs predicted sky temperature with (a) 4-6-1-1, (b) 4-6-2-1, (c) 4-6-3-1.
Figure 12. Regression between target vs predicted sky temperature with (a) 4-6-1-1, (b) 4-6-2-1, (c) 4-6-3-1.
Energies 17 05791 g012
Table 1. Parameter variables of ANN.
Table 1. Parameter variables of ANN.
Training ParametersValues
Transfer functionSigmoid function
NetworkFeed forward
Training algorithmLevenberg–Marquardt (LM)
Epoch150
Performance goal0
Data partition (Train, Validation, Test)70%-15%-15%
Minimum performance gradient1 × 10−30
Maximum MU1 × 10100
Learning rate0.01
Table 2. Variables of ANN mode.
Table 2. Variables of ANN mode.
Indicator NameANN Variable Type
Mean TaInput
Mean TdInput
Mean RHInput
Mean Cover skyInput
Mean TskyOutput
Table 3. Variables of ANN mode.
Table 3. Variables of ANN mode.
ReferenceDateCorrelationMeasurement Site
Swinbank [12]1963 T s k y = 0.0552 T a 1.5 Australia
Tang et al. [18]2004 ε s k y = 0.754 + 0.0044 T d Israel
Aubinet [19]1994 T s k y = 94 + 12.6 . ln P v 13 K 0 + 0.341 T a -
Clark and Allen [24]1978 ε s k y = 0.787 + 0.764 T d 273 C a
C a = 1 + 0.0224 N 0.0035 N 2 + 0.00028 N 3
Texas
Disclaimer/Publisher’s Note: The statements, opinions and data contained in all publications are solely those of the individual author(s) and contributor(s) and not of MDPI and/or the editor(s). MDPI and/or the editor(s) disclaim responsibility for any injury to people or property resulting from any ideas, methods, instructions or products referred to in the content.

Share and Cite

MDPI and ACS Style

Abdi, H.; Idris, A.; Tran Le, A.D. Sky Temperature Forecasting in Djibouti: An Integrated Approach Using Measured Climate Data and Artificial Neural Networks. Energies 2024, 17, 5791. https://doi.org/10.3390/en17225791

AMA Style

Abdi H, Idris A, Tran Le AD. Sky Temperature Forecasting in Djibouti: An Integrated Approach Using Measured Climate Data and Artificial Neural Networks. Energies. 2024; 17(22):5791. https://doi.org/10.3390/en17225791

Chicago/Turabian Style

Abdi, Hamda, Abdou Idris, and Anh Dung Tran Le. 2024. "Sky Temperature Forecasting in Djibouti: An Integrated Approach Using Measured Climate Data and Artificial Neural Networks" Energies 17, no. 22: 5791. https://doi.org/10.3390/en17225791

APA Style

Abdi, H., Idris, A., & Tran Le, A. D. (2024). Sky Temperature Forecasting in Djibouti: An Integrated Approach Using Measured Climate Data and Artificial Neural Networks. Energies, 17(22), 5791. https://doi.org/10.3390/en17225791

Note that from the first issue of 2016, this journal uses article numbers instead of page numbers. See further details here.

Article Metrics

Back to TopTop