Implementation of Fuzzy Logic Scheme for Assessment of Power Transformer Oil Deterioration Using Imprecise Information
Abstract
1. Introduction
- Real-time monitoring detects failures, ensuring timely action on essential, non-removable equipment.
- Predictive algorithms and thermal models are leveraged to precisely estimate transformer life from real-time data.
- Real-time analytics are applied to accurately assess insulation and transformer degradation, enabling prompt repairs or upgrades.
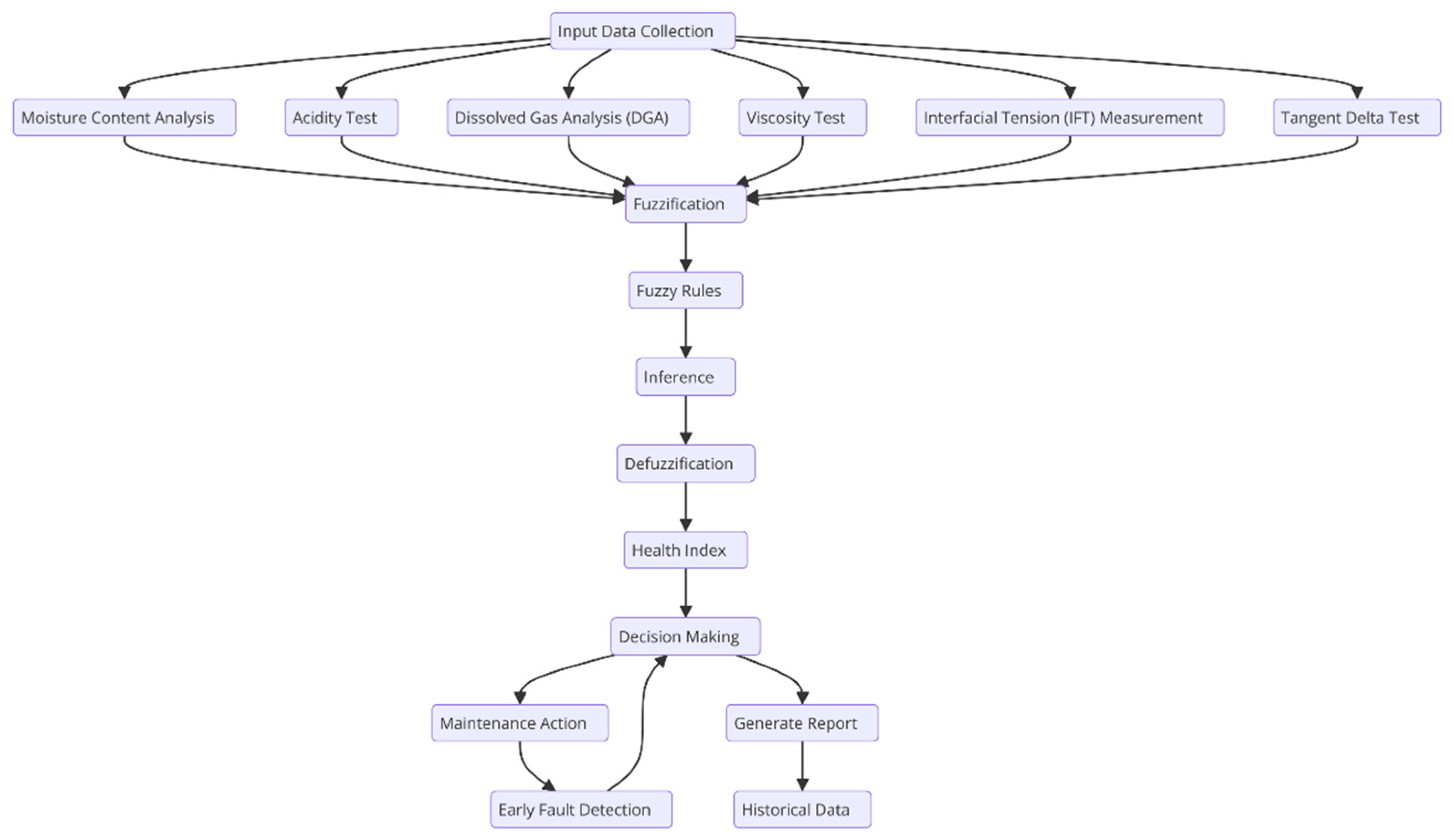
2. Testing Procedure of Power Transformer Oil
2.1. Moisture Content Analysis Test
2.2. Acidity Test
2.3. Viscosity Test
2.4. Tangent Delta Test
2.5. Interfacial Tension Test (IFT)
2.6. Flash Point Test
2.7. Dissolved Gas Analysis Test
3. Fuzzy Logic Scheme for Intelligent Diagnosis of Power Transformer
Description of Fuzzy Logic Scheme
4. Results and Discussion
5. Conclusions
Author Contributions
Funding
Data Availability Statement
Conflicts of Interest
List of Acronyms
| ISO | International standard organization |
| IEC | International electro commission method |
| FLC | Fuzzy logic controller |
| IEEE | International electrical and electronics engineering |
| IS | International standard |
| DES | Dielectric strength |
| IFT | Interfacial tension |
| DGA | Dissolved gas analysis |
| OLTC | On-load tape changer |
| PD | Partial discharge |
| OST | Oxidation stability test |
| PP | Pour point |
| FP | Flash point |
| PPM | Parts per million |
| CO | Carbon monoxide |
| ANN | Artificial neural network |
References
- Garip, S.; Özdemir, S.; Altın, N. Power System Reliability Assessment—A Review on Analysis and Evaluation Methods. J. Energy Syst. 2022, 6, 401–419. [Google Scholar]
- Adekunle, A.A.; Oparanti, S.O.; Fofana, I. Performance assessment of cellulose paper impregnated in nanofluid for power transformer insulation application: A review. Energies 2023, 16, 2002. [Google Scholar] [CrossRef]
- Sanz, J.; Renedo, C.J.; Ortiz, A.; Quintanilla, P.J.; Ortiz, F.; García, D.F. A Brief Review of the Impregnation Process with Dielectric Fluids of Cellulosic Materials Used in Electric Power Transformers. Energies 2023, 16, 3673. [Google Scholar] [CrossRef]
- Jiang, Z.; Li, X.; Zhang, H.; Zhang, E.; Liu, C.; Fan, X.; Liu, J. Research Progress and Prospect of Condition Assessment Techniques for Oil–Paper Insulation Used in Power Systems: A Review. Energies 2024, 17, 2089. [Google Scholar] [CrossRef]
- Moravej, Z.; Bagheri, S. Condition monitoring techniques of power transformers: A review. J. Oper. Autom. Power Eng. 2015, 3, 71–82. [Google Scholar]
- Zhang, E.; Liu, J.; Zhang, C.; Zheng, P.; Nakanishi, Y.; Wu, T. State-of-art review on chemical indicators for monitoring the aging status of oil-immersed transformer paper insulation. Energies 2023, 16, 1396. [Google Scholar] [CrossRef]
- Raj, N.; Gopinath, D.; Aryanandiny, B.; Pillai, S. Fuzzy Logic-Based Spectroscopic Analysis for Condition Assessment of Distribution Transformers. IEEE Trans. Ind. Appl. 2024, 60, 123–132. [Google Scholar]
- Medina, R.D.; Zaldivar, D.; Romero, A.A.; Zuñiga, J. A fuzzy inference-based approach for estimating power transformers risk index. Electr. Power Syst. Res. 2022, 209, 108004. [Google Scholar]
- Tomsovic, K.; Tapper, M.; Ingvarsson, T. A fuzzy information approach to integrating different transformer diagnostic methods. IEEE Trans. Power Deliv. 1993, 8, 1638–1646. [Google Scholar]
- Bakar, N.A.; Abu-Siada, A.; Islam, S. A review of dissolved gas analysis measurement and interpretation techniques. IEEE Electr. Insul. Mag. 2014, 30, 39–49. [Google Scholar]
- Chen, Q.; Sun, W.; Cheng, S.; Huang, G. A review on a novel method for aging evaluation of transformer insulating paper based on methanol. IET Gener. Transm. Distrib. 2023, 17, 1955–1971. [Google Scholar] [CrossRef]
- Abu-Elanien, A.E.; Salama, M. Asset management techniques for transformers. Electr. Power Syst. Res. 2010, 80, 456–464. [Google Scholar] [CrossRef]
- Adekunle, A.A.; Fofana, I.; Picher, P.; Rodriguez-Celis, E.M.; Arroyo-Fernandez, O.H. Analyzing Transformer Insulation Paper Prognostics and Health Management: A Modeling Framework Perspective. IEEE Accesss 2024, 12, 1234–1248. [Google Scholar] [CrossRef]
- Yang, L.J.; Sun, W.; Gao, S.; Hao, J. Thermal aging test for transformer oil–paper insulation under over-load condition temperature. IET Gener. Transm. Distrib. 2018, 12, 2846–2853. [Google Scholar] [CrossRef]
- Zhang, X.; Gockenbach, E.; Wasserberg, V.; Borsi, H. Estimation of the lifetime of the electrical components in distribution networks. IEEE Trans. Power Deliv. 2006, 22, 515–522. [Google Scholar] [CrossRef]
- Adekunle, A.A.; Abdulkareem, A.; Yakubu, M. Life Prediction of Power Transformers Using Fuzzy Logic Systems. Front. Energy Res. 2022, 10, 977665. [Google Scholar]
- Farhan Naeem, M.; Ahmed, T.; Khan, Z.; Kamran, M. An intelligent predictive maintenance approach using fuzzy logic for life estimation of power transformers. Energies 2022, 15, 3673. [Google Scholar]
- Zhang, Y.; Huang, X.; Li, Y.; Zhu, J. Analysis of aging mechanisms of transformer oil–paper insulation under long-term thermal and electrical stress. IEEE Trans. Dielectr. Electr. Insul. 2023, 29, 201–210. [Google Scholar]
- Cao, W.; He, L.; Yu, F.; Wang, H. Transformer Condition Monitoring Using Multi-Parameter Fuzzy Logic Evaluation Model. IEEE Trans. Power Deliv. 2021, 36, 1942–1950. [Google Scholar]
- Chen, Y.; Lin, Y.; Zheng, Y.; Lu, L. Condition Monitoring and Fault Diagnosis of Power Transformers Using a Fuzzy Logic-Based System. Energies 2023, 16, 2156. [Google Scholar]
- Liu, Y.; Chen, Z.; Wu, J.; Wang, S. Performance evaluation of oil-paper insulation systems in transformers using fuzzy decision-making techniques. IEEE Accesss 2023, 11, 4563–4571. [Google Scholar]
- Adekunle, A.A.; Abdulkareem, A.; Yakubu, M. Application of fuzzy logic for fault diagnosis in power transformers based on dissolved gas analysis. IEEE Access 2023, 10, 128776–128785. [Google Scholar]
- Yang, L.; Chen, J.; Zhou, Q.; Wang, P. Fuzzy expert system for transformer fault diagnosis using oil analysis data. IEEE Trans. Power Syst. 2022, 35, 2998–3006. [Google Scholar]
- Badran, A.; Yousefi, H.; Sadati, H.; Mohammadian, M. A hybrid fuzzy logic and machine learning approach for transformer condition monitoring. IEEE Trans. Power Deliv. 2023, 36, 1236–1247. [Google Scholar]
- Xu, Z.; Li, J.; Wang, Q.; Xie, H. Fuzzy logic-based risk assessment for power transformer insulation systems. IEEE Trans. Dielectr. Electr. Insul. 2023, 29, 1894–1903. [Google Scholar]
- Mahmoud, M.; Said, S.; Salem, A.; Zaki, M. Fuzzy Logic-Based Decision Support System for Transformer Health Diagnosis. Electr. Power Syst. Res. 2023, 231, 107066. [Google Scholar]
- Rashid, S.; Hussain, S.; Ahmed, I.; Usman, A. Condition-based monitoring of transformer oil using fuzzy logic system for fault detection. J. Electr. Power Energy Syst. 2023, 146, 106793. [Google Scholar]
- Mousavi, M.; Amiri, A.; Talebi, R.; Karami, M. Condition assessment of power transformers using fuzzy logic and dissolved gas analysis. IEEE Trans. Power Deliv. 2024, 38, 789–798. [Google Scholar]
- Xu, L.; Chen, P.; Wu, F.; Wang, X. Transformer oil diagnostic system using fuzzy logic and machine learning approaches. IEEE Trans. Ind. Appl. 2023, 59, 142–152. [Google Scholar]
- Hamzeh, M.; Esmaili, K.; Shaban, S.; Zare, R. Transformer oil degradation detection based on fuzzy logic and adaptive neuro-fuzzy inference systems. IEEE Trans. Dielectr. Electr. Insul. 2023, 30, 33–45. [Google Scholar]
- Xiong, Z.; Fang, Y.; Peng, Z.; Zhao, L. Condition monitoring of power transformers using dissolved gas analysis and fuzzy logic. IEEE Trans. Power Deliv. 2023, 36, 1851–1860. [Google Scholar]
- Mousavi, S.; Mirzaei, M.; Hashemi, R.; Yazdani, A. A comparative study of transformer health indices using fuzzy logic and artificial intelligence. IEEE Access 2022, 10, 102563–102575. [Google Scholar]
- Zhang, C.; Qian, Y.; Zhu, R.; Sun, L. Fuzzy logic-based approach for online monitoring of transformer health status. J. Electr. Eng. Technol. 2023, 18, 323–334. [Google Scholar]
- Wang, Q.; Liu, S.; Zhang, Y.; He, J. A novel fuzzy logic-based framework for transformer fault diagnosis using real-time data. Energies 2022, 15, 4567. [Google Scholar]
- Saravanan, R.; Kumar, M.; Prakash, V.; Choudhary, P. A novel fuzzy logic-based model for oil-paper insulation degradation prediction in power transformers. J. Electr. Power Energy Syst. 2023, 126, 105597. [Google Scholar]
- Yuan, W.; Chen, Y.; Liu, T.; Wei, X. Multi-criteria transformer insulation health assessment using fuzzy logic. IEEE Trans. Ind. Appl. 2023, 59, 2163–2174. [Google Scholar]
- Hashmi, R.; Gul, F.; Shah, M.; Khan, T. Fuzzy logic-driven dissolved gas analysis for transformer fault classification. Energies 2022, 15, 4823. [Google Scholar]
- Rivas, D.; Flores, M.; Sandoval, J.; Rivas, R. Application of Fuzzy Logic in Transformer Condition Monitoring. Energies 2022, 15, 3519. [Google Scholar]
- Chen, J.; Liu, Y.; Zhang, W.; Sun, Y. Transformer Insulation Diagnostics Using Hybrid Machine Learning and Fuzzy Logic Approaches. Electr. Power Syst. Res. 2023, 217, 109874. [Google Scholar]
















| Moisture Level | |
| Very Low | 0 ≤ a < 15 |
| Low | 15 ≤ b < 28 |
| High | 28 ≤ c < 41 |
| V High | e ≥ 41 |
| Condition Assessment | |
| Very Good | 0 ≤ a < 15 |
| Good | 15 ≤ b < 28 |
| Medium | 28 ≤ c < 41 |
| Alarm | e ≥ 41 |
| Symbol | Meaning |
|---|---|
![]() | Very low input MF—such starting MFs in the inputs of the proposed FL model provide more accurate output. |
![]() | Input MF into the appropriate fuzzy rule. |
![]() | Input MF for the appropriate variable. |
![]() | Very high input MF—uch ending MFs of the inputs in the proposed fuzzy model provide a more accurate output of age. |
![]() | Output MF in the relevant fuzzy rule. |
![]() | The output MF for a particular variable. |
![]() | Input MF variable value. |
| Test | Oil Sample Dated 12 December 2022 | Oil Sample Dated 15 December 2022 | Oil Sample Dated 18 December 2022 | Oil Sample Dated 21 December 2022 | Oil Sample Dated 24 December 2022 |
|---|---|---|---|---|---|
| IFT | 18.98 | 10.10 | 10.11 | 10.12 | 12.70 |
| Tangent Delta Test | 0.09 | 0.04 | 0.04 | 0.09 | 0.08 |
| Acidity Test | 0.04 mg KOH/G | 0.04 mg KOH/G | 0.02 mg KOH/G | 0.01 mg KOH/G | 0.03 mg KOH/G |
| Moisture Contents | 27.9 mg/kg | 45 mg/kg | 28.1 mg/kg | 35.9 mg/kg | 24.9 mg/kg |
| Viscosity Test | 10.26 mm2/s | 9.06 mm2/s | 17.08 mm2/s | 21.09 mm2/s | 12.01 mm2/s |
| Flash Point Test | 151 | 121 | 135 | 147 | 145 |
| Number of Transformer | |||
|---|---|---|---|
| Status | Fuzzy Logic Diagnostic | Manual Diagnostic | Error |
| VG | 55 | 54 | 1 |
| G | 7 | 8 | −1 |
| Medium | 2 | 2 | 0 |
| Alarm | 1 | 1 | 0 |
| Total | 65 | 65 | 0 |
| CA | Test | Diagnostic Test | Fuzzy Logic Test | Status |
|---|---|---|---|---|
| 1th | IFT | 19.98 | 19.98 | VG |
| 2nd | Viscosity | 19.9 mm2/s | 19.9 mm2/s | VG |
| 3rd | DGA | 695 ppm | 696 ppm | G |
| 4th | Acidity | 0.045 ppm | 0.453 mg KOH/g | VG |
| 5th | Moisture | 20.8 mg/kg | 20.8 mg/kg | G |
| 6th | Tan Delta | 0.045 ppm | 4.35 × 100.14 | VG |
| Samples | Remnant Life of the Transformer Estimated Using Fuzzy Logic | Breakdown Strength by BDV |
|---|---|---|
| Oil sample Dated 12 December 2022 | 46 | 132/66 KV |
| Oil sample Dated 15 December 2022 | 45 | 132/66 |
| Oil sample Dated 18 December 2022 | 46 | 132/66 |
| Oil sample Dated 21 December 2022 | 45 | 132/11 |
| Oil sample Dated 24 December 2022 | 46 | 132/11 |
Disclaimer/Publisher’s Note: The statements, opinions and data contained in all publications are solely those of the individual author(s) and contributor(s) and not of MDPI and/or the editor(s). MDPI and/or the editor(s) disclaim responsibility for any injury to people or property resulting from any ideas, methods, instructions or products referred to in the content. |
© 2024 by the authors. Licensee MDPI, Basel, Switzerland. This article is an open access article distributed under the terms and conditions of the Creative Commons Attribution (CC BY) license (https://creativecommons.org/licenses/by/4.0/).
Share and Cite
Nishter, Z.; Wang, F. Implementation of Fuzzy Logic Scheme for Assessment of Power Transformer Oil Deterioration Using Imprecise Information. Energies 2024, 17, 5412. https://doi.org/10.3390/en17215412
Nishter Z, Wang F. Implementation of Fuzzy Logic Scheme for Assessment of Power Transformer Oil Deterioration Using Imprecise Information. Energies. 2024; 17(21):5412. https://doi.org/10.3390/en17215412
Chicago/Turabian StyleNishter, Zuhaib, and Fangzong Wang. 2024. "Implementation of Fuzzy Logic Scheme for Assessment of Power Transformer Oil Deterioration Using Imprecise Information" Energies 17, no. 21: 5412. https://doi.org/10.3390/en17215412
APA StyleNishter, Z., & Wang, F. (2024). Implementation of Fuzzy Logic Scheme for Assessment of Power Transformer Oil Deterioration Using Imprecise Information. Energies, 17(21), 5412. https://doi.org/10.3390/en17215412







