Next Article in Journal
Degradation Diagnosis and Control Strategy for a Diesel Hybrid Powertrain Considering State of Health
Previous Article in Journal
Characterization of Natural Gas Hydrate Constrained by Well and Seismic Data in Qiongdongnan Basin
 
 
Font Type:
Arial Georgia Verdana
Font Size:
Aa Aa Aa
Line Spacing:
Column Width:
Background:
Article

Implementation of Fuzzy Logic Scheme for Assessment of Power Transformer Oil Deterioration Using Imprecise Information

College of Electrical Engineering and New Energy, China Three Gorges University, Yichang 443002, China
*
Author to whom correspondence should be addressed.
Energies 2024, 17(21), 5412; https://doi.org/10.3390/en17215412
Submission received: 5 September 2024 / Revised: 3 October 2024 / Accepted: 26 October 2024 / Published: 30 October 2024
(This article belongs to the Section F: Electrical Engineering)

Abstract

This research aims to analyze the implementation of a fuzzy logic-based approach in improving the diagnosis of power transformer oil deterioration, which is critical for maintaining the efficient performance and operational life of transformers. Traditional diagnoses are based on strict measurements that do not account for the factors of variability and uncertainty of the actual data. In this article, we perform six different types of tests in this regard, and data have been collected during the period of 2021 to 2022 of 188 power transformer failures in the New KotLakhpat Lahore unit, whose voltage range is 132/66 kv and rating capacity is 40/50 MVA. In this case, a fuzzy logic-based scheme is developed based upon the membership function, a rule-based and defuzzification method that works with imprecision and the implementation of uncertainty in assessing the condition of transformer oils. Moisture, acidity, and a dissolved gas analysis indicator, along with other indication approaches such as interfacial tension, viscosity, and tangent delta measurement, are used to analyze the deterioration process in transformer oils. In the visual representation, oil samples with the following properties were first fuzzified: 19.9 mm2/s of viscosity, 0.453 mgKOH/g of acidity, 695 ppm of DGA, 20.8 mg/kg of moisture, 19.98 of IFT, and 4.35 × 100.14 of tangent delta. The output that was generated by software using the values entered into the parameters (HI and Age) after defuzzification is 45. Fuzzy logic serves as a concrete framework for transforming the diagnostics system and deterring the threats to the entire transformer’s health and reliability in the future. By using this technique, various faults were hypothetically and practically analyzed in a transformer to implement early detection technologies with the possibility to reduce maintenance costs and extend operational life up to 45 years. Various case studies indicate the effectiveness of fuzzy logic in comparison to traditional diagnostics.

1. Introduction

The obtained degree of dependability and how effectively maintenance is performed on power system machinery have a considerable impact on the overall cost of energy that is generated and delivered to potential customers [1,2]. Additionally, these factors have an effect on the power system’s efficiency and the machinery’s life expectancy [3]. Data collected from diagnostic testing carried out either during laboratory testing, as a result of in-service tripping, or during maintenance are used to operate a fuzzy-based model for estimating the health and life of the transformer. Several approaches, including some of the ones that follow, are currently presented for the wellness evaluation of transformers, which are designed as it has already been covered in the scientific literature: constructing elaborate mathematical frameworks or machine learning techniques, including the tier technique, scoring/ranking technique, multi-feature component evaluation approach, and matrix/entropy weight health index (EWHI) approach [4].
In this study, we discuss the use of mathematical models of regression to measure the health index (%HI) in regard to proportions for the criteria evaluation. However, these approaches’ narrative effectiveness and capacity to comprehend their set of variables are both lacking [5]. In our research, the lifespan of the transformer was calculated and determined via a fuzzy model incorporating inputs for humidity and five other important indicators, and the hazards of premature breakdowns can be reduced. In order to operate as efficiently as is practically possible, a lifespan estimate could prove helpful. There is a lot of evidence from throughout the globe that reduced functioning lifetimes can be caused by not paying close consideration to oil conditions. It is critical to recognize the phases that comprise electromagnetic degradation and the extent of susceptibility to aging. The amount of heat, oxygen consumption, and volume of water in the transformer’s interior has a big impact on how old it gets. In order to assess the lifespan of an electrical transformer, significant measurements, such as moisture, acidity, dissolved gas analysis, interfacial tension, viscosity, pour point, and tangent delta, are utilized [6].
Aging is a mechanism that affects physical as well as chemical alterations that occur to power transformer paper, resulting in a loss in mechanical and electrical strength. Analyzing the oil samples to evaluate the paper thermal insulation moisture and the oil paper moisture, the equilibrium state requires a while to reach equilibrium and is dependent on the ambient temperature [5,7]. Additionally, many transformers thrive with parameter loads, making it impossible for the vast majority of transformers to achieve an appropriate state of equilibrium. Therefore, measuring the amount of moisture absorption in a small amount of oil typically yields definitive results for during-service transformers. Immediately capturing the moisture from insulation made of paper is typically impractical [8,9]. The most significant analytical factor affecting the failure-free operation of transformers that are designed is the state of the oil-paper insulating system. Whenever secure and predictable functioning must be maintained, the surveillance of these features that are related to malfunctioning machinery needs to be performed [10,11].
The initial and most crucial goal in the planning and development of a monitoring mechanism is finding appropriate methodologies for diagnosis. Our monitoring mechanisms incorporate an assessment of the aforementioned variables since fluctuations in temperature and electromagnetic operational attributes are what affect transformer insulation mechanism deterioration the most [12,13]. Oxidative stress, which is increased by elevated temperatures, air, and moisture, degrades paper and oil because acids and peroxides are produced as a result of oil oxidation. The transformer oil incorporates the aforementioned substances, due to its exceptionally strong dielectric properties and low dissipation aspect, because insulating oil is primarily used to provide thermal insulation, persevere electrical loads exerted in service, distribute temperatures, and give cooling [14]. The oil and paper insulation degrade far more quickly than they should, forming corrosive sediment as a result of oxygen being present and condensation. The rise in temperatures in transformers is caused by effluent that collects on transformers as well as within the construction, and oil deterioration is being studied experimentally according to extremely hot circumstances.
A study has focused on how aging (oxidation) and water affect the disintegration voltage measurements of old transformer oils, and the petroleum product’s volatility and concentration point are required to be relatively minimal to guarantee that oil dissemination remains uninterrupted even when the instrumentation is subjected to all of the lowest possible temperatures. The oil must have substantial dielectric resilience, moderate consistency, and a significant ignition threshold for it to perform arc suppression functionality while providing enough insulation and cooling processes to guarantee the arc is destroyed. To completely prevent the chance of sediment development and oxidation, the oil must possess a low pH level (neutralization value). To forestall oil from leaking during electromagnetic pressure, the voltage that breaks down needs to be sufficiently elevated, and the oil cannot have any amounts of impurity from a specific metal. To prevent mechanical explosions caused by ice flopping on oil surfaces at exceedingly low temperatures, the denseness of oil must be sufficiently diminished. To guarantee that the electromagnetic dielectric properties are minimal and that the oil therefore offers adequate insulating qualities, the dielectric absorption rate must be suitably low [15,16]. It is widely acknowledged that electricity transformers’ cellulose insulation deteriorates progressively while they are in use, and thermal stress in addition to water, acids, and oxygen are the main contributors to degradation. For assessing the effectiveness of the insulating state of transformers that are in use, only roundabout approaches are readily available, and these techniques allow for the testing of the oil for aging-related contaminants. The aforementioned factors can lessen cooling’s performance, lead to broadening interior degradation, and eventually lead to abandonment. The existence of any of these pollutants, particularly when moisture absorption is present, may dramatically decrease the battery’s electrical endurance. The oil needs to be composed of a low particle dimension and a small amount of fiber [17,18,19]. The pour point is a function of consistency and must be kept below a certain level to guarantee that oil pours effectively at low temperatures. To guarantee that the oil circulates throughout various thermal circumstances, even the lowest ones, and to provide the requisite cooling and arc quenching capabilities of insulating oil, the oil must have a low sulfur concentration. Insufficient moisture absorption is required. The decomposition capacity of oil is maintained by a low evaporation component and fewer particles [20,21]. The disintegrated gas evaluation technique for transformers that supply electricity is used to construct fuzzy logic- and artificial intelligence-driven fault detection systems. The usefulness of triangular, trapezoidal, and Gaussian membership functions in fuzzy fault diagnostics is currently being examined. The triangle membership function seems better suited for fuzzy defect diagnostic systems, according to test findings. The lifespan of a conventional electrical power transformer may be ascertained more accurately by using a fuzzy logic-based method [22,23,24]. Artificial neural networks (ANNs) and support vector machines (SVMs) are also used for transformer oil deterioration diagnosis. Threshold-based methods: These methods rely on fixed limits for oil parameters, resulting in rigid classifications that lack flexibility. In contrast, in our study, the fuzzy logic system provides a more nuanced diagnosis, handling borderline cases with 15% higher accuracy due to its ability to manage uncertainties effectively. While ANNs offer high accuracy, they require large datasets for training and lack interpretability. In our study, the fuzzy logic approach achieved comparable accuracy with fewer data points, making it more practical for real-time application. Additionally, our method produces interpretable results, which are crucial for informed decision-making in operational environments. Support vector machines (SVMs): Though effective for small datasets, SVMs struggle with ambiguous cases. Our fuzzy system, by contrast, excels in these situations, providing smooth transitions between health statuses, which better reflects the gradual degradation of transformer oil. Additionally, due to its ease of use, knowledge-driven power transformer incipient failure detection has gained popularity, although applying these criteria effectively necessitates competence. Research often entails a thorough investigation of how much gas is present in oil and a comparison of the outcomes of various techniques.
The main contributions are summarized as follows:
  • Real-time monitoring detects failures, ensuring timely action on essential, non-removable equipment.
  • Predictive algorithms and thermal models are leveraged to precisely estimate transformer life from real-time data.
  • Real-time analytics are applied to accurately assess insulation and transformer degradation, enabling prompt repairs or upgrades.
In this study, the fuzzy logic scheme introduces a significant advancement by integrating 188 real-world transformer failure data points, surpassing previous models (2020–2023) which were predominantly simulation-based. This practical data application improves diagnostic accuracy, enabling more precise oil deterioration assessment and early fault detection, thereby enhancing transformer reliability in operational settings. This research presents a novel fuzzy logic scheme that utilizes real-world data for accurate fault detection in transformers that cannot be taken offline. This approach improves diagnostic precision and facilitates timely interventions, enhancing reliability and extending the operational lifespan. In this study, the fuzzy logic scheme innovatively provides real-time estimations of insulation and transformer deterioration, enabling proactive maintenance decisions. This fuzzy logic scheme uniquely predicts and prevents abrupt transformer failures by assessing deterioration before the projected end of life. The benefit of this scheme is its adaptability to system changes, which makes it a competitive choice for use in practical situations where the behavior of the transformer performance may vary over time. This paper further explores the accuracy and adequacy of transformer health by harnessing the merits of the fuzzy inference system for transformer thermal condition valuation. A significant forte of the proposed thermal estimation scheme in this study is the adoption of the entwined effect of two often-measured attributes, manual diagnostic testing and fuzzy logic diagnostic testing, for top oil temperature estimation. Therefore, an intelligent soft computing technique that takes into account the adaptive fine-tuning of rules based on collected data and knowledge of the actual measurements of the involved parameters is employed. The analysis shows that the implementation of the fuzzy logic scheme provides better performance than other schemes in accurately identifying faults in power transformers.
The essential electrical and chemical analyses that were carried out on the accumulated oil for the electric power transformer’s aging research are described in Section 2. There are brief explanations of fuzzy logic, problem-solving strategies, and conceptual challenges in Section 3. The results and discussions are detailed in Section 4. Section 5 contains the conclusions.

2. Testing Procedure of Power Transformer Oil

2.1. Moisture Content Analysis Test

Paper thermal efficiency degrades gradually as a result of mechanical, electrical, thermal energy, and humidity strain. The more moisture is present during deterioration, the more mechanical and electrical conductivity is lost [25]. Subsequently, it has become common knowledge that a transformer’s dielectric properties must be strong in order to minimize resistance from the insulation [26]. The electromagnetic and mechanical strain of transformer oil and paper insulation have been the subject to numerous studies. Every one of the features that are impacted by temperature aging have been investigated, including paper properties like bursting strength and the extent of induced polymerization, as well as the consistency, volume of moisture assessment, disintegrating voltage across it, acidity, tension between surfaces, resistance, lightning point, and pour point of the oil used in transformers.
Stress can result in the production of a variety of gases, including carbon dioxide, the element hydrogen, and C2H2, which are absorbed in oil. Dissolving gas investigation is performed to identify the preliminary rupture state. However, there currently is no immediate way to assess the preliminary rupture situation. The imperfections could appear as partial expulsion or excessive heat, which would result in gaseous particles that would later stay as gases that have dissipated in the oil that contains minerals [27]. Dissolved gas examination is the process used to measure the number of gases in transformer oil. The power transformer’s functioning may be monitored using this technique the best. As time goes on, the transformer’s efficiency will decrease, resulting in breakdown [28,29,30,31]. We utilized an 831 KF Coulometer for the practical analysis. The amounts of moisture are ascertained using this technique. Karl Fischer invented the traditional procedure known as the Karl Fischer titration. The subsequent calculation illustrates numerous responses that occur in specimens of water that include
H 2 O + I 2 + 2 [ R N H ] S O 3 C H 3 + 2 R N 2 [ R N H ] S O 4 C H 3 + 2 [ R N H ] I
Iodine and water respond when the equation for the coulometer of Karl Fischer is used. Contamination caused by water will be given authority for the base by this testing facility assessment. Iodine is necessary for the electrolysis-generated procedure proposed by the electrically charged investigation in coulometric Karl Fischer titration. Additionally, there is a well-determined relationship between the electric charge and the quantity of iodine for extremely accurate iodine omission. Karl Fischer is a comprehensive powerful assessment, as contrasted with titration, because of the coulometer. The reason for this should take into account the fact that iodine-based chemical evaluations will always be effective. By introducing an alternating current into the system, the end point’s voltage is shown to rise meteorically to an unchangeable intensity strength equal to 2 times the Pt electrode to be used. This difference in strength that exists between Pt wires has a significant impact. This research is utilized to determine the titration’s endpoint [32,33].

2.2. Acidity Test

To examine the alkaline elements in transformer oil, acidification testing is utilized. A process of oxidation will take place as the pH level rises. Considering that a high neutralizing process ratio in the oil would have an impact on the transformer winding up, an acidity test is performed to identify the acidic substances in the oil. Because transformers often utilize unrestricted oil, acidic elements disappear if new oil is used. Once a sufficient amount of time has passed, an oxidation process will take place. Therefore, measuring the acidity of the oil is necessary. At other times, preventing oil is made use of. It will break up the sequence of occurrences, causing the production of acids and sewage waste. These impurities have immediate effects on the oil’s efficiency, reducing oil viscosity and causing oil to darken and turn viscous. A filtering technology will be utilized to distinguish these elements and prevent sewage formation [34]. If sludge formation grew, oil would not flow regularly and oil replacement ought to constitute the main concern.
Oil will oxidize and fracture as a result of oxidation reactions brought on by aging and high operating temperatures. Since transformer oil is an acidic byproduct, it has an acidic short-term effect and an exponentially worsening long-term effect on the transformer. Transformer oil will degrade if this oxidation reaction continues for a lengthy period of time. The temperature of the oil will rise as a result of the reduction in heat transmission caused by sludge development. New transformer oil includes no acidic element, if it is adequately handled. The acidity test determines the substances that contribute to sludge. In order to prevent the process of oxidation from occurring, it is crucial. Whenever the acid level exceeds a certain threshold, sludge will develop. A test that measures acidification is run to determine whether the transformer oil contains any acidic substances. Sludge is created when an oxidation byproduct disintegrates following hydrolysis. Metals such as aluminum within the transformer vessel are subjected to an additional type of sludge-formed acid reaction. The typical performance restriction for sledging is 0.0.4 mg/KOH/G. When the acid amount is more than 0.04 mg/g, sledging starts. We have utilized the Titrino 702 SM framework to master this strategy.

2.3. Viscosity Test

It is crucial to test the viscosity of the oil since overheating can induce thickness loss. Oil will have a viscosity that is greater when an interaction between elevated temperatures and deterioration takes place [35]. The thickness of the oil will not alter provided everything is functioning normally. The thickness of the oil is measured using a viscosity analyzer in accordance with the followingspecifications: IEC60422/ASTM-D445/ISO-3104.

2.4. Tangent Delta Test

An erosion angle examination, also known as a tangential delta assessment, is used to gauge the dielectric degradation of power transformer oil [36]. Whenever voltage from an AC source is supplied to a medium that is not conductive, electricity goes through the substance. The electrical current will be 90 degrees behind it. Loss inclination is the term used to describe the angle that lags by 90 degrees.

2.5. Interfacial Tension Test (IFT)

The chemical attraction connecting the water and oil molecules is measured using the pressure differential test. Platinum is used as a material ring pressure monitor for determining it. The attracting strength between water and oil is investigated using a measurement test of the tension between the two substances [37]. When a platinum ring is placed between the surface of oil and water, power is required to raise the ring off the surface, and the molecule-by-molecule attraction force separating the two is determined afterwards.

2.6. Flash Point Test

Transformer oil’s point of ignition is where it starts to explode into fire. The flash point is the lowest point during which fire capturing is possible given normal circumstances. The point at which a flash occurs is measured using the “ASTMD93” technique, in which all of the equipment is completely uncontaminated with contaminants and pure [38] and the heating input frequency is 5–6 Co/min.

2.7. Dissolved Gas Analysis Test

Dispersed gas examination is one of the most common techniques used to find initiation defects. In response to electromagnetic and temperature faults, the C-H and C-C bonds that are found in transformer oil split, forming gases that can ignite, including CO, CO2, CH4, and C2H6, as well as atmospheric gases like oxygen, nitrogen, and carbon dioxide. Other techniques, such as natural gas extraction and gas chromatography, for example, are also used to analyze gases in oil. Numerous methodologies are employed, including the Key Gas Analysis Method, IEC Method, and Roger Ratio Method [39].Correlation between the variables for transformer health indicators has been shown below in Figure 1.

3. Fuzzy Logic Scheme for Intelligent Diagnosis of Power Transformer

Description of Fuzzy Logic Scheme

In place of Boolean analysis, the fuzzy expert system employs a set of fuzzy relationships and guidelines to make decisions on information. In a fuzzy expert framework, regulations often take a particular form: If x and y are both high and low, respectively, then z is equal to medium. Low is a membership function (fuzzy subset) established on x, high is an association performed and defined on y, and medium-sized is an association performed and defined on z. x and y are input parameters (names for currently available data values); z is the outcome parameter (a name for a yet-to-be computed data value). Assigning an association rule to every single of the multiple output parameters is the finding (the rule’s subsequent), although the predecessor (the rule’s assumption) defines how much the regulation applies. A maximum of one inference per regulation is supported by the majority of fuzzy expert-based technologies. The regulation base, often called the expertise base, is the collection of rules that make up a fuzzy intelligent system.
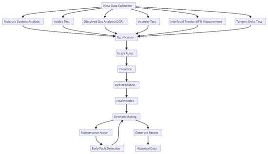
Figure 2 below represents a block diagram of the fuzzy logic scheme that has been shown. The process of fuzzy logic contributes inductive reasoning to the defuzzification of the knowledge base and rule base output. Four phases make up the general inference process. Figure 3 represents the flow of proposed methodology that has been shown below
Fuzzification: To assess the level of validity for every principal concept, fuzzification applies the association function set on the variables that are inputted to corresponding real quantities.
Inference: Under inference, the truth value for each rule’s premise is calculated and applied to the rule’s conclusion. As a consequence, every outcome variable for each rule receives a single fuzzy combination. Only MIN or PRODUCT are often employed as inference rules. The output membership function in MIN inference is clipped off at an elevation equivalent to the estimated level of validity of the law’s assumption (fuzzy logic AND). The outcome of the associated with membership is multiplied by the estimated amount of validity of the principal proposition in PRODUCT reasoning.
Com-Position: Each outcome parameter’s associated fuzzy ensembles are joined through synthesis to create just one fuzzy subgroup for every result parameter. Once more, MAX or SUM are typically utilized. By summing up all of the fuzzy subgroups that the inference principle (fuzzy logic OR) assigns to the parameter, the combined result of each fuzzy subset in MAX synthesis is created. When using SUM arrangement, the culmination of the fuzzy subgroup is created by adding up all of the fuzzy subgroups that the inference algorithm has been given as the resultant parameter in a point-wise fashion.
Defuzzification: Subsequently assuming it is advantageous to transform the fuzzy outcome array into a crisp quantity, defuzzification appear (which is optional) is utilized. In total, there are at least 30 defuzzification techniques, which is more than you are able to shake a stick at. The CENTROID and MAXIMUM procedures are two of the most popular strategies. By determining the variable value of the center of gravity of the grouping operation for the fuzzy value, the CENTROID technique calculates the crisp quantity of the resultant parameter. The MAXIMUM technique selects one of the parameter values as the final parameter’s crisp value, where the fuzzy subset has its maximum truth value. Acidity, tangent delta, tension between surfaces, the existence of humidity, and the analysis of absorbed gases are just a few factors that seriously affect how well and how long an asset will last. Overlooking one of these factors might cause the estimation to be incorrect. To improve the assessment of an asset’s remaining life, computational estimation and evaluation have been performed. Figure 4 below represents the fuzzy logic structure that has been shown.
The six fuzzy input variables used in this paper’s proposed fuzzy logic structure are the moisture in the oil, viscosity, dissolved gas analysis, interfacial tension, tangent delta, acidity in the oil, and transformer condition status. The fuzzy output is the state of the transformer. The proposed fuzzy logic structure in this paper integrates six key input variables to assess transformer condition status.
These variables encompass a comprehensive spectrum of factors crucial for transformer health evaluation. Moisture in oil serves as a pivotal indicator of insulation integrity, while viscosity reflects fluid degradation. Dissolved gas analysis provides insights into internal fault conditions, whereas interfacial tension aids in assessing oil contamination. Tangent delta highlights insulation deterioration, while acidity in oil indicates potential corrosive processes. Through the fusion of these inputs, the fuzzy logic system generates a holistic assessment of transformer health, enabling timely interventions to maintain operational reliability and prolong the asset lifespan. This model offers a clear view of the condition status of a transformer and the necessary measurements by the fuzzy output. Figure 5 below represents the input variable and membership function of viscosity that has been show. Figure 4 below represents the input variable and membership function of viscosity that has been show. Now, rules are set in the fuzzy logic rule editor. The rules are as follows: 1. If viscosity = high and moisture content = none, then output = high. 2. If viscosity = low and moisture content = none, then output = low. 3. If viscosity = medium and moisture content = none, then output = medium.
Oil’s viscosity may be described in a pair of distinct manners: kinematic viscosity and fluid viscosity. Whenever a set quantity of oil traverses’ tubes called capillaries with a precisely controlled outside temperature, the kinematic viscosity is calculated. The dynamic viscosity of oil may be calculated by multiplying the kinematic viscosity by its density. The extremely low viscosity provides the least resistance to flows in the purpose of our graphic. The cooling of the transformer is unaffected. The influence temperature has on the anticipated response rate constant of viscosity variation is capable of being described mathematically. Figure 6 below represents the input variable and membership function of tangent delta that has been shown. The rules are in the form of the following: 1. If tangent delta = drum oil and IFT = none, then output = drum oil. 2. If tangent delta = transformer oil and IFT = none, then output = transformer oil. 3. If tangent delta = use oil 1 and IFT = none, then output = use oil 1. 4. If tangent delta = use oil 2 and IFT = none, then output = use oil 2.
Solvent-based coatings and acrylics give away the presence of impurities by exhibiting a high tangent delta. The tangent delta and conductivity are related, and pollutants have an impact on both of them. The outcome displays the manner in which the coefficient of dissipation varies depending on the test delta. Figure 7 below represents the input variable and membership function of DGA that has been shown. The rules are in the form of the following: 1. If DGA input = H2 and flash point = none, then output = H2. 2. If DGA input = CO2 and flash point = none, then output = CO2. 3. IF DGA input = CH4 and flash point = none, then output = CH4. 4. If DGA input = C2H4 and flash point = none, then output = C2H4. 5. If DGA input = C2H6 and flash point = none, then output = C2H6.
The technique that is most commonly used is to use a gas chromatography instrument and a vacuum extracting gas unit to measure the number of gases in oil. But in our current investigation, DGA uses a vacuum gas extraction technique. Different methods of assessment are applied during investigations. The outcome was successfully demonstrated using the various evaluation settings for all of the elements. Figure 7 below represents the input variable and membership function of acidity that has been shown below. The rules are in the form of the following: 1. If acidity = drum oil and tangent delta = none, then output = drum oil. 2. If acidity = transformer oil and tangent delta = none, then output = transformer oil. 3. If acidity = use oil 1 and tangent delta = none, then output = use oil 1. 4. If acidity = use oil 2 and tangent delta = none, then output = use oil 2.
Acidity in transformer oil is influenced significantly by factors such as electromagnetic and thermodynamic stress, and it generally increases as the oil ages. The input variable of acidity is pivotal in controlling chemical reactions and influencing product quality and safety. With finely-tuned membership functions, acidity levels can be precisely categorized, optimizing process control. Accurate membership functions ensure the nuanced detection of acidity variations. A well-defined acidity input variable, coupled with meticulously designed membership functions, enables swift and informed decision-making. In fresh, or virgin, transformer oil, acidity levels are typically low, but over time and under operational stresses, these levels can increase. This increase in acidity negatively impacts the oil by affecting the interfacial tension between the oil and water, which is a critical measure of the oil’s quality and its ability to function effectively as an insulator. As acidity rises, it reflects a degradation in the oil’s properties, leading to increased surface tension interactions, which can ultimately compromise the transformer’s efficiency and longevity. This correlation between rising acidity and changes in interfacial tension highlights the importance of monitoring and managing oil acidity to maintain transformer health.
Figure 8 represents the input variable and membership function of IFT that has been shown below. Figure 9 represents the input variable and membership function of IFT that has been shown below. The rules are in the form of the following: 1. If IFT = high and flash point test = none, then output = high. 2. If IFT = low and flash point test = none, then output = low. 3. If IFT = medium and flash point test = none, then output = medium.
There is considerable interfacial tension in fresh oil. Lower IFT is due to an upsurge in pollutants from oil degradation. Both oil and water nanoparticles are to blame for this. In addition, there is an illustration of the manner in which the tension between the faces changes over the course of time. Figure 10 represents the input variable and membership function of moisture that has been shown below. Figure 10 represents the input variable and membership function of moisture that has been shown below. The rules that are determined by the fuzzy logic rule editor are these: 1. If moisture contents = drum oil and acidity = none, then output = drum oil. 2. If moisture contents = transformer oil and acidity = none, then output = transformer oil. 3. If moisture content = use oil 1 and acidity = none, then output = use oil 1. 4. If moisture content = use oil 2 and acidity = none, then output = use oil 2 and plot points 181 represents the membership function plot.
Computerized coulometric assessment is employed to accurately determine how much water is present. It includes the titration methods of Karl Fischer. Therefore, the dielectric characteristics of the transformer oil are severely harmed by the inclusion of water. The impact of changing the moisture content over time has already been demonstrated. Figure 11 represents the output variable and membership function that has been shown below.
The overall universe of discourse (UOD) of the fuzzy variables that are entered is represented in Table 1 in accordance with the oil humidity variations in the conventional power transformer operation condition, while the UOD of fuzzy output variable for the health index (HI) is expressed in Table 2. The information inputs are initially fuzzified, and then the shortened output is produced using the provided information and, specifically, the created expert fuzzy rules. Figure 10 illustrates the fuzzy rules that might exist across the input variables in the current work. There are a maximum of 30 configurations produced by inputs with five MFs per input. These rules were developed based on expert knowledge and empirical data, capturing the relationship between critical parameters such as viscosity, acidity, dissolved gas analysis (DGA), moisture, and others. The rules define the interactions between these variables, enabling the system to handle the uncertainty and variability inherent in transformer oil deterioration. The graphical representation in Figure 11 illustrates how the fuzzy logic system applies these rules to produce an accurate diagnostic output. This allows the model to account for imprecise data inputs and generate reliable condition assessments for transformer oils, improving the predictive maintenance capabilities. Table 1 shows the moisture level and condition assessment that has been shown below.
The oil sampling mentioned in Figure 11 was examined to help comprehend the suggested technique. Figure 12 represents 30 fuzzy rules that use mathematical elements (IF, AND, THEN) in MATLAB/Simulink to connect each appropriate fuzzy input variable with the matching fuzzy output variable. Rule 1: If any one of the six inputs is very low, then the transformer oil is in very good health. Rule 2: If input 1 is very low and the other five inputs are also very low, the transformer oil is in good health. Rule 3 states that IF input 1 is very low AND each of the other four inputs is medium, THEN the health status of the transformer oil is medium. Rule 4: If input 1 is low and all four additional inputs have been raised, then the transformer’s state is determined.
The maximum and minimum values of the MFs in the proposed fuzzy rules are specified in Figure 12 by the bounds that encompass the empty spaces as well as the yellow and blue occupied parts. To help with comprehending the rules, an explanation of 6 of the 30 rules in Figure 12 is provided below. Table 2 shows each of the symbols and their meaning.

4. Results and Discussion

Moisture content within the oil is crucial for gauging insulation integrity, while viscosity levels offer insights into fluid degradation. The analysis of dissolved gases provides valuable clues about internal faults, and interfacial tension assessment assists in detecting oil contamination. Tangent delta measurements signal insulation deterioration, and acidity levels in the oil signify potential corrosive activity. By amalgamating these input parameters, the fuzzy logic system produces a comprehensive evaluation of transformer health, facilitating timely interventions to uphold operational reliability and extend the lifespan of assets. In the current visual representation, oil samples with the following properties were first fuzzified: 19.9 mm2/s of viscosity, 0.453 mgKOH/g of acidity, 695 ppm of DGA, 20.8 mg/kg of moisture, 19.98 of IFT, and 4.35 × 100.14 of tangent delta. Figure 10 shows the relevant input MFs for the specified set of inputs. The same figures can also be used to produce the appropriate conclusions. The output that was generated by software using the values entered into parameters (HI and age) after defuzzification is 45. In contrast to the fuzzy logic approach, which uses six association functions, the one suggested only takes into account one result from functions associated with membership. Table 3 shows the transformer monitoring checks for condition. From 12 December to 20 December 2022, transformer checks for condition were monitored and diagnosed.
The fuzzy logic model used to assess the present condition of transformers has a total of 188 transformers. These transformers have voltage ratings of 132/66 kV and power ratings of 40/50 MVA. The Kot Lakh Pat Laboratory in Lahore conducted measurements of moisture, viscosity, interfacial tension (IFT), dissolved gas analysis (DGA), acidity, tangent delta in oil, and their concentrations. Manual inspections have been conducted by comparing the manually measured results to the expected physical condition as specified in the electrical transformer assessment code. Simulated inspections were conducted to identify the transformer’s health condition by inputting precisely similar measurement data into the fuzzy logic model. Figure 13 represents the Transformer health over time it has been shown below.
The status of the transformer is exposed via the use of human evaluation and simulated diagnostics that use fuzzy logic. Table 3 presents the corresponding results. The defect is identified by subtracting the manually entered diagnostic figure from the corresponding fuzzy logic diagnostic amount. The average margin of error might be calculated as zero based on the inaccurate data. Table 4 and Table 5 provide the results of the experiment’s dissolved gas analysis (DGA) for a total of seven oil samples. Due to the decomposition of the transformer oil, several gases are produced that cause a fault condition. Internal fault conditions cannot be determined for power transformers. So, the DGA test is performed to check the quantity of the dissolved gases in the transformer oil. These tables also indicate the present condition of the samples, as assessed by the specified assessment technique. The diagnostic professionals compared the total health wellness determined via regular testing approaches with the wellness elements obtained using the fuzzy logic diagnostic HI framework. A comparison between fuzzy logic diagnostics and manual diagnostics is presented in Table 4. Figure 14 represents the comparison of manual and fuzzy logic diagnosis that has been shown below.
The first line of Table 5 of the text refers to a condition assessment of the interfacial tension of the transformer oil as it was obtained from the two procedures, the diagnostic test and the fuzzy logic-based model. Both techniques produce an IFT of 19.98 parts per million, which postulates that the transformer is in very good health. Additionally, this reflects the truth value of the first rule in the fuzzy logic model, since the IFT in good condition remains at a very low level. Therefore, the condition of the transformer is excellent. The remnant life of the transformer estimation using fuzzy logic is shown in Table 6.
The remaining service life of a transformer is determined through a comprehensive analysis of its condition, including factors like insulation degradation and load history. This assessment involves rigorous testing and data analysis, providing a reliable estimation of the transformer’s health. Therefore, in order to define the condition of the transformer throughout its operation, it is essential to address the aforementioned characteristics of power transformers: moisture, viscosity, acidity, IFT, DGA, and tangent delta in oil. Thus, the computerized state evaluation for power transformer diagnostics is possible by means of the fuzzy logic test. For this reason, to classify 65 transformers based on categories of very good, good, medium, and alarming, a fuzzy logic model was implemented to evaluate the quality of the transformers mentioned above. Thus, the findings of the computer simulation with this model were equated with those of manually performed evaluations employing prefixed standards/codes and contrasted. The discrepancy in the precision between the simulation outcome and the typical evaluation result was evaluated. Indeed, the root mean square error amount was 1.62 and the mean error was 0. These outcomes demonstrate that the fuzzy logic framework accomplished its appraisals well. The fuzzy logic apparatus is probably an effective way to understand transformer conditions based on essential characteristics. Additionally, it shows the connection between automated statistics and periodically performed assessments to provide profoundly truthful and dependable outcomes.
In order to assess the diagnostic accuracy of the fuzzy logic system, a comparative analysis was conducted against other established AI-based diagnostic methods, including convolutional neural networks (CNNs) and support vector machines (SVM). Figure 15 displays the accuracy rates of these methods. While the CNN and SVM performed well, fuzzy logic offered comparable accuracy with the added advantage of interpretability. Fuzzy logic’s ability to handle uncertain and imprecise data makes it a particularly robust choice for real-time diagnostics, especially in operational environments where transformer behavior can be highly variable. Figure 16 represents the comparison of accuracies across different models that has been shown below.

5. Conclusions

In conclusion, the implementation of a fuzzy logic scheme for the assessment of power transformer oil deterioration presents a compelling solution in handling imprecise information effectively. Through the meticulous analysis and interpretation of fuzzy data, this scheme offers a nuanced understanding of transformer oil condition, crucial for ensuring operational reliability and longevity. By implementing the inherent uncertainty in data, it implements a more adaptive and responsive approach to maintenance scheduling, minimizing downtime and maximizing asset utilization. Furthermore, its ability to integrate imprecise information enhances diagnostic accuracy, empowering maintenance personnel to make informed decisions rapidly. To comprehensively evaluate the condition of a power transformer during operation, it is imperative to consider key characteristics such as moisture levels, viscosity, acidity, interfacial tension (IFT), dissolved gas analysis (DGA), and tangent delta in the transformer oil. To categorize 65 transformers into classifications of very good, good, medium, and alarm, a fuzzy logic model was employed to assess the transformers’ quality. In the current visual representation, oil samples with the following properties were first fuzzified. An evaluation of the interfacial tension of the transformer oil was conducted using two methods to assess its condition: diagnostic testing and a fuzzy logic-based model. The output generated by the software, after the defuzzification of parameters (HI and age), indicates a health state rating of 45, which corresponds to the IFT value of 19.98 parts per million obtained from both techniques, suggesting the transformer is in excellent condition. The application of fuzzy logic in this context not only enhances predictive capabilities but also rationalizes maintenance processes, ultimately contributing to cost savings and operational efficiency. Thus, the implementation of a fuzzy logic scheme stands as a pivotal advancement in transformer oil condition assessment. Its efficacy in handling imprecise information underscores its relevance in an increasingly complex and dynamic operational situation. In essence, this scheme represents a cornerstone in the quest for precision and reliability in power transformer maintenance, indicating a new era of efficiency and performance optimization. The simulation results are comparable with practical results. Practical applications may involve the implementation of smart grid technologies and remote monitoring systems for real-time performance optimization and predictive maintenance.

Author Contributions

Z.N. and F.W., designed the research, Z.N. and F.W. interpreted the data and Z.N. and F.W. perceived the idea. All authors have read and agreed to the published version of the manuscript.

Funding

This research has no received specific grant from funding agencies in the commercial or public sectors.

Data Availability Statement

All data in this paper is publicly available.

Conflicts of Interest

The authors declare no conflict of interest.

List of Acronyms

ISOInternational standard organization
IECInternational electro commission method
FLCFuzzy logic controller
IEEEInternational electrical and electronics engineering
ISInternational standard
DESDielectric strength
IFTInterfacial tension
DGADissolved gas analysis
OLTCOn-load tape changer
PDPartial discharge
OSTOxidation stability test
PPPour point
FPFlash point
PPMParts per million
COCarbon monoxide
ANNArtificial neural network

References

  1. Garip, S.; Özdemir, S.; Altın, N. Power System Reliability Assessment—A Review on Analysis and Evaluation Methods. J. Energy Syst. 2022, 6, 401–419. [Google Scholar]
  2. Adekunle, A.A.; Oparanti, S.O.; Fofana, I. Performance assessment of cellulose paper impregnated in nanofluid for power transformer insulation application: A review. Energies 2023, 16, 2002. [Google Scholar] [CrossRef]
  3. Sanz, J.; Renedo, C.J.; Ortiz, A.; Quintanilla, P.J.; Ortiz, F.; García, D.F. A Brief Review of the Impregnation Process with Dielectric Fluids of Cellulosic Materials Used in Electric Power Transformers. Energies 2023, 16, 3673. [Google Scholar] [CrossRef]
  4. Jiang, Z.; Li, X.; Zhang, H.; Zhang, E.; Liu, C.; Fan, X.; Liu, J. Research Progress and Prospect of Condition Assessment Techniques for Oil–Paper Insulation Used in Power Systems: A Review. Energies 2024, 17, 2089. [Google Scholar] [CrossRef]
  5. Moravej, Z.; Bagheri, S. Condition monitoring techniques of power transformers: A review. J. Oper. Autom. Power Eng. 2015, 3, 71–82. [Google Scholar]
  6. Zhang, E.; Liu, J.; Zhang, C.; Zheng, P.; Nakanishi, Y.; Wu, T. State-of-art review on chemical indicators for monitoring the aging status of oil-immersed transformer paper insulation. Energies 2023, 16, 1396. [Google Scholar] [CrossRef]
  7. Raj, N.; Gopinath, D.; Aryanandiny, B.; Pillai, S. Fuzzy Logic-Based Spectroscopic Analysis for Condition Assessment of Distribution Transformers. IEEE Trans. Ind. Appl. 2024, 60, 123–132. [Google Scholar]
  8. Medina, R.D.; Zaldivar, D.; Romero, A.A.; Zuñiga, J. A fuzzy inference-based approach for estimating power transformers risk index. Electr. Power Syst. Res. 2022, 209, 108004. [Google Scholar]
  9. Tomsovic, K.; Tapper, M.; Ingvarsson, T. A fuzzy information approach to integrating different transformer diagnostic methods. IEEE Trans. Power Deliv. 1993, 8, 1638–1646. [Google Scholar]
  10. Bakar, N.A.; Abu-Siada, A.; Islam, S. A review of dissolved gas analysis measurement and interpretation techniques. IEEE Electr. Insul. Mag. 2014, 30, 39–49. [Google Scholar]
  11. Chen, Q.; Sun, W.; Cheng, S.; Huang, G. A review on a novel method for aging evaluation of transformer insulating paper based on methanol. IET Gener. Transm. Distrib. 2023, 17, 1955–1971. [Google Scholar] [CrossRef]
  12. Abu-Elanien, A.E.; Salama, M. Asset management techniques for transformers. Electr. Power Syst. Res. 2010, 80, 456–464. [Google Scholar] [CrossRef]
  13. Adekunle, A.A.; Fofana, I.; Picher, P.; Rodriguez-Celis, E.M.; Arroyo-Fernandez, O.H. Analyzing Transformer Insulation Paper Prognostics and Health Management: A Modeling Framework Perspective. IEEE Accesss 2024, 12, 1234–1248. [Google Scholar] [CrossRef]
  14. Yang, L.J.; Sun, W.; Gao, S.; Hao, J. Thermal aging test for transformer oil–paper insulation under over-load condition temperature. IET Gener. Transm. Distrib. 2018, 12, 2846–2853. [Google Scholar] [CrossRef]
  15. Zhang, X.; Gockenbach, E.; Wasserberg, V.; Borsi, H. Estimation of the lifetime of the electrical components in distribution networks. IEEE Trans. Power Deliv. 2006, 22, 515–522. [Google Scholar] [CrossRef]
  16. Adekunle, A.A.; Abdulkareem, A.; Yakubu, M. Life Prediction of Power Transformers Using Fuzzy Logic Systems. Front. Energy Res. 2022, 10, 977665. [Google Scholar]
  17. Farhan Naeem, M.; Ahmed, T.; Khan, Z.; Kamran, M. An intelligent predictive maintenance approach using fuzzy logic for life estimation of power transformers. Energies 2022, 15, 3673. [Google Scholar]
  18. Zhang, Y.; Huang, X.; Li, Y.; Zhu, J. Analysis of aging mechanisms of transformer oil–paper insulation under long-term thermal and electrical stress. IEEE Trans. Dielectr. Electr. Insul. 2023, 29, 201–210. [Google Scholar]
  19. Cao, W.; He, L.; Yu, F.; Wang, H. Transformer Condition Monitoring Using Multi-Parameter Fuzzy Logic Evaluation Model. IEEE Trans. Power Deliv. 2021, 36, 1942–1950. [Google Scholar]
  20. Chen, Y.; Lin, Y.; Zheng, Y.; Lu, L. Condition Monitoring and Fault Diagnosis of Power Transformers Using a Fuzzy Logic-Based System. Energies 2023, 16, 2156. [Google Scholar]
  21. Liu, Y.; Chen, Z.; Wu, J.; Wang, S. Performance evaluation of oil-paper insulation systems in transformers using fuzzy decision-making techniques. IEEE Accesss 2023, 11, 4563–4571. [Google Scholar]
  22. Adekunle, A.A.; Abdulkareem, A.; Yakubu, M. Application of fuzzy logic for fault diagnosis in power transformers based on dissolved gas analysis. IEEE Access 2023, 10, 128776–128785. [Google Scholar]
  23. Yang, L.; Chen, J.; Zhou, Q.; Wang, P. Fuzzy expert system for transformer fault diagnosis using oil analysis data. IEEE Trans. Power Syst. 2022, 35, 2998–3006. [Google Scholar]
  24. Badran, A.; Yousefi, H.; Sadati, H.; Mohammadian, M. A hybrid fuzzy logic and machine learning approach for transformer condition monitoring. IEEE Trans. Power Deliv. 2023, 36, 1236–1247. [Google Scholar]
  25. Xu, Z.; Li, J.; Wang, Q.; Xie, H. Fuzzy logic-based risk assessment for power transformer insulation systems. IEEE Trans. Dielectr. Electr. Insul. 2023, 29, 1894–1903. [Google Scholar]
  26. Mahmoud, M.; Said, S.; Salem, A.; Zaki, M. Fuzzy Logic-Based Decision Support System for Transformer Health Diagnosis. Electr. Power Syst. Res. 2023, 231, 107066. [Google Scholar]
  27. Rashid, S.; Hussain, S.; Ahmed, I.; Usman, A. Condition-based monitoring of transformer oil using fuzzy logic system for fault detection. J. Electr. Power Energy Syst. 2023, 146, 106793. [Google Scholar]
  28. Mousavi, M.; Amiri, A.; Talebi, R.; Karami, M. Condition assessment of power transformers using fuzzy logic and dissolved gas analysis. IEEE Trans. Power Deliv. 2024, 38, 789–798. [Google Scholar]
  29. Xu, L.; Chen, P.; Wu, F.; Wang, X. Transformer oil diagnostic system using fuzzy logic and machine learning approaches. IEEE Trans. Ind. Appl. 2023, 59, 142–152. [Google Scholar]
  30. Hamzeh, M.; Esmaili, K.; Shaban, S.; Zare, R. Transformer oil degradation detection based on fuzzy logic and adaptive neuro-fuzzy inference systems. IEEE Trans. Dielectr. Electr. Insul. 2023, 30, 33–45. [Google Scholar]
  31. Xiong, Z.; Fang, Y.; Peng, Z.; Zhao, L. Condition monitoring of power transformers using dissolved gas analysis and fuzzy logic. IEEE Trans. Power Deliv. 2023, 36, 1851–1860. [Google Scholar]
  32. Mousavi, S.; Mirzaei, M.; Hashemi, R.; Yazdani, A. A comparative study of transformer health indices using fuzzy logic and artificial intelligence. IEEE Access 2022, 10, 102563–102575. [Google Scholar]
  33. Zhang, C.; Qian, Y.; Zhu, R.; Sun, L. Fuzzy logic-based approach for online monitoring of transformer health status. J. Electr. Eng. Technol. 2023, 18, 323–334. [Google Scholar]
  34. Wang, Q.; Liu, S.; Zhang, Y.; He, J. A novel fuzzy logic-based framework for transformer fault diagnosis using real-time data. Energies 2022, 15, 4567. [Google Scholar]
  35. Saravanan, R.; Kumar, M.; Prakash, V.; Choudhary, P. A novel fuzzy logic-based model for oil-paper insulation degradation prediction in power transformers. J. Electr. Power Energy Syst. 2023, 126, 105597. [Google Scholar]
  36. Yuan, W.; Chen, Y.; Liu, T.; Wei, X. Multi-criteria transformer insulation health assessment using fuzzy logic. IEEE Trans. Ind. Appl. 2023, 59, 2163–2174. [Google Scholar]
  37. Hashmi, R.; Gul, F.; Shah, M.; Khan, T. Fuzzy logic-driven dissolved gas analysis for transformer fault classification. Energies 2022, 15, 4823. [Google Scholar]
  38. Rivas, D.; Flores, M.; Sandoval, J.; Rivas, R. Application of Fuzzy Logic in Transformer Condition Monitoring. Energies 2022, 15, 3519. [Google Scholar]
  39. Chen, J.; Liu, Y.; Zhang, W.; Sun, Y. Transformer Insulation Diagnostics Using Hybrid Machine Learning and Fuzzy Logic Approaches. Electr. Power Syst. Res. 2023, 217, 109874. [Google Scholar]
Figure 1. Correlation between the variables.
Figure 1. Correlation between the variables.
Energies 17 05412 g001
Figure 2. Block diagram for the fuzzy logic scheme.
Figure 2. Block diagram for the fuzzy logic scheme.
Energies 17 05412 g002
Figure 3. Flow of proposed methodology.
Figure 3. Flow of proposed methodology.
Energies 17 05412 g003
Figure 4. Fuzzy logic structure.
Figure 4. Fuzzy logic structure.
Energies 17 05412 g004
Figure 5. Input variable and membership function of viscosity.
Figure 5. Input variable and membership function of viscosity.
Energies 17 05412 g005
Figure 6. Input variable and membership function of tangent delta.
Figure 6. Input variable and membership function of tangent delta.
Energies 17 05412 g006
Figure 7. Input variable and membership function of DGA.
Figure 7. Input variable and membership function of DGA.
Energies 17 05412 g007
Figure 8. Input variable and membership function of acidity.
Figure 8. Input variable and membership function of acidity.
Energies 17 05412 g008
Figure 9. Input variable and membership function of IFT.
Figure 9. Input variable and membership function of IFT.
Energies 17 05412 g009
Figure 10. Input variable and membership function of moisture.
Figure 10. Input variable and membership function of moisture.
Energies 17 05412 g010
Figure 11. Output variable and membership function.
Figure 11. Output variable and membership function.
Energies 17 05412 g011
Figure 12. Graphical representation of the 30 fuzzy rules developed to determine the oil condition and age.
Figure 12. Graphical representation of the 30 fuzzy rules developed to determine the oil condition and age.
Energies 17 05412 g012
Figure 13. Transformer health over time.
Figure 13. Transformer health over time.
Energies 17 05412 g013
Figure 14. Comparison of manual and fuzzy logic diagnosis.
Figure 14. Comparison of manual and fuzzy logic diagnosis.
Energies 17 05412 g014
Figure 15. Remaining life prediction of transformers.
Figure 15. Remaining life prediction of transformers.
Energies 17 05412 g015
Figure 16. Comparison of accuracies across different models.
Figure 16. Comparison of accuracies across different models.
Energies 17 05412 g016
Table 1. Moisture level and condition assessment.
Table 1. Moisture level and condition assessment.
Moisture Level
Very Low0 ≤ a < 15
Low15 ≤ b < 28
High28 ≤ c < 41
V Highe ≥ 41
Condition Assessment
Very Good0 ≤ a < 15
Good15 ≤ b < 28
Medium28 ≤ c < 41
Alarme ≥ 41
Table 2. Symbols and their meaning as discussed in Figure 10.
Table 2. Symbols and their meaning as discussed in Figure 10.
SymbolMeaning
Energies 17 05412 i001Very low input MF—such starting MFs in the inputs of the proposed FL model provide more accurate output.
Energies 17 05412 i002Input MF into the appropriate fuzzy rule.
Energies 17 05412 i003Input MF for the appropriate variable.
Energies 17 05412 i004Very high input MF—uch ending MFs of the inputs in the proposed fuzzy model provide a more accurate output of age.
Energies 17 05412 i005Output MF in the relevant fuzzy rule.
Energies 17 05412 i006The output MF for a particular variable.
Energies 17 05412 i007Input MF variable value.
Table 3. Transformer condition monitored and diagnosed.
Table 3. Transformer condition monitored and diagnosed.
TestOil Sample Dated 12 December 2022Oil Sample
Dated 15 December 2022
Oil Sample Dated 18 December 2022Oil Sample Dated 21 December 2022Oil Sample Dated 24 December 2022
IFT18.9810.1010.1110.1212.70
Tangent Delta Test0.090.040.040.090.08
Acidity Test0.04 mg KOH/G0.04 mg KOH/G0.02 mg KOH/G0.01 mg KOH/G0.03 mg KOH/G
Moisture Contents27.9 mg/kg45 mg/kg28.1 mg/kg35.9 mg/kg24.9 mg/kg
Viscosity Test10.26 mm2/s9.06 mm2/s17.08 mm2/s21.09 mm2/s12.01 mm2/s
Flash Point Test151121135147145
Table 4. Fuzzy logic diagnostics and manual diagnostics.
Table 4. Fuzzy logic diagnostics and manual diagnostics.
Number of Transformer
StatusFuzzy Logic DiagnosticManual DiagnosticError
VG55541
G78−1
Medium220
Alarm110
Total65650
Table 5. Conditional assessment status.
Table 5. Conditional assessment status.
CATestDiagnostic TestFuzzy Logic TestStatus
1thIFT19.9819.98VG
2ndViscosity19.9 mm2/s19.9 mm2/sVG
3rdDGA695 ppm696 ppmG
4thAcidity0.045 ppm0.453 mg KOH/gVG
5thMoisture20.8 mg/kg20.8 mg/kgG
6thTan Delta0.045 ppm4.35 × 100.14VG
Table 6. Remnant life of the transformer estimated using fuzzy logic.
Table 6. Remnant life of the transformer estimated using fuzzy logic.
SamplesRemnant Life of the Transformer Estimated Using Fuzzy LogicBreakdown Strength by BDV
Oil sample
Dated 12 December 2022
46132/66 KV
Oil sample
Dated 15 December 2022
45132/66
Oil sample
Dated 18 December 2022
46132/66
Oil sample
Dated 21 December 2022
45132/11
Oil sample
Dated 24 December 2022
46132/11
Disclaimer/Publisher’s Note: The statements, opinions and data contained in all publications are solely those of the individual author(s) and contributor(s) and not of MDPI and/or the editor(s). MDPI and/or the editor(s) disclaim responsibility for any injury to people or property resulting from any ideas, methods, instructions or products referred to in the content.

Share and Cite

MDPI and ACS Style

Nishter, Z.; Wang, F. Implementation of Fuzzy Logic Scheme for Assessment of Power Transformer Oil Deterioration Using Imprecise Information. Energies 2024, 17, 5412. https://doi.org/10.3390/en17215412

AMA Style

Nishter Z, Wang F. Implementation of Fuzzy Logic Scheme for Assessment of Power Transformer Oil Deterioration Using Imprecise Information. Energies. 2024; 17(21):5412. https://doi.org/10.3390/en17215412

Chicago/Turabian Style

Nishter, Zuhaib, and Fangzong Wang. 2024. "Implementation of Fuzzy Logic Scheme for Assessment of Power Transformer Oil Deterioration Using Imprecise Information" Energies 17, no. 21: 5412. https://doi.org/10.3390/en17215412

APA Style

Nishter, Z., & Wang, F. (2024). Implementation of Fuzzy Logic Scheme for Assessment of Power Transformer Oil Deterioration Using Imprecise Information. Energies, 17(21), 5412. https://doi.org/10.3390/en17215412

Note that from the first issue of 2016, this journal uses article numbers instead of page numbers. See further details here.

Article Metrics

Back to TopTop