A Technological Update on Heat Pumps for Industrial Applications
Abstract
1. Introduction
2. High Temperature Heat Pumps (HTHP) for Industrial Applications
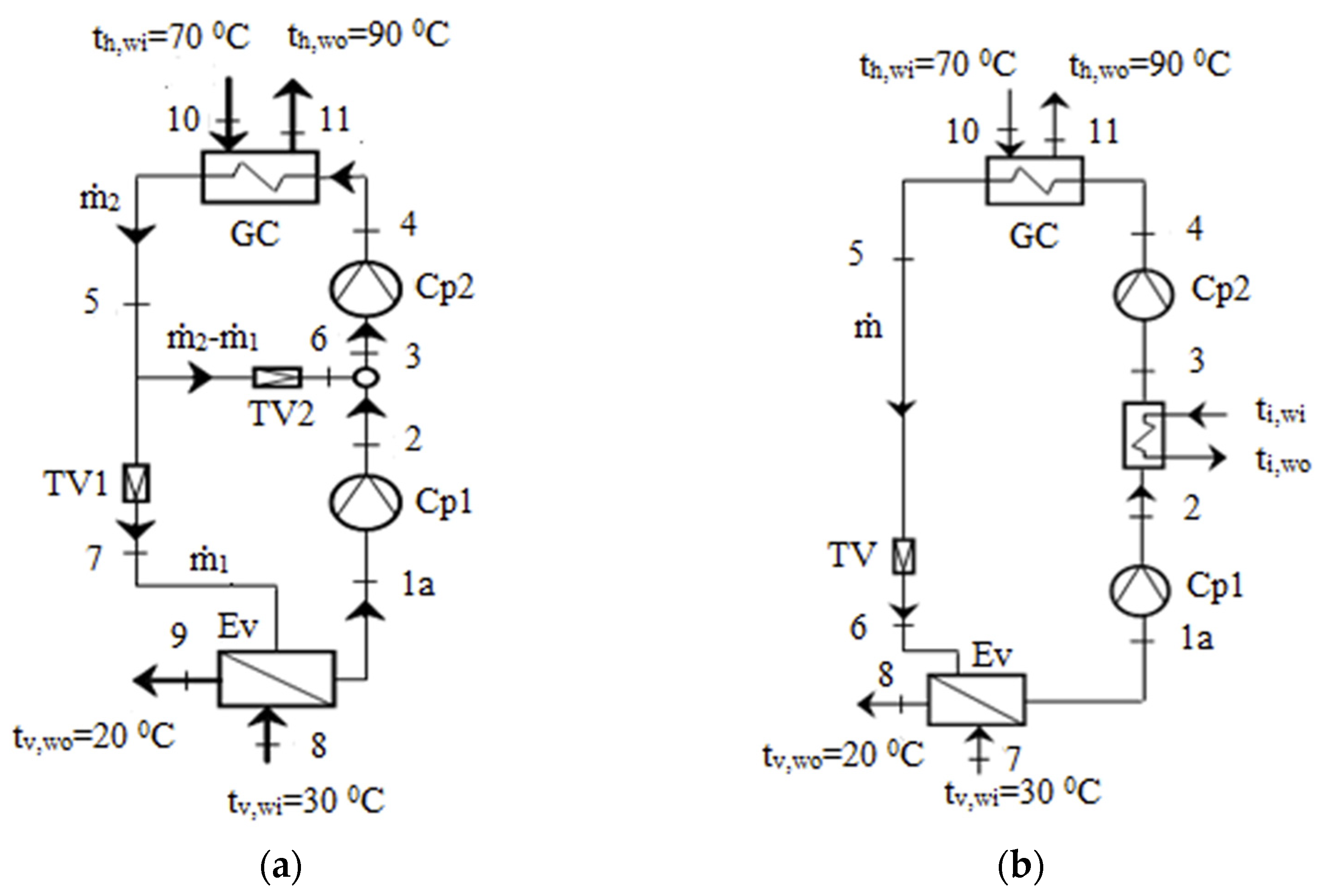
2.1. Cascade Heat Pump System
2.2. Transcritcal Heat Pump Systems
2.3. Hybrid Absorption-Compression Heat Pump System
2.4. Other Solutions
3. Industrial Heat Pumps Applications by Sector
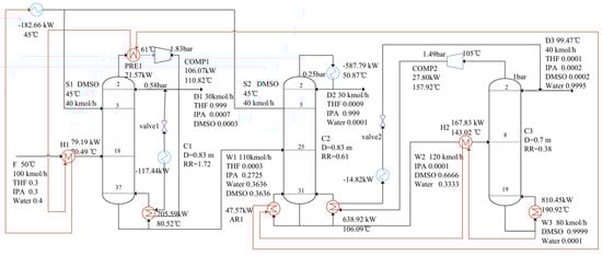
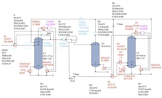
3.1. Chemical and Petrochemical Industries
3.2. Desalination
3.3. Food and Beverage Industry
3.4. Industrial Steam Generation
3.5. Irons Steel Industry
3.6. Textile Industry
3.7. Wood Industry
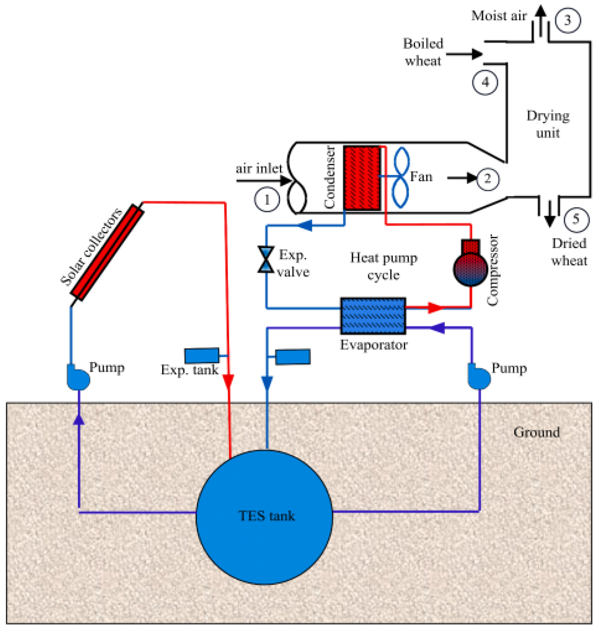
3.8. Drying
4. New Refrigerants for Industrial Heat Pumps
5. Conclusions
Author Contributions
Funding
Data Availability Statement
Acknowledgments
Conflicts of Interest
References
- United Nations. United Nations Framework Convention on Climate Change (UNFCCC) Agreement; United Nations: New York, NY, 1992.
- United Nations Framework Convention on Climate Change. Kyoto Protocol to the United Nations Framework Convention on Climate Change. 1998. Available online: https://unfccc.int/resource/docs/convkp/kpeng.pdf (accessed on 18 June 2024).
- United Nations Framework Convention on Climate Change. Paris Agreement. 2015. Available online: https://unfccc.int/sites/default/files/english_paris_agreement.pdf (accessed on 18 June 2024).
- Ritchie, H.; Roser, M. Energy. Our World in Data. 2022. Available online: https://ourworldindata.org/energy (accessed on 18 June 2024).
- Greenhouse IEA. Gas Emissions from Energy. IEA. 2021. Available online: https://www.iea.org/reports/greenhouse-gas-emissions-from-energy-overview (accessed on 18 June 2024).
- Kosmadakis, G. Estimating the potential of industrial (high-temperature) heat pumps for exploiting waste heat in EU industries. Appl. Therm. Eng. 2019, 156, 287–298. [Google Scholar] [CrossRef]
- Ononogbo, C.; Nwosu, E.C.; Chukwuezie, O.C.; Nwakuba, N.R.; Chukwu, M.M.; Nwaji, G.N.; Anyanwu, E.E. Opportunities of waste heat recovery from various sources: Review of technologies and implementation. Helyon 2023, 9, e13590. [Google Scholar] [CrossRef]
- Hamida, K.; Sajjadb, U.; Ahrensa, M.U.; Rena, S.; Ganesana, P.; Tolstorebrova, I.; Arshadc, A.; Saidd, Z.; Hafnera, A.; Wange, C.-C.; et al. Potential evaluation of integrated high temperature heat pumps: A review of recent advances. Appl. Therm. Eng. 2023, 230 Pt A, 120720. [Google Scholar] [CrossRef]
- Golmohamadi, H. Demand-Side Flexibility in Power Systems: A Survey of Residential, Industrial, Commercial, and Agricultural Sectors. Sustainability 2022, 14, 7916. [Google Scholar] [CrossRef]
- Maruf, M.N.I.; Morales-España, G.; Sijm, J.; Helistö, N.; Kiviluoma, J. Classification, potential role, and modeling of power-to-heat and thermal energy storage in energy systems: A review. Sustain. Energy Technol. Assess. 2022, 53 Pt B, 102553. [Google Scholar] [CrossRef]
- Nandhini, R.; Sivaprakash, B.; Rajamohan, N. Waste heat recovery at low temperature from heat pumps, power cycles and integrated systems—Review on system performance and environmental perspectives. Sustain. Energy Technol. Assess. 2022, 52 Pt B, 102214. [Google Scholar] [CrossRef]
- Leonzio, G.; Fennell, P.S.; Shah, N. Air-source heat pumps for water heating at a high temperature: State of the art. Sustain. Energy Technol. Assess. 2022, 54, 102866. [Google Scholar] [CrossRef]
- Wang, Y.; Wang, J.; He, W. Development of efficient, flexible and affordable heat pumpsfor supporting heat and power decarbonization in the UK and beyond: Review and perspectives. Renew. Sustain. Energy Rev. 2022, 154, 111747. [Google Scholar] [CrossRef]
- Carmona-Martínez, A.A.; Fresneda-Cruz, A.; Rueda, A.; Birgi, O.; Khawaja, C.; Janssen, R.; Davidis, B.; Reumerman, P.; Vis, M.; Karampinis, E.; et al. Renewable Power and Heat for the Decarbonisation of Energy-Intensive Industries. Processes 2023, 11, 18. [Google Scholar] [CrossRef]
- Rajablooa, T.; De Ceunincka, W.; Van Wortswinkelc, L.; Rezakazemie, M.; Aminabhavi, T. Environmental management of industrial decarbonization with focus on chemical sectors: A review. J. Environ. Manag. 2022, 302, 114055. [Google Scholar] [CrossRef]
- Wu, D.; Jiang, J.; Hu, B.; Wang, R.Z. Experimental investigation on the performance of a very high temperature heat pump with water refrigerant. Energy 2020, 190, 116427. [Google Scholar] [CrossRef]
- Arpagaus, C.; Blessa, F.; Uhlmanna, M.; Schiffmann, J.; Bertsch, S.S. High temperature heat pumps: Market overview, state of the art, research status, refrigerants, and application potentials. Energy 2018, 152, 985–1010. [Google Scholar] [CrossRef]
- Adamson, K.M.; Walmsley, T.G.; Carson, J.K.; Chen, Q.; Schlosser, F.; Kong, L.; Cleland, D.J. High-temperature and transcritical heat pump cycles and advancements: A review. Renew. Sustain. Energy Rev. 2022, 167, 112798. [Google Scholar] [CrossRef]
- Tveit, T.M.; Khan, U.; Zevenhoven, R. Environmental impact of high temperature industrial heat pumps from a global warming potential (GWP) perspective. In ECEEE Industrial Summer Study Proceedings; European Council for an Energy Efficient Economy (ECEEE): Hyères, France, 2020; pp. 223–232. [Google Scholar]
- Jiang, J.; Hu, B.; Wang, R.Z.; Deng, N.; Cao, F.; Wang, C.C. A review and perspective on industry high-temperature heat pumps. Renew. Sustain. Energy Rev. 2022, 161, 112106. [Google Scholar] [CrossRef]
- Mateu-Royo, C.; Arpagaus, C.; Mota-Babiloni, A.; Navarro-Esbrí, J.; Bertsch, S.S. Advanced high temperature heat pump configurations using low GWP refrigerants for industrial waste heat recovery: A comprehensive study. Energy Convers. Manag. 2021, 229, 113752. [Google Scholar] [CrossRef]
- Hu, X.; Shi, C.; Liu, Y.; Fu, X.; Ma, T.; Jin, M. Advanced Exergy and Exergoeconomic Analysis of Cascade High-Temperature Heat Pump System for Recovery of Low-Temperature Waste Heat. Energies 2024, 17, 1027. [Google Scholar] [CrossRef]
- Dong, Y.; Wang, R. When and how to use cascade high temperature heat pump—Its multi-criteria evaluation. Energy Convers. Manag. 2024, 309, 118435. [Google Scholar] [CrossRef]
- Schlemminger, C.; Bantle, M.; Jenssen, S.; Dallai, M. Industrial high temperature heat pump for simultaneous production of ice-water and process-heat. In Proceedings of the 15th IIR-Gustav Lorentzen Conference on Natural Refrigerants (GL2022), Trondheim, Norway, 13–15 June 2022. [Google Scholar]
- Dai, B.; Liu, X.; Liu, S.; Wang, D.; Meng, C.; Wang, Q.; Song, Y.; Zou, T. Life cycle performance evaluation of cascade-heating high temperature heat pump system for waste heat utilization: Energy consumption, emissions and financial analyses. Energy 2022, 261, 125314. [Google Scholar] [CrossRef]
- Dong, S.; Meng, X.; Hu, X.; Sun, Z.; Wang, H.; Luo, Y. Investigation of cascade high temperature heat pump optimal design theory based on experiment supporting multi-objective optimization. Energy Convers. Manag. 2022, 267, 115873. [Google Scholar] [CrossRef]
- Wu, Z.; Wang, X.; Sha, L.; Li, X.; Yang, X.; Ma, X.; Zhang, Y. Performance analysis and multi-objective optimization of the high-temperature cascade heat pump system. Energy 2021, 223, 120097. [Google Scholar] [CrossRef]
- Ganesan, P.; Eikevik, T.M.; Hamid, K.; Wang, R.; Yan, H. Thermodynamic analysis of cascade high-temperature heat pump using new natural zeotropic refrigerant mixtures: R744/R600 and R744/R601. Int. J. Refrig. 2023, 154, 215–230. [Google Scholar] [CrossRef]
- Ganesan, P.; Eikevik, T.M. New zeotropic CO2-based refrigerant mixtures for cascade high-temperature heat pump to reach heat sink temperature up to 180° C. Energy Convers. Manag. X 2023, 20, 100407. [Google Scholar] [CrossRef]
- Navarro-Esbrí, J.; Fernández-Moreno, A.; Mota-Babiloni, A. Modelling and evaluation of a high-temperature heat pump two-stage cascade with refrigerant mixtures as a fossil fuel boiler alternative for industry decarbonization. Energy 2022, 254, 124308. [Google Scholar] [CrossRef]
- Chen, J.; Chen, Q.; Qin, X.; Wang, D. Energy, exergy, economic and environmental analyses and optimization of a novel vapor injection autocascade heat pump for high-temperature water heating. Energy Convers. Manag. 2022, 267, 115909. [Google Scholar] [CrossRef]
- Kezier, D.; Cheng, J.H.; Li, X.Y.; Cao, X.; Zhang, C.L. A semi-cascade heat pump system for different temperature lifts. Appl. Therm. Eng. 2024, 236, 121767. [Google Scholar] [CrossRef]
- Chen, J.; Wang, D.; Zhang, G.; Peng, X.; Qin, X.; Wang, G. 4E analyses of a novel solar-assisted vapor injection autocascade high-temperature heat pump based on genetic algorithm. Energy Convers. Manag. 2024, 299, 117863. [Google Scholar] [CrossRef]
- Zhao, A.; Pecnik, R.; Peeters, J.W. Thermodynamic analysis and heat exchanger calculations of transcritical high-temperature heat pumps. Energy Convers. Manag. 2024, 303, 118172. [Google Scholar] [CrossRef]
- Yang, Y.; Wang, Y.; Xu, Z.; Xie, B.; Hu, Y.; Yu, J.; Chen, Y.; Zang, T.; Lu, Z.; Gong, Y. Performance Comparison of High-Temperature Heat Pumps with Different Vapor Refrigerant Injection Techniques. Processes 2024, 12, 566. [Google Scholar] [CrossRef]
- Kong, L.; Walmsley, T.G.; Hoang, D.K.; Schlosser, F.; Chen, Q.; Carson, J.K.; Cleland, D.J. Transcritical-transcritical cascade CO2 heat pump cycles for high-temperature heating: A numerical evaluation. Appl. Therm. Eng. 2024, 238, 122005. [Google Scholar] [CrossRef]
- Udroiu, C.M.; Navarro-Esbrí, J.; Giménez-Prades, P.; Mota-Babiloni, A. Towards sustainable process heating at 250 °C: Modeling and optimization of an R1336mzz (Z) transcritical High-Temperature heat pump. Appl. Therm. Eng. 2024, 242, 122521. [Google Scholar] [CrossRef]
- Vieren, E.; Demeester, T.; Beyne, W.; Arteconi, A.; De Paepe, M.; Lecompte, S. The thermodynamic potential of high-temperature transcritical heat pump cycles for industrial processes with large temperature glides. Appl. Therm. Eng. 2023, 234, 121197. [Google Scholar] [CrossRef]
- Dai, B.; Liu, C.; Liu, S.; Wang, D.; Wang, Q.; Zou, T.; Zhou, X. Life cycle techno-enviro-economic assessment of dual-temperature evaporation transcritical CO2 high-temperature heat pump systems for industrial waste heat recovery. Appl. Therm. Eng. 2023, 219, 119570. [Google Scholar] [CrossRef]
- You, J.; Zhang, X.; Gao, J.; Wang, R.; Xu, Z. Entransy based heat exchange irreversibility analysis for a hybrid absorption-compression heat pump cycle. Energy 2024, 289, 129990. [Google Scholar] [CrossRef]
- Dai, B.; Wang, Q.; Liu, S.; Wang, D.; Yu, L.; Li, X.; Wang, Y. Novel configuration of dual-temperature condensation and dual-temperature evaporation high-temperature heat pump system: Carbon footprint, energy consumption, and financial assessment. Energy Convers. Manag. 2023, 292, 117360. [Google Scholar] [CrossRef]
- Huang, Y.; Chen, J.; Chen, Y.; Luo, X.; Liang, Y.; He, J.; Yang, Z. Performance explorations of a novel high temperature heat pump with multi-adjusted compositions of zeotropic mixture. Appl. Therm. Eng. 2023, 235, 121409. [Google Scholar] [CrossRef]
- Wang, H.; Ponciroli, R.; Vilim, R.B. Assessments of Advanced Reactor Heat Supply to High Temperature Industrial Unit Operations: Heat Engines and Heat Pumps; No. ANL/NSE-23/91; Argonne National Laboratory (ANL): Argonne, IL, USA, 2024.
- Pettinari, M.; Frate, G.F.; Tran, A.P.; Oehler, J.; Stathopoulos, P.; Kyprianidis, K.; Ferrari, L. Impact of the Regulation Strategy on the Transient Behavior of a Brayton Heat Pump. Energies 2024, 17, 1020. [Google Scholar] [CrossRef]
- Briola, S.; Barberis, S.; Renzi, M.; Gabbrielli, R. Theoretical investigation of a novel high-temperature heat pump exploiting low-temperature waste heat and using two-phase machines with zero electric consumption. Appl. Therm. Eng. 2023, 235, 121322. [Google Scholar] [CrossRef]
- Xie, X.; Jin, S.; Gao, P.; Wu, W.; Yang, Q.; Wang, L. Ammonia-based hybrid chemisorption-compression heat pump for high-temperature heating. Appl. Therm. Eng. 2023, 232, 121081. [Google Scholar] [CrossRef]
- Kim, S.T.; Hegner, R.; Özuylasi, G.; Stathopoulos, P.; Nicke, E. Performance analysis of multistage high-temperature heat pump cycle. Energy Sci. Eng. 2023, 11, 3500–3511. [Google Scholar] [CrossRef]
- Marinelli, S.; Lolli, F.; Butturi, M.A.; Rimini, B.; Gamberini, R. Environmental performance analysis of a dual-source heat pump system. Energy Build. 2020, 223, 110180. [Google Scholar] [CrossRef]
- Zhang, C.; Wu, J.; Gao, J.; Huang, X. Experimental study of a novel double-effect evaporation concentration system for high temperature heat pump. Desalination 2020, 491, 114495. [Google Scholar] [CrossRef]
- Talaba, O.; Dima, D.; Buiuc, V.; Ionita, C.; Stefanescu, M.F.; Serban, A.; Dobrovicescu, A. CO2 high temperature heat pump—A promising solution. In IOP Conference Series: Materials Science and Engineering; IOP Publishing: Bristol, UK, 2020; Volume 997, p. 012157. [Google Scholar]
- Stefanou, M.A.R. Design and Development of a High Temperature Heat Pump (HTHP) for Industrial Applications. Ph.D. Thesis, Ulster University, Belfast, Northern Ireland, 2023. [Google Scholar]
- Gao, J.T.; Xu, Z.Y.; Wang, R.Z. An air-source hybrid absorption-compression heat pump with large temperature lift. Appl. Energy 2021, 291, 116810. [Google Scholar] [CrossRef]
- Organisation for Economic Co-Operation and Development. Saving Costs in Chemicals Management: How the OECD Ensures Benefits to Society; Organisation for Economic Co-Operation and Development: Paris, France, 2019. [Google Scholar]
- Saygin, D.; Gielen, D. Zero-emission pathway for the global chemical and petrochemical sector. Energies 2021, 14, 3772. [Google Scholar] [CrossRef]
- Marina, A.; Spoelstra, S.; Zondag, H.; Wemmers, A. An estimation of the European industrial heat pump market potential. Renew. Sustain. Energy Rev. 2021, 139, 110545. [Google Scholar] [CrossRef]
- Kiss, A.A.; Smith, R. Rethinking energy use in distillation processes for a more sustainable chemical industry. Energy 2020, 203, 117788. [Google Scholar] [CrossRef]
- Wu, T.; Wang, C.; Liu, J.; Zhuang, Y.; Du, J. Design and 4E analysis of heat pump-assisted extractive distillation processes with preconcentration for recovering ethyl-acetate and ethanol from wastewater. Chem. Eng. Res. Des. 2024, 201, 510–522. [Google Scholar] [CrossRef]
- Wang, H.; Yu, P.; Chen, L.; Chen, L.; Sun, B. Simulation and modification of an Ethane-Ethylene separation Unit using vapor recompression heat Pump: Energy, Exergy, and economic analyses. Appl. Therm. Eng. 2024, 239, 121993. [Google Scholar] [CrossRef]
- Li, X.; Ye, Q.; Li, J.; Liu, Y.; Yan, L.; Jian, X.; Zhang, J. Investigation on energy-efficient heterogeneous pressure-swing azeotropic distillation for recovery of cyclohexane and tert-butanol from industrial effluent. Sep. Purif. Technol. 2023, 306, 122705. [Google Scholar] [CrossRef]
- Vieren, E.; Demeester, T.; Beyne, W.; Magni, C.; Abedini, H.; Arpagaus, C.; Bertsch, S.; Arteconi, A.; De Paepe, M.; Lecompte, S. The Potential of Vapor Compression Heat Pumps Supplying Process Heat between 100 and 200 °C in the Chemical Industry. Energies 2023, 16, 6473. [Google Scholar] [CrossRef]
- Li, Y.; Ding, Y.; Cao, M. Optimization of energy-saving distillation system of absorption heat pump based on intermediate heat exchange. Appl. Therm. Eng. 2022, 213, 118721. [Google Scholar] [CrossRef]
- Xu, Y.; Li, J.; Ye, Q.; Li, Y. Design and optimization for the separation of tetrahydrofuran/isopropanol/water using heat pump assisted heat-integrated extractive distillation. Sep. Purif. Technol. 2021, 277, 119498. [Google Scholar] [CrossRef]
- Xu, Y.; Li, J.; Ye, Q.; Li, Y. Energy efficient extractive distillation process assisted with heat pump and heat integration to separate acetonitrile/1,4-dioxane/water. Process Saf. Environ. 2021, 156, 144–159. [Google Scholar] [CrossRef]
- Zhu, Z.; Qi, H.; Shen, Y.; Qiu, X.; Zhang, H.; Qi, J.; Yang, J.; Wang, L.; Wang, Y.; Ma, Y.; et al. Energy-saving investigation of organic material recovery from wastewater via thermal coupling extractive distillation combined with heat pump based on thermoeconomic and environmental analysis. Process Saf. Environ. Prot. 2021, 146, 441–450. [Google Scholar] [CrossRef]
- Wang, N.; Ye, Q.; Chen, L.; Zhang, H.; Zhong, J. Improving the economy and energy efficiency of separating water/acetonitrile/isopropanol mixture via triple-column pressure-swing distillation with heat-pump technology. Energy 2021, 215, 119126. [Google Scholar] [CrossRef]
- Janković, T.; Straathof, A.J.; Kiss, A.A. Thermally self-sufficient heat pump-assisted azeotropic dividing-wall column for biofuels recovery from isopropanol-butanol-ethanol fermentation. Chem. Eng. Process. Intensif. 2024, 197, 109689. [Google Scholar] [CrossRef]
- Zhai, J.; Chen, X.; Xie, H.; Sun, X.; Hu, M.; Dang, M.; Zhao, P.; Liu, Y. Energy-saving heat pump-assisted extractive-azeotropic dividing wall column with heat exchanger network for separating acetonitrile and water: A techno-economic and inherent safety investigation. Process Saf. Environ. Prot. 2023, 173, 178–190. [Google Scholar] [CrossRef]
- Zhai, J.; Chen, X.; Xie, H.; Sun, X.; Zhao, P.; Liu, Y. Improving the economic saving, environmental sustainability, and energy efficiency of separating acetone/n-heptane mixture via heat pump-assisted extractive dividing wall column with heat exchanger network. Chem. Eng. Process. Intensif. 2023, 187, 109354. [Google Scholar] [CrossRef]
- Yang, D.; Wan, D.; Yun, Y.; Yang, S. Energy-saving distillation process for mixed trichlorobenzene based on ORC coupled MVR heat pump technology. Energy 2023, 262, 125565. [Google Scholar] [CrossRef]
- Wang, C.; Zhuang, Y.; Liu, L.; Zhang, L.; Du, J. Heat pump assisted extractive distillation sequences with intermediate-boiling entrainer. Appl. Therm. Eng. 2021, 186, 116511. [Google Scholar] [CrossRef]
- Zhai, J.; Chen, X.; Sun, X.; Xie, H. Economically and thermodynamically efficient pressure-swing distillation with heat integration and heat pump techniques. Appl. Therm. Eng. 2023, 218, 119389. [Google Scholar] [CrossRef]
- Ulyev, L.M.; Kanischev, M.V.; Chibisov, R.E.; Vasilyev, M.A. Heat integration of an industrial unit for the ethylbenzene production. Energies 2021, 14, 3839. [Google Scholar] [CrossRef]
- Boldyryev, S.; Ilchenko, M.; Krajačić, G. Improving the Economic Efficiency of Heat Pump Integration into Distillation Columns of Process Plants Applying Different Pressures of Evaporators and Condensers. Energies 2024, 17, 951. [Google Scholar] [CrossRef]
- Wu, Z.; Xu, G.; Zhang, W.; Xue, X.; Chen, H. Thermodynamic and economic analysis of a new methanol steam reforming system integrated with CO2 heat pump and cryogenic separation system. Energy 2023, 283, 128501. [Google Scholar] [CrossRef]
- de Raad, B.; van Lieshout, M.; Stougie, L.; Ramirez, A. Improving plant-level heat pump performance through process modifications. Appl. Energy 2024, 358, 122667. [Google Scholar] [CrossRef]
- Angappan, G.; Pandiaraj, S.; Alrubaie, A.J.; Muthusamy, S.; Said, Z.; Panchal, H.; Katekar, V.P.; Shoeibi, S.; Kabeel, A.E. Investigation on solar still with integration of solar cooker to enhance productivity: Experimental, exergy, and economic analysis. J. Water Process Eng. 2023, 51, 103470. [Google Scholar] [CrossRef]
- Moustafa, E.B.; Hammad, A.H.; Elsheikh, A.H. A new optimized artificial neural network model to predict thermal efficiency and water yield of tubular solar still. Case Stud. Therm. Eng. 2022, 30, 101750. [Google Scholar] [CrossRef]
- Sharshir, S.W.; Joseph, A.; Elsayad, M.M.; Tareemi, A.A.; Kandeal, A.W.; Elkadeem, M.R. A review of recent advances in alkaline electrolyzer for green hydrogen production: Performance improvement and applications. Int. J. Hydrogen Energy 2023, 49, 458–488. [Google Scholar] [CrossRef]
- Liu, H.; Joseph, A.; Elsayad, M.M.; Elshernoby, B.; Awad, F.; Elsharkawy, M.; Kandeal, A.W.; Hussein, A.A.; An, M.; Sharshir, S.W. Recent advances in heat pump-coupled desalination systems: A systematic review. Desalination 2022, 543, 116081. [Google Scholar] [CrossRef]
- Tareemi, A.A.; Joseph, A.; Elsayad, M.M.; Abdullah, A.S.; Sharshir, S.W.; Jang, S.H. Thermoenviroeconomic assessment of upgraded solar desalination with heat pump, various active and passive modifications. Process Saf. Environ. Prot. 2024, 184, 411–427. [Google Scholar] [CrossRef]
- Hai, T.; Chauhan, B.S.; Aksoy, M.; Mahariq, I.; Al-Kouz, W.; Muhammad, T.; ELmonser, H.; Nhang, H. Enhancing the proficiency of heat pump-driven humidification-dehumidification desalination systems using eco-environmentally friendly organic mixtures. Process Saf. Environ. Prot. 2024, 183, 1117–1134. [Google Scholar] [CrossRef]
- Petersen, N.H.; Arras, M.; Wirsum, M.; Ma, L. Integration of large-scale heat pumps to assist sustainable water desalination and district cooling. Energy 2024, 289, 129733. [Google Scholar] [CrossRef]
- Shahzad, M.K.; Ding, Y.; Zhang, H.; Dong, Y.; Jamil, S.R.; Adnan, M. Performance analysis of a novel combined open absorption heat pump and FlashME seawater desalination system for flue gas heat and water recovery. Energy Convers. Manag. 2024, 301, 117996. [Google Scholar] [CrossRef]
- Shahzad, M.K.; Ding, Y.; Zhang, H.; Dong, Y.; Jamil, S.R.; Gillani, S.S.J. Energy efficiency analysis of novel combined open absorption multifunctional heat pump and FlashME desalination system with a compressed air dryer. Desalination 2024, 582, 117662. [Google Scholar] [CrossRef]
- Chen, L.; Liu, X.; Ye, K.; Xie, M.; Lan, W. Thermodynamic and economic analysis of an integration system of multi-effect desalination (MED) with ice storage based on a heat pump. Energy 2023, 283, 129064. [Google Scholar] [CrossRef]
- Zhou, S.; Zhang, K.; Yang, W.; Zhu, X.; Shen, S. Evaluation of a heat pump coupled two-stage humidification-dehumidification desalination system with waste heat recovery. Energy Convers. Manag. 2023, 278, 116694. [Google Scholar] [CrossRef]
- Ghiasirad, H.; Baris, T.G.; Javanfam, F.; Kalkhoran, H.R.; Skorek-Osikowska, A. Indirect integration of a thermal–mechanical heat pump with a humidification-dehumidification desalination unit. Appl. Therm. Eng. 2023, 230, 120852. [Google Scholar] [CrossRef]
- Khalifa, A.; Mezghani, A.; Alawami, H. Analysis of integrated membrane distillation-heat pump system for water desalination. Desalination 2021, 510, 115087. [Google Scholar] [CrossRef]
- Sovacool, B.K.; Bazilian, M.; Griffiths, S.; Kim, J.; Foley, A.; Rooney, D. Decarbonizing the food and beverages industry: A critical and systematic review of developments, sociotechnical systems and policy options. Renew. Sustain. Energy Rev. 2021, 143, 110856. [Google Scholar] [CrossRef]
- Dano, T. Experimental Investigation of a High Temperature Heat Pump for Food Processing Applications. Ph.D. Thesis, Norwegian University of Science and Technology, Trondheim, Norway, 2023. [Google Scholar]
- Zuberi, M.J.S.; Hasanbeigi, A.; Morrow, W. Bottom-up assessment of industrial heat pump applications in US Food manufacturing. Energy Convers. Manag. 2022, 272, 116349. [Google Scholar] [CrossRef]
- Loemba, A.B.T.; Kichonge, B.; Kivevele, T. Thermal Performance and Technoeconomic Analysis of Solar-Assisted Heat Pump Dryer Integrated with Energy Storage Materials for Drying Cavendish Banana (Musa acuminata). J. Food Process. Preserv. 2024, 2024, 7496826. [Google Scholar] [CrossRef]
- Bhadbhade, N.; Ong, B.H.; Olsen, D.G.; Wellig, B.; Patel, M.K. Assessment of CO2 abatement potential of heat pumps using pinch analysis for the Swiss chocolate industry. J. Clean. Prod. 2024, 455, 142323. [Google Scholar] [CrossRef]
- Moritani, S.; Nanjo, H.; Itou, A.; Win Win, P.; Elbasit, M.A.A. Heating and cooling methods for the subirrigation of strawberry plants using air and geothermal heat pumps. Environ. Dev. Sustain. 2024, 26, 7235–7253. [Google Scholar] [CrossRef]
- Knorr, L.; Schlosser, F.; Meschede, H. Assessment of energy efficiency and flexibility measures in electrified process heat generation based on simulations in the animal feed industry. J. Sustain. Dev. Energy Water Environ. Syst. 2023, 11, 1–16. [Google Scholar] [CrossRef]
- Klinac, E.; Carson, J.K.; Hoang, D.; Chen, Q.; Cleland, D.J.; Walmsley, T.G. Multi-level process integration of heat pumps in meat processing. Energies 2023, 16, 3424. [Google Scholar] [CrossRef]
- Foslie, S.S.; Knudsen, B.R.; Korpås, M. Integrated design and operational optimization of energy systems in dairies. Energy 2023, 281, 128242. [Google Scholar] [CrossRef]
- Martyanov, A.; Zimina, Y.; Antipin, D. Application of heat pumps in the food industry: Purification plant. In E3S Web of Conferences; EDP Sciences: Les Ulis, France, 2023; Volume 419, p. 01025. [Google Scholar]
- Hermanucz, P.; Geczi, G.; Barotfi, I. Energy efficient solution in the brewing process using a dual-source heat pump. Therm. Sci. 2022, 26 Pt A, 2311–2319. [Google Scholar] [CrossRef]
- Ahrens, M.U.; Foslie, S.S.; Moen, O.M.; Bantle, M.; Eikevik, T.M. Integrated high temperature heat pumps and thermal storage tanks for combined heating and cooling in the industry. Appl. Therm. Eng. 2021, 189, 116731. [Google Scholar] [CrossRef]
- Payá, J.; Cazorla-Marín, A.; Arpagaus, C.; Corrales Ciganda, J.L.; Hassan, A.H. Low-Pressure Steam Generation with Concentrating Solar Energy and Different Heat Upgrade Technologies: Potential in the European Industry. Sustainability 2024, 16, 1733. [Google Scholar] [CrossRef]
- Ma, X.; Du, Y.; Lei, B.; Wu, Y. Energy, exergy, economic, and environmental analysis of a high-temperature heat pump steam system. Int. J. Refrig. 2024, 160, 423–436. [Google Scholar] [CrossRef]
- Feng, C.; Guo, C.; Chen, J.; Tan, S.; Jiang, Y. Thermodynamic analysis of a dual-pressure evaporation high-temperature heat pump with low GWP zeotropic mixtures for steam generation. Energy 2024, 294, 130964. [Google Scholar] [CrossRef]
- Klute, S.; Budt, M.; van Beek, M.; Doetsch, C. Steam generating heat pumps–Overview, classification, economics, and basic modeling principles. Energy Convers. Manag. 2024, 299, 117882. [Google Scholar] [CrossRef]
- Kosmadakis, G.; Meramveliotakis, G.; Bakalis, P.; Neofytou, P. Waste heat upgrading with high-temperature heat pumps for assisting steam generation in ships: Performance, cost and emissions benefits. Appl. Therm. Eng. 2024, 236, 121890. [Google Scholar] [CrossRef]
- Koundinya, S.; Jothilingam, J.; Seshadri, S. Low-pressure steam generating heat pump–A design and field implementation case study. Therm. Sci. Eng. Prog. 2023, 45, 102140. [Google Scholar] [CrossRef]
- Zeilerbauer, L.; Hubmann, F.; Puschnigg, S.; Lindorfer, J. Life cycle assessment and shadow cost of steam produced by an industrial-sized high-temperature heat pump. Sustain. Prod. Consum. 2023, 40, 48–62. [Google Scholar] [CrossRef]
- Liu, C.; Han, W.; Xue, X. Experimental investigation of a high-temperature heat pump for industrial steam production. Appl. Energy 2022, 312, 118719. [Google Scholar] [CrossRef]
- Zhao, Z.; Gao, S.; Tian, Y.; Zhang, H. Study on performance of high temperature heat pump system integrated with flash tank for waste heat recovery employed in steam production. Int. J. Energy Res. 2021, 45, 20318–20330. [Google Scholar] [CrossRef]
- Yan, H.; Wang, R.; Du, S.; Hu, B.; Xu, Z. Analysis and perspective on heat pump for industrial steam generation. Adv. Energy Sustain. Res. 2021, 2, 2000108. [Google Scholar] [CrossRef]
- Chen, L.; Yang, B.; Shen, X.; Xie, Z.; Sun, F. Thermodynamic optimization opportunities for the recovery and utilization of residual energy and heat in China’s iron and steel industry: A case study. Appl. Therm. Eng. 2015, 86, 151–160. [Google Scholar] [CrossRef]
- Inayat, A. Current progress of process integration for waste heat recovery in steel and iron industries. Fuel 2023, 338, 127237. [Google Scholar] [CrossRef]
- Beck, A.; Unterluggauer, J.; Helminger, F.; Solís-Gallego, I. Decarbonisation Pathways for the Finishing Line in a Steel Plant and Their Implications for Heat Recovery Measures. Energies 2023, 16, 852. [Google Scholar] [CrossRef]
- Alshehhi, I.; Alnahdi, W.; Ali, M.; Bouabid, A.; Sleptchenko, A. Assessment of waste heat recovery in the steel industry. J. Sustain. Dev. Energy Water Environ. Syst. 2023, 11, 1100440. [Google Scholar] [CrossRef]
- Hoettecke, L.; Thiem, S.; Schäfer, J.; Niessen, S. Resilience optimization of multi-modal energy supply systems: Case study in German metal industry. Comput. Chem. Eng. 2022, 162, 107824. [Google Scholar] [CrossRef]
- Beck, A.; Unterluggauer, J.; Knöttner, S.; Niño, C.G.; Angel, J.G.; Arias, M.L.; Solis, I. Optimized waste heat utilization in the steel industry with industrial heat pumps and low-temperature distribution system. In Proceedings of the 12. Internationale Energiewirtschaftstagung an der TU Wien (IEWT 2021), Wien, Austria, 7–10 September 2021. [Google Scholar]
- Brough, D.; Jouhara, H. The aluminium industry: A review on state-of-the-art technologies, environmental impacts and possibilities for waste heat recovery. Int. J. Thermofluids 2020, 1–2, 100007. [Google Scholar] [CrossRef]
- Hasanbeigi, A.; Zuberi, J. Electrification of Heating in the Textile Industry. A Techno-Economic Analysis for China, Japan, and Taiwan Report; Global Efficiency Intelligence: San Francisco, CA, USA, 2022. [Google Scholar]
- Akarslan, K.F.; Elbir, A.; Sahin, M.E. Wool drying process in heat-pump-assisted dryer by fuzzy logic modelling. Therm. Sci. 2022, 27 Pt B, 3043–3050. [Google Scholar] [CrossRef]
- Park, S.; Lee, D.; Kim, Y. Experimental evaluation of the performance characteristics of a heat pump clothing care system under various operating conditions. Int. J. Therm. Sci. 2023, 192, 108433. [Google Scholar] [CrossRef]
- Kim, Y.; Lim, J.; Cho, H.; Lee, J.; Moon, I.; Kim, J. Novel Design of Optimum Heat Exchanger Networks for Textile Dyeing Process to Maximize Wastewater Heat Recovery Efficiency. Comput. Aided Chem. Eng. 2022, 49, 1093–1098. [Google Scholar]
- Kim, Y.; Lim, J.; Shim, J.Y.; Lee, H.; Cho, H.; Kim, J. Optimizing wastewater heat recovery systems in textile dyeing processes using pinch analysis. Appl. Therm. Eng. 2022, 214, 118880. [Google Scholar] [CrossRef]
- Thomasson, T.; Raitila, J.; Tsupari, E. Experimental and techno-economic analysis of solar-assisted heat pump drying of biomass. Energy Rep. 2024, 11, 316–326. [Google Scholar] [CrossRef]
- Escalona, A.; Cuevas, C.; Salazar, L.; Hernandez, V. Modelling of heat pump drying system powered by a hybrid PV-wind-battery plant for slow-drying hardwoods. Energy Sustain. Dev. 2023, 76, 101282. [Google Scholar] [CrossRef]
- Khouya, A. Energy analysis of a combined solar wood drying system. Sol. Energy 2022, 231, 270–282. [Google Scholar] [CrossRef]
- Khouya, A. Performance assessment of a heat pump and a concentrated photovoltaic thermal system during the wood drying process. Appl. Therm. Eng. 2020, 180, 115923. [Google Scholar] [CrossRef]
- Kumar, B.; Raj, A.K.; Szepesi, G.; Szamosi, Z. A conspectus review on solar drying of wood: Regional and technical contrivances. J. Therm. Anal. Calorim. 2023, 148, 9237–9261. [Google Scholar] [CrossRef]
- Zhang, Z.; Li, M.; Wang, Y.; Li, G.; Xing, T.; Yao, M.; Hassanien, R.H.E. Study on the performance of heat pump drying system under the synergistic effect of humidity enthalpy enhancement and solar heat storage under low temperature working conditions. Appl. Therm. Eng. 2024, 244, 122626. [Google Scholar] [CrossRef]
- Yu, M.; Zou, L.; Yu, J. Experimental investigation on the drying characteristics in a solar assisted ejector enhanced heat pump dryer system. Sol. Energy 2024, 267, 112265. [Google Scholar] [CrossRef]
- Xu, C.; Ma, H.; Wang, S. Thermal digestion characteristics of kitchen waste based on high temperature heat pump combined with vacuum drying. Appl. Therm. Eng. 2024, 244, 122703. [Google Scholar] [CrossRef]
- Liu, Z.; Gong, H.; Cheng, C.; Qie, Z. Experimental evaluation of metal–organic framework desiccant wheel combined with heat pump. Appl. Therm. Eng. 2024, 236, 121542. [Google Scholar] [CrossRef]
- Fix, A.; Braun, J.E.; Warsinger, D.M. High Efficiency Heat Pump Industrial Drying with Water Vapor-Selective Membranes. In Proceedings of the 14th IEA Heat Pump Conference, Chicago, IL, USA, 15–18 May 2023. [Google Scholar]
- Le Anh Duca, P.V.K.; Tanb, N.T.; Sonb, D.T.; Van Nguyenc, N.; Nguyend, N.X. Heat and mass transfer in drying of carrot by radio frequency assisted heat pump drying. Front. Heat Mass Transf. 2023, 20, 25. [Google Scholar]
- Schlosser, F.; Zysk, S.; Walmsley, T.G.; Kong, L.; Zühlsdorf, B.; Meschede, H. Break-even of high-temperature heat pump integration for milk spray drying. Energy Convers. Manag. 2023, 291, 117304. [Google Scholar] [CrossRef]
- Yahya, M.; Fahmi, H.; Hasibuan, R.; Fudholi, A. Development of hybrid solar-assisted heat pump dryer for drying paddy. Case Stud. Therm. Eng. 2023, 45, 102936. [Google Scholar] [CrossRef]
- Jing, S.; Chen, Q.; Zhou, Y.; Yu, J. Thermodynamic analysis of a modified booster-assisted ejector heat pump cycle with dual condensers. Appl. Therm. Eng. 2023, 235, 121351. [Google Scholar] [CrossRef]
- Yao, M.; Li, M.; Wang, Y.; Li, G.; Zhang, Y.; Gao, M.; Deng, Z.; Xing, T.; Zhang, Z.; Zhang, W. Analysis on characteristics and operation mode of direct solar collector coupled heat pump drying system. Renew. Energy 2023, 206, 223–238. [Google Scholar] [CrossRef]
- Yu, M.; Yu, J. Thermodynamic analyses of a solar assisted ejector enhanced vapor injection cycle with subcooler for heat pump dryer application. Sol. Energy 2022, 232, 376–387. [Google Scholar] [CrossRef]
- Loemba, A.B.; Kichonge, B.; Kivevele, T. Comprehensive assessment of heat pump dryers for drying agricultural products. Energy Sci. Eng. 2023, 11, 2985–3014. [Google Scholar] [CrossRef]
- Zhang, L.Z.; Jiang, L.; Xu, Z.C.; Zhang, X.J.; Fan, Y.B.; Adnouni, M.; Zhang, C.B. Optimization of a variable-temperature heat pump drying process of shiitake mushrooms using response surface methodology. Renew. Energy 2022, 198, 1267–1278. [Google Scholar] [CrossRef]
- Yahya, M.; Rachman, A.; Hasibuan, R. Performance analysis of solar-biomass hybrid heat pump batch-type horizontal fluidized bed dryer using multi-stage heat exchanger for paddy drying. Energy 2022, 254, 124294. [Google Scholar] [CrossRef]
- Yan, R.E.N.; Wang, P.D.; Wu, W.D.; Hao, W.A.N.G.; Yang, Y.Y.; Yang, Q.G. Study on the effects of auxiliary condenser operation parameters on the performance of closed loop heat pump drying system. Int. J. Refrig. 2022, 136, 17–26. [Google Scholar]
- Hamid, K.; Sajjad, U.; Yang, K.S.; Wu, S.K.; Wang, C.C. Assessment of an energy efficient closed loop heat pump dryer for high moisture contents materials: An experimental investigation and AI based modelling. Energy 2022, 238, 121819. [Google Scholar] [CrossRef]
- Cui, Q.; Qu, H.; Sun, B.; Gao, E.; Zhang, X. Operating characteristics and performance evaluation of carbon dioxide heat pump driven liquid desiccant dehumidification systems: A comparative study. Energy Convers. Manag. 2022, 254, 115298. [Google Scholar] [CrossRef]
- Su, W.; Ma, D.; Lu, Z.; Jiang, W.; Wang, F.; Xiaosong, Z. A novel absorption-based enclosed heat pump dryer with combining liquid desiccant dehumidification and mechanical vapor recompression: Case study and performance evaluation. Case Stud. Therm. Eng. 2022, 35, 102091. [Google Scholar] [CrossRef]
- Zheng, Q.; Cao, L.; Ni, L.; Huang, G. Operating characteristics of sludge heat pump dryer and influencing factors of performance: A field experiment in an electroplating factory. Appl. Therm. Eng. 2022, 212, 118602. [Google Scholar] [CrossRef]
- Chen, Q.; Cleland, D.J.; Carson, J.K.; Walmsley, T.G. Integration of desiccant wheels and high-temperature heat pumps with milk spray dryers. Appl. Therm. Eng. 2022, 216, 119083. [Google Scholar] [CrossRef]
- Cheng, J.H.; Yu, W.; Cao, X.; Shao, L.L.; Zhang, C.L. Evaluation of heat pump dryers from the perspective of energy efficiency and operational robustness. Appl. Therm. Eng. 2022, 215, 118995. [Google Scholar] [CrossRef]
- Kushwah, A.; Kumar, A.; Gaur, M.K. Drying kinetics, performance, and quality assessment for banana slices using heat pump–assisted drying system (HPADS). J. Food Process Eng. 2022, 45, e13964. [Google Scholar] [CrossRef]
- Jokiel, M.; Bantle, M.; Kopp, C.; Verpe, E.H. Modelica-based modelling of heat pump-assisted apple drying for varied drying temperatures and bypass ratios. Therm. Sci. Eng. Prog. 2020, 19, 100575. [Google Scholar] [CrossRef]
- Ismaeel, H.H.; Yumrutaş, R. Investigation of a solar assisted heat pump wheat drying system with underground thermal energy storage tank. Sol. Energy 2020, 199, 538–551. [Google Scholar] [CrossRef]
- Regulation (EU) 2024/573 of the European Parliament and of the Council of 7 February 2024 on Fluorinated Greenhouse Gases, Amending Directive (EU) 2019/1937 and Repealing Regulation (EU) No 517/2014. OJ L, 2024/573. 20 February 2024. Available online: http://data.europa.eu/eli/reg/2024/573/oj (accessed on 18 June 2024).
- Andersen, M.P.; Zühlsdorf, B.; Markussen, W.B.; Jensen, J.K.; Elmegaard, B. Selection of Working Fluids and Heat Pump Cycles at High Temperatures: Creating a Concise Technology Portfolio. Appl. Energy 2024, 376, 124312. [Google Scholar] [CrossRef]
- Spale, J.; Hoess, A.J.; Bell, I.H.; Ziviani, D. Exploratory Study on Low-GWP Working Fluid Mixtures for Industrial High Temperature Heat Pump with 200 C Supply Temperature. Energy 2024, 308, 132677. [Google Scholar] [CrossRef]
- Abedini, H.; Vieren, E.; Demeester, T.; Beyne, W.; Lecompte, S.; Quoilin, S.; Arteconi, A. A comprehensive analysis of binary mixtures as working fluid in high temperature heat pumps. Energy Convers. Manag. 2023, 277, 116652. [Google Scholar] [CrossRef]
- Zini, A.; Socci, L.; Vaccaro, G.; Rocchetti, A.; Talluri, L. Working Fluid Selection for High-Temperature Heat Pumps: A Comprehensive Evaluation. Energies 2024, 17, 1556. [Google Scholar] [CrossRef]
- Vering, C.; Kroppa, H.; Venzik, V.; Streblow, R.; Müller, D. Towards an integral decision-making process applied to the refrigerant selection in heat pumps. Renew. Energy 2022, 192, 815–827. [Google Scholar] [CrossRef]
- Hosseinnia, S.M.; Amiri, L.; Nesreddine, H.; Monney, D.; Poncet, S. Thermodynamic analysis of high temperature cascade heat pump with R718 (high stage) and six different low-GWP refrigerants (low stage). Case Stud. Therm. Eng. 2024, 53, 103812. [Google Scholar] [CrossRef]
- Navarro-Esbrí, J.; Mota-Babiloni, A. Experimental analysis of a high temperature heat pump prototype with low global warming potential refrigerant R-1336mzz (Z) for heating production above 155 °C. Int. J. Thermofluids 2023, 17, 100304. [Google Scholar] [CrossRef]
- Jiang, J.; Hu, B.; Wang, R.Z.; Ge, T.; Liu, H.; Zhang, Z.; Zhou, Y. Experiments of advanced centrifugal heat pump with supply temperature up to 100 °C using low-GWP refrigerant R1233zd (E). Energy 2023, 263, 126033. [Google Scholar] [CrossRef]
- Arpagaus, C.; Paranjape, S.; Brendel, L.; Simoni, L.D.; Kontomaris, K.; Bertsch, S.S. Experimental Investigation of R1336mzz (E) in a High-temperature Heat Pump. In Proceedings of the 19th International Refrigeration and Air Conditioning Conference at Purdue, West Lafayette, IN, USA, 10–14 July 2022. [Google Scholar]
- Sulaiman, A.Y.; Cotter, D.F.; Le, K.X.; Huang, M.J.; Hewitt, N.J. Thermodynamic analysis of subcritical High-Temperature heat pump using low GWP Refrigerants: A theoretical evaluation. Energy Convers. Manag. 2022, 268, 116034. [Google Scholar] [CrossRef]
- Mateu-Royo, C.; Mota-Babiloni, A.; Navarro-Esbrí, J. Semi-empirical and environmental assessment of the low GWP refrigerant HCFO-1224yd (Z) to replace HFC-245fa in high temperature heat pumps. Int. J. Refrig. 2021, 127, 120–127. [Google Scholar] [CrossRef]
- Zhang, X.; Xu, H. Experimental performance of moderately high temperature heat pump with working fluid R1234ze (Z). J. Therm. Anal. Calorim. 2021, 144, 1535–1545. [Google Scholar] [CrossRef]
- Mateu-Royo, C.; Mota-Babiloni, A.; Navarro-Esbrí, J.; Barragán-Cervera, Á. Comparative analysis of HFO-1234ze (E) and R-515B as low GWP alternatives to HFC-134a in moderately high temperature heat pumps. Int. J. Refrig. 2021, 124, 197–206. [Google Scholar] [CrossRef]
- Mota-Babiloni, A.; Mateu-Royo, C.; Navarro-Esbrí, J.; Barragán-Cervera, Á. Experimental comparison of HFO-1234ze (E) and R-515B to replace HFC-134a in heat pump water heaters and moderately high temperature heat pumps. Appl. Therm. Eng. 2021, 196, 117256. [Google Scholar] [CrossRef]
- Koundinya, S.; Seshadri, S. Energy, exergy, environmental, and economic (4E) analysis and selection of best refrigerant using TOPSIS method for industrial heat pumps. Therm. Sci. Eng. Progress 2022, 36, 101491. [Google Scholar] [CrossRef]
- Malavika, S.; Chiranjeevi, C.; Sekhar, Y.R.; Srinivas, T.; Natarajan, M.; Myo, W.P.P.; Singh, A. Performance optimization of a heat pump for high temperature application. Mater. Today Proc. 2021, 46, 5278–5285. [Google Scholar] [CrossRef]
- Wu, D.; Hu, B.; Wang, R.Z.; Fan, H.; Wang, R. The performance comparison of high temperature heat pump among R718 and other refrigerants. Renew. Energy 2020, 154, 715–722. [Google Scholar] [CrossRef]
- Dávila, P.; Bourouis, M.; Nicolalde, J.F.; Martínez-Gómez, J. CO2/acetone mixture desorption process in a plate heat exchanger for compression/resorption heat pumps. Appl. Therm. Eng. 2024, 244, 122704. [Google Scholar] [CrossRef]
- Wang, Y.; Nan, X.; Ouyang, H.; Guo, Z.; Hu, B.; Wang, R.Z. Analysis and optimization of injection characteristics and comprehensive performance of low GWP refrigerant HP-1 in high temperature heat pump systems. Energy Build. 2024, 303, 113799. [Google Scholar] [CrossRef]
- Gómez-Hernández, J.; Grimes, R.O.N.A.N.; Briongos, J.V.; Marugán-Cruz, C.; Santana, D. Carbon dioxide and acetone mixtures as refrigerants for industry heat pumps to supply temperature in the range 150–220 °C. Energy 2023, 269, 126821. [Google Scholar] [CrossRef]
- Hu, H.; Wang, T.; Jiang, Y.; Bi, C.; Zhang, B.; Fan, S.; Li, J.; An, S.; Bai, X.; Guo, C. Thermodynamic performance of heat pump with R1234ze (E)/R1336mzz (E) binary refrigerant. Appl. Therm. Eng. 2023, 230, 120795. [Google Scholar] [CrossRef]
- Fernández-Moreno, A.; Mota-Babiloni, A.; Giménez-Prades, P.; Navarro-Esbrí, J. Optimal refrigerant mixture in single-stage high-temperature heat pumps based on a multiparameter evaluation. Sustain. Energy Technol. Assess. 2022, 52, 101989. [Google Scholar] [CrossRef]
- Dai, B.; Zhao, P.; Liu, S.; Su, M.; Zhong, D.; Qian, J.; Hu, X.; Hao, Y. Assessment of heat pump with carbon dioxide/low-global warming potential working fluid mixture for drying process: Energy and emissions saving potential. Energy Convers. Manag. 2020, 222, 113225. [Google Scholar] [CrossRef]
- Yıldırım, R. Evaluation of the use R450A as an alternative to R134A in low and medium temperature heat pump systems: 4-E (Energy, Exergy, Environmental and Enviro-Economic) analysis. J. Adv. Res. Nat. Appl. Sci. 2021, 7, 556–569. [Google Scholar]





















































Disclaimer/Publisher’s Note: The statements, opinions and data contained in all publications are solely those of the individual author(s) and contributor(s) and not of MDPI and/or the editor(s). MDPI and/or the editor(s) disclaim responsibility for any injury to people or property resulting from any ideas, methods, instructions or products referred to in the content. |
© 2024 by the authors. Licensee MDPI, Basel, Switzerland. This article is an open access article distributed under the terms and conditions of the Creative Commons Attribution (CC BY) license (https://creativecommons.org/licenses/by/4.0/).
Share and Cite
Bobbo, S.; Lombardo, G.; Menegazzo, D.; Vallese, L.; Fedele, L. A Technological Update on Heat Pumps for Industrial Applications. Energies 2024, 17, 4942. https://doi.org/10.3390/en17194942
Bobbo S, Lombardo G, Menegazzo D, Vallese L, Fedele L. A Technological Update on Heat Pumps for Industrial Applications. Energies. 2024; 17(19):4942. https://doi.org/10.3390/en17194942
Chicago/Turabian StyleBobbo, Sergio, Giulia Lombardo, Davide Menegazzo, Laura Vallese, and Laura Fedele. 2024. "A Technological Update on Heat Pumps for Industrial Applications" Energies 17, no. 19: 4942. https://doi.org/10.3390/en17194942
APA StyleBobbo, S., Lombardo, G., Menegazzo, D., Vallese, L., & Fedele, L. (2024). A Technological Update on Heat Pumps for Industrial Applications. Energies, 17(19), 4942. https://doi.org/10.3390/en17194942

