Integrated Energy System Dispatch Considering Carbon Trading Mechanisms and Refined Demand Response for Electricity, Heat, and Gas
Abstract
1. Introduction
- The integration of CHP and P2G technologies into the IES scheduling model significantly enhances the operational flexibility of the system. CHP (combined heat and power) and P2G (power-to-gas) technologies improve the efficiency of converting and distributing electricity, heat, and gas, thereby optimizing the overall operational efficiency of the system.
- The incorporation of a carbon trading mechanism into IES scheduling thoroughly accounts for the impact of each kind of equipment on carbon emissions. A reward-and-penalty-based tiered carbon trading model is established to effectively mitigate carbon emissions and trading costs. This mechanism incentivizes users to implement additional emission reduction measures, thereby achieving low-carbon operation through tiered rewards and penalties.
- A refined DR model based on the price elasticity matrix is developed, further considering the interplay between electricity, heat, and gas load substitutions. By accounting for each load’s reduction and leveling capabilities, the model maximizes the regulatory potential of flexible resources. This model can dynamically adjust load allocation in response to price signals, thereby enhancing the system’s responsiveness and economic performance.
2. IES Structure
2.1. Demand Response Model
2.1.1. Price-Based Demand Response
2.1.2. Replacement Demand Response
- (1)
- Mutual Replacement of Electric and Heating Loads
- (2)
- Mutual Replacement of Electric and Gas loads
3. Carbon Trading Mechanism Model
3.1. Initial Carbon Emission Assignment
3.2. Actual Carbon Emissions
3.3. Laddered Carbon Trading Mechanism
4. IES Scheduling Model
4.1. Objective Function
- (1)
- Cost of purchasing energy
- (2)
- Operation and maintenance costs
- (3)
- Carbon trade costs
- (4)
- Compensation costs
4.2. Constraint
- (1)
- Electric power balance constraints
- (2)
- Heat power balance constraints
- (3)
- Gas power balance constraints
- (4)
- CHP constraints
- (5)
- P2G constraints
- (6)
- EB constraints
- (7)
- GB constraints
- (8)
- GT constraints
- (9)
- ORC constraints
- (10)
- Energy storage constraints
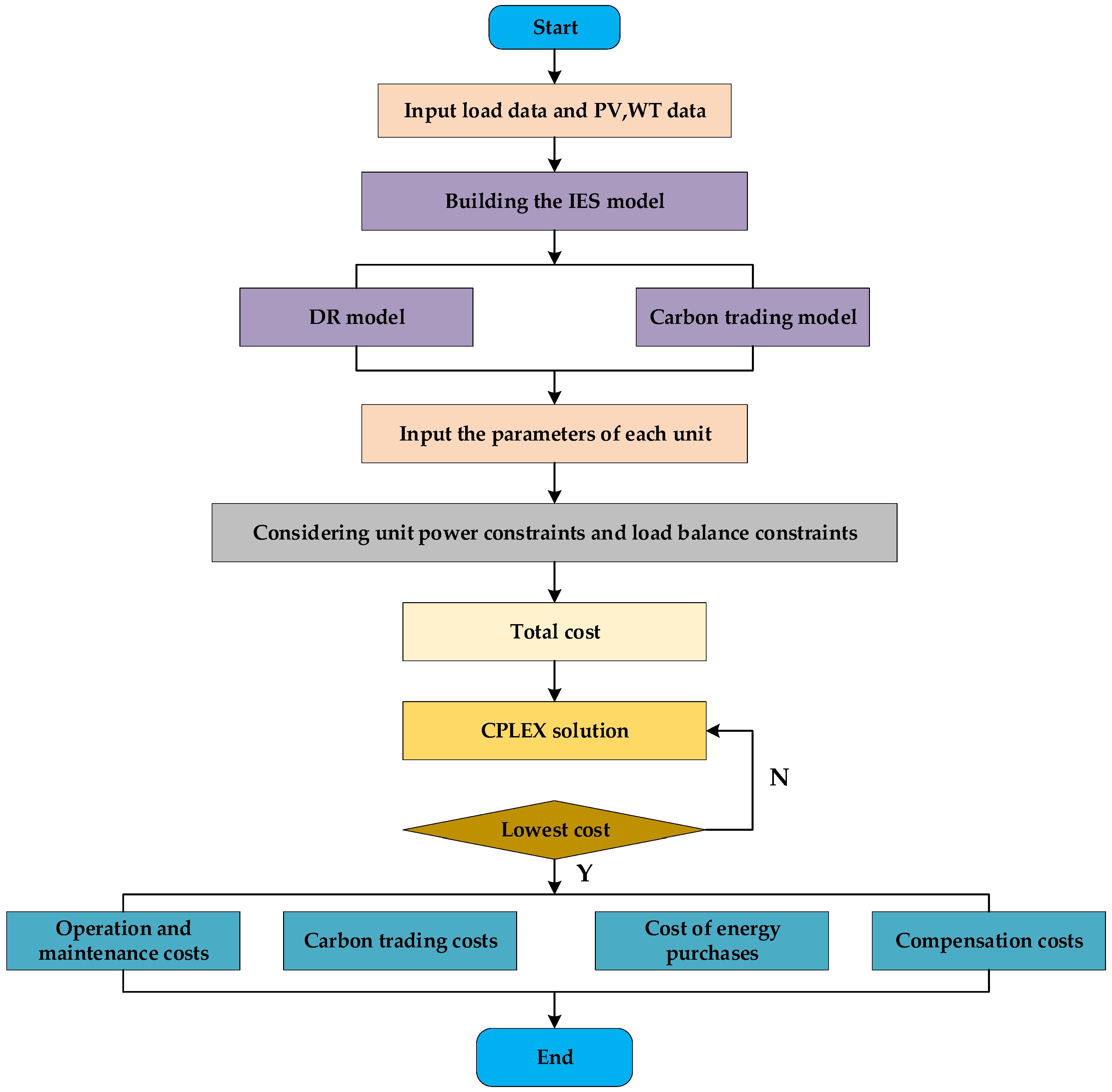
4.3. Solution Method
5. Case Analysis
5.1. Parameter Setting
5.2. Scenario Comparison
6. Discussion
7. Conclusions
- The mutual substitution between the loads of electricity, heat, and gas as well as the shiftable and curtailable loads of each are covered by the suggested DR approach. This method accomplishes peak shaving and valley filling goals while lowering the operating strain on every piece of IES equipment.
- In comparison to conventional carbon trading schemes, the ladder mechanism decreases carbon emissions more efficiently and makes low-carbon system operation easier.
- By integrating DR into the ladder trading of the carbon mechanism, the IES’s operating and maintenance expenses as well as energy purchase prices may be decreased, all while lowering the system’s carbon emissions. The IES performs more economically and in terms of carbon emissions thanks to this modification.
Author Contributions
Funding
Data Availability Statement
Conflicts of Interest
References
- You, C.; Kim, J. Optimal Design and Global Sensitivity Analysis of a 100% Renewable Energy Sources Based Smart Energy Network for Electrified and Hydrogen Cities. Energy Convers. Manag. 2020, 223, 113252. [Google Scholar] [CrossRef]
- Wang, S.; Meng, Z.; Yuan, S. IEC 61970 Standard Based Common Information Model Extension of Electricity-Gas-Heat Integrated Energy System. Int. J. Electr. Power Energy Syst. 2020, 118, 10584. [Google Scholar] [CrossRef]
- Li, J.; Huang, Y.; Zhu, M. Gradient Descent Iterative Method for Energy Flow of Integrated Energy System Considering Multiple Modes of Compressors. Energy Convers. Manag. 2020, 207, 112534. [Google Scholar] [CrossRef]
- Wang, Z.; Hu, J.; Liu, B. Stochastic Optimal Dispatching Strategy of Electricity-Hydrogen-Gas-Heat Integrated Energy System Based on Improved Spectral Clustering Method. Int. J. Electr. Power Energy Syst. 2021, 126, 106495. [Google Scholar] [CrossRef]
- Alabi, T.M.; Aghimien, E.I.; Agbajor, F.D.; Yang, Z.; Lu, L.; Adeoye, A.R.; Gopaluni, B. A Review on the Integrated Optimization Techniques and Machine Learning Approaches for Modeling, Prediction, and Decision Making on Integrated Energy Systems. Renew. Energy 2022, 194, 822–849. [Google Scholar] [CrossRef]
- Li, P.; Wang, Z.; Wang, J.; Yang, W.; Guo, T.; Yin, Y. Two-Stage Optimal Operation of Integrated Energy System Considering Multiple Uncertainties and Integrated Demand Response. Energy 2021, 225, 120256. [Google Scholar] [CrossRef]
- Bahrami, S.; Sheikhi, A. From Demand Response in Smart Grid Toward Integrated Demand Response in Smart Energy Hub. IEEE Trans. Smart Grid 2016, 7, 650–658. [Google Scholar] [CrossRef]
- Toolabi Moghadam, A.; Soheyli, F.; Sanei, S.; Akbari, E.; Khorramdel, H.; Ghadamyari, M. Bi-level Optimization of the Integrated Energy Systems in the Deregulated Energy Markets Considering the Prediction of Uncertain Parameters and Price-based Demand Response Program. Energy Sci. Eng. 2022, 10, 2772–2793. [Google Scholar] [CrossRef]
- Zheng, S.; Sun, Y.; Qi, B.; Li, B. Incentive-Based Integrated Demand Response Considering S&C Effect in Demand Side with Incomplete Information. IEEE Trans. Smart Grid 2022, 13, 4465–4482. [Google Scholar]
- Wang, J.; Zhong, H.; Ma, Z.; Xia, Q.; Kang, C. Review and Prospect of Integrated Demand Response in the Multi-Energy System. Appl. Energy 2017, 202, 772–782. [Google Scholar] [CrossRef]
- Harsh, P.; Das, D. Optimal Coordination Strategy of Demand Response and Electric Vehicle Aggregators for the Energy Management of Reconfigured Grid-Connected Microgrid. Renew. Sustain. Energy Rev. 2022, 160, 112251. [Google Scholar] [CrossRef]
- Luo, Y.; Zhang, X.; Yang, D.; Sun, Q.; Zhang, H. Optimal Operation and Cost–Benefit Allocation for Multi-participant Cooperation of Integrated Energy System. IET Gener. Transm. Distrib. 2019, 13, 5239–5247. [Google Scholar] [CrossRef]
- Kiptoo, M.K.; Lotfy, M.E.; Adewuyi, O.B.; Conteh, A.; Howlader, A.M.; Senjyu, T. Integrated Approach for Optimal Techno-Economic Planning for High Renewable Energy-Based Isolated Microgrid Considering Cost of Energy Storage and Demand Response Strategies. Energy Convers. Manag. 2020, 215, 112917. [Google Scholar] [CrossRef]
- Majidi, M.; Mohammadi-Ivatloo, B.; Anvari-Moghaddam, A. Optimal Robust Operation of Combined Heat and Power Systems with Demand Response Programs. Appl. Therm. Eng. 2019, 149, 1359–1369. [Google Scholar] [CrossRef]
- Shao, C.; Ding, Y.; Wang, J.; Song, Y. Modeling and Integration of Flexible Demand in Heat and Electricity Integrated Energy System. IEEE Trans. Sustain. Energy 2018, 9, 361–370. [Google Scholar] [CrossRef]
- Yang, Y.; Yan, G.; Mu, G. Bi-Level Decentralized Control of Electric Heating Loads Considering Wind Power Accommodation in Real-Time Electricity Market. Int. J. Electr. Power Energy Syst. 2022, 135, 107536. [Google Scholar] [CrossRef]
- Luo, Y.; Hao, H.; Yang, D.; Zhou, B. Multi-Objective Optimization of Integrated Energy Systems Considering Ladder-Type Carbon Emission Trading and Refined Load Demand Response. J. Mod. Power Syst. Clean Energy 2024, 12, 828–839. [Google Scholar] [CrossRef]
- Wang, W.; Huang, S.; Zhang, G.; Liu, J.; Chen, Z. Optimal Operation of an Integrated Electricity-Heat Energy System Considering Flexible Resources Dispatch for Renewable Integration. J. Mod. Power Syst. Clean Energy 2021, 9, 699–710. [Google Scholar] [CrossRef]
- Sun, P.; Hao, X.; Wang, J.; Shen, D.; Tian, L. Low-carbon Economic Operation for Integrated Energy System Considering Carbon Trading Mechanism. Energy Sci. Eng. 2021, 9, 2064–2078. [Google Scholar] [CrossRef]
- Li, Y.; Bu, F.; Gao, J.; Li, G. Optimal Dispatch of Low-Carbon Integrated Energy System Considering Nuclear Heating and Carbon Trading. J. Clean. Prod. 2022, 378, 134540. [Google Scholar] [CrossRef]
- Zhang, N.; Hu, Z.; Dai, D.; Dang, S.; Yao, M.; Zhou, Y. Unit Commitment Model in Smart Grid Environment Considering Carbon Emissions Trading. IEEE Trans. Smart Grid 2016, 7, 420–427. [Google Scholar] [CrossRef]
- Luo, Y.; Zhang, X.; Yang, D.; Sun, Q. Emission Trading Based Optimal Scheduling Strategy of Energy Hub with Energy Storage and Integrated Electric Vehicles. J. Mod. Power Syst. Clean Energy 2020, 8, 267–275. [Google Scholar] [CrossRef]
- Luo, Y.; Yang, D.; Yin, Z.; Zhou, B.; Sun, Q. Optimal Configuration of Hybrid-energy Microgrid Considering the Correlation and Randomness of the Wind Power and Photovoltaic Power. IET Renew. Power Gener. 2020, 14, 616–627. [Google Scholar] [CrossRef]
- Wang, L.; Dong, H.; Lin, J.; Zeng, M. Multi-Objective Optimal Scheduling Model with IGDT Method of Integrated Energy System Considering Ladder-Type Carbon Trading Mechanism. Int. J. Electr. Power Energy Syst. 2022, 143, 108386. [Google Scholar] [CrossRef]
- Wang, R.; Wen, X.; Wang, X.; Fu, Y.; Zhang, Y. Low Carbon Optimal Operation of Integrated Energy System Based on Carbon Capture Technology, LCA Carbon Emissions and Ladder-Type Carbon Trading. Appl. Energy 2022, 311, 118664. [Google Scholar] [CrossRef]
- Zhang, X.; Liu, X.; Zhong, J.; Gao, W. Electricity–Gas-integrated Energy Planning Based on Reward and Penalty Ladder-type Carbon Trading Cost. IET Gener. Transm. Distrib. 2019, 13, 5263–5270. [Google Scholar]
- Zhang, Y.; Han, Y.; Liu, D.; Dong, X. Low-Carbon Economic Dispatch of Electricity-Heat-Gas Integrated Energy Systems Based on Deep Reinforcement Learning. J. Mod. Power Syst. Clean Energy 2023, 11, 1827–1841. [Google Scholar] [CrossRef]
- Gao, L.; Fei, F.; Jia, Y.; Wen, P.; Zhao, X.; Shao, H.; Feng, T.; Huo, L. Optimal Dispatching of Integrated Agricultural Energy System Considering Ladder-Type Carbon Trading Mechanism and Demand Response. Int. J. Electr. Power Energy Syst. 2024, 156, 109693. [Google Scholar] [CrossRef]









| Equipment Name | Power Upper and Lower Limits (kW) | Energy Conversion Efficiency | Operational Costs (CNY/kW) | Maximum Ramp Rate (kW/min) |
|---|---|---|---|---|
| GT | [0, 4000] | 0.3/0.45 | 0.04 | 15 |
| GB | [0, 1500] | 0.8 | 0.025 | 15 |
| EB | [0, 1000] | 0.8 | 0.025 | 10 |
| P2G | [0, 600] | 0.6 | 0.02 | 5 |
| ORC | [0, 600] | 0.8 | 0.015 | 5 |
| WHB | [0, 500] | 0.8 | 0.015 | 5 |
| Equipment Name | Initial Capacity (kWh) | Maximum Capacity (kWh) | Maximum Charge/Discharge Power (kW) | Charge/Discharge Efficiency | Operational Costs (CNY/kW) |
|---|---|---|---|---|---|
| ES | 80 | 400 | 300 | 0.95/0.90 | 0.018 |
| GS | 50 | 400 | 300 | 0.95/0.90 | 0.016 |
| HS | 50 | 400 | 300 | 0.95/0.90 | 0.016 |
| Parameter | Value | Parameter | Value |
|---|---|---|---|
| 424 g/kwh | 968 g/kwh | ||
| 432 g/kwh | 504 g/kwh | ||
| 210 g/kwh | 320 g/kwh | ||
| 2000 kg | 0.25 CNY/kg | ||
| 0.25 | 0.2 |
| Scenario | Total Cost (CNY) | Energy Purchase Cost (CNY) | Operation and Maintenance Cost (CNY) | Carbon Trading Cost (CNY) | Compensation Cost (CNY) | Carbon Emissions (kg) |
|---|---|---|---|---|---|---|
| 1 | 50,198.48 | 42,943.32 | 3106.01 | 4149.15 | 0 | 41,728.50 |
| 2 | 49,091.90 | 41,846.35 | 2855.85 | 3908.94 | 480.76 | 40,616.06 |
| 3 | 48,973.47 | 42,582.87 | 2989.67 | 3400.93 | 0 | 40,085.71 |
| 4 | 47,875.11 | 41,422.73 | 2833.51 | 3258.62 | 360.25 | 38,715.46 |
Disclaimer/Publisher’s Note: The statements, opinions and data contained in all publications are solely those of the individual author(s) and contributor(s) and not of MDPI and/or the editor(s). MDPI and/or the editor(s) disclaim responsibility for any injury to people or property resulting from any ideas, methods, instructions or products referred to in the content. |
© 2024 by the authors. Licensee MDPI, Basel, Switzerland. This article is an open access article distributed under the terms and conditions of the Creative Commons Attribution (CC BY) license (https://creativecommons.org/licenses/by/4.0/).
Share and Cite
Gao, L.; Yang, S.; Chen, N.; Gao, J. Integrated Energy System Dispatch Considering Carbon Trading Mechanisms and Refined Demand Response for Electricity, Heat, and Gas. Energies 2024, 17, 4705. https://doi.org/10.3390/en17184705
Gao L, Yang S, Chen N, Gao J. Integrated Energy System Dispatch Considering Carbon Trading Mechanisms and Refined Demand Response for Electricity, Heat, and Gas. Energies. 2024; 17(18):4705. https://doi.org/10.3390/en17184705
Chicago/Turabian StyleGao, Lihui, Shuanghao Yang, Nan Chen, and Junheng Gao. 2024. "Integrated Energy System Dispatch Considering Carbon Trading Mechanisms and Refined Demand Response for Electricity, Heat, and Gas" Energies 17, no. 18: 4705. https://doi.org/10.3390/en17184705
APA StyleGao, L., Yang, S., Chen, N., & Gao, J. (2024). Integrated Energy System Dispatch Considering Carbon Trading Mechanisms and Refined Demand Response for Electricity, Heat, and Gas. Energies, 17(18), 4705. https://doi.org/10.3390/en17184705

