Multi-Stage ANN Model for Optimizing the Configuration of External Lightning Protection and Grounding Systems
Abstract
1. Introduction
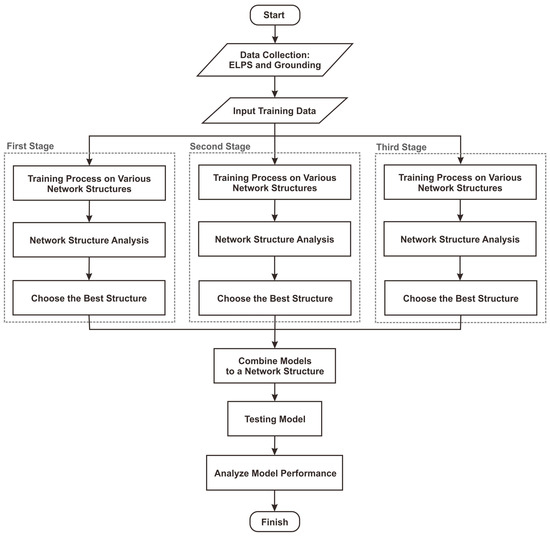
- We propose developing an ANN model using a multi-stage method to determine the optimal and economical configuration for ELPS and grounding systems. The goal is to address the complexity of data, which is often challenging to solve with single-stage methods.
- The proposed model consists of three stages processed sequentially. The first stage determines the ELPS configuration, the second classifies the LPL, and the third determines the grounding configuration. The goal is to overcome the shortcomings of the single-stage method, which often analyzes these elements separately, potentially leading to less integrated results. This model aims to create a more coherent solution by dividing the process into three stages, thereby enhancing the effectiveness and ensuring the utmost efficiency in determining ELPS and grounding configurations.
- We analyze the ANN model to determine performance levels through testing and validation using actual data. Then, we compare it with ATP/EMTP software to ensure that the proposed model configuration yields more optimal and economical results.
2. Materials and Methods
2.1. External Lightning Protection System
2.2. Grounding System
3. Multi-Stage ANN
4. Performance Analysis Method
5. Results and Discussion
5.1. Model Analysis on First-Stage
5.2. Model Analysis on Second-Stage
5.3. Model Analysis on Third-Stage
5.4. Model Performance on Predicting ELPS and Grounding Configurations
5.5. Comparison Results with Multi-Stage ANN Model and ATP/EMTP
6. Conclusions
Author Contributions
Funding
Data Availability Statement
Conflicts of Interest
References
- Fontanarosa, P.B. Electrical Shock and Lightning Strike. Ann. Emerg. Med. 1993, 22, 378–387. [Google Scholar] [CrossRef] [PubMed]
- Chiradeja, P.; Ngaopitakkul, A. Identify Direct Lightning Strike Location Based on Discrete Wavelet Transform for 115-KV Transmission System. IEEE Access 2022, 10, 80609–80622. [Google Scholar] [CrossRef]
- Maslowski, G. Measurements and Modeling of Electromagnetic Disturbances in the Lightning Protection System of the Residential Building. Prz. Elektrotechniczny 2016, 1, 66–69. [Google Scholar] [CrossRef]
- Asif, M.; Lee, H.-Y.; Khan, U.A.; Park, K.-H.; Lee, B.W. Analysis of Transient Behavior of Mixed High Voltage DC Transmission Line Under Lightning Strikes. IEEE Access 2019, 7, 7194–7205. [Google Scholar] [CrossRef]
- Huo, H.; Wang, D.; Chen, H.; Zhao, C.; Cheng, Q. Considering the Methods of Lightning Protection and Early Warning for Power Transmission Lines Based on Lightning Data Analysis. IEEE Access 2024, 12, 54168–54181. [Google Scholar] [CrossRef]
- Ianoz, M. Lightning Electromagnetic Effects: Do We Know Everything? Radio Sci. 2003, 304, 17–33. [Google Scholar]
- Gomes, A.; Gomes, C.; Kadir, M.Z.K.A.; Izadi, M.; Rock, M. Evaluation of Lightning Protection Systems Proposed for Small Structures by Electromagnetic Simulation. In Proceedings of the 33rd International Conference on Lightning Protection (ICLP), Estoril, Portugal, 25–30 September 2016; pp. 1–5. [Google Scholar]
- Wang, Y.; Zhang, X.; Tao, S. Modeling of Lightning Transients in Photovoltaic Bracket Systems. IEEE Access 2019, 7, 12262–12271. [Google Scholar] [CrossRef]
- Srinivasan, V.; Fernando, M.; Kumara, S.; Selvaraj, T.; Cooray, V. Modeling and Assessment of Lightning Hazards to Humans in Heritage Monuments in India and Sri Lanka. IEEE Access 2020, 8, 228032–228048. [Google Scholar] [CrossRef]
- Sobolewski, K. Analysis of Lightning Current Distribution in the Lightning Protection System (LPS) with Using Numerical Simulations. Prz. Elektrotechniczny 2013, 89, 264–266. [Google Scholar]
- Santoro, F.; Anifantis, A.S.; Ruggiero, G.; Zavadskiy, V.; Pascuzzi, S. Lightning Protection Systems Suitable for Stables: A Case Study. Agriculture 2019, 9, 72. [Google Scholar] [CrossRef]
- Negara, I.M.Y.; Fahmi, D.; Asfani, D.A.; Hernanda, I.S.; Pratama, R.B.; Ksatria, A.B. Investigation and Improvement of Standard External Lightning Protection System: Industrial Case Study. Energies 2021, 14, 4118. [Google Scholar] [CrossRef]
- Supartono, E.; Haryono, T. Suharyanto Application of Cone Protection and Rolling Sphere Methods in External Lightning Protection Analysis on 214 Radar Tower. Int. J. Adv. Eng. Technol. 2015, 8, 475–481. [Google Scholar]
- Wang, P.; Li, L.; Rakov, V.A. Calculation of Current Distribution in the Lightning Protective System of a Residential House. IEEE Trans. Magn. 2014, 50, 225–228. [Google Scholar] [CrossRef]
- Maslowski, G. Experimental Investigation and Numerical Modeling of Surge Currents in Lightning Protection System of a Small Residential Structure. J. Light. Res. 2012, 4, 18–26. [Google Scholar] [CrossRef]
- Nicora, M.; Tucci, M.; Barmada, S.; Brignone, M.; Procopio, R. Lightning Location and Peak Current Estimation From Lightning-Induced Voltages on Transmission Lines With a Machine Learning Approach. IEEE Trans. Electromagn. Compat. 2024, 66, 890–899. [Google Scholar] [CrossRef]
- Christodoulou, C.A.; Ekonomou, L.; Gonos, I.F.; Papanikolaou, N.P. Lightning Protection of PV Systems. Energy Syst. 2016, 7, 469–482. [Google Scholar] [CrossRef]
- Rohana, R.; Hardi, S.; Nasaruddin, N.; Away, Y. Comparative Analysis of The Effective Grounding System on External LPS Modeling in PV Fields. In Proceedings of the 7th International Conference on Electrical, Telecommunication and Computer Engineering (ELTICOM), Medan, Indonesia, 13–14 December 2023; pp. 122–127. [Google Scholar]
- Rohana, R.; Hardi, S.; Nasaruddin, N.; Away, Y. External Lightning Protection System Modeling on Photovoltaic Using ATP Draw. In Proceedings of the 10th International Conference on Electrical Engineering, Computer Science and Informatics (EECSI), Palembang, Indonesia, 20–21 September 2023; pp. 84–89. [Google Scholar]
- RAHEEM, B.; Ogbuju, E.; Oladipo, F. Development of a Lightning Prediction Model Using Machine Learning Algorithm: Survey. J. Appl. Artif. Intell. 2023, 4, 45–56. [Google Scholar] [CrossRef]
- Blouin, K.D.; Flannigan, M.D.; Wang, X.; Kochtubajda, B. Ensemble Lightning Prediction Models for the Province of Alberta, Canada. Int. J. Wildl. Fire 2016, 25, 421. [Google Scholar] [CrossRef]
- Martínez, J.M.; Angarita, E.M.N.; Alvarez, J.R.N.; Crespo, M.H.; Pertuz, P.J.F. Lightning Rod System: Mathematical Analysis Using the Rolling Sphere Method. Int. J. Power Electron. Drive Syst. 2022, 13, 237–246. [Google Scholar] [CrossRef]
- Mishra, A.K.; Nagaoka, N.; Ametani, A. A Genetic Algorithm Approach for Modeling a Grounding Electrode. IEEJ Trans. Power Energy 2005, 125, 816–821. [Google Scholar] [CrossRef]
- Said, S.M.; Nappu, M.B.; Asri, A.; Utomo, B.T. Prediction of Lightning Density Value Tower Based on Adaptive Neuro-Fuzzy Inference System. Arch. Electr. Eng. 2024, 70, 499–511. [Google Scholar] [CrossRef]
- Alik, B.; Teguar, M.; Mekhaldi, A. Minimization of Grounding System Cost Using PSO, GAO, and HPSGAO Techniques. IEEE Trans. Power Deliv. 2015, 30, 2561–2569. [Google Scholar] [CrossRef]
- Bhosale, M.; Karandikar, P.B.; Karkaria, V.; Kulkarni, N.R. A Novel Approach for Grounding Resistance Estimation. Indones. J. Electr. Eng. Comput. Sci. 2022, 27, 583. [Google Scholar] [CrossRef]
- Mehranzamir, K.; Abdul-Malek, Z.; Nabipour Afrouzi, H.; Vahabi Mashak, S.; Wooi, C.; Zarei, R. Artificial Neural Network Application in An Implemented Lightning Locating System. J. Atmos. Sol.-Terr. Phys. 2020, 210, 105437. [Google Scholar] [CrossRef]
- Bao, R.; Zhang, Y.; Ma, B.J.; Zhang, Z.; He, Z. An Artificial Neural Network for Lightning Prediction Based on Atmospheric Electric Field Observations. Remote Sens. 2022, 14, 4131. [Google Scholar] [CrossRef]
- Sobieska, E. Investigation of the Possibility of Using Artificial Neural Networks in the Process of Assessing the Threat of Lightning. Przegląd Elektrotechniczny 2023, 1, 213–216. [Google Scholar] [CrossRef]
- Bakhary, N.; Hao, H.; Deeks, A.J. Substructuring Technique for Damage Detection Using Statistical Multi-Stage Artificial Neural Network. Adv. Struct. Eng. 2010, 13, 619–639. [Google Scholar] [CrossRef]
- Senturk Acar, M. Multi-Stage Artificial Neural Network Structure-Based Optimization of Geothermal Energy Powered Kalina Cycle. J. Therm. Anal. Calorim. 2021, 145, 829–849. [Google Scholar] [CrossRef]
- Kayabasi, A.; Yildiz, B.; Balci, S. An Artificial Neural Network Model Based on Experimental Measurements for Estimating the Grounding Resistance. Adv. Artif. Intell. Res. 2022, 2, 29–37. [Google Scholar] [CrossRef]
- Chey, C.O.; Sriv, T. Early Warning and Protection Systems for Lightning Strike in Cambodia Based on Meteorological Data and Human Action. 2021. Available online: https://www.researchgate.net/profile/Tharith_Sriv/publication/335101481_Early_Warning_and_Protection_Systems_for_Lightning_Strike_in_Cambodia_Based_on_Meteorological_Data_and_Human_Action/links/5ff3f0c492851c13feeb57b9/Early-Warning-and-Protection-Systems-for-Lightning-Strike-in-Cambodia-Based-on-Meteorological-Data-and-Human-Action.pdf (accessed on 4 May 2024).
- Niealsen, D.; Lott, T.; Dutta, S.; Lee, J. Artificial Neural Network (ANN)-Based Predictive Tool for Estimating Lightning Damage in Composites. In Proceedings of the American Society for Composites (ASC) Technical Conference, College Station, TX, USA, 19–23 September 2021; Volume 2, pp. 1019–1034. [Google Scholar]
- Wang, G.; Kim, W.-H.; Kil, G.-S.; Park, D.-W.; Kim, S.-W. An Intelligent Lightning Warning System Based on Electromagnetic Field and Neural Network. Energies 2019, 12, 1275. [Google Scholar] [CrossRef]
- Abdullah, N.H.; Adnan, R.; Samad, A.M.; Ahmat Ruslan, F. Lightning Forecasting Modelling Using Artificial Neural Network (ANN): Case Study Sultan Abdul Aziz Shah Airport or Skypark Subang. In Proceedings of the IEEE Conference on Systems, Process and Control (ICSPC), Melaka, Malaysia, 14–15 December 2018; pp. 1–4. [Google Scholar]
- Neamt, L.; Matei, O.; Chiver, O. Finite Element Method Combined with Neural Networks for Power System Grounding Investigation. Int. J. Adv. Comput. Sci. Appl. 2017, 8, 187–192. [Google Scholar] [CrossRef]
- Androvitsaneas, V.P.; Tsekouras, G.J.; Gonos, I.F.; Stathopulos, I.A. Design of an Artificial Neural Network for Ground Resistance Forecasting. In Proceedings of the 9th Mediterranean Conference on Power Generation, Transmission, Distribution and Energy Conversion, Athens, Greece, 2–5 November 2014. [Google Scholar]
- Azhar Omar, M.; Khair Hassan, M.; Che Soh, A.; Kadir, M.Z.A.A. Lightning Severity Classification Utilizing the Meteorological Parameters: A Neural Network Approach. In Proceedings of the International Conference on Control System, Computing and Engineering, Penang, Malaysia, 29 November–3 December 2013; pp. 111–116. [Google Scholar]
- Androvitsaneas, V.P.; Asimakopoulou, F.E.; Gonos, I.F.; Stathopulos, I.A. Estimation of Ground Enhancing Compound Performance Using Artificial Neural Network. In Proceedings of the International Conference on High Voltage Engineering and Application, Shanghai, China, 17–20 September 2012; pp. 145–149. [Google Scholar]
- Asimakopoulou, F.E.; Tsekouras, G.J.; Gonos, I.F.; Stathopulos, I.A. Artificial Neural Network Approach on the Seasonal Variation of Soil Resistance. In Proceedings of the 7th Asia-Pacific International Conference on Lightning, Chengdu, China, 1–4 November 2011; pp. 794–799. [Google Scholar]
- Johari, D.; Rahman, T.K.A.; Musirin, I. ANN Model Selection and Performance Evaluation for Lightning Prediction System. In Proceedings of the 2nd Seminar on Engineering and Information Technology, Kota Kinabalu, Sabah, Malaysia, 8–9 July 2009; pp. 321–325. [Google Scholar]
- Salam, M.A.; Al-Alawi, S.M.; Maqrashi, A.A. An Artificial Neural Networks Approach to Model and Predict The Relationship Between The Grounding Resistance and Length of Buried Electrode in The Soil. J. Electrostat. 2006, 64, 338–342. [Google Scholar] [CrossRef]
- Peterson, M.; Mach, D.; Buechler, D. A Global LIS/OTD Climatology of Lightning Flash Extent Density. J. Geophys. Res. Atmos. 2021, 126, e2020JD033885. [Google Scholar] [CrossRef]
- Peterson, M.J.; Lang, T.J.; Bruning, E.C.; Albrecht, R.; Blakeslee, R.J.; Lyons, W.A.; Pédeboy, S.; Rison, W.; Zhang, Y.; Brunet, M.; et al. New World Meteorological Organization Certified Megaflash Lightning Extremes for Flash Distance (709 Km) and Duration (16.73 s) Recorded From Space. Geophys. Res. Lett. 2020, 47, e2020GL088888. [Google Scholar] [CrossRef]
- Kucieńska, B.; Raga, G.B.; Manuel Torres-Puente, V. Climatology of Precipitation and Lightning Over the Pacific Coast of Southern Mexico Retrieved from Tropical Rainfall Measuring Mission Satellite Products and World Wide Lightning Location Network Data. Int. J. Remote Sens. 2012, 33, 2831–2850. [Google Scholar] [CrossRef]
- Cahyo, R.H.D.; Ardimas; Anggara, Y.D.; Puspitasari, A. Peredianto Cloud to Ground Lightning Strike Density Analysis Based on Geographic Information System in Tuban Regency Area. J. Phys. Conf. Ser. 2023, 2623, 012006. [Google Scholar] [CrossRef]
- Setiyawan, B.; Zakaria, A.; Wahono, E.P. Correlation Between the NASA’s Tropical Rainfall Measuring Mission Data and Indonesia Meteorology and Geophysics Agency of Kalimantan Island. Int. J. Aviat. Sci. Eng. 2022, 4, 52–58. [Google Scholar]
- Beiu, C.; Buica, G.; Antonov, A.E.; Risteiu, M. Photovoltaic System Protection Against Lightning. MATEC Web Conf. 2024, 389, 00070. [Google Scholar] [CrossRef]
- Gagné, M.; Therriault, D. Lightning Strike Protection of Composites. Prog. Aerosp. Sci. 2014, 64, 1–16. [Google Scholar] [CrossRef]
- Bouchard, A.; Buguet, M.; Chan-Hon-Tong, A.; Dezert, J.; Lalande, P. Comparison of Different Forecasting Tools for Short-Range Lightning Strike Risk Assessment. Nat. Hazards 2023, 115, 1011–1047. [Google Scholar] [CrossRef]
- Adekitan, A.; Rock, M. Application of Machine Learning to Lightning Strike Probability Estimation. In Proceedings of the International Conference on Electrical Engineering and Informatics (ICELTICs), Aceh, Indonesia, 27–28 October 2020; pp. 1–9. [Google Scholar]
- Maslowski, G.; Rakov, V.A.; Ziemba, R. Experimental Investigation and Modeling of Surge Currents in Lightning Protection System. In Proceedings of the 31th URSI General Assembly and Scientific Symposium (URSI GASS), Beijing, China 16–23 August 2014; pp. 1–4. [Google Scholar]
- Sulik, S. Formation Factors of the Most Electrically Active Thunderstorm Days Over Poland (2002–2020). Weather Clim. Extrem. 2021, 34, 100386. [Google Scholar] [CrossRef]
- Karmakar, S. Climatology of Thunderstorm Days Over Bangladesh During the Pre-Monsoon Season. Bangladesh J. Sci. Tech. 2001, 3, 103–122. [Google Scholar]
- Pinto, O.; Pinto, I.R.C.A.; Ferro, M.A.S. A Study of the Long-Term Variability of Thunderstorm Days in Southeast Brazil. J. Geophys. Res. Atmos. 2013, 118, 5231–5246. [Google Scholar] [CrossRef]
- Singh, O.; Bhardwaj, P. Spatial and Temporal Variations in the Frequency of Thunderstorm Days Over India. Weather 2019, 74, 138–144. [Google Scholar] [CrossRef]
- Mannan, A.; Karmakar, S.; Devsarma, S.K. Climate Feature of the Thunderstorm Days and Thunderstorm Frequency in Bangladesh. In Proceedings of the Seminar on Application of Weather and Climate Forecasts in the Socio-economic Development and Disaster Mitigation, Dhaka, Bangladesh, 5–7 August 2008; pp. 11–27. [Google Scholar]
- Czernecki, B.; Taszarek, M.; Kolendowicz, L.; Szyga-Pluta, K. Atmospheric Conditions of Thunderstorms in the European Part of the Arctic Derived from Sounding and Reanalysis Data. Atmos. Res. 2015, 154, 60–72. [Google Scholar] [CrossRef]
- Popykina, A.; Ilin, N.; Shatalina, M.; Price, C.; Sarafanov, F.; Terentev, A.; Kurkin, A. Thunderstorms Near the North Pole. Atmosphere 2024, 15, 310. [Google Scholar] [CrossRef]
- Mata, C.T.; Bonilla, T. Lightning Risk Assessment Tool, Implementation of the IEC 62305-2 Standard on Lightning Protection. In Proceedings of the 2012 International Conference on Lightning Protection (ICLP), Vienna, Austria, 2–7 September 2012; pp. 1–8. [Google Scholar]
- IEC 62305-3; Protection against Lightning—Part 3: Physical Damage to Structures and Life Hazard. IEC Central Office: Geneva, Switzerland, 2010.
- Lucietti, T.; Coelho, V.L.; Canever, G.D.L. Simulation of a Lightning Protection System Considering the Different Protection Levels. In Proceedings of the International Symposium on Lightning Protection (XV SIPDA), Sao Paulo, Brazil, 30 September–4 October 2019; pp. 1–8. [Google Scholar]
- Amaral, F.C.L.; de Souza, A.N.; Zago, M.G. A Novel Approach To Model Grounding Systems Considering the Influence of High Frequencies. In Proceedings of the 5th Latin-American Congress on Electricity Generation & Transmission (CLAGTEE 2003), Sao Pedro, Brasil; 2003. Available online: https://www.researchgate.net/profile/Andre-Souza-15/publication/228731515_A_novel_approach_to_model_grounding_systems_considering_the_influence_of_high_frequencies/links/5593fd9908ae16f493efc617/A-novel-approach-to-model-grounding-systems-considering-the-influence-of-high-frequencies.pdf (accessed on 13 September 2024).
- Parise, G.; Gatta, F.M.; Lauria, S. Common Grounding System. In Proceedings of the IEEE Systems Technical Conference on Industrial and Commercial Power, IEEE, Saragota Springs, NY, USA, 8–12 May 2005; pp. 184–190. [Google Scholar]
- Androvitsaneas, V.P.; Gonos, I.F.; Stathopulos, I.A. Research and Applications of Ground Enhancing Compounds in Grounding Systems. IET Gener. Transm. Distrib. 2017, 11, 3195–3201. [Google Scholar] [CrossRef]
- Araujo, A.R.J.; Colqui, J.S.L.; Kurokawa, S.; Pissolato, J. A New Approach to Compute Grounding Impedance of Rods in a Frequency Dependent Multi-Layer Soil. In Proceedings of the IEEE Power & Energy Society General Meeting, Montreal, QC, Canada, 2–6 August 2020; pp. 1–5. [Google Scholar]
- Androvitsaneas, V.P.; Gonos, I.F.; Stathopulos, I.A. Artificial Neural Network Methodology for the Estimation of Ground Enhancing Compounds Resistance. IET Sci. Meas. Technol. 2014, 8, 552–570. [Google Scholar] [CrossRef]
- Calixto, W.P.; Neto, L.M.; Wu, M.; Yamanaka, K.; da Paz Moreira, E. Parameters Estimation of a Horizontal Multilayer Soil Using Genetic Algorithm. IEEE Trans. Power Deliv. 2010, 25, 1250–1257. [Google Scholar] [CrossRef]
- Mialdea-Flor, I.; Segura-Garcia, J.; Felici-Castell, S.; Garcia-Pineda, M.; Alcaraz-Calero, J.M.; Navarro-Camba, E. Development of a Low-Cost IoT System for Lightning Strike Detection and Location. Electronics 2019, 8, 1512. [Google Scholar] [CrossRef]
- Neamt, L.; Chiver, O.; Barz, C.; Costea, C.; Erdei, Z. Considerations About Power System Grounding for Different Soil Structure. In Proceedings of the International Conference and Exposition on Electrical and Power Engineering (EPE), Iasi, Romania, 16–18 October 2014; pp. 1034–1038. [Google Scholar]
- Voon, V.K.; Wong, K.I.; Tiong, T.C.; Mansour, A.; Law, K.H. Grounding Grid Design in Electrical Power Substation Using Optimization Methods. In Proceedings of the IOP Conference Series: Materials Science and Engineering, Sarawak, Malaysia, 26–28 November 2018; Volume 495, pp. 1–11. [Google Scholar]
- Trifunovic, J.; Kostic, M. An Algorithm for Estimating the Grounding Resistance of Complex Grounding Systems Including Contact Resistance. IEEE Trans. Ind. Appl. 2015, 51, 5167–5174. [Google Scholar] [CrossRef]
- Panagoulia, D.; Tsekouras, G.J.; Kousiouris, G. A Multi-Stage Methodology for Selecting Input Variables in ANN Forecasting of River Flows. Glob. NEST J. 2017, 19, 49–57. [Google Scholar] [CrossRef]
- Leal, A.G.; López-Salamanca, H.L.; Lazzaretti, A.E.; Marcilio, D.C. A New Approach for Ground Resistance Measurements in Onshore Wind Farms Based on Clamp-On Meters and Artificial Neural Network. Electr. Power Syst. Res. 2022, 210, 108161. [Google Scholar] [CrossRef]
- Collins, W.G.; Tissot, P. Thunderstorm Predictions Using Artificial Neural Networks. In Artificial Neural Networks—Models and Applications; Rosa, J.L.G., Ed.; InTech: Takasago, Japan, 2016; pp. 251–287. [Google Scholar]
- Asimakopoulou, F.E.; Tsekouras, G.J.; Gonos, I.F.; Stathopulos, I.A. Estimation of Seasonal Variation of Ground Resistance Using Artificial Neural Networks. Electr. Power Syst. Res. 2013, 94, 113–121. [Google Scholar] [CrossRef]
- Asimakopoulou, F.E.; Kontargyri, V.T.; Tsekouras, G.J.; Gonos, I.F.; Stathopulos, I.A. Estimation of the Earth Resistance by Artificial Neural Network Model. IEEE Trans. Ind. Appl. 2015, 51, 5149–5158. [Google Scholar] [CrossRef]
- Alves, E.; Leal, A.; Lopes, M.; Fonseca, A. Performance Analysis Among Predictive Models of Lightning Occurrence Using Artificial Neural Networks and SMOTE. IEEE Lat. Am. Trans. 2021, 19, 755–762. [Google Scholar] [CrossRef]
- Ekonomou, L.; Iracleous, D.P.; Gonos, I.F.; Stathopulos, I.A. Lightning Performance Identification of High Voltage Transmission Lines Using Artificial Neural Networks. Eng. Intell. Syst. 2005, 13, 189–193. [Google Scholar]
- Ullah, I.; Baharom, M.N.R.; Ahmad, H.; Wahid, F.; Luqman, H.M.; Zainal, Z.; Das, B. Smart Lightning Detection System for Smart-City Infrastructure Using Artificial Neural Network. Wirel. Pers. Commun. 2019, 106, 1743–1766. [Google Scholar] [CrossRef]
- de Franco, R.; Biella, G.; Tosi, L.; Teatini, P.; Lozej, A.; Chiozzotto, B.; Giada, M.; Rizzetto, F.; Claude, C.; Mayer, A.; et al. Monitoring the Saltwater Intrusion by Time Lapse Electrical Resistivity Tomography: The Chioggia Test Site (Venice Lagoon, Italy). J. Appl. Geophys. 2009, 69, 117–130. [Google Scholar] [CrossRef]
- Mi, X.; Zou, Y.; Wei, W.; Ma, K. Testing the Generalization of Artificial Neural Networks with Cross-Validation and Independent-Validation in Modelling Rice Tillering Dynamics. Ecol. Modell. 2005, 181, 493–508. [Google Scholar] [CrossRef]
- Xu, Y.; Goodacre, R. On Splitting Training and Validation Set: A Comparative Study of Cross-Validation, Bootstrap and Systematic Sampling for Estimating the Generalization Performance of Supervised Learning. J. Anal. Test. 2018, 2, 249–262. [Google Scholar] [CrossRef] [PubMed]











| Paper | Year | Application | Input Variables | %Accuracy | %Error |
|---|---|---|---|---|---|
| Kayabasi et al. [32] | 2022 | Classification Soil Type | Earth resistance | 94.61 | 2.5 |
| Chey et al. [33] | 2021 | Lightning Warning System | Pressure, temperature, relative humidity, precipitable water, and wind | - | - |
| Nialsen et al. [34] | 2021 | Estimating Lightning Damage | Peak current amplitude, rising time, and decaying time | - | - |
| Wang et al. [35] | 2019 | Lightning Warning System | Change rate of electromagnetic field, temperature, and humidity | 93.9 | - |
| Abdullah et al. [36] | 2018 | Lightning Forecasting | Air pressure, humidity, temperature, rainfalls, and wind | - | 11.05 |
| Neamt et al. [37] | 2017 | Measurement Grounding Resistance | Electrode length, soil layer thickness, and soil layer resistivity ratio | - | 7.88 |
| Androvitsaneas et al. [38] | 2014 | Ground Resistance Forecasting | Rainfall of the day, rainfall during a week, rainfall during a month, and sinusoidal functions of one year | - | 17.29 |
| Omar et al. [39] | 2013 | Predict Severity of Lightning | Minimum humidity, maximum humidity, minimum temperature, maximum temperature, rainfall, week and month | 70 | 14.67 |
| Androvitsaneas et al. [40] | 2012 | Measurement Grounding Resistance | Soil resistivity for various distances, average soil resistivity, rainfall in the previous week, rainfall in the previous month, and rainfall during the day | - | - |
| Asimakopoulou et al. [41] | 2011 | Measurement Grounding Resistance | Soil resistivity for various distances, average rainfall in the previous week, rainfall during the day, and average resistance in the previous week | - | 1.71 |
| Johari et al. [42] | 2009 | Lightning Forecasting | Meteorological data, month indicator, and season indicator | - | - |
| Salam et al. [43] | 2006 | Measurement Grounding Resistance | Electrode length and month | 92.5 | - |
| Protection Level | Radius of Rolling Sphere (m) | Description |
|---|---|---|
| I | 20 | Highly critical structures |
| II | 30 | Important infrastructure |
| III | 45 | Standard commercial structures |
| IV | 60 | Low-risk structures |
| Type of Soil | Resistivity Value (Ωm) |
|---|---|
| Moist Humus | 30 |
| Agricultural Soil | 100 |
| Sandy Clay | 150 |
| Clay | 300 |
| Dry Sand | 400 |
| Moist Sand | 1000 |
| 130 | 5369 | 0.70 | 6563 | 30 | 7.32 | 1.85 | 0.13 |
| 102 | 20164 | 0.77 | 21737 | 300 | 46.79 | 12.70 | 0.18 |
| 109 | 17984 | 0.73 | 22269 | 150 | 18.52 | 5.51 | 0.13 |
| 124 | 10438 | 0.70 | 13769 | 400 | 88.70 | 48.02 | 0.17 |
| 127 | 31533 | 0.89 | 34281 | 1000 | 139.74 | 75.15 | 0.15 |
| 114 | 25262 | 0.85 | 25850 | 100 | 12.48 | 3.17 | 0.13 |
| Features | Value |
|---|---|
| Type | Polycrystalline |
| Total power | 350 kWp |
| Open-circuit voltage | 22.1 V |
| Short-circuit current | 8.69 A |
| Total array | 85 array |
| Module per array | 25 module |
| Photovoltaic area | 5577.11 m2 |
| Structure | Epoch | MAE | MSE | RMSE | R2 | CoV |
|---|---|---|---|---|---|---|
| Sigmoid-28-12 | 3627 | 0.28779 | 0.17384 | 0.79886 | 0.82616 | 0.7144 |
| Sigmoid-32-14 | 3209 | 0.28818 | 0.17391 | 0.79949 | 0.82609 | 0.7093 |
| Sigmoid-24-16-6 | 3467 | 0.2999 | 0.18393 | 0.81904 | 0.81607 | 0.7137 |
| Sigmoid-28-20-8 | 4077 | 0.29227 | 0.17641 | 0.80573 | 0.82359 | 0.7091 |
| Sigmoid-32-24-10 | 2739 | 0.29141 | 0.17672 | 0.80521 | 0.82328 | 0.7141 |
| Sigmoid-36-28-12 | 2549 | 0.29001 | 0.17463 | 0.80227 | 0.82537 | 0.7161 |
| Sigmoid-40-32-14 | 2642 | 0.28895 | 0.17328 | 0.7981 | 0.82672 | 0.7163 |
| Tanh-28-12 | 924 | 0.29528 | 0.18204 | 0.81667 | 0.81796 | 0.7114 |
| Tanh-32-14 | 1605 | 0.27829 | 0.16372 | 0.78258 | 0.83628 | 0.7107 |
| Tanh-24-16-6 | 1103 | 0.31015 | 0.20011 | 0.85244 | 0.79989 | 0.709 |
| Tanh-28-20-8 | 746 | 0.31349 | 0.20807 | 0.86399 | 0.79193 | 0.7097 |
| Tanh-32-24-10 | 999 | 0.2915 | 0.1784 | 0.81468 | 0.8216 | 0.7176 |
| Tanh-36-28-12 | 1289 | 0.28749 | 0.17366 | 0.80258 | 0.82634 | 0.7146 |
| Tanh-40-32-14 | 1194 | 0.28809 | 0.17232 | 0.80405 | 0.82768 | 0.7116 |
| ReLU-28-12 | 880 | 0.28554 | 0.16547 | 0.77629 | 0.83453 | 0.7024 |
| ReLU-32-14 | 981 | 0.27347 | 0.15793 | 0.76234 | 0.84207 | 0.7089 |
| ReLU-24-16-6 | 981 | 0.29414 | 0.17446 | 0.79813 | 0.82554 | 0.7023 |
| ReLU-28-20-8 | 541 | 0.29722 | 0.17176 | 0.7832 | 0.82824 | 0.6955 |
| ReLU-32-24-10 | 848 | 0.28119 | 0.15914 | 0.76355 | 0.84086 | 0.7015 |
| ReLU-36-28-12 | 704 | 0.27561 | 0.15718 | 0.76236 | 0.84282 | 0.7038 |
| ReLU-40-32-14 | 455 | 0.28172 | 0.16382 | 0.76865 | 0.83618 | 0.7119 |
| Structure | Epoch | MAE | MSE | RMSE | R2 | CoV |
|---|---|---|---|---|---|---|
| Sigmoid-28-12 | 2421 | 0.20685 | 0.22954 | 0.36027 | 0.77046 | 0.2277 |
| Sigmoid-32-14 | 3284 | 0.20212 | 0.22936 | 0.36012 | 0.77064 | 0.2285 |
| Sigmoid-24-16-6 | 3364 | 0.20448 | 0.2361 | 0.36538 | 0.7639 | 0.228 |
| Sigmoid-28-20-8 | 2720 | 0.20255 | 0.23095 | 0.36137 | 0.76905 | 0.2279 |
| Sigmoid-32-24-10 | 2395 | 0.204 | 0.23315 | 0.36309 | 0.76685 | 0.2284 |
| Sigmoid-36-28-12 | 2728 | 0.20052 | 0.22942 | 0.36017 | 0.77058 | 0.2279 |
| Sigmoid-40-32-14 | 2606 | 0.19656 | 0.23809 | 0.36691 | 0.76191 | 0.2303 |
| Tanh-28-12 | 1271 | 0.20882 | 0.24898 | 0.37522 | 0.75102 | 0.2327 |
| Tanh-32-14 | 1315 | 0.20497 | 0.24464 | 0.37193 | 0.75536 | 0.2324 |
| Tanh-24-16-6 | 849 | 0.20804 | 0.26254 | 0.3853 | 0.73746 | 0.2349 |
| Tanh-28-20-8 | 865 | 0.20588 | 0.25983 | 0.3833 | 0.74017 | 0.2343 |
| Tanh-32-24-10 | 815 | 0.20615 | 0.25747 | 0.38156 | 0.74253 | 0.2349 |
| Tanh-36-28-12 | 510 | 0.21938 | 0.27203 | 0.39219 | 0.72797 | 0.2329 |
| Tanh-40-32-14 | 958 | 0.19947 | 0.24855 | 0.37489 | 0.75145 | 0.2352 |
| ReLU-28-12 | 1466 | 0.19402 | 0.21911 | 0.35199 | 0.78089 | 0.2319 |
| ReLU-32-14 | 600 | 0.20609 | 0.23131 | 0.36165 | 0.76869 | 0.2318 |
| ReLU-24-16-6 | 889 | 0.18643 | 0.23065 | 0.36114 | 0.76935 | 0.2323 |
| ReLU-28-20-8 | 833 | 0.20085 | 0.23216 | 0.36232 | 0.76784 | 0.226 |
| ReLU-32-24-10 | 721 | 0.19423 | 0.23039 | 0.36093 | 0.76961 | 0.2285 |
| ReLU-36-28-12 | 729 | 0.19426 | 0.23176 | 0.362 | 0.76824 | 0.2281 |
| ReLU-40-32-14 | 976 | 0.19003 | 0.22811 | 0.35914 | 0.77189 | 0.2299 |
| Structure | Epoch | MAE | MSE | RMSE | R2 | CoV |
|---|---|---|---|---|---|---|
| Sigmoid-28-12 | 298 | 0.53467 | 0.41994 | 1.40328 | 0.58006 | 0.4348 |
| Sigmoid-32-14 | 255 | 0.55522 | 0.45159 | 1.45114 | 0.54841 | 0.4227 |
| Sigmoid-24-16-6 | 1314 | 0.34843 | 0.20372 | 0.97379 | 0.79628 | 0.4696 |
| Sigmoid-28-20-8 | 744 | 0.37457 | 0.231 | 1.04294 | 0.769 | 0.4695 |
| Sigmoid-32-24-10 | 1617 | 0.29247 | 0.15022 | 0.84192 | 0.84978 | 0.4778 |
| Sigmoid-36-28-12 | 1616 | 0.28628 | 0.14746 | 0.84039 | 0.85254 | 0.4851 |
| Sigmoid-40-32-14 | 1296 | 0.29628 | 0.15765 | 0.86225 | 0.84235 | 0.477 |
| Tanh-28-12 | 355 | 0.21156 | 0.08445 | 0.66494 | 0.91555 | 0.5131 |
| Tanh-32-14 | 399 | 0.20741 | 0.07895 | 0.62698 | 0.92105 | 0.5157 |
| Tanh-24-16-6 | 736 | 0.19848 | 0.06975 | 0.62507 | 0.93025 | 0.529 |
| Tanh-28-20-8 | 478 | 0.20748 | 0.07258 | 0.60554 | 0.92742 | 0.5303 |
| Tanh-32-24-10 | 494 | 0.18447 | 0.06115 | 0.56061 | 0.93885 | 0.5268 |
| Tanh-36-28-12 | 499 | 0.16807 | 0.0471 | 0.50839 | 0.9529 | 0.5275 |
| Tanh-40-32-14 | 819 | 0.14139 | 0.03774 | 0.45421 | 0.96226 | 0.5277 |
| ReLU-28-12 | 1249 | 0.13041 | 0.0326 | 0.40923 | 0.9674 | 0.5405 |
| ReLU-32-14 | 954 | 0.12882 | 0.03124 | 0.41689 | 0.96876 | 0.5311 |
| ReLU-24-16-6 | 430 | 0.19138 | 0.06725 | 0.57882 | 0.93275 | 0.5078 |
| ReLU-28-20-8 | 315 | 0.21519 | 0.07475 | 0.61026 | 0.92525 | 0.5068 |
| ReLU-32-24-10 | 509 | 0.14943 | 0.03696 | 0.44417 | 0.96304 | 0.5184 |
| ReLU-36-28-12 | 721 | 0.14807 | 0.03561 | 0.44858 | 0.96439 | 0.52 |
| ReLU-40-32-14 | 695 | 0.12575 | 0.02897 | 0.40608 | 0.97103 | 0.5215 |
| Parameter | MAE | RMSE | MPE | R2 | CoV |
|---|---|---|---|---|---|
| 0.199 | 0.252 | 18.03% | 0.968 | 0.152 | |
| 0.472 | 0.545 | 7.96% | 0.9 | 0.084 | |
| 0.154 | 0.185 | 5.65% | 0.989 | 0.05 | |
| 0.233 | 0.272 | 6.49% | 0.985 | 0.053 |
(Days/Year) | (Ωm) | Multi-Stage ANN | ATP/EMTP | ||||||
|---|---|---|---|---|---|---|---|---|---|
(unit) | (m) | (unit) | (m) | (Unit) | (m) | (unit) | (m) | ||
| 147 | 732 | 2 | 3.4 | 2 | 8.1 | 1 | 9.2 | 2 | 8.8 |
| 197 | 546 | 2 | 3.1 | 3 | 4.8 | 1 | 7.9 | 4 | 8.9 |
| 176 | 362 | 2 | 3.1 | 2 | 1.4 | 1 | 8.0 | 3 | 1.2 |
| 144 | 935 | 2 | 3.6 | 2 | 10.4 | 2 | 3.8 | 4 | 5.5 |
| 122 | 567 | 1 | 5.5 | 2 | 5.2 | 1 | 7.6 | 2 | 7.9 |
| 194 | 712 | 2 | 3.1 | 1 | 8.0 | 1 | 6.7 | 3 | 2.6 |
| 175 | 949 | 2 | 3.1 | 1 | 10.6 | 1 | 6.2 | 2 | 9.6 |
| 159 | 554 | 2 | 3.3 | 3 | 5.0 | 2 | 5.3 | 5 | 7.0 |
| 118 | 456 | 1 | 6.0 | 2 | 2.7 | 1 | 9.5 | 4 | 2.2 |
| 175 | 391 | 2 | 3.1 | 6 | 1.7 | 2 | 5.0 | 4 | 8.3 |
| 105 | 686 | 1 | 7.4 | 1 | 7.3 | 2 | 3.4 | 2 | 2.9 |
| 200 | 746 | 2 | 3.1 | 2 | 8.2 | 1 | 8.5 | 3 | 7.2 |
| 129 | 930 | 1 | 4.9 | 1 | 10.4 | 2 | 3.9 | 2 | 5.7 |
| 185 | 928 | 2 | 3.1 | 1 | 10.4 | 1 | 6.2 | 2 | 5.4 |
| 199 | 473 | 2 | 3.1 | 2 | 3.0 | 1 | 6.6 | 1 | 5.5 |
| 167 | 557 | 2 | 3.2 | 3 | 5.0 | 2 | 3.4 | 2 | 8.7 |
| 112 | 883 | 1 | 6.7 | 2 | 9.8 | 2 | 5.0 | 4 | 6.0 |
| 117 | 594 | 1 | 6.1 | 3 | 5.5 | 1 | 9.1 | 6 | 2.8 |
| 111 | 546 | 1 | 6.9 | 4 | 4.8 | 1 | 7.4 | 5 | 3.8 |
| 147 | 732 | 2 | 3.4 | 2 | 8.1 | 1 | 9.2 | 2 | 8.8 |
Disclaimer/Publisher’s Note: The statements, opinions and data contained in all publications are solely those of the individual author(s) and contributor(s) and not of MDPI and/or the editor(s). MDPI and/or the editor(s) disclaim responsibility for any injury to people or property resulting from any ideas, methods, instructions or products referred to in the content. |
© 2024 by the authors. Licensee MDPI, Basel, Switzerland. This article is an open access article distributed under the terms and conditions of the Creative Commons Attribution (CC BY) license (https://creativecommons.org/licenses/by/4.0/).
Share and Cite
Rohana, R.; Hardi, S.; Nasaruddin, N.; Away, Y.; Novandri, A. Multi-Stage ANN Model for Optimizing the Configuration of External Lightning Protection and Grounding Systems. Energies 2024, 17, 4673. https://doi.org/10.3390/en17184673
Rohana R, Hardi S, Nasaruddin N, Away Y, Novandri A. Multi-Stage ANN Model for Optimizing the Configuration of External Lightning Protection and Grounding Systems. Energies. 2024; 17(18):4673. https://doi.org/10.3390/en17184673
Chicago/Turabian StyleRohana, Rohana, Surya Hardi, Nasaruddin Nasaruddin, Yuwaldi Away, and Andri Novandri. 2024. "Multi-Stage ANN Model for Optimizing the Configuration of External Lightning Protection and Grounding Systems" Energies 17, no. 18: 4673. https://doi.org/10.3390/en17184673
APA StyleRohana, R., Hardi, S., Nasaruddin, N., Away, Y., & Novandri, A. (2024). Multi-Stage ANN Model for Optimizing the Configuration of External Lightning Protection and Grounding Systems. Energies, 17(18), 4673. https://doi.org/10.3390/en17184673

