Evaluating Renewable Energy’s Role in Mitigating CO2 Emissions: A Case Study of Solar Power in Finland Using the ARDL Approach
Abstract
1. Introduction
2. The Stage of Knowledge in the Field
2.1. Literature Review of Qualitative Studies on Renewable Energy
2.2. Literature Review of Quantitative Studies on Renewable Energy
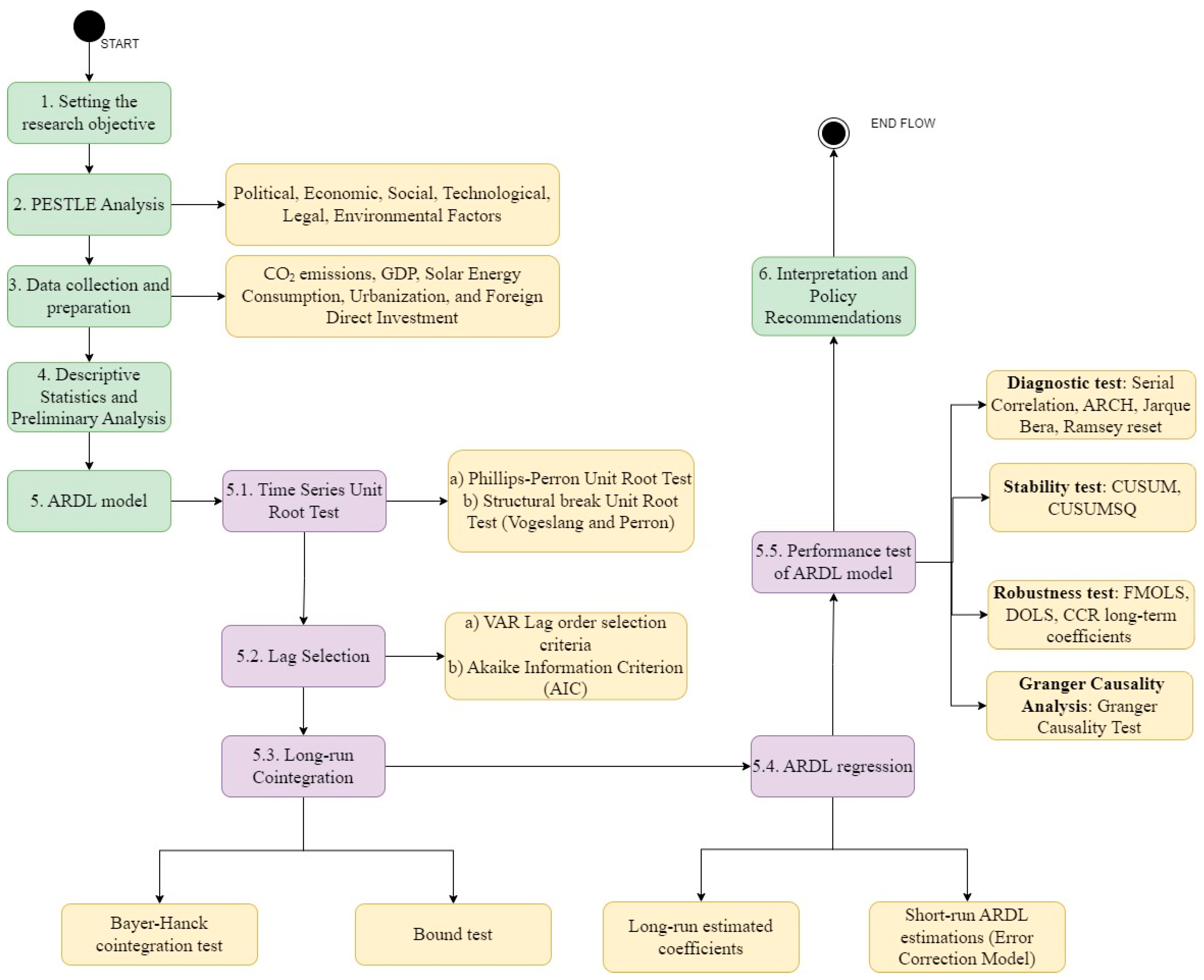
3. Methodology and Data Collection
4. Empirical Results
4.1. Qualitative Analysis: PESTLE Framework
4.2. Quantitative Analysis: ARDL Approach
4.2.1. Diagnostic and Model Stability Assessment
4.2.2. Robustness Checks and Granger Causality Analysis
5. Conclusions
Author Contributions
Funding
Data Availability Statement
Conflicts of Interest
Appendix A
| Acronym | Definition |
|---|---|
| SWOT | Strengths, Weaknesses, Opportunity, and Threats |
| PESTLE | Political, Economic, Social, Technological, Legal, Environmental |
| ARDL | Autoregressive Distributed Lag |
| FDI | Foreign Direct Investments |
| GDP | Gross Domestic Product |
| SOL | Share of primary energy consumption from solar |
| URB | Urbanization |
| ECM | Error Correction Model |
| ECT | Error Correction Term |
| VAR | Vector Autoregression |
| FPE | Final Prediction Error |
| AIC | Akaike Information Criterion |
| SC | Schwarz Information Criterion |
| HQ | Hannan–Quinn Information Criterion |
| PP | Phillips–Perron |
| FMOL | Fully Modified Ordinary Least Squares |
| DOLS | Dynamic Ordinary Least Squares |
| CCR | Canonical Cointegrating Regression |
References
- Pedraza, J.M. The Role of Renewable Energy in the Transition to Green, Low-Carbon Power Generation in Asia. Green Low-Carbon Econ. 2023, 1, 68–84. [Google Scholar] [CrossRef]
- Aslani, A.; Naaranoja, M.; Helo, P.; Antila, E.; Hiltunen, E. Energy Diversification in Finland: Achievements and Potential of Renewable Energy Development. Int. J. Sustain. Energy 2013, 32, 504–514. [Google Scholar] [CrossRef]
- Hyvönen, J.; Koivunen, T.; Syri, S. Possible Bottlenecks in Clean Energy Transitions: Overview and Modelled Effects—Case Finland. J. Clean. Prod. 2023, 410, 137317. [Google Scholar] [CrossRef]
- Juszczyk, O. Roadmap for Renewable Energy Technologies Diffusion: A Comparative Study of Socioeconomic, Regulatory, and Technological Issues in Finland and Poland; University of Vaasa (Vaasan yliopisto): Vaasa, Finland, 2023; ISBN 978-952-395-087-0. [Google Scholar]
- Li, Q.; Cheng, Y.; Li, Q.; Zhang, C.; Ansari, U.; Song, B. Establishment and Evaluation of Strength Criterion for Clayey Silt Hydrate-Bearing Sediments. Energy Sources Part A Recovery Util. Environ. Eff. 2018, 40, 742–750. [Google Scholar] [CrossRef]
- Li, Q.; Wang, Y.; Wang, F.; Wu, J.; Usman Tahir, M.; Li, Q.; Yuan, L.; Liu, Z. Effect of Thickener and Reservoir Parameters on the Filtration Property of CO2 Fracturing Fluid. Energy Sources Part A: Recovery Util. Environ. Eff. 2020, 42, 1705–1715. [Google Scholar] [CrossRef]
- Kansongue, N.; Njuguna, J.; Vertigans, S. A Pestel and Swot Impact Analysis on Renewable Energy Development in Togo. Front. Sustain. 2023, 3, 990173. [Google Scholar] [CrossRef]
- Endiz, M.S.; Coşgun, A.E. Assessing the Potential of Solar Power Generation in Turkey: A Pestle Analysis and Comparative Study of Promising Regions Using PVsyst Software. Sol. Energy 2023, 266, 112153. [Google Scholar] [CrossRef]
- Adelekan, O.A.; Ilugbusi, B.S.; Adisa, O.; Obi, O.C.; Awonuga, K.F.; Asuzu, O.F.; Ndubuisi, N.L. Energy Transition Policies: A Global Review of Shifts Towards Renewable Sources. Eng. Sci. Technol. J. 2024, 5, 272–287. [Google Scholar] [CrossRef]
- Adewnmi, A.; Olu-Lawal, K.A.; Okoli, C.E.; Usman, F.O.; Usiagu, G.S. Sustainable Energy Solutions and Climate Change: A Policy Review of Emerging Trends and Global Responses. World J. Adv. Res. Rev. 2023, 21, 408–420. [Google Scholar] [CrossRef]
- Ullah, A.; Nobanee, H.; Ullah, S.; Iftikhar, H. Renewable Energy Transition and Regional Integration: Energizing the Pathway to Sustainable Development. Energy Policy 2024, 193, 114270. [Google Scholar] [CrossRef]
- Wang, J.; Azam, W. Natural Resource Scarcity, Fossil Fuel Energy Consumption, and Total Greenhouse Gas Emissions in Top Emitting Countries. Geosci. Front. 2024, 15, 101757. [Google Scholar] [CrossRef]
- Kabir, E.; Kumar, P.; Kumar, S.; Adelodun, A.A.; Kim, K.-H. Solar Energy: Potential and Future Prospects. Renew. Sustain. Energy Rev. 2018, 82, 894–900. [Google Scholar] [CrossRef]
- Hayat, M.B.; Ali, D.; Monyake, K.C.; Alagha, L.; Ahmed, N. Solar Energy-A Look into Power Generation, Challenges, and a Solar-Powered Future. Int. J. Energy Res. 2019, 43, 1049–1067. [Google Scholar] [CrossRef]
- Li, M.-J.; Zhu, H.-H.; Guo, J.-Q.; Wang, K.; Tao, W.-Q. The Development Technology and Applications of Supercritical CO2 Power Cycle in Nuclear Energy, Solar Energy and Other Energy Industries. Appl. Therm. Eng. 2017, 126, 255–275. [Google Scholar] [CrossRef]
- Shahsavari, A.; Akbari, M. Potential of Solar Energy in Developing Countries for Reducing Energy-Related Emissions. Renew. Sustain. Energy Rev. 2018, 90, 275–291. [Google Scholar] [CrossRef]
- Solar Energy and the Paris Agreement. Available online: https://green.org/2024/01/30/solar-energy-and-the-paris-agreement/ (accessed on 8 July 2024).
- Ibegbulam, C.; Adeyemi, O.; Fogbonjaiye, O. Adoption of Solar PV in Developing Countries: Challenges and Opportunity. Int. J. Phys. Sci. Res. 2023, 7, 36–57. [Google Scholar]
- Oduro, P.; Simpa, P.; Ekechukwu, D.E. Renewable Energy Expansion: Legal Strategies for Overcoming Regulatory Barriers and Promoting Innovation. World J. Adv. Eng. Technol. Sci. 2024, 12, 168–186. [Google Scholar] [CrossRef]
- Ram, M.; Aghahosseini, A.; Breyer, C. Job Creation during the Global Energy Transition towards 100% Renewable Power System by 2050. Technol. Forecast. Soc. Chang. 2020, 151, 119682. [Google Scholar] [CrossRef]
- Sooriyaarachchi, T.M.; Tsai, I.-T.; El Khatib, S.; Farid, A.M.; Mezher, T. Job Creation Potentials and Skill Requirements in, PV, CSP, Wind, Water-to-Energy and Energy Efficiency Value Chains. Renew. Sustain. Energy Rev. 2015, 52, 653–668. [Google Scholar] [CrossRef]
- Goldberg, Z.A. Solar Energy Development on Farmland: Three Prevalent Perspectives of Conflict, Synergy and Compromise in the United States. Energy Res. Soc. Sci. 2023, 101, 103145. [Google Scholar] [CrossRef]
- Dehalwar, K.; Sharma, S.N. Exploring the Distinctions between Quantitative and Qualitative Research Methods. Think India J. 2024, 27, 7–15. [Google Scholar] [CrossRef]
- Savin-Baden, M.; Howell Major, C. Qualitative Research: The Essential Guide to Theory and Practice, 1st ed.; Routledge: London, UK, 2023; ISBN 978-1-00-337798-6. [Google Scholar]
- Guangul, F.M.; Chala, G.T. Solar Energy as Renewable Energy Source: SWOT Analysis. In Proceedings of the 2019 4th MEC International Conference on Big Data and Smart City (ICBDSC), Muscat, Oman, 15–16 January 2019; IEEE: Piscataway, NJ, USA, 2019; pp. 1–5. [Google Scholar]
- Lupu, A.G.; Dumencu, A.; Atanasiu, M.V.; Panaite, C.E.; Dumitrașcu, G.; Popescu, A. SWOT Analysis of the Renewable Energy Sources in Romania—Case Study: Solar Energy. IOP Conf. Ser. Mater. Sci. Eng. 2016, 147, 12138. [Google Scholar] [CrossRef]
- Pihkola, H.; Tsupari, E.; Kojo, M.; Kujanpää, L.; Nissilä, M.; Sokka, L.; Behm, K. Integrated Sustainability Assessment of CCS—Identifying Non-Technical Barriers and Drivers for CCS Implementation in Finland. Energy Procedia 2017, 114, 7625–7637. [Google Scholar] [CrossRef]
- Salam, M.A.; Khan, S.A. Transition towards Sustainable Energy Production—A Review of the Progress for Solar Energy in Saudi Arabia. Energy Explor. Exploit. 2018, 36, 3–27. [Google Scholar] [CrossRef]
- Holma, A.; Leskinen, P.; Myllyviita, T.; Manninen, K.; Sokka, L.; Sinkko, T.; Pasanen, K. Environmental Impacts and Risks of the National Renewable Energy Targets—A Review and a Qualitative Case Study from Finland. Renew. Sustain. Energy Rev. 2018, 82, 1433–1441. [Google Scholar] [CrossRef]
- Nurhayati, Y.; Ifrani; Said, M.Y.; Yanova, M.H. Carbon Pricing Policy to Support Net Zero Emission: A Comparative Study of Indonesia, Finland and Sweden. EPL 2024, 54, 53–63. [Google Scholar] [CrossRef]
- Kumar, C.M.S.; Singh, S.; Gupta, M.K.; Nimdeo, Y.M.; Raushan, R.; Deorankar, A.V.; Kumar, T.M.A.; Rout, P.K.; Chanotiya, C.S.; Pakhale, V.D.; et al. Solar Energy: A Promising Renewable Source for Meeting Energy Demand in Indian Agriculture Applications. Sustain. Energy Technol. Assess. 2023, 55, 102905. [Google Scholar] [CrossRef]
- Mohtaram, S.; Sina Mohtaram, M.; Sabbaghi, S.; You, X.; Wu, W.; Golsanami, N. Enhancement Strategies in CO2 Conversion and Management of Biochar Supported Photocatalyst for Effective Generation of Renewable and Sustainable Solar Energy. Energy Convers. Manag. 2024, 300, 117987. [Google Scholar] [CrossRef]
- Ahmed, T.Z.Y.; Ahmed, M.E.; Ahmed, Q.A.; Mohamed, A.A. A Review of Electricity Consumption and CO2 Emissions in Gulf Cooperation Council Households and Proposed Scenarios for Its Reduction. Arab. Gulf J. Sci. Res. 2024. ahead-of-print. [Google Scholar] [CrossRef]
- Thompson, S. Strategic Analysis of the Renewable Electricity Transition: Power to the World without Carbon Emissions? Energies 2023, 16, 6183. [Google Scholar] [CrossRef]
- Ajanovic, A. Renewable Fuels—A Comparative Assessment from Economic, Energetic and Ecological Point-of-View up to 2050 in EU-Countries. Renew. Energy 2013, 60, 733–738. [Google Scholar] [CrossRef]
- Dimitrijevic, Z.; Salihbegovic, I. Sustainability Assessment of Increasing Renewable Energy Sources Penetration—JP Elektroprivreda B&H Case Study. Energy 2012, 47, 205–212. [Google Scholar] [CrossRef]
- Sharif, A.; Meo, M.S.; Chowdhury, M.A.F.; Sohag, K. Role of Solar Energy in Reducing Ecological Footprints: An Empirical Analysis. J. Clean. Prod. 2021, 292, 126028. [Google Scholar] [CrossRef]
- Güney, T.; Ince, D. Solar Energy and CO2 Emissions: CCEMG Estimations for 26 Countries. J. Knowl. Econ. 2024, 15, 2383–2400. [Google Scholar] [CrossRef]
- Zhou, S.; Wang, Y.; Zhou, Y.; Clarke, L.E.; Edmonds, J.A. Roles of Wind and Solar Energy in China’s Power Sector: Implications of Intermittency Constraints. Appl. Energy 2018, 213, 22–30. [Google Scholar] [CrossRef]
- Güney, T. Solar Energy, Governance and CO2 Emissions. Renew. Energy 2022, 184, 791–798. [Google Scholar] [CrossRef]
- Oprea, S.-V.; Bâra, A. A Stacked Ensemble Forecast for Photovoltaic Power Plants Combining Deterministic and Stochastic Methods. Appl. Soft Comput. 2023, 147, 110781. [Google Scholar] [CrossRef]
- Oprea, S.-V.; Bâra, A. On-Grid and off-Grid Photovoltaic Systems Forecasting Using a Hybrid Meta-Learning Method. Knowl. Inf. Syst. 2024, 66, 2575–2606. [Google Scholar] [CrossRef]
- Bâra, A.; Oprea, S. Embedding the Weather Prediction Errors (WPE) into the Photovoltaic (PV) Forecasting Method Using Deep Learning. J. Forecast. 2024, 43, 1173–1198. [Google Scholar] [CrossRef]
- Chandrasekharam, D.; Ranjith Pathegama, G. CO2 Emissions from Renewables: Solar Pv, Hydrothermal and EGS Sources. Geomech. Geophys. Geo-Energy Geo-Resour. 2020, 6, 13. [Google Scholar] [CrossRef]
- Al-Janabi, S.; Al-Janabi, Z. Development of Deep Learning Method for Predicting DC Power Based on Renewable Solar Energy and Multi-Parameters Function. Neural Comput. Appl. 2023, 35, 15273–15294. [Google Scholar] [CrossRef]
- Soto, E.A.; Wollega, E.; Vizcarrondo Ortega, A.; Hernandez-Guzman, A.; Bosman, L. Reduction in Emissions by Massive Solar Plant Integration in the US Power Grid. Energies 2024, 17, 1611. [Google Scholar] [CrossRef]
- Kinnunen, J.; Georgescu, I.; Nica, I. Evaluating the Environmental Phillips Curve Hypothesis in the STIRPAT Framework for Finland. Sustainability 2024, 16, 4381. [Google Scholar] [CrossRef]
- Perone, G. The Relationship between Renewable Energy Production and CO2 Emissions in 27 OECD Countries: A Panel Cointegration and Granger Non-Causality Approach. J. Clean. Prod. 2024, 434, 139655. [Google Scholar] [CrossRef]
- Scarlat, E.; Nica, I. Bazele Analizei Afacerii; Economică Publishing: Bucharest, Romania, 2022; ISBN 978-606-0-93011-2. [Google Scholar]
- Barney, J.B.; Hesterly, W.S. Administração Estratégica e Vantagem Competitiva: Conceitos e Casos, 3rd ed.; Pearson Universidades: Victoria, BC, Canada, 2011; ISBN 85-7605-925-8. [Google Scholar]
- De Sousa, G.C.; Castañeda-Ayarza, J.A. PESTEL Analysis and the Macro-Environmental Factors That Influence the Development of the Electric and Hybrid Vehicles Industry in Brazil. Case Stud. Transp. Policy 2022, 10, 686–699. [Google Scholar] [CrossRef]
- Lütkepohl, H.; Xu, F. The Role of the Log Transformation in Forecasting Economic Variables. Empir. Econ. 2012, 42, 619–638. [Google Scholar] [CrossRef]
- Bayer, C.; Hanck, C. Combining Non-cointegration Tests. J. Time Ser. Anal. 2013, 34, 83–95. [Google Scholar] [CrossRef]
- Engle, R.F.; Granger, C.W.J. Co-Integration and Error Correction: Representation, Estimation, and Testing. Econometrica 1987, 55, 251. [Google Scholar] [CrossRef]
- Johansen, S. Statistical Analysis of Cointegration Vectors. J. Econ. Dyn. Control 1988, 12, 231–254. [Google Scholar] [CrossRef]
- Peter Boswijk, H. Testing for an Unstable Root in Conditional and Structural Error Correction Models. J. Econom. 1994, 63, 37–60. [Google Scholar] [CrossRef]
- Banerjee, A.; Dolado, J.; Mestre, R. Error-correction Mechanism Tests for Cointegration in a Single-equation Framework. J. Time Ser. Anal. 1998, 19, 267–283. [Google Scholar] [CrossRef]
- Pesaran, M.H.; Shin, Y.; Smith, R.J. Bounds Testing Approaches to the Analysis of Level Relationships. J. Appl. Econom. 2001, 16, 289–326. [Google Scholar] [CrossRef]
- Samargandi, N.; Fidrmuc, J.; Ghosh, S. Is the Relationship Between Financial Development and Economic Growth Monotonic? Evidence from a Sample of Middle-Income Countries. World Dev. 2015, 68, 66–81. [Google Scholar] [CrossRef]
- Iqbal Chaudhry, N.; Mehmood, A.; Saqib Mehmood, M. Empirical Relationship between Foreign Direct Investment and Economic Growth: An ARDL Co-integration Approach for China. China Financ. Rev. Int. 2013, 3, 26–41. [Google Scholar] [CrossRef]
- Phillips, P.C.B.; Hansen, B.E. Statistical Inference in Instrumental Variables Regression with I(1) Processes. Rev. Econ. Stud. 1990, 57, 99. [Google Scholar] [CrossRef]
- Stock, J.H.; Watson, M.W. A Simple Estimator of Cointegrating Vectors in Higher Order Integrated Systems. Econometrica 1993, 61, 783. [Google Scholar] [CrossRef]
- Ifa, A.; Guetat, I. Analysing Short-Run and Long-Run Causality Relationship among Public Spending, Renewable Energy Consumption, Non-Renewable Energy Consumption and Economic Growth: Evidence from Eight of South Mediterranean Countries. Energy Explor. Exploit. 2022, 40, 554–579. [Google Scholar] [CrossRef]
- Granger, C.W.J. Investigating Causal Relations by Econometric Models and Cross-Spectral Methods. Econometrica 1969, 37, 424. [Google Scholar] [CrossRef]
- Bhattacharjee, A.; Das, J. Assessing the Long-Run and Short-Run Effect of Monetary Variables on Stock Market in the Presence of Structural Breaks: Evidence from Liberalized India. IIM Ranchi J. Manag. Stud. 2023, 2, 70–81. [Google Scholar] [CrossRef]
- Ministry for Foreign Affairs of Finland Finland’s Climate Smart Foreign Policy. Available online: https://um.fi/climate-smart-foreign-policy#International%20climate%20agreements (accessed on 23 July 2024).
- World Economic Forum Finland Is on Track to Meet Some of the World’s Most Ambitious Carbon Neutrality Targets. This Is How It Has Done It. Available online: https://www.weforum.org/agenda/2023/06/finland-carbon-neutral-2035-goals/ (accessed on 23 July 2024).
- Ministry of Economic Affairs and Employment Energy Finland’s Integrated Energy and Climate Plan. Available online: https://energy.ec.europa.eu/system/files/2020-01/fi_final_necp_main_en_0.pdf (accessed on 23 July 2024).
- Business Finland Smart Energy Finland 2017–2020. Available online: https://www.businessfinland.fi/en/for-finnish-customers/services/programs/ended-programs/smart-energy-finland (accessed on 23 July 2024).
- Paukku, E. How Could Finland Promote Renewable-Energy Technology Innovation and Implementation? Clean Energy 2021, 5, 447–463. [Google Scholar] [CrossRef]
- Nair, S.; Viri, R.; Mäkinen, J.; Pöllänen, M.; Liimatainen, H.; O’Hern, S. Effect of Policies to Accelerate the Adoption of Battery Electric Vehicles in Finland—A Delphi Study. Future Transp. 2024, 4, 67–92. [Google Scholar] [CrossRef]
- Solar Reviews How Much Do Solar Panels Cost in Finland, 2024? Available online: https://www.solarreviews.com/solar-panel-cost/minnesota/finland (accessed on 23 July 2024).
- Sähkösopimukset.com Solar Panels and Solar Energy in Finland. Available online: https://xn--shksopimukset-bfb6y.com/en/solar-panels/ (accessed on 23 July 2024).
- Child, M.; Haukkala, T.; Breyer, C. The Role of Solar Photovoltaics and Energy Storage Solutions in a 100% Renewable Energy System for Finland in 2050. Sustainability 2017, 9, 1358. [Google Scholar] [CrossRef]
- Ministry of Economic Affairs and Employment. Finland’s Integrated National Energy and Climate Plan; Ministry of Economic Affairs and Employment of Finland: Helsinki, Finland, 2023. [Google Scholar]
- Howandwhat PESTEL Analysis of Finland. Available online: https://www.howandwhat.net/pestel-analysis-finland/ (accessed on 24 July 2024).
- Global Business Outlook Go Green with GBO: Finland’s Renewable Energy Push. Available online: https://globalbusinessoutlook.com/energy/go-green-with-gbo-finlands-renewable-energy-push/ (accessed on 24 July 2024).
- Finlex Act on Production Support for Electricity Produced with Renewable Energy Sources. Available online: https://www.finlex.fi/fi/laki/ajantasa/2010/20101396 (accessed on 24 July 2024).
- Finlex Electricity Market Act 588/2013. Available online: https://www.finlex.fi/fi/laki/ajantasa/2013/20130588 (accessed on 24 July 2024).
- Finlex Law on Amending the Electricity Market Act. Available online: https://www.finlex.fi/fi/laki/alkup/2023/20230497 (accessed on 24 July 2024).
- SFS Finnish Standards SFS-EN IEC 61215-1-1:2021:En. Available online: https://sales.sfs.fi/en/index/tuotteet/SFSsahko/CENELEC/ID2/6/984682.html.stx (accessed on 24 July 2024).
- SFS Finnish Standards SFS-EN IEC 61730-1:2018:En. Available online: https://sales.sfs.fi/en/index/tuotteet/SFSsahko/CENELEC/ID2/6/668062.html.stx (accessed on 24 July 2024).
- Finnish Solar Energy Association Suomen Aurinkoenergiayhdistys. Available online: https://sary.fi/ (accessed on 24 July 2024).
- Finnish Energy. Available online: https://energia.fi/en/ (accessed on 24 July 2024).
- Environment.fi State of the Environment. Available online: https://www.ymparisto.fi/en/state-environment/climate-change/greenhouse-gas-emissions (accessed on 24 July 2024).
- Ministry of the Environment Environmental Impact Assessment. Available online: https://ym.fi/en/environmental-impact-assessment (accessed on 24 July 2024).
- Alola, A.A.; Adebayo, T.S. The Potency of Resource Efficiency and Environmental Technologies in Carbon Neutrality Target for Finland. J. Clean. Prod. 2023, 389, 136127. [Google Scholar] [CrossRef]
- Kartal, M.T.; Ayhan, F.; Ulussever, T. Impact of Environmental Policy Stringency on Sectoral GHG Emissions: Evidence from Finland and Sweden by Nonlinear Quantile-Based Methods. Int. J. Sustain. Dev. World Ecol. 2024, 1–13. [Google Scholar] [CrossRef]
- Esposito, L. Renewable Energy Consumption and per Capita Income: An Empirical Analysis in Finland. Renew. Energy 2023, 209, 558–568. [Google Scholar] [CrossRef]
- Wang, Y.; Adebayo, T.S.; Ai, F.; Quddus, A.; Umar, M.; Shamansurova, Z. Can Finland Serve as a Model for Other Developed Countries? Assessing the Significance of Energy Efficiency, Renewable Energy, and Country Risk. J. Clean. Prod. 2023, 428, 139306. [Google Scholar] [CrossRef]
- Phillips, P.C.B.; Perron, P. Testing for a Unit Root in Time Series Regression. Biometrika 1988, 75, 335–346. [Google Scholar] [CrossRef]
- Vogelsang, T.J.; Perron, P. Additional Tests for a Unit Root Allowing for a Break in the Trend Function at an Unknown Time. Int. Econ. Rev. 1998, 39, 1073. [Google Scholar] [CrossRef]
- Elliott, G.; Jansson, M.; Pesavento, E. Optimal Power for Testing Potential Cointegrating Vectors with Known Parameters for Nonstationarity. J. Bus. Econ. Stat. 2005, 23, 34–48. [Google Scholar]
- Gregory, A.; Haug, A.; Lomuto, N. Mixed Signals among Tests for Cointegration. J. Appl. Econom. 2004, 19, 89–98. [Google Scholar]
- Pesavento, E. Analytical Evaluation of the Power of Tests for the Absence of Cointegration. J. Econom. 2004, 122, 349–384. [Google Scholar] [CrossRef]
- Georgescu, I.; Kinnunen, J. The Role of Foreign Direct Investments, Urbanization, Productivity, and Energy Consumption in Finland’s Carbon Emissions: An ARDL Approach. Environ. Sci. Pollut. Res. 2023, 30, 87685–87694. [Google Scholar] [CrossRef]
- Bhowmik, D. Decoupling CO2 Emissions in Nordic Countries: Panel Data Analysis. SocioEcon. Chall. 2019, 3, 15–30. [Google Scholar] [CrossRef]
- Wang, Q.; Wang, S. Is Energy Transition Promoting the Decoupling Economic Growth from Emission Growth? Evidence from the 186 Countries. J. Clean. Prod. 2020, 260, 120768. [Google Scholar] [CrossRef]
- Dai, H.; Xie, X.; Xie, Y.; Liu, J.; Masui, T. Green Growth: The Economic Impacts of Large-Scale Renewable Energy Development in China. Appl. Energy 2016, 162, 435–449. [Google Scholar] [CrossRef]





| First Author, Year, Ref. | Objective | Methods | Main Findings |
|---|---|---|---|
| Guangul, 2019, [25] | Assessment of the advantages, disadvantages, possibilities, and threats related to solar energy utilization. | SWOT Analysis |
|
| Lupu, 2016, [26] | The authors assess Romania’s renewable energy sector’s potential, present situation, and future perspective, with a particular emphasis on solar energy. | SWOT Analysis |
|
| Pihkola, 2017, [27] | Sustainability analysis of carbon capture and storage (CCS) technologies from a multidisciplinary perspective. Also, another objective of this study is to identify the main factors and barriers influencing the implementation of CCS technologies in Finland and the impact on the general environment. | PESTLE Analysis |
|
| Shahsavari, 2018, [16] | Benefits of solar energy utilization and barriers to widespread adoption. | Literature review | Identifies technological and economic barriers to solar energy adoption |
| Salam, 2018, [28] | Factors driving Saudi Arabia’s shift towards solar energy. | Case study—qualitative analysis | Photovoltaic systems are an effective way to provide basic energy services. |
| Kumar, 2023, [31] | Evaluation of the actual status, importance, availability, and applications of solar technologies in Indian agriculture. The study also analyzes the socioeconomic and environmental impact, economic benefits, strengths, weaknesses, and future technological potential of solar energy in agriculture. | SWOT analysis; Economic analysis; Literature review; Environmental Impact Assessment. |
|
| Mohtaram, 2024, [32] | The study explores biochar-based photocatalytic methods for CO2 conversion and hydrogen (H2) production in solar fuel generation, highlighting the importance of improving the efficiency and stability of these photocatalysts. | Evaluation of current approaches in CO2 conversion and associated strategies, including the use of solar concentrators and thermal methods to improve the generation of solar fuels by artificial photosynthesis. |
|
| Ahmed, 2024, [33] | The study assesses current electricity consumption in households in the Gulf Cooperation Council (GCC) and proposes three scenarios for reducing energy consumption and CO2 emissions. | SWOT analysis. PESTLE analysis. |
|
| Thompson, 2023, [34] | In order to slow down climate change, the study investigates the role that electricity plays in the switch to renewable energy sources. | Systematic analysis of literature review. PESTLE analysis. |
|
| First Author, Year, Ref. | Objective | Methods | Main Findings |
|---|---|---|---|
| Al-Janabi, 2023, [45] | Evaluation and development of a software model to maximize solar energy production using advanced prediction techniques and multi-parameter objective functions. | Deep learning method (DMP-DGBM). |
|
| Soto, 2024, [46] | Evaluating the carbon reduction impact of solar energy integration into specific U.S. electric grids. | Scenario analysis |
|
| Kinnunen, 2024, [47] | Evaluating the Environmental Phillips Curve Hypothesis in Finland’s STIRPAT 1990–2022 to understand the balance between economic growth and environmental impact. | Autoregressive distributed lag (ARDL) |
|
| Güney, 2024, [38] | The study examines the long-term relationships between solar power, globalization, coal power consumption, economic growth, and CO2 emissions in 26 countries over the period 2000–2019. | The method of correlated effects on mean groups (CCEMG); The OLS, FMOLS, and CCEMG estimates. |
|
| Perone, 2024, [48] | The study examines the long-term relationship between decoupled renewable energy production and carbon dioxide (CO2) emissions per capita for a group of 27 OECD countries over the period 1965–2020. | Panel-autoregressive distributed lag (ARDL) models. |
|
| Variables | Acronym | Measurement Unit | Source |
|---|---|---|---|
| emissions per capita | tonnes | Our World in Data | |
| Foreign direct investments, net inflows | FDI | % of GDP | Our World in Data |
| Gross domestic product | GDP | constant 2015 $USD | Our World in Data |
| Share of primary energy consumption from solar | SOL | % | Our World in Data |
| Urbanization | URB | % | Our World in Data |
| Political | Economic | Social | Technological | Legal | Environment |
|---|---|---|---|---|---|
| Government support: Finland has strong policies to support renewable energy, including subsidies and incentives for solar installations. | Upfront costs: Installing solar panels involves high upfront costs, but long-term costs are reduced due to low maintenance and savings on energy bills. | Public awareness: Increasing awareness among the population about the benefits of renewable energy and the impact on the environment. | Innovation and development: Technological progress in the efficiency of solar panels and the development of new materials to increase efficiency and durability. | Favorable legislation: Laws that support the installation of solar panels and provide tax breaks for the adoption of renewable energy. | Emission reduction: Solar energy contributes significantly to the reduction of CO2 emissions, supporting efforts to combat climate change. |
| International agreements: Joining the Paris Agreement and other international commitments requiring a clear target for reducing CO2 emissions. | Job creation: The development of solar energy creates employment opportunities in the solar system installation and maintenance sector. | Social acceptance: Community support and acceptance of solar technologies as viable energy solutions. | Integration with existing grids: Need for infrastructure development to effectively integrate solar energy into existing power grids. | Norms and standards: Clear regulations on the quality and safety of solar installations to ensure compliance and optimal performance. | Protection of natural resources: The use of solar energy reduces the pressure on natural resources and contributes to the preservation of the environment. |
| Regulations: Strict regulatory policies on CO2 emissions and promoting the use of green energy to meet climate target. | Energy independence: Increasing the use of solar energy can reduce dependence on fossil fuel imports, stabilizing the economy in the long term. | Education and training: The need for educational programs to train solar energy specialists and promote widespread adoption. | Storage solutions: Advances in energy storage technologies are essential to manage the intermittency of solar power and ensure a steady flow of power. | Contractual agreements: The need for strong contracts for the supply of solar energy and ensuring a legal framework for investment. | Impact on biodiversity: Solar installations must be carefully planned to minimize impact on natural habitats and biodiversity. |
| GDP | SOL | URB | FDI | ||
|---|---|---|---|---|---|
| Mean | 2.35 | 10.56 | 5.70 | 4.41 | 1.08 |
| Median | 2.43 | 10.63 | 6.35 | 4.41 | 1.55 |
| Maximum | 2.63 | 10.75 | 1.14 | 4.45 | 2.37 |
| Minimum | 1.87 | 10.23 | 7.78 | 4.37 | 1.31 |
| Std. Dev. | 0.20 | 0.17 | 1.83 | 0.02 | 1.05 |
| Skewness | 0.92 | 0.66 | 1.28 | 0.03 | 0.86 |
| Kurtosis | 2.73 | 1.99 | 3.67 | 1.94 | 2.65 |
| Jarque–Bera | 3.90 | 3.14 | 7.95 | 1.25 | 3.53 |
| Probability | 0.14 | 0.20 | 0.01 | 0.53 | 0.17 |
| Variable | Level | First Difference | Order of Integration |
|---|---|---|---|
| T-Statistics | T-Statistics | ||
| 0.76 (0.95) | 73.45 *** (0.00) | I (1) | |
| GDP | 0.99 (0.93) | 4.22 ** (0.01) | I (1) |
| SOL | 0.40 (0.98) | 7.89 *** (0.00) | I (1) |
| URB | 2.42 (0.35) | 3.69 ** (0.03) | I (1) |
| FDI | 2.83 (0.20) | 9.32 *** (0.00) | I (1) |
| Variables | Level | First Difference | Order of Integration | ||
|---|---|---|---|---|---|
| T-Statistics | Break Year | T-Statistics | Break Year | ||
| −2.58 (0.87) | 2011 | −8.15 *** (0.00) | 2003 | I (1) | |
| GDP | −3.79 (0.23) | 1996 | −7.11 *** (0.00) | 2008 | I (1) |
| SOL | −2.90 (0.73) | 2014 | −6.59 *** (0.00) | 2015 | I (1) |
| URB | −8.73 *** (0.00) | 2009 | −4.31 * (0.07) | 2011 | I (0) |
| FDI | −7.11 *** (0.00) | 1997 | −11.81 *** (0.00) | 1998 | I (0) |
| Lag | LogL | LR | FPE | AIC | SC | HQ |
|---|---|---|---|---|---|---|
| 0 | 77.14 | N/A | 8.48 | 8.24 | 8.46 | |
| 1 | 228.90 | 196.40 * | * | 21.53 * | 23.25 | |
| 2 | 261.98 | 23.34 | 24.35 * | 21.65 | 24.08 * |
| Tests | Engel–Granger EG | Johansen J | Banerjee BA | Boswijk BO |
|---|---|---|---|---|
| Test statistic | 4.02 | 43.35 | 4.16 | 26.97 |
| p-value | 0.11 | 0.00 | 0.03 | 0.00 |
| EG-J | 16.02 | 5% critical value, 10.57 | ||
| EG-J-BA-BO | 35.55 | 5% critical value, 20.14 | ||
| Tests | Value | K (Number of Regressors) |
|---|---|---|
| F-statistic | 4.92 | 4 |
| Critical value bounds | ||
| Significance | I (0) | I (1) |
| 10% | 2.20 | 3.09 |
| 5% | 2.56 | 3.49 |
| 1% | 3.29 | 4.37 |
| Variables | Coefficient | T-Statistics | Prob. |
|---|---|---|---|
| GDP | 0.99 | 3.88 | 0.00 *** |
| SOL | 0.09 | 4.79 | 0.00 *** |
| URB | 5.01 | 1.76 | 0.09 * |
| FDI | 0.07 | 2.18 | 0.04 ** |
| C | 13.58 | 1.25 | 0.22 |
| Variables | Coefficient | T-Statistics | Prob. |
|---|---|---|---|
| D(GDP) | 2.61 | 4.86 | 0.00 *** |
| D(SOL) | 0.20 | 4.21 | 0.00 *** |
| D(URB) | 14.85 | 2.69 | 0.01 *** |
| CointEq (−1) | 0.83 | 6.18 | 0.00 *** |
| R-squared | 0.66 | ||
| Adjusted R-squared | 0.61 | ||
| Diagnostic Test | Decision Statistics [p-Value] | |
|---|---|---|
| Serial Correlation | There is no serial correlation in the residuals | Accept 0.87 [0.43] |
| Heteroscedasticity (ARCH) | There is no autoregressive conditional heteroscedasticity | Accept 0.01 [0.90] |
| Jarque–Bera | Normal distribution | Accept 1.15 [0.56] |
| Ramsey RESET | Absence of model misspecification | Accept 0.38 [0.70] |
| Variables | FMOLS Coefficient, (t-Statistics), [p-Value] | DOLS Coefficient, (t-Statistics), [p-Value] | CCR Coefficient, (t-Statistics), [p-Value] |
|---|---|---|---|
| GDP | 1.02 | 0.88 | 1.00 |
| (4.72) | (3.34) | (4.55) | |
| [0.00] *** | [0.00] *** | [0.00] *** | |
| SOL | −0.09 | −0.10 | −0.09 |
| (−3.81) | (−4.69) | (−4.28) | |
| [0.00] *** | [0.00] *** | [0.00] *** | |
| URB | −6.44 | −4.89 | −6.69 |
| (−2.26) | (−1.92) | (−2.94) | |
| [0.03] ** | [0.06] * | [0.00] *** | |
| FDI | −0.03 | −0.01 | −0.03 |
| (−1.63) | (−0.58) | (−1.12) | |
| [0.12] | [0.56] | [0.22] | |
| C | 2.03 | 14.06 | 20.14 |
| (1.74) | (1.43) | (2.27) | |
| [0.10] | [0.16] | [0.03] ** |
| Null Hypothesis | F-Statistic | Prob. | Conclusion |
|---|---|---|---|
| GDP d.n.G.c. CO2 | 2.19 | 0.13 | |
| CO2 d.n.G.c. GDP | 1.77 | 0.18 | |
| SOL d.n.G.c. CO2 | 3.18 | 0.05 * | |
| CO2 d.n.G.c. SOL | 1.60 | 0.22 | |
| URB d.n.G.c. CO2 | 3.03 | 0.06 * | |
| CO2 d.n.G.c. URB | 0.52 | 0.59 | |
| FDI d.n.G.c. CO2 | 0.16 | 0.85 | |
| CO2 d.n.G.c. FDI | 0.56 | 0.57 | |
| SOL d.n.G.c. GDP | 0.24 | 0.78 | |
| GDP d.n.G.c. SOL | 0.25 | 0.77 | |
| URB d.n.G.c. GDP | 1.91 | 0.16 | |
| GDP d.n.G.c. URB | 0.46 | 0.63 | |
| FDI d.n.G.c. GDP | 0.67 | 0.51 | |
| GDP d.n.G.c. FDI | 1.44 | 0.25 | |
| URB d.n.G.c. SOL | 3.31 | 0.05 * | |
| SOL d.n.G.c. URB | 0.27 | 0.76 | |
| FDI d.n.G.c. SOL | 0.42 | 0.65 | |
| SOL d.n.G.c. FDI | 0.15 | 0.85 | |
| FDI d.n.G.c. URB | 0.73 | 0.48 | |
| URB d.n.G.c. FDI | 1.23 | 0.30 |
Disclaimer/Publisher’s Note: The statements, opinions and data contained in all publications are solely those of the individual author(s) and contributor(s) and not of MDPI and/or the editor(s). MDPI and/or the editor(s) disclaim responsibility for any injury to people or property resulting from any ideas, methods, instructions or products referred to in the content. |
© 2024 by the authors. Licensee MDPI, Basel, Switzerland. This article is an open access article distributed under the terms and conditions of the Creative Commons Attribution (CC BY) license (https://creativecommons.org/licenses/by/4.0/).
Share and Cite
Nica, I.; Georgescu, I.; Kinnunen, J. Evaluating Renewable Energy’s Role in Mitigating CO2 Emissions: A Case Study of Solar Power in Finland Using the ARDL Approach. Energies 2024, 17, 4152. https://doi.org/10.3390/en17164152
Nica I, Georgescu I, Kinnunen J. Evaluating Renewable Energy’s Role in Mitigating CO2 Emissions: A Case Study of Solar Power in Finland Using the ARDL Approach. Energies. 2024; 17(16):4152. https://doi.org/10.3390/en17164152
Chicago/Turabian StyleNica, Ionuț, Irina Georgescu, and Jani Kinnunen. 2024. "Evaluating Renewable Energy’s Role in Mitigating CO2 Emissions: A Case Study of Solar Power in Finland Using the ARDL Approach" Energies 17, no. 16: 4152. https://doi.org/10.3390/en17164152
APA StyleNica, I., Georgescu, I., & Kinnunen, J. (2024). Evaluating Renewable Energy’s Role in Mitigating CO2 Emissions: A Case Study of Solar Power in Finland Using the ARDL Approach. Energies, 17(16), 4152. https://doi.org/10.3390/en17164152

