Adaptive Charging Simulation Model for Different Electric Vehicles and Mobility Patterns
Abstract
1. Introduction
- The charging simulation model makes use of technical data from different EVs, which results in charging load profiles with greater realism.
- The proposed methodology has the capacity to scale many EVs and the possibility of expanding new EVs.
- The developed model is adaptable to any energy system, provided existing EVs are considered and the mobility parameters of the region under study are adjusted.
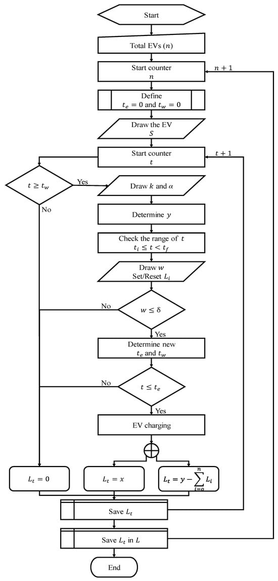
2. Electric Vehicle Charging Simulation Model
Model Development
- is the charging time for the selected charging standard (hours);
- is the energy demand average for charging the EV (kWh/h);
- is the battery capacity (kWh);
- is the maximum load constant, established in 80% ( = 0.8);
- is the battery discharge time (hours);
- is the total of hours in a day ( = 24 h);
- is the battery driving range (km);
- is the daily average driving distance by a car, established at 40 km ( = 40).
3. Validation of the Electric Vehicle Charging Simulation Model
Charging Simulation of the Electric Vehicles Selected for Model Testing
4. Charging Simulation of Many Electric Vehicles
4.1. Simulation of the Pattern Charging Load Profile Considering Different Charging Standards
4.2. Assessment of Charging Load Profiles for Fixed Charging Standards
4.3. Comparative Analysis between Charging Load Profiles of Many Electric Vehicles
5. Conclusions
Author Contributions
Funding
Data Availability Statement
Acknowledgments
Conflicts of Interest
Appendix A
| Vehicle Model | Manufacturer | Model Year | Type | Charging Standard | (h) | (kWh) | (km) | (kWh/h) | (kWh) | (h) | (h) |
|---|---|---|---|---|---|---|---|---|---|---|---|
| Prius Prime | Toyota | 2018 | PHEV | Level 1 | 5.5 | 8.8 | 40 | 1.28 | 7.04 | 5.5 | 24.7 |
| Level 2 | 2.1 | 3.352 | 2.1 | 21.3 | |||||||
| DCFC | - | - | - | - | - | ||||||
| Leaf | Nissan | 2018 | BEV | Level 1 | 35 | 40 | 243 | 0.914 | 32 | 35 | 151.64 |
| Level 2 | 7.5 | 4.267 | 7.5 | 124.14 | |||||||
| DCFC | 0.5 | 64 | 0.5 | 117.14 | |||||||
| Volt | Chevrolet | 2018 | PHEV | Level 1 | 13 | 18.4 | 85 | 1.132 | 14.72 | 13 | 53.8 |
| Level 2 | 4.5 | 3.271 | 4.5 | 45.3 | |||||||
| DCFC | 0.33 | 44.606 | 0.33 | 41.13 | |||||||
| Bolt | Chevrolet | 2019 | BEV | Level 1 | - | 60 | 383 | - | - | - | - |
| Level 2 | 9.3 | 5.161 | 48 | 9.3 | 193.14 | ||||||
| DCFC | 1.33 | 36.09 | 1.33 | 185.17 | |||||||
| Spark | Chevrolet | 2016 | BEV | Level 1 | - | 19 | 132 | - | - | - | - |
| Level 2 | 7 | 2.171 | 15.2 | 7 | 70.36 | ||||||
| DCFC | 0.75 | 20.267 | 0.75 | 64.11 | |||||||
| Fit | Honda | 2014 | BEV | Level 1 | 15 | 20 | 132 | 1.067 | 16 | 15 | 78.36 |
| Level 2 | 3 | 5.333 | 3 | 66.36 | |||||||
| DCFC | - | - | - | - | - | ||||||
| Clarity | Honda | 2018 | PHEV | Level 1 | 12 | 25.5 | 75 | 1.7 | 20.4 | 12 | 48 |
| Level 2 | 2.5 | 8.16 | 20.4 | 2.5 | 38.5 | ||||||
| DCFC | - | - | - | - | - | ||||||
| Model S | Tesla | 2018 | BEV | Level 1 | 96.7 | 100 | 506 | 0.827 | 80 | 96.7 | 339.58 |
| Level 2 | 10.7 | 7.477 | 10.7 | 253.58 | |||||||
| DCFC | 1.33 | 60.15 | 1.33 | 244.21 | |||||||
| Model X | Tesla | 2018 | BEV | Level 1 | 89 | 100 | 465 | 0.899 | 80 | 89 | 312.2 |
| Level 2 | 9.5 | 8.421 | 9.5 | 232.7 | |||||||
| DCFC | 1.33 | 60.150 | 1.33 | 224.53 | |||||||
| Model 3 | Tesla | 2017 | BEV | Level 1 | - | 50 | 354 | - | - | - | - |
| Level 2 | 12 | 3.333 | 40 | 12 | 181.92 | ||||||
| DCFC | 52/60 | 46.154 | 52/60 | 170.787 | |||||||
| Kia Soul | Kia | 2018 | BEV | Level 1 | 24 | 30 | 177 | 1 | 24 | 24 | 108.96 |
| Level 2 | 4.8 | 5 | 4.8 | 89.76 | |||||||
| DCFC | 0.75 | 32 | 0.75 | 85.71 | |||||||
| Focus | Ford | 2016 | BEV | Level 1 | 20 | 23 | 161 | 0.92 | 18.4 | 20 | 97.28 |
| Level 2 | 3.5 | 5.257 | 3.5 | 80.78 | |||||||
| DCFC | 0.5 | 36.8 | 0.5 | 77.78 | |||||||
| i-MiEV | Mitsubishi | 2017 | BEV | Level 1 | 22 | 16 | 180 | 0.582 | 12.8 | 22 | 108.4 |
| Level 2 | 6 | 2.133 | 6 | 92.4 | |||||||
| DCFC | 0.5 | 25.6 | 0.5 | 86.9 | |||||||
| e-Golf | Volkswagen | 2017 | BEV | Level 1 | - | 35.8 | 201 | - | - | - | - |
| Level 2 | 6 | 4.773 | 28.64 | 6 | 102.48 | ||||||
| DCFC | 1 | 28.64 | 1 | 97.48 | |||||||
| E-Up | Volkswagen | 2018 | BEV | Level 1 | - | 20 | 159 | - | - | - | - |
| Level 2 | 9 | 1.778 | 16 | 9 | 85.32 | ||||||
| DCFC | 0.5 | 32 | 0.5 | 76.82 | |||||||
| Zoe | Renault | 2017 | BEV | Level 1 | 16 | 41 | 400 | 2.05 | 32.8 | 16 | 208 |
| Level 2 | 4.5 | 7.289 | 4.5 | 196.5 | |||||||
| DCFC | 2.67 | 12.284 | 2.67 | 194.67 | |||||||
| Twizy | Renault | 2017 | BEV | Level 1 | - | 6.1 | 100 | - | - | - | - |
| Level 2 | 3 | 1.627 | 4.88 | 3 | 51 | ||||||
| DCFC | - | - | - | - | - | ||||||
| i3 | BMW | 2018 | BEV and PHEV | Level 1 | 13 | 33 | 183 | 2.031 | 26.4 | 13 | 100.84 |
| Level 2 | 5 | 5.28 | 5 | 92.84 | |||||||
| DCFC | 0.5 | 52.8 | 0.5 | 88.34 | |||||||
| Nixon | TATA | 2020 | BEV | Level 1 | - | 30.2 | 312 | - | - | - | - |
| Level 2 | 8 | 3.02 | 24.16 | 8 | 157.76 | ||||||
| DCFC | 1 | 24.16 | 1 | 150.76 | |||||||
| Tigor | TATA | 2020 | BEV | Level 1 | 11.2 | 16.2 | 142 | 1.157 | 12.96 | 11.2 | 79.36 |
| Level 2 | 6 | 2.16 | 6 | 74.16 | |||||||
| DCFC | - | - | - | - | - | ||||||
| Kona | Hyundai | 2019 | BEV | Level 1 | - | 64 | 455 | - | - | - | - |
| Level 2 | 37/6 | 8.303 | 51.2 | 37/6 | 224.567 | ||||||
| DCFC | 0.9 | 56.889 | 0.9 | 219.3 | |||||||
| Kona | Hyundai | 2019 | BEV | Level 1 | - | 39.2 | 288 | - | - | - | - |
| Level 2 | 9.5 | 3.301 | 31.36 | 9.5 | 147.74 | ||||||
| DCFC | 0.9 | 34.844 | 0.9 | 139.14 | |||||||
| e-Verito | Mahindra | 2017 | BEV | Level 1 | - | 21.2 | 181 | - | - | - | - |
| Level 2 | 6 | 2.827 | 16.96 | 6 | 92.88 | ||||||
| DCFC | 2.1 | 8.076 | 2.1 | 88.98 | |||||||
| e2o plus | Mahindra | 2016 | BEV | Level 1 | - | 16 | 140 | - | - | - | - |
| Level 2 | 5 | 2.56 | 12.8 | 5 | 72.2 | ||||||
| DCFC | 1.5 | 8.533 | 12.8 | 1.5 | 68.7 | ||||||
| e-tron S Sportback | Audi | 2022 | BEV | Level 1 | 44.25 | 95 | 335 | 1.718 | 76 | 44.25 | 205.05 |
| Level 2 | 9.25 | 8.216 | 76 | 9.25 | 170.05 | ||||||
| DCFC | 0.5 | 152 | 76 | 0.5 | 161.3 |
Appendix B
| Vehicle Model | Manufacturer | Total Number of Vehicles | ||||||||||
|---|---|---|---|---|---|---|---|---|---|---|---|---|
| Pattern | P1 | P2 | P3 | P4 | P5 | P6 | P7 | P8 | P9 | P10 | ||
| Prius Prime | Toyota | 39,918 | 39,813 | 39,982 | 40,175 | 39,945 | 39,900 | 39,668 | 39,956 | 40,159 | 39,860 | 39,962 |
| Leaf | Nissan | 39,770 | 40,256 | 40,028 | 39,968 | 40,515 | 39,892 | 39,820 | 40,094 | 39,964 | 40,000 | 40,113 |
| Volt | Chevrolet | 39,975 | 39,895 | 39,968 | 40,018 | 40,122 | 39,748 | 40,404 | 39,877 | 40,090 | 40,348 | 40,438 |
| Bolt | Chevrolet | 40,215 | 39,751 | 39,797 | 40,188 | 40,036 | 40,026 | 40,270 | 39,803 | 39,966 | 39,809 | 39,677 |
| Spark | Chevrolet | 39,897 | 39,979 | 40,280 | 39,994 | 40,160 | 39,801 | 39,874 | 40,013 | 40,038 | 39,939 | 39,968 |
| Fit | Honda | 40,407 | 39,907 | 39,963 | 39,902 | 39,979 | 39,837 | 39,817 | 39,567 | 40,015 | 39,949 | 40,004 |
| Clarity | Honda | 39,982 | 39,986 | 40,054 | 39,821 | 40,273 | 39,766 | 40,251 | 39,858 | 39,741 | 39,921 | 40,091 |
| Model S | Tesla | 39,966 | 39,634 | 40,034 | 40,188 | 40,080 | 39,547 | 39,752 | 40,119 | 40,103 | 39,966 | 40,060 |
| Model X | Tesla | 39,808 | 40,066 | 39,761 | 39,832 | 39,935 | 40,098 | 40,112 | 39,882 | 40,252 | 39,899 | 40,077 |
| Model 3 | Tesla | 40,265 | 40,166 | 39,791 | 40,046 | 39,766 | 40,151 | 40,180 | 40,002 | 39,700 | 40,200 | 39,597 |
| Kia Soul | Kia | 39,855 | 40,087 | 40,251 | 39,552 | 39,974 | 39,933 | 39,706 | 39,776 | 39,847 | 40,104 | 39,963 |
| Focus | Ford | 39,716 | 40,040 | 40,127 | 39,875 | 39,423 | 40,277 | 39,817 | 40,126 | 40,133 | 39,727 | 39,972 |
| i-MiEV | Mitsubishi | 39,950 | 39,986 | 40,290 | 40,191 | 39,990 | 39,889 | 40,058 | 39,997 | 39,890 | 39,928 | 39,763 |
| e-Golf | Volkswagen | 39,797 | 39,833 | 39,864 | 40,234 | 39,874 | 40,041 | 40,077 | 39,705 | 39,905 | 39,935 | 40,397 |
| E-Up | Volkswagen | 40,098 | 40,310 | 39,899 | 39,865 | 39,728 | 40,242 | 39,820 | 39,956 | 40,113 | 40,211 | 40,084 |
| Zoe | Renault | 40,070 | 40,165 | 40,196 | 39,755 | 40,145 | 39,999 | 40,141 | 39,992 | 40,035 | 40,243 | 39,945 |
| Twizy | Renault | 40,033 | 39,958 | 40,125 | 39,852 | 40,038 | 39,646 | 39,975 | 40,255 | 39,907 | 39,878 | 39,889 |
| i3 | BMW | 40,256 | 40,014 | 40,085 | 39,957 | 40,090 | 39,883 | 39,811 | 39,983 | 40,346 | 40,053 | 39,967 |
| Nixon | TATA | 40,024 | 39,774 | 39,623 | 40,160 | 39,958 | 40,049 | 40,275 | 40,354 | 39,833 | 40,054 | 39,963 |
| Tigor | TATA | 39,727 | 40,146 | 40,060 | 40,208 | 40,146 | 40,538 | 40,033 | 39,887 | 40,238 | 39,809 | 40,136 |
| Kona | Hyundai | 39,896 | 40,248 | 40,025 | 40,022 | 39,902 | 40,240 | 39,796 | 40,220 | 40,171 | 40,278 | 39,908 |
| Kona | Hyundai | 40,054 | 39,983 | 40,151 | 39,694 | 40,061 | 39,925 | 39,905 | 40,573 | 39,701 | 40,171 | 40,182 |
| e-Verito | Mahindra | 39,948 | 39,729 | 39,685 | 40,279 | 39,989 | 39,978 | 39,938 | 40,072 | 40,279 | 39,850 | 39,731 |
| e2o plus | Mahindra | 40,045 | 39,984 | 40,106 | 40,211 | 39,779 | 40,204 | 40,058 | 40,046 | 39,588 | 39,711 | 40,151 |
| e-tron S Sportback | Audi | 40,328 | 40,290 | 39,855 | 40,013 | 40,092 | 40,390 | 40,442 | 39,887 | 39,986 | 40,157 | 39,962 |
References
- IEA. Greenhouse Gas Emissions from Energy Data Explorer; International Energy Agency: Paris, France, 2023. [Google Scholar]
- Fakhrooeian, P.; Pitz, V. Scheduling the Charging and Discharging Events of Electric Vehicles for Quasi Dynamic Load Flow Calculations of a Low-Voltage Distribution Grid with Regard to Stochastic Behavior and Grid Requirements. Electr. Power Syst. Res. 2023, 216, 109021. [Google Scholar] [CrossRef]
- Hannan, M.A.; Lipu, M.S.H.; Hussain, A.; Mohamed, A. A Review of Lithium-Ion Battery State of Charge Estimation and Management System in Electric Vehicle Applications: Challenges and Recommendations. Renew. Sustain. Energy Rev. 2017, 78, 834–854. [Google Scholar] [CrossRef]
- Da Silva, S.F.; Eckert, J.J.; Silva, F.L.; Silva, L.C.A.; Dedini, F.G. Multi-Objective Optimization Design and Control of Plug-in Hybrid Electric Vehicle Powertrain for Minimization of Energy Consumption, Exhaust Emissions and Battery Degradation. Energy Convers. Manag. 2021, 234, 113909. [Google Scholar] [CrossRef]
- Liu, Y.; Chen, H.; Li, Y.; Gao, J.; Dave, K.; Chen, J.; Li, T.; Tu, R. Exhaust and Non-Exhaust Emissions from Conventional and Electric Vehicles: A Comparison of Monetary Impact Values. J. Clean. Prod. 2022, 331, 129965. [Google Scholar] [CrossRef]
- Fernandes, P.; Macedo, E.; Tomás, R.; Coelho, M.C. Hybrid Electric Vehicle Data-Driven Insights on Hot-Stabilized Exhaust Emissions and Driving Volatility. Int. J. Sustain. Transp. 2024, 18, 84–102. [Google Scholar] [CrossRef]
- Oliveri, L.M.; D’Urso, D.; Trapani, N.; Chiacchio, F. Electrifying Green Logistics: A Comparative Life Cycle Assessment of Electric and Internal Combustion Engine Vehicles. Energies 2023, 16, 7688. [Google Scholar] [CrossRef]
- Safarian, S. Environmental and Energy Impacts of Battery Electric and Conventional Vehicles: A Study in Sweden under Recycling Scenarios. Fuel Commun. 2023, 14, 100083. [Google Scholar] [CrossRef]
- Zhang, H.; Zhao, F.; Hao, H.; Liu, Z. Comparative Analysis of Life Cycle Greenhouse Gas Emission of Passenger Cars: A Case Study in China. Energy 2023, 265, 126282. [Google Scholar] [CrossRef]
- Zhao, Y.; Jiang, Z.; Chen, X.; Liu, P.; Peng, T.; Shu, Z. Toward Environmental Sustainability: Data-Driven Analysis of Energy Use Patterns and Load Profiles for Urban Electric Vehicle Fleets. Energy 2023, 285, 129465. [Google Scholar] [CrossRef]
- Hasan, K.N.; Muttaqi, K.M.; Borboa, P.; Scira, J.; Zhang, Z.; Leishman, M. Distribution Network Voltage Analysis with Data-Driven Electric Vehicle Load Profiles. Sustain. Energy Grids Netw. 2023, 36, 101216. [Google Scholar] [CrossRef]
- Meintjes, T.; Castro, R.; Pires, A.J. Impact of Vehicle Charging on Portugal’s National Electricity Load Profile in 2030. Util. Policy 2021, 73, 101310. [Google Scholar] [CrossRef]
- Mathew, M.S.; Kolhe, M.L.; Kandukuri, S.T.; Omlin, C.W. Data Driven Approach for the Management of Wind and Solar Energy Integrated Electrical Distribution Network with High Penetration of Electric Vehicles. J. Clean. Prod. 2023, 421, 138467. [Google Scholar] [CrossRef]
- Zhao, Z.; Lee, C.K.M.; Ren, J. A Two-Level Charging Scheduling Method for Public Electric Vehicle Charging Stations Considering Heterogeneous Demand and Nonlinear Charging Profile. Appl. Energy 2024, 355, 122278. [Google Scholar] [CrossRef]
- Gschwendtner, C.; Knoeri, C.; Stephan, A. The Impact of Plug-in Behavior on the Spatial–Temporal Flexibility of Electric Vehicle Charging Load. Sustain. Cities Soc. 2023, 88, 104263. [Google Scholar] [CrossRef]
- Blasius, E.; Wang, Z. Effects of Charging Battery Electric Vehicles on Local Grid Regarding Standardized Load Profile in Administration Sector. Appl. Energy 2018, 224, 330–339. [Google Scholar] [CrossRef]
- Williams, B.; Bishop, D.; Hooper, G.; Chase, J.G.; Carlo, M. Driving Change: Electric Vehicle Charging Behavior and Peak Loading. Renew. Sustain. Energy Rev. 2024, 189, 113953. [Google Scholar] [CrossRef]
- Hu, Q.; Li, H.; Bu, S. The Prediction of Electric Vehicles Load Profiles Considering Stochastic Charging and Discharging Behavior and Their Impact Assessment on a Real UK Distribution Network. Energy Procedia 2019, 158, 6458–6465. [Google Scholar] [CrossRef]
- Zhang, L.; Huang, Z.; Wang, Z.; Li, X.; Sun, F. An Urban Charging Load Forecasting Model Based on Trip Chain Model for Private Passenger Electric Vehicles Cased Study in Beijing. Energy 2024, 299, 130844. [Google Scholar] [CrossRef]
- Çelik, S.; Ok, Ş. Electric Vehicle Charging Stations: Model, Algorithm, Simulation, Location, and Capacity Planning. Heliyon 2024, 10, e29153. [Google Scholar] [CrossRef]
- Gschwendtner, C.; Knoeri, C.; Stephan, A. Mind the Goal: Trade-Offs between Flexibility Goals for Controlled Electric Vehicle Charging Strategies. iScience 2023, 26, 105937. [Google Scholar] [CrossRef]
- Powell, S.; Cezar, G.V.; Min, L.; Azevedo, I.M.L.; Rajagopal, R. Charging Infrastructure Access and Operation to Reduce the Grid Impacts of Deep Electric Vehicle Adoption. Nat. Energy 2022, 7, 932–945. [Google Scholar] [CrossRef]
- Farhadi, F.; Wang, S.; Palacin, R.; Blythe, P. Data-Driven Multi-Objective Optimization for Electric Vehicle Charging Infrastructure. iScience 2023, 26, 107737. [Google Scholar] [CrossRef]
- Nisha, K.S.; Gaonkar, D.N.; Jayalakshmi, N.S. Operation and Control of Multiple Electric Vehicle Load Profiles in Bipolar Microgrid with Photovoltaic and Battery Energy Systems. J. Energy Storage 2023, 57, 106261. [Google Scholar] [CrossRef]
- Sausen, J.P.; da Rosa Abaide, A. Residential Charging Scheduling of Electric Vehicles in Brazilian Context. IEEE Lat. Am. Trans. 2021, 19, 1624–1631. [Google Scholar] [CrossRef]
- Sausen, J.P.; Abaide, A.R.; Adeyanju, O.M.; Paixao, J.L. EV Demand Forecasting Model Based on Travel Survey: A Brazilian Case Study. In Proceedings of the 2019 IEEE PES Innovative Smart Grid Technologies Conference—Latin America (ISGT Latin America), Gramado, Brazil, 15–18 September 2019; IEEE: Piscataway, NJ, USA, 2019; pp. 1–6. [Google Scholar]
- Zhang, J.; Yan, J.; Liu, Y.; Zhang, H.; Lv, G.; Key, S.; Electrical, A.; System, P.; Sources, E.; Energy, R.; et al. Daily Electric Vehicle Charging Load Profiles Considering Demographics of Vehicle Users. Appl. Energy 2020, 274, 115063. [Google Scholar] [CrossRef]
- Knak Neto, N.; Piotrowski, L. Methodology for Analysis of the Impact of Residential Charging of Electric Vehicles. IEEE Lat. Am. Trans. 2019, 17, 953–961. [Google Scholar] [CrossRef]
- Schäuble, J.; Kaschub, T.; Ensslen, A.; Jochem, P.; Fichtner, W. Generating Electric Vehicle Load Profiles from Empirical Data of Three EV Fleets in Southwest Germany. J. Clean. Prod. 2017, 150, 253–266. [Google Scholar] [CrossRef]
- Sørensen, Å.L.; Sartori, I.; Lindberg, K.B.; Andresen, I. A Method for Generating Complete EV Charging Datasets and Analysis of Residential Charging Behaviour in a Large Norwegian Case Study. Sustain. Energy Grids Netw. 2023, 36, 101195. [Google Scholar] [CrossRef]
- Mouhy-Ud-Din, M.A.; Azeem, F.; Memon, Z.; Arshad, J. Comparative Techno-Economic Assessment of Electric Vehicle Charging Preferences: A Quantitative Study for Sustainable EV Policy in Pakistan. Energy Sustain. Dev. 2024, 78, 101355. [Google Scholar] [CrossRef]
- Sausen, J.P.; Abaide, A.R.; Vasquez, J.C.; Guerrero, J.M. Battery-Conscious, Economic, and Prioritization-Based Electric Vehicle Residential Scheduling. Energies 2022, 15, 3714. [Google Scholar] [CrossRef]
- Ge, X.; Shi, L.; Fu, Y.; Muyeen, S.M.; Zhang, Z.; He, H. Data-Driven Spatial-Temporal Prediction of Electric Vehicle Load pro Fi Le Considering Charging Behavior. Electr. Power Syst. Res. 2020, 187, 106469. [Google Scholar] [CrossRef]
- Tariq, A.; Ali, S.; Kazmi, A.; Ali, G.; Hussain, A.; Bhatti, U. Multivariate Stochastic Modeling of Plugin Electric Vehicles Charging Profile and Grid Impact Analysis. Sustain. Energy Grids Netw. 2023, 36, 101155. [Google Scholar] [CrossRef]
- Lin, G.; Qi, B.; Ma, C.; Rostam, F. Intelligent Electric Vehicle Charging Optimization and Horse Herd-Inspired Power Generation for Enhanced Energy Management. Energy 2024, 291, 130395. [Google Scholar] [CrossRef]
- Dong, G.; Feng, Y.; Wang, Y.; Wei, J. Probabilistic Dischargeable Time Forecasting of Power Batteries via Statistical Characterization of Future Loading Profiles. J. Energy Storage 2023, 59, 106488. [Google Scholar] [CrossRef]
- McKinney, W. Data Structures for Statistical Computing in Python. In Proceedings of the 9th Python in Science Conference, Austin, TX, USA, 28 June–3 July 2010; Scientific Research Publishing: Wuhan, China, 2010; Volume 1, pp. 56–61. [Google Scholar]
- Harris, C.R.; Millman, K.J.; van der Walt, S.J.; Gommers, R.; Virtanen, P.; Cournapeau, D.; Wieser, E.; Taylor, J.; Berg, S.; Smith, N.J.; et al. Array Programming with NumPy. Nature 2020, 585, 357–362. [Google Scholar] [CrossRef] [PubMed]
- Das, H.S.; Rahman, M.M.; Li, S.; Tan, C.W. Electric Vehicles Standards, Charging Infrastructure, and Impact on Grid Integration: A Technological Review. Renew. Sustain. Energy Rev. 2020, 120, 109618. [Google Scholar] [CrossRef]
- Kumar, L.; Ravi, N.A. Electric Vehicle Charging Method and Impact of Charging and Discharging on Distribution System: A Review. Int. J. Electr. Hybrid Veh. 2022, 14, 87. [Google Scholar] [CrossRef]
- Audi. Audi E-Tron S Sportback. Available online: https://www.audi.com/en.html (accessed on 10 March 2024).
- Vertgewall, C.M.; Trageser, M.; Kurth, M.; Ulbig, A. Modeling Probabilistic Driving and Charging Profiles of Commercial Electric Vehicles. Electr. Power Syst. Res. 2022, 212, 108538. [Google Scholar] [CrossRef]
- Hathaway, Z.; Polis, H.; Loomis, J.; Boroski, J.; Milano, A.; Ouyang, J. A Utility Roadmap for Expanding Customer Adoption of Electric Vehicles. World Electr. Veh. J. 2021, 12, 81. [Google Scholar] [CrossRef]
- Annamalai, M.C.; Amutha Prabha, N. A Comprehensive Review on Isolated and Non-Isolated Converter Configuration and Fast Charging Technology: For Battery and Plug in Hybrid Electric Vehicle. Heliyon 2023, 9, e18808. [Google Scholar] [CrossRef]









| Number | Vehicle Model | Manufacturer | Model Year | Type | Battery Capacity (kWh) | Driving Range (km) | SoC | Charging Time (h) | ||
|---|---|---|---|---|---|---|---|---|---|---|
| Level 1 | Level 2 | DCFC | ||||||||
| 0 | Prius prime | Toyota | 2018 | PHEV | 8.8 | 40 (battery) | up to 80% | 5.5 | 2.1 | - |
| 1 | Leaf | Nissan | 2018 | BEV | 40 | 243 | up to 80% | 35 | 7.5 | 0.5 |
| 2 | Volt | Chevrolet | 2018 | PHEV | 18.4 | 85 (battery) | up to 80% | 13 | 4.5 | 0.33 |
| 3 | Bolt | Chevrolet | 2019 | BEV | 60 | 383 | up to 80% | - | 9.3 | 1.33 |
| 4 | Spark | Chevrolet | 2016 | BEV | 19 | 132 | up to 80% | - | 7 | 0.75 |
| 5 | Fit | Honda | 2014 | BEV | 20 | 132 | up to 80% | 15 | 3 | - |
| 6 | Clarity | Honda | 2018 | PHEV | 25.5 | 75 (battery) | up to 80% | 12 | 2.5 | - |
| 7 | Model S | Tesla | 2018 | BEV | 100 | 506 | up to 80% | 96.7 | 10.7 | 1.33 |
| 8 | Model X | Tesla | 2018 | BEV | 100 | 465 | up to 80% | 89 | 9.5 | 1.33 |
| 9 | Model 3 | Tesla | 2017 | BEV | 50 | 354 | up to 80% | - | 12 | 52/60 |
| 10 | Kia Soul | Kia | 2018 | BEV | 30 | 177 | up to 80% | 24 | 4.8 | 0.75 |
| 11 | Focus | Ford | 2016 | BEV | 23 | 161 | up to 80% | 20 | 3.5 | 0.5 |
| 12 | i-MiEV | Mitsubishi | 2017 | BEV | 16 | 180 | up to 80% | 22 | 6 | 0.5 |
| 13 | e-Golf | Volkswagen | 2017 | BEV | 35.8 | 201 | up to 80% | - | 6 | 1 |
| 14 | E-Up | Volkswagen | 2018 | BEV | 20 | 159 | up to 80% | - | 9 | 0.5 |
| 15 | Zoe | Renault | 2017 | BEV | 41 | 400 | up to 80% | 16 | 4.5 | 2.67 |
| 16 | Twizy | Renault | 2017 | BEV | 6.1 | 100 | up to 80% | - | 3 | - |
| 17 | i3 | BMW | 2018 | BEV and PHEV | 33 | 183 (battery) | up to 80% | 13 | 5 | 0.5 |
| 18 | Nixon | TATA | 2020 | BEV | 30.2 | 312 | 20 to 100% and up to 80% | - | 8 | 1 |
| 19 | Tigor | TATA | 2020 | BEV | 16.2 | 142 | up to 100% | 11.2 | 6 | - |
| 20 | Kona | Hyundai | 2019 | BEV | 64 | 455 | up to 80% | - | 37/6 | 0.9 |
| 21 | Kona | Hyundai | 2019 | BEV | 39.2 | 288 | up to 80% | - | 9.5 | 0.9 |
| 22 | e-Verito | Mahindra | 2017 | BEV | 21.2 | 181 | up to 80% | - | 6 | 2.1 |
| 23 | e2o plus | Mahindra | 2016 | BEV | 16 | 140 | up to 80% | - | 5 | 1.5 |
| 24 | e-tron S Sportback | Audi | 2022 | BEV | 95 | 335 | up to 80% | 44.25 | 9.25 | 0.5 |
| Charging Probability Rate (δ) | ) | ||||||
|---|---|---|---|---|---|---|---|
| Charging Standard | 0–6 | 6–8 | 8–12 | 12–14 | 14–18 | 18–22 | 22–0 |
| Level 1 | 0.40 | 0.10 | 0.01 | 0.01 | 0.01 | 0.10 | 0.40 |
| Level 2 | 0.01 | 0.03 | 0.10 | 0.15 | 0.10 | 0.03 | 0.01 |
| DCFC | 0.01 | 0.10 | 0.20 | 0.40 | 0.20 | 0.10 | 0.01 |
| Charging Probability Rate (δ) | ) | ||||||
|---|---|---|---|---|---|---|---|
| Charging Standard | 0–6 | 6–8 | 8–12 | 12–14 | 14–18 | 18–22 | 22–0 |
| Level 1 | 0.15 | 0.05 | 0.01 | 0.01 | 0.01 | 0.05 | 0.15 |
| Level 2 | 0.01 | 0.03 | 0.10 | 0.10 | 0.10 | 0.03 | 0.01 |
| DCFC | 0.01 | 0.10 | 0.20 | 0.30 | 0.20 | 0.10 | 0.01 |
| Vehicle—Type | Charging Standard | (h) | (kWh) | (km) | (kWh/h) | (kWh) | (h) | (h) |
|---|---|---|---|---|---|---|---|---|
| Nissan Leaf—BEV | Level 1 | 35 | 40 | 243 | 0.914 | 16 | 17.5 | 75.82 |
| Level 2 | 7.5 | 4.267 | 3.75 | 62.07 | ||||
| DCFC | 0.5 | 64 | 0.25 | 58.57 | ||||
| Chevrolet Volt—PHEV | Level 1 | 13 | 18.4 | 85 | 1.132 | 7.36 | 6.5 | 26.9 |
| Level 2 | 4.5 | 3.271 | 2.25 | 22.65 | ||||
| DCFC | 0.33 | 44.606 | 0.165 | 20.565 | ||||
| Tesla Model 3—BEV | Level 1 | - | 50 | 354 | - | - | - | - |
| Level 2 | 12 | 3.333 | 20 | 6 | 90.96 | |||
| DCFC | 52/60 | 46.153 | 0.433 | 85.393 | ||||
| Audi e-tron S Sportback—BEV | Level 1 | 44.25 | 95 | 335 | 1.718 | 38 | 22.125 | 102.525 |
| Level 2 | 9.25 | 8.216 | 4.625 | 85.025 | ||||
| DCFC | 0.5 | 152 | 0.25 | 80.65 |
| Top-Up Charging Start Time | (h) | (h) | |||
|---|---|---|---|---|---|
| Charging Standard | Level 1 | Level 2 | DCFC | ||
| Load 1 | - | 3 | - | 6.75 | 65.07 |
| Load 2 | - | - | 88 | 88.25 | 146.57 |
| Load 3 | 162 | - | - | 179.5 | 237.82 |
| Load 4 | 241 | - | - | 258.5 | 316.82 |
| Load 5 | - | - | 322 | 322.25 | 380.57 |
| Top-Up Charging Start Time | (h) | (h) | |||
|---|---|---|---|---|---|
| Charging Standard | Level 1 | Level 2 | DCFC | ||
| Load 1 | - | - | 16 | 16.165 | 36.565 |
| Load 2 | - | 37 | - | 39.25 | 59.65 |
| Load 3 | 76 | - | - | 82.5 | 102.9 |
| Load 4 | - | 128 | - | 130.25 | 150.65 |
| Load 5 | - | - | 151 | 151.165 | 171.565 |
| Load 6 | - | 183 | - | 185.25 | 205.65 |
| Load 7 | 216 | - | - | 222.5 | 242.9 |
| Load 8 | 245 | - | - | 251.5 | 271.9 |
| Load 9 | 287 | - | - | 293.5 | 313.9 |
| Top-Up Charging Start Time | (h) | (h) | |||
|---|---|---|---|---|---|
| Charging Standard | Level 1 | Level 2 | DCFC | ||
| Load 1 | - | - | 12 | 12.433 | 97.393 |
| Load 2 | - | 109 | - | 115 | 199.96 |
| Load 3 | - | - | 205 | 205.433 | 290.393 |
| Load 4 | - | 298 | - | 304 | 388.96 |
| Top-Up Charging Start Time | (h) | (h) | |||
|---|---|---|---|---|---|
| Charging Standard | Level 1 | Level 2 | DCFC | ||
| Load 1 | 4 | - | - | 26.125 | 106.525 |
| Load 2 | - | - | 135 | 135.25 | 215.65 |
| Load 3 | - | 221 | - | 225.625 | 306.025 |
| Load 4 | 307 | - | - | 329.125 | 409.525 |
Disclaimer/Publisher’s Note: The statements, opinions and data contained in all publications are solely those of the individual author(s) and contributor(s) and not of MDPI and/or the editor(s). MDPI and/or the editor(s) disclaim responsibility for any injury to people or property resulting from any ideas, methods, instructions or products referred to in the content. |
© 2024 by the authors. Licensee MDPI, Basel, Switzerland. This article is an open access article distributed under the terms and conditions of the Creative Commons Attribution (CC BY) license (https://creativecommons.org/licenses/by/4.0/).
Share and Cite
Hammerschmitt, B.K.; Unsihuay-Vila, C.; Sausen, J.P.; Capeletti, M.B.; Aoki, A.R.; Teixeira, M.D.; Barriquello, C.H.; Abaide, A.d.R. Adaptive Charging Simulation Model for Different Electric Vehicles and Mobility Patterns. Energies 2024, 17, 4032. https://doi.org/10.3390/en17164032
Hammerschmitt BK, Unsihuay-Vila C, Sausen JP, Capeletti MB, Aoki AR, Teixeira MD, Barriquello CH, Abaide AdR. Adaptive Charging Simulation Model for Different Electric Vehicles and Mobility Patterns. Energies. 2024; 17(16):4032. https://doi.org/10.3390/en17164032
Chicago/Turabian StyleHammerschmitt, Bruno Knevitz, Clodomiro Unsihuay-Vila, Jordan Passinato Sausen, Marcelo Bruno Capeletti, Alexandre Rasi Aoki, Mateus Duarte Teixeira, Carlos Henrique Barriquello, and Alzenira da Rosa Abaide. 2024. "Adaptive Charging Simulation Model for Different Electric Vehicles and Mobility Patterns" Energies 17, no. 16: 4032. https://doi.org/10.3390/en17164032
APA StyleHammerschmitt, B. K., Unsihuay-Vila, C., Sausen, J. P., Capeletti, M. B., Aoki, A. R., Teixeira, M. D., Barriquello, C. H., & Abaide, A. d. R. (2024). Adaptive Charging Simulation Model for Different Electric Vehicles and Mobility Patterns. Energies, 17(16), 4032. https://doi.org/10.3390/en17164032

