Abstract
This article presents modeling results and a comprehensive analysis of evaporative cooling systems designed for electric motors using the refrigerants R744 (trans-critical), R134a, R600a, and R290. This study aims to determine the most suitable refrigerant for use in a cooling system, optimize the system design, and calculate the maximum achievable motor power while adhering to specified temperature constraints. The modeling was validated by an experimental setup, which had the cooling system’s configuration featuring three circuits for motor housing, stator, and rotor cooling, respectively. The modeling of an evaporative system was used to present the cooling efficiency under varying loads and external temperature conditions. Mathematical modeling encompasses complex algorithms to simulate heat transfer phenomena, accounting for fluid dynamics and refrigeration cycle dynamics. The analyses revealed trends in winding temperature, rotor temperature, air temperature inside the motor, heat transfer coefficient, coefficient of performance (COP), and motor power across different operating conditions while using different cooling refrigerants. The maximal heat transfer coefficients were calculated for all the refrigerants for winding temperatures in the range from 32 to 82 °C, while air temperature and rotor temperatures were between 42 and 105 °C and 76 and 185 °C, respectively. Lowering the evaporation temperature of the coolant to −35 °C resulted in a significant decrease in the winding temperature to 15 °C, air temperature to 38 °C, and maximum rotor temperature to 118 °C at a motor power of 90 kW. Refrigerant R744 emerged as a promising option, offering high heat transfer coefficients and achieving high motor power within temperature limits. At the same time, the COP was lower when compared with other working fluids because of the high ambient temperature on the gas cooler side.
Keywords:
electric motor; cooling system; vehicle; coolant; power-to-dimension ratio; refrigerant; CO2 1. Introduction
Electric motors must correspond to certain requirements to effectively fulfill their functions. Therefore, before designing an electrical motor cooling system, it is necessary to define its specifications.
The contemporary field of motor development includes a wide array of motors, varying in design, performance, and sustainability to external factors such as temperature and humidity [1,2]. Consequently, the requirements for these motors are also different.
These technical requirements can be summarized as follows [3,4]:
- motors must reliably operate under specified conditions for a duration not less than that specified in technical specifications while supplying the required power at designated voltage, speed, efficiency, and other parameters;
- motors must be user-friendly and safe to operate.
It should be noted that to ensure the motor’s reliable operation throughout its defined service life, it is essential to ensure that individual components’ temperatures do not exceed accepted values outlined in corresponding standards for these motor types [5,6].
Industrial electric motors are typically designed for continuous operation. For these motors, the steady-state thermal regime is calculated, wherein the temperature rise in all motor components remains constant, and the heat generated within the motor is fully dissipated into the environment [7,8].
Air cooling is the predominant method for motor thermal management because of its simplicity of use and maintenance, as well as low costs for both operation and initial investment. However, air cooling methods, such as fan cooling or self-cooling, are more limited in application. Passive air cooling is generally used for most electric motors, except in cases such as vehicle electric motors where direct air access is restricted [9,10].
Water and oil cooling require more complex infrastructure and design [11]. Despite this, they offer the highest power-to-dimension ratio, which is crucial for compact systems [12,13]. Over the past decade, there has been a significant shift towards new internal cooling systems using various cooling agents [7,14]. This method has become widely adopted across different applications.
The injection cooling method is highly efficient because of the direct contact of the coolant with the motor’s interior [15,16]. This method typically uses oil or refrigerant, which creates challenges in terms of leakage prevention. Direct cooling with refrigerants in electric motors is not yet well-established because of the high risk of leakage and specific pressure requirements. However, boiling and condensation processes can achieve the highest heat transfer rates, especially with internal cooling [3,17].
When selecting refrigerants for cooling vehicle electric motors, it is important to consider properties such as dielectric strength, dielectric constant, flammability, auto-ignition temperature, lower explosive limit, atmospheric lifetime, ozone depletion potential (ODP), and global warming potential (GWP) [1,18].
The choice of cooling system depends heavily on factors such as application area, ambient temperature, part-load, and off-design operation. The trend towards developing smaller, high-power motors necessitates advanced cooling systems to ensure sustainable motor operation.
The development of a mathematical model for a cooling system for electric motors, particularly when considering a wide range of alternative refrigerants such as CO2, R134a, R600a, and R290, is significant in several aspects. This study aims to compare these refrigerants to understand their differences and optimize cooling system design.
It should be noted that considering different refrigerants is crucial for evaluating the environmental impact of a cooling system. It should also be emphasized that CO2 has low global warming potential compared with traditional refrigerants and presents an environmentally friendly alternative.
Understanding factors such as temperature distribution, pressure levels, and system stability helps ensure safe operation and decreases risks associated with refrigerant leakage or system malfunction.
The power-to-dimension ratio (PDR) is an essential metric in evaluating the efficiency and compactness of electric motor cooling systems [10,19]. It refers to the amount of power output relative to the cooling system’s size or dimensions, often expressed in terms of kilowatts per unit volume or weight.
There are several factors when considering the PDR in the context of cooling systems using refrigerant. The efficiency of the cooling system influences its power output relative to its size. A higher efficiency typically leads to a better PDR, indicating more power output for a given cooling system size. In addition, assessing the use of CO2 as a refrigerant in cooling systems opens for advancements in sustainability, energy efficiency, and system performance. For instance, CO2 has unique thermodynamic properties that allow for compact system designs [20,21]. Its moderate critical point and low environmental impact make it suitable for high-pressure applications, enabling the construction of smaller and lighter cooling systems with comparable or higher power outputs. A compact design contributes to a favorable PDR by maximizing power output while minimizing system size [7,22].
The heat transfer characteristics impact the PDR. Therefore, refrigerants must show excellent heat transfer properties, enabling efficient heat removal from the electric motor. This efficient heat transfer capability will allow for the design of smaller heat exchangers and cooling components, contributing to a higher PDR.
The integration of refrigerant-based cooling systems with electric motors requires careful consideration of system layout and component placement. Optimal integration can enhance heat dissipation and minimize heat losses, resulting in improved system efficiency and a more favorable PDR. As shown in a study by Konovalov et al. [23], refrigerant can significantly increase PDR because of the low temperature of the coolant and high heat transfer coefficients. It should be noted that the PDR of electric motor cooling systems using alternative refrigerants can be considered competitive or excellent compared with traditional refrigerants. This is primarily due to the high efficiency, compact design, and high heat transfer capability.
Thus, this article’s main goal is to develop and optimize the cooling system for electric motors by utilizing mathematical modeling, particularly considering different refrigerants such as CO2, R134a, R600a, and R290. The development of the detailed mathematical model and design of the cooling system that includes using various refrigerants and the comparative analysis of these refrigerants based on their heat transfer coefficients and overall suitability for cooling systems represents a significant interest in the research field of the efficiency of low-temperature cooling of electric motors.
2. The Experimental Setup of the Cooling System
2.1. Overview of the Experimental Setup
For the experimental investigation and development of the cooling system, an asynchronous motor (model YE3-250, Zhejiang Special Motor, Shengzhou, Zhejiang Province, China) with a power rating of 55 kW was selected [23]. In this motor version, external cooling is typically used, where the finned surface facilitates cooling by natural or forced convection methods. Forced convection is achieved by an external fan impeller mounted on the rotor shaft, ensuring air circulation along the ducts of the motor housing’s finned surface. However, such an external cooling method results in uneven temperature distribution within the electric motor, limiting the potential for a significant power increase while reducing the coolant temperature.
An efficient cooling system is significant for providing a lower coolant temperature in the motor’s cooling system and thereby achieving a larger cooling capacity. Switching from an air-cooling system to a more efficient water-cooling system is recommendable. A multi-circuit water cooling system combined with an air-cooling system allows for more efficient heat removal from the main motor components (i.e., housing, stator, and rotor). In this system, heat removal can be achieved indirectly (via a remote medium) and directly (within the components of the motor parts). This cooling method will enable an increase in motor power at a given winding temperature, thereby enhancing the motor’s PDR. Such a system was designed as shown in Figure 1:
Figure 1.
The experimental setup scheme includes temperature sensors (T), pressure sensors (P), and flow sensors (G). The experimental motor consists of a cover (1), a shaft (2), the winding (3), the stator (4), and the rotor (5). Temperature sensors: air temperature inside the motor (Tair), winding temperature (Twind), rotor bearing temperature, cover (Tcov), housing temperature (Th), ambient air temperature (Tamb), water temperature at the outlet of the first cooling circuit (Tw1), water temperature at the outlet of the second cooling circuit (Tw2), cooled water temperature after chiller (Tw0), evaporation temperature and pressure of the refrigerant in the refrigeration machine (T0, P0), and condensation temperature and pressure of the refrigerant in the refrigeration machine (Tc, Pc). Flow sensors: Gw—water flow before the evaporator of the refrigeration unit, Gw1—water flow in the 1st cooling circuit [23].
- the first circuit: water cooling for the motor housing;
- the second circuit: water cooling for the stator using coil tubes;
- the third circuit: air cooling for the rotor and stator winding frontal parts.
This system is a three-circuit low-temperature setup capable of reducing the cooling water temperature to or below ambient temperature (tcool = 0–45 °C). It contains a motor, a load (generator), an electromechanical parameter control system, distribution valves (for regulating water distribution between circuits), measurement systems (for monitoring and recording data), and an industrial chiller (for water cooling and inlet temperature regulation). Figure 1 illustrates the experimental setup, including temperature and pressure sensors. The motor components include a cover, a shaft, the winding, the stator, and the rotor.
Water is circulated in the motor housing and stator heat exchanger–cooler by the circulation pump. The first circuit contains specially designed ducts connected in series inside the motor housing, while the second circuit uses coil tubes for the stator heat exchanger.
In the third circuit, air circulates inside the motor, cooling the rotor and stator winding frontal parts. This self-cooling method is provided by airflow created by the rotation of the rotor in the end part of the motor where fan blades are installed.
The heated water from the first and second circuits is discharged to the refrigeration unit (industrial chiller). The refrigerating machine, containing a condenser, compressor, and throttle valve, is activated during heavy motor loads to manage increased heat and maintain motor efficiency. The refrigerating system uses R134a refrigerant and an industrial chiller for water cooling.
The cooling system classification aligns with IEC 60034-6:1991 standards [5], denoted as IC71W (IC7A1W7), indicating integrated heat exchanger design and self-cooling primary coolant flow with air and water as primary and secondary coolants, respectively.
2.2. Motor Housing Duct Geometry and Stator Cooling Tube Placement
A detailed description of the experimental setup is shown in Figure 2 [23]. The first circuit ducts inside the motor housing feature standard geometry, selected based on industry practices. Fins (Figure 2, on the left side) are built in for improved heat transfer efficiency and correspond with established methods for enhancing convective heat transfer.
Figure 2.
The design of the experimental cooling system [23].
Jacket duct dimensions (Figure 2, on the left side) are determined by design requirements, including an inner diameter of 400 mm, motor housing material (Aluminum alloy 6063-T5), and water flow speed of 0.1–0.5 m/s.
For simplicity, the first circuit ducts are arranged in a multi-pass heat exchanger configuration.
Similarly, the second circuit tubes are arranged in a coil-type heat exchanger inside the stator, enhancing cooling efficiency (Figure 2). Co-installing the second circuit heat exchanger with the first circuit ducts allows for simultaneous operation and optimal cooling conditions.
The third circuit represents air cooling of the rotor due to ventilation (self-cooling) provided by the blades.
2.3. Experimental Procedure and Conditions
During the testing phase, the motor was subjected to loads ranging from 55 to 90 kW while maintaining constant rotational frequency, water flow rate, and temperature. This ensured a comprehensive measurement of all electromechanical and thermal characteristics of the motor with the cooling circuits and refrigeration equipment attached. Table 1 outlines the experimental conditions.
Table 1.
The conditions of the experiment [23].
This experiment’s duration of 3 h was chosen to assess the cooling system’s efficiency under prolonged, consistent operation. Data collection occurred in 15-min intervals and was averaged over specific time frames. The motor’s rotational frequency was consistently maintained in adherence to standardized testing protocols (IEC/EN60034-1/-29 standards [24]).
Maintaining a constant rotational frequency during tests serves several purposes. It mimics real-world scenarios where motors operate at specific speeds, allowing for focused evaluation of the cooling system’s performance under relevant conditions. Moreover, a steady rotation frequency enables accurate measurement of parameters such as temperature and heat dissipation, facilitating a thorough analysis of cooling system efficiency.
Tests were conducted at constant power outputs ranging from 55 kW to 90 kW, reflecting typical power levels for light vehicles. The selection of water temperature was based on technical constraints and future thermal insulation designs for this motor type. The ambient air temperature and humidity were monitored during the experiment to replicate real-world conditions. The water flow rate was maintained at the highest feasible level, considering maximum hydraulic resistance values within the secondary circuit stator cooler tubes as per motor design specifications.
Throughout the experiment, a computerized monitoring and data registration system facilitated the connection of temperature sensors and the motor electromechanical monitoring system.
The test equipment’s power determined the initiation of the machine with characteristics corresponding to its type, followed by the establishment of specific parameters outlined by the manufacturer. Subsequently, a functional test aligned with IEC/EN60034-1/-29 standards was conducted to ensure the motor’s functionality and compliance with specified criteria. Following testing, a visual inspection of motor components was performed.
3. Mathematical Model of the Cooling System and Validation
3.1. The Structure of the Mathematical Model
The mathematical model developed for analyzing the cooling system of electric motors is structured to address the primary objective of maintaining a constant temperature regime independent of fluctuations in hydrometeorological conditions and power loads. The Engineering Equation Solver (EES) was used to perform the simulations. The EES provides an integrated environment for solving algebraic and differential equations. In addition, the EES includes built-in functions for thermodynamic and thermophysical properties of various coolants, including the refrigerants used in our study (R744, R134a, R290, and R600a), making it ideal for thermodynamic and heat transfer analyses.
The model consists of several interconnected components, as shown in Figure 3. Input parameters include hydrometeorological conditions (air temperature, Tair; humidity, φair), which influence the operation of the refrigeration machine and radiator. The radiator implements cooling of the coolant (water) using ambient air, thus reducing the load on the refrigeration machine. The subsequent stage includes determining the parameters of the refrigeration machine and designing the three cooling system circuits (Figure 3):
Figure 3.
The general structure of the mathematical model of the motor cooling system: Tw1—water temperature at the inlet of the radiator and/or refrigerator unit; Tw2—water temperature at the outlet of the radiator; Tw3—water temperature at the outlet of the refrigerator unit; Twind1, Twind2—winding temperature before and after cooling system; Tair.in1, Tair.in2—air temperature inside the motor; Ne—motor power; ηe—motor efficiency; Qloss—heat losses from motor; Tair1—ambient air temperature; φair1, φair2, φair3—air humidity before radiator and/or refrigeration unit, after radiator and refrigeration unit; Gw—water flow, Gair—airflow.
- the heat transfer calculation in the motor housing ducts, the 1st circuit with counting water flowrate (Gw), heat (cooling) capacity (Q0), and input and output of the coolant temperature (Tw1 and Tw2, respectively);
- the heat transfer calculation in the stator heat exchanger tubes (2nd circuit), with considerations for water movement organization and water flow rate, heat (cooling) capacity (Q0), and input and output of the coolant temperature;
- the heat transfer calculation with consideration of the self-ventilation or self-cooling in the 3rd circuit and features of the air circulation inside the motor and heat losses from main parts (e.g., winding and rotor).
At the same time, at high external air temperatures (30–40 °C) and increased motor power (>55 kW), the heat load of the water-cooling circuit increases significantly, and the efficiency of motor cooling decreases. To increase the efficiency of the motor cooling system in increased load conditions and external thermal loads (ambient air temperature more than 25–30 °C), the integration into the water-cooling circuit of the chiller is based on a vapor compression refrigerating machine.
Output parameters from the cooling system calculation include winding temperature (Twind), rotor temperature (Trot), and air temperature inside the motor (Tair). These parameters are necessary for determining the motor’s temperature regime, power (Ne), efficiency (ηe), and PDR, which are critical factors in selecting an optimal electric motor for various applications.
Figure 4 illustrates the algorithm for calculating the cooling system with three circuits, which can be applied to systems using one-phase liquids and low-boiling working liquids (refrigerants).
Figure 4.
The algorithm of the mathematical model calculation: Tair—air temperature inside the motor; Tw—water temperature; Gw—water flow, Gair—airflow, Qair—heat from the air inside the motor, Qrot—heat from the rotor, Qst—heat from the stator, Twind—winding temperature, wair—air velocity, I, II, III—1st, 2nd, 3rd cooling circuits.
The model accounts for convective heat transfer coefficients, temperature differentials, and heat fluxes, among other variables, in the modeling of temperature distributions and thermal efficiencies.
A computational thermal calculation scheme was developed to establish an algorithm for heat calculation of the cooling system (Figure 5). This scheme comprises input and output parameters for thermal calculation, including both the ducts of the 1st circuit and the tubes of the 2nd circuit. It enables the delineation of zones corresponding to heat supply and removal within the motor, such as the stator zone, air cooling zone in the stagnant part and active heat exchange section, and the rotational zone of the ducts and tubes within the cooling system’s first and second circuits.
Figure 5.
The uncertainty of the model for different constant motor power: Tair—air temperature inside the motor, Twind—winding temperature, Tstat1; Tstat1—stator temperature in the first and second circuits, Trot, TRB—rotor temperature at the air-gap and blades Trot—rotor temperature.
The resultant parameters from the overall thermal design of the motor circuit are input for subsequent calculations involving blower load, radiator heat load, refrigeration machine, and hydraulic calculations for both the first circuit ducts and the tubes of the second cooling circuit (Figure 4).
It should be noted that the cooling system was calculated using the equivalent heating losses method [12,13]. This method, which uses the principle of superposition, is highly convenient when assessing temperature changes during the re-design of existing machinery for different speeds or loads. The calculation procedure of this method consists of several stages: determining the areas of the cooling surfaces and the specific heat flux per unit of these areas; then, knowing the experimental values of the coefficients of heat transfer and thermal conductivity, determining the desired excess of temperature.
However, calculation methods based on models that account for experimental study or thermal substitution schemes often lack the desired accuracy despite extensive experimental and computational efforts. This discrepancy arises because of several factors. Heat exchange processes in electric machines include complex airflow characterized by turbulence and vortex formation. Obtaining accurate solutions that account for the equations of movement for cooling air is challenging, and such calculations are time-consuming, underscoring the complexity of the task.
Moreover, discrepancies between calculated and actual temperatures may occur because of the heterogeneous nature of laminated insulating materials, the difficulty of accounting for air movement, and permissible technological deviations such as variations in the air gap between the stator core and rotor.
Hence, in many modeling scenarios, simplified thermal calculation methods based on experimentally determined heat transfer coefficients and heat transfer data from similar electric machines are preferred. When using a simplified thermal calculation procedure, definite assumptions are made:
- losses in windings and steel cores of the stator, phase rotor, and armature create equivalent heating effects;
- losses in the active parts of the cores are dissipated through their cylindrical surfaces, while losses in the frontal parts of the windings are dissipated through the cylindrical surfaces of their frontal parts.
The calculation procedure using this method includes several stages:
- determining the cooling surface areas and specific heat flux per unit area;
- using experimental values of heat transfer coefficients and thermal conductivity to establish the temperature excess.
During thermal calculations of the stator windings, it is considered that only a part of the heat losses from the active stator region dissipate into the motor’s internal air. The remainder of the losses are directly transferred through the stator core to the external cooling medium.
For electric motors of the YE3 type, the coefficient of thermal distribution (K) is typically set to 0.2, indicating that 20% of the heat losses are dissipated into the internal air, while the remaining 80% of the heat losses are transferred through the stator core to the outer coolant.
3.2. Limitations and Assumptions of the Mathematical Model
The mathematical model’s limitations and assumptions for electric motors’ cooling systems are as follows.
Model limitations:
- Simplified geometry: The model assumes simplified geometries for the motor housing ducts and stator heat exchanger tubes, which may not fully capture the complexity of real-world designs.
- Idealized heat transfer: The model is based on idealized heat transfer assumptions and may not account for all heat transfer phenomena occurring within the motor components. In particular, it cannot consider transient and non-stationary processes.
- Linear system behavior: The model assumes linear behavior of the cooling system components, neglecting potential nonlinearities that may arise under certain operating conditions.
- Constant properties: The model assumes constant properties of materials and fluids throughout the calculation, which may not accurately represent variations in properties with temperature and pressure.
Model assumptions:
- Steady-state operation: The model assumes the cooling system’s steady-state operation and does not account for transient effects during startup or shutdown.
- Uniform heat distribution: The model assumes uniform heat distribution within the motor components, neglecting potential hot spots or uneven temperature profiles.
- Negligible external influences: The model assumes negligible influence from external factors such as vibrations, electromagnetic interference, or mechanical stresses on the cooling system performance.
- Constant coolant flow rate: The model assumes a constant coolant flow rate throughout the cooling system, which may not reflect variations due to pump dynamics or system control.
- Idealized refrigeration cycle: The model assumes idealized behavior of the refrigeration cycle components, neglecting losses and inefficiencies that may occur in real-world systems.
- Homogeneous coolant properties: The model assumes homogeneous coolant properties throughout the system, disregarding potential stratification or mixing effects.
These limitations and assumptions should be considered when interpreting the mathematical model’s results and applying them to real-world cooling system designs.
3.3. Conditions and Limitations of the Cooling System Modelling
Conditions of the modeling of the cooling system:
- the maximum permissible temperature of the insulation in the electric motor is 155 °C;
- the working temperature of the insulation in the electric motor is 115 °C;
- the maximum working temperature of the insulation in the electric motor is 145 °C;
- we used a cooling system circuit installed in the motor stator consisting of tubes with a small diameter (5 mm) and considered four refrigerants (R744, R134a, R600a, and R290);
- the nominal motor power of the electric motor is 55 kW.
Table 2 provides a concise overview of the key specifications for CO2, R134a, R600a, and R290, including their chemical names, molecular formulas, environmental impacts, and physical properties.
Table 2.
The specifications of the four refrigerants.
3.4. Heat Transfer between the Rotor and Stator (Air Gap)
For the calculation of the heat transfer coefficient for the main parts of the electric motor, we used the following equations [22,25,26].
The Reynolds number in the air gap between the rotor and stator:
where ωR is peripheral air velocity, RR is the radius of the rotor, Dh.RS is the hydraulic diameter of the air gap, and νA is kinematic air velocity.
The Taylor number:
where WRS is the width of the air gap between the rotor and the stator.
The Nusselt number was established as:
where hA.RS is the convective heat transfer coefficient of the airflow, and λA is the thermal conductivity of the air.
The convective heat transfer coefficient of the airflow [25,26]:
where PrRS is the Prandtl number.
3.5. Heat Transfer between the Rotor and Air inside the Electric Motor
There is prevailing convection heat transfer between the rotor and the air inside the motor. For this, the Reynolds number can be presented as:
The convective heat transfer coefficient was established as:
where the Nusselt number can be established as [27]:
3.6. Heat Transfer between the End Windings and Air inside the Electric Motor
The heat transfer depends on air circulation velocity and must be calculated by combining natural and forced convection. The circulation velocity of air inside the motor depends on the frequency of the rotor and can be shown as [28]:
The convective heat transfer coefficient was established as [29]:
The Nusselt number was established as:
3.7. Heat Transfer between the Stator (Stator Yoke) and Air inside the Electric Motor
The heat transfer depends on the organization and direction of air movement inside the motor. The convective heat transfer coefficient can be determined by empirical dependencies according to [30]:
The Nusselt number was established as:
3.8. Heat Transfer for Coolant Flow in the Ducts of the Motor Housing and Tubes in the Stator of the Second Circuit Cooling System
3.8.1. The Single-Phase Fluid
The Nusselt number for fully developed turbulent single-phase flow (e.g., water) at internal forced convection [31,32]:
where Prs.ph is the Prandl number, and ffd is the friction factor.
The boundary conditions for Equation (14) are as follows:
0.5 < Pr < 2000 and 2300 < Re < 5 × 106.
The Reynolds number for fluid flow in the ducts can be presented as:
where vs.ph is fluid flow velocity, Dh is the hydraulic diameter of the ducts or tubes, and νs.ph is the kinematic velocity of the fluid.
The convective heat transfer coefficient was established as:
where λs.ph is the thermal conductivity of the fluid.
3.8.2. Refrigerant
During the modeling of low-boiling working fluids as a refrigerant, the flow regimes during flow boiling in smooth horizontal tubes must be considered. The Shah correlation was chosen as a well-accepted approach for determining the heat transfer of the boiling flow in tubes and smooth ducts [33,34]. Such correlations can be used for saturated flow boiling in the horizontal and vertical flow regimes and are applicable for a wide range of vapor qualities [32] with a mean absolute deviation of 18.8% for the considered refrigerants [35]. The Shah correlation correlates with the dimensionless heat transfer coefficient in terms of the three dimensionless parameters:
The dimensionless heat transfer coefficient is defined as the ratio of the local heat transfer coefficient for flow boiling (h) to the local heat transfer coefficient that would occur if only the liquid phase of the two-phase flow were present, referred to as the superficial heat transfer coefficient of the liquid phase (hl) [31]:
The dimensionless parameter Co is the convection number, defined as [36]:
where ρl,sat and ρv,sat are the densities of saturated liquid and vapor, respectively, and x is the quality.
The dimensionless parameter Bo is the boiling number, defined as the ratio of the heat flux at the wall ( to the heat flux required to vaporize the fluid completely [32,36]:
where Δivap is the enthalpy of vaporization.
The dimensionless parameter Fr is the Froude number defined as a ratio of the inertial force of the fluid to the gravitational force [32,36]:
where g is the acceleration of gravity, and G is the total mass velocity.
The additional dimensionless parameter N for horizontal tubes with Fr ≤ 0.04 [32,36]:
where g is the acceleration of gravity, and G is the total mass velocity.
Then, the Shah correlation for two-phase flow in horizontal tubes is expressed [33,34]:
3.9. Validation of the Mathematical Model
Uncertainty in the validation δm of the mathematical model refers to the degree of confidence in the accuracy of the model’s predictions [37]. It is quantified as a percentage, reflecting the potential deviation between experimental data Xexp and model predictions Xm. The mathematical model’s validity was established by comparing experimental data obtained under different operating conditions with the predictions made by the model. This approach allows for assessing the model’s accuracy and reliability across a range of scenarios, ensuring that it can be trusted to predict the behavior of the cooling system effectively:
The experimental conditions included constant long-term motor power ranging from 55 to 90 kW and using refrigerant R134a for the refrigeration unit (Table 2).
Measurement parameters, which were controlled, included air temperature in the stator (Tair), winding temperature (Twind), stator temperature in the first and second circuits (Tstat1, Tstat2), rotor temperature at the air-gap and blades (Trot, TRB). Temperature readings were taken at multiple points and averaged over several runs to ensure consistency.
At the same time, the mathematical model was used to predict the same parameters under identical conditions, and the predictions were compared against these experimental data to assess the model’s performance.
It should be said that validation was conducted from the point of view of accuracy, robustness, and predictive capability [38]. The accuracy included the difference between these experimental data and model predictions, and the uncertainty of the model was assessed, with a focus on the primary temperature measurements (Table 3). Also, the standard deviation of repeated measurements was calculated to determine the variability in these experimental data, and the model’s ability to produce consistent results under repeated conditions was evaluated [39].
Table 3.
Experimental and model data comparison.
The model’s performance was tested under a range of operating conditions, and sensitivity analysis was conducted to determine how changes in input parameters affected the output.
Simultaneously, the model’s ability to predict outcomes for conditions not explicitly tested during the experimental phase was assessed (see Section 4).
The analysis revealed that the uncertainty of the mathematical model was no more than 5.26% at the steady regime motor operation (Figure 5, Table 3), indicating an accuracy of 94.74%. Specifically, the uncertainty of air temperature determination was found to be no more than 1.83%, while for winding temperature, it ranged from 2.25% to 3.88%. The uncertainty of surface stator temperature was no more than 4.17%. However, the uncertainty of rotor temperature could reach up to 5.26%. Overall, the results demonstrate that the mathematical model can effectively verify technical solutions involving different coolants.
4. Results and Discussion
4.1. The Comparative Analysis of the Modelling Results
The terminal property values of the refrigerants were used to calculate thermodynamic cycles and heat transfer. The comparative analysis of the modeling results reveals several important findings regarding the cooling system for electric motors using different refrigerants (R744, R134a, R600a, and R290).
4.1.1. The Selection of Refrigerant and Optimal System Design
Analysis of temperature variations concerning a wide range of heat transfer coefficients for the scheme with the three-circuit cooling system (Figure 6a) indicates achievable temperatures (Figure 7): the winding temperature ranges from 32 to 82 °C, air temperature from 42 to 105 °C, and maximum rotor temperature from 76 to 185 °C for motor powers ranging from 55 to 90 kW, with a coolant temperature before the motor set at 10 °C. It should be noted that optimal heat transfer is a minimal heat transfer coefficient at almost constant temperature regimes, and optimal heat transfer corresponds within the range of 1000 to 2000 W/(m2·K), corresponding to such refrigerants as R744, R134a, R600a, and R290 [20,21,40,41].

Figure 6.
The choice of cooling system design for the use of refrigerant is housing jacket and coil tubes heat exchanger (a), coli tubes heat exchanger (b), U-sharped tubes heat exchanger (c).
Figure 7.
The temperatures versus heat transfer coefficient for refrigerant (href) with the coolant temperature of 10 °C. The winding temperature is Twind (a), the air temperature inside the motor is Tair (b), and the maximum rotor temperature is Trot (c).
Lowering the coolant temperature to −35 °C results in decreased temperatures where that winding temperature can drop to 15 °C, air temperature to 38 °C, and maximum rotor temperature to 118 °C at a motor power of 90 kW (Figure 8).
Figure 8.
The temperatures versus heat transfer coefficient at the motor power of 90 kW. The winding temperature is Twind (a), the air temperature inside the motor Tair (b), and the maximum rotor temperature is Trot (c).
Comparing heat transfer coefficients for tubes in the stator (2nd circuit) and ducts in the housing (1st circuit) reveals that the heat transfer coefficient for tubes is approximately 40% higher than for ducts in the housing (Figure 9).
Figure 9.
The heat transfer coefficient (href) versus coolant temperature (Tcool) for R744 and R134a.
The analysis of the use of refrigerants with a range for heat transfer allows optimization to determine the best design for the cooling system using only one cooling circuit (either 1st or 2nd). The variant without cooling of the motor housing (Figure 6b) can be considered more advantageous as the cooling system design becomes less complex without the inclusion of additional components, such as ducts and insulation for the housing. Therefore, the cooling system will consume less energy due to the decrease in compressor power. However, we are limited by the geometry of this heat exchanger since we cannot make tubes larger than 5 mm in diameter, which affects engine performance, and we cannot increase the number of these tubes. At the same time, we can increase the efficiency of the design using lower cooling temperatures. The comparative analysis of the cooling system operating at 10 °C and 90 kW at different boiling temperatures of the refrigerant showed that the optimal value of heat transfer was 1000–2000 W/(m2·K), and heat transfer during boiling in the 2nd circuit tubes is significantly higher. From the point of view of heat transfer, the use of a 2nd cooling circuit, that is, using tubes installed in the stator for cooling, is much more effective than using only the motor housing (1st circuit).
Refrigerants R744, R134a, R600a, and R290 were chosen for modeling in cooling systems due to their specific properties and characteristics. The selection of these refrigerants is driven by their environmentally friendly nature, excellent heat transfer properties, safety characteristics, and suitability for various cooling applications. Additionally, their compatibility with the design parameters and efficiency requirements of electric motor cooling systems makes them preferred choices for engineers and designers.
Analysis of the use of such refrigerants in the 2nd circuit shows that the use of a coil with 12 tubes (Figure 6b) is not entirely effective. This is because a significant mass velocity is required to provide the necessary heat transfer (ρw = 1200–2400 kg/(m2·s)). Therefore, the use of a cooling system with six U-shaped tubes (Figure 6c) installed in the engine, each of which has its own coolant supply, was assessed.
At the same time, it is important to highlight that the solution employing six U-shaped tubes (essentially six coils with two tubes each) will be more efficient. This is because the mass velocity in this configuration will fall within the range of 200 to 400 kg/(m2·s), which aligns with the recommended mass velocity for refrigerants R744, R134a, R600a, and R290.
Based on this analysis, the following conclusions can be drawn:
- Optimal refrigerants: Refrigerants R744, R134a, R600a, and R290 exhibit optimal values for the heat transfer coefficient, making them suitable choices for the cooling system.
- System design optimization: Using only tubes in the stator (2nd circuit) for designing cooling circuits is more rational. This approach simplifies the design by eliminating the need for housing heat insulation and increasing the PDR.
Below are the results of an analysis of the effectiveness of the selected cooling method using only the secondary circuit U-sharped tubes built into the electric motor’s stator.
4.1.2. Winding Temperature and Dimensionless Winding Temperature
For all refrigerants and both coolant temperatures (+10 °C and −35 °C), the winding temperatures increase with increasing motor power (Figure 10).
Figure 10.
Winding temperature versus motor power for different refrigerants. R744 (a), R134a (b), R600a (c), and R290 (d).
Refrigerants R744, R134a, R600a, and R290 all show similar trends in terms of temperature increase with increasing motor power. The minimum winding temperature using CO2 (R744) is 40.61 °C with coolant temperatures of +10 °C and a winding temperature of 10.47 °C for coolant temperatures of −35 °C at a motor power of 200 kW (Figure 10a).
The dimensionless winding temperature () shows a decrease in temperature reserve (difference between winding temperature and maximum permissible temperature of 155 °C) with increasing motor power for all refrigerants and coolant temperatures (Figure 11). The best performance was also observed with R744. For coolant temperatures of +10 °C, the dimensionless winding temperature increases from 0.7328 at 50 kW motor power (temperature reserve is 26%) to 0.868 at 200 kW motor power (temperature reserve is 13%) was observed. For coolant temperatures of −35 °C, temperature increases from 0.6624 at 50 kW motor power (temperature reserve is 33%) to 0.777 at 200 kW motor power (temperature reserve is 22%) was observed.

Figure 11.
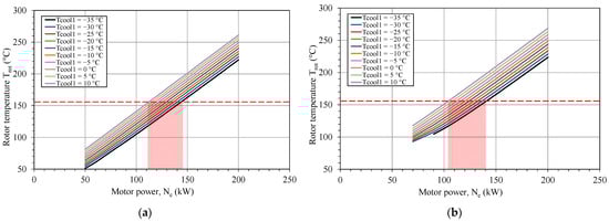
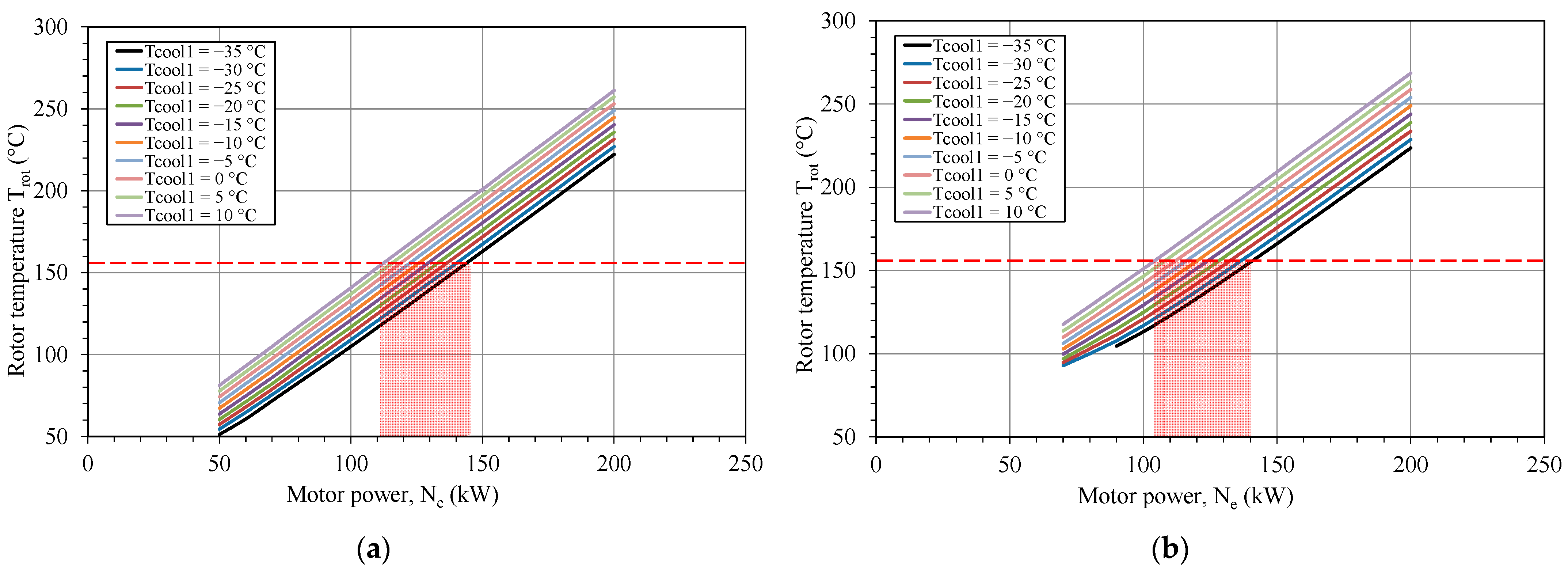
Rotor temperature versus motor power for different refrigerants for the scheme is shown in Figure 6c: R744 (a), R134a (b), R600a (c), and R290 (d).
4.1.3. Rotor Temperature
Rotor temperatures also increase with motor power increases for all refrigerants and coolant temperatures. The rotor temperature limit of 155 °C is exceeded for all refrigerants and coolant temperatures at higher motor powers (more than 145 kW—highlighted as the red zone), indicating potential overheating issues (Figure 1).
It should be noted that R744 has the best values (Figure 11). For coolant temperatures of +10 °C, the temperature increases from 81.28 °C at 50 kW motor power to 261.2 °C at 200 kW motor power. For coolant temperatures of −35 °C, the temperature increases from 54.43 °C at 50 kW motor power to 222.2 °C at 200 kW motor power. However, the maximum permissible temperature for the electric motor of the winding insulation class F is 155 °C. Therefore, the red zone is reached with a motor power of 111 kW when the coolant temperature is +10 °C to a motor power of 145 kW when the coolant temperature is −35 °C.
4.1.4. Air Temperature inside the Motor
These analyses demonstrate the variation in air temperature within the electric motor across different motor powers and coolant temperatures for each refrigerant (Figure 12). It is obvious that higher motor powers and warmer coolant temperatures generally result in elevated air temperatures within the motor, although variations depend on the specific refrigerant used.
Figure 12.
Air temperature versus motor power for different refrigerants for the scheme is shown in Figure 6c. R744 (a), R134a (b), R600a (c), and R290 (d).
Based on these observations, the most effective refrigerant in terms of maintaining lower air temperatures across various motor powers and coolant temperatures appears to be R744, as it consistently yields lower maximum air temperatures compared with the other refrigerants at similar conditions (Figure 12).
4.1.5. Heat Transfer Coefficient
The heat transfer coefficient increases with increasing motor power for all refrigerants and coolant temperatures (Figure 13). R744 consistently shows the highest heat transfer coefficient among the refrigerants considered, followed by R600a, R134a, and R744 (Figure 13a). For coolant temperatures of +10 °C, the heat transfer coefficient increases from 4435 (W/(m2·K)) at 50 kW motor power to 16,933 (W/(m2·K)) at 200 kW motor power. For coolant temperatures of −35 °C, the heat transfer coefficient increases from 1934 (W/(m2·K)) at 50 kW motor power to 11,280 (W/(m2·K)) at 200 kW motor power.
Figure 13.
The heat transfer coefficient versus motor power for different refrigerants for the scheme is shown in Figure 6c. R744 (a), R134a (b), R600a (c), and R290 (d).
4.1.6. Coefficient of Performance (COP) of the Cooling System
The refrigeration unit’s COP (a ratio of useful cooling provided to work required) increases with increasing coolant temperature for all refrigerants, indicating better cooling efficiency at higher coolant temperatures (Figure 14). R744, R134a, R600a, and R290 all show similar COP trends with changing coolant temperatures. The maximum COP for a coolant temperature of +10 °C is 8.662 (R744 and R600a), and for a coolant temperature of −35 °C, it is 1.868 (R134a).
Figure 14.
The COP versus coolant temperatures for different refrigerants are R744, R134a, R600a, and R290.
Compressor power increases with motor power increases for all refrigerants and coolant temperatures. R744 generally requires higher compressor power compared with other refrigerants, followed by R600a, R134a, and R744 (Figure 15).
Figure 15.
The compressor power versus motor power for different refrigerants. R744 (a), R134a (b), R600a (c), and R290 (d).
4.1.7. Motor Power
At the rotor temperature limit of 155 °C, the maximum achievable motor power varies for different refrigerants and coolant temperatures (Figure 16). R744 allows for the highest motor power, up to 145 kW, at the coolant temperature of −35 °C compared with other refrigerants. R290, R134a, and R600a show similar trends in achievable motor power at both coolant temperatures, with R744 allowing for slightly higher motor power compared with R134a and R600a.
Figure 16.
The coolant temperatures versus motor power at the rotor temperature is 155 °C for the different refrigerants R744, R134a, R600a, and R290. Dashed lines are the real motor power, including the compressor power of the refrigeration unit, and solid lines are the motor power, not counting the compressor power of the refrigeration unit.
Considering the given criteria and limitations, refrigerant R744 appears to be the most suitable coolant for the cooling system of electric motors. It offers the highest heat transfer coefficient, the highest achievable motor power within the temperature limits, and comparable COP values to other refrigerants. However, it requires higher compressor power compared with other refrigerants. R290 also shows promising results, especially at higher coolant temperatures, but may not provide as high motor power as R744. Refrigerants R134a and R600a exhibit similar performance but with lower motor power compared with R290 and R744. Therefore, R744 could be the best candidate considering both cooling efficiency and motor power requirements.
4.2. The Power-to-Dimension Ratio
The PDR is an important consideration when evaluating the performance and efficiency of an electric motor cooling system. It provides insights into how much power the motor can supply relative to its size or dimensions. In the case of using R744 (CO2) as the coolant, the PDR will be influenced by various factors, including the motor’s cooling capacity, the cooling system’s efficiency, and the coolant’s thermal properties.
It should be noted that based on the provided analysis. It is confidently expected that R744 (CO2) will provide relatively high coefficients of performance (COP) and heat transfer coefficients across a range of operating conditions. Additionally, it allows for a significant increase in motor power while maintaining the rotor temperature within the permissible limit.
However, it’s essential to consider not only the cooling performance but also the practical aspects, such as the size and weight of the cooling system components, including the compressor and heat exchangers. These factors contribute to the cooling system’s overall PDR.
The use of CO2 (R744) as a refrigerant in cooling systems, including those for electric motors, presents both opportunities and challenges.
CO2 is a natural refrigerant with very low global warming potential (GWP) compared with synthetic refrigerants such as R134a or R600a. Its use aligns with the goals of reducing greenhouse gas emissions and countering climate change. CO2-based cooling systems can achieve high energy efficiency, especially when designed with advanced technologies such as transcritical or subcritical CO2 cycles. This can lead to lower energy consumption and operating costs.
At the same time, it should be noted that CO2 operates at much higher pressures than traditional refrigerants, which can present challenges in system design, component selection, and safety considerations. CO2-based cooling systems can be more complex and require specialized components than conventional systems. This complexity may lead to higher initial costs and maintenance requirements.
Furthermore, the performance of CO2 systems may be affected by hot ambient temperatures, especially in transcritical cycles where the critical point of CO2 is reached. Strategies such as hybrid systems or ejector-based cycles can be considered to address this limitation.
5. Conclusions
This study provides a detailed analysis of cooling system modelling for electric motors using different refrigerants, including R744, R134a, R600a, and R290. Through comparative analysis, refrigerants R744, R134a, R600a, and R290 emerged as preferred choices due to their optimal heat transfer coefficients and suitability for the cooling system.
This study also suggests that a simplified cooling system design, focusing on the stator cooling circuit and eliminating the need for motor housing cooling, offers several advantages. This approach not only increases the PDR, but also reduces the complexity, cost, and maintenance requirements of the system. Using only tubes in the stator (2nd circuit) for designing cooling circuits simplifies the design, increases the PDR, and potentially improves motor reliability. An analysis of different cooling methods reveals that employing six U-shaped tubes installed in the stator is more efficient compared with other configurations.
The main conclusion drawn from the analysis of motor power at the rotor temperature limit of 155 °C suggests that refrigerant R744 (CO2) appears to be the most suitable coolant for the cooling system of electric motors. Compared with other refrigerants, R744 allows for the highest motor power up to 145 kW at a coolant temperature of −35 °C. This indicates that R744 can provide the necessary cooling while allowing for higher motor power output within temperature limits.
The proposed design modifications, coupled with the use of R744, pave the way for future advancements in electric motor cooling systems with potential applications in various industrial and automotive sectors, promising higher power outputs, enhanced efficiency, and reduced environmental impact.
Author Contributions
Conceptualization, D.K., I.T. and Y.I.; methodology, D.K. and I.T.; software, D.K. and H.K.; validation, D.K. and H.K.; formal analysis, D.K., I.T. and H.K.; investigation, D.K., I.T. and T.M.E.; resources, I.T.; writing—original draft preparation, D.K., I.T., Y.I. and J.J.L.; writing—review and editing, D.K., I.T., J.J.L., T.M.E. and Y.I.; supervision, D.K.; project administration, I.T.; funding acquisition, I.T. All authors have read and agreed to the published version of the manuscript.
Funding
The research mobility was funded by the program International Partnerships for Excellent Education, Research and Innovation, IntER-Cold project (Project number: 309841, founded by the Research Council of Norway).
Data Availability Statement
Data are contained within the article.
Conflicts of Interest
The authors declare no conflict of interest.
Nomenclature
| GWP | Global warming potential | |
| COP | Coefficient of performance | |
| PDR | Power-to-dimension ratio | kW/kg |
| Symbols and units | ||
| Tair | Air temperature inside the motor | °C |
| Tcool | Coolant temperature | °C |
| Trot | Rotor temperature | °C |
| Twind | Winding temperature | °C |
| Dimensionless winding temperature | ||
| Tst | Stator temperature | °C |
| Tmax | Maximum permissible temperature according to the motor’s thermal class | °C |
| Tcov | Rotor bearing temperature, cover | °C |
| Th | Housing temperature | °C |
| Tamb | Ambient air temperature | °C |
| Tw1 | Water temperature at the outlet of the first cooling circuit | °C |
| Tw2 | Water temperature at the outlet of the second cooling circuit | °C |
| Tw0 | Cooled water temperature after the chiller | °C |
| T0, P0 | Evaporation temperature and pressure of the refrigerant in the refrigeration machine | °C, kPa |
| Tc, Pc | Condensation temperature and pressure of the refrigerant in the refrigeration machine | °C, kPa |
| Ta | Taylor number | |
| Gw0 | Total water mass flow rate | kg/s |
| Ncomp | Compressor power | kW |
| Dh | Hydraulic diameter | mm, m |
| Ne | Motor power | kW |
| R | Radius | m; mm |
| K | Coefficient of thermal distribution | – |
| h | Convective heat transfer coefficient | W/(m2 °C) |
| q | Heat flux | kW/m2, W/m2 |
| Re | Reynolds number | |
| Nu | Nusselt number | |
| Pr | Prandtl number | |
| Fr | Froude number | |
| g | Acceleration of gravity | |
| G | Total mass velocity | |
| Δivap | Enthalpy of vaporization | kJ/kg |
| WRS | Width of the air gap between the rotor and the stator | |
| v | Velocity | m/s |
| n | Shaft speed | r/min |
| λ | Thermal conductivity of the fluid | W/(m·K) |
| φamb | Ambient air humidity | % |
| τ | Duration of the experiment | h |
| ω | Peripheral air velocity | rad/s |
| ν | Kinematic viscosity | m2/s |
| ffd | Friction factor | |
| ρ | Density | kg/m3 |
| x | Dryness fraction of vapor | |
| ρw | Mass velocity | kg/(m2·s) |
| Subscrips | ||
| R, rot | Rotor | |
| h | Hydraulic | |
| RS | Air gap between rotor and stator | |
| A, air | Air inside the motor | |
| ref | Refrigerant | |
| W, wind | Winding | |
| S, st | Stator | |
| s.ph | Single phase flow | |
| l | Liquid | |
| sat | saturation | |
| v, vap | vapor | |
References
- Konovalov, D.; Tolstorebrov, I.; Eikevik, T.M.; Kobalava, H.; Radchenko, M.; Hafner, A.; Radchenko, A. Recent Developments in Cooling Systems and Cooling Management for Electric Motors. Energies 2023, 16, 7006. [Google Scholar] [CrossRef]
- Carriero, A.; Locatelli, M.; Ramakrishnan, K.; Mastinu, G.; Gobbi, M. A Review of the State of the Art of Electric Traction Motors Cooling Techniques. SAE Technical Papers, 3 April 2018. [Google Scholar]
- Chasiotis, I.D.; Karnavas, Y.L. Design, Optimization and Modelling of High Power Density Direct-Drive Wheel Motor for Light Hybrid Electric Vehicles. In Hybrid Electric Vehicles; InTech: Rijeka, Croatia, 2017. [Google Scholar]
- Nategh, S.; Boglietti, A.; Liu, Y.; Barber, D.; Brammer, R.; Lindberg, D.; Aglen, O. A Review on Different Aspects of Traction Motor Design for Railway Applications. IEEE Trans. Ind. Appl. 2020, 56, 2148–2157. [Google Scholar] [CrossRef]
- IEC 60034-6: 1991; Rotating Electrical Machines—Part 6: Methods of Cooling (IC Code). International Electrotechnical Commission: Geneva, Switzerland, 1991; p. 39.
- IEC 60034-1:2022; International Standart IEC 60034-1:2022—Rotating Electrical Machines—Part 1: Rating and Performance. International Electrotechnical Commission: Geneva, Switzerland, 2022; p. 161.
- Wrobel, R. A technology overview of thermal management of integrated motor drives—Electrical Machines. Therm. Sci. Eng. Prog. 2022, 29, 101222. [Google Scholar] [CrossRef]
- Toliyat, H.A.; Kliman, G.B. Handbook of Electric Motors, 2nd ed.; rev. and expand ed.; Marcel Dekker: New York, NY, USA, 2004; Volume 120. [Google Scholar]
- Mizuno, S.; Noda, S.; Matsushita, M.; Koyama, T.; Shiraishi, S. Development of a totally enclosed fan-cooled traction motor. IEEE Trans. Ind. Appl. 2013, 49, 1508–1514. [Google Scholar] [CrossRef]
- Sikora, M.; Vlach, R.; Navr’atil, P. The unusial water cooling applied on small asynchronous motor. Eng. Mech. 2011, 18, 143–153. [Google Scholar]
- Ghahfarokhi, P.S.; Podgornovs, A.; Kallaste, A.; Marques Cardoso, A.J.; Belahcen, A.; Vaimann, T. The Oil Spray Cooling System of Automotive Traction Motors: The State of the Art. IEEE Trans. Transp. Electrif. 2022, 9, 428–451. [Google Scholar] [CrossRef]
- Sindjui, R.; Zito, G.; Zhang, S. Experimental Study of Systems and Oils for Direct Cooling of Electrical Machine. J. Therm. Sci. Eng. Appl. 2022, 14, 051007. [Google Scholar] [CrossRef]
- Popescu, M.; Staton, D.A.; Boglietti, A.; Cavagnino, A.; Hawkins, D.; Goss, J. Modern Heat Extraction Systems for Power Traction Machines—A Review. IEEE Trans. Ind. Appl. 2016, 52, 2167–2175. [Google Scholar] [CrossRef]
- Campbell, J.B.; Tolbert, L.M.; Ayers, C.W.; Ozpineci, B.; Lowe, K.T. Two-phase cooling method using the R134a refrigerant to cool power electronic devices. IEEE Trans. Ind. Appl. 2007, 43, 648–656. [Google Scholar] [CrossRef]
- Liu, C.; Gerada, D.; Xu, Z.; Chong, Y.C.; Michon, M.; Goss, J.; Li, J.; Gerada, C.; Zhang, H. Estimation of Oil Spray Cooling Heat Transfer Coefficients on Hairpin Windings with Reduced-Parameter Models. IEEE Trans. Transp. Electrif. 2021, 7, 793–803. [Google Scholar] [CrossRef]
- Park, M.H.; Kim, S.C. Thermal characteristics and effects of oil spray cooling on in-wheel motors in electric vehicles. Appl. Therm. Eng. 2019, 152, 582–593. [Google Scholar] [CrossRef]
- Lindh, P.; Petrov, I.; Pyrhonen, J.; Scherman, E.; Niemela, M.; Immonen, P. Direct Liquid Cooling Method Verified with a Permanent-Magnet Traction Motor in a Bus. IEEE Trans. Ind. Appl. 2019, 55, 4183–4191. [Google Scholar] [CrossRef]
- Stone, G.C.; Culbert, I.; Boulter, E.A.; Dhirani, H. Electrical Insulation for Rotating Machines: Design, Evaluation, Aging, Testing, and Repair, 2nd ed.; John Wiley & Sons: Hoboken, NJ, USA, 2014; pp. 1–643. [Google Scholar]
- Deisenroth, D.C.; Ohadi, M. Thermal management of high-power density electric motors for electrification of aviation and beyond. Energies 2019, 12, 3594. [Google Scholar] [CrossRef]
- Zhao, X.; Bansal, P.K. Flow boiling heat transfer characteristics of CO2 at low temperatures. Int. J. Refrig. 2007, 30, 937–945. [Google Scholar] [CrossRef]
- Jiang, L.; Liu, J.; Zhang, L.; Liu, Q.; Xu, X. Characteristics of heat transfer for CO2 flow boiling at low temperature in mini-channel. Int. J. Heat Mass Transf. 2017, 108, 2120–2129. [Google Scholar] [CrossRef]
- Gronwald, P.O.; Kern, T.A. Traction Motor Cooling Systems: A Literature Review and Comparative Study. IEEE Trans. Transp. Electrif. 2021, 7, 2892–2913. [Google Scholar] [CrossRef]
- Konovalov, D.; Tolstorebrov, I.; Kobalava, H.; Lamb, J.J.; Eikevik, T.M. Experimental Investigation of a Low-Temperature Three-Circuit Cooling System for an Electric Motor under Varying Loads. Energies 2023, 16, 8019. [Google Scholar] [CrossRef]
- IEC 60034-29:2008; Rotating electrical machines - Part 29: Equivalent loading and superposition techniques - Indirect testing to determine temperature rise. IEC International Electrotechnical Commission: Geneva, Switzerland, 2008; p. 5.
- Li, H.; Shin, Y.C. Integrated Dynamic Thermo-Mechanical Modeling of High Speed Spindles, Part 2: Solution Procedure and Validations. J. Manuf. Sci. Eng. 2004, 126, 159–168. [Google Scholar] [CrossRef]
- Li, H.; Shin, Y.C. Integrated Dynamic Thermo-Mechanical Modeling of High Speed Spindles, Part 1: Model Development. J. Manuf. Sci. Eng. 2004, 126, 148–158. [Google Scholar] [CrossRef]
- Boutarfa, R.; Harmand, S. Local convective heat transfer for laminar and turbulent flow in a rotor-stator system. Exp. Fluids 2005, 38, 209–221. [Google Scholar] [CrossRef]
- Wang, X.; Li, B.; Gerada, D.; Huang, K.; Stone, I.; Worrall, S.; Yan, Y. A critical review on thermal management technologies for motors in electric cars. Appl. Therm. Eng. 2022, 201, 117758. [Google Scholar] [CrossRef]
- Boglietti, A.; Cavagnino, A. Analysis of the Endwinding Cooling Effects in TEFC Induction Motors. IEEE Trans. Ind. Appl. 2007, 43, 1214–1222. [Google Scholar] [CrossRef]
- Cuiping, L.; Yulong, P.; Ronggang, N.; Shukang, C. Analysis of 3D static temperature field of water cooling induction motor in mini electric vehicle. In Proceedings of the 2011 International Conference on Electrical Machines and Systems, Beijing, China, 20–23 August 2011; pp. 1–5. [Google Scholar]
- Klein, S.A.; Nellis, G.F. Introduction to Engineering Heat Transfer; Cambridge University Press: Cambridge, UK, 2020. [Google Scholar]
- Nellis, G. Heat Transfer; Cambridge University Press: Cambridge, UK, 2009. [Google Scholar]
- Shah, M.M. Chart correlation for saturated boiling heat transfer: Equations and further study. ASHRAE Trans. 1982, 88, 185–196. [Google Scholar]
- Shah, M.M. New correlation for heat transfer during boiling flow through pipes. ASHRAE Trans. 1976, 82, 66–86. [Google Scholar]
- Shah, M.M. New general correlation for heat transfer during saturated boiling in mini and macro channels. Int. J. Refrig. 2022, 137, 103–116. [Google Scholar] [CrossRef]
- Incropera, F.P.; DeWitt, D.P.; Bergman, T.L.; Lavine, A.S. Incropera’s Principles of Heat and Mass Transfer, 8th ed.; Wiley: Singapore, 2017. [Google Scholar]
- Moffat, R.J. Describing the uncertainties in experimental results. Exp. Therm. Fluid Sci. 1988, 1, 3–17. [Google Scholar] [CrossRef]
- Meyer, S.L. Data Analysis for Scientists and Engineers; Wiley: New York, NY, USA, 1975. [Google Scholar]
- Mandel, J. The Statistical Analysis of Experimental Data; Interscience Publishers: New York, NY, USA, 1964. [Google Scholar]
- Schmid, D.; Verlaat, B.; Petagna, P.; Revellin, R.; Schiffmann, J. Heat transfer of flow boiling carbon dioxide in vertical upward direction. Int. J. Heat Mass Transf. 2022, 196, 123246. [Google Scholar] [CrossRef]
- Mastrullo, R.; Mauro, A.W.; Rosato, A.; Vanoli, G.P. Comparison of R744 and R134A heat transfer coefficients during flow boiling in a horizontal circular smooth tube. Renew. Energy Power Qual. J. 2009, 1, 577–581. [Google Scholar] [CrossRef]
Disclaimer/Publisher’s Note: The statements, opinions and data contained in all publications are solely those of the individual author(s) and contributor(s) and not of MDPI and/or the editor(s). MDPI and/or the editor(s) disclaim responsibility for any injury to people or property resulting from any ideas, methods, instructions or products referred to in the content. |
© 2024 by the authors. Licensee MDPI, Basel, Switzerland. This article is an open access article distributed under the terms and conditions of the Creative Commons Attribution (CC BY) license (https://creativecommons.org/licenses/by/4.0/).