Research on the Protection System for Smart Grid Based on Phasor Information at Circuit Breakers
Abstract
1. Introduction
- The protection system is designed for large-scale power grids rather than specific equipment such as transformers, lines, or buses. It selects core protection circuit breakers based on their functional category within the grid, independent of the protected equipment’s types.
- Faulty components are identified by analyzing current phasor differences between the core protection circuit breaker and adjacent circuit breakers using wide-area measurement data from PMUs or IEDs. This straightforward algorithm effectively addresses all types of faults in the power system.
- The proposed protection system structure can be divided into two types: centralized and decentralized. A decentralized structure suits large-scale areas or scenarios with relaxed backup protection time requirements, while a centralized structure is preferable for situations demanding high-level protection or upgrades of existing grid infrastructure. The most suitable solution should be selected based on the actual situation.
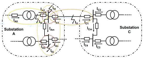
2. Smart Transmission Networks
3. Methodology
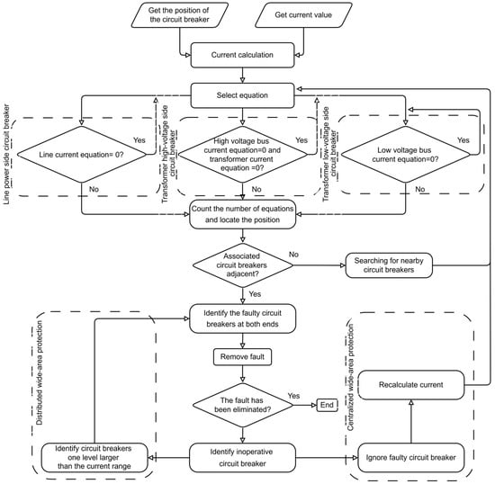
3.1. Fault Analysis
3.2. Determination of Core Protection Circuit Breakers
- Line current differences are computed only at high-voltage side circuit breakers.
- High-voltage bus and transformer current differences are calculated at transformer high-voltage side circuit breakers.
- Medium- and low-voltage bus current differences are computed at respective transformer side circuit breakers.
3.3. Comparison Criteria
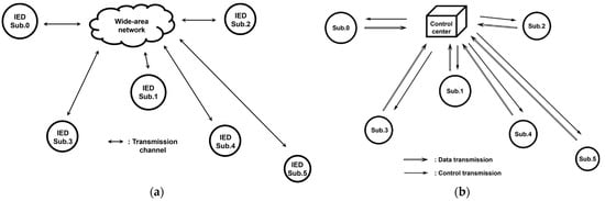
3.4. Protection Structure
3.4.1. Decentralized Structure
3.4.2. Centralized Structure
4. Case Study
- (1)
- Comprehensive testing of universality and functional effectiveness across various fault locations and types.
- (2)
- Specialized testing for different fault conditions on various equipment.
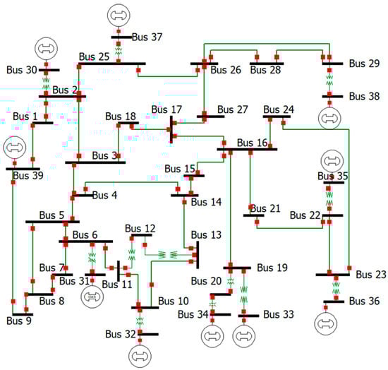
4.1. Comprehensive Testing Using the IEEE 39-Bus Simulation Model
4.2. Special Testing Using an Actual Power Grid Simulation Model
- (1)
- Bus fault testing
- (2)
- Line fault testing
5. Conclusions
Author Contributions
Funding
Data Availability Statement
Conflicts of Interest
References
- Gonen, T. Electrical Power Transmission System Engineering: Analysis and Design; CRC press: Boca Raton, FL, USA, 2009. [Google Scholar]
- Anderson, P.M.; Henville, C.F.; Rifaat, R.; Johnson, B.; Meliopoulos, S. Power System Protection; John Wiley & Sons: Hoboken, NJ, USA, 2022. [Google Scholar]
- Wang, Q.; Bo, Z.; Zhao, Y.; Ma, X.; Zhang, M.; Zheng, H.; Wang, L. Integrated wide area protection and control for power grid security. CSEE J. Power Energy Syst. 2019, 5, 206–214. [Google Scholar] [CrossRef]
- Sheng, S.; Li, K.; Chan, W.L.; Zeng, X.; Shi, D.; Duan, X. Adaptive agent-based wide-area current differential protection system. IEEE Trans. Ind. Appl. 2010, 46, 2111–2117. [Google Scholar] [CrossRef]
- Ashok, A.; Hahn, A.; Govindarasu, M. Cyber-physical security of wide-area monitoring, protection and control in a smart grid environment. J. Adv. Res. 2014, 5, 481–489. [Google Scholar] [CrossRef] [PubMed]
- Anand, S.; Kalita, K.; Parida, S. A novel transmission system protection scheme using optimal wide-area measurements. Electr. Power Syst. Res. 2023, 216, 108976. [Google Scholar] [CrossRef]
- Adamiak, M.; Apostolov, A.; Begovic, M.; Henville, C.; Martin, K.; Michel, G.; Phadke, A.; Thorp, J. Wide area protection—Technology and infrastructures. IEEE Trans. Power Deliv. 2006, 21, 601–609. [Google Scholar] [CrossRef]
- Yu, F.; Booth, C.; Dysko, A.; Hong, Q. Wide-area backup protection and protection performance analysis scheme using PMU data. Int. J. Electr. Power Energy Syst. 2019, 110, 630–641. [Google Scholar] [CrossRef]
- Judge, M.A.; Khan, A.; Manzoor, A.; Khattak, H.A. Overview of smart grid implementation: Frameworks, impact, performance and challenges. J. Energy Storage 2022, 49, 104056. [Google Scholar] [CrossRef]
- Corsi, S. Voltage Control and Protection in Electrical Power Systems: From System Components to Wide-Area Control; Springer: Berlin/Heidelberg, Germany, 2015. [Google Scholar]
- Boniface, N.; Sitati, S.S.; Byiringiro, J.B.; Wambua, P.M. An Intelligent Model and Simulation of High Voltage Transmission Line Protection Using Time Overcurrent Relay Optimization Settings. Res. Sq. 2024. [Google Scholar] [CrossRef]
- Yin, X.G.; Yang, W.; Zhang, Z. A limited wide-area relay protection partitioning and tripping strategy for smart grid. Chin. Soc. Electr. Eng. 2010, 30, 1–7. [Google Scholar]
- Su, S.; Li, K.K.; Chan, W.L.; Zeng, X.J.; Duan, X.Z. An expert system for wide-area current differential protection zone delineation. Power Syst. Technol. 2005, 29, 55–58+63. [Google Scholar]
- Castello, P.; Gallus, G.; Pegoraro, P.A.; Sulis, S. Measurement Platform for Latency Characterization of Wide Area Monitoring, Protection and Control Systems. IEEE Trans. Instrum. Meas. 2023, 73, 5500812. [Google Scholar] [CrossRef]
- Piskunov, S.A.; Mokeev, A.V.; Ulyanov, D.N.; Khromtsov, E.I. Wide Area Monitoring, Protection, Automation, and Control Systems for Medium Voltage Networks. In E3S Web of Conferences; EDP Science: Alushta, Russia, 2023; Volume 384, p. 01018. [Google Scholar]
- He, J.H.; Li, B.; Liu, L.; Zhang, H. Station area protection based on distributed functions. Power Syst. Prot. Control 2014, 42, 26–32. [Google Scholar]
- Rahman, W.U.; Ali, M.; Mehmood, C.A.; Khan, A. Design and implementation for wide area power system monitoring and protection using phasor measuring units. WSEAS Trans. Power Syst. 2013, 8, 57–64. [Google Scholar]
- Zhang, S.P. Research on Wide Area Backup Protection Based on Estimation and Node Fault Injection Current under Finite PMU. M.S.; Southwest Jiaotong University: Xi’an, China, 2020. [Google Scholar]
- Jena, M.K.; Samantaray, S.; Panigrahi, B.K. A new wide-area backup protection scheme for series-compensated transmission system. IEEE Syst. J. 2015, 11, 1877–1887. [Google Scholar] [CrossRef]
- Lin, X.; Ma, S.; Jin, N.; Tong, N.; Chen, L.; Li, Z.; Rong, Z.; Zhang, P. Compensation voltage moduli comparison-based wide-area protection algorithm independent of data synchronism and integrity. IET Gener. Transm. Distrib. 2020, 14, 6682–6689. [Google Scholar] [CrossRef]
- Buhagiar, T.; Cayuela, J.-P.; Procopiou, A.; Richards, S. Poste Intelligent-the Next Generation Smart Substation for the French Power Grid. In Proceedings of the 13th International Conference on Development in Power System Protection 2016 (DPSP), Edinburgh, UK, 7–10 March 2016. [Google Scholar]
- Ren, G.; Li, S.Q.; Ji, N.; Pang, X. Research on key technologies of hierarchical wide-area protection system for smart grid. Electr. Meas. Instrum. 2020, 57, 93–98. [Google Scholar]
- Xiong, H.Q.; Zhang, Z.K.; Tang, S.W.; Li, C.B. Research Framework and Discussion on Smart Transmission Grid Technology. Hunan Electr. Power 2012, 32, 1–4+19. [Google Scholar]
- Vahidi, S.; Ghafouri, M.; Au, M.; Kassouf, M.; Mohammadi, A.; Debbabi, M. Security of wide-area monitoring, protection, and control (WAMPAC) systems of the smart grid: A survey on challenges and opportunities. IEEE Commun. Surv. Tutor. 2023, 25, 1294–1335. [Google Scholar] [CrossRef]
- Jiang, C.; Ji, L.J. Discussion on the Application of Substation IED Data in Relay Protection. Sichuan Electr. Power Technol. 2018, 41, 76–81. [Google Scholar]
- Muqeet, H.A.; Liaqat, R.; Jamil, M.; Khan, A.A. A state-of-the-art review of smart energy systems and their management in a smart grid environment. Energies 2023, 16, 472. [Google Scholar] [CrossRef]
- Petite, F.S.V.; dos Santos, R.C.; Junior, G.M.; Yang, Q.; Li, J. A comprehensive backup protection for transmission lines based on an intelligent wide-area monitoring system. Int. Trans. Electr. Energy Syst. 2021, 31, e12870. [Google Scholar] [CrossRef]
- Refaat, S.S.; Ellabban, O.; Bayhan, S.; Abu-Rub, H.; Blaabjerg, F.; Begovic, M.M. Smart Grid and Enabling Technologies; John Wiley & Sons: Hoboken, NJ, USA, 2021. [Google Scholar]
- Pai, M.A. Power System Stability in Single Machine System. In Energy Function Analysis for Power System Stability; Kluwer Academic Publishers: Berlin/Heidelberg, Germany, 1989. [Google Scholar]














| Bus Number | Actual Volt(kV) | P.U. Volt | Load (MW) | Load (Mvar) | Generator (MW) | Generator (Mvar) |
|---|---|---|---|---|---|---|
| 1 | 110 | 1 | 0 | 0 | ||
| 2 | 110 | 1 | 0 | 0 | ||
| 3 | 110 | 1.03642 | 322 | 2.4 | ||
| 4 | 110 | 1.01685 | 500 | 184 | ||
| 5 | 110 | 1.014 | 0 | 0 | ||
| 6 | 110 | 1.0109 | 0 | 0 | ||
| 7 | 110 | 1.00194 | 233.8 | 84 | ||
| 8 | 110 | 1.0018 | 522 | 176 | ||
| 9 | 110 | 1.0306 | 0 | 0 | ||
| 10 | 110 | 1.02133 | 0 | 0 | ||
| 11 | 110 | 1.01661 | 0 | 0 | ||
| 12 | 10 | 1.00484 | 7.5 | 88 | ||
| 13 | 110 | 1.01954 | 0 | 0 | ||
| 14 | 110 | 1.01961 | 0 | 0 | ||
| 15 | 110 | 1.0203 | 320 | 153 | ||
| 16 | 110 | 1.03526 | 329.4 | 32.3 | ||
| 17 | 110 | 1.0376 | 0 | 0 | ||
| 18 | 110 | 1.03584 | 158 | 30 | ||
| 19 | 110 | 1.05098 | 0 | 0 | ||
| 20 | 35 | 0.99166 | 628 | 103 | ||
| 21 | 110 | 1.03436 | 274 | 115 | ||
| 22 | 110 | 1.05117 | 0 | 0 | ||
| 23 | 110 | 1.0463 | 274.5 | 84.6 | ||
| 24 | 110 | 1.04059 | 308.6 | −92.2 | ||
| 25 | 110 | 1.05966 | 224 | 47.2 | ||
| 26 | 110 | 1.05458 | 139 | 17 | ||
| 27 | 110 | 1.04097 | 281 | 75.5 | ||
| 28 | 110 | 1.05169 | 206 | 27.6 | ||
| 29 | 110 | 1.05118 | 283.5 | 26.9 | ||
| 30 | 10 | 1.048 | 250 | 132.94 | ||
| 31 | 10 | 0.982 | 9.2 | 4.6 | 547.33 | −45.97 |
| 32 | 10 | 0.983 | 650 | 185.27 | ||
| 33 | 10 | 0.997 | 632 | 101.14 | ||
| 34 | 10 | 1.012 | 508 | 161.38 | ||
| 35 | 10 | 1.049 | 650 | 200.25 | ||
| 36 | 10 | 1.064 | 560 | 97.19 | ||
| 37 | 10 | 1.028 | 540 | −7.79 | ||
| 38 | 10 | 1.027 | 830 | 18.12 | ||
| 39 | 110 | 1.03 | 1104 | 250 | 1000 | 73.6 |
| Label | Location | Computing Center | Circuit Breaker Types | Label | Location | Computing Center | Circuit Breaker Types |
|---|---|---|---|---|---|---|---|
| 1 | Bus1-Bus2 | Blow Bus2 | Line power supply side | 24 | Bus15-Bus16 | Blow Bus16 | Line power supply side |
| 2 | Bus1-Bus39 | Blow Bus1 | Line power supply side | 25 | Bus16-Bus17 | Over Bus17 | Line power supply side |
| 3 | Bus2-Bus3 | Blow Bus2 | Line power supply side | 26 | Bus16-Bus19 | Over Bus19 | Line power supply side |
| 4 | Bus2-Bus25 | Blow Bus25 | Line power supply side | 27 | Bus16-Bus21 | Over Bus21 | Line power supply side |
| 5 | Bus2-Bus30 | Over Bus2 | transformer HV side | 28 | Bus16-Bus24 | Blow Bus24 | Line power supply side |
| 6 | Bus3-Bus4 | Blow Bus3 | Line power supply side | 29 | Bus17-Bus18 | Left Bus17 | Line power supply side |
| 7 | Bus3-Bus18 | Blow Bus18 | Line power supply side | 30 | Bus17-Bus27 | Right Bus17 | Line power supply side |
| 8 | Bus4-Bus5 | Blow Bus5 | Line power supply side | 31 | Bus19-Bus20 | Blow Bus19 | transformer HV side |
| 9 | Bus4-Bus14 | Over Bus14 | Line power supply side | 32 | Bus19-Bus33 | Blow Bus19 | transformer HV side |
| 10 | Bus5-Bus6 | Over Bus6 | Line power supply side | 33 | Bus20-Bus34 | Blow Bus20 | transformer HV side |
| 11 | Bus5-Bus8 | Blow Bus5 | Line power supply side | 34 | Bus21-Bus22 | Blow Bus22 | Line power supply side |
| 12 | Bus6-Bus7 | Blow Bus6 | Line power supply side | 35 | Bus22-Bus23 | Blow Bus22 | Line power supply side |
| 13 | Bus6-Bus31 | Blow Bus6 | transformer HV side | 36 | Bus22-Bus35 | Over Bus22 | transformer HV side |
| 14 | Bus7-Bus8 | Blow Bus7 | Line power supply side | 37 | Bus23-Bus24 | Over Bus23 | Line power supply side |
| 15 | Bus8-Bus9 | Over Bus9 | Line power supply side | 38 | Bus23-Bus36 | Blow Bus23 | transformer HV side |
| 16 | Bus9-Bus39 | Blow Bus39 | Line power supply side | 39 | Bus25-Bus26 | Blow Bus25 | Line power supply side |
| 17 | Bus10-Bus11 | Over Bus10 | Line power supply side | 40 | Bus25-Bus37 | Over Bus25 | transformer HV side |
| 18 | Bus10-Bus13 | Over Bus10 | Line power supply side | 41 | Bus26-Bus27 | Blow Bus26 | Line power supply side |
| 19 | Bus10-Bus32 | Blow Bus10 | transformer HV side | 42 | Bus26-Bus28 | Over Bus28 | Line power supply side |
| 20 | Bus11-Bus12 | Right Bus11 | transformer HV side | 43 | Bus26-Bus29 | Over Bus29 | Line power supply side |
| 21 | Bus12-Bus13 | Left Bus13 | transformer HV side | 44 | Bus28-Bus29 | Over Bus29 | Line power supply side |
| 22 | Bus13-Bus14 | Left Bus13 | Line power supply side | 45 | Bus29-Bus38 | Blow Bus29 | transformer HV side |
| 23 | Bus14-Bus15 | Over Bus14 | Line power supply side |
| Fault Types | CPCB Label | |||
|---|---|---|---|---|
| Fault Location | ||||
| F1 | F2 | F3 | F4 | |
| AG | 10 | 10 | 21 | 29 |
| BC | 10 | 10 | 21 | 29 |
| ABC | 10 | 10 | 21 | 29 |
| Fault Location | Fault Types | CPCB | Equation Containing If | Comparison Criteria | Operating CB |
|---|---|---|---|---|---|
| F1 | AG | 10 | 0.1287 | CB of Bus5-Bus6 | |
| BC | 10 | 0.1287 | CB of Bus5-Bus6 | ||
| ABC | 10 | 0.1287 | CB of Bus5-Bus6 | ||
| F2 | AG | 10 | 0.1287 | CB of Bus5-Bus6 | |
| BC | 10 | 0.1287 | CB of Bus5-Bus6 | ||
| ABC | 10 | 0.1287 | CB of Bus5-Bus6 | ||
| F3 | AG | 21 | 0.0951 | CB of Bus12-Bus13 | |
| BC | 21 | 0.0951 | CB of Bus12-Bus13 | ||
| ABC | 21 | 0.0951 | CB of Bus12-Bus13 | ||
| F4 | AG | 29 | 0.113 | Bus17 three CB connected | |
| BC | 29 | 0.113 | Bus17 three CB connected | ||
| ABC | 29 | 0.113 | Bus17 three CB connected |
| Substation 0 | Substation 1 | Substation 2 | |||
| Computing Center | Circuit Breaker Types | Computing Center | Circuit Breaker Types | Computing Center | Circuit Breaker Types |
| B.0L1 | Line power supply side | B.1L2 | Line power supply side | B.2L5 | Line power supply side |
| B.0TH1 | Transformer HV side | B.1L3 | Line power supply side | B.2TH1 | Transformer HV side |
| B.0TH2 | Transformer HV side | B.1L4 | Line power supply side | B.2TH2 | Transformer HV side |
| B.0TM1 | Transformer MV side | B.1TH1 | Transformer HV side | B.2TM1 | Transformer MV side |
| B.0TM2 | Transformer MV side | B.1TH2 | Transformer HV side | B.2TM2 | Transformer MV side |
| B.0TL1 | Transformer LV side | B.1TM1 | Transformer MV side | B.2TL1 | Transformer LV side |
| B.0TL2 | Transformer LV side | B.1TM2 | Transformer MV side | B.2TL2 | Transformer LV side |
| Substation 3 | Substation 4 | Substation 5 | |||
| Computing Center | Circuit Breaker Types | Computing Center | Circuit Breaker Types | Computing Center | Circuit Breaker Types |
| B.3TH1 | Transformer HV side | B.4L5 | Line power supply side | B.5TH1 | Transformer HV side |
| B.3TH2 | Transformer HV side | B.4L6 | Line power supply side | B.5TH2 | Transformer HV side |
| B.3TL1 | Transformer LV side | B.4TH1 | Transformer HV side | B.5TL1 | Transformer LV side |
| B.3TL2 | Transformer LV side | B.4TH2 | Transformer HV side | B.5TL2 | Transformer LV side |
| B.4TM1 | Transformer MV side | ||||
| B.4TM2 | Transformer MV side | ||||
| B.4TL1 | Transformer LV side | ||||
| B.4TL2 | Transformer LV side | ||||
| Fault Lines | Fault Types | CPCB | Equation Containing If (p.u.) | Identified Fault Location |
|---|---|---|---|---|
| Sub.0-Sub.1 | AG | B.0L1 | Sub.0-Sub.1 | |
| BC | B.0L1 | Sub.0-Sub.1 | ||
| Sub.1-Sub.2 | AG | B.1L2 | Sub.1-Sub.2 | |
| BCG | B.1L2 | Sub.1-Sub.2 | ||
| Sub.1-Sub.3 | AG | B.1L3 | Sub.1-Sub.3 | |
| ABC | B.1L3 | Sub.1-Sub.3 | ||
| Sub.1-Sub.4 | BC | B.1L4 | Sub.1-Sub.4 | |
| BCG | B.1L4 | Sub.1-Sub.4 | ||
| Sub.2-Sub.5 | BC | B.2L5 | Sub.2-Sub.5 | |
| ABC | B.2L5 | Sub.2-Sub.5 | ||
| Sub.3-Sub.4 | BCG | B.4L3 | Sub.3-Sub.4 | |
| ABC | B.4L3 | Sub.3-Sub.4 | ||
| Sub.4-Sub.5 | BC | B.4L5 | Sub.4-Sub.5 | |
| BCG | B.4L5 | Sub.4-Sub.5 |
Disclaimer/Publisher’s Note: The statements, opinions and data contained in all publications are solely those of the individual author(s) and contributor(s) and not of MDPI and/or the editor(s). MDPI and/or the editor(s) disclaim responsibility for any injury to people or property resulting from any ideas, methods, instructions or products referred to in the content. |
© 2024 by the authors. Licensee MDPI, Basel, Switzerland. This article is an open access article distributed under the terms and conditions of the Creative Commons Attribution (CC BY) license (https://creativecommons.org/licenses/by/4.0/).
Share and Cite
Liu, Y.; Dang, D.; Lee, S.-K. Research on the Protection System for Smart Grid Based on Phasor Information at Circuit Breakers. Energies 2024, 17, 3455. https://doi.org/10.3390/en17143455
Liu Y, Dang D, Lee S-K. Research on the Protection System for Smart Grid Based on Phasor Information at Circuit Breakers. Energies. 2024; 17(14):3455. https://doi.org/10.3390/en17143455
Chicago/Turabian StyleLiu, Yi, Ding Dang, and Seon-Keun Lee. 2024. "Research on the Protection System for Smart Grid Based on Phasor Information at Circuit Breakers" Energies 17, no. 14: 3455. https://doi.org/10.3390/en17143455
APA StyleLiu, Y., Dang, D., & Lee, S.-K. (2024). Research on the Protection System for Smart Grid Based on Phasor Information at Circuit Breakers. Energies, 17(14), 3455. https://doi.org/10.3390/en17143455

