Towards Sustainable Consumption: Generation Z’s Views on Ownership and Access in the Sharing Economy
Abstract
1. Introduction
2. The Essence of the Sharing Economy
2.1. Definition of the Sharing Economy
2.2. Components of the Sharing Economy
2.3. Scope and Application of the Sharing Economy
2.4. Dimensions and Consumer Behaviour in the Sharing Economy
2.5. Paper Objective in the Context of the Sharing Economy
3. Factors That Contribute to the Growth of the Sharing Economy in the Context of a Transition from Excessive Consumerism to Sustainable Practices
3.1. Economic Motivations
3.2. Customers’ Digital Engagement
3.3. Environmental Concern
4. Materials and Methods
Statistical Description of the Variables-Parameter Estimation Results
5. Results
6. Discussion
7. Conclusions
Author Contributions
Funding
Data Availability Statement
Conflicts of Interest
References
- Statista. Value of the Global Sharing Economy 2023. Available online: https://www.statista.com/statistics/830986/value-of-the-global-sharing-economy (accessed on 11 March 2024).
- Su, B.-C.; Lin, H.; Wang, Y.-M. The Business Model of Digital Platforms for the Sharing Economy: Intensive Case Study Methodology for Rover.com Pet Boarding Platform. Sustainability 2022, 14, 16256. [Google Scholar] [CrossRef]
- Uzunca, B.; Rigtering, J.P.C.; Ozcan, P. Sharing and Shaping: A Cross-Country Comparison of How Sharing Economy Firms Shape Their Institutional Environment to Gain Legitimacy. Acad. Manag. Discov. 2018, 4, 248–272. [Google Scholar] [CrossRef]
- Kozlenkova, I.V.; Lee, J.-Y.; Xiang, D.; Palmatier, R.W. Sharing Economy: International Marketing Strategies. J. Int. Bus. Stud. 2021, 52, 1445–1473. [Google Scholar] [CrossRef]
- Panniello, U.; Ardito, L.; Messeni Petruzzelli, A. Scoping the State of the Sharing Economy and Its Antecedents at the Country Level: Cross-Country Differences in Europe. Geoforum 2022, 133, 140–152. [Google Scholar] [CrossRef]
- Eckhardt, G.M. The Sharing Economy Isn’t about Sharing at All. Available online: https://hbr.org/2015/01/the-sharing-economy-isnt-about-sharing-at-all (accessed on 11 March 2024).
- Parente, R.C.; Geleilate, J.-M.G.; Rong, K. The Sharing Economy Globalization Phenomenon: A Research Agenda. J. Int. Manag. 2018, 24, 52–64. [Google Scholar] [CrossRef]
- Rojanakit, P.; Torres de Oliveira, R.; Dulleck, U. The Sharing Economy: A Critical Review and Research Agenda. J. Bus. Res. 2022, 139, 1317–1334. [Google Scholar] [CrossRef]
- Acquier, A.; Daudigeos, T.; Pinkse, J. Promises and Paradoxes of the Sharing Economy: An Organizing Framework. Technol. Forecast. Soc. Chang. 2017, 125, 1–10. [Google Scholar] [CrossRef]
- Tussyadiah, I.P.; Pesonen, J. Impacts of Peer-to-Peer Accommodation Use on Travel Patterns. J. Travel Res. 2016, 55, 1022–1040. [Google Scholar] [CrossRef]
- Rudawska, I. Ekonomia Dzielenia Się, Czyli Konsumpcja Współdzielona i Inne Formy Alternatywnego Dostępu Do Dóbr. Stud. Ekonomiczne. Zesz. Nauk. Uniw. Ekon. Katowicach 2016, 254, 181–189. [Google Scholar]
- Gössling, S.; Michael Hall, C. Sharing versus Collaborative Economy: How to Align ICT Developments and the SDGs in Tourism? J. Sustain. Tour. 2019, 27, 74–96. [Google Scholar] [CrossRef]
- Belk, R. You Are What You Can Access: Sharing and Collaborative Consumption Online. J. Bus. Res. 2014, 67, 1595–1600. [Google Scholar] [CrossRef]
- Miguel, C.; Martos-Carrión, E.; Santa, M. A Conceptualisation of the Sharing Economy: Towards Theoretical Meaningfulness. In The Sharing Economy in Europe: Developments, Practices, and Contradictions; Springer: Cham, Switzerland, 2022; pp. 21–40. [Google Scholar] [CrossRef]
- Botsman, R.; Rogers, R. What’s Mine Is Yours: The Rise of Collaborative Consumption; Harper Collins: New York, NY, USA, 2010. [Google Scholar]
- Shmidt, M. Sharing Economy as a Field: Revisiting Debates and Introducing New Research Avenues. Sociol. Compass 2023, 17, e13120. [Google Scholar] [CrossRef]
- Singh, A. A Social Marketing Framework for the Sharing Economy. Soc. Mark. Q. 2022, 28, 248–266. [Google Scholar] [CrossRef]
- Wu, Z.; Zhou, W.; Yu, A. Analysis of a Legal Regulation Approach and Strategy of a Sharing Economy Based on Technological Change and Sustainable Development. Sustainability 2023, 15, 1056. [Google Scholar] [CrossRef]
- Sundararajan, A. The Sharing Economy; MIT Press: Cambridge, MA, USA, 2016. [Google Scholar]
- EUR-Lex. 52016SC0184-EN. Available online: https://eur-lex.europa.eu/legal-content/EN/TXT/?uri=CELEX%3A52016SC0184 (accessed on 11 March 2024).
- Czernek, K.; Wójcik, D.; Marszałek, P. Trust in the Sharing Economy. Gospod. Nar. 2018, 295, 23–48. [Google Scholar] [CrossRef]
- Szymańska, A.I. The Importance of the Sharing Economy in Improving the Quality of Life and Social Integration of Local Communities on the Example of Virtual Groups. Land 2021, 10, 754. [Google Scholar] [CrossRef]
- Małecka, A.; Mitręga, M. Konsumpcja Kolaboratywna—Wyzwania Pomiarowe i Menedżerskie w Kontekście Tzw. Ride Sharing. Stud. Pr. Wydziału Nauk Ekon. Zarządzania 2015, 39, 139–150. [Google Scholar]
- Szymańska, A.I. Modele Biznesu w Sharing Economy w Kontekście Grup Społecznościowych Działających w Cyberprzestrzeni. Stud. Ind. Geogr. Comm. Pol. Geogr. Soc. 2021, 35, 62–75. [Google Scholar] [CrossRef]
- Hendel, M. Współdzielenie w Gospodarce. Syntetyczne Ujęcie Zjawiska. Stud. Ekon. Econ. Stud. 2018, 3–4, XCVIII–XCVIX. [Google Scholar]
- Paczkowski, T.; Kamela, A.; Szyl, M. Ekonomia Współdzielenia (Sharing Economy)–Narodziny Nowego Systemu Ekonomicznego? Przyszłość, Szanse i Zagrożenia. In Współczesne Problemy Ekonomiczne w Badaniach Młodych Naukowców T. 4, Teoria i Praktyka; Wydawnictwo Uniwersytetu w Białymstoku: Białystok, Poland, 2020. [Google Scholar] [CrossRef]
- Balińska, A.; Staśkiewicz, D. Sharing Economy w Gospodarce Turystycznej Kontekst Teoretyczny i Empiryczny; Wydawnictwo SGGW: Warszawa, Poland, 2021. [Google Scholar]
- Niezgoda, A.; Markiewicz, E. The Influence of Collaborative Consumption on Life Quality of the Residents Tourist Areas. In Prace Naukowe Akademii im. Jana Długosza w Częstochowie. Pragmata tes Oikonomias; Wydawnictwo im. Stanisława Podobińskiego Akademii im. Jana Długosza w Częstochowie: Częstochowa, Poland, 2018; Volume 12, pp. 9–23. [Google Scholar] [CrossRef]
- Markiewicz, E. Konsumpcja Kolaboratywna Jako Forma Społecznych Innowacji Na Rynku Turystycznym. Mark. Rynek 2017, 11, 333–344. [Google Scholar]
- Pawlicz, A. Ekonomia Współdzielenia Na Rynku Usług Hotelarskich Niedoskonałości–Pośrednicy–Regulacje; Wydawnictwo Naukowe Uniwersytetu Szczecińskiego: Szczecin, Poland, 2019. [Google Scholar]
- Voytenko Palgan, Y.; Zvolska, L.; Mont, O. Sustainability Framings of Accommodation Sharing. Environ. Innov. Soc. Transit. 2017, 23, 70–83. [Google Scholar] [CrossRef]
- Molchanova, K. Organization of Aviation Enterprises’ Interaction Based on the Digital Platform. Virtual Econ. 2021, 4, 77–97. [Google Scholar] [CrossRef] [PubMed]
- Hamari, J.; Sjöklint, M.; Ukkonen, A. The sharing economy: Why people participate in collaborative consumption. J. Assoc. Inf. Sci. Technol. 2015, 67, 2047–2059. [Google Scholar] [CrossRef]
- Ganapati, S.; Reddick, C.G. Prospects and Challenges of Sharing Economy for the Public Sector. Gov. Inf. Q. 2018, 35, 77–87. [Google Scholar] [CrossRef]
- Pan, G.; Jiang, H.; Jin, Q.; Zhao, T.; Wang, J.; Wang, L. Study on the Sharing Transportation Based on Game Theory. Sustainability 2021, 13, 9347. [Google Scholar] [CrossRef]
- Sojkin, B.; Michalak, S. Innovative Behavior of the Poznań Agglomeration Inhabitants in the Transport Services Market. Mark. Sci. Res. Organ. 2019, 33, 71–98. [Google Scholar] [CrossRef][Green Version]
- Akyelken, N.; Banister, D.; Givoni, M. The Sustainability of Shared Mobility in London: The Dilemma for Governance. Sustainability 2018, 10, 420. [Google Scholar] [CrossRef]
- Ciulli, F.; Kolk, A. Incumbents and Business Model Innovation for the Sharing Economy: Implications for Sustainability. J. Clean. Prod. 2019, 214, 995–1010. [Google Scholar] [CrossRef]
- Ritter, M.; Schanz, H. The Sharing Economy: A Comprehensive Business Model Framework. J. Clean. Prod. 2019, 213, 320–331. [Google Scholar] [CrossRef]
- Laukkanen, M.; Tura, N. The Potential of Sharing Economy Business Models for Sustainable Value Creation. J. Clean. Prod. 2020, 253, 120004. [Google Scholar] [CrossRef]
- Benjaafar, S.; Hu, M. Operations Management in the Age of the Sharing Economy: What Is Old and What Is New? SSRN Electron. J. 2019, 1–18. [Google Scholar] [CrossRef]
- Curtis, S.K.; Mont, O. Sharing Economy Business Models for Sustainability. J. Clean. Prod. 2020, 266, 121519. [Google Scholar] [CrossRef] [PubMed]
- Claudelin, A.; Tuominen, K.; Vanhamäki, S. Sustainability Perspectives of the Sharing Economy: Process of Creating a Library of Things in Finland. Sustainability 2022, 14, 6627. [Google Scholar] [CrossRef]
- Cheng, X.; Zhang, X.; Yang, B.; Fu, Y. An investigation on trust in AI-enabled collaboration: Application of AI-Driven chatbot in accommodation-based sharing economy. Electron. Commer. Res. Appl. 2022, 54, 101164. [Google Scholar] [CrossRef]
- Mair, J.; Reischauer, G. Capturing the dynamics of the sharing economy: Institutional research on the plural forms and practices of sharing economy organizations. Technol. Forecast. Soc. Chang. 2017, 125, 11–20. [Google Scholar] [CrossRef]
- John, N.A. The Social Logics of Sharing. Commun. Rev. 2013, 16, 113–131. [Google Scholar] [CrossRef]
- Martin, C.J. The sharing economy: A pathway to sustainability or a nightmarish form of neoliberal capitalism? Ecol. Econ. 2016, 121, 149–159. [Google Scholar] [CrossRef]
- Fraiberger, S.P.; Sundararajan, A. Peer-to-Peer Rental Markets in the Sharing Economy. SSRN Electron. J. 2015. [Google Scholar] [CrossRef]
- Hsiao, J.C.-Y.; Moser, C.; Schoenebeck, S.; Dillahunt, T.R. The Role of Demographics, Trust, Computer Self-efficacy, and Ease of Use in the Sharing Economy. In Proceedings of the 1st ACM SIGCAS Conference on Computing and Sustainable Societies, Menlo Park and San Jose, CA, USA, 20–22 June 2018; ACM: New York, NY, USA, 2018. [Google Scholar] [CrossRef]
- Hellwig, K.; Morhart, F.; Girardin, F.; Hauser, M. Exploring Different Types of Sharing: A Proposed Segmentation of the Market for “Sharing” Businesses. Psychol. Mark. 2015, 32, 891–906. [Google Scholar] [CrossRef]
- Sands, S.; Ferraro, C.; Campbell, C.; Kietzmann, J.; Andonopoulos, V.V. Who Shares? Profiling Consumers in the Sharing Economy. Australas. Mark. J. 2020, 28, 22–33. [Google Scholar] [CrossRef]
- Bäro, A.; Toepler, F.; Meynhardt, T.; Velamuri, V.K. Participating in the sharing economy: The role of individual characteristics. Manag. Decis. Econ. 2022, 43, 3715–3735. [Google Scholar] [CrossRef]
- Rostek, A.; Zalega, T. Konsumpcja kolaboratywna wśród młodych polskich i amerykańskich konsumentów (część 2). Mark. Rynek 2015, 22, 24–34. [Google Scholar]
- Cruz, I.; Ganga, R.; Wahlen, S. Contemporary Collaborative Consumption; Springer: Berlin/Heidelberg, Germany, 2018. [Google Scholar]
- Martínez-González, J.A.; Parra-López, E.; Barrientos-Báez, A. Young Consumers’ Intention to Participate in the Sharing Economy: An Integrated Model. Sustainability 2021, 13, 430. [Google Scholar] [CrossRef]
- Gonzalez-Arcos, C.; Joubert, A.M.; Scaraboto, D.; Guesalaga, R.; Sandberg, J. “How Do I Carry All This Now?” Understanding Consumer Resistance to Sustainability Interventions. J. Mark. 2021, 85, 44–61. [Google Scholar] [CrossRef]
- Nikodemska-Wołowik, A.M.; Bednarz, J.; Foreman, J.R. Trends in young consumers’ behaviour-implications for family enterprises. Econ. Sociol. 2019, 12, 11–24. [Google Scholar] [CrossRef]
- Paczka, E. Zmiana zachowań rynkowych pokolenia Z. Ekonomia 2020, 26, 21–34. [Google Scholar] [CrossRef]
- Sinton, M.M.; Birch, L.L. Individual and Sociocultural Influences on Pre-Adolescent Girls’ Appearance Schemas and Body Dissatisfaction. J. Youth Adolesc. 2006, 35, 157–167. [Google Scholar] [CrossRef]
- Salvy, S.-J.; Coelho, J.S.; Kieffer, E.; Epstein, L.H. Effects of social contexts on overweight and normal-weight children’s food intake. Physiol. Behav. 2007, 92, 840–846. [Google Scholar] [CrossRef] [PubMed][Green Version]
- Lev, T.A. Generation Z: Characteristics and Challenges to Entering the World of Work. Cross Cult. Manag. J. 2021, 1, 107–115. [Google Scholar]
- Kotler, P.; Kartajaya, H.; Setiawan, I. Marketing 5.0; MT Biznes: Warszawa, Poland, 2021. [Google Scholar]
- Kamińska, M.; Krakowiak-Drzewiecka, M. Młodzi konsumenci w społeczeństwie konsumpcyjnym–wnioski z badań. In Prace Naukowe Uniwersytetu Ekonomicznego We Wrocławiu; Wydawnictwo Uniwersytetu Ekonomicznego we Wrocławiu: Wrocław, Poland, 2023; Volume 67, pp. 46–63. [Google Scholar] [CrossRef]
- Majhi, R. Behavior and perception of younger generation towards green products. J. Public Aff. 2020, 22, e2288. [Google Scholar] [CrossRef]
- Wierzbiński, B.; Surmacz, T.; Kuźniar, W.; Witek, L. The Role of the Ecological Awareness and the Influence on Food Preferences in Shaping Pro-Ecological Behavior of Young Consumers. Agriculture 2021, 11, 345. [Google Scholar] [CrossRef]
- Burgiel, A.; Zrałek, J. Konsumowanie bez posiadania (non-ownership consumption) jako przejaw ewolucji spożycia–determinanty i szanse rozwoju w Polsce. Handel Wewnętrzny 2018, 3, 70–81. [Google Scholar]
- Byrska, M. Konsumpcjonizm w Odwrocie–Coraz Częściej Naprawiamy, Mniej Kupujemy. BANK.pl-Portal Finansowy. Available online: https://bank.pl/konsumpcjonizm-w-odwrocie-coraz-czesciej-naprawiamy-mniej-kupujemy/ (accessed on 11 March 2024).
- Wardak, P.; Zalega, T. Konsumpcja kolaboratywna jako nowy trend konsumencki. Stud. Mater. 2013, 2013, 33–42. [Google Scholar] [CrossRef]
- Burgiel, A. Determinanty i perspektywy upowszechnienia konsumpcji wspólnej w Polsce. Stud. Ekon. 2015, 231, 7–29. [Google Scholar]
- Jaros, B. Sharing economy jako ważny trend w obszarze zrównoważonej konsumpcji. Handel Wewnętrzny 2016, 5, 82–91. [Google Scholar]
- Szymańska, A.I. 2017. Sharing economy jako nowy trend w zachowaniach konsumentów. Mark. Rynek 2017, 9, 417–425. [Google Scholar]
- Bardhi, F.; Eckhardt, G.M. Access-Based Consumption: The Case of Car Sharing. J. Consum. Res. 2012, 39, 881–898. [Google Scholar] [CrossRef]
- Perren, R.; Grauerholz, L. Collaborative Consumption. Int. Encycl. Soc. Behav. Sci. 2015, 4, 139–144. [Google Scholar] [CrossRef]
- Wang, X.; Lin, X.; Liu, Z. Understanding Consumers’ Post-Adoption Behavior in Sharing Economy Services. J. Comput. Inf. Syst. 2019, 61, 275–284. [Google Scholar] [CrossRef]
- Anaya, Ó.; De La Vega, I. Drivers of the Sharing Economy That Affect Consumers’ Usage Behavior: Moderation of Perceived Risk. Adm. Sci. 2022, 12, 171. [Google Scholar] [CrossRef]
- Paramita, W.; Septianto, F.; Winahjoe, S.; Purwanto, B.M.; Candra, I.D. Sharing is (Not) Caring? The Interactive Effects of Power and Psychological Distance on Tolerance of Unethical Behavior. Australas. Mark. J. 2020, 28, 42–49. [Google Scholar] [CrossRef]
- Sundararajan, A. Commentary: The Twilight of Brand and Consumerism? Digital Trust, Cultural Meaning, and the Quest for Connection in the Sharing Economy. J. Mark. 2019, 83, 32–35. [Google Scholar] [CrossRef]
- Say, A.L.; Guo, R.A.; Chen, C. Altruism and social utility in consumer sharing behavior. J. Consum. Behav. 2021, 20, 1562–1574. [Google Scholar] [CrossRef]
- Rossmannek, O.; Chen, M. Why people use the sharing economy: A meta-analysis. J. Clean. Prod. 2023, 387, 135824. [Google Scholar] [CrossRef]
- Joshi, Y.; Rahman, Z. Investigating the determinants of consumers’ sustainable purchase behaviour. Sustain. Prod. Consum. 2017, 10, 110–120. [Google Scholar] [CrossRef]
- Gadeikiene, A.; Svarcaite, A. Impact of Consumer Environmental Consciousness on Consumer Perceived Value from Sharing Economy. Eng. Econ. 2021, 32, 350–361. [Google Scholar] [CrossRef]
- Luri Minami, A.; Ramos, C.; Bruscato Bortoluzzo, A. Sharing economy versus collaborative consumption: What drives consumers in the new forms of exchange? J. Bus. Res. 2021, 128, 124–137. [Google Scholar] [CrossRef]
- Oral, C.; Thurner, J. The impact of anti-consumption on consumer well-being. Int. J. Consum. Stud. 2019, 43, 277–288. [Google Scholar] [CrossRef]
- Nguyen, H.N.; Rintamäki, T.; Saarijärvi, H. Customer Value in the Sharing Economy Platform: The Airbnb Case. In Collaborative Value Co-Creation in the Platform Economy; Translational Systems Sciences; Springer: Singapore, 2018; pp. 225–246. [Google Scholar] [CrossRef]
- Zalega, T. Collaborative consumption in consumer behavior of Polish young people. J. Econ. Manag. 2018, 33, 136–163. [Google Scholar] [CrossRef]
- Kuźniar, W.; Wierzbiński, B.; Schmeissner, D. Aktywność konsumentów w zakresie konsumpcji współdzielonej i jej determinanty na przykładzie polskich i niemieckich konsumentów. In Zachowania Podmiotów Rynkowych w Warunkach Niepewności: Teoria i Praktyka-Wybrane Zagadnienia; Plichta, J., Brańka, S., Orzeł, K., Eds.; Instytut Nauk Ekonomicznych Polskiej Akademii Nauk: Warsaw, Poland, 2023; pp. 169–182. [Google Scholar]
- Ham, C.-D.; Lee, J.; Hayes, J.L.; Bae, Y.H. Exploring sharing behaviors across social media platforms. Int. J. Mark. Res. 2018, 61, 157–177. [Google Scholar] [CrossRef]
- Akbar, P.; Hoffmann, S. Creating value in product service systems through sharing. J. Bus. Res. 2020, 121, 495–505. [Google Scholar] [CrossRef]
- Cheng, X.; Mou, J.; Yan, X. Sharing economy enabled digital platforms for development. Inf. Technol. Dev. 2021, 27, 635–644. [Google Scholar] [CrossRef]
- Sutherland, W.; Jarrahi, M.H. The sharing economy and digital platforms: A review and research agenda. Int. J. Inf. Manag. 2018, 43, 328–341. [Google Scholar] [CrossRef]
- Sashi, C.M. Customer engagement, buyer-seller relationships, and social media. Manag. Decis. 2012, 50, 253–272. [Google Scholar] [CrossRef]
- Ruan, Y.; Alfantoukh, L.; Fang, A.; Durresi, A. Exploring Trust Propagation Behaviors in Online Communities. In Proceedings of the 2014 17th International Conference on Network-Based Information Systems, Salerno, Italy, 10–12 September 2014. [Google Scholar] [CrossRef]
- Wang, H.; Hu, Z. Online Trust between Inexperienced Consumers and Experienced Consumers: An Empirical Study. In Proceedings of the 2009 Second International Conference on Future Information Technology and Management Engineering, Sanya, China, 13–14 December 2009. [Google Scholar] [CrossRef]
- Urban, G.L.; Amyx, C.; Lorenzon, A. Online Trust: State of the Art, New Frontiers, and Research Potential. J. Interact. Mark. 2009, 23, 179–190. [Google Scholar] [CrossRef]
- Hollebeek, L.D.; Macky, K. Digital Content Marketing’s Role in Fostering Consumer Engagement, Trust, and Value: Framework, Fundamental Propositions, and Implications. J. Interact. Mark. 2019, 45, 27–41. [Google Scholar] [CrossRef]
- Eigenraam, A.W.; Eelen, J.; Van Lin, A.; Verlegh, P.W.J. A Consumer-based Taxonomy of Digital Customer Engagement Practices. J. Interact. Mark. 2018, 44, 102–121. [Google Scholar] [CrossRef]
- Salo, J.; Karjaluoto, H. A conceptual model of trust in the online environment. Online Inf. Rev. 2007, 31, 604–621. [Google Scholar] [CrossRef]
- Bellotti, V.; Ambard, A.; Turner, D.; Gossmann, C.; Demkova, K.; Carroll, J.M. A Muddle of Models of Motivation for Using Peer-to-Peer Economy Systems. In Proceedings of the 33rd Annual ACM Conference on Human Factors in Computing Systems, Seoul, Republic of Korea, 18–23 April 2015; ACM: New York, NY, USA, 2015. [Google Scholar] [CrossRef]
- Gomes, S.; Lopes, J.M.; Nogueira, S. Willingness to pay more for green products: A critical challenge for Gen Z. J. Clean. Prod. 2023, 390, 136092. [Google Scholar] [CrossRef]
- Le, T.D.; Duc Tran, H.; Hoang, T.Q.H. Ethically minded consumer behavior of Generation Z in Vietnam: The impact of socialization agents and environmental concern. Cogent Bus. Manag. 2022, 9, 2102124. [Google Scholar] [CrossRef]
- Borusiak, B.; Szymkowiak, A.; Lopez-Lluch, D.B.; Sanchez-Bravo, P. The role of environmental concern in explaining attitude towards second-hand shopping. Entrep. Bus. Econ. Rev. 2021, 9, 71–83. [Google Scholar] [CrossRef]
- Maichum, K.; Parichatnon, S.; Peng, K.-C. Application of the Extended Theory of Planned Behavior Model to Investigate Purchase Intention of Green Products among Thai Consumers. Sustainability 2016, 8, 1077. [Google Scholar] [CrossRef]
- Aruta, J.J.B.R.; Paceño, J.L. Social Responsibility Facilitates the Intergenerational Transmission of Attitudes Toward Green Purchasing in a Non-Western Country: Evidence from the Philippines. Ecopsychology 2022, 14, 37–46. [Google Scholar] [CrossRef]
- Gu, J. Sharing economy, technological innovation and carbon emissions: Evidence from Chinese cities. J. Innov. Knowl. 2022, 7, 100228. [Google Scholar] [CrossRef]
- Chien, F. The mediating role of energy efficiency on the relationship between sharing economy benefits and sustainable development goals (Case of China). J. Innov. Knowl. 2022, 7, 100270. [Google Scholar] [CrossRef]
- Sadiq, M.; Moslehpour, M.; Qiu, R.; Hieu, V.M.; Duong, K.D.; Ngo, T.Q. Sharing economy benefits and sustainable development goals: Empirical evidence from the transportation industry of Vietnam. J. Innov. Knowl. 2023, 8, 100290. [Google Scholar] [CrossRef]
- Richter, R.; Söding, M.; Christmann, G.B. Logistik und Mobilität in der Stadt von Morgen: Eine Expert*Innenstudie über Letzte Meile, Sharing-Konzepte und Urbane Produktion. Available online: http://hdl.handle.net/10419/219451 (accessed on 11 March 2024).
- Henseling, C. Nutzungsmuster von Plattformen des Peer-to-Peer Sharing. In Digitale Kultur des Teilens; Springer Gabler: Wiesbaden, Germany, 2018; pp. 53–69. [Google Scholar] [CrossRef]
- Möhlmann, M. Collaborative consumption: Determinants of satisfaction and the likelihood of using a sharing economy option again. J. Consum. Behav. 2015, 14, 193–207. [Google Scholar] [CrossRef]
- Szymańska, A.I. Sharing economy w okresie pandemii COVID-19 analiza pola semantycznego. Stud. Ind. Geogr. Comm. Pol. Geogr. Soc. 2022, 36, 132–147. [Google Scholar] [CrossRef]
- Guttentag, D.; Smith, S.; Potwarka, L.; Havitz, M. Why Tourists Choose Airbnb: A Motivation-Based Segmentation Study. J. Travel Res. 2017, 57, 342–359. [Google Scholar] [CrossRef]
- Horn, K.; Merante, M. Is home sharing driving up rents? Evidence from Airbnb in Boston. J. Hous. Econ. 2017, 38, 14–24. [Google Scholar] [CrossRef]
- Meshulam, T.; Font-Vivanco, D.; Blass, V.; Makov, T. Sharing economy rebound: The case of peer-to-peer sharing of food waste. J. Ind. Ecol. 2022, 27, 882–895. [Google Scholar] [CrossRef]
- Kim, B. Understanding Key Antecedents of Consumer Loyalty toward Sharing-Economy Platforms: The Case of Airbnb. Sustainability 2019, 11, 5195. [Google Scholar] [CrossRef]
- Zervas, G.; Proserpio, D.; Byers, J.W. The Rise of the Sharing Economy: Estimating the Impact of Airbnb on the Hotel Industry. J. Mark. Res. 2017, 54, 687–705. [Google Scholar] [CrossRef]
- Mont, O.; Palgan, Y.V.; Bradley, K.; Zvolska, L. A decade of the sharing economy: Concepts, users, business and governance perspectives. J. Clean. Prod. 2020, 269, 122215. [Google Scholar] [CrossRef]
- Morgan, R.M.; Hunt, S.D. The Commitment-Trust Theory of Relationship Marketing. J. Mark. 1994, 58, 20–38. [Google Scholar] [CrossRef]
- Vivek, S.D.; Beatty, S.E.; Morgan, R.M. Customer Engagement: Exploring Customer Relationships Beyond Purchase. J. Mark. Theory Pract. 2012, 20, 122–146. [Google Scholar] [CrossRef]
- Enginkaya, E.; Esen, E. Dimensions of Online Customer Engagement. J. Bus. Econ. Financ. 2014, 3, 106–114. [Google Scholar]
- Thakur, R. The moderating role of customer engagement experiences in customer satisfaction–loyalty relationship. Eur. J. Mark. 2019, 53, 1278–1310. [Google Scholar] [CrossRef]
- Meire, M.; Hewett, K.; Ballings, M.; Kumar, V.; Van Den Poel, D. The Role of Marketer-Generated Content in Customer Engagement Marketing. J. Mark. 2019, 83, 21–42. [Google Scholar] [CrossRef]
- Bapat, D.; Khandelwal, R. Antecedents and consequences of consumer hope for digital payment apps services. J. Serv. Mark. 2022, 37, 110–127. [Google Scholar] [CrossRef]
- Alkhalifah, A. Exploring Trust Formation and Antecedents in Social Commerce. Front. Psychol. 2021, 12, 789863. [Google Scholar] [CrossRef] [PubMed]
- Heller, J.; Chylinski, M.; De Ruyter, K.; Keeling, D.I.; Hilken, T.; Mahr, D. Tangible Service Automation: Decomposing the Technology-Enabled Engagement Process (TEEP) for Augmented Reality. J. Serv. Res. 2020, 24, 84–103. [Google Scholar] [CrossRef]
- Bauwens, M.; Mendoza, N.; Iacomella, F. Synthetic Overview of the Collaborative Economy. P2P Foundation. 2012. Available online: https://wiki.p2pfoundation.net/Synthetic_Overview_of_the_Collaborative_Economy (accessed on 11 March 2024).
- Denning, S. An economy of access is opening for business: Five strategies for success. Strategy Leadersh. 2014, 42, 14–21. [Google Scholar] [CrossRef]
- Wu, M.; Neill, S. Trust transfer and the intention to use app-enabled carpooling service. Asia Pac. J. Mark. Logist. 2020, 33, 1498–1512. [Google Scholar] [CrossRef]
- Chen, Y.; Prentice, C.; Weaven, S.; Hisao, A. The influence of customer trust and artificial intelligence on customer engagement and loyalty—The case of the home-sharing industry. Front. Psychol. 2022, 13, 912339. [Google Scholar] [CrossRef] [PubMed]
- Portes, A.; N’Goala, G.; Cases, A.-S. Digital transparency: Dimensions, antecedents and consequences on the quality of customer relationships. Rech. Appl. Mark. (Engl. Ed.) 2020, 35, 72–98. [Google Scholar] [CrossRef]
- Pelgander, L.; Öberg, C.; Barkenäs, L. Trust and the sharing economy. Digit. Bus. 2022, 2, 100048. [Google Scholar] [CrossRef]
- Aityoussef, A.; Belhcen, L. A predictive model of building initial trust in sharing economy: MULTI-DIMENSIONAL analysis of facebook users in Morocco. Technol. Soc. 2022, 71, 102111. [Google Scholar] [CrossRef]
- Ye, S.; Ying, T.; Zhou, L.; Wang, T. Enhancing customer trust in peer-to-peer accommodation: A “soft” strategy via social presence. Int. J. Hosp. Manag. 2019, 79, 1–10. [Google Scholar] [CrossRef]
- Rifkin, J. The Zero Marginal Cost Society; St. Martin’s Press: New York, NY, USA, 2014. [Google Scholar]
- Daglis, T. Sharing Economy. Encyclopedia 2022, 2, 1322–1332. [Google Scholar] [CrossRef]
- Zhao, X.; Wang, L.; Guo, X.; Law, R. The influence of online reviews to online hotel booking intentions. Int. J. Contemp. Hosp. Manag. 2015, 27, 1343–1364. [Google Scholar] [CrossRef]
- Faizi, R.; El Fkihi, S. Exploring the role of customer reviews in driving business growth. In International Conferences ICT, Society, and Human Beings 2019; Connected Smart Cities 2019; and Web Based Communities and Social Media 2019; International Association for Development of the Information Society: Budapest, Hungary, 2019. [Google Scholar] [CrossRef]
- Shaheen, M.; Zeba, F.; Chatterjee, N.; Krishnankutty, R. Engaging customers through credible and useful reviews: The role of online trust. Young Consum. 2019, 21, 137–153. [Google Scholar] [CrossRef]
- Curtis, S.K.; Lehner, M. Defining the Sharing Economy for Sustainability. Sustainability 2019, 11, 567. [Google Scholar] [CrossRef]
- Dabbous, A.; Tarhini, A. Does sharing economy promote sustainable economic development and energy efficiency? Evidence from OECD countries. J. Innov. Knowl. 2021, 6, 58–68. [Google Scholar] [CrossRef]
- Räisänen, J.; Ojala, A.; Tuovinen, T. Building trust in the sharing economy: Current approaches and future considerations. J. Clean. Prod. 2021, 279, 123724. [Google Scholar] [CrossRef]
- Liang, Y.; Aroles, J.; Brandl, B. Charting platform capitalism: Definitions, concepts and ideologies. New Technol. Work Employ. 2022, 37, 308–327. [Google Scholar] [CrossRef]
- Penz, E.; Hartl, B.; Hofmann, E. Collectively Building a Sustainable Sharing Economy Based on Trust and Regulation. Sustainability 2018, 10, 3754. [Google Scholar] [CrossRef]
- Boström, M.; Klintman, M. Eco-Standards, Product Labelling and Green Consumerism; Palgrave MacMillan: Hampshire, UK, 2008. [Google Scholar]
- Cohen, M.J.; Brown, H.S.; Vergragt, P.J. Social Change and the Coming of Post-Consumer Society; Routledge: Abingdon, UK, 2017. [Google Scholar]
- Khan, J.; Rundle-Thiele, S. Factors explaining shared clothes consumption in China: Individual benefit or planet concern? Int. J. Nonprofit Volunt. Sect. Mark. 2019, 24, e1652. [Google Scholar] [CrossRef]
- Zhang, Y.; Li, L. Intention of Chinese college students to use carsharing: An application of the theory of planned behavior. Transp. Res. Part F Traffic Psychol. Behav. 2020, 75, 106–119. [Google Scholar] [CrossRef]
- Zhu, M.; Hu, X.; Lin, Z.; Li, J.; Wang, S.; Wang, C. Intention to adopt bicycle-sharing in China: Introducing environmental concern into the theory of planned behavior model. Environ. Sci. Pollut. Res. 2020, 27, 41740–41750. [Google Scholar] [CrossRef]
- Parfitt, J.; Barthel, M.; Macnaughton, S. Food waste within food supply chains: Quantification and potential for change to 2050. Philos. Trans. R. Soc. B Biol. Sci. 2010, 365, 3065–3081. [Google Scholar] [CrossRef] [PubMed]
- Schanes, K.; Dobernig, K.; Gözet, B. Food waste matters—A systematic review of household food waste practices and their policy implications. J. Clean. Prod. 2018, 182, 978–991. [Google Scholar] [CrossRef]
- Witek, L.; Kuźniar, W. Green Purchase Behavior: The Effectiveness of Sociodemographic Variables for Explaining Green Purchases in Emerging Market. Sustainability 2020, 13, 209. [Google Scholar] [CrossRef]
- Masiukiewicz, P. Sharing economy–alternatywa czy szansa dla banków? Bank 2019, 3, 18. [Google Scholar]
- Kline, R.B. Principles and Practice of Structural Equation Modeling, 4th ed.; Guilford Publications: New York, NY, USA, 2015. [Google Scholar]
- Hu, L.; Bentler, P.M. Fit indices in covariance structure modeling: Sensitivity to underparameterized model misspecification. Psychol. Methods 1998, 3, 424–453. [Google Scholar] [CrossRef]
- Tabachnick, B.G.; Fidell, L.S. Using Multivariate Statistics, 5th ed.; Allyn & Bacon/Pearson Education: Boston, MA, USA, 2007; p. xxvii, 980. [Google Scholar]
- West, R.F.; Meserve, R.J.; Stanovich, K.E. Cognitive sophistication does not attenuate the bias blind spot. J. Personal. Soc. Psychol. 2012, 103, 506–519. [Google Scholar] [CrossRef] [PubMed]
- Garson, G.D. Hierarchical Linear Modeling: Guide and Applications; Sage: Los Angeles, CA, USA, 2013. [Google Scholar]
- Verboven, H.; Vanherck, L. The sustainability paradox of the sharing economy. Umw. Wirtsch. Forum 2016, 24, 303–314. [Google Scholar] [CrossRef]
- Boar, A.; Bastida, R.; Marimon, F. A Systematic Literature Review. Relationships between the Sharing Economy, Sustainability and Sustainable Development Goals. Sustainability 2020, 12, 6744. [Google Scholar] [CrossRef]
- Fang, B.; Ye, Q.; Law, R. Effect of sharing economy on tourism industry employment. Ann. Tour. Res. 2016, 57, 264–267. [Google Scholar] [CrossRef]
- Köbis, N.C.; Soraperra, I.; Shalvi, S. The Consequences of Participating in the Sharing Economy: A Transparency-Based Sharing Framework. J. Manag. 2020, 47, 317–343. [Google Scholar] [CrossRef]
- Codagnone, C.; Martens, B. Scoping the Sharing Economy: Origins, Definitions, Impact and Regulatory Issues; Digital Economy Working Paper 2016/01, JRC100369; Institute for Prospective Technological Studies: Seville, Spain, 2016. [Google Scholar]


| Willingness to Share for Savings (WSS) | Say et al., 2021 [78], Rossmannek & Chen, 2023 [79], Joshi & Rahman, 2017 [80], Gadeikiene & Svarcaite, 2021 [81], Minami et al., 2021 [82], Oral & Thurner, 2019 [83], Nguyen et al., 2018 [84], Zalega, 2018 [85], Kuźniar et al., 2023 [86] |
| Digital Customer Engagement (DCE) | Ham et al., 2019 [87], Akbar & Hoffmann, 2020 [88], Cheng et al., 2021 [89], Sutherland & Jarrahi, 2018 [90], Sashi, 2012 [91], Ruan et al., 2014 [92], Wang & Hu, 2009 [93], Urban et al., 2009 [94], Hollebeek & Macky, 2019 [95], Eigenraam et al., 2018 [96], Salo & Karjaluoto, 2007 [97] |
| Environmental Concern (EC) | Bellotti et al., 2015 [98], Gomes et al., 2023 [99], Le et al., 2022 [100], Borusiak et al., 2021 [101], Maichum et al., 2016 [102], Aruta & Paceño, 2022 [103], Gu, 2022 [104], Chien, 2022 [105], Sadiq et. al., 2023 [106] |
| Below the Country’s Average Monthly Net Income per Person in the Household | Above the Country’s Average Monthly Net Income per Person in the Household | Within the Country Average Monthly Net Income per Person in the Household | |||||||
|---|---|---|---|---|---|---|---|---|---|
| Number of | % of N in a Row | % from N in a Column | Number of | % of N in a Row | % from N in a Column | Number of | % of N in a Row | % from N in a Column | |
| women | 60 | 23.2% | 57.7% | 55 | 21.2% | 52.9% | 144 | 55.6% | 61.5% |
| men | 44 | 24.0% | 42.3% | 49 | 26.8% | 47.1% | 90 | 49.2% | 38.5% |
| village | 62 | 27.8% | 59.6% | 36 | 16.1% | 34.6% | 125 | 56.1% | 53.4% |
| city ≤ 100 K | 28 | 25.9% | 26.9% | 27 | 25.0% | 26.0% | 53 | 49.1% | 22.6% |
| city ≥ 100 K | 14 | 12.6% | 13.5% | 41 | 36.9% | 39.4% | 56 | 50.5% | 23.9% |
| Total | 104 | 1 | 1 | 104 | 1 | 1 | 234 | 2 | 1 |
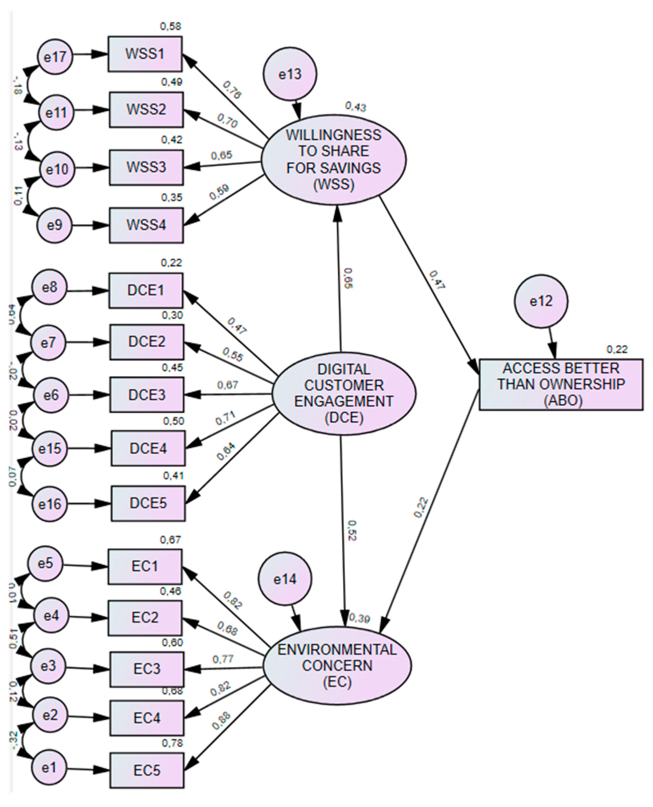
| Content | Standardised Estimates | Estimate | S.E. | C.R. | p | ||
|---|---|---|---|---|---|---|---|
| WSS | <---(H1) | DCE | 0.654 | 0.934 | 0.128 | 7.296 | *** |
| ABO | <---(H3) | WSS | 0.466 | 0.601 | 0.071 | 8.413 | *** |
| EC | <---(H2) | DCE | 0.518 | 0.813 | 0.119 | 6.851 | *** |
| EC | <---(H4) | ABO | 0.223 | 0.190 | 0.039 | 4.887 | *** |
| WSS1 | <--- | WSS | 0.588 | 0.720 | 0.074 | 9.678 | *** |
| WSS2 | <--- | WSS | 0.647 | 0.847 | 0.084 | 10.029 | *** |
| WSS2 | <--- | WSS | 0.698 | 0.987 | 0.089 | 11.069 | *** |
| WSS4 | <--- | WSS | 0.762 | 1 | |||
| DCE1 | <--- | DCE | 0.467 | 1 | |||
| DCE2 | <--- | DCE | 0.551 | 1.232 | 0.102 | 12.069 | *** |
| DCE3 | <--- | DCE | 0.670 | 1.498 | 0.191 | 7.851 | *** |
| DCE4 | <--- | DCE | 0.706 | 1.546 | 0.199 | 7.752 | *** |
| DCE5 | <--- | DCE | 0.642 | 1.598 | 0.205 | 7.784 | *** |
| EC1 | <--- | EC | 0.818 | 1 | |||
| EC2 | <--- | EC | 0.678 | 0.799 | 0.052 | 15.447 | *** |
| EC3 | <--- | EC | 0.773 | 0.880 | 0.049 | 17.871 | *** |
| EC4 | <--- | EC | 0.823 | 0.998 | 0.057 | 17.366 | *** |
| EC5 | <--- | EC | 0.883 | 0.978 | 0.050 | 19.727 | *** |
| Designation in the SEM Diagram (Observable Variable) | Content of the Determinant | Assigned Hidden Variable | Factor Analysis FCA |
|---|---|---|---|
| WSS1 | I see no problem in agreeing to exchange/share my own home/apartment for tourist purposes with strangers from other regions of the world to travel cheaper. | Willingness to Share for Savings (WSS) (Average Variance Extracted—AVE 0.47; Composite Reliability—CR 0.8) | 0.603 |
| WSS2 | I have no problem sharing my things with others, even strangers, to save money. | 0.768 | |
| WSS3 | To earn additional funds, I am prepared to lend items that I occasionally use to other people, even strangers, through special online platforms. | 0.608 | |
| WSS4 | If there is a possibility, I use to borrow a product from another instead of buying to own it. | 0.683 | |
| DCE1 | I am happy to leave opinions/reviews/comments on the Internet that can be used by other users as a reliable source of information. | Digital Customer Engagement (DCE) (Average Variance Extracted—AVE 0.50; Composite Reliability—CR 0.8) | 0.837 |
| DCE2 | I am happy to use opinions and reviews on the Internet about the products I use (e.g., in an online forum on a shop’s website) | 0.857 | |
| DCE3 | I intend to initiate in my environment/or on the online platform actions of exchange/resale of products that I use little. | 0.512 | |
| DCE4 | I am using peer-to-peer service, or I plan to start using it next year. | 0.565 | |
| DCE5 | I think you can trust people on peer-to-peer platforms | 0.473 | |
| EC1 | I choose products that are environmentally friendly, even if I have to pay more. | Environmental Concern (EC) (Average Variance Extracted—AVE 0.63; Composite Reliability—CR 0.9) | 0.813 |
| EC2 | I am convinced that my actions can contribute to the improvement of the environment. | 0.751 | |
| EC3 | It is important to me to take care of the environment and reduce pollution. | 0.821 | |
| EC4 | I am always happy to support the educational activities of environmental organisations. | 0.776 | |
| EC5 | I attach great importance to the environmental and health aspects associated with the products purchased. | 0.815 | |
| ACCESS BETTER THAN OWNERSHIP | ABO |
Disclaimer/Publisher’s Note: The statements, opinions and data contained in all publications are solely those of the individual author(s) and contributor(s) and not of MDPI and/or the editor(s). MDPI and/or the editor(s) disclaim responsibility for any injury to people or property resulting from any ideas, methods, instructions or products referred to in the content. |
© 2024 by the authors. Licensee MDPI, Basel, Switzerland. This article is an open access article distributed under the terms and conditions of the Creative Commons Attribution (CC BY) license (https://creativecommons.org/licenses/by/4.0/).
Share and Cite
Surmacz, T.; Wierzbiński, B.; Kuźniar, W.; Witek, L. Towards Sustainable Consumption: Generation Z’s Views on Ownership and Access in the Sharing Economy. Energies 2024, 17, 3377. https://doi.org/10.3390/en17143377
Surmacz T, Wierzbiński B, Kuźniar W, Witek L. Towards Sustainable Consumption: Generation Z’s Views on Ownership and Access in the Sharing Economy. Energies. 2024; 17(14):3377. https://doi.org/10.3390/en17143377
Chicago/Turabian StyleSurmacz, Tomasz, Bogdan Wierzbiński, Wiesława Kuźniar, and Lucyna Witek. 2024. "Towards Sustainable Consumption: Generation Z’s Views on Ownership and Access in the Sharing Economy" Energies 17, no. 14: 3377. https://doi.org/10.3390/en17143377
APA StyleSurmacz, T., Wierzbiński, B., Kuźniar, W., & Witek, L. (2024). Towards Sustainable Consumption: Generation Z’s Views on Ownership and Access in the Sharing Economy. Energies, 17(14), 3377. https://doi.org/10.3390/en17143377

