Optimizing Thermal Energy Sharing in Smart District Heating Networks
Abstract
1. Introduction
- Supply to return: mass flow rate from the supply of the network; it is heated using a decentralized production system and then reintroduced via the return pipe of the DHN;
- Supply to supply: the introduction of heat into the network via decentralized generation occurs by using only connections located at the supply lines;
- Return to return: connections between the DHN and the prosumer, who introduces heat into the network, are all located at the return lines;
- Return to supply: in this case, a mass flow rate is taken from the return circuit, heated via the decentralized production system, and reintroduced via a decentralized pumping station into the supply of the network.
2. Case Study
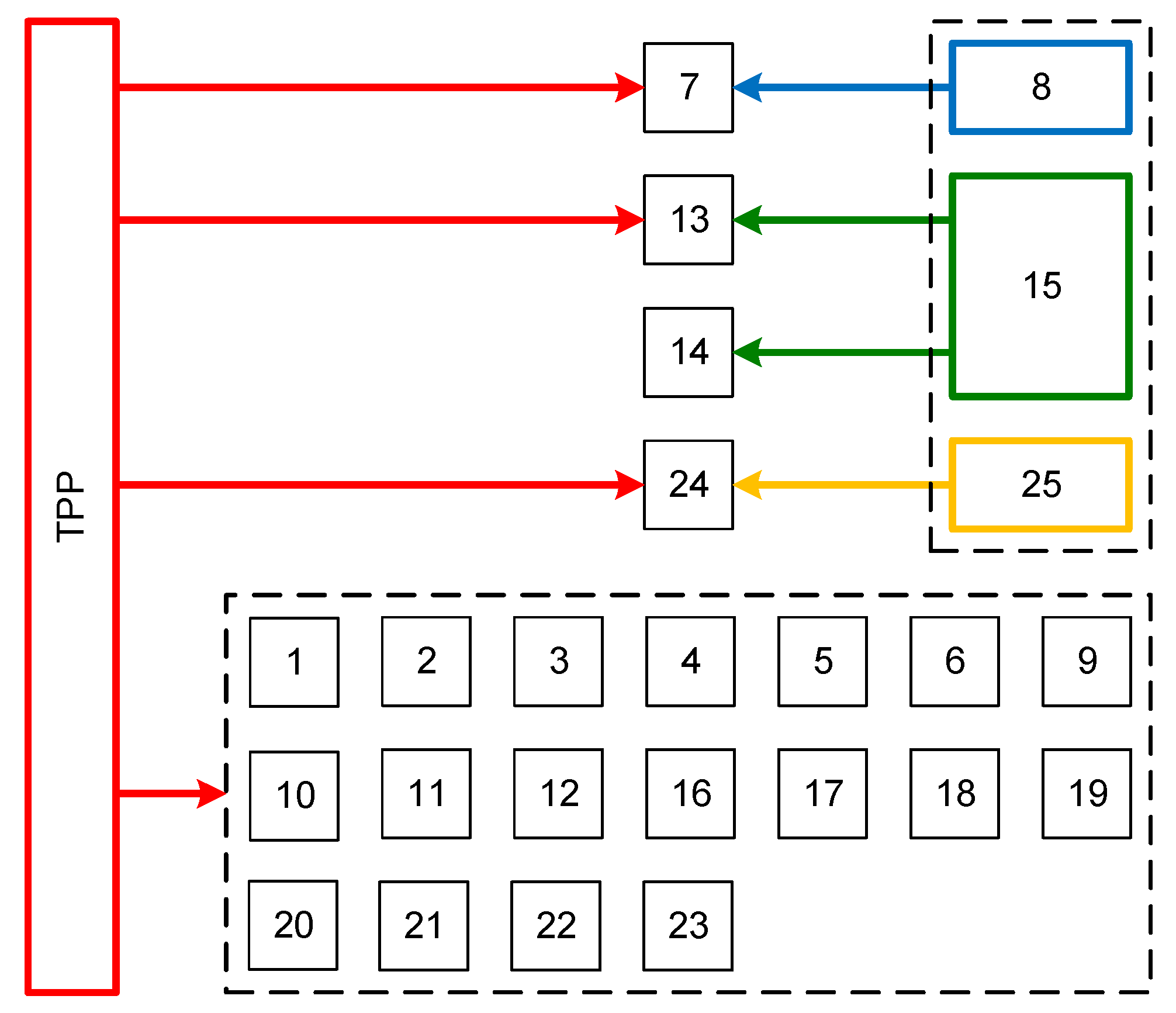
2.1. Network Description
2.2. Design Conditions Performance Evaluation
3. Smart District Heating Configuration and Performance Evaluation
4. Virtual Shared Energy Allocation Algorithms
5. Concluding Remarks
Author Contributions
Funding
Data Availability Statement
Conflicts of Interest
References
- Ruiz-Cortés, M.; Romero-Cadaval, E.; Roncero-Clemente, C.; Barrero-González, F.; González-Romera, E. Comprehensive Study of the Benefits of Integrating a Sharing Energy Strategy between Prosumers. In Proceedings of the IECON 2017—43rd Annual Conference of the IEEE Industrial Electronics Society, Beijing, China, 29 October–1 November 2017; pp. 3609–3614. [Google Scholar]
- Lowitzsch, J.; Hoicka, C.E.; van Tulder, F.J. Renewable Energy Communities under the 2019 European Clean Energy Package—Governance Model for the Energy Clusters of the Future? Renew. Sustain. Energy Rev. 2020, 122, 109489. [Google Scholar] [CrossRef]
- Tostado-Véliz, M.; Jordehi, A.R.; Icaza, D.; Mansouri, S.A.; Jurado, F. Optimal Participation of Prosumers in Energy Communities through a Novel Stochastic-Robust Day-Ahead Scheduling Model. Int. J. Electr. Power Energy Syst. 2023, 147, 108854. [Google Scholar] [CrossRef]
- Tushar, W.; Yuen, C.; Saha, T.K.; Morstyn, T.; Chapman, A.C.; Alam, M.J.E.; Hanif, S.; Poor, H.V. Peer-to-Peer Energy Systems for Connected Communities: A Review of Recent Advances and Emerging Challenges. Appl. Energy 2021, 282, 116131. [Google Scholar] [CrossRef]
- Butenko, A. Sharing Energy: Dealing with Regulatory Disconnection in Dutch Energy Law. Eur. J. Risk Regul. 2016, 537, 701–716. [Google Scholar] [CrossRef]
- Gielen, D.; Boshell, F.; Saygin, D.; Bazilian, M.D.; Wagner, N.; Gorini, R. The role of renewable energy in the global energy transformation. Energy Strategy Rev. 2019, 24, 38–50. [Google Scholar] [CrossRef]
- Volpato, G.; Carraro, G.; Cont, M.; Danieli, P.; Rech, S.; Lazzaretto, A. General Guidelines for the Optimal Economic Aggregation of Prosumers in Energy Communities. Energy 2022, 258, 124800. [Google Scholar] [CrossRef]
- Brisbois, M.C. Shifting political power in an era of electricity decentralization: Rescaling, reorganization and battles for influence. Environ. Innov. Soc. Transit. 2020, 36, 49–69. [Google Scholar] [CrossRef]
- Mucha-Kuś, K.; Sołtysik, M.; Zamasz, K.; Szczepańska-Woszczyna, K. Coopetitive Nature of Energy Communities—The Energy Transition Context. Energies 2021, 14, 931. [Google Scholar] [CrossRef]
- Bauwens, T.; Schraven, D.; Drewing, E.; Radtke, J.; Holstenkamp, L.; Gotchev, B.; Yildiz, Ö. Conceptualizing community in energy systems: A systematic review of 183 definitions. Renew. Sustain. Energy Rev. 2022, 156, 111999. [Google Scholar] [CrossRef]
- Esposito, P.; Marrasso, E.; Martone, C.; Pallotta, G.; Roselli, C.; Sasso, M.; Tufo, M. A roadmap for the implementation of a renewable energy community. Heliyon 2024, 7, e28269. [Google Scholar] [CrossRef]
- Mariuzzo, I.; Fioriti, D.; Guerrazzi, E.; Thomopulos, D.; Raugi, M. Multi-objective planning method for renewable energy communities with economic, environmental and social goals. Int. J. Electr. Power Energy Syst. 2023, 153, 109331. [Google Scholar] [CrossRef]
- Gjorgievski, V.Z.; Cundeva, S.; Georghiou, G.E. Social arrangements, technical designs and impacts of energy communities: A review. Renew. Energy 2021, 169, 1138–1156. [Google Scholar] [CrossRef]
- Hewitt, R.J.; Bradley, N.; Compagnucci, A.B.; Barlagne, C.; Ceglarz, A.; Cremades, R.; McKeen, M.; Otto, I.M.; Slee, B. Social Innovation in Community Energy in Europe: A Review of the Evidence. Front. Energy Res. 2019, 7, 31. [Google Scholar] [CrossRef]
- Vicente, S.B.; Cordero, D.M.; Estopiñán, A.L.; Lamadrid, Á.Z.; Hernandez-Callejo, L. Technical evaluation of European and North American sustainable benchmark scenarios based on renewable Local energy Communities penetration. Sustain. Energy Technol. Assess. 2023, 60, 103556. [Google Scholar]
- Reis, I.F.G.; Gonçalves, I.; Lopes, M.A.R. Henggeler Antunes. Business models for energy communities: A review of key issues and trends. Renew. Sustain. Energy Rev. 2021, 144, 111013. [Google Scholar] [CrossRef]
- López, I.; Goitia-Zabaleta, N.; Milo, A.; Gómez-Cornejo, J.; Aranzabal, I.; Gaztañaga, H.; Fernandez, E. European energy communities: Characteristics, trends, business models and legal framework. Renew. Sustain. Energy Rev. 2024, 197, 114403. [Google Scholar] [CrossRef]
- Gianaroli, F.; Preziosi, M.; Ricci, M.; Sdringola, P.; Ancona, M.A.; Melino, F. Exploring the academic landscape of energy communities in Europe: A systematic literature review. J. Clean. Prod. 2024, 451, 141932. [Google Scholar] [CrossRef]
- European Commission. Clean Energy for All European Package. 2016. Available online: https://energy.ec.europa.eu/topics/energy-strategy/clean-energy-all-europeans-package_en (accessed on 24 April 2024).
- European Commission. The European Green Deal. 2019. Available online: https://commission.europa.eu/strategy-and-policy/priorities-2019-2024/european-green-deal/delivering-european-green-deal_en (accessed on 24 April 2024).
- Official Journal of the European Union. Directive (EU) 2018/2001 of the European Parliament and of the Council of 11 December 2018 on the Promotion of the Use of Energy from Renewable Sources (Recast); L 328/82, 21 December 2018; Official Journal of the European Union: Luxembourg, 2018. [Google Scholar]
- Huang, Z.; Zhu, T.; Gu, Y.; Irwin, D.; Mishra, A.; Shenoy, P. Minimizing Electricity Costs by Sharing Energy in Sustainable Microgrids. In Proceedings of the 1st ACM Conference on Embedded Systems for Energy-Efficient Buildings, Association for Computing Machinery, New York, NY, USA, 16 October 2018; pp. 120–129. [Google Scholar]
- Lin, C.-C.; Wu, Y.-F.; Liu, W.-Y. Optimal Sharing Energy of a Complex of Houses through Energy Trading in the Internet of Energy. Energy 2021, 220, 119613. [Google Scholar] [CrossRef]
- Italian Law 28 February 2020, No. 8. Conversion into law, with amendments, of Decree-Law No. 162 of 30 December 2019, containing urgent provisions on the extension of legislative terms, the organization of public administrations, and technological innovation. Official Journal General Series No. 51 of 29.02.2020—Ordinary Suppl. No. 10. Available online: https://www.gazzettaufficiale.it/eli/id/2020/02/29/20G00021/sg (accessed on 24 April 2024).
- Gianaroli, F.; Ricci, M.; Sdringola, P.; Ancona, M.A.; Branchini, L.; Melino, F. Development of dynamic sharing keys: Algorithms supporting management of renewable energy community and collective self consumption. Energy Build. 2024, 311, 114158. [Google Scholar] [CrossRef]
- Fouladvand, J. Why and how can agent-based modelling be applied to community energy systems? A systematic and critical review. Energy Res. Soc. Sci. 2024, 114, 103572. [Google Scholar] [CrossRef]
- Fouladvand; Ghorbani, A.; Mouter, N.; Herder, P. Analysing community-based initiatives for heating and cooling: A systematic and critical review. Energy Res. Soc. Sci. 2022, 88, 102507. [Google Scholar] [CrossRef]
- Papatsounis, A.G.; Botsaris, P.N.; Katsavounis, S. Thermal/Cooling Energy on Local Energy Communities: A Critical Review. Energies 2022, 15, 1117. [Google Scholar] [CrossRef]
- Okur, Ö.; Fiori, F.; Fouladvand, J. Adoption of renewable heating systems and thermal energy communities in the Netherlands: An empirical study. Energy Reports 2024, 11, 3815–3823. [Google Scholar] [CrossRef]
- González, A.; Arranz-Piera, P.; Olives, B.; Ivancic, A.; Pagà, C.; Cortina, M. Thermal energy community-based multi-dimensional business model framework and critical success factors investigation in the mediterranean region of the EU. Technol. Soc. 2023, 75, 102328. [Google Scholar] [CrossRef]
- Official Journal of the European Union. Directive (EU) 2023/1791 of the European Parliament and of the Council of 13 September 2023 on Energy Efficiency and Amending Regulation (EU) 2023/955 (Recast); L 231/1, 20 September 2023; Official Journal of the European Union: Luxembourg, 2023. [Google Scholar]
- Ancona, M.A.; Branchini, L.; Di Pietra, B.; Melino, F.; Puglisi, G.; Zanghirella, F. Utilities substations in smart district heating networks. Energy Procedia 2015, 81, 597–605. [Google Scholar] [CrossRef]
- Lennermo, G.; Lauenburg, P.; Werner, S. Control of decentralised solar district heating. Sol. Energy 2019, 179, 307–315. [Google Scholar] [CrossRef]
- Heymann, M.; Rühling, K.; Felsmann, C. Integration of Solar Thermal Systems into District Heating—DH System Simulation. Energy Procedia 2017, 116, 394–402. [Google Scholar] [CrossRef]
- Todini, E. Towards Realistic Extended Period Simulations (EPS) in Looped Pipe Networks. In Proceedings of the Water Distribution Systems Analysis Symposium, ASCE, Cincinnati, OH, USA, 27–30 August 2006; pp. 1–16. [Google Scholar]
- Alleori, R.; Ancona, M.A.; Branchini, L.; Melino, F.; Ottaviano, S. Performance assessment of smart district heating networks: The influence of distributed cogeneration on the network primary energy consumption. In Proceedings of the ASME Turbo Expo 2024, Turbomachinery Technical Conference and Exposition, GT2024, London, UK, 24–28 June 2024. [Google Scholar]
- Ancona, M.A.; Branchini, L.; De Pascale, A.; Melino, F. Smart District Heating: Distributed Generation Systems’ Effects on the Network. Energy Procedia 2015, 75, 1208–1214. [Google Scholar] [CrossRef]




















| Overall water mass flow rate at DH inlet [kg/s] | 153 | |
| Overall Thermal Power to the utilities [kW] | 12,839 | |
| Overall Produced Thermal Power [kW] | 15,805 | |
| Electrical Power for Pumping Station [kW] | 59 |
Disclaimer/Publisher’s Note: The statements, opinions and data contained in all publications are solely those of the individual author(s) and contributor(s) and not of MDPI and/or the editor(s). MDPI and/or the editor(s) disclaim responsibility for any injury to people or property resulting from any ideas, methods, instructions or products referred to in the content. |
© 2024 by the authors. Licensee MDPI, Basel, Switzerland. This article is an open access article distributed under the terms and conditions of the Creative Commons Attribution (CC BY) license (https://creativecommons.org/licenses/by/4.0/).
Share and Cite
Dattilo, A.; Melino, F.; Ricci, M.; Sdringola, P. Optimizing Thermal Energy Sharing in Smart District Heating Networks. Energies 2024, 17, 2936. https://doi.org/10.3390/en17122936
Dattilo A, Melino F, Ricci M, Sdringola P. Optimizing Thermal Energy Sharing in Smart District Heating Networks. Energies. 2024; 17(12):2936. https://doi.org/10.3390/en17122936
Chicago/Turabian StyleDattilo, Anna, Francesco Melino, Mattia Ricci, and Paolo Sdringola. 2024. "Optimizing Thermal Energy Sharing in Smart District Heating Networks" Energies 17, no. 12: 2936. https://doi.org/10.3390/en17122936
APA StyleDattilo, A., Melino, F., Ricci, M., & Sdringola, P. (2024). Optimizing Thermal Energy Sharing in Smart District Heating Networks. Energies, 17(12), 2936. https://doi.org/10.3390/en17122936

