Energy Storage Improves Power Plant Flexibility and Economic Performance
Abstract
1. Introduction
Effect of Integrated ESS on Plant Flexibility
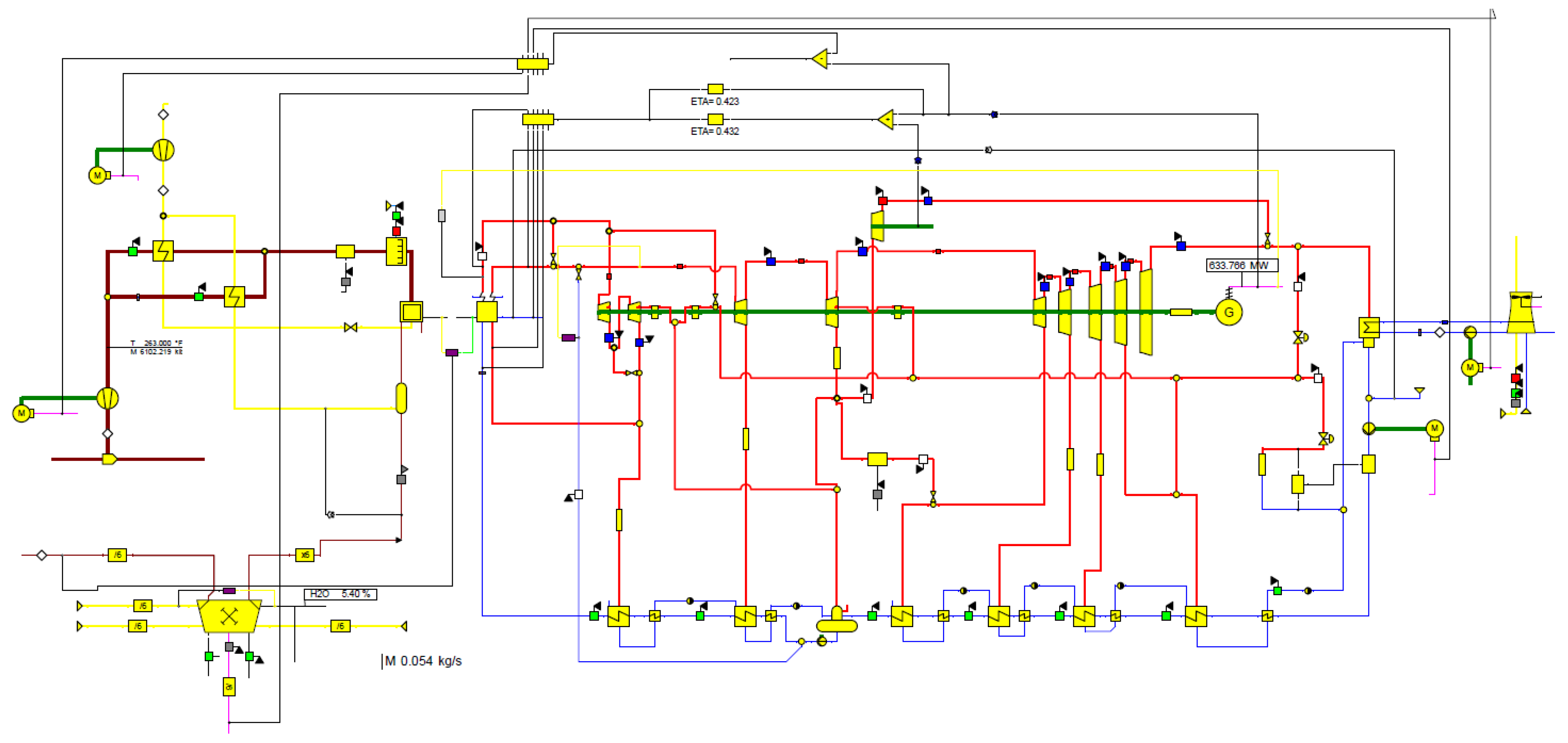
2. Technical Approach
2.1. Low-Pressure (LP) Condensate Thermal Energy Storage
2.2. Two-Tank Molten Solar Salt Thermal Energy Storage
2.3. Fixed Bed Thermal Energy Storage
3. Performance of the Analyzed TES Systems
4. Economic Performance
5. Conclusions
Author Contributions
Funding
Data Availability Statement
Conflicts of Interest
References
- Schneider, C.; Braun, S.; Klette, T.; Härtelt, S.; Kratzsch, A. Development of Integration Methods for Thermal Energy Storages into Power Plant Processes. In Proceedings of the ASME Power & Energy Conference 2016, ASME Energy Storage Forum 2016, Charlotte, NC, USA, 26–30 June 2016. [Google Scholar]
- Cochran, J. Flexible Coal: An Example Evolution from Baseload to Peaking Plant, NREL/PR-6A20-62172. In Proceedings of the COAL-GEN, Nashville, TN, USA, 20–22 August 2014. [Google Scholar]
- Venkataraman, S.; Jordan, G.; O’Connor, M.; Kumar, N.; Lefton, S.; Lew, D.; Brinkman, G.; Palchak, D.; Cochran, J. Cost-Benefit Analysis of Flexibility Retrofits for Coal and Gas-Fueled Power Plants; NREL Subcontract Report NREL/SR-6A20-60862; U.S. Department of Commerce, National Technical Information Service: Springfield, VA, USA, 2013; Contract No. DE-AC36-08GO28308.
- Zhao, S.; Gea, Z.; Suna, J.; Ding, Y.; Yanga, Y. Comparative study of flexibility enhancement technologies for the coal-fired combined heat and power plant. Energy Convers. Manag. 2019, 184, 15–23. [Google Scholar] [CrossRef]
- VGB PowerTech, e.V. FLEXIBILITY TOOLBOX—Compilation of Measures for the Flexible Operation of Coal-Fired Power Plants; VGB-B-033; VGB PowerTech e.V.: Essen, Germany, 2018; Available online: https://www.energyforum.in/fileadmin/user_upload/india/media_elements/publications/07_Flexibility_Toolbox_VGB_final_web.pdf (accessed on 22 April 2021).
- Volker Dreißigacker, Fachtagung für Energiespeicherung, Deutsches Zentrum für Luft- u. Raumfahrt e.V. (DLR) Institut für Technische Thermodynamik, Kraftwerksflexibilisierung mit thermischen Energiespeichern. Available online: https://docplayer.org/173637536-Kraftwerksflexibilisierung-mit-thermischen-energiespeichern.html (accessed on 22 April 2021).
- Li, D.; Zhang, W.; Wang, J. Flexible Operation of Supercritical Power Plant via Integration of Thermal Energy Storage. In Power Plants in the Industry; Taner, T., Ed.; IntechOpen: London, UK, 2018; Chapter 7. [Google Scholar] [CrossRef]
- Loeper, T.; Kruger, M.; Richter, M.; Klassig, F.; Knodler, P. Potenziale der Integration thermicher Energiespeaicher in Dampkraftwerke. VGB PowerTech 2019, 4, 52–58. [Google Scholar]
- Gonzalez-Salazar, M.A.; Kirsten, T.; Prchlik, L. Review of the operational flexibility and emissions of gas- and coal-fired power plants in a future with growing renewables. Renew. Sustain. Energy Rev. 2018, 82, 1497–1513. [Google Scholar] [CrossRef]
- Lew, D.; Brinkman, G.; Milligan, M.; Lefton, S.; Piwko, D. How Does Wind Affect Coal? Cycling, Emissions, and Costs. NREL/PR-5500-51579. In Proceedings of the WindPower 2011, Anaheim, CA, USA, 25 May 2011. [Google Scholar]
- Lew, D.; Brinkman, G.; Kumar, N.; Besuner, P.; Agan, D.; Lefton, S. Impacts of Wind and Solar on Fossil-Fueled Generators. In Proceedings of the IEEE Power and Energy Society General Meeting, San Diego, CA, USA, 22–26 July 2012. NREL/CP-5500-53504. [Google Scholar]
- Thermal Energy Storage, IEA-ETSAP and IRENA© Technology Brief E17—January 2013. Available online: www.irena.org/Publication (accessed on 22 April 2024).
- Beyond Renewable Integration: The Energy Storage Value Proposition; ACORE (American Council on Renewable Energy): Washington, DC, USA,; Scott Madded, Inc.: Atlanta, GA, USA,, 2016.
- James, R.; Hessler, S.; Bistline, J. Fossil Fleet Transition with Fuel Changes and Large Scale Variable Renewable Integration; Final Technical Report, DOE Award DE-OE00006; Fossil Energy and Carbon Management: Washington, DC, USA, 2015.
- Lucquiaud, M.; Sanchez Fernandez, E.; Chalmers, H.; Mac Dowell, N.; Jon Gibbins, J. Enhanced operating flexibility and optimized off-design operation of coal plants with post-combustion capture. Energy Procedia 2014, 63, 7494–7507. [Google Scholar] [CrossRef]
- DOE Energy Storage Database. Available online: http://www.energystorageexchange.org (accessed on 22 April 2024).
- Mitchell, P.J.; Waters, J.E. Energy Storage Roadmap Report, ESN (Energy Systems Network). 2017. Available online: https://energysystemsnetwork.com/wp-content/uploads/2019/04/ESN_EnergyStorageRoadmap_Web.pdf (accessed on 22 April 2024).
- Lefton, S. Power Plant Cycling Costs Incurred as Result of Wind/Solar Integration. In Proceedings of the Scientech’s 2010 Symposium Fleet Asset Management and Optimization Solutions, Clearwater Beach, FL, USA, 17–20 August 2010. [Google Scholar]
- Richter, M.; Mollenbruck, F.; Obermuller, F.; Knaut, A.; Weiser, F.; Lens, H.; Lehmann, D. Flexibilization of steam power plants as partners for renewable energy systems. In Proceedings of the 2016 Power Systems Computation Conference (PSCC), Genoa, Italy; 2016; pp. 1–8. [Google Scholar]
- Joint EASE/EERA Recommendations for a European Energy Storage Technology Development Roadmap 2017 Update. Available online: https://ease-storage.eu/publication/ease-eera-energy-storage-technology-development-roadmap-2017/ (accessed on 22 April 2024).
- Van den Bergh, K.; Delarue, E. Cycling of conventional power plants: Technical limits and actual costs. Energy Convers. Manag. 2015, 97, 70–77. [Google Scholar] [CrossRef]
- Keatley, P.; Shibli, A.; Hewitt, N. Estimating power plant start costs in cyclic operation. Appl. Energy 2013, 111, 550–557. [Google Scholar] [CrossRef]
- Lew, D.; Brinkman, G.; Kumar, N.; Lefton, S.; Jordan, G.; Venkataraman, S. Finding Flexibility: Cycling the Conventional Fleet. IEEE Power Energy Mag. 2013, 11, 20–32. [Google Scholar] [CrossRef]
- Garbrecht, O.; Bieber, M.; Kneer, R. Increasing fossil power plant flexibility by integrating molten-salt thermal storage. Energy 2017, 118, 876–883. [Google Scholar] [CrossRef]
- Kumar, N.; Besuner, P.; Lefton, S.; Agan, D.; Hilleman, D.; Lew, D. Power Plant Cycling Costs; NREL/SR-5500-55433. 2012. Available online: https://www.nrel.gov/docs/fy12osti/55433.pdf (accessed on 22 April 2024).
- Feldmuller, A. Flexibility of coal and gas fired power plants. In Proceedings of the International Agency Advanced Power Plant Flexibility Campaign, Paris, France, 18 September 2017. [Google Scholar]
- Eser, P.; Singh, A.; Chokani, N.; Abhari, R.S. Effect of increased renewables generation on operation of thermal power plants. Appl. Energy 2016, 164, 723–732. [Google Scholar] [CrossRef]
- Electric Power Research Institute (EPRI). Electric Power System Flexibility—Challenges and Opportunities; 3002007374; Electric Power Research Institute: Palo Alto, CA, USA, 2016. [Google Scholar]
- Pescia, D. Enhancing the Flexibility of Existing Coal Power Plants: Technical, Economics and Climate Considerations; Agora Energiewende: Berlin, Germany, 2018. [Google Scholar]
- Flexibility in Thermal Power Plants—With a Focus on Existing Coal-Fired Power Plants; Agora Energiewende: Berlin, Germany, 2017.
- Zhao, Y.; Liu, M.; Wang, C.; Li, X.; Chong, D.; Yan, J. Increasing operational flexibility of supercritical coal-fired power plants by regulating thermal system configuration during transient processes. Appl. Energy 2018, 228, 2375–2386. [Google Scholar] [CrossRef]
- Akrami, A.; Doostizadeh, M.; Aminifar, F. Power system flexibility: An overview of emergence to evolution. J. Mod. Power Syst. Clean Energy 2019, 7, 987–1007. [Google Scholar] [CrossRef]
- Babatunde, O.; Munda, J.; Hamam, Y. Power system flexibility: A review. Energy Rep. 2020, 6, 101–106. [Google Scholar] [CrossRef]
- Witkowski, K.; Haering, P.; Seidelt, S.; Pini, N. Role of thermal technologies for enhancing flexibility in multi-energy systems through sector coupling: Technical suitability and expected developments. IET Energy Syst. Integr. 2020, 2, 69–79. [Google Scholar] [CrossRef]
- Wang, S.; Riemann, L. Thermal Power Plant Flexibility. Available online: https://www.cleanenergyministerial.org/content/uploads/2022/03/appf-campaign-2018-thermal-power-plant-flexibility-report-cleanenergyministerial-org-min.pdf (accessed on 22 April 2024).
- Tampubolon, A.P. Understanding Flexibility of Thermal Power Plants: Flexible Coal Power Generation in the Power System with Higher Renewable Energy Penetration; Institute for Essential Services Reform (IESR): Jakarta, Indonesia, 2020. [Google Scholar]
- International Energy Agency. Status of Power System Transformation 2018: Advanced Power Plant Flexibility [Internet] Paris: IEA. 2018. Available online: https://www.oecd-ilibrary.org/energy/status-of-power-system-transformation-2018_9789264302006-en (accessed on 22 April 2024).
- Krüger, M.; Muslubas, S.; Loeper, T.; Klasing, F.; Knödler, P.; Mielke, C. Potentials of Thermal Energy Storage Integrated into Steam Power Plants. Energies 2020, 13, 2226. [Google Scholar] [CrossRef]
- Sarunac, N. Techno-Economic and Deployment Analysis of Fossil Fuel-Based Power Generation with Integrated Energy Storage; Final Report to DOE Number DOE-UNCC-FE0031903. Available online: https://www.osti.gov/biblio/1909426 (accessed on 22 April 2024).
- Krüger, M.; Dreißigacker, V.; Klasing, F.; Knödler, P.; Krüger, M.; Odenthal, C.; Zunft, S.; Hofbauer, T.; Cam, E.; Gierkink, M.; et al. “FLEXI-TES Kraftwerksflexibilisierung durch Thermische Energiespeicher”—Öffentlicher Schlussbericht, Gefördert vom Bundesministerium für Wirtschaft und Energie aufgrund eines Beschlusses des Deutschen Bundestages, (FLEXI-TES—Power Plant Flexibilization through Thermal Energy Storage: Final Public Report), German Aerospace Center (DLR), Stuttgart, 2020. Available online: https://www.vgbe.energy/wp-content/uploads/2021/09/FE407_public.pdf (accessed on 22 April 2024).
- Richter, M.; Oeljeklaus, G.; Goerner, K. Improving the load flexibility of coal-fired power plants by the integration of a thermal energy storage. Appl. Energy 2019, 236, 607–621. [Google Scholar] [CrossRef]
- Richter, M.; Oekjeklaus, G.; Gorner, K. Dynamic Simulation of Flexibility Measures for Coal-Fired Power Plants; Federal Ministry for Economic Affair and Energy, VGB PowerTech: Essen, Germany, 2020; Volume 4, pp. 53–60. [Google Scholar]
- Wojcik, J.D.; Wang, J. Technical Feasibility Study of Thermal Energy Storage Integration into the Conventional Power Plant Cycle. Energies 2017, 10, 205. [Google Scholar] [CrossRef]
- Stevanovic, V.D.; Petrovic, M.M.; Milivojevic, S.; Ilic, M. Upgrade of the thermal power plant flexibility by the steam accumulator. Energy Convers. Manag. 2020, 223, 113271. [Google Scholar] [CrossRef]
- EBSILONR Professional, The Planning Tool for the Power Plant Process, STEAG Energy Services GmbH, System Technologies. Available online: www.steag-systemtechnologies.com (accessed on 22 April 2024).
- Heni, D.E.; Bouskela, D. Steam Turbine Modeling. In Modeling and Simulation of Thermal Power Plants with ThermoSysPro; Springer: Cham, Switzerland, 2019. [Google Scholar]
- Spencer, R.C.; Cotton, K.C.; Cannon, C.N. A Method for Predicting Performance of Steam Turbine Generators 16,500 KW and Larger. In Proceedings of the Power Division of the American Society of Mechanical Engineers—Inter Annual Meeting, New York, NY, USA, 25–30 November 1962. ASME Paper No. 62-WA-209. [Google Scholar]
- Cooke, D.H. Modeling of Off-Design Multistage turbine pressures by Stodola’s Ellipse. In Proceedings of the Energy Incorporated PEPSE User’s Group Meeting, Richmond, VA, USA, 2–3 November 1983. [Google Scholar]
- Shuele, V.; Renjewski, D.; Bierwirtz, F.; Clemen, O. Hybrid or Flexible—Integrated Approach for Renewables integration. In Proceedings of the Power Plant Symposium, Zlatibor, Serbia, 31 October 2012. [Google Scholar]
- Trojan, M.; Taler, D.; Dzierwa, P.; Taler, J.; Kaczmarski, K.; Wrona, J. The use of pressure hot water storage tanks to improve the energy flexibility of the steam power unit. Energy 2019, 173, 926–936. [Google Scholar] [CrossRef]
- Zhang, K.; Liu, M.; Zhao, Y.; Zhang, S.; Yan, H.; Yan, J. Thermo-economic optimization of the thermal energy storage system extracting heat from the reheat steam for coal-fired power plants. Appl. Therm. Eng. 2022, 215, 119008. [Google Scholar] [CrossRef]
- Luo, H.; Shen, Q.; Chen, Y.; Sun, S.; Lin, J.; Zhang, H. Thermodynamic Performance of Molten Salt Heat Storage System Used for Regulating Load and Supplying High Temperature Steam in Coal-Fired Cogeneration Power Plants. E3S Web Conf. 2020, 194, 01034. [Google Scholar] [CrossRef]
- White, H.C.; Korpela, S.A. On the calculation of the temperature distribution in a packed bed for solar energy applications. Sol. Energy 1979, 23, 141–144. [Google Scholar] [CrossRef]
- Sarbuand, I.; Sebarchievici, C. A Comprehensive Review of Thermal Energy Storage. Sustainability 2018, 10, 191. [Google Scholar] [CrossRef]
- Ochmann, J.; Rusin, K.; Rulik, S.; Waniczek, S.; Bartela, L. Experimental and computational analysis of packed-bed thermal energy storage tank designed for adiabatic compressed air energy storage system. Appl. Therm. Eng. 2022, 213, 118750. [Google Scholar] [CrossRef]
- Meier, A.; Winkler, C.; Wuillemin, D. Experiment for modelling high temperature rock bed storage. Sol. Energy Mater. 1991, 24, 255–264. [Google Scholar] [CrossRef]
- Quintard, M. Introduction to Heat and Mass Transport in Porous Media; STO-EN-AVT-261, Public Release; NATO|OTAN: Brussels, Belgium, 2016. [Google Scholar]
- Esence, T.; Bruch, A.; Molina, S.; Stutz, B.; Fourmigué, J.-F. A review on experience feedback and numerical modeling of packed-bed thermal energy storage systems. Sol. Energy 2017, 153, 628–654. [Google Scholar] [CrossRef]
- Hänchen, M.; Brückner, S.; Steinfeld, A. High-temperature thermal storage using a packed bed of rocks–heat transfer analysis and experimental validation. Appl. Therm. Eng. 2011, 31, 1798–1806. [Google Scholar] [CrossRef]
- Knobloch, K.; Ulrich, T.; Bahl, C.; Engelbrecht, K. Degradation of a rock bed thermal energy storage system. Appl. Therm. Eng. 2022, 214, 118823. [Google Scholar] [CrossRef]
- Pacheco, J.E.; Showalter, S.K.; Kolb, W.J. Development of a Molten-Salt Thermocline Thermal Storage System for Parabolic trough Plants. In Proceedings of the Solar Forum 2001 Solar Energy: The Power to Choose, Washington, DC, USA, 21–25 April 2001. [Google Scholar]
- Energy Storage Technology and Cost Characterization Report; Pacific Northwest National Laboratory: Richland, WA, USA, 2019.
- Kryzia, D.; Kopacz, M.; Kryzia, K. The Valuation of the Operational Flexibility of the Energy Investment Project Based on a Gas-Fired Power Plant. Energies 2020, 13, 1567. [Google Scholar] [CrossRef]
- Walawalkar, R.; Apt, J.; Mancini, R. Economics of electric energy storage for energy arbitrage and regulation in New York. Energy Policy 2007, 35, 2558–2568. [Google Scholar] [CrossRef]
- Ecofys, Energy Storage Opportunities and Challenges-A West Coast Perspective White Paper, Performed by Ecofys under contract to EDF Renewable Energy with feedback from Advisory Panel members. April 2014. Available online: https://energyinnovation.org/wp-content/uploads/2014/12/ECOFYS-Energy-Storage.pdf (accessed on 22 April 2024).
- Hentschel, J.; Babić, U.; Spliethoff, H. A parametric approach for the valuation of power plant flexibility options. Energy Rep. 2016, 2, 40–47. [Google Scholar] [CrossRef]
- DiOrio, N.; Dobos, A.; Janzou, S. Economic Analysis Case Studies of Battery Energy Storage with SAM (System Advisor Model); NREL/TP-6A20-64987; National Renewable Energy Laboratory: Golden, CO, USA, 2015. [Google Scholar]
- Çam, E. Optimal Dispatch of a Coal-Fired Power Plant with Integrated Thermal Energy Storage; Institute of Energy Economics at the University of Cologne (EWI): Cologne, Germany, 2020; EWI Working Paper, No. 20/05; Available online: http://hdl.handle.net/10419/227509 (accessed on 22 April 2024).





















| TES System | Charging | Discharging | Roundtrip Efficiency | |||
|---|---|---|---|---|---|---|
| ΔPchg | ΔPchg | ΔPdchg | ΔPdchg | ηRTE,P-P | ηRTE,E-E | |
| MW | % | MW | % | % | % | |
| LP Cond Storage 1 | −15.7 | −2.5 | 14.6 | 2.3 | 93.1 | 93.1 |
| LP Cond Storage 2 | −9.8 | −1.5 | 9.3 | 1.5 | 95.5 | 94.5 |
| MS Storage 1 | −23.2 | −3.6 | 20.9 | 3.3 | 90.1 | 26.1 |
| MS Storage 2 | −23.2 | −3.6 | 15.8 | 2.5 | 68.1 | 26.5 |
| LAES 1 | −21.2 | −3.9 | 13.8 | 2.5 | 65.1 | 65.3 |
| LAES 2 | −21.2 | −6.8 | 19.9 | 3.6 | 93.9 | 75.1 |
| FB TES 1 | −45.5 | −7.2 | 16.6 | 2.6 | 34.2 | 31.5 |
| FB TES 2 | −66.3 | −10.4 | 23.4 | 3.7 | 39.2 | 30.4 |
| RSA | −27.2 | −4.9 | 14.6 | 2.7 | 60.4 | 51.5 |
| H2 Storage, Co-firing | −80.3 | −14.6 | 21.9 | 4.0 | 27.3 | 49.8 |
| H2 Storage, Fuel Cell | −80.3 | −14.6 | 54.2 | 9.9 | 67.5 | 69.7 |
Disclaimer/Publisher’s Note: The statements, opinions and data contained in all publications are solely those of the individual author(s) and contributor(s) and not of MDPI and/or the editor(s). MDPI and/or the editor(s) disclaim responsibility for any injury to people or property resulting from any ideas, methods, instructions or products referred to in the content. |
© 2024 by the authors. Licensee MDPI, Basel, Switzerland. This article is an open access article distributed under the terms and conditions of the Creative Commons Attribution (CC BY) license (https://creativecommons.org/licenses/by/4.0/).
Share and Cite
Sarunac, N.; Khalesi, J.; Khuda, M.A.; Mancini, R.; Kulkarni, P.; Berger, J. Energy Storage Improves Power Plant Flexibility and Economic Performance. Energies 2024, 17, 2775. https://doi.org/10.3390/en17112775
Sarunac N, Khalesi J, Khuda MA, Mancini R, Kulkarni P, Berger J. Energy Storage Improves Power Plant Flexibility and Economic Performance. Energies. 2024; 17(11):2775. https://doi.org/10.3390/en17112775
Chicago/Turabian StyleSarunac, Nenad, Javad Khalesi, Mahfuja A. Khuda, Rick Mancini, Pramod Kulkarni, and Joel Berger. 2024. "Energy Storage Improves Power Plant Flexibility and Economic Performance" Energies 17, no. 11: 2775. https://doi.org/10.3390/en17112775
APA StyleSarunac, N., Khalesi, J., Khuda, M. A., Mancini, R., Kulkarni, P., & Berger, J. (2024). Energy Storage Improves Power Plant Flexibility and Economic Performance. Energies, 17(11), 2775. https://doi.org/10.3390/en17112775
