Performance Analysis Based on Fuel Valve Train Control Optimization of Ammonia-Fuel Ships
Abstract
1. Introduction
2. FVT Analysis Conditions
2.1. Theory
2.1.1. Valve Size and Controller Selection
2.1.2. Nitrogen Supply Selection
- The LFF supply line going from the FVT to the engine;
 - The internal LFF volume of the engine;
 - The circulation line going from the engine to the vent connection.
 
2.2. System Design
2.2.1. Fuel Supply Module Design
2.2.2. FVT Design
| Simulation Data | Reference | |
|---|---|---|
| Fuel Condition | ||
| Fuel Inlet Temperature [°C] | 35 | [4] | 
| Fuel Inlet Pressure [kPa] | 8000 | [4,30] | 
| Mass Density [kg/m3] | 594.58 | [31] | 
| Mass Heat Capacity [kJ/kg-°C] | 4.78 | [31] | 
| Thermal Conductivity [W/m-°C] | 0.462 | [31] | 
| Viscosity [cP] | 0.121 | [31] | 
| Purging gas condition | ||
| Purging Gas Inlet Temperature [°C] | 30 | |
| Purging Gas Inlet Pressure [kPa] | 800 | [26,34] | 
| Mass Density [kg/m3] | 8.90 | [32] | 
| Mass Heat Capacity [kJ/kg-°C] | 1.05 | [32] | 
| Thermal Conductivity [W/m-°C] | 0.026 | [32] | 
| Viscosity [cP] | 0.018 | [32] | 
2.2.3. Selection of Valve Size and Nitrogen Supply
3. Analysis of Control Application Characteristics
3.1. FVT Startup during Engine Operation
3.1.1. Logic for Startup
3.1.2. Control Application Characteristics for Startup
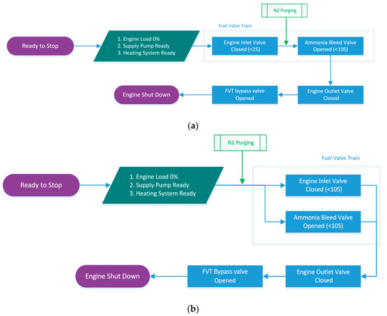
3.2. FVT Startup during Engine Shutdown
3.2.1. Logic for Shutdown
3.2.2. Control Application Characteristics for Shutdown
4. Conclusions
Author Contributions
Funding
Data Availability Statement
Conflicts of Interest
Nomenclature
| N | Nitrogen | 
| Act | Actuator position | 
| Initial actuator position | |
| Desired actuator rate | |
| Coefficient of variation | |
| SG | Specific gravity | 
| a | Helmholtz energy | 
| Ideal gas Helmholtz energy | |
| Residual Helmholtz energy | |
| Q | Flow rate | 
| P | Pressure | 
| Purge pressure | |
| Service tank pressure | |
| t | Time | 
| Act | Actuator | 
| o | Output | 
| V | Volume | 
| Purge volume | |
| Buffer tank volume | |
| ME | Main Engine | 
| LFSS | Low-flashpoint fuel supply system | 
| z | Minimum number of times of purging | 
| LHV | Lower heating value | 
| HFO | Heavy fuel oil | 
| R | Gas constant | 
| M, j, i | Constant | 
| c | Critical | 
| FVT | Fuel valve train | 
| GVU | Gas valve unit | 
| GWP | Global warming potential | 
| PID | Proportional–integral–differential controller | 
| OP | Output | 
| IMO | International Maritime Organization | 
| GHG | Greenhouse gas | 
| LNG | Liquefied natural gas | 
| LPG | Liquefied petroleum gas | 
| MDO | Marine diesel oil | 
| EEDI | Energy Efficiency Design Index | 
| EEXI | Energy Efficiency Existing Ship Index | 
| NFPA | National Fire Protection Association | 
References
- DNV GL—Maritime. Assessment of Selected Ternative Fuels and Technologies; DNV: Hamburg, Germany, 2018; Available online: https://sustainableworldports.org/wp-content/uploads/DNV-GL_2018_Assessment-of-selected-alternative-fuels-and-tech-report.pdf (accessed on 4 January 2022).
 - Lloyd’s Register. UMAS Techno-Economic Assessment of Zero-Carbon Fuels; Lloyd’s Register: London, UK, 2020; Available online: https://www.methanol.org/wp-content/uploads/2020/04/Techno_economic_assessment_of_zero_carbon_fuels.pdf (accessed on 15 March 2023).
 - Francesco, B.; Alain, A.; François, M. From renewable energy to ship fuel: Ammonia as an energy vector and mean for energy storage. Comput. Aided Chem. Eng. 2019, 46, 1747–1752. [Google Scholar] [CrossRef]
 - Man Energy Solution MAN B&W Two-Stroke Engine Operating on Ammonia. Available online: https://www.man-es.com/docs/default-source/marine/tools/man-b-w-two-stroke-engine-operating-on-ammonia.pdf (accessed on 14 June 2023).
 - Yara Joins Japanese Study of Ammonia-Fueled Ammonia Gas Carrier. Available online: https://www.offshore-energy.biz/yara-joins-japanese-study-of-ammonia-fueled-ammonia-gas-carrier/ (accessed on 27 October 2021).
 - Class NK, ClassNK Technical Journal “Special Feature: Zero-Emission Ships”. 2022. Available online: https://www.classnk.or.jp/hp/pdf/research/rd/2022/05_e0.pdf (accessed on 12 March 2023).
 - Machaj, K.; Kupecki, J.; Malecha, Z.; Morawski, A.W.; Skrzypkiewicz, M.; Stanclik, M.; Chorowski, M. Ammonia as a potential marine fuel: A review. Energy Strategy Rev. 2022, 44, 100926. [Google Scholar] [CrossRef]
 - Øyvind Endresen, DNV GL Energy Transition Outlook 2021: Maritime Forecast to 2050. Norway. September 2019. Available online: https://sustainableworldports.org/wp-content/uploads/DNV-GL_2019_Maritime-forecast-to-2050-Energy-transition-Outlook-2019-report.pdf (accessed on 6 August 2023).
 - IMO Strategy on Reduction of GHG Emissions from Ships, RESOLUTION MEPC. 377 (80), 2023, MEPC 80-17-Add.1—Report Of The Marine Environment Protection Committee On Its Eightieth Session (Secretariat) (imo.org). Available online: https://wwwcdn.imo.org/localresources/en/OurWork/Environment/Documents/annex/MEPC%2080/Annex%2015.pdf (accessed on 28 March 2023).
 - A. S. DNV, Energy Transition Outlook 2021 Executive Summary. A Global and Regional Forecast to 2050. 2021, Denmark, pp. 1–40. Available online: https://www.connaissancedesenergies.org/sites/connaissancedesenergies.org/files/pdf-actualites/DNV_ETO_2021_Executive_summary_single_page_highres.pdf (accessed on 15 August 2023).
 - Smith, T.; Raucci, C.; Haji Hosseinloo, S.; Rojon, I.; Calleya, J.; De La Fuente, S.; Wu, P.; Palmer, K. CO2 Emissions from International Shipping. Possible Reduction Targets and Their Associated Pathways; UMAS: London, UK, 2016; pp. 1–61. [Google Scholar]
 - Ryu, K.H. Combustion Characteristics and Exhaust Emissions in Spark-ignition Engine Using Gasoline-ammonia. Trans. Korean Soc. Automot. Eng. 2013, 21, 155–165. [Google Scholar] [CrossRef]
 - Jang, J.Y.; Woo, Y.M.; Yoon, H.C.; Kim, J.N.; Lee, Y.J.; Kim, J.H. Combustion Characteristics of Ammonia-Gasoline Dual-Fuel System in a One liter Engine. J. Korean Inst. Gas 2015, 19, 1–7. [Google Scholar] [CrossRef]
 - Jang, J.Y. Carbon-free Fuel for Greenhouse Gas Reduction—Ammonia(NH3). Auto J. J. Korean Soc. Automot. Eng. 2020, 42, 52–55. [Google Scholar]
 - Niels, D.V. Safe and Effective Application of Ammonia as a Marine Fuel. Master’s Thesis, Delft University of Technology, Delft, The Netherlands, 2019. [Google Scholar]
 - Seo, Y.G.; Han, S.J. Economic Evaluation of an Ammonia-Fueled Ammonia Carrier Depending on Methods of Ammonia Fuel Storage. Energies 2021, 14, 8326. [Google Scholar] [CrossRef]
 - Julia, H.; Erik, F. On the Potential of Ammonia as Fuel for Shipping, 1st ed.; Lighthouse Swedish Maritime Competence Centre: Göteborg, Sweden, 2020; pp. 1–28. [Google Scholar]
 - DNV. Alternative Fuel Uptake in the World Fleet in 2022. Available online: https://www.dnv.com/expert-story/maritime-impact/Collaboration-is-key-to-scale-up-fuel-availability-in-time.html (accessed on 28 March 2024).
 - Laval, A.; Hafnia, H.T.; Vestas, S.G. Ammonfuel—An Industrial View of Ammonia as a Marine Fuel, ALFA LAVAL, Sweden, 2020; pp. 1–59. Available online: https://www.topsoe.com/hubfs/DOWNLOADS/DOWNLOADS%20-%20White%20papers/Ammonfuel%20Report%20Version%2009.9%20August%203_update.pdf (accessed on 23 April 2023).
 - Laursen, R.; Barcarolo, D.; Patel, H.; Dowling, M.; Penfold, M.; Faber, J.; Király, J.; van der Veen, R.; Pang, E.; van Grinsven, A. EMSA, Potential of Ammonia as Fuel in Shipping. 2022. Available online: https://www.emsa.europa.eu/newsroom/latest-news/item/4833-potential-of-ammonia-as-fuel-in-shipping.html (accessed on 15 May 2023).
 - Yude, S.; Kang, H.K.; Lee, Y.H.; Grzegorz, K.; Paolo, G.; Li, Z.X. A preliminary risk assessment on development the fuel gas supply system of a small LNG fueled fishing ship. Ocean. Eng. 2022, 258, 111645. [Google Scholar] [CrossRef]
 - Kang, I.P.; Kim, K.C. Development of a FVT (Gas Valve Train) Control System for LNG Fueled Vessels. J. Power Syst. Eng. 2017, 21, 70–76. [Google Scholar]
 - Lim, S.T.; Lee, H.S.; Moon, J.H.; Seo, Y.K. Analysis of Fuel Consumption for Application of Ammonia Propulsion Model in Ammonia Transport Ships. J. Power Syst. Eng. 2022, 26, 83–91. [Google Scholar] [CrossRef]
 - KÜHME, KÜHME Solutions for Gas Fueled Ships, Germany. 2020. Available online: https://kuehme.de/wp-content/uploads/2020/04/Kuehme-Armaturen-GmbH-Bochum-Gas-Valve-Unit-Portfolio.pdf (accessed on 4 October 2023).
 - Rother, S.; Watter, H. Experiences with gas engines during practical ship operations—Impact of load fluctuations during generator operations on the ship’s power grid. Sci. J. Zesz. Nauk. Marit. Univ. Szczec. 2018, 55, 44–50. [Google Scholar] [CrossRef]
 - Lee, M.H.; Shao, Y.D.; Kim, Y.T.; Kang, H.K. Performance characteristics under various load conditions of coastal ship with LNG-powered system. J. Korean Soc. Mar. Eng. 2017, 41, 424–430. [Google Scholar] [CrossRef]
 - Liptak, B.G. Instrument Engineers Handbook, Process Measurement and Analysis; Butterworth-Heinemann: Oxford, UK, 1995. [Google Scholar]
 - Control Valve Sizing. In Control Valve Handbook (PDF), 5th ed.; Emerson Electric: Ferguson, MO, USA, 2019.
 - Dynamic Modeling. In HYSYS 2004.2 (PDF); Aspentech: Bedford, MA, USA, 2005; pp. 1–69.
 - MAN B&W. G60ME-C9.2-GI-TII. In Project Guide Electronically Controlled Dual Fuel Two-Stroke Engines (PDF); MAN Diesel & Turbo: Copenhagen, Denmark, 2014. [Google Scholar]
 - Baehr, H.D.; Tillner, R.R. Thermodynamic Properties of Environmentally Acceptable Refrigerants; Equations of State and Tables for Ammonia, R22, R134a, R152a, and R123; Springer: Berlin/Heidelberg, Germany, 1994. [Google Scholar]
 - Span, R.; Lemmon, E.W.; Jacobsen, R.T.; Wagner, W.; Yokozeki, A.A. Reference Quality Thermodynamic Property Formulation for Nitrogen. J. Phys. Chem. Ref. Data 2002, 29, 1361–1433. [Google Scholar] [CrossRef]
 - Wärtsilä Marine Solutions, Wärtsilä 50DF PRODUCT GUIDE. 2019. Available online: https://cdn.wartsila.com/docs/default-source/product-files/engines/df-engine/product-guide-o-e-w50df.pdf?sfvrsn=9 (accessed on 17 June 2022).
 - HYUNDAI ENGINE & MACHINERY, PROJECT GUIDE HiMSEN H54DFV FOR STATIONARY. 2022. Available online: https://www.hyundai-engine.com/ko/Customer/TechData?page=9&category=all (accessed on 26 January 2024).
 - Win, G.D. 2-Stroke Dual-Fuel Safety Concept. 2021. Available online: https://www.wingd.com/en/documents/concept-guidances/dg9727-df-safety-concept/ (accessed on 20 December 2023).
 - Ozawa, Y. Low NOx combustion technology for LNG combined cycle power plant. J.-Jpn. Inst. Energy 2001, 80, 1020–1031. [Google Scholar]
 - Chun, J.M.; Kang, H.K.; Kim, Y.T.; Jung, M.H.; Cho, K.H. Case study on operating characteristics of gas fueled ship under the conditions of load variation. J. Korean Soc. Mar. Eng. 2016, 40, 447–452. [Google Scholar] [CrossRef]
 - Centers for Disease Control and Prevention (CDC), Toxicological Profile for Ammonia. 2004. Available online: https://www.atsdr.cdc.gov/ToxProfiles/tp126-c2.pdf (accessed on 21 March 2023).
 












| Energy Content, LHV [MJ/kg] | Energy Density [MJ/L] | Supply Pressure [kPa]  | CO2 Reduction Compared to HFO Tier II [%] | |
|---|---|---|---|---|
| Ammonia (NH3) | 18.6 | 10.6 | 8000 | 90 | 
| Methanol (CH3OH) | 19.9 | 14.9 | 8000 | 11 | 
| LPG | 46.0 | 26.7 | 1000 | 13–18 | 
| LNG | 50.0 | 21.2 | 5000 | 24 | 
| MGO | 42.7 | 35.7 | 30,000 | 0 | 
| Hydrogen (H2) | 120 | 8.5 | 
Disclaimer/Publisher’s Note: The statements, opinions and data contained in all publications are solely those of the individual author(s) and contributor(s) and not of MDPI and/or the editor(s). MDPI and/or the editor(s) disclaim responsibility for any injury to people or property resulting from any ideas, methods, instructions or products referred to in the content.  | 
© 2024 by the authors. Licensee MDPI, Basel, Switzerland. This article is an open access article distributed under the terms and conditions of the Creative Commons Attribution (CC BY) license (https://creativecommons.org/licenses/by/4.0/).
Share and Cite
Seungtaek, L.; Hosaeng, L.; Youngkyun, S. Performance Analysis Based on Fuel Valve Train Control Optimization of Ammonia-Fuel Ships. Energies 2024, 17, 2272. https://doi.org/10.3390/en17102272
Seungtaek L, Hosaeng L, Youngkyun S. Performance Analysis Based on Fuel Valve Train Control Optimization of Ammonia-Fuel Ships. Energies. 2024; 17(10):2272. https://doi.org/10.3390/en17102272
Chicago/Turabian StyleSeungtaek, Lim, Lee Hosaeng, and Seo Youngkyun. 2024. "Performance Analysis Based on Fuel Valve Train Control Optimization of Ammonia-Fuel Ships" Energies 17, no. 10: 2272. https://doi.org/10.3390/en17102272
APA StyleSeungtaek, L., Hosaeng, L., & Youngkyun, S. (2024). Performance Analysis Based on Fuel Valve Train Control Optimization of Ammonia-Fuel Ships. Energies, 17(10), 2272. https://doi.org/10.3390/en17102272
        
