Abstract
One of the most crucial solutions to the issues of climate change and global warming is clean energy. However, creating intelligent, resilient, and sustainable systems is a worldwide problem, particularly for grid-connected Renewable Energy Systems (RES). Therefore, it is important to investigate how prospective changes in electricity pricing, renewable energy sources, and load demand could affect system performance during the projects. This paper presents a techno-economic analysis of a grid-connected wind energy system located in the Al-Jouf region in Saudi Arabia. To this end, the potential of renewable energy sources was assessed using Hybrid Optimization of Multiple Electric Renewables (HOMER) software, that also carried out the technical and economic study utilizing multi-year parameters. The novelty of this study is that it is the first-ever investigation of a grid-connected wind farm system in Saudi Arabia that considers the impact of multi-year parameters such as the grid price, system fixed operation, maintenance cost, and the AC electric load. The results showed that the proposed system in the chosen area recorded a very low Levelized Cost of Energy (LCOE) of around 0.06 USD/kWh compared to other systems. Also, running a multi-year model showed that the considered parameters have an impact on the system’s performance, and this reflects the importance of considering these parameters in any such system that will increase the study’s accuracy.
1. Introduction
Most countries depend heavily on fossil fuels for their energy supply. However, the production of energy from fossil fuels is one of the top sources of greenhouse gas emissions, which negatively impact the environment [,]. Other reasons for minimizing reliance on fossil fuels are the increasing depletion of fossil fuel resources over time and a significant increase in energy demand [,]. Renewable Energy Sources (RES) have become increasingly popular as an alternative to traditional power generation techniques in response to these challenges []. The 2019 Global Status Report on RES shows that the amount of installed renewable energy capacity continues to increase globally []. Solar photovoltaic (PV) power now exceeds 20% for the first time, whereas wind power now accounts for about 25% of installed renewable power capacity. In general, 33% of the installed capacity of the world’s power generation comes from renewable sources. []. Figure 1 displays the global installed capacity of renewable and non-renewable power generation from 2010 to 2020. Most of the newly added electricity capacity in 2020 was renewable, continuing a trend that began in 2012. Renewable energy accounted for 83% of net power capacity expansions while the fossil fuel and nuclear power sectors faltered. Figure 2a,b shows the progress of Capacity and Annual Additions of the most common RES (Solar PV and Wind) globally from 2010 to 2020. Globally, an estimated 93 GW of wind generation capacity was added in 2020, including the largest amount yet—more than 86.9 GW—onshore and close to 6.1 GW offshore. This record-breaking market increased by over 53% in comparison to 2019 installations and was 45% higher than the previous peak set in 2015 (63.8 GW). The global total for solar PV increased to an estimated 760 GW, including both on-grid and off-grid capacity. This was another record-breaking year for solar PV, with new installations reaching up to an estimated 139 GW.
There are several RES associated with distributed electricity systems. Solar and wind are among the most popular RES. To provide a more dependable energy supply, it is essential to integrate them with other traditional energy sources due to their irregular nature []. They can be utilized as standalone or grid-connected systems to supply green energy to rural areas. The Kingdom of Saudi Arabia (KSA) has enormous solar potential and different windy locations []. KSA is considered one of the countries with the highest solar irradiation in the world, with an annual average Global Horizontal Irradiance (GHI) ranging from around 5690 Wh/m2 to 6690 Wh/m2 []. Other than solar, some researchers have suggested that wind energy could be a feasible energy source for KSA, as some regions have shown yearly average wind speeds exceeding 4 m/s [,]. At 100 m above the ground, the annual average wind speed in most places of the KSA was measured to be between 6.0 and 8.0 m/s. Some locations on the Red Sea showed high wind speed (around 9 m/s), followed by other locations that have recorded a high potential wind speed.
Figure 1.
Shares of Net Annual Additions in Power Generating Capacity, 2010–2020 [].
Figure 2.
(a,b) Solar PV and Wind Global Capacity and Annual Additions, 2010–2020.
Due to the intermittent nature of wind, some studies indicated that wind speed forecasting is essential for power systems. As a result, reliable wind power integration is acknowledged as being significantly aided by precise wind energy forecasts [].This study evaluates the capability of the Weather Research Forecasting (WRF) model to forecast wind speed and direction up to 72 h in advance. For solar energy, studies showed that different locations in KSA appear to have more potential solar radiation than others, and most sites have solar radiation greater than 6000 Wh/m2 []. Currently, KSA is searching for alternative energy sources and reducing its dependency on fossil fuels alongside other developed countries, but RES are far from being utilized to their full potential despite these developments. The government has already implemented a strategy to expand the RE industry in the ensuing years. []. Solar and wind power projects are already underway in some areas of KSA for standalone and grid-connected applications. The implementation of these projects has increasingly accelerated and now reaches the point of realization []. For example, in 2017 the Sakaka grid-connected solar power plant, with a capacity of 300 MW, was built to produce electricity, while a 400 MW wind mega project, built at Dumat Al-Jandal, recorded a very low Levelized Cost of Energy (LCOE) worldwide. In 2019, the second phase of the plan commenced, with around 1500 MW PV projects commencing across different locations in KSA, as stated in the Saudi Electricity Company 2019–2020 annual reports [].
The literature review for this study revealed that numerous studies were carried out in KSA to evaluate the effectiveness of hybrid RES. Ramli et al. tested the application of PV/wind systems for the Red Sea coastal region [,]. The study’s main emphasis was on cost analysis and generation using MATLAB and other technical and economic analysis software. The results showed that the PV system generates more electricity than the wind turbine. Also, the results showed that, for the most part, the cost of the system is primarily made up of the batteries and wind turbines. Mustafa et al. conducted a technical and economic analysis to test the performance of a hybrid energy system in a remote area located in western Saudi Arabia []. Their research work evaluates the case of Al-Shumaisi cluster, located in the west of Makkah city. The study discovered the most economic configuration with the lowest cost of energy. Almushaikah et al. studied and evaluated the potential energy savings of residential buildings in KSA []. The study showed various energy efficiency measures and solar energy prospects have been investigated. The results demonstrated that it is best to apply energy efficiency measures to the building envelope, roof, walls, and windows first, which enables energy conservation. Seedahmed et al. have conducted research for a large commercial load connected to grid-connected solar PV systems with a battery backup system []. The findings demonstrated that 1.60 MW is the ideal capacity for each PV, converter, and battery element to reach the least-intended emission and Cost of Energy (COE), leading to a decrease in the overall Net Present Cost (NPC) of the scheme. Chaudhry et al. evaluated a hybrid PV/wind grid-connected system for different locations in Saudi Arabia. The system’s environmental impacts, NPC, and LCOE were studied. The findings indicated that a hybrid system would cost more money to operate if there were not enough renewable energy supplies available. Asrari et al. [] conducted an economic assessment of an Iranian rural electrification hybrid renewable energy system (HRES). The study illustrated that the addition of renewable sources to such a system could result in a cost-effective power system. Sinha et al. [] have analyzed fixed tilt and sun tracking PV–micro wind-based hybrid power systems with the aim of enhancing power generation by focusing on the PV component of the hybrid system. The study’s findings demonstrated that, compared to the current fixed tilt photovoltaic system, the horizontal axis multiple adjustments mode generates 4.88–26.29% more energy per year. Ramli et al. [] conducted a case study in KSA and the investigation emphasized the energy generation and cost of energy from both PV and wind turbines in the designed hybrid system. They demonstrated that KSA’s west coast region has sufficient potential renewable energy from solar and wind. In addition, it demonstrated the need to choose the best-sized solar/wind hybrid system components to satisfy all load demands at the lowest possible cost of energy generation. Aziz et al. [] have performed an optimization and sensitivity analysis study of stand-alone HRES for rural electrification in Iraq. With an NPC of USD113,201 and appropriate technical and environmental performance standards, the study revealed that the PV hydro/diesel/battery hybrid energy system was the most cost-effective choice. Al Garni et al. [] investigated the best grid-connected PV design and analysis methods while considering NPC and LCOE. The outcomes demonstrated that a vertical axis tracker with continuous adjustment was the best choice for the location under consideration and recorded the lowest LCOE and NPC. The results illustrated the best location to implement a such system based on the highest RE resources and lowest NPC and LCOE. Al-Sharaf et al. [] examined the potential for power generation and hydrogen production using wind and solar energy resources at several places in KSA. The results and the optimization studies showed and identified the cost-effective configuration. Nurunnabi et al. [] conducted a feasibility and sensitivity analysis of RE-based grid-connected microgrids and off-grid by investigating the potentials of solar and wind energy at several locations in Bangladesh. This paper showed the potential of clean energy at the selected locations. Based on certain key performance factors, size optimization and sensitivity analysis have been carried out with the aim of finding a cost-effective system. Most previous works have used the Hybrid Optimization of Multiple Electric Renewables (HOMER) software. Based on previous research, this software is considered one of the best tools to evaluate HRES [].
The assessment of the literature revealed that the majority of earlier work on grid-connected RE systems lacked in-depth sensitivity analysis. This analysis can be used to pinpoint the key variables that could have an impact on RE systems during a project, specifically wind energy systems. Studying the technical and economic factors of grid energy systems while considering various multiyear variables is a crucial component since it is considered very useful to support decision-making over the project’s lifetime and for forecasting potential outcomes.
Besides the necessity of investigating the mentioned parameters, KSA has recently embarked on the development of a grid-connected system in the northwest of the country. Therefore, this paper investigates the feasibility of technical, economic, and environmental impact of a grid-connected wind energy system for a community electric load in the Al-Jouf city using HOMER’s multi-year module. Over the course of the project, the analysis is assessed annually. The major objective is to ascertain whether the system’s NPC, LCOE, carbon emissions, and fixed operating and maintenance costs may be influenced. The King Abdullah City for Atomic and Renewable Energy (KACARE) provided the ground observations that served as the basis for the wind data used in this article. Site-specific information for the Al-Jouf location, such as the ambient temperature, hub height, and altitude, has been entered into the simulation to obtain accurate results.
2. Introduction System Modeling
In general, the modeling of the complete system is based on a two-pronged strategy: (1) component modeling and (2) modeling of the economic aspects. While the economic model helps us determine whether a suggested model is feasible or not, the system components assist in forecasting the net power generation. The production of electricity and the total cost are always a trade-off. The system output variables and the economic parameters must be analyzed to determine the optimal configuration, renewable ratio, and size optimization of the suggested plants.
2.1. System Component Modeling
The location is amenable to two major RES: wind and solar energy. This study focuses on the analysis of wind energy in the selected location. Hence, the wind turbine modeling parameters and equations are laid out underneath. As it considers the effect of wind speed dispersion and its dependence on wind speed and air density, wind power density is an effective indication to determine the wind energy potential. The available wind power per unit area swept by the turbine blades is shown in the equation below:
where is the ratio of the total number of hours to the number of hours corresponding to the selected time interval, is the manufacturer’s supplied wind turbine power coefficient, and represents the air density; is the Mean Wind speed for the i-th time period.
Equation (2) can be used to determine air density []:
where T is the absolute temperature (K), R = 8.3144 joules per kelvin (K) per mole is the gas constant, and P is air pressure (Pa).
Between the cut-in wind speed, Vci, and the cut-out wind speed, Vco, a wind turbine generates power. It is typical to assume that the wind turbine output will remain constant between the rated wind speed, Vr, and the cut-out wind speed, Vco. However, since wind speed changes with height, this difference should be considered. The following expression in Equation (3) is used to calculate wind speed at various elevations or this can be provided by the data collected by the station []:
where represents the speed of the wind at height , and α is the corrective exponent that considers the season, time of day, surface roughness, temperature, and wind speed. The value of α is typically assumed to be 1/7 as stated in [].
2.2. Economical Parameters Modeling
In this part, the cost characteristics related to the production of renewable energy are explained. The NPC is equal to the current value of all linked plant components less the present value of all projected revenues during the project’s lifetime. The total annual NPC is named total annualized cost [] and it can be calculated using Equation (4):
where , Total, , , and R plant-life represents the total NPC in USD, the annual real interest rate, capital recovery factor and the plant lifetime in year, respectively. The capital recovery factor is a ratio between a constant annuity and the present value of receiving that annuity for a certain year and it is used to calculate the present value of an annuity []. It is expressed in Equation (5) as:
where n is the number of years and stands for the annual interest rate. The COE is defined as the mean value of cost per kWh of consumed electrical energy, which is an important indicator in such a study. The total loads include AC and DC electrical loads. Equation (6) below is used to compute it:
where is the total annualized cost. Under these conditions, relying solely on the output of renewable energy sources to supply electricity to the entire region would be very difficult. Therefore, it is anticipated that the utility will play a significant role as a backup system.
In this research, net metering applies when the net generation can be calculated monthly and annually. Based on the HOMER model, the total annual energy charge is calculated using Equation (7) when the net generation is calculated monthly and Equation (8) when calculated annually:
where E grid-purchases,i,j indicates the entire amount of energy that was purchased from the grid in month j while rate I was in effect in kWhr, cpower,i is the grid power price for rate i in USD/kWh, and csellback,i is the sellback rate for rate in USD/kWh.
3. Methodology and Software Tool
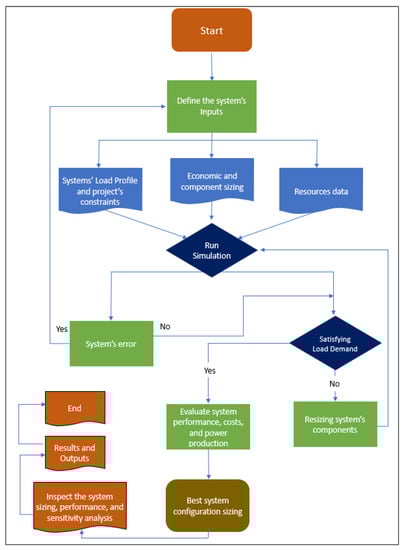
A software program, HOMER Pro, was used to analyze the intended system’s technical and financial viability. The National Renewable Energy Laboratory (NREL) created this program. Numerous studies have been done to determine the RE-based hybrid system’s ideal performance in both off-grid and on-grid modes using HOMER Pro, a significantly acknowledged professional microgrid analysis tool [,,]. Several genuine input elements, including the hybrid system’s component parts and their economic and technical features, local electric or heating load demand, RE data, system economics, limitations, and variable factors, are needed to run the techno-economic analysis using this software. Figure 3 depicts a thorough workflow of this research using the HOMER Pro microgrid analysis program.
Figure 3.
Workflow Process Chart.
3.1. Load Profil
The simulation’s load estimation is an essential element. In this research, two load types were considered to complete the analysis of this system. The primary and first hypothetical AC load is a community load with around 150 MWh per day. This load is assumed to be connected to the main grid and will be energized by two sources (grid and RE source). Figure 4 shows the monthly average AC load, with peak demand occurring between the first of May and the beginning of August, continuing to decline from September to December. The reason for this rise in air conditioning use in Saudi Arabia is the high temperatures experienced during the summer. The scaled annual average is around 150,000 kWh/day, with the month of August experiencing a high demand of around 2.390 MW. The second load is a DC load, and it is connected to a monitoring system connected to the DC bus with a backup system using a battery bank.
Figure 4.
Monthly Average AC Load.
3.2. Wind Resources
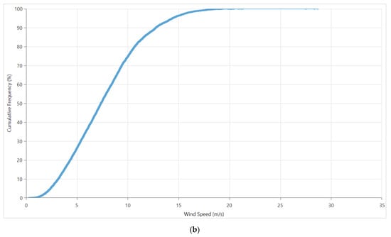
In this paper, hourly wind speed data were used. The real data provided by KACARE, and any of the formats supported by the HOMER software, can be used to import a load, weather data, temperature, or any others from a time-series file. It is necessary to have data that spans 365 consecutive days to use the import function. The scaled annual average of the wind speed data used is around 7.07 m/s. Figure 5a shows the wind speed histogram. As this figure shows, the highest frequency in percentage is seen at speeds of 7 and 8 m/s with an approximate frequency of 10.02% and 10.11%, respectively. The Cumulative Distribution Function (CDF) of wind speed is illustrated in Figure 5b.

Figure 5.
(a) Wind Data Histogram and (b) Cumulative Distribution Function.
3.3. Grid Parameters
When RES are unable to provide enough energy to meet demand, the grid steps in to provide the required power. It is known that when the generated power by the RE exceeds the requirements of electric load, the excess electricity will be sold at a certain tariff to the utility grid. Different studies revealed that the system’s LCOE can be reduced when excess electricity is exploited in this way []. In KSA, A.M. 199 Ramli et al. [] conducted a study on the analysis of RE Feed in Tariff (REFIT) and concluded that applying fixed REFIT can help to enhance sustainability. In 2017, the Saudi Electricity Company (SEC) changed the commercial and residential electricity rates to new higher prices. There are two consumption categories used in the kingdom both related to the residential loads. The first category is when the consumption is more than 6000 kWh and its rate of charge is 0.080 USD/kWh. The second category is when consumption is less 1–6000 kWh, with the rate charge of at 0.048 USD/kWh. Based on these categories, these new rates were used to schedule the fixed prices at various times during the day as explained in []. Figure 6 shows the considered grid-connected system in the research. Table 1 shows the details of wind turbines.
Figure 6.
System Block Diagram.
Table 1.
Details of Wind Turbines.
4. Simulation Results and Discussion
In this study, HOMER Pro was used to develop a grid-connected system to match the load requirement in the stated region. The necessary performance characteristics and sensitivity variables were considered in order to test the designed model technologically and economically. Several ratios of grid/wind capabilities were simulated by inputting specific optimization variables, such as converter capacity and the number of wind turbine units, in order to choose the ideal grid-connected combination for the selected location. Analysis of the sensitivity research and optimization results was performed as an extra investigation to determine the size of the feasible RE plant. In this study, five wind turbines were considered, each with a capacity production of 1.5 MW. In addition, a battery bank with a capacity of 200 kWh and a conversion system of 250 kW was considered.
4.1. Power Production
The wind turbine and the utility grid estimated total annual power production in kWh/y is shown in Figure 7. The estimated annual power production from renewable energy (wind energy) represents approximately 47% of the total produced power. This amount of energy reduced the annual purchasing power from the utility grid to 34,262,277 kWh/y. This amount of energy represents around 52% of the total annual consumed power. The energy produced by the wind turbines on this site was compared to previous research presented by S.M. Shaahid et al. []. The wind turbine capacity factor in this study was higher due to the different specifications (system size and wind turbine hub height).
Figure 7.
Grid vs. wind energy production per year.
Figure 8a shows how RE output affects the way the power grid operates over the course of one week. The red line in the graphic shows the amount of electricity needed to be supplied by conventional power plants. The graph’s black line shows the demand for AC load and displays the expected daily variability of demand throughout this week on an hourly basis. The green line shows the total RE output from wind, and the blue line illustrates the grid sales to the grid. The line graphs also demonstrate that, when wind energy is present in the system, the conventional generators’ output power level must change more quickly and be reduced. Figure 8b shows the impact of RE penetration on the electric load served. As it can be seen, when the RE penetration reached 100% this indicates that the Wind turbines were working at the full load. This has a significant impact on the purchased and sold energy to the grid.
Figure 8.
(a) One-week generation of the grid along with wind energy, (b) System performance with RE.
The amount of electricity a turbine produces is primarily influenced by wind speed. Stronger winds produce greater power as they enable the blades to rotate faster. Therefore, faster spinning leads to greater mechanical and electrical power from the generator. Figure 9a shows the relation between wind speed in the selected location and the expected output power from the wind turbines. In this study, 5 wind turbines were considered (1.5 MW each) with a total of around 22% losses factor. Based on the real data collected, the scaled annual average of this site is 7.7 m/s. The wind turbine cut-out and rated speed in this study were 25 m/s and 15 m/s respectively. The results showed that March has the highest wind energy production, with around 2990 MWh, due to the increased wind speed activity during this month. On the other hand, October showed the lowest, with around 191 MWh. The proposed load in this study requires around 177,147 kWh/day and has a peak of 25,144 kW. In the proposed system, the generation sources serve the electrical load as illustrated in Figure 9b. The power output from the wind turbine system, rated at around 7500 kW, is 30,470,320 kWh/y. Also, According to Table 2, a substantial amount of energy generated is surplus and is sold straight to the grid, causing the COE to drop. In addition, nearly half of the power supplied to the load comes from renewable sources, significantly reducing environmental impact, utility bills, and increasing savings.
Figure 9.
(a) Wind energy production vs. wind speed, (b) grid and wind turbines generation MWh.
Table 2.
Statistics on the planned system’s use of electricity.
Figure 10 represents the expected amount of CO2 emissions, in kg/yr, that can be saved by using this system. With no RE grid-connected system, the annual CO2 emissions produced by the grid system to feed this load is around 34,844,821 kg/yr. This showed that the RE sources used in this study have contributed to significantly lower CO2 emissions than those produced by conventional power plants. 13,191,061 kg/yr of CO2 emissions can be reduced and this amount represents almost 37–38% of the total annual CO2 emissions produced by the grid system. Commonly, capacity factor is considered one of the most important indicators of RES productivity. This is due to the direct effect on the generated power cost. It is defined as the ratio of actual power output to the theoretical full output power over a specified time [].
Figure 10.
Expected amount of saved CO2 emissions.
The yearly capacity factor of wind has been evaluated in this study. RES availability directly affected the system’s annual capacity factor. The analysis of wind speed versus wind energy production showed that the wind capacity factor was around 45%. It should be noted here that, for the wind RE sources, various parameters were considered to evaluate the capacity factor and total annual production. These are the overall losses factor that represents (a total of 22%) and includes availability losses, turbine performance losses, environmental losses, electric vehicle losses, and curtailment losses. Also considered were temperature and wind turbine hub height.
4.2. Economic and Energy Benefits
The discounted cash flow (DCF) refers to the system’s nominal cash flow discounted to the first year. In this system, the real discount rate considered is 6%. Figure 11 illustrates the cumulative DCF for the grid-connected system compared with the base (utility grid) case. This method helped to estimate the system’s attractiveness and investment opportunity. The NPC for this system was found by summing up the project’s annual total discounted cash flows all over 20 years. The results showed that the system NPC was around USD5.8 M and the LCOE was around 0.06 USD/kWh as shown in the figure. This indicates that this location is suitable for such a project since it can make a profit during the project’s considered lifetime. The system performance also showed that there is a high RE penetration and high annual fuel saving. Regarding the positive cash back, the gray and blue lines depict the simple repayment term (approximately 9 years) and the discounted payback period (between 11 and 12 years).
Figure 11.
Discounted cash flow Vs nominal cash flow.
The stacked column chart in Figure 12 illustrates the estimated monthly power flow from the grid system, purchasing power, and the sold energy. The secondary axis line charts in the same figure represent the net energy charge in USD for the grid and grid/wind systems. The gray color shows the power consumed from the grid when there are no renewable energy resources and the yellow represents the expected purchasing power from the grid when the wind energy system is connected to the grid. The blue color in the stacked column shows the expected sold energy per month. Generally, during the first quarter of the year, the load demand and the air temperature are at their lowest. As such, the system power sold to the grid shows its greatest potential during this period, specifically during March. As a percentage, the energy sold to the grid during the first quarter represents more than 27% of the total annual energy sold to the grid. However, due to the high temperature during summer causing high demand, the system becomes more reliant on the grid, particularly in August. The grid-connected wind system at this location demonstrated the ability to reduce the annual energy purchased by more than 46% with an expected annual selling energy of 9,598,386 kWh/y to the grid.
Figure 12.
Estimated monthly power flow.
As was indicated in the introduction, prior research simulations were run for a year, with the findings used to determine performance and lifetime costs. As a result, some crucial phenomena were ignored. This section discusses how the multi-year module affected the system’s technological, economic, and environmental performance. The effect of the multi-year module on the system performance is shown in Figure 13. Changes in load demand, energy charges (grid price), and operation and maintenance costs have a major impact on the behaviour of the system over the course of the project. Therefore, it is important to discuss the model changes that may occur during a project with the multi-year module. The multi-year module in a HOMER model allows designers to include model characteristics like PV degradation, grid price inflation, load increase, and fuel price inflation. In this study, the project lifetime considered is 20 years. Grid price (with 1%/year), system fixed operation, maintenance cost (with 0.5%/year), and the AC electric load (with 1.5%/year) are the model parameters considered. Over 20 years, load growth caused energy purchases to increase from 34,262,277 kWh/y during the first year to 50,240,306 kWh/y in the year 20, which represents a 9.4% increase. This increase, along with annual net energy purchased growth, leads to an increase in CO2 by 46% and a decrease in the sold energy by around 20% in year 20. Wind energy production remains almost constant for the project’s lifetime.
Figure 13.
Multi-year module and the System performance.
It is discovered that the multi-year module has a considerable impact on the system’s costs from an economic perspective. The NPC and COE for both the one-year and multi-year modules are shown in Figure 14. The NPC and COE for the single-year module are around USD46,000 k and USD0.05459/kWh, respectively, as indicated in the figure. However, for the multi-year module, the NPC and COE values increased by 10% and 20%, respectively. This difference is seen due to the combined effects of grid price, system operation and maintenance cost, and electric load growth. Figure 15 shows the estimated percentage of the system’s capital costs of operation and maintenance cost, replacement cost, and salvage cost.
Figure 14.
NPC and COE for multi-year and single-year modules.
Figure 15.
Cost summary.
Table 3 shows an analysis of the suggested system for this study in the northern part of KSA in comparison to other systems from both KSA and other continents. Due to the different components’ sizes and budgetary reasons, the system’s NPC is uneven (grid price, capital, replacement, and operation and maintenance costs). Nevertheless, COE is the fundamental comparative instrument as a critical metric for the cost of the power generated from RE sources. The table shows different locations in multiple countries with low and high COE based on each system design. HRES is integrated with wind turbines and off-grid PV sources as described in earlier research, particularly in KSA. However, in this study the wind energy systems are directly connected to the grid. Given that a suitable result was produced at a lower cost than the anticipated survey, the comparison of the acquired results sheds light on the viability of grid-connected systems in this area. Though the literature shows different case studies in KSA recommending HRES, the inclusion of wind grid-connected system for this region is not shown in any investigation so far.
Table 3.
Different scenarios of previous studies and the proposed system.
5. Conclusions
A grid-connected wind energy system in Al-Jouf city, KSA, has been created in a specific location. For the design and simulation of the suggested system with a 20-year project lifespan, HOMER tools were chosen. In the study, two scenarios were considered: one did not use multi-year inputs while the other did. The grid price (with 1%/year), system fixed operation, maintenance cost (with 0.5%/year), and the AC electric load (with 1.5%/year) are the model parameters considered for the multi-year test. The simulation results for the scenario without the multi-year module indicated that the NPC and COE for the single-year module are approximately USD46,000 k and USD0.05459/kWh, respectively. These values increased by 20% and 26.6% in the multi-year module. This suggests that system performance has been significantly impacted by the multi-year parameters. Due to the load growth during the project lifetime that caused energy purchased to increase by around 9.4%, CO2 emission increased by 46% and sold energy decreased by around 20% in year 20. As a further contribution of the paper, nominal and discounted cash flow was considered in order to evaluate the system performance. The outcome revealed that the discounted payback period is between 11 and 12 years, while the simple payback period is approximately 9 years. Since KSA has already planned to install RE projects in various sites across the country, the results provided in this study show a more accurate evaluation that takes into account realistic parameters that might have a substantial impact on the system performance.
Funding
This research received no external funding.
Data Availability Statement
Not applicable.
Acknowledgments
The author acknowledges the King Abdullah City of Atomic and Renewable Energy (KACARE) for providing the required data to do this research. Also, the author would like to thank the reviewers for taking the time and effort necessary to review this paper. Also, the author sincerely thanks the anonymous reviewers who made valuable comments on this paper.
Conflicts of Interest
The author declares no conflict of interest.
Nomenclature
| HOMER | Hybrid Optimization of Multiple Electric Renewables |
| LCOE | Levelized Cost of Energy |
| NPC | Net Present Cost |
| WRF | Weather Research Forecasting |
| CDF | Cumulative Distribution Function |
| DEG | Diesel Engine generator |
| BMS | Biomass System |
| COE | Cost of Energy |
| NREL | National Renewable Energy Laboratory |
| BSS | Battery Storage System |
| NPC | Net Present Cost |
| FC | Fuel Cell |
| KSA | Kingdom of Saudi Arabia |
| DG | Diesel Generator |
| PV | Photovoltaic |
| RE | Renewable Energy |
| RES | Renewable Energy Sources |
| SEC | Saudi Electricity Company |
| HRES | Hybrid Renewable Energy System |
| DCF | Discounted Cash Flow |
| LFS | Load Following Strategy |
| GHI | Global Horizontal Irradiance |
| HRES | Hybrid Renewable Energy System |
| KACARE | King Abdullah City for Atomic and Renewable Energy |
| REFIT | Renewable Energy Feed in Tariff |
| kWh | Kilo Watt per hour |
| mUSD | Million USD |
References
- Aziz, A.S.; Tajuddin, M.F.N.; Adzman, M.R.; Azmi, A.; Ramli, M.A. Optimization and sensitivity analysis of standalone hybrid energy systems for rural electrification: A case study of Iraq. Renew. Energy 2019, 138, 775–792. [Google Scholar] [CrossRef]
- Day, C.; Day, G. Climate change, fossil fuel prices and depletion: The rationale for a falling export tax. Econ. Model. 2017, 63, 153–160. [Google Scholar] [CrossRef]
- Ashourian, M.H.; Cherati, S.M.; Zin, A.M.; Niknam, N.; Mokhtar, A.S.; Anwari, M. Optimal green energy management for island resorts in Malaysia. Renew. Energy 2013, 51, 36–45. [Google Scholar] [CrossRef]
- Renewables 2019, Global Status Report [Online]. Available online: https://www.ren21.net/reports/global-status-report/ (accessed on 2 December 2022).
- Nag, A.K.; Sarkar, S. Modeling of hybrid energy system for futuristic energy demand of an Indian rural area and their optimal and sensitivity analysis. Renew. Energy 2018, 118, 477–488. [Google Scholar] [CrossRef]
- Mas’Ud, A.; Al-Garni, H. Optimum Configuration of a Renewable Energy System Using Multi-Year Parameters and Advanced Battery Storage Modules: A Case Study in Northern Saudi Arabia. Sustainability 2021, 13, 5123. [Google Scholar] [CrossRef]
- El-Sebaii, A.; Al-Hazmi, F.; Al-Ghamdi, A.; Yaghmour, S. Global, direct and diffuse solar radiation on horizontal and tilted surfaces in Jeddah, Saudi Arabia. Appl. Energy 2010, 87, 568–576. [Google Scholar] [CrossRef]
- Zell, E.; Gasim, S.; Wilcox, S.; Katamoura, S.; Stoffel, T.; Shibli, H.; Engel-Cox, J.; Al Subie, M. Assessment of solar radiation resources in Saudi Arabia. Sol. Energy 2015, 119, 422–438. [Google Scholar] [CrossRef]
- Salah, M.M.; Abo-Khalil, A.G.; Praveen, R. Wind speed characteristics and energy potential for selected sites in Saudi Arabia. J. King Saud Univ.—Eng. Sci. 2019, 33, 119–128. [Google Scholar] [CrossRef]
- Baseer, M.; Meyer, J.; Alam, M.; Rehman, S. Wind speed and power characteristics for Jubail industrial city, Saudi Arabia. Renew. Sustain. Energy Rev. 2015, 52, 1193–1204. [Google Scholar] [CrossRef]
- Tan, E.; Mentes, S.S.; Unal, E.; Unal, Y.; Efe, B.; Barutcu, B.; Onol, B.; Topcu, H.S.; Incecik, S. Short term wind energy resource prediction using WRF model for a location in western part of Turkey. J. Renew. Sustain. Energy 2021, 13, 013303. [Google Scholar] [CrossRef]
- Awan, A.B.; Zubair, M.; Abokhalil, A.G. Solar Energy Resource Analysis and Evaluation of Photovoltaic System Performance in Various Regions of Saudi Arabia. Sustainability 2018, 10, 1129. [Google Scholar] [CrossRef]
- Jurgenson, S.; Bayyari, F.M.; Parker, J. A comprehensive renewable energy program for Saudi Vision 2030. Renew. Energy Focus 2016, 17, 182–183. [Google Scholar] [CrossRef]
- Hepbasli, A.; Alsuhaibani, Z. A key review on present status and future directions of solar energy studies and applications in Saudi Arabia. Renew. Sustain. Energy Rev. 2011, 15, 5021–5050. [Google Scholar] [CrossRef]
- SEC Annual Report [Online]. Available online: https://www.se.com.sa/en-us/Pages/AnnualReports.aspx (accessed on 1 September 2022).
- Ramli, M.A.; Hiendro, A.; Al-Turki, Y.A. Techno-economic energy analysis of wind/solar hybrid system: Case study for western coastal area of Saudi Arabia. Renew. Energy 2016, 91, 374–385. [Google Scholar] [CrossRef]
- Shaahid, S.M.; El-Amin, I.; Rehman, S.; Al-Shehri, A.; Ahmad, F.; Bakashwain, J.; Al-Hadhrami, L.M. Techno-Economic Potential of Retrofitting Diesel Power Systems with Hybrid Wind-Photovoltaic-Diesel Systems for Off-Grid Electrification of Remote Villages of Saudi Arabia. Int. J. Green Energy 2010, 7, 632–646. [Google Scholar] [CrossRef]
- Seedahmed, M.M.; Ramli, M.A.; Bouchekara, H.R.; Shahriar, M.S.; Milyani, A.H.; Rawa, M. A techno-economic analysis of a hybrid energy system for the electrification of a remote cluster in western Saudi Arabia. Alex. Eng. J. 2021, 61, 5183–5202. [Google Scholar] [CrossRef]
- Almushaikah, A.S.; A Almasri, R. Evaluating the potential energy savings of residential buildings and utilizing solar energy in the middle region of Saudi Arabia—Case study. Energy Explor. Exploit. 2020, 39, 1457–1490. [Google Scholar] [CrossRef]
- Asrari, A.; Ghasemi, A.; Javidi, H. Economic evaluation of hybrid renewable energy systems for rural electrification in Iran—A case study. Renew. Sustain. Energy Rev. 2012, 16, 3123–3130. [Google Scholar] [CrossRef]
- Sinha, S.; Chandel, S. Analysis of fixed tilt and sun tracking photovoltaic–micro wind based hybrid power systems. Energy Convers. Manag. 2016, 115, 265–275. [Google Scholar] [CrossRef]
- Al Garni, H.Z.; Awasthi, A.; Ramli, M.A. Optimal design and analysis of grid-connected photovoltaic under different tracking systems using HOMER. Energy Convers. Manag. 2017, 155, 42–57. [Google Scholar] [CrossRef]
- Al-Sharafi, A.; Sahin, A.Z.; Ayar, T.; Yilbas, B.S. Techno-economic analysis and optimization of solar and wind energy systems for power generation and hydrogen production in Saudi Arabia. Renew. Sustain. Energy Rev. 2016, 69, 33–49. [Google Scholar] [CrossRef]
- Nurunnabi, M.; Roy, N.K.; Hossain, E.; Pota, H.R. Size Optimization and Sensitivity Analysis of Hybrid Wind/PV Micro-Grids- A Case Study for Bangladesh. IEEE Access 2019, 7, 150120–150140. [Google Scholar] [CrossRef]
- Sinha, S.; Chandel, S. Review of software tools for hybrid renewable energy systems. Renew. Sustain. Energy Rev. 2014, 32, 192–205. [Google Scholar] [CrossRef]
- Ozerdem, B.; Ozer, S.; Tosun, M. Feasibility study of wind farms: A case study for Izmir, Turkey. J. Wind. Eng. Ind. Aerodyn. 2006, 94, 725–743. [Google Scholar] [CrossRef]
- Das, B.K.; Hoque, N.; Mandal, S.; Pal, T.K.; Raihan, A. A techno-economic feasibility of a stand-alone hybrid power generation for remote area application in Bangladesh. Energy 2017, 134, 775–788. [Google Scholar] [CrossRef]
- Nurunnabi; Roy, N.K.; Mahmud, A. Investigating the environmental and socio-economic impacts of grid-tied photovoltaic and on-shore wind systems in Bangladesh. IET Renew. Power Gener. 2018, 12, 1082–1090. [Google Scholar] [CrossRef]
- Sandeep, G.; Vakula, V. Optimal combination and sizing of a standalone hybrid power system using HOMER. In Proceedings of the 2016 International Conference on Electrical, Electronics, and Optimization Techniques (ICEEOT), Chennai, India, 3–5 March 2016; pp. 4141–4144. [Google Scholar] [CrossRef]
- Murphy, P.M.; Twaha, S.; Murphy, I.S. Analysis of the cost of reliable electricity: A new method for analyzing grid connected solar, diesel and hybrid distributed electricity systems considering an unreliable electric grid, with examples in Uganda. Energy 2014, 66, 523–534. [Google Scholar] [CrossRef]
- Hafez, O.; Bhattacharya, K. Optimal planning and design of a renewable energy based supply system for microgrids. Renew. Energy 2012, 45, 7–15. [Google Scholar] [CrossRef]
- Ren, H.; Wu, Q.; Gao, W.; Zhou, W. Optimal operation of a grid-connected hybrid PV/fuel cell/battery energy system for residential applications. Energy 2016, 113, 702–712. [Google Scholar] [CrossRef]
- Ismail, M.; Moghavvemi, M.; Mahlia, T.; Muttaqi, K. Effective utilization of excess energy in standalone hybrid renewable energy systems for improving comfort ability and reducing cost of energy: A review and analysis. Renew. Sustain. Energy Rev. 2015, 42, 726–734. [Google Scholar] [CrossRef]
- Ramli, M.A.M.; Twaha, S. Analysis of renewable energy feed-in tariffs in selected regions of the globe: Lessons for Saudi Arabia. Renew. Sustain. Energy Rev. 2015, 45, 649–661. [Google Scholar] [CrossRef]
- Almutairi, K.; Almutairi, M.; Harb, K.; Marey, O. Optimal Sizing Grid-Connected Hybrid PV/Generator/Battery Systems Following the Prediction of CO2 Emission and Electricity Consumption by Machine Learning Methods (MLP and SVR): Aseer, Tabuk, and Eastern Region, Saudi Arabia. Front. Energy Res. 2022, 10, 879373. [Google Scholar] [CrossRef]
- Shaahid, S.; Al-Hadhrami, L.; Rahman, M. Economic feasibility of development of wind power plants in coastal locations of Saudi Arabia—A review. Renew. Sustain. Energy Rev. 2013, 19, 589–597. [Google Scholar] [CrossRef]
- Dabbaghiyan, A.; Fazelpour, F.; Abnavi, M.D.; Rosen, M.A. Evaluation of wind energy potential in province of Bushehr, Iran. Renew. Sustain. Energy Rev. 2015, 55, 455–466. [Google Scholar] [CrossRef]
- Seedahmed, M.M.; Ramli, M.A.; Bouchekara, H.R.; Milyani, A.H.; Rawa, M.; Budiman, F.N.; Muktiadji, R.F.; Hassan, S.M.U. Optimal sizing of grid-connected photovoltaic system for a large commercial load in Saudi Arabia. Alex. Eng. J. 2021, 61, 6523–6540. [Google Scholar] [CrossRef]
- Luta, D.N.; Raji, A.K. Decision-making between a grid extension and a rural renewable off-grid system with hydrogen generation. Int. J. Hydrog. Energy 2018, 43, 9535–9548. [Google Scholar] [CrossRef]
- Bagheri, M.; Delbari, S.H.; Pakzadmanesh, M.; Kennedy, C.A. City-integrated renewable energy design for low-carbon and climate-resilient communities. Appl. Energy 2019, 239, 1212–1225. [Google Scholar] [CrossRef]
- Diab, F.; Lan, H.; Zhang, L.; Ali, S. An environmentally friendly factory in Egypt based on hybrid photovoltaic/wind/diesel/battery system. J. Clean. Prod. 2016, 112, 3884–3894. [Google Scholar] [CrossRef]
- Lao, C.; Chungpaibulpatana, S. Techno-economic analysis of hybrid system for rural electrification in Cambodia. Energy Procedia 2017, 138, 524–529. [Google Scholar] [CrossRef]
- Islam, R.; Akter, H.; Howlader, H.O.R.; Senjyu, T. Optimal Sizing and Techno-Economic Analysis of Grid-Independent Hybrid Energy System for Sustained Rural Electrification in Developing Countries: A Case Study in Bangladesh. Energies 2022, 15, 6381. [Google Scholar] [CrossRef]
- Al-Badi, A.; Al Wahaibi, A.; Ahshan, R.; Malik, A. Techno-Economic Feasibility of a Solar-Wind-Fuel Cell Energy System in Duqm, Oman. Energies 2022, 15, 5379. [Google Scholar] [CrossRef]
Disclaimer/Publisher’s Note: The statements, opinions and data contained in all publications are solely those of the individual author(s) and contributor(s) and not of MDPI and/or the editor(s). MDPI and/or the editor(s) disclaim responsibility for any injury to people or property resulting from any ideas, methods, instructions or products referred to in the content. |
© 2023 by the author. Licensee MDPI, Basel, Switzerland. This article is an open access article distributed under the terms and conditions of the Creative Commons Attribution (CC BY) license (https://creativecommons.org/licenses/by/4.0/).