Malaysia’s Electricity Decarbonisation Pathways: Exploring the Role of Renewable Energy Policies Using Agent-Based Modelling
Abstract
1. Introduction
2. Renewable Energy Policies in Malaysia
3. Methodology
3.1. Agent-Based Modelling
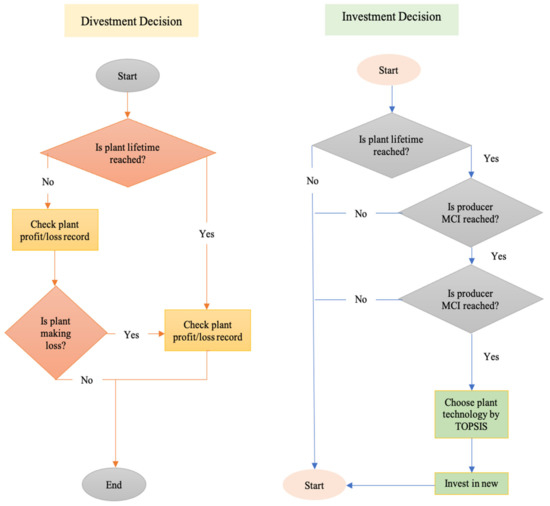
3.1.1. Agent Description and Interaction
- i.
- Electricity Producer agent
- ii.
- Government
3.1.2. ABM Algorithm
3.2. Data
3.3. Policy Scenarios
4. Results
4.1. Installed Capacity Levels by Technology
4.2. Electricity Generation and Price
4.3. Electricity Carbon Intensity
4.4. Electricity Carbon Emissions
5. Discussion
6. Conclusions and Policy Implications
Author Contributions
Funding
Conflicts of Interest
References
- EPA Sources of Greenhouse Gas Emissions. Available online: https://www.epa.gov/ghgemissions/sources-greenhouse-gas-emissions (accessed on 28 December 2022).
- IEA. Renewables 2019 Analysis and Forecast to 2024; International Energy Agency: Paris, France, 2019.
- IEA. Renewables 2022 Analysis and Forecast to 2027; International Energy Agency: Paris, France, 2022.
- Energy Commission Guidelines On Large Scale Solar Photovoltaic Plant For Connection To Electricity Networks; Suruhanjaya Tenaga (Energy Commission): Putrajaya, Malaysia, 2016.
- Africa, S.; Hinchliffe, S.; Van Diemen, R.; Heuberger, C.; Macdowell, N. Transitions in Electricity Systems Towards 2030; IChemE: Rugby, UK, 2015. [Google Scholar]
- Energy Commission Peninsular Malaysia Gas Industry Outlook 2019; Suruhanjaya Tenaga (Energy Commission): Putrajaya, Malaysia, 2019.
- APEC. APEC Energy Demand and Supply Outlook, 6th ed.; Asia Pacific Energy Research Centre (APERC): Tokyo, Japan, 2016. [Google Scholar]
- Ibn-Mohammed, T.; Mustapha, K.B.; Godsell, J.; Adamu, Z.; Babatunde, K.A.; Akintade, D.D.; Acquaye, A.; Fujii, H.; Ndiaye, M.M.; Yamoah, F.A.; et al. A Critical Review of the Impacts of COVID-19 on the Global Economy and Ecosystems and Opportunities for Circular Economy Strategies. Resour. Conserv. Recycl. 2021, 164, 105169. [Google Scholar] [CrossRef] [PubMed]
- Lau, H.C. Evaluation of Decarbonization Technologies for ASEAN Countries via an Integrated Assessment Tool. Sustainability 2022, 14, 5827. [Google Scholar] [CrossRef]
- Lau, H.C. Decarbonization Roadmaps for ASEAN and Their Implications. Energy Rep. 2022, 8, 6000–6022. [Google Scholar] [CrossRef]
- Lau, H.C. Decarbonization of ASEAN’ s Power Sector: A Holistic Approach. Energy Rep. 2023, 9, 676–702. [Google Scholar] [CrossRef]
- Handayani, K.; Anugrah, P.; Goembira, F.; Overland, I.; Suryadi, B.; Swandaru, A. Moving beyond the NDCs: ASEAN Pathways to a Net-Zero Emissions Power Sector in 2050. Appl. Energy 2022, 311, 118580. [Google Scholar] [CrossRef]
- Susskind, L.; Chun, J.; Goldberg, S.; Gordon, J.A.; Smith, G.; Zaerpoor, Y. Breaking Out of Carbon Lock-In: Malaysia’s Path to Decarbonization. Front. Built Environ. 2020, 6, 21. [Google Scholar] [CrossRef]
- Long, A.; Bin Mokhtar, M.; Ahmed, M.F.; Lim, C.K. Enhancing Sustainable Development via Low Carbon Energy Transition Approaches. J. Clean. Prod. 2022, 379, 134678. [Google Scholar] [CrossRef]
- Zamri, M.F.M.A.; Milano, J.; Shamsuddin, A.H.; Roslan, M.E.M.; Salleh, S.F.; Rahman, A.A.; Bahru, R.; Fattah, I.M.R.; Mahlia, T.M.I. An Overview of Palm Oil Biomass for Power Generation Sector Decarbonization in Malaysia: Progress, Challenges, and Prospects. Wiley Interdiscip. Rev. Energy Environ. 2022, 11, e437. [Google Scholar] [CrossRef]
- Mohd Idris, M.N.; Hashim, H.; Leduc, S.; Yowargana, P.; Kraxner, F.; Woon, K.S. Deploying Bioenergy for Decarbonizing Malaysian Energy Sectors and Alleviating Renewable Energy Poverty. Energy 2021, 232, 120967. [Google Scholar] [CrossRef]
- Haiges, R.; Wang, Y.D.; Ghoshray, A.; Roskilly, A.P. Optimization of Malaysia’s Power Generation Mix to Meet the Electricity Demand by 2050. In Proceedings of the 2nd International Conference on Advances on Clean Energy Research (ICACER 2017), Berlin, Germany, 7–9 April 2017; Elsevier: Amsterdam, The Netherlands, 2017; Volume 142, pp. 2844–2851. [Google Scholar]
- Haiges, R.; Wang, Y.D.; Ghoshray, A.; Roskilly, A.P. Unconventional Fuel Pathways for Decarbonizing the Electrical Power Generation in Malaysia by 2050. Energy Procedia 2019, 158, 4238–4245. [Google Scholar] [CrossRef]
- Maragatham, K.; Strachan, N. Long-Term Decarbonisation Energy Pathways for Malaysia Using a Hybrid Demand-Supply Model. In Proceedings of the Meeting the Energy Demands of Emerging Economies, 40th IAEE International Conference, Singapore, 18–21 June 2017; International Association for Energy Economics: Singapore, 2017; Volume 44. [Google Scholar]
- Haiges, R.; Wang, Y.D.; Ghoshray, A.; Roskilly, A.P. Forecasting Electricity Generation Capacity in Malaysia: An Auto Regressive Integrated Moving Average Approach. Energy Procedia 2017, 105, 3471–3478. [Google Scholar] [CrossRef]
- Akhatova, A.; Kranzl, L.; Schipfer, F.; Heendeniya, C.B. Agent-Based Modelling of Urban District Energy System Decarbonisation—A Systematic Literature Review. Energies 2022, 15, 554. [Google Scholar] [CrossRef]
- Chappin, E.J.L.; de Vries, L.J.; Richstein, J.C.; Bhagwat, P.; Iychettira, K.; Khan, S. Simulating Climate and Energy Policy with Agent-Based Modelling: The Energy Modelling Laboratory (EMLab). Environ. Model. Softw. 2017, 96, 421–431. [Google Scholar] [CrossRef]
- Babatunde, K.A.; Said, F.F.; Md Nor, N.G.; Begum, R.A.; Mahmoud, M.A. Coherent or Conflicting? Assessing Natural Gas Subsidy and Energy Efficiency Policy Interactions amid CO2 Emissions Reduction in Malaysia Electricity Sector. J. Clean. Prod. 2021, 279, 123374. [Google Scholar] [CrossRef]
- Moya, D.; Budinis, S.; Giarola, S.; Hawkes, A. Agent-Based Scenarios Comparison for Assessing Fuel-Switching Investment in Long-Term Energy Transitions of the India’s Industry Sector. Appl. Energy 2020, 274, 115295. [Google Scholar] [CrossRef]
- Nava Guerrero, G.d.C.; Korevaar, G.; Hansen, H.H.; Lukszo, Z. Agent-Based Modeling of a Thermal Energy Transition in the Built Environment. Energies 2019, 12, 856. [Google Scholar] [CrossRef]
- Pavlović, B.; Ivezić, D.; Živković, M. Transition Pathways of Household Heating in Serbia: Analysis Based on an Agent-Based Model. Renew. Sustain. Energy Rev. 2022, 163, 112506. [Google Scholar] [CrossRef]
- SEDA Sustainable Energy Development Authority Annual Report; Sustainable Energy Development Authority Malaysia: Putrajaya, Malaysia, 2015.
- Mekhilef, S.; Barimani, M.; Safari, A.; Salam, Z. Malaysia’s Renewable Energy Policies and Programs with Green Aspects. Renew. Sustain. Energy Rev. 2014, 40, 497–504. [Google Scholar] [CrossRef]
- Babatunde, K.A.; Fathin, F.S.; Nor Ghani, M.N.; Rawshan, A.B. Reducing Carbon Dioxide Emissions from Malaysian Power Sector: Current Issues and Future Directions. J. Kejuruter. 2018, 1, 59–69. [Google Scholar]
- KeTTHA National Renewable Energy Policy & Action Plan; Jabatan Perkhidmatan Pembetungan: Putrajaya, Malaysia, 2008.
- Sharvini, S.R.; Noor, Z.Z.; Chong, C.S.; Stringer, L.C.; Yusuf, R.O. Energy Consumption Trends and Their Linkages with Renewable Energy Policies in East and Southeast Asian Countries: Challenges and Opportunities. Sustain. Environ. Res. 2018, 28, 257–266. [Google Scholar] [CrossRef]
- Abdullah, W.S.W.; Osman, M.; Kadir, M.Z.A.A.; Verayiah, R. The Potential and Status of Renewable Energy Development in Malaysia. Energies 2019, 12, 2437. [Google Scholar] [CrossRef]
- Mohd Chachuli, F.S.; Ahmad Ludin, N.; Md Jedi, M.A.; Hamid, N.H. Transition of Renewable Energy Policies in Malaysia: Benchmarking with Data Envelopment Analysis. Renew. Sustain. Energy Rev. 2021, 150, 111456. [Google Scholar] [CrossRef]
- Rahman, M.; Saat, A.; Wahid, M.A. Renewable Energy Policy in Germany and Malaysia: Success Factors. In Proceedings of the 6th International Conference on Industrial Engineering and Operations Management, Kuala Lumpur, Malaysia, 8–10 March 2016; pp. 1085–1091. [Google Scholar]
- Ramírez, F.J.; Honrubia-Escribano, A.; Gómez-Lázaro, E.; Pham, D.T. Combining Feed-in Tariffs and Net-Metering Schemes to Balance Development in Adoption of Photovoltaic Energy: Comparative Economic Assessment and Policy Implications for European Countries. Energy Policy 2017, 102, 440–452. [Google Scholar] [CrossRef]
- Yamamoto, Y. Pricing Electricity from Residential Photovoltaic Systems: A Comparison of Feed-in Tariffs, Net Metering, and Net Purchase and Sale. Sol. Energy 2012, 86, 2678–2685. [Google Scholar] [CrossRef]
- SEDA. Renewable Energy Policies in Malaysia. Available online: http://www.seda.gov.my/reportal/ (accessed on 15 May 2019).
- Wei, C.K.; Saad, A.Y. The Potential of Solar Energy for Domestic and Commercial Buildings in Malaysia. J. Adv. Res. Fluid Mech. Therm. Sci. 2020, 75, 91–98. [Google Scholar] [CrossRef]
- Husain, A.A.F.; Phesal, M.H.A.; Kadir, M.Z.A.A.; Amirulddin, U.A.U.; Junaidi, A.H.J. A Decade of Transitioning Malaysia toward a High-Solar Pv Energy Penetration Nation. Sustainability 2021, 13, 9959. [Google Scholar] [CrossRef]
- Koerner, S.A.; Siew, W.S.; Salema, A.A.; Balan, P.; Mekhilef, S.; Thavamoney, N. Energy Policies Shaping the Solar Photovoltaics Business Models in Malaysia with Some Insights on Covid-19 Pandemic Effect. Energy Policy 2022, 164, 112918. [Google Scholar] [CrossRef]
- Heng, Y.B.; Ramachandaramurthy, V.K.; Verayiah, R.; Walker, S.L. Developing Peer-to-Peer (P2P) Energy Trading Model for Malaysia: A Review and Proposed Implementation. IEEE Access 2022, 10, 33183–33199. [Google Scholar] [CrossRef]
- Aravindan, K.L.; Thurasamy, R.; Raman, M.; Ilhavenil, N.; Annamalah, S.; Rathidevi, A.S. Modeling Awareness as the Crux in Solar Energy Adoption Intention through Unified Theory of Acceptance and Use of Technology. Mathematics 2022, 10, 2045. [Google Scholar] [CrossRef]
- Cheam, W.Y.; Lau, L.S.; Wei, C.Y. Factors Influencing the Residence’s Intention to Adopt Solar Photovoltaic Technology: A Case Study from Klang Valley, Malaysia. Clean Energy 2021, 5, 464–473. [Google Scholar] [CrossRef]
- Rashidi, N.A.; Chai, Y.H.; Yusup, S. Biomass Energy in Malaysia: Current Scenario, Policies, and Implementation Challenges. Bioenergy Res. 2022, 15, 1371–1386. [Google Scholar] [CrossRef]
- Gunny, A.A.N.; Shahimin, M.F.M.; Mohamed, A.R.; Jalil, M.F.A. Current Status of Renewable Energy Development. In Renewable Energy from Bio-Resources in Malaysia; Springer: Singapore, 2022; pp. 1–19. [Google Scholar] [CrossRef]
- Ilham, N.I.; Dahlan, N.Y.; Hussin, M.Z.; Sintuya, H.; Setthapun, W. An Optimal Compensation Schemes Decision Framework for Solar PV Distributed Generation Trading: Assessing Economic and Energy Used for Prosumers in Malaysia. Energy Rep. 2022, 8, 536–544. [Google Scholar] [CrossRef]
- Zambri, M.F.; Othman, M.M.; Hasan, K.; Hidayat, M.N.; Ismail, A.K.; Musirin, I. Comparative Study of Net Energy Metering and Feed-in Tariff for the 496kWp UiTM Segamat Solar Photovoltaic System. Indones. J. Electr. Eng. Comput. Sci. 2022, 27, 601–610. [Google Scholar] [CrossRef]
- SEDA Malaysia Renewable Energy Roadmap-Pathway Towards Low Carbon Energy System (MyRER); Sustainable Energy Development Authority Malaysia: Putrajaya, Malaysia, 2021.
- EPU National Energy Policy 2022–2040; Economic Planning Unit Prime Minister’s Department Menara: Putrajaya, Malaysia, 2022.
- Barazza, E.; Strachan, N. The Key Role of Historic Path-Dependency and Competitor Imitation on the Electricity Sector Low-Carbon Transition. Energy Strateg. Rev. 2021, 33, 100588. [Google Scholar] [CrossRef]
- Meza, A.; Ari, I.; Al-Sada, M.S.; Koç, M. Future LNG Competition and Trade Using an Agent-Based Predictive Model. Energy Strateg. Rev. 2021, 38, 100734. [Google Scholar] [CrossRef]
- Farmer, J.D.; Hepburn, C.; Mealy, P.; Teytelboym, A. A Third Wave in the Economics of Climate Change. Environ. Resour. Econ. 2015, 62, 329–357. [Google Scholar] [CrossRef]
- Bunn, D.; Oliveira, F.S. Agent-Based Simulation—An Application to the New Electricity Trading Arrangements of England and Wales. IEEE Trans. Evol. Comput. 2001, 5, 493–503. [Google Scholar] [CrossRef]
- Tesfatsion, L. Agent-Based Computational Economics: A Constructive Approach to Economic Theory. In Handbook of Computational Economics; Elsevier: Amsterdam, The Netherlands, 2006; Volume 2, pp. 831–880. ISBN 9780444512536. [Google Scholar]
- Kusumaningdyah, W.; Tezuka, T.; McLellan, B.C. Investigating Preconditions for Sustainable Renewable Energy Product–Service Systems in Retail Electricity Markets. Energies 2021, 14, 1877. [Google Scholar] [CrossRef]
- Wu, X.; Zhao, S.; Shen, Y.; Madani, H.; Chen, Y. A Combined Multi-Level Perspective and Agent-Based Modeling in Low-Carbon Transition Analysis. Energies 2020, 13, 5050. [Google Scholar] [CrossRef]
- Hansen, P.; Liu, X.; Morrison, G.M. Agent-Based Modelling and Socio-Technical Energy Transitions: A Systematic Literature Review. Energy Res. Soc. Sci. 2019, 49, 41–52. [Google Scholar] [CrossRef]
- Wang, X.; Yang, K. Economic Load Dispatch of Renewable Energy-Based Power Systems with High Penetration of Large-Scale Hydropower Station Based on Multi-Agent Glowworm Swarm Optimization. Energy Strateg. Rev. 2019, 26, 100425. [Google Scholar] [CrossRef]
- Babatunde, K.A.; Begum, R.A.; Said, F.F. Application of Computable General Equilibrium (CGE) to Climate Change Mitigation Policy: A Systematic Review. Renew. Sustain. Energy Rev. 2017, 78, 61–71. [Google Scholar] [CrossRef]
- Wooldridge, M.; Street, C.; Manchester, M.; Jennings, N.R. Intelligent Agents: Theory and Practice. Knowl. Eng. Rev. 1995, 10, 1–62. [Google Scholar] [CrossRef]
- Boumaiza, A.; Sanfilippo, A.; Mohandes, N. Modeling Multi-Criteria Decision Analysis in Residential PV Adoption. Energy Strateg. Rev. 2022, 39, 100789. [Google Scholar] [CrossRef]
- Chappin, E.J.L. Simulating Energy Transitions, Next Generation Infrastructures Foundation; Next Generation Infrastructures Foundation: Delft, The Netherlands, 2011; Volume 42. [Google Scholar]
- Energy Commission. Sabah Electricity Supply Industry Outlook 2015; Suruhanjaya Tenaga (Energy Commission): Putrajaya, Malaysia, 2015.
- Energy Commission. Peninsular Malaysia Electricity Supply Industry Outlook 2016; Suruhanjaya Tenaga (Energy Commission): Putrajaya, Malaysia, 2016.
- EIA. Annual Energy Outlook 2018 with Projections to 2050; EIA: Washington, DC, USA, 2018; Volume 44.
- DOSM Population Projection (Revised), Malaysia. Available online: https://www.dosm.gov.my/v1/index.php?r=column/cthemeByCat&cat=118&bul_id=Y3kwU2tSNVFDOWp1YmtZYnhUeVBEdz09&menu_id=L0pheU43NWJwRWVSZklWdzQ4TlhUUT09 (accessed on 10 July 2019).
- Blöchliger, H.; Johannesson, S.; Gestsson, M.H. The Effect of a Carbon Tax Rise on Iceland’s Economy; OECD: Paris, France, 2022. [Google Scholar]
- IEA. Norway 2022 Energy Policy Review; International Energy Agency: Paris, France, 2022.
- Said, F.F.; Babatunde, K.A.; Nor, N.G.M.; Mahmoud, M.A.; Begum, R.A. Decarbonizing the Global Electricity Sector through Demand-Side Management: A Systematic Critical Review of Policy Responses. J. Ekon. Malays. 2022, 56, 71–91. [Google Scholar] [CrossRef]
- Lindberg, M.B.; Markard, J.; Andersen, A.D. Policies, Actors and Sustainability Transition Pathways: A Study of the EU’s Energy Policy Mix. Res. Policy 2019, 48, 103668. [Google Scholar] [CrossRef]
- Ball-Burack, A.; Salas, P.; Mercure, J.F. Great Power, Great Responsibility: Assessing Power Sector Policy for the UK’s Net Zero Target. Energy Policy 2022, 168, 113167. [Google Scholar] [CrossRef]
- Li, L.; Taeihagh, A. An In-Depth Analysis of the Evolution of the Policy Mix for the Sustainable Energy Transition in China from 1981 to 2020. Appl. Energy 2020, 263, 114611. [Google Scholar] [CrossRef]







| Scenarios | Government Policy | Economic | Conditions |
|---|---|---|---|
| Renewable Energy | Initial-Value (INVA) | Economic-Trend (ECOT) | |
| Business-as-usual (BaU) | No | INVA-1 | ECOT-2 |
| Policy implementation | Yes | INVA-3 | ECOT-4 |
| Scenario Codes | Definition |
|---|---|
| BaU | Business-as-usual is the reference scenario without policy implementation and is used for comparison against the alternative scenarios. |
| REP | Renewable energy promotion policies are implemented throughout the simulation period. |
| INVA | ECOT | |
|---|---|---|
| Fossil fuel price | Initial value | Increase |
| RE investment cost | Initial value | Decrease |
| Operating Year | BaU Scenarios | Renewable Energy Policy Scenarios | ||
|---|---|---|---|---|
| Initial Value | Economic Trend | Initial Value | Economic Trend | |
| INVA-1 | ECOT-2 | INVA-3 | ECOT-4 | |
| 2015 | 0.549 | 0.549 | 0.549 | 0.549 |
| 2020 | 0.681 | 0.693 | 0.472 | 0.479 |
| 2025 | 0.750 | 0.766 | 0.452 | 0.440 |
| 2030 | 0.770 | 0.783 | 0.441 | 0.409 |
| 2035 | 0.787 | 0.787 | 0.415 | 0.364 |
| 2040 | 0.810 | 0.804 | 0.447 | 0.385 |
| 2045 | 0.800 | 0.732 | 0.507 | 0.375 |
| 2050 | 0.824 | 0.758 | 0.545 | 0.390 |
Disclaimer/Publisher’s Note: The statements, opinions and data contained in all publications are solely those of the individual author(s) and contributor(s) and not of MDPI and/or the editor(s). MDPI and/or the editor(s) disclaim responsibility for any injury to people or property resulting from any ideas, methods, instructions or products referred to in the content. |
© 2023 by the authors. Licensee MDPI, Basel, Switzerland. This article is an open access article distributed under the terms and conditions of the Creative Commons Attribution (CC BY) license (https://creativecommons.org/licenses/by/4.0/).
Share and Cite
Babatunde, K.A.; Mahmoud, M.A.; Ibrahim, N.; Said, F.F. Malaysia’s Electricity Decarbonisation Pathways: Exploring the Role of Renewable Energy Policies Using Agent-Based Modelling. Energies 2023, 16, 1720. https://doi.org/10.3390/en16041720
Babatunde KA, Mahmoud MA, Ibrahim N, Said FF. Malaysia’s Electricity Decarbonisation Pathways: Exploring the Role of Renewable Energy Policies Using Agent-Based Modelling. Energies. 2023; 16(4):1720. https://doi.org/10.3390/en16041720
Chicago/Turabian StyleBabatunde, Kazeem Alasinrin, Moamin A. Mahmoud, Nazrita Ibrahim, and Fathin Faizah Said. 2023. "Malaysia’s Electricity Decarbonisation Pathways: Exploring the Role of Renewable Energy Policies Using Agent-Based Modelling" Energies 16, no. 4: 1720. https://doi.org/10.3390/en16041720
APA StyleBabatunde, K. A., Mahmoud, M. A., Ibrahim, N., & Said, F. F. (2023). Malaysia’s Electricity Decarbonisation Pathways: Exploring the Role of Renewable Energy Policies Using Agent-Based Modelling. Energies, 16(4), 1720. https://doi.org/10.3390/en16041720

