Next Article in Journal
Multi-Objective Co-Operative Game-Based Optimization for Park-Level Integrated Energy System Based on Exergy-Economic Analysis
Previous Article in Journal
A Study on the Effects of Applying Cargo Delivery Systems to Support Energy Transition in Agglomeration Areas—An Example of the Szczecin Agglomeration, Poland
 
 
Font Type:
Arial Georgia Verdana
Font Size:
Aa Aa Aa
Line Spacing:
Column Width:
Background:
Article

Optimal Economic Scheduling Method for Power Systems Based on Whole-System-Cost Electricity Price

1
Key Laboratory of Smart Grid of Ministry of Education, Tianjin University, Tianjin 300072, China
2
State Grid Economic and Technological Research Institute Co., Ltd., Beijing 102209, China
3
Economic and Technological Research Institute of State Grid Shanxi Electric Power Co., Ltd., Taiyuan 030021, China
*
Author to whom correspondence should be addressed.
Energies 2023, 16(24), 7944; https://doi.org/10.3390/en16247944
Submission received: 27 October 2023 / Revised: 24 November 2023 / Accepted: 1 December 2023 / Published: 7 December 2023
(This article belongs to the Section F1: Electrical Power System)

Abstract

:
At present, the traditional scheduling mode of power grids generally dispatches according to the power generation cost within the safe range. Transmission costs are evenly distributed to customers according to their load ratios. There are no methods for the rational distribution of transmission costs according to the utilization degree of generation and load to transmission network resources. This traditional scheduling mode will render transmission cost distribution unfair, and it is difficult to guide reasonable load distribution in time and space. Therefore, an optimal economic scheduling method for power systems based on the whole-system-cost electricity price is proposed in this paper. For the power generation and the transmission sides, the whole-system-cost electricity price model was constructed according to the power flow tracking method. For the load side, a demand-side response model of users’ responses to electricity price changes was established. Finally, the IEEE 57 node standard model was used to simulate optimal economic scheduling. The results show that the proposed method can guide the rational distribution of power flow. The power flow is shifted moderately from far away to near the power generation center, allowing for the load demand to be guided to meet nearby customers’ demands and preventing the line from blocking, the latter of which is conducive to ensuring the safety of the power grid.

1. Introduction

At present, the transmission-pricing mechanism of China’s power grid monopoly is cost plus reasonable profit [1]. China’s current grid-scheduling mode only dispatches information on the power generation cost [2]. However, the transmission costs are only evenly distributed in the sold electricity price, and there are no methods for the reasonable distribution of transmission cost according to demand [3]. This scheduling mode will distort the node electricity price signal. Similarly, the impact of the demand-side response of load on economic scheduling is not considered, so it is difficult to guide the reasonable allocation of load in time and space.
More importantly, the current electricity price mechanism does not reflect the principle of “who benefits, who bears the cost”. There is unfairness in transmission cost allocation. The transmission price mechanism is distorted if it does not reflect the differences in the costs that users should bear when consuming electricity at different locations. This will lead to market disorder, risk, and unfairness [4,5,6]. When the transmission-pricing mechanism fails to provide the right incentives, the result can be an uneven distribution of generation output or load. Differences between electricity prices at different nodes can lead to transmission line blockages.
In addition, for a single-load node, because different electricity prices will be generated when the operating state of the power grid changes, it is more important to reflect the demand-side response of the load to the change in electricity price.
Therefore, it is necessary to conceive of a power price mechanism that apportions the full cost of the grid according to the utilization degree of generation, transmission, and load. Such a mechanism could be used to guide the rational distribution of power supply and load at the time and space scales, reduce power network investment, and improve the overall safety and stability of power grids. Through the analysis of the above, the key challenges and difficulties of this study are summarized. This step is also its innovative aspect in comparison with other studies:
  • What methodology should be used to fairly and reasonably allocate the generation and transmission costs at each node, since the transmission-pricing mechanism does not reflect the difference in costs to be borne by customers for electricity consumption at different locations? In addition, it is also necessary to consider how to construct the generation cost and transmission cost models of the nodes on the basis of load demand-side response.
  • It is difficult to determine how to reasonably construct an economic dispatch model to guide the rational distribution of power supply and load at the time and space scales on the basis of whole-system-cost electricity price.
  • Most of the available power flow models contain nonlinear computational processes such as power flow calculation and absolute value calculation. This can create difficulties in the solving process. Determining what kind of optimization calculation method can be used to solve this problem quickly and accurately is an urgent problem that must be solved.
It is hoped that the following objectives will be achieved through this study. The optimal economic scheduling method proposed in this paper hopes to guide the power flow rationally based on the whole-system-cost allocation. The power flow is shifted moderately, from far away to near the power generation center. It can stimulate users’ demand-side responses, guide load demand, improve the balance of power flow of the whole network, and contribute to the security of the power grid.

2. Literature Survey

2.1. Literature Survey on Transmission Cost Allocation

In the research field of transmission cost allocation, there are the stamp method [7,8,9], the MW-Mile method [10,11,12,13], the RMC (run marginal cost) method [14,15], the power flow tracking method [16,17,18,19], etc.
The stamp method is essentially an equal distribution method [7]. It is considered that the load or generator output of users at different node locations use the grid to the same extent. It does not provide location information, does not take into account the path of power flow, and apportions costs based only on transmitted power. A transmission cost allocation mechanism based on the stamp method has been proposed due to the reduction in peak–valley differences in the power system in [8]. However, it is only applicable to smaller scales and load transmission grids with uniform load distribution. Thus, in the case of China, applying the same electricity price is unfair to customers in different geographical locations [9].
The MW-Mile method is applicable to a wide range of scenarios. It considers the user’s power consumption and geographical location information and involves the use of distribution factors for calculation. However, there is a problem regarding negative power flow. The MW-Mile method was applied to calculate the nodal electricity price based on the case of a transmission grid in Norway [10]. The selection of reference nodes and the division of regions for the MW-Mile method are described in detail in [11]. The advantage of this method is that it provides a reasonable representation of the actual level of utilization of transmission assets by the user. However, its calculations are complex and large, and this is not conducive to the real-time calculation of electricity price by power grid enterprises, as shown in [12,13].
RMC is more suitable for pricing electricity products with competitive characteristics in the electricity market than other methods. SRMC is consistent with the idea of maximizing overall market returns in economic theory [14]. But the fixed asset investment of transmission networks is large in China. This result makes the marginal cost far lower than the average cost. In addition, the electricity price based on RMC is highly volatile, which is not convenient for grid enterprises when calculating the electricity price or for users when paying this price, as shown in [15].
The power flow tracking method [16] is based on the principle of proportional sharing, which can clarify the proportional power relationship between generators, loads, and lines. It can also embody the concept of a power path and avoid the generation of reverse power flow and negative costs, as shown in [18]. The power tracking method has the advantages of a clear form, strong analysis, a clear physical meaning, and no negative power flow. It is more suitable for constructing whole-system-cost node electricity price models.

2.2. Literature Survey on Nodal Electricity Price Model Based on the Power Tracking Method

The concept of nodal electricity price can be traced back to the concept of spot price proposed by American scholar F.C. Schweppe in [20,21]. Since then, domestic and foreign scholars have continued to expand and improve the concept and their models of node electricity price, as shown in [22,23,24,25,26]. In the operation and planning of a power grid, transmission costs account for a large proportion, and the total transmission costs cannot be compensated for by marginal transmission income alone, as shown in [22,23].
Therefore, scholars have begun factoring in transmission cost into the nodal electricity price in their studies. Transmission cost was integrated into the node electricity price according to the power tracking principle in [24,25,26].
A pricing method based on the power flow of transmission was proposed in which generation and transmission were combined to calculate the transmission cost, as shown in [24]. However, transmission costs are not considered from the perspective of the nodal electricity price. The calculation is complicated, and the transmission electricity price fluctuates violently.
In [25], the fluctuation range of electricity price was set so as to reduce its fluctuation degree according to the deficiency of the method presented in [24]. Transmission electricity prices can be reasonably calculated from the nodal electricity price perspective. However, the demand-side response of load to price changes is not considered. Electricity prices at some nodes are becoming higher and higher, and the result is not in line with the actual situation of market pricing. It does not apply to countries like China that invest heavily in power grids [26].
According to the principle of the power flow tracking method, the fixed cost of line transmission was superimposed on power generation and load nodes in different proportions to generate different node electricity prices, as shown in [27]. However, the demand-side response of the load to the change in electricity price was not considered. Moreover, there were nonlinear models in this solving model; the situation was not suitable for quickly attaining solutions and did not meet the real-time requirements.
Based on the above literature analysis, the improvements made in this paper are as follows.
  • The stamp, MW-Mile, and RMC methods each have their own limitations, as shown in [7,8,9,10,11,12,13,14,15]. However, the power tracking method has the advantages of a clear form, strong analysis, a clear physical meaning, and no negative power flow [16,17,18,19]. It is more suitable for constructing a whole-system-cost node electricity price model. In addition, an optimal economic scheduling model based on the whole-system-cost electricity price was established to guide the rational distribution of the power supply and load at both the time and space scales.
  • None of the previous studies on calculating node electricity price have considered the impact of the load-side demand response on the power flow tracking method [24,25,26,27]. A load correction model was established according to changes in the node electricity price; this model can more accurately reflect the demand-side response of the load.
  • Most power flow models contain nonlinear computational processes such as power flow calculation and absolute value calculation. These processes can create difficulties in the solving process. The linearization and iteration methods are adopted in this paper to solve the problem, allowing for the requirement for a real-time electricity price response to be fulfilled.

2.3. Contributions and Organization

The contributions of this paper are as follows:
  • A whole-system-cost electricity price model was established using the power flow tracking method.
  • A load correction model was established according to changes in the node electricity price, and it was able to more accurately reflect the demand-side response of the load.
  • An optimal economic scheduling model based on whole-system-cost electricity price was established to guide the rational distribution of the power supply and load at the time and space scales.
  • For the calculation of the nonlinear part of the model, linearization and iteration methods were adopted to solve the problem, allowing for the requirement for a real-time electricity price response to be fulfilled.
The remainder of this paper is organized as follows. In Section 3, a whole-system-cost electricity price model based on the power flow tracking method is established, and a load correction model based on demand-side response is established according to the changes in node electricity price. In Section 4, an optimal economic scheduling model based on the whole-system-cost price is established, the nonlinear part of the model is transformed, and the calculation process of the model is presented. In Section 5, the traditional scheduling model, the scheduling models of other node electricity price calculation methods, and the proposed model are compared and analyzed, with the results proving the effectiveness and rationality of the proposed method. Finally, conclusions are drawn in Section 6. A logical flow chart of the traditional and optimal economic scheduling models is shown in Figure 1.

3. Whole-System-Cost Electricity Price Model Based on Power Flow Tracking Method

The whole-system-cost electricity price model includes two parts: generation cost and transmission cost. The model’s derivation process is shown in Section 3.1. Since the whole-system-cost electricity price of nodes is calculated according to the system’s power flow, the load should be corrected according to the change in electricity price according to the demand-side response. The corresponding model is shown in Section 3.2.

3.1. The Whole-System-Cost Electricity Price Model

The current nodal price system does not allocate transmission costs according to the degree of utilization of grid resources. There are no differences in electricity price between nodes. This system cannot reflect the influence of transmission cost on the time and spatial distribution of power supply and load.
In order to allocate a generation cost and transmission cost to each node fairly and reasonably, we adopted the power flow tracking method to carry out theoretical derivation and determine the cost of the whole system.
The network matrix representation of the power flow tracking method has the advantages of a clear form, analytical expression, and a clear physical meaning. In this paper, the matrix form was adopted to carry out the corresponding derivations and calculations. Suppose the system has n nodes.

3.1.1. Generation Cost Component

For node i, the node injection power equation is shown as follows:
P i j U i | F i j | = P G i
where Ui is the upstream node set of node I; Pi is the sum of the generator power and the upstream node power flowing into node I; PGi is the generating power of node I; and Fij is the power flow of line ij.
We transformed Formula (1) into the matrix form, as shown in (2) and (3):
P i j U i | F i j | P j P j = P G i
M P = P G
where P is the vector of the node’s injection power. PG is the vector of the node’s generating power.
M is the power-flow-tracking matrix used in the generation cost component calculation, reflecting the upstream distribution of the power flow. The element of row i and column j in M is shown in (4).
M i j = { 1 | F i j | / P j 0 i = j j U i o t h e r e l s e
In order to unify the following symbols, z is used as the node subscript. The z element of the vector is as follows:
P z = i = 1 n [ M 1 ] i z P G i
The above formula reflects the contribution of the injected power in all generating nodes to node z. According to the principle of proportional sharing, the unit generation cost component of node z can be derived from (5):
C G z = 1 P z i = 1 n [ M 1 ] i z P G i C G i
where CGz represents the unit generation cost component of the whole-system-cost electricity price of load node z, and CGi represents the unit generation cost of generating node i. The fixed cost and variable cost are included in CGi.

3.1.2. Transmission Cost Component

The transmission cost component corresponds to the generation cost component. For node i, the node outflow power equation was as follows:
P i = j V i | F i j | + P L i
where Vi is the downstream node set of node I; PLi is the load power of node I; and Fij is the power flow of line ij. The matrix equation for the transmission cost component calculation is shown as follows:
N P = P L
where P is the vector of the node’s outflow power; N is the power flow tracking matrix used in the generation cost component calculation, which reflects the upstream distribution of the power flow; and PL is the vector of the node’s load power. The element of row i and column j in N is shown in (9).
N i j = { 1 | F i j | / P j 0 i = j j V i o t h e r e l s e
According to the principle of proportional sharing, the unit transmission cost component of node z can be derived from (9):
C L z = i j m [ N 1 ] i z C L i j F i j P i
where the physical meaning of  [ N 1 ] i z F i j P i  is the contribution of the power flow of line ij to load node z; CLz represents the unit transmission cost component of the whole-system-cost electricity price of load node z; and CLi−j represents the unit transmission cost of line ij.

3.1.3. The Whole-System-Cost Electricity Price Model

The whole-system-cost electricity price is defined as the superposition of the generation cost and transmission cost.
C z = C L z + C G z = i j m [ N 1 ] i z C L i j F i j P i + 1 P z i = 1 n [ M 1 ] i z P G i C G i
The full-cost electricity price reflects the difference in the utilization degree of the power grid due to the different spatial distribution.

3.2. Load Correction Model Based on Demand-Side Response

For a single-load node, because different electricity prices will be generated when the operating state of the power grid changes, it is more important to reflect the response of the load to the change in the electricity price. In summary, the load correction model based on demand-side response was established according to the changes in node electricity price.
P L z = f ( C z ) = f ( i j m [ N 1 ] i z C L i j F i j P i + 1 P z i = 1 n [ M 1 ] i z P G i C G i )
where f(Cz) is the demand response function of load node z. Different forms of functions can be used as needed. In order to simplify the analysis, based on historical data on node electricity price and load in this region, a linear regression function was adopted for the analysis in this paper.
P L z = a C z + b = a ( i j m [ N 1 ] i z C L i j F i j P i + 1 P z i = 1 n [ M 1 ] i z P G i C G i ) + b
Here, a and b are the linear regression function coefficients.

4. Optimal Economic Scheduling Method of a Power System Based on Whole-System-Cost Electricity Price

The optimal economic scheduling model based on the whole-system-cost electricity price is established, including an objective function and constraints, in Section 4.1. The linearization of the absolute value function in the model is presented in Section 4.2. Finally, the calculation process of the optimal economic scheduling method is shown in Section 4.3.

4.1. The Optimal Economic Scheduling Model Based on the Whole-System-Cost Price

Based on the above description of the whole-system-cost electricity price, the optimal economic scheduling model based on the whole-system-cost electricity price was established. Its mathematical model is shown below.

4.1.1. Objective Function

In order to achieve optimal economic dispatch, the sum of the generation cost and transmission cost of the system should be minimized.
min F = z = 1 n ( P G z C G z + P L z C L z ) = z = 1 n P G z C G z + i j m C L i j | F i j |
Power generation cost and transmission cost are included in (14). The absolute value of power flow is introduced into transmission cost to ensure the correctness of the transmission cost calculation because the direction of power flow is uncertain. At the same time, there are nonlinear expressions, such as the inverse term of the matrix in the full-cost electricity price constraint. As a result, the model is nonlinear and difficult to solve directly. An efficient solution is presented in Section 4.2.

4.1.2. Constraints

(1)
Constraint on power-load balance:
z = 1 n P G z = z = 1 n P L z
(2)
Constraint on upper and lower limits of generator output:
P G z , min P G z P G z , max
where PGzmax and PGzmin represent the upper and lower limits of the output of node z.
(3)
Constraint on power flow limit:
F i j , max F i j F i j , max
where Fi−j,max represents the power flow limit of line ij.
(4)
Constraint on voltage in power flow calculation:
U z , min U z U z , max
where Uzmax and Uzmin represent the voltage limits of node z.
(5)
Constraint on phase in power flow calculation:
θ z , min θ z θ z , max
where θzmax and θzmin represent the phase limits of node z.

4.2. The Solution Method of the Optimal Economic Scheduling Model

The objective function of the model is a nonlinear function with absolute values. In order to ensure the efficiency of the model-solving process, it is necessary to eliminate the nonlinearity of the objective function.
The term with an absolute value in the objective function is  i j m C L i j | F i j | . For any line ij, the nonlinearity precipitated by the absolute value can be eliminated as follows:
(1)
Introduce auxiliary variables pij, qij:
p i j = 1 2 C L i j ( | F i j | + F i j )
q i j = 1 2 C L i j ( | F i j | F i j )
(2)
Update the objective function expression:
min F = z = 1 n P G z C G z + i j m ( p i j + q i j )
(3)
Introduce linear auxiliary constraints:
p i j + q i j = C L i j | F i j |
p i j q i j = C L i j F i j
Through the treatment applied in Section 4.1, the nonlinear part of the objective function was transformed into a linear model, which can be quickly calculated using the linear programming method in each iteration. Due to the nonlinear part of the matrix in (11) and (12), the model is difficult to solve uniformly. Therefore, this paper proposes the use of the solving process of iterative calculation, which is a type of iterative module calculation used to greatly accelerate the solving speed of the whole model.

4.3. The Solution Process of the Optimal Economic Scheduling Model

Here, an optimal economic scheduling model based on the whole-system-cost electricity price is proposed. A flow chart of the optimal economic scheduling model proposed in this paper is shown in Figure 2. Its system is constructed as follows:
STEP1: Set the initial load value and the system network boundary conditions. The linear programming model will be used to solve the traditional economic scheduling model.
STEP2: The power generation cost and transmission cost allocation results must be calculated to determine the whole-system-cost electricity price based on power flow tracking according to the power generation and line power flow results of economic scheduling.
STEP3: The convergence condition (that is, whether the difference between the whole-system-cost electricity prices of each node in the two calculations is less than the threshold value) is determined. If the conditions are met, STEP 6 is the next step. If not, STEP 4 is next.
STEP4: The demand-side response of node load to the whole-system-cost electricity price is calculated.
STEP5: The load is updated after determining the demand-side response, followed by STEP 2.
STEP6: The calculations are ended.
Figure 2. A flow chart of the optimal economic scheduling model.
Figure 2. A flow chart of the optimal economic scheduling model.
Energies 16 07944 g002

5. Case Study

5.1. The Parameter

In order to verify the effectiveness of the proposed optimal economic scheduling model based on the whole-system-cost electricity price, the IEEE 57 node standard system was used for example verification. Relevant data for lines and generators were obtained from [28]. In this study, in the MATLAB environment, the Yalmip toolbox was used to solve the above optimization scheduling model. The system structure is shown in Figure 3, and the system parameters refer to the IEEE node’s standard system data. The data on the unit generation cost are shown in Table 1; they came from the Transmission and Distribution Costing Report released in 2022 issued by the Shanxi Institute of Economics and Technology of State Grid Co., Ltd., Taiyuan, China. Because the lines had the same voltage level and were all overhead lines, the unit transmission cost was set as 0.58 (USD/(km·MWh)), which was derived from [29].

5.2. Results of Comparison with Traditional Economic Scheduling Method

A comparison of the generator outputs is shown in Table 2. As can be seen from Table 2, traditional economic scheduling only generates power from low to high levels according to the unit generation cost. The effect of transmission costs at different nodes on economic dispatch is not carefully considered. The optimal economic scheduling method proposed in this paper accurately considers the use of power generation and transmission so that the power generation plan is more reasonable. In addition, it can be seen that the total generation power of the optimal economic dispatching method was reduced by 6.7%, which was due to the demand-side response of load to the change in electricity price.
The line power flow difference percentages between the optimal economic scheduling method and the traditional scheduling method are shown in Figure 4. As can be seen in Figure 4, the power flow of most lines declined obviously when using the proposed method, reflecting the overall trend of power flow decline.
The main performance was as follows. The power flow of the lines (15, 16, 17, 21, etc.) near the generator set dropped less, and some lines (1, 2, 5, 7, 8, 11, etc.) also rose slightly (line number data comes from [28]). The drop in power flow near the load center was very obvious (35, 44, 45, 46, 52, 73, etc.). The transmission cost was equitably distributed according to the line power flow, resulting in low electricity prices for nodes near the generator set and high electricity prices for nodes near the load center. The nodal electricity price of the load centers increased, resulting in a very significant decrease in their power flow according to the demand-side response of the load. The lines close to the generator units showed a small increase in power flow due to the low nodal electricity price compared to the traditional dispatch method. Finally, the change in node electricity price reflected the phenomenon shown in Figure 4, occurring according to the demand-side response of the load. The power flow distribution calculated using the method in this paper can reduce the power flow of long-distance transmission lines and prevent line blocking, affordances that are conducive to the safety of the power grid.
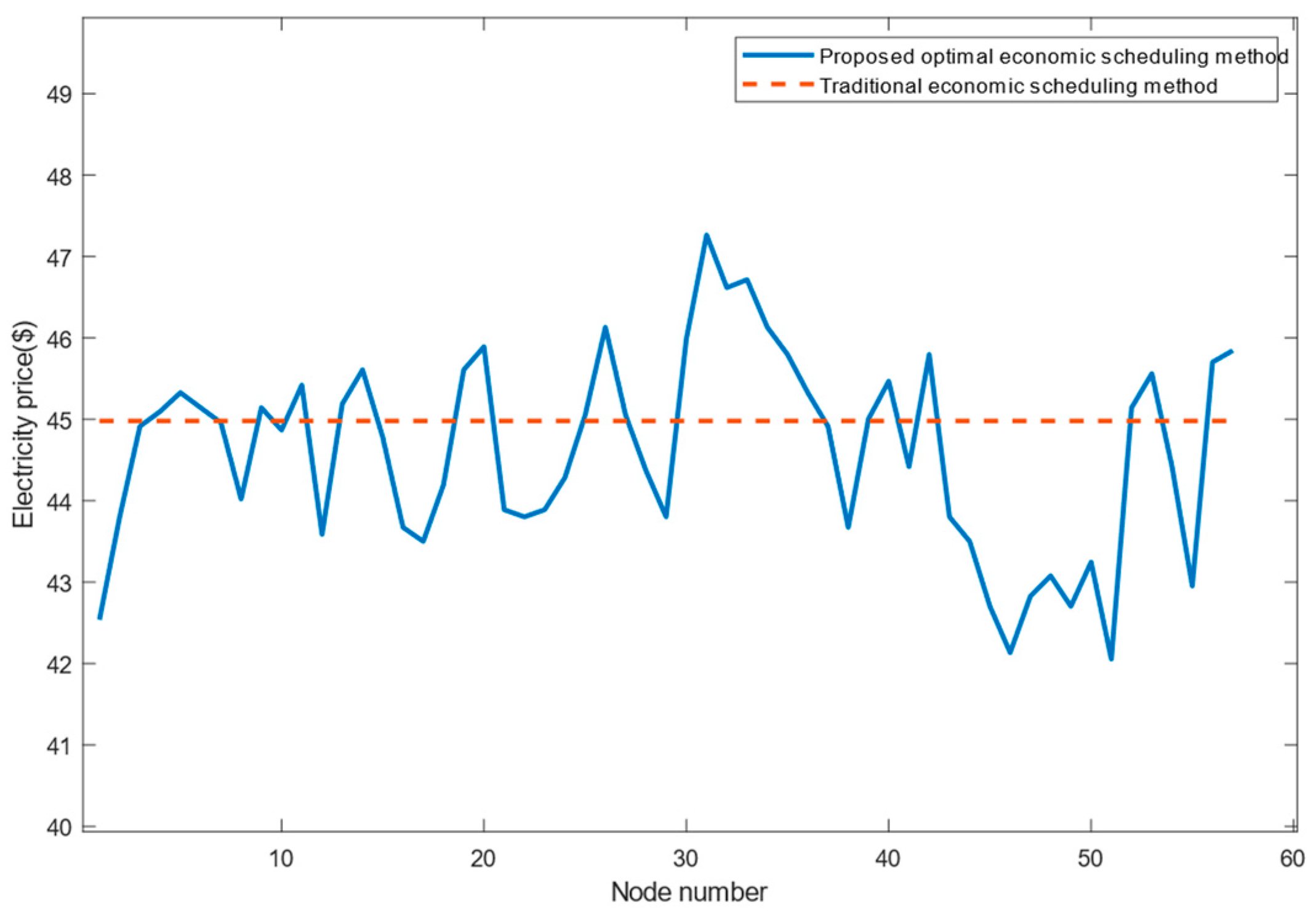
The node electricity prices of traditional economic scheduling and the optimal scheduling method are compared in Figure 5. The node cost electricity price of traditional economic dispatch is USD 44.98/MWh.
As can be gleaned from Figure 5, the traditional economic scheduling method simply averages transmission costs, resulting in the same electricity price for the whole network. It does not reflect the law of the market and does not conform to the principle of “who benefits, who bears the cost”. However, after calculation using the scheduling method proposed in this paper, the transmission cost was equitably distributed according to the line power flow, resulting in low electricity prices for nodes near the generator set and high electricity price for nodes near the load center. Finally, this change in node electricity price reflects the phenomenon in Figure 4, occurring according to the demand-side response of the load.
The demand-side response of the load is shown in Figure 6. It can be seen in Figure 4 and Figure 5 that load nodes with high electricity prices experienced obvious load reductions after the demand-side response. On the contrary, load nodes with low electricity prices experienced small increases in load.
The proposed optimal economic scheduling method takes the transmission cost into account. As can be seen in Table 3, although the cost of power generation increased slightly, the cost of transmission decreased significantly. Total costs fell by 5.7 percent, and grid tidal flows fell by 22.5 percent. The traditional method does not consider the influence of transmission cost on operations and cannot reflect the effectiveness of power grid investment. The proposed method considers the optimal utilization of transmission resources and evaluates the effectiveness of grid investment from a global perspective.

5.3. Comparison of Demand Response Results for Different Transmission Cost Allocation Methods

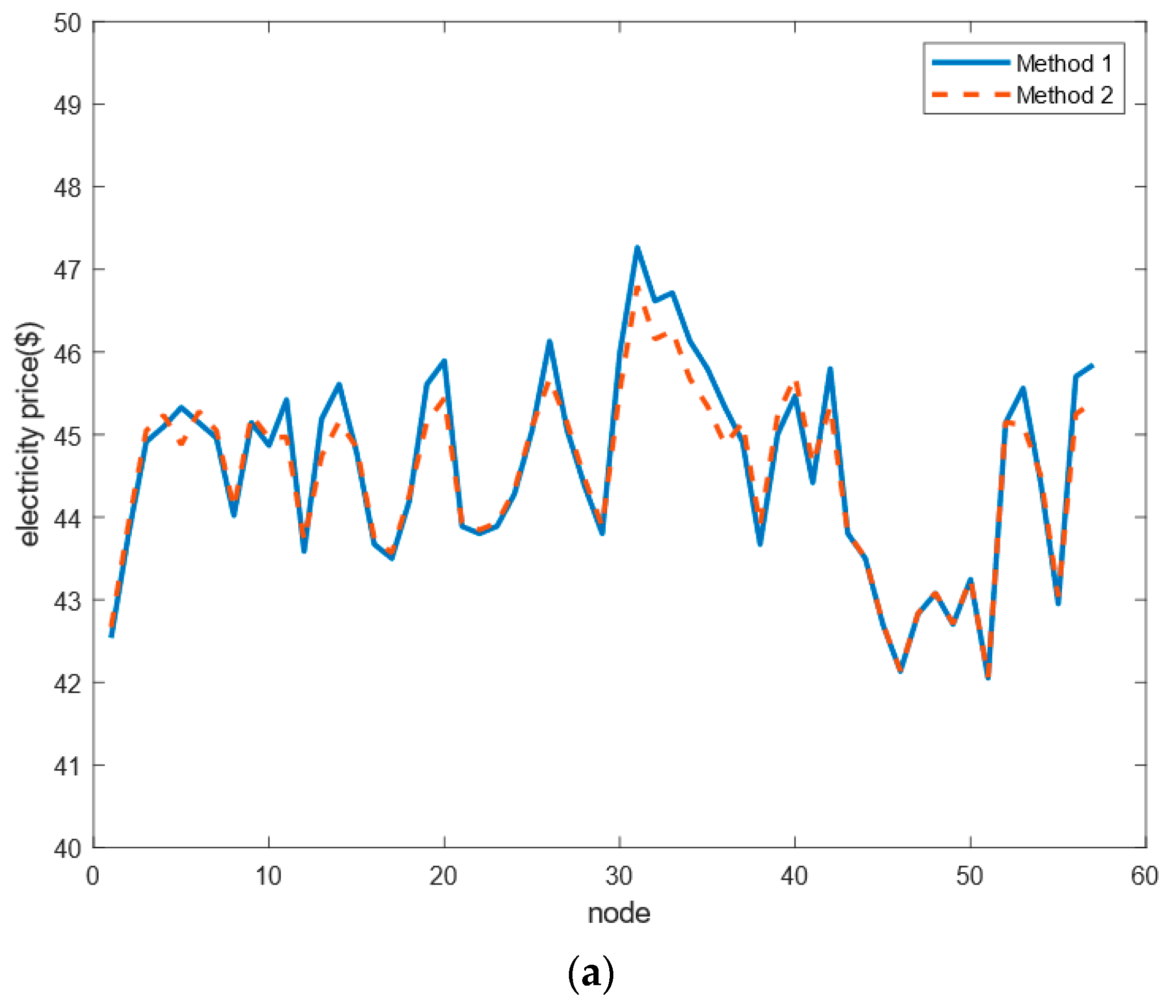
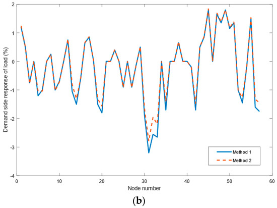
The following two methods are compared in this paper, and the results are shown in Figure 7 and Table 4:
(1)
Method 1—a whole-system-cost electricity price response method based on the power flow tracking method (proposed in this paper);
(2)
Method 2—an electricity price response method based on the MW-Mile method.
Figure 7 shows the comparison between the MW-Mile method and the power flow tracking method. It was found that the load difference between the two methods was small at the load node near the power generation center. For load nodes far away from the power generation center, unlike Method 2, Method 1 took into account the side response of users’ demand for electricity price changes. Thus, these nodes shared higher transmission cost electricity prices of so that the load was significantly reduced.
Figure 7. A comparison of the MW-Mile method and the power flow tracking method. (a) Comparison of the electricity prices between the MW−Mile and power flow tracking methods. (b) The demand-side response of load between the MW−Mile and power flow tracking methods.
Figure 7. A comparison of the MW-Mile method and the power flow tracking method. (a) Comparison of the electricity prices between the MW−Mile and power flow tracking methods. (b) The demand-side response of load between the MW−Mile and power flow tracking methods.
Energies 16 07944 g007aEnergies 16 07944 g007b
Unlike Method 2, Method 1 considers the demand-side responses of users to price changes. As can be gleaned from Table 4, compared with the response results for Method 2, the total cost decreased by 1.1%, the total line power flow decreased by 3.6%, and the total load decreased by 2.76% when using Method 1. This is because the prices of nodes situated far away from the power generation center increase to a greater degree, resulting in significant decreases in their load after the demand-side response. At the same time, this also shows that Method 1 can stimulate a user’s demand-side response, guide the load demand to meet nearby demand, prevent line congestion, and contribute to the safety of the power grid.
Table 4. Comparison results for different transmission cost allocation methods.
Table 4. Comparison results for different transmission cost allocation methods.
Transmission Cost Allocation MethodsTransmission Cost (USD)Total Cost (USD)Total Load
(MW)
Total Line Power Flow
(MW)
Method 19726.8342,373.42866.71644.72
Method 210,164.7142,844.72890.741740.35

6. Conclusions

The simulation results show that the optimal economic dispatching method proposed in this paper can rationally guide power flow based on whole-system-cost allocation. The power flow shifts moderately from far away to near the power generation center. It can stimulate users’ demand-side responses, guide load demand to meet nearby demand, improve the balance of power flow for the whole network, and contribute to the security of the power grid.
(1)
The optimal economic scheduling method considers the reasonable distribution of transmission costs. Although the generation cost increased slightly, the transmission cost decreases significantly, by 22.5%, and the total cost decreased by 5.7% compared with the traditional scheduling method.
(2)
In terms of transmission cost allocation, the power flow tracking method was used, and demand-side response to price changes was considered. The line power flow decreased by 3.6%, and the total cost decreased by 1.1% compared with the MW-Mile method.
(3)
The power flow distribution calculated using the method in this paper can reduce the power flow of long-distance transmission lines and prevent line blocking, affordances that are conducive to the safety of power grids.
Further work will be carried out in consideration of the application of whole-system-cost price in transmission planning [30] and transmission investment evaluation.

Author Contributions

Specifically, Y.L. conceptualized the idea of this research and carried out the theoretical analysis. Z.W. contributed to the design of methodology and case study, as well as writing and revising the paper. Y.Z. provided important comments on the structure, language, and format of the paper. Y.W. provided the data for the example. L.Z. contributed to the writing and revising the paper. All authors have read and agreed to the published version of the manuscript.

Funding

This work was supported by the State Grid Science and Technology Project (No. 5100-202356023A-1-1-ZN).

Data Availability Statement

Data are contained within the article.

Conflicts of Interest

The authors declare that the research was conducted in the absence of any commercial or commercial or financial relationships that could be construed as a potential conflict of interest.

Nomenclature

Uithe upstream node set of node iCLzthe unit transmission cost component of load node z
Pithe sum of the generator power and the upstream node power flowing into node iCLi−jthe unit transmission cost of line ij
PGithe generating power of node ia, bthe linear regression function coefficient in (13)
Fi−jthe power flow of line ijPGzmaxthe upper limit of the output of the node z
Pthe vector of the node injection powerPGzminthe lower limit of the output of the node z
PGthe vector of the node generating powerFi−j,maxthe power flow limit of line ij
Mthe power flow tracking matrix in generation cost component calculationUzmaxthe upper limit of the node z voltage
CGzthe unit generation cost component of load node zUzminthe lower limit of the node z voltage
CGithe unit generation cost of generating node iθzmaxthe upper limit of the node z phase
Vithe downstream node set of node iθzminthe lower limit of the node z phase
Nthe power flow tracking matrix in generation cost component calculationpi−j, qi−jauxiliary variables
PLthe vector of the node load power

References

  1. DL/T 516-2006; Operation Management Regulation of Electric Power Dispatching Automation System. The Standardization Administration of the People’s Republic of China: Beijing, China, 2006.
  2. Wang, Y.; Wang, X.; Wang, S.; Yu, H.; Zhang, F.; Li, R. A Method Allocating Operation and Maintenance Cost of Power Grid Project Based on Transmission and Distribution Price Reform. Power Syst. Technol. 2020, 44, 332–339. [Google Scholar] [CrossRef]
  3. Chen, D.; Zhong, H.; Xia, Q.; Yang, Z. Transmission Expansion Planning Model Based on Effective Transmission Cost. Proc. Chin. Soc. Electr. Eng. 2020, 40, 30–38. Available online: https://hfcaf1b13095ec5284139s0fqo0vpfwppo6fc0fayx.eds.tju.edu.cn/10.13334/j.0258-8013.pcsee.190088 (accessed on 5 January 2020).
  4. Xin, J.; Kang, C.; Chen, T.; Liu, M.; Zhou, Q.; Liu, Y.; Chen, W. Life cycle cost analysis of power transmission and transformation equipment based on dynamic data. Power Syst. Prot. Control. 2019, 47, 181–187. [Google Scholar] [CrossRef]
  5. Cayon, E.; Sarmiento, J. The Impact of Coskewness and Cokurtosis as Augmentation Factors in Modeling Colombian Electricity Price Returns. Energies 2022, 15, 6930. [Google Scholar] [CrossRef]
  6. Pang, Q.; Ye, L.; Gao, H.; Li, X.; Zheng, Y.; He, C. Penalty electricity price-based optimal control for distribution networks. Energies 2021, 14, 1806. [Google Scholar] [CrossRef]
  7. Jing, S.; Chongxu, L.; Kai, X. The transmission pricing problem of the power market. J. Mod. Electr. Power 2005, 6, 69–77. [Google Scholar]
  8. Shelk, J.E.; Thomas, G. Right Question, Wrong Answer: How Consumers Are Benefiting, and Will Continue to Benefit, from Competitive Electricity Market [EB/OL]. 2013. Available online: http://ElectricityPolicy.com (accessed on 5 January 2020).
  9. Chen, Z.; Xiao, J.; Jing, Z.; Zhang, X.; Zhang, H.; Leng, Y. A Zonal Transmission Pricing Approach for Electricity Market in China. Power Syst. Technol. 2017, 41, 2124–2130. [Google Scholar] [CrossRef]
  10. Yuan, L.; Yong, L.; Weide, K.; Dongya, J.; Ye, L.; Zhaoxia, J. Analysis of Norwegian transmission pricing mechanism and its significance. South. Grid Technol. 2020, 14, 62–70. [Google Scholar]
  11. Nojeng, S.; Hassan, M.Y.; Said, D.M.; Abdullah, P.; Hussin, F. Improving the MW-Mile Method Using the Power Factor-Based Approach for Pricing the Transmission Services. IEEE Trans. Power Syst. 2014, 29, 2042–2048. [Google Scholar] [CrossRef]
  12. Soja, R.J.; Gusau, M.B.; Ismaila, U.; Garba, N.N. Comparative analysis of associated cost of nuclear hydrogen production using IAEA hydrogen cost estimation program. Int. J. Hydrogen Energy 2023, 48, 23373–23386. [Google Scholar] [CrossRef]
  13. Garg, N.K.; Palwalia, D.K. Development of power loss-based MW-Mile methodology for deregulated system. Int. J. Ambient. Energy 2022, 43, 283–289. [Google Scholar] [CrossRef]
  14. Yang, Z.; Lei, X.; Yu, J.; Lin, J. Objective transmission cost allocation based on marginal usage of power network in spot market. Int. J. Electr. Power Energy Syst. 2020, 118, 105799. [Google Scholar] [CrossRef]
  15. Liu, S.; Xie, Y.; Zhu, X.; Shao, Q.; Li, W.; Guo, Z.; Liu, X. A Transmission Price Design Considering the Marginal Benefits of the Transmission and Spatiotemporal Information of Electricity Demand. Energies 2023, 16, 6635. [Google Scholar] [CrossRef]
  16. Zhong, H.; Zhang, G.; Tan, Z.; Ruan, G.; Wang, X. Hierarchical collaborative expansion planning for transmission and distribution networks considering transmission cost allocation. Appl. Energy 2022, 307, 118147. [Google Scholar] [CrossRef]
  17. Avar, A.; Sheikh-El-Eslami, M.-K. A new benefit-based transmission cost allocation scheme based on capacity usage differentiation. Electr. Power Syst. Res. 2022, 208, 107880. [Google Scholar] [CrossRef]
  18. Fang, C.; Yue, C.; Chengren, L. Method for allocating fixed cost by considering time-of-use flow tracing and peak load responsibility. Electr. Power 2016, 49, 116–120. [Google Scholar]
  19. Fang, C.; Yali, S.; Chengren, L. Hybrid copula probabilistic power flow tracing method for allocation of fixed transmission cost. Proc. CSU-EPSA 2018, 30, 111–119. [Google Scholar]
  20. Caramanis, M.C.; Bohn, R.E.; Schweppe, F.C. Optimal spot pricing: Practice and theory. IEEE Trans. Power Appar. Syst. 1986, 9, 3234–3245. [Google Scholar]
  21. Caramanis, M.C.; Roukos, N.; Schweppe, F.C. WRATES: A tool for evaluating the marginal cost of wheeling. IEEE Trans. Power Syst. 1989, 4, 594–605. [Google Scholar] [CrossRef]
  22. Shirmohammadi, D.; Rajagopalan, C.; Alward, E.R. Cost of transmission transactions: An introduction. IEEE Trans. Power Syst. 1991, 6, 1006–1016. [Google Scholar] [CrossRef]
  23. Rao, M.S.S.; Soman, S.A. Marginal pricing of transmission services using min-max fairness policy. IEEE Trans. Power Syst. 2015, 30, 573–584. [Google Scholar] [CrossRef]
  24. Li, L.; Han, X.; Zhu, X.; Li, K. Method for time-varying optimal power flow tracking of doubly-fed wind turbine grid-connected system. Electr. Power Autom. Equip. 2021, 41, 56–62, 96. [Google Scholar] [CrossRef]
  25. Mehta, R.P.; Soman, S.A.; Rao, M.S.S. A novel method for transmission system cost allocation with better accuracy and fairness. Sādhanā 2022, 47, 62. [Google Scholar] [CrossRef]
  26. Hong, F.; Yixun, X.; Jietan, Z. Transmission pricing method in consideration of fixed cost allocation. J. Shanghai Univ. Electr. Power 2022, 3, 291–297. [Google Scholar]
  27. Perez, J.; Velasquez, J.D.; Franco, C.J. Calculation of Hourly Price-Demand Elasticity in the Colombian Electricity Market. IEEE Lat. Am. Trans. 2016, 14, 3242–3246. [Google Scholar] [CrossRef]
  28. IEEE Committee. Power Systems Test Case Archive [EB/OL]. Available online: http://labs.ece.uw.edu/pstca (accessed on 5 January 2020).
  29. Pouyafar, S.; Tarafdar Hagh, M.; Zare, K. Circuit-theory-based method for transmission fixed cost allocation based on game-theory rationalized sharing of mutual-terms. J. Mod. Power Syst. Clean Energy 2019, 7, 1507–1522. [Google Scholar] [CrossRef]
  30. Huang, X.; Liu, K. Impact of Electricity Price Expectation in the Planning Period on the Evolution of Generation Expansion Planning in the Market Environment. Energies 2023, 16, 3328. [Google Scholar] [CrossRef]
Figure 1. A logical flow chart of the traditional and optimal economic scheduling models.
Figure 1. A logical flow chart of the traditional and optimal economic scheduling models.
Energies 16 07944 g001
Figure 3. The IEEE 57 node standard system.
Figure 3. The IEEE 57 node standard system.
Energies 16 07944 g003
Figure 4. The line power flow difference percentages.
Figure 4. The line power flow difference percentages.
Energies 16 07944 g004
Figure 5. The node electricity price comparison.
Figure 5. The node electricity price comparison.
Energies 16 07944 g005
Figure 6. A demand−side response comparison of load.
Figure 6. A demand−side response comparison of load.
Energies 16 07944 g006
Table 1. Unit generation cost data.
Table 1. Unit generation cost data.
The Unit Generation CostCost (USD/MWh)
CG134.85
CG235.65
CG335.05
CG635.12
CG834.65
CG934.9
CG1234.78
Table 2. Comparison of generator outputs.
Table 2. Comparison of generator outputs.
Generating NodeTraditional Economic Scheduling (MW)Optimal Economic Scheduling (MW)
1128.999.6
200.0
34066.9
6061.4
8450303.9
90130.2
12310204.7
Table 3. Comparison results of scheduling methods.
Table 3. Comparison results of scheduling methods.
Scheduling MethodGeneration Cost (USD)Transmission Cost (USD)Total Cost (USD)Total Line Power Flow
(MW)
Traditional economic scheduling32,372.1612,562.5444,934.72136.4
Optimal economic scheduling32,646.599726.8342,373.421644.72
Disclaimer/Publisher’s Note: The statements, opinions and data contained in all publications are solely those of the individual author(s) and contributor(s) and not of MDPI and/or the editor(s). MDPI and/or the editor(s) disclaim responsibility for any injury to people or property resulting from any ideas, methods, instructions or products referred to in the content.

Share and Cite

MDPI and ACS Style

Li, Y.; Zeng, Y.; Wang, Z.; Zhao, L.; Wang, Y. Optimal Economic Scheduling Method for Power Systems Based on Whole-System-Cost Electricity Price. Energies 2023, 16, 7944. https://doi.org/10.3390/en16247944

AMA Style

Li Y, Zeng Y, Wang Z, Zhao L, Wang Y. Optimal Economic Scheduling Method for Power Systems Based on Whole-System-Cost Electricity Price. Energies. 2023; 16(24):7944. https://doi.org/10.3390/en16247944

Chicago/Turabian Style

Li, Yizheng, Yuan Zeng, Zhidong Wang, Lang Zhao, and Yao Wang. 2023. "Optimal Economic Scheduling Method for Power Systems Based on Whole-System-Cost Electricity Price" Energies 16, no. 24: 7944. https://doi.org/10.3390/en16247944

APA Style

Li, Y., Zeng, Y., Wang, Z., Zhao, L., & Wang, Y. (2023). Optimal Economic Scheduling Method for Power Systems Based on Whole-System-Cost Electricity Price. Energies, 16(24), 7944. https://doi.org/10.3390/en16247944

Note that from the first issue of 2016, this journal uses article numbers instead of page numbers. See further details here.

Article Metrics

Back to TopTop