A Review of the Resourceful Utilization Status for Decommissioned Power Batteries
Abstract
:1. Introduction
2. Composition of Power Battery
3. Recycling Methods of Power Battery
3.1. Echelon Utilization
3.2. Regenerative Utilization
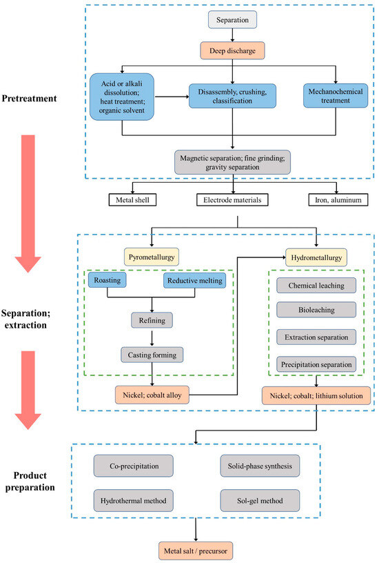
3.2.1. Pretreatment Process
3.2.2. Separation and Extraction
- (1)
- Pyrometallurgy
- (2)
- Hydrometallurgy

3.2.3. Product Preparation
3.3. Direct Regeneration of Positive Electrode Materials
4. Conclusions and Prospect
Author Contributions
Funding
Data Availability Statement
Conflicts of Interest
References
- Fu, L. Research on the Cooperation Mode between New Energy Vehicle Enterprises and Echelon Utilization Enterprises under the Perspective of Power Battery Recycling and Utilization; Harbin University of Science and Technology: Harbin, China, 2023. [Google Scholar]
- Chen, Y.; Dou, A.; Zhang, Y. A review of recycling status of decommissioned lithium batteries. Front. Mater. 2021, 8, 634667. [Google Scholar] [CrossRef]
- Toro, L.; Moscardini, E.; Baldassari, L.; Forte, F.; Falcone, I.; Coletta, J.; Toro, L. A systematic review of battery recycling technologies: Advances, challenges, and future prospects. Energies 2023, 16, 6571. [Google Scholar] [CrossRef]
- Zhang, C.; Jasni, J.; Radzi, M.; Azis, N.; He, X. A comprehensive review of stage-of-the-art subsystems configurations, technical methodologies, advancements, and prospects for new energy electric vehicles. Ionics 2023, 29, 2529–2547. [Google Scholar] [CrossRef]
- Liu, Z.; Hao, H.; Cheng, X.; Zhao, F. Critical issues of energy efficient and new energy vehicles development in China. Energy Policy 2018, 115, 92–97. [Google Scholar] [CrossRef]
- Liu, H. Research on the Recycling System of Waste Power Batteries of New Energy Vehicles; Shanghai Polytechnic University: Shanghai, China, 2022. [Google Scholar]
- Qiu, L.; Yang, D.; Hong, K.; Wu, W.; Zeng, W. The Prospect of China’s renewable automotive industry upon shrinking subsidies. Front. Energy Res. 2021, 9, 661585. [Google Scholar] [CrossRef]
- Zhang, H.; Cai, G. Subsidy strategy on new-energy vehicle based on incomplete information: A case in China. Phys. A Stat. Mech. Its Appl. 2020, 541, 123370. [Google Scholar] [CrossRef]
- Zubi, G.; Dufo-López, R.; Carvalho, M.; Pasaoglu, G. The lithium-ion battery: State of the art and future perspectives. Renew. Sustain. Energy Rev. 2018, 89, 292–308. [Google Scholar] [CrossRef]
- Camargos, P.H.; dos Santos, P.H.J.; dos Santos, I.R.; Ribeiro, G.S.; Caetano, R.E. Perspectives on Li-ion battery categories for electric vehicle applications: A review of state of the art. Int. J. Energy Res. 2022, 46, 19258–19268. [Google Scholar] [CrossRef]
- Barman, P.; Dutta, L.; Azzopardi, B. Electric vehicle battery supply chain and critical materials: A brief survey of state of the art. Energies 2023, 16, 3369. [Google Scholar] [CrossRef]
- Sharmili, N.; Nagi, R.; Wang, P. A review of research in the Li-ion battery production and reverse supply chains. J. Energy Storage 2023, 68, 107622. [Google Scholar] [CrossRef]
- Zante, G.; Braun, A.; Masmoudi, A.; Barillon, R.; Trebouet, D.; Boltoeva, M. Solvent extraction fractionation of manganese, cobalt, nickel and lithium using ionic liquids and deep eutectic solvents. Miner. Eng. 2020, 156, 106512. [Google Scholar] [CrossRef]
- Maddukuri, S.; Malka, D.; Chae, M.S.; Elias, Y.; Luski, S.; Aurbach, D. On the challenge of large energy storage by electrochemical devices. Electrochim. Acta 2020, 354, 136771. [Google Scholar] [CrossRef]
- Xu, Z.; Tian, Y.; Li, J.; Wu, Y.; Huang, J. Development of electric vehicle power battery and its temperature management. Auto Electr. Parts 2018, 54, 1–3. [Google Scholar]
- Lai, X.; Gu, H.; Chen, Q.; Tang, X.; Zhou, Y.; Gao, F.; Han, X.; Guo, Y.; Bhagat, R.; Zheng, Y. Investigating greenhouse gas emissions and environmental impacts from the production of lithium-ion batteries in China. J. Clean. Prod. 2022, 372, 133756. [Google Scholar] [CrossRef]
- Wang, S.; Yu, J. A comparative life cycle assessment on lithium-ion battery: Case study on electric vehicle battery in China considering battery evolution. Waste Manag. Res. 2021, 39, 156–164. [Google Scholar] [CrossRef] [PubMed]
- Wang, Y.; Yu, Y.; Huang, K.; Tang, B. From the perspective of battery production: Energy-Environment-Economy (3E) analysis of lithium-ion batteries in China. Sustainability 2019, 11, 6941. [Google Scholar] [CrossRef]
- Liu, Y. Structure & Properties Regeneration of Layered Oxides Cathode in Spent Lithium-Ion Batteries; Zhejiang University: Hangzhou, China, 2023. [Google Scholar]
- Chen, H.; Zhang, T.; Gao, Q.; Han, Z.; Jin, Y.; Li, L.; Yang, K.; Xu, Y.; Liu, X.; Xu, X.; et al. Assessment and management of health status in full life cycle of echelon utilization for retired power lithium batteries. J. Clean. Prod. 2022, 379, 134583. [Google Scholar] [CrossRef]
- Wang, N.; Garg, A.; Su, S.; Mou, J.; Gao, L.; Li, W. Echelon utilization of retired power lithium-ion batteries: Challenges and prospects. Batteries 2022, 8, 96. [Google Scholar] [CrossRef]
- Gao, S.; Zhu, H.; Liu, Z.; Zhao, J.; Bi, H. Reutilization grouping of retired electric vehicle battery based on K-means clustering. Chin. J. Power Sources 2020, 44, 1479–1482+1513. Chin. J. Power Source 2020, 44, 1479–1482+1513. [Google Scholar]
- Wegener, K.; Andrew, S.; Raatz, A.; Droder, K.; Herrmann, C. Disassembly of electric vehicle batteries using the example of the audi Q5 hybrid system. Procedia CIRP 2014, 23, 155–160. [Google Scholar] [CrossRef]
- Ren, W.; Wang, Z.; Yang, H.; Zhang, Y.; Chen, M. NeuroSymbolic task and motion planner for disassembly electric vehicle batteries. J. Comput. Res. Dev. 2021, 58, 2604–2617. [Google Scholar]
- Li, L.; Zheng, P.; Yang, T.; Sturges, R.; Ellis, M.W.; Li, Z. Disassembly automation for recycling end-of-life lithium-ion pouch cells. J. Met. 2019, 71, 4457–4464. [Google Scholar] [CrossRef]
- Liang, S. Decline Mode Classification and Performance Evaluation of Electric Vehicle Power Battery; Harbin Institute of Technology: Harbin, China, 2016. [Google Scholar]
- Ma, J.; Zhu, D.; Fang, Y.; Han, Y.; Li, Y. A research on the performance prediction of valve-regulated lead acid battery for BSG hybrid electrical vehicle. Automot. Eng. 2008, 3, 219–221+226. [Google Scholar]
- Campestrini, C.; Kosch, S.; Jossen, A. Influence of change in open circuit voltage on the state of charge estimation with an extended Kalman filter. J. Energy Storage 2017, 12, 149–156. [Google Scholar] [CrossRef]
- Li, Z.; Zhao, Y. EV battery management system and accurate estimation of SOC. Chin. J. Power Source 2016, 40, 1090–1093. [Google Scholar]
- Pan, D.; Guo, H.; Tang, S.; Li, X.; Wang, Z.; Peng, W.; Wang, J.; Yan, G. Evaluating the accuracy of electro-thermal coupling model in lithium-ion battery via altering internal resistance acquisition methods. J. Power Source 2020, 463, 228174. [Google Scholar] [CrossRef]
- Guo, H.; Wang, Z.; Li, Y.; Wang, D.; Wang, G. State of charge and parameters estimation for Lithium-ion battery using dual adaptive unscented Kalman filter. In Proceedings of the 29th Chinese Control and Decision Conference (CCDC), Chongqing, China, 28–30 May 2017; pp. 4962–4966. [Google Scholar]
- Xiao, Z.; Wu, S. Discharge curve-based formation of retired power batteries for secondary use. Int. J. Low-Carbon Technol. 2021, 16, 790–797. [Google Scholar] [CrossRef]
- Hendricks, C.; Williard, N.; Mathew, S.; Pecht, M. A failure modes, mechanisms, and effects analysis (FMMEA) of lithium-ion batteries. J. Power Source 2015, 297, 113–120. [Google Scholar] [CrossRef]
- Dai, H.; Sun, Z.; Wei, X. Estimation of internal states of power lithium-ion batteries used on electric vehicles by dual extended Kalman filter. J. Mech. Eng. 2009, 45, 95–101. [Google Scholar] [CrossRef]
- Stuart, T.A.; Zhu, W. Modularized battery management for large lithium ion cells. J. Power Source 2010, 196, 458–464. [Google Scholar] [CrossRef]
- Yang, S. System for Evaluating Performance of Recycled Battery Used in Electric Vehicle. KR 2022112650A, 11 August 2022. (In Korea). [Google Scholar]
- Kim, I.-S. A technique for estimating the state of health of lithium batteries through a dual-sliding-mode observer. IEEE Trans. Power Electron. 2009, 25, 1013–1022. [Google Scholar]
- Liu, X. The Estimating of Lithium-Ion Battery Model and SOH of Electric Vehicle; Jilin University: Changchun, China, 2014. [Google Scholar]
- Lee, S.; Lee, D. Voltage relaxation curve-based state of charge estimation method with reduced measurement time. Electron. Lett. 2023, 59, 12990. [Google Scholar] [CrossRef]
- Andre, D.; Nuhic, A.; Soczka-Guth, T.; Sauer, D.U. Comparative study of a structured neural network and an extended Kalman filter for state of health determination of lithium-ion batteries in hybrid electricvehicles. Eng. Appl. Artif. Intell. 2013, 26, 951–961. [Google Scholar] [CrossRef]
- Zenati, A.; Desprez, P.; Razik, H. Estimation of the SOC and the SOH of Li-ion batteries by combining impedance measurements with the fuzzy logic inference. In Proceedings of the IECON 2010-36th Annual Conference on IEEE Industrial Electronics Society, Glendale, AZ, USA, 7–10 November 2010; pp. 1773–1778. [Google Scholar]
- Ben Lazreg, M.; Jemmali, S.; Manai, B.; Hamouda, M. Enhanced EKF and SVSF for state of charge estimation of Li-ion battery in electric vehicle using a fuzzy parameters model. IET Electr. Syst. Transp. 2022, 12, 315–329. [Google Scholar] [CrossRef]
- Zhang, Q.C.; Li, X.Z.; Du, Z.C.; Liao, Q.Q. Aging performance characterization and state-of-health assessment of retired lithium-ion battery modules. J. Energy Storage 2021, 40, 102743. [Google Scholar] [CrossRef]
- Bai, Y.; Li, M.; Jafta, C.; Dai, Q.; Essehli, R.; Polzin, B.J.; Belharouak, I. Direct recycling and remanufacturing of anode scraps. Sustain. Mater. Technol. 2023, 35, e00542. [Google Scholar] [CrossRef]
- Li, J. Study on the Physical Separation and Recovery Process of Spent Lithium Ion Power Batteries; General Research Institute for Nonferrous Metals: Beijing, China, 2018. [Google Scholar]
- Krüger, S.; Hanisch, C.; Kwade, A.; Winter, M.; Nowak, S. Effect of impurities caused by a recycling process on the electrochemical performance of Li[Ni0.33Co0.33Mn0.33]O2. J. Electroanal. Chem. 2014, 726, 91–96. [Google Scholar] [CrossRef]
- Zhang, T.; He, Y.; Wang, F.; Li, H.; Duan, C.; Wu, C. Surface analysis of cobalt-enriched crushed products of spent lithium-ion batteries by X-ray photoelectron spectroscopy. Sep. Purif. Technol. 2014, 138, 21–27. [Google Scholar] [CrossRef]
- Netz, A.; Huggins, R.A.; Weppner, W. The formation and properties of amorphous silicon as negative electrode reactant in lithium systems. J. Power Source 2003, 119, 95–100. [Google Scholar] [CrossRef]
- Zhou, L.; Garg, A.; Zheng, J.; Gao, L.; Oh, K.Y. Battery pack recycling challenges for the year 2030: Recommended solutions based on intelligent robotics for safe and efficient disassembly, residual energy detection, and secondary utilization. Energy Storage 2021, 3, e190. [Google Scholar] [CrossRef]
- Horai, K.; Shibata, J.; Murayama, N.; Koyanaka, S.; Niinae, M. Recycling Technology for Lithium Ion Battery by Crushing and Classification, and Hydrometallurgical Process. J. Jpn. Inst. Met. Mater. 2014, 78, 250–257. [Google Scholar] [CrossRef]
- Tedjar, F.; Foudraz, J.-C.; Foudraz, J. Recycling of a Mixture of Fuel Cells and Batteries with Lithium Based Anodes by Hydrometallurgical Treatment to Produce Added Value Compounds from Their Constituents. FR2868603, 1 January 2005. [Google Scholar]
- Shin, S.M.; Kim, N.H.; Sohn, J.S.; Yang, D.H.; Kim, Y.H. Development of a metal recovery process from Li-ion battery wastes. Hydrometallurgy 2005, 79, 172–181. [Google Scholar] [CrossRef]
- Bertuol, D.A.; Toniasso, C.; Jiménez, B.M.; Meili, L.; Dotto, G.L.; Tanabe, E.H.; Aguiar, M.L. Application of spouted bed elutriation in the recycling of lithium ion batteries. J. Power Source 2015, 275, 627–632. [Google Scholar] [CrossRef]
- Dorella, G.; Mansur, M. A study of the separation of cobalt from spent Li-ion battery residues. J. Power Source 2007, 170, 210–215. [Google Scholar] [CrossRef]
- Yuan, C.Y.; Qian, J.; Yuan, C.M.; Yan, X.Q. A Crushing and Sorting Device for Lithium Battery Recycling and Its Use Method. CN 116213429A, 15 September 2023. (In Chinese). [Google Scholar]
- He, X. Efficient Leaching of Valuable Metals from LiCoO2 Cathode Material of Spent Lithium-Ion Batteries with Citric Acid Reducing System; Shanghai Polytechnic University: Shanghai, China, 2018. [Google Scholar]
- Li, L.; Lu, J.; Ren, Y.; Zhang, X.; Chen, R.; Wu, F.; Amine, K. Ascorbic-acid-assisted recovery of cobalt and lithium from spent Li-ion batteries. J. Power Source 2012, 218, 21–27. [Google Scholar] [CrossRef]
- Tran, M.K.; Rodrigues, M.-T.F.; Kato, K.; Babu, G.; Ajayan, P.M. Deep eutectic solvents for cathode recycling of Li-ion batteries. Nat. Energy 2019, 4, 339–345. [Google Scholar] [CrossRef]
- Li, J.; Zhao, R.; He, X.; Liu, H. Preparation of LiCoO2 cathode materials from spent lithium–ion batteries. Ionics 2009, 15, 111–113. [Google Scholar] [CrossRef]
- Song, D.; Wang, X.; Zhou, E.; Hou, P.; Guo, F.; Zhang, L. Recovery and heat treatment of the Li(Ni1/3Co1/3Mn1/3)O2 cathode scrap material for lithium ion battery. J. Power Source 2013, 232, 348–352. [Google Scholar] [CrossRef]
- Sun, L.; Qiu, K. Vacuum pyrolysis and hydrometallurgical process for the recovery of valuable metals from spent lithium-ion batteries. J. Hazard. Mater. 2011, 194, 378–384. [Google Scholar] [CrossRef] [PubMed]
- Ji, Y. Study on Recovery of Spent Ternary Cathode Material and Re-Synthesis and Modification of Li-Rich Mn-Based Materials; Harbin Institute of Technology: Harbin, China, 2018. [Google Scholar]
- Han, X.; Xu, J. Recovery of iron and lithium from phosphate batteries by precipitation process. Guangdong Chem. Spent Lithium Iron Ind. 2017, 44, 12. [Google Scholar]
- Guo, R. Physical Recycling and Reuse Method of Retired Power Battery. CN 111934042A, 31 January 2023. (In Chinese). [Google Scholar]
- Qu, G.; Yang, J.; Wang, H.; Ran, Y.; Li, B.; Wei, Y. Applicability of the reduction smelting recycling process to different types of spent lithium-ion batteries cathode materials. Waste Manag. 2023, 166, 222–232. [Google Scholar] [CrossRef] [PubMed]
- Wang, W.; Zhang, Y.; Liu, X.; Xu, S. A simplified process for recovery of Li and Co from spent LiCoO2 cathode using Al foil as the in situ reductant. ACS Sustain. Chem. Eng. 2019, 7, 12222–12230. [Google Scholar] [CrossRef]
- Li, J.; Wang, G.; Xu, Z. Environmentally-friendly oxygen-free roasting/wet magnetic separation technology for in situ recycling cobalt, lithium carbonate and graphite from spent LiCoO2/graphite lithium batteries. J. Hazard. Mater. 2016, 302, 97–104. [Google Scholar] [CrossRef]
- Zhao, Y.; Liu, B.; Zhang, L.; Guo, S. Microwave-absorbing properties of cathode material during reduction roasting for spent lithium-ion battery recycling. J. Hazard. Mater. 2020, 384, 121487. [Google Scholar] [CrossRef]
- Wang, H.; Huang, K.; Zhang, Y.; Chen, X.; Jin, W.; Zheng, S.; Zhang, Y.; Li, P. Recovery of lithium, nickel, and cobalt from spent Lithium-ion battery powders by selective ammonia leaching and an adsorption separation system. ACS Sustain. Chem. Eng. 2017, 5, 11489–11495. [Google Scholar] [CrossRef]
- Shen, B.; Gu, W.; Yuan, H.; Zhu, N. A review on leaching and purification technologies of spent ternary Li-ion batteries. Environ. Sci. Technol. 2018, 41, 114–121. [Google Scholar]
- Qi, Y.; Meng, F.; Yi, X.; Shu, J.; Chen, M.; Sun, Z.; Sun, S.; Xiu, F.R. A novel and efficient ammonia leaching method for recycling waste lithium-ion batteries. J. Clean. Prod. 2020, 251, 119665. [Google Scholar] [CrossRef]
- Zhang, J.; Hu, J.; Liu, Y.; Jing, Q.; Yang, C.; Chen, Y.; Wang, C. Sustainable and facile method for the selective recovery of lithium from cathode scrap of spent LiFePO4 batteries. ACS Sustain. Chem. Eng. 2019, 7, 5626–5631. [Google Scholar] [CrossRef]
- Cheng, X.; Guo, G.; Cheng, Y.; Liu, M.; Ji, J. Effect of hydrogen peroxide on the recovery of valuable metals from spent LiNi0.6Co0.2Mn0.2O2 batteries. Energy Technol. 2022, 10, 2200039. [Google Scholar] [CrossRef]
- Higuchi, A.; Ankei, N.; Nishihama, S.; Yoshizuka, K. Selective recovery of lithium from cathode materials of spent lithium-ion battery. JOM 2016, 68, 2624–2631. [Google Scholar] [CrossRef]
- Zou, C. Study on the Recovery and Regeneration of Cathode Materials for Spent Ternary Lithium Ion Batteries; Jiangsu University of Technology: Changzhou, China, 2018. [Google Scholar]
- Jegan Roy, J.; Srinivasan, M.; Cao, B. Bioleaching as an eco-friendly approach for metal recovery from spent NMC-based lithium-ion batteries at a high pulp density. ACS Sustain. Chem. Eng. 2021, 9, 3060–3069. [Google Scholar] [CrossRef]
- Xin, Y.; Guo, X.; Chen, S.; Wang, J.; Wu, F.; Xin, B. Bioleaching of valuable metals Li, Co, Ni and Mn from spent electric vehicle Li-ion batteries for the purpose of recovery. J. Clean. Prod. 2016, 116, 249–258. [Google Scholar] [CrossRef]
- Bahaloo, H.N.; Mousavi, S.M.; Baniasadi, M. Use of adapted metal tolerant Aspergillus niger to enhance bioleaching efficiency of valuable metals from spent lithium-ion mobile phone batteries. J. Clean. Prod. 2018, 197, 1546–1557. [Google Scholar] [CrossRef]
- Biswal, B.K.; Jadhav, U.U.; Madhavyan, M.; Ji, L.; Yang, E.H.; Cao, B. Biological leaching and chemical precipitation methods for recovery of Co and Li from spent lithium-ion batteries. ACS Sustain. Chem. Eng. 2018, 6, 12343–12352. [Google Scholar] [CrossRef]
- Li, J.; Yang, X.; Fu, Y.; Huang, H.; Zhong, Z.; Wang, Y. Recovery of Fe, Mn, Ni and Co in sulfuric acid leaching liquor of spent lithium ion batteries for synthesis of lithium ion-sieve and NixCoyMn1−xy(OH)2. Hydrometallurgy 2019, 190, 105190. [Google Scholar] [CrossRef]
- Wang, R.-C.; Lin, Y.-C.; Wu, S.-H. A novel recovery process of metal values from the cathode active materials of the lithium-ion secondary batteries. Hydrometallurgy 2009, 99, 194–201. [Google Scholar] [CrossRef]
- Liu, F.; Zhou, Y.; Wang, L.; Zhou, J.; Wen, X. Recovery of lithium from lithium liquor produced by cobalt extraction from spent lithium-ion batteries. Inorg. Chem. Ind. 2017, 49, 50–53. [Google Scholar]
- Yang, Y.; Sun, W.; Bu, Y.; Zhang, C.; Song, S.; Hu, Y. Recovering valuable metals from spent lithium ion battery via a combination of reduction thermal treatment and facile acid leaching. ACS Sustain. Chem. Eng. 2018, 6, 10445–10453. [Google Scholar]
- Li, L.; Bian, Y.; Zhang, X.; Guan, Y.; Fan, E.; Wu, F.; Chen, R. Process for recycling mixed-cathode materials from spent lithium-ion batteries and kinetics of leaching. Waste Manag. 2018, 71, 362–371. [Google Scholar] [CrossRef]
- Li, G.; Liu, X.; Zhao, Y.; Shao, Z. The preparation and properties research of lithium-rich Li[Li0.2Mn0.54Ni0.13Co0.13]O2 battery cathode materials. Int. J. Electrochem. Sci. 2018, 13, 7321–7334. [Google Scholar] [CrossRef]
- Zhang, A. Study on Recycle and Reuse of Ternary Cathode Materials from Waste Lithium-Ion Batteries; Harbin Institute of Technology: Harbin, China, 2018. [Google Scholar]
- Lv, W.; Wang, Z.; Cao, H.; Sun, Y.; Zhang, Y.; Sun, Z. A critical review and analysis on the recycling of spent lithium-ion batteries. ACS Sustain. Chem. Eng. 2018, 6, 1504–1521. [Google Scholar] [CrossRef]
- Xie, J. Hydrothermal Synthesis of LiNi0.9Co0.1O2 and LiNi1/3Co1/3Mn1/3O2 for Lithium Ion Batteries; Ocean University of China: Jinan, China, 2011. [Google Scholar]
- Mukai, K.; Uyama, T.; Nonaka, T. Thermal behavior of Li1+x[Li1/3Ti5/3]O4 and a proof of concept for sustainable batteries. ACS Appl. Mater. Interfaces 2021, 13, 42791–42802. [Google Scholar] [CrossRef]
- Li, X.; Zhang, J.; Song, D.; Song, J.; Zhang, L. Direct regeneration of recycled cathode material mixture from scrapped LiFePO4 batteries. J. Power Source 2017, 345, 78–84. [Google Scholar] [CrossRef]
- Shi, Y.; Chen, G.; Liu, F.; Yue, X.; Chen, Z. Resolving the compositional and structural defects of degraded LiNixCoyMnzO2 particles to directly regenerate high-performance lithium-ion battery cathodes. ACS Energy Lett. 2018, 3, 1683–1692. [Google Scholar] [CrossRef]
- Chi, Z.; Li, J.; Wang, L.; Li, T.; Wang, Y.; Zhang, Y.; Tao, S.; Zhang, M.; Xiao, Y.; Chen, Y. Direct regeneration method of spent LiNi1/3Co1/3Mn1/3O2 cathode materials via surface lithium residues. Green Chem. 2021, 23, 9099–9108. [Google Scholar] [CrossRef]
- Chen, S.; He, T.; Lu, Y.; Su, Y.; Tian, J.; Li, N.; Chen, G.; Bao, L.; Wu, F. Renovation of LiCoO2 with outstanding cycling stability by thermal treatment with Li2CO3 from spent Li-Ion batteries. J. Energy Storage 2016, 8, 262–273. [Google Scholar] [CrossRef]
- Zhou, H.; Zhao, X.; Yin, C.; Li, J. Regeneration of LiNi0.5Co0.2Mn0.3O2 cathode material from spent lithium-ion batteries. Electrochim. Acta 2018, 291, 142–150. [Google Scholar] [CrossRef]
- Meng, X.; Cao, H.; Hao, J.; Ning, P.; Xu, G.; Sun, Z. Sustainable Preparation of LiNi1/3Co1/3Mn1/3O2–V2O5 cathode materials by recycling waste materials of spent Lithium-Ion battery and vanadium-bearing slag. ACS Sustain. Chem. Eng. 2018, 6, 5797–5805. [Google Scholar] [CrossRef]
- Shi, Y.; Zhang, M.; Meng, Y.; Chen, Z. Ambient-pressure relithiation of degraded LixNi0.5Co0.2Mn0.3O2 (0 < x < 1) via eutectic solutions for direct regeneration of Lithium-Ion battery cathodes. Adv. Energy Mater. 2019, 9, 1900454. [Google Scholar]
- Yang, J.; Wang, W.; Yang, H.; Wang, D. One-pot compositional and structural regeneration of degraded LiCoO2 for directly reusing it as a high-performance lithium-ion battery cathode. Green Chem. 2020, 22, 6489–6496. [Google Scholar] [CrossRef]
- Wang, T.; Luo, H.; Bai, Y.; Li, J.; Belharouak, I.; Dai, S. Direct recycling of spent NCM cathodes through ionothermal lithiation. Adv. Energy Mater. 2020, 10, 2001204. [Google Scholar] [CrossRef]
- Ganter, M.J.; Landi, B.J.; Babbitt, C.W.; Anctil, A.; Gaustad, G. Cathode refunctionalization as a lithium-ion battery recycling alternative. J. Power Source 2014, 256, 274–280. [Google Scholar] [CrossRef]
- Fan, M.; Meng, Q.; Chang, X.; Gu, C.; Meng, X.; Yin, Y.; Li, H.; Wan, L.; Guo, Y. In situ electrochemical regeneration of degraded LiFePO4 electrode with functionalized prelithiation separator. Adv. Energy Mater. 2022, 12, 2103630. [Google Scholar] [CrossRef]







Disclaimer/Publisher’s Note: The statements, opinions and data contained in all publications are solely those of the individual author(s) and contributor(s) and not of MDPI and/or the editor(s). MDPI and/or the editor(s) disclaim responsibility for any injury to people or property resulting from any ideas, methods, instructions or products referred to in the content. |
© 2023 by the authors. Licensee MDPI, Basel, Switzerland. This article is an open access article distributed under the terms and conditions of the Creative Commons Attribution (CC BY) license (https://creativecommons.org/licenses/by/4.0/).
Share and Cite
Liu, Z.; Zhou, T.; Yang, H.; Huang, Z.; Zhang, Y.; Zhang, M. A Review of the Resourceful Utilization Status for Decommissioned Power Batteries. Energies 2023, 16, 7869. https://doi.org/10.3390/en16237869
Liu Z, Zhou T, Yang H, Huang Z, Zhang Y, Zhang M. A Review of the Resourceful Utilization Status for Decommissioned Power Batteries. Energies. 2023; 16(23):7869. https://doi.org/10.3390/en16237869
Chicago/Turabian StyleLiu, Zhihong, Tuo Zhou, Hairui Yang, Zhong Huang, Yaning Zhang, and Man Zhang. 2023. "A Review of the Resourceful Utilization Status for Decommissioned Power Batteries" Energies 16, no. 23: 7869. https://doi.org/10.3390/en16237869
APA StyleLiu, Z., Zhou, T., Yang, H., Huang, Z., Zhang, Y., & Zhang, M. (2023). A Review of the Resourceful Utilization Status for Decommissioned Power Batteries. Energies, 16(23), 7869. https://doi.org/10.3390/en16237869
