Techno-Economic Strategy for the Load Dispatch and Power Flow in Power Grids Using Peafowl Optimization Algorithm
Abstract
1. Introduction
- An innovative approach is presented to solve the OPF issue in power systems. This method guarantees quick convergence and increased search efficiency.
- Describing the five objective functions used in the OPF issue formulation, a number of validations of the suggested approaches have been conducted for both single-objective and multi-objective OPF optimizations. Using pricing and weighting factors, the proposed methods for addressing optimization issues are applied to account for the multi-objective functions (fuel cost, power losses, voltage variation, and emissions).
- A challenging test suite for metaheuristic literary works is evaluated using IEEE 14-bus and IEEE 57-bus testing systems. In statistical evaluations, a boxplot is produced that is highly accurate in reducing the OF with the lowest values, demonstrating the robustness of the proposed POA algorithm.
2. Mathematical Formulation for OPF
2.1. Objective Functions of OPF
2.1.1. Fuel Costs Minimization
2.1.2. Generation Emissions Minimization
2.1.3. Active Power Losses Minimization
2.1.4. Voltage Deviation Minimization
2.1.5. Multi-Objective Functions
2.2. System Constraints
2.2.1. The Equality Constraints
2.2.2. Inequality Constraints
- (a)
- Generators’ active output power
- (b)
- Bus voltages at generators
- (c)
- Generators’ reactive output power
- (d)
- Setting the transformer’s tap
- (e)
- Shunt VAR compensator
- (f)
- A transmission line’s apparent power flow
- (g)
- Voltage boundaries on the load bus
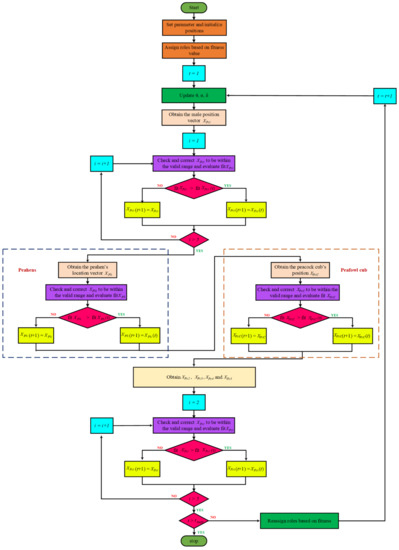
2.3. Peafowl Optimization Algorithm (POA)
- During the entire search process, both peahens and peafowl cubs use adaptive seeking and approaching mechanisms. As a result, they are able to dynamically alter their behavior at various stages, thereby maintaining a healthy balance between local exploitation and global exploration. By combining global and local search operators, POA achieves a balance between the two, and prevents local optimum formation.
- In order to find the most effective solutions for today, the five peacocks will rotate and dance as they search throughout the area for solutions. In addition to spinning in situ, the peacock also circles its food source. This is a very unique rotating dance mechanism of the peacock that involves two distinct modes of rotation. There is significance in the fact that a strategy was used to force the present optimal solution to perform a neighboring search, which has never been attempted before. As a result, local optimum situations can be identified.
- As a general rule, POA is designed to explore the optimal search areas and to return the most relevant answers overall.
- The POA outperforms in terms of estimation accuracy, convergence speed, and stability.
3. Simulation Results
- –
- Minimization of fuel operation costs.
- –
- Reducing transmission power losses to a minimum.
- –
- Minimization of voltage deviation.
- –
- Minimization of fuel operational costs, transmission power losses, and voltage level deviations.
- –
- Minimization of the emission index, fuel operational costs, voltage deviations, and transmission power losses.
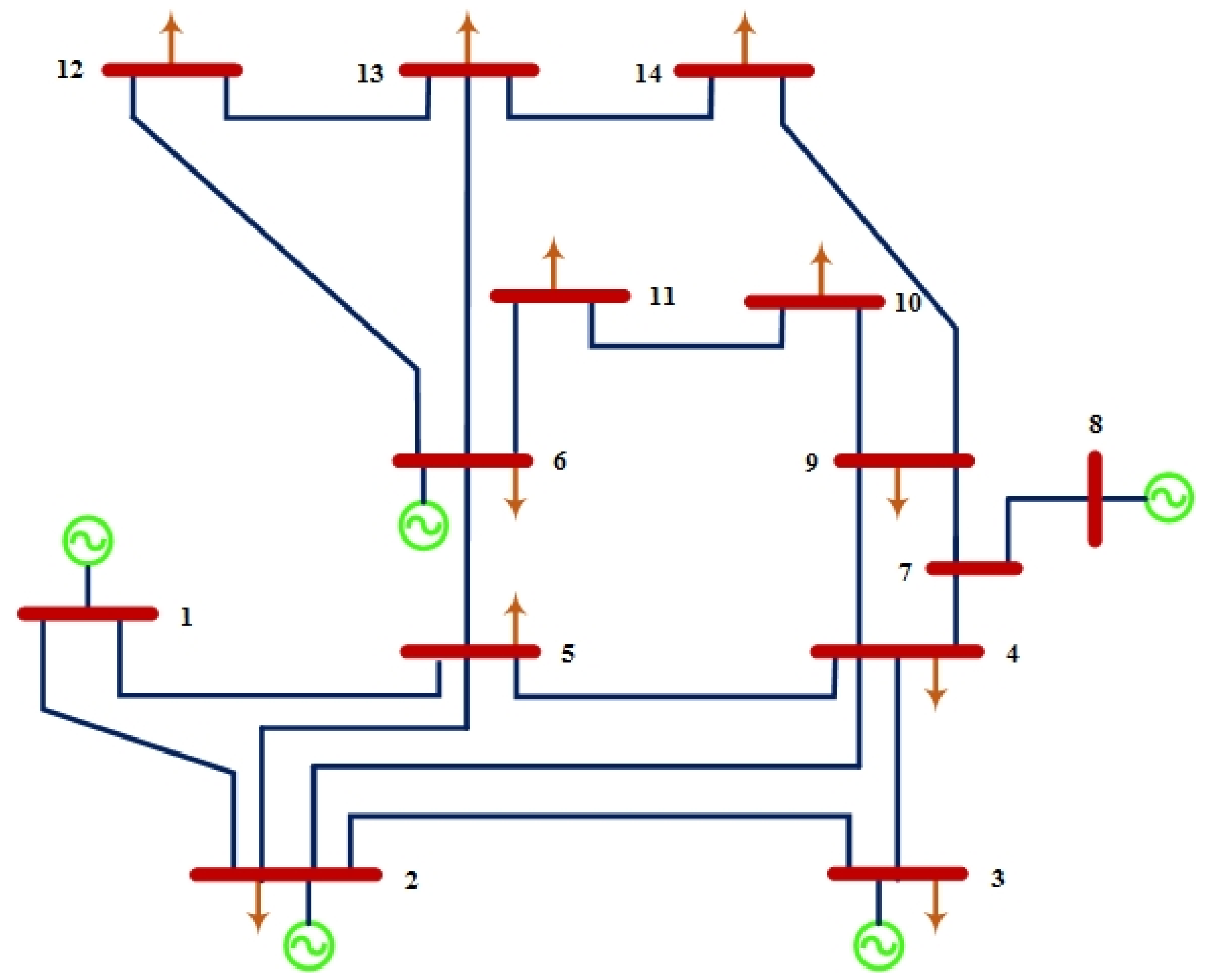
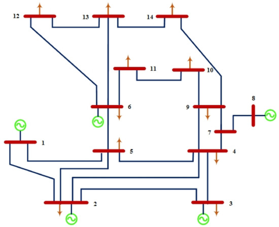
3.1. Standard IEEE-14 Bus Test System
- Case 1: Fuel Cost Minimization
- Case 2: Power Losses Minimization
- Case 3: Voltage Deviation Minimization
- Case 4: Multi-Objective Function without Emissions Minimization
- Case 5: Multi-Objective Function with Emissions Minimization
3.2. Standard IEEE 57-Bus Test System
- Case 1: Fuel Cost Minimization
- Case 2: Power Losses Minimization
- Case 3: Voltage Deviation Minimization
- Case 4: Multi-Objective Function without Emissions Minimization
- Case 5: Multi-Objective Function with Emissions Minimization
4. Conclusions
Author Contributions
Funding
Institutional Review Board Statement
Informed Consent Statement
Data Availability Statement
Conflicts of Interest
References
- Tolba, M.A.; Houssein, E.H.; Eisa, A.A.; Hashim, F.A. Optimizing the distributed generators integration in electrical distribution networks: Efficient modified forensic-based investigation. Neural Comput. Appl. 2022, 2022, 1–36. [Google Scholar] [CrossRef]
- Roberge, V.; Tarbouchi, M.; Okou, F. Optimal power flow based on parallel metaheuristics for graphics processing units. Electr. Power Syst. Res. 2016, 140, 344–353. [Google Scholar] [CrossRef]
- Zia, U.; Elkadeem, M.R.; Wang, S.; Azam, M.; Shaheen, K.; Hussain, M.; Rizwan, M. A Mini-review: Conventional and Metaheuristic Optimization Methods for the Solution of Optimal Power Flow (OPF) Problem. In Proceedings of the International Conference on Advanced Information Networking and Applications, Caserta, Italy, 15–17 April 2020; Springer: Berlin/Heidelberg, Germany, 2020; pp. 308–319. [Google Scholar]
- Ali, M.H.; Mehanna, M.; Othman, E. Optimal planning of RDGs in electrical distribution networks using hybrid SAPSO algorithm. IJECE 2020, 10, 6153–6163. [Google Scholar] [CrossRef]
- Ali, M.H.; Kamel, S.; Hassan, M.H.; Tostado-Véliz, M.; Zawbaa, H.M. An improved wild horse optimization algorithm for reliability based optimal DG planning of radial distribution networks. Energy Rep. 2022, 8, 582–604. [Google Scholar] [CrossRef]
- Ali, M.H.; Salawudeen, A.T.; Kamel, S.; Salau, H.B.; Habil, M.; Shouran, M. Single-and Multi-Objective Modified Aquila Optimizer for Optimal Multiple Renewable Energy Resources in Distribution Network. Mathematics 2022, 10, 2129. [Google Scholar] [CrossRef]
- Kusakana, K. Optimal scheduled power flow for distributed photovoltaic/wind/diesel generators with battery storage system. IET Renew. Power Gener. 2015, 9, 916–924. [Google Scholar] [CrossRef]
- Dubey, H.M.; Pandit, M.; Panigrahi, B.K. Hybrid flower pollination algorithm with time-varying fuzzy selection mechanism for wind integrated multi-objective dynamic economic dispatch. Renew. Energy 2015, 83, 188–202. [Google Scholar] [CrossRef]
- Warid, W.; Hizam, H.; Mariun, N.; Abdul-Wahab, N.I. Optimal power flow using the Jaya algorithm. Energies 2016, 9, 678. [Google Scholar] [CrossRef]
- Biswas, P.P.; Suganthan, P.N.; Amaratunga, G.A.J. Optimal power flow solutions incorporating stochastic wind and solar power. Energy Convers. Manag. 2017, 148, 1194–1207. [Google Scholar] [CrossRef]
- Khaled, U.; Eltamaly, A.M.; Beroual, A. Optimal power flow using particle swarm optimization of renewable hybrid distributed generation. Energies 2017, 10, 1013. [Google Scholar] [CrossRef]
- Majumdar, K.; Das, P.; Roy, P.K.; Banerjee, S. Solving OPF problems using biogeography based and grey wolf optimization techniques. IJEOE 2017, 6, 55–77. [Google Scholar] [CrossRef]
- Fathy, A.; Abdelaziz, A. Single-objective optimal power flow for electric power systems based on crow search algorithm. Arch. Electr. Engin. 2018, 67, 123–138. [Google Scholar]
- Pulluri, H.; Naresh, R.; Sharma, V. A solution network based on stud krill herd algorithm for optimal power flow problems. Soft Comput. 2018, 22, 159–176. [Google Scholar] [CrossRef]
- Elattar, E.E.; ElSayed, S.K. Modified JAYA algorithm for optimal power flow incorporating renewable energy sources considering the cost, emission, power loss and voltage profile improvement. Energy 2019, 178, 598–609. [Google Scholar] [CrossRef]
- Khan, I.U.; Javaid, N.; Gamage, K.A.A.; Taylor, C.J.; Baig, S.; Ma, X. Heuristic algorithm based optimal power flow model incorporating stochastic renewable energy sources. IEEE Access 2020, 8, 148622–148643. [Google Scholar] [CrossRef]
- Abdollahi, A.; Ghadimi, A.A.; Miveh, M.R.; Mohammadi, F.; Jurado, F. Optimal power flow incorporating FACTS devices and stochastic wind power generation using krill herd algorithm. Electronics 2020, 9, 1043. [Google Scholar] [CrossRef]
- Al-Kaabi, M.; Al-Bahrani, L. Modified artificial bee colony optimization technique with different objective function of constraints optimal power flow. Int. J. Intell. Eng. Syst. 2020, 13, 378–388. [Google Scholar] [CrossRef]
- Hossain, M.A.; Sallam, K.M.; Elsayed, S.S.; Chakrabortty, R.K.; Ryan, M.J. Optimal power flow considering intermittent solar and wind generation using multi-operator differential evolution algorithm. Preprints 2021, 2021, 2021030228. [Google Scholar] [CrossRef]
- Sulaiman, M.H.; Mustaffa, Z. Solving optimal power flow problem with stochastic wind–solar–small hydro power using barnacles mating optimizer. Control Eng. Pract. 2021, 106, 104672. [Google Scholar] [CrossRef]
- Gupta, S.; Kumar, N.; Srivastava, L.; Malik, H.; Anvari-Moghaddam, A.; Márquez, F.P.G. A robust optimization approach for optimal power flow solutions using Rao algorithms. Energies 2021, 14, 5449. [Google Scholar] [CrossRef]
- Duong, T.L.; Nguyen, N.A.; Nguyen, T.T. Application of Meta-Heuristic Algorithm for Finding the Best Solution for the Optimal Power Flow Problem. Int. J. Intell. Eng. Syst. 2021, 14, 2021. [Google Scholar]
- Daqaq, F.; Ouassaid, M.; Ellaia, R. A new meta-heuristic programming for multi-objective optimal power flow. Electr. Eng. 2021, 103, 1217–1237. [Google Scholar] [CrossRef]
- Chia, S.J.; Abd Halim, S.; Rosli, H.M.; Kamari, N.A.M. Power Loss Minimization using Optimal Power Flow based on Firefly Algorithm. Int. J. Adv. Comput. Sci. Appl. 2021, 12, 9. [Google Scholar]
- Ahmed, M.K.; Osman, M.H.; Shehata, A.A.; Korovkin, N.V. A solution of optimal power flow problem in power system based on multi objective particle swarm algorithm. In Proceedings of the 2021 IEEE Conference of Russian Young Researchers in Electrical and Electronic Engineering (ElConRus), Moscow, Russia, 26–29 January 2021; pp. 1349–1353. [Google Scholar]
- Farhat, M.; Kamel, S.; Atallah, A.M.; Khan, B. Optimal power flow solution based on jellyfish search optimization considering uncertainty of renewable energy sources. IEEE Access 2021, 9, 100911–100933. [Google Scholar] [CrossRef]
- Ali, M.H.; Soliman, A.M.A.; Elsayed, S.K. Optimal power flow using Archimedes optimizer algorithm. Int. J. Power Electron. Drive Syst. 2022, 13, 1390–1405. [Google Scholar] [CrossRef]
- Farhat, M.; Kamel, S.; Atallah, A.M.; Hassan, M.H.; Agwa, A.M. ESMA-OPF: Enhanced slime mould algorithm for solving optimal power flow problem. Sustainability 2022, 14, 2305. [Google Scholar] [CrossRef]
- El-Dabah, M.; Ebrahim, M.A.; El-Sehiemy, R.A.; Alaas, Z.; Ramadan, M.M. A Modified Whale Optimizer for Single-and Multi-Objective OPF Frameworks. Energies 2022, 15, 2378. [Google Scholar] [CrossRef]
- Li, S.; Gong, W.; Wang, L.; Gu, Q. Multi-objective optimal power flow with stochastic wind and solar power. Appl. Soft Comput. 2022, 114, 108045. [Google Scholar] [CrossRef]
- Wang, J.; Yang, B.; Chen, Y.; Zeng, K.; Zhang, H.; Shu, H.; Chen, Y. Novel phasianidae inspired peafowl (Pavo muticus/cristatus) optimization algorithm: Design, evaluation, and SOFC models parameter estimation. Sustain. Energy Technol. Assess. 2022, 50, 101825. [Google Scholar] [CrossRef]






























| Year | Title | Contribution | Ref |
|---|---|---|---|
| 2015 | Scheduling OPF from distributed photovoltaic systems, wind turbines, and diesel generators using batteries | A model has been developed in order to reduce the operation costs of the hybrid system. In addition, it has been evaluated the most suitable power flow considering the intermittent solar and wind resources, the condition of the batteries, and the varying load demand. This is when a particular scenario regarding the cost of wind generation is considered. | [7] |
| 2015 | An algorithm for wind-integrated multi-objective dynamic economic dispatch that utilizes a hybrid flower pollination algorithm (FBA) with time-varying fuzzy selection mechanisms. | To solve the economic dispatch issue, the author used a hybrid FBA. | [8] |
| 2016 | OPF-based Jaya algorithm (JA) | To address various issues related to OPF, the JA has been applied to the newly designed IEEE 30-bus and IEEE 118-bus. In this work, three main aim functions are considered for the OPF solution: reduction of real power losses, enhancement of voltage stability, and minimization of generation costs. The impact of distributed generation (DG) is also incorporated into the OPF issue through a modified formulation. | [9] |
| 2017 | OPF incorporated the stochastic wind and solar power | The OPF problem was successfully handled in a small system using only the IEEE 30-bus thanks to a history-based adaptation approach of differential evolution algorithms. | [10] |
| 2017 | OPF-based modified particle swarm (MPSO) for hybridization of the distributed renewable generation | A MPSO optimizer has been developed to determine the appropriate hourly load flow in the 30-bus IEEE system. A few buses have been equipped with solar panels and wind turbines to see how they perform as DG. | [11] |
| 2017 | Solving OPF problems using biogeography-based optimizer (BBO) and grey wolf optimizer (GWO) | Various OPF approaches have been developed to address its multi-constrained problems in the power system, including BBO and GWO. The suggested methods have been evaluated in conjunction with the IEEE 30-bus test system in a variety of situations, as well as the 9-bus test system. | [12] |
| 2018 | Crow search algorithm (CSA) for single-objective OPF in power systems | The best power solution for electric power systems is found using the CSA. Different restricted objective functions, total fuel expenditure, active power loss, and pollutant emissions are advised to be considered. Systems based on IEEE 118-bus and IEEE 30-bus are utilized to test the proposed method. | [13] |
| 2018 | A stud krill herd (SKH) algorithm-based OPF solution network | A SKH technique is illustrated in relation to the OPF issues of the IEEE 14-bus, IEEE 30-bus, and IEEE 57-bus systems. A variety of objective functions were evaluated, including the effect of valve point loading, active power loss, L-index, and emissions. | [14] |
| 2019 | A modified Jaya algorithm (MJAYA) for OPF that incorporates renewable energy sources (RES) as part of cost, emissions, power loss, and voltage profile considerations | An MJAYA optimizer uses four alternative objective measures: cost minimization, emissions minimization, transmission power loss minimization, and voltage profile improvement. RES and OPF can be addressed using these methods. The proposed optimizer was applied to two different test systems, IEEE 30-bus and IEEE 118-bus. | [15] |
| 2020 | Using a heuristic algorithm, a stochastic RES is incorporated into the OPF scheme | Using the GWO method, the OPF issue was solved by incorporating intermittent solar and wind power generation. | [16] |
| 2020 | For the purposes of addressing OPF issues, the krill herd algorithm (KHA) is taken into account in accordance with FACTS devices and stochastic wind power generation | A KHA was used in conjunction with FACTS devices in order to handle the OPF issue in cases of overestimation and underestimation of wind production costs. | [17] |
| 2020 | The modified artificial bee colonies optimizer (MABCO) with different objective functions of OPF constraints | MABCO has been assigned the responsibility for handling the OPF issue. Through the application of the proposed algorithm to the IEEE 30-bus system, it has been demonstrated to minimize four distinct objective functions: fuel costs for thermal units, active power losses in transmission lines, emissions produced by fossil-fueled thermal units, and deviations at load buses. | [18] |
| 2021 | Using a multi-operator differential evolution algorithm (MODEA), the OPF considers intermittent solar and wind generation | The OPF issue was solved using MODEA approach by incorporating sporadic solar and wind power generation in one scenario. This was done in order to correct the overestimation and underestimation of wind energy costs. | [19] |
| 2021 | Using the barnacles mating optimizer (BMO) to resolve the issue of OPF with stochastic wind-solar-small hydropower | The BMO addressed the OPF issue by combining FACTS devices and stochastic wind power generation into one scenario. | [20] |
| 2021 | An approach to robust optimization using Rao algorithms (RA) for OPF problems | There are three common IEEE systems (30-bus, 57-bus, and 118-bus) in which RAs are used to address OPF issues by taking into account technical and financial goals. | [21] |
| 2021 | Using artificial ecosystem optimization (AEO) to find the most suitable solution for OPF concerns | The OPF issue may be resolved through the use of AEO. A five-goal function evaluation of the proposed technique is carried out on IEEE 30-bus systems and includes fuel cost, pollution, power loss, voltage deviations, and L-index. | [22] |
| 2021 | The application of a multi-objective backtracking search algorithm (MOBSA) to multi-objective OPF | A MOBSA optimizer is used to formulate and solve the OPF issue in electrical power systems. A number of objective functions are considered, including voltage variation, power losses, and fuel costs. An optimal compromise between all the Pareto optimum options is determined by applying a fuzzy membership strategy to the BSA approach. To analyze, validate, and test the MOBSA approach’s capability for bi- and tri-objectives, it has been applied in different IEEE networks. | [23] |
| 2021 | OPF based on firefly algorithm (FA) for minimizing power loss | The FA has been used to solve the OPF issue. The FA was proposed to optimize the control variables in order to reduce the actual power loss experienced by the transmission system. On the IEEE 14-bus and 30-bus systems, the proposed algorithm was then assessed using the MATLAB program. | [24] |
| 2021 | Using a multi-objective PSO (MOPSO) to solve the OPF problem in power systems | In a power system with conflicting objectives, it is suggested that a MOPSO approach be used to address the limited OPF problem. In addition, the operator will be provided with the most appropriate optimum solution from the ideal Pareto set based on fuzzy set theory. To confirm the applicability and effectiveness of the recommended strategy, the IEEE 30-bus standard system was used. | [25] |
| 2021 | OPF solution-based jellyfish search optimization (JFO) considering uncertainty of RES | The JFO has been used to establish optimum solutions for the redesigned IEEE 30-bus test system. | [26] |
| 2022 | The Archimedes optimization algorithm (AOA) is used for OPF problems | The AOA has been presented as a revolutionary metaheuristic approach for the minimization of various objective functions when using RES to solve OPF optimization problems. | [27] |
| 2022 | The enhanced slime mold algorithm (ESMA) for the solution of OPF problems | An ESMA based on neighborhood dimension learning (NDL) was used to address the OPF problem. In order to demonstrate the validity of the method, 23 benchmark functions have been demonstrated, along with comparisons to the original SMA and three more contemporary optimization techniques. A modified power flow model has been developed that incorporates both conventional and renewable energy sources, which are represented, respectively, by thermal power generators (TPGs) and wind and solar photovoltaic generators. | [28] |
| 2022 | The modified whale optimization algorithm (MWOA) for solving problems of the OPF | MWOA has been designed to address both single-objective and multi-objective OPF issues. IEEE 30-bus was used to evaluate the suggested approach. | [29] |
| 2022 | A multi-objective OPF that considers stochastic wind and solar energy | In order to solve the most efficient power flow with stochastic wind and solar energy, a multi-objective evolutionary approach based on non-dominated sorting with constraint management methodology is proposed. Based on a modified IEEE 30-bus and IEEE 57-bus systems, the proposed technique was tested for its effectiveness in solving big dimensional problems. | [30] |
| Items | COOT | GJO | HPO | LSMA | POA | RSA | SCSO | SOA |
|---|---|---|---|---|---|---|---|---|
| (MW) | 194.2744 | 129.678 | 196.5432 | 194.734 | 194.429 | 128.388 | 193.96 | 194.92 |
| (MW) | 36.93928 | 15.96422 | 37.12171 | 36.74314 | 36.7 | 38.36 | 32.55 | 34.19 |
| (MW) | 28.84738 | 80.16223 | 34.55253 | 27.80827 | 28.9 | 43.78 | 3.764 | 21.99 |
| (MW) | 0.043025 | 2.255178 | 0.244163 | 0.037901 | 1.23 × 10−06 | 51.83 | 31.49 | 2.682 |
| (MW) | 8.193937 | 35.06381 | 4.71 × 10−22 | 8.957517 | 8.09 | 2.441 | 7.236 | 14.53 |
| (pu) | 1.06 | 1.06 | 1.06 | 1.06 | 1.06 | 1.030 | 1.06 | 1.06 |
| (pu) | 1.039008 | 1.042636 | 1.040393 | 1.039566 | 1.03 | 1.007 | 1.037 | 1.03 |
| (pu) | 1.008855 | 1.047458 | 1.014896 | 1.013919 | 1.01 | 0.995 | 1.009 | 1.01 |
| (pu) | 1.002211 | 1.02698 | 1.035305 | 1.057227 | 1.05 | 0.983 | 1.06 | 1.03 |
| (pu) | 1.010036 | 1.037573 | 1.06 | 1.059998 | 1.06 | 0.997 | 1.059 | 1.01 |
| (4–7) | 1.09827 | 1.030069 | 0.9 | 0.949798 | 1.00 | 1.0481 | 0.983101 | 1.02 |
| (4–9) | 0.918073 | 1.065814 | 1.1 | 0.990355 | 0.9 | 0.9944 | 0.907155 | 0.90 |
| (5–6) | 1.025153 | 0.952079 | 0.990377 | 0.968266 | 0.97 | 1.0134 | 0.974561 | 0.98 |
| (MVAR) | 1.644 × 10−15 | 9.176 × 10−15 | 2.338 × 10−15 | 9.562 × 10−15 | 4.10 × 10−15 | 2.220 × 10−14 | 4.862 × 10−15 | 2.35 × 10−15 |
| Fuel Cost (USD/h) | 8081.805 | 8476.019 | 8083.802 | 8079.477 | 8078.658 | 8380.422 | 8124.842 | 8085.33 |
| Power Losses (MW) | 9.298071 | 4.123752 | 9.461673 | 9.281052 | 9.223268 | 5.803744 | 10.0213 | 9.33603 |
| Voltage Deviation (pu) | 0.141726 | 0.118 | 0.206451 | 0.328433 | 0.35572 | 0.277329 | 0.357644 | 0.15944 |
| Time (s) | 11.65 | 11.099 | 11.635 | 11.7 | 13.52 | 10.06 | 10.99 | 19 |
| Items | COOT | GJO | HPO | LSMA | POA | RSA | SCSO | SOA |
|---|---|---|---|---|---|---|---|---|
| (MW) | 1.028704 | 7.30612 | 0.006377 | 1.08788 | 0.209838 | 5.644483 | 149.1941 | 24.4800 |
| (MW) | 21.53073 | 0 | 18.91011 | 24.51901 | 21.70094 | 49.14867 | 2.239793 | 72.77672 |
| (MW) | 94.78993 | 97.16583 | 94.3017 | 94.85178 | 94.53314 | 82.37025 | 25.19207 | 57.78994 |
| (MW) | 45.78516 | 59.43502 | 46.27993 | 44.64214 | 46.79586 | 63.20229 | 77.6015 | 43.74909 |
| (MW) | 96.40808 | 95.69824 | 100 | 94.39515 | 96.2584 | 59.77316 | 11.33366 | 61.70674 |
| (pu) | 1.004006 | 1.057386 | 1.025368 | 1.05901 | 1.002925 | 0.995467 | 1.06 | 1.017939 |
| (pu) | 1.000842 | 1.053487 | 1.022796 | 1.056491 | 1.000486 | 0.988651 | 1.040647 | 1.012964 |
| (pu) | 1.000543 | 1.06 | 1.022816 | 1.056017 | 1.000374 | 0.999657 | 1.012128 | 1.001584 |
| (pu) | 1.013361 | 1.056341 | 1.06 | 1.059655 | 1.06 | 0.979288 | 1.06 | 1.039418 |
| (pu) | 1.04868 | 1.037111 | 1.06 | 1.059991 | 1.06 | 0.978301 | 1.048782 | 1.026664 |
| (4–7) | 0.951231 | 1.053539 | 0.980815 | 1.027193 | 0.946883 | 0.988243 | 0.968271 | 0.958376 |
| (4–9) | 1.002595 | 0.9 | 0.9 | 0.911704 | 0.900002 | 0.999006 | 1.033692 | 0.952294 |
| (5–6) | 1.001186 | 0.979693 | 0.968031 | 0.995208 | 0.946987 | 0.995788 | 0.975498 | 0.977932 |
| (MVAR) | 1.39 × 10−14 | 1.92 × 10−14 | 1.767 × 10−15 | 2.447 × 10−15 | 7.37 × 10−20 | 2.22 × 10−14 | 1.53 × 10−14 | 1.12 × 10−14 |
| Fuel Cost (USD/h) | 10250.21 | 10461.7 | 10301.34 | 10217.05 | 10263.37 | 10058.48 | 8620.656 | 9915.479 |
| Power Losses (MW) | 0.542603 | 0.605205 | 0.498118 | 0.495957 | 0.49818 | 1.138851 | 6.561136 | 1.502544 |
| Voltage Deviation (pu) | 0.080938 | 0.358553 | 0.37494 | 0.439738 | 0.330684 | 0.302505 | 0.280935 | 0.167852 |
| Time (s) | 9.89 | 11.2237 | 12.35 | 10.78 | 12.7 | 10.59 | 11.994 | 22.42 |
| Items | COOT | GJO | HPO | LSMA | POA | RSA | SCSO | SOA |
|---|---|---|---|---|---|---|---|---|
| (MW) | 56.73424 | 38.2107 | 36.84806 | 78.24469 | 66.54202 | 2.165307 | 15.34358 | 40.87647 |
| (MW) | 86.90402 | 140 | 140 | 24.61071 | 40.97941 | 72.4793 | 137.0081 | 105.3721 |
| (MW) | 23.47437 | 85.04849 | 34.64746 | 77.72378 | 31.34806 | 100 | 21.9077 | 15.24737 |
| (MW) | 24.24789 | 0.155591 | 37.42394 | 8.8394 | 22.88459 | 15.44516 | 58.94462 | 51.81955 |
| (MW) | 71.11909 | 0 | 14.65117 | 71.89589 | 99.94992 | 70.09576 | 29.79057 | 49.48359 |
| (pu) | 1.014407 | 1.032659 | 1.014542 | 1.040268 | 1.021496 | 0.998107 | 1.021559 | 1.0242 |
| (pu) | 1.003701 | 1.029464 | 1.006344 | 1.032852 | 1.012234 | 0.996127 | 1.016798 | 1.017348 |
| (pu) | 1.001659 | 1.019954 | 1.007583 | 1.010254 | 0.99702 | 0.9944 | 0.995242 | 0.991246 |
| (pu) | 1.01599 | 1.016016 | 1.016608 | 1.015819 | 1.01616 | 0.997579 | 1.016431 | 1.016443 |
| (pu) | 1.017618 | 1.016309 | 1.038365 | 0.981946 | 1.009543 | 1.004469 | 1.02433 | 1.016361 |
| (4–7) | 1.011072 | 1.002471 | 1.047192 | 0.983767 | 0.987685 | 0.994753 | 1.02698 | 1.013982 |
| (4–9) | 0.969511 | 0.978497 | 0.948759 | 0.941214 | 0.982657 | 0.96332 | 0.941012 | 0.950879 |
| (5–6) | 0.973489 | 0.926223 | 0.971961 | 0.921935 | 0.950704 | 0.985221 | 0.950169 | 0.944359 |
| (MVAR) | 1.122 × 10−15 | 1.342 × 10−16 | 1.452 × 10−14 | 9.856 × 10−15 | 2.43 × 10−18 | 2.22 × 10−14 | 1.78 × 10−15 | 1.27 × 10−14 |
| Fuel Cost (USD/h) | 9714.967 | 12007.54 | 11992.44 | 8923.21 | 9043.051 | 10379.56 | 12224.1 | 10488.37 |
| Power Losses (MW) | 3.479607 | 4.414777 | 4.570637 | 2.314479 | 2.70401 | 1.185523 | 3.994572 | 3.799099 |
| Voltage Deviation (pu) | 0.032572 | 0.044547 | 0.033617 | 0.034367 | 0.032281 | 0.13911 | 0.03566 | 0.034761 |
| Time (s) | 11.17 | 10.74 | 11.69 | 11.06 | 12.67 | 10.32 | 11.67 | 19.127 |
| Items | COOT | GJO | HPO | LSMA | POA | RSA | SCSO | SOA |
|---|---|---|---|---|---|---|---|---|
| (MW) | 192.0215 | 162.9969 | 195.4545 | 193.0184 | 193.2524 | 141.194 | 177.598 | 191.5900 |
| (MW) | 36.78655 | 36.59235 | 37.05394 | 36.62079 | 36.64604 | 48.6672 | 32.6814 | 37.37917 |
| (MW) | 27.86653 | 64.57128 | 35.81917 | 29.60956 | 30.11561 | 16.17147 | 47.99072 | 13.14186 |
| (MW) | 0.132856 | 0.244825 | 0 | 0.000432 | 0 | 24.22994 | 8.506282 | 9.812656 |
| (MW) | 11.55978 | 1.464105 | 0 | 8.907496 | 8.150998 | 35.56969 | 0 | 16.5847 |
| (pu) | 1.047839 | 1.06 | 1.06 | 1.06 | 1.06 | 1.01601 | 1.06 | 1.06 |
| (pu) | 1.024612 | 1.044424 | 1.039532 | 1.039728 | 1.039569 | 1.001019 | 1.038401 | 1.039804 |
| (pu) | 0.992798 | 1.025107 | 1.014412 | 1.013371 | 1.013683 | 0.982475 | 1.018758 | 1.006805 |
| (pu) | 1.016025 | 1.019745 | 1.014881 | 1.01553 | 1.015322 | 0.985291 | 1.018599 | 1.016864 |
| (pu) | 1.024438 | 1.012836 | 1.01861 | 1.023279 | 1.01441 | 0.982821 | 1.017488 | 1.011079 |
| (4–7) | 1.00257 | 0.984234 | 1.066152 | 0.996172 | 1.043162 | 0.960429 | 0.998169 | 1.006025 |
| (4–9) | 0.996333 | 1.036421 | 0.9 | 1.022018 | 0.945132 | 0.998466 | 1.000417 | 0.975196 |
| (5–6) | 0.972437 | 0.956601 | 1.015417 | 1.007059 | 1.010104 | 1.033504 | 0.988647 | 0.976105 |
| (MVAR) | 1.250 × 10−14 | 1.170 × 10−14 | 0 | 2.17 × 10−14 | 2.216 × 10−14 | 2.220 × 10−14 | 1.641 × 10−17 | 6.906 × 10−15 |
| Objective Functions | 8115.557 | 8183.349 | 8109.171 | 8107.896 | 8106.371 | 8394.928 | 8136.388 | 8120.729 |
| Fuel Cost (USD/h) | 8092.53 | 8162.663 | 8082.842 | 8081.42 | 8081.095 | 8307.168 | 8113.44 | 8095.161 |
| Power Losses (MW) | 9.367238 | 6.869502 | 9.327685 | 9.156709 | 9.165079 | 6.832808 | 7.776665 | 9.508475 |
| Voltage Deviation (pu) | 0.042924 | 0.069475 | 0.076715 | 0.0816 | 0.06944 | 0.21886 | 0.073951 | 0.065511 |
| Time (s) | 9.84 | 13.68 | 11.46 | 11.11 | 12.5 | 10.4 | 11.26 | 18.58 |
| Items | COOT | GJO | HPO | LSMA | POA | RSA | SCSO | SOA |
|---|---|---|---|---|---|---|---|---|
| (MW) | 193.5845 | 180.49407 | 193.33818 | 193.59468 | 193.2785 | 145.7119 | 170.8183 | 189.4911 |
| (MW) | 36.72527 | 0 | 36.64361 | 36.4865 | 36.64462 | 37.25915 | 18.91234 | 31.0333 |
| (MW) | 31.24205 | 69.69709 | 30.29847 | 32.23486 | 30.11637 | 60.74761 | 46.6554 | 26.13053 |
| (MW) | 0.001082 | 5.720682 | 0 | 2.51 × 10−9 | 0 | 16.45116 | 6.012253 | 9.001716 |
| (MW) | 6.656068 | 9.862208 | 7.997534 | 5.848945 | 8.125942 | 5.174346 | 23.28307 | 12.27411 |
| (pu) | 1.059998 | 1.06 | 1.06 | 1.06 | 1.06 | 1.016093 | 1.06 | 1.06 |
| (pu) | 1.039893 | 1.038542 | 1.039565 | 1.039456 | 1.039491 | 0.991845 | 1.040546 | 1.037875 |
| (pu) | 1.013661 | 1.028002 | 1.009789 | 1.013851 | 1.013812 | 0.991781 | 1.020862 | 1.002555 |
| (pu) | 1.015953 | 0.989869 | 1.014682 | 1.014984 | 1.015319 | 0.986511 | 1.014955 | 1.019656 |
| (pu) | 1.01721 | 1.019496 | 1.033687 | 1.029013 | 1.020388 | 1.001773 | 1.009211 | 0.999885 |
| (4–7) | 1.02359 | 0.977262 | 0.9 | 1.069538 | 1.051967 | 1.066974 | 1.017782 | 0.990329 |
| (4–9) | 0.984422 | 1.027489 | 1.099999 | 0.927031 | 0.945896 | 0.987889 | 0.961107 | 0.924403 |
| (5–6) | 0.993893 | 1.025831 | 1.010783 | 1.002535 | 1.006555 | 0.9909 | 0.979511 | 0.969252 |
| (MVAR) | 2.021 × 10−14 | 1.5587 × 10−16 | 1.55978 × 10−14 | 7.3102 × 10−16 | 0 | 2.220 × 10−14 | 5.927 × 10−15 | 2.028 × 10−15 |
| Objective Functions | 8107.453 | 8502.7213 | 8114.69152 | 8107.0404 | 8106.437 | 8303.238 | 8225.998 | 8126.254 |
| Fuel Cost (USD/h) | 8082.077 | 8472.77 | 8085.404 | 8081.216 | 8081.022 | 8254.88 | 8205.161 | 8101.703 |
| Power Losses (MW) | 9.209041 | 6.774051 | 9.277797 | 9.164991 | 9.165493 | 6.344187 | 6.681433 | 8.930808 |
| Voltage Deviation (pu) | 0.069581 | 0.164027 | 0.107256 | 0.074943 | 0.070824 | 0.300865 | 0.074756 | 0.066895 |
| Time (s) | 11.758 | 12.14 | 11.29 | 11.64 | 12.82 | 10.32 | 11.78 | 20.21 |
| Items | COOT | GJO | HPO | LSMA | POA | RSA | SCSO | SOA |
|---|---|---|---|---|---|---|---|---|
| (MW) | 197.7838 | 371.690 | 142.5807 | 167.437 | 120.455 | 425.759 | 454.697 | 233.953 |
| (MW) | 31.24513 | 100 | 100 | 78.61242 | 57.30494 | 96.56606 | 6.909926 | 75.69572 |
| (MW) | 56.93642 | 112.6899 | 51.99754 | 110.0574 | 48.50211 | 99.89622 | 43.97356 | 103.7388 |
| (MW) | 59.77353 | 28.81841 | 100 | 78.61242 | 81.38164 | 99.82272 | 48.52389 | 67.52995 |
| (MW) | 504.3633 | 252.0763 | 476.7618 | 432.3683 | 461.5699 | 327.1145 | 372.6451 | 420.6549 |
| (MW) | 66.66147 | 21.2803 | 82.70673 | 78.61242 | 99.47932 | 100 | 35.79731 | 59.3668 |
| (MW) | 350.2702 | 391.6082 | 325.7042 | 322.3109 | 372.0019 | 137.6043 | 319.1894 | 307.3434 |
| (pu) | 1.048887 | 1.047444 | 1.069788 | 1.057225 | 0.984398 | 1.004495 | 0.979297 | 1.04642 |
| (pu) | 1.024585 | 1.039486 | 1.060676 | 1.057225 | 0.981031 | 1.001261 | 0.965505 | 1.045545 |
| (pu) | 1.019626 | 1.050245 | 1.04188 | 1.057225 | 0.979223 | 0.999685 | 0.983364 | 1.048618 |
| (pu) | 1.028053 | 1.045172 | 1.01975 | 1.057225 | 1.000974 | 0.998841 | 1.046333 | 1.056115 |
| (pu) | 1.029975 | 1.076081 | 1.030599 | 1.057225 | 1.027746 | 1.018083 | 1.09642 | 1.048946 |
| (pu) | 1.012998 | 1.047681 | 1.02844 | 1.057225 | 0.997744 | 0.996577 | 1.026543 | 1.026946 |
| (pu) | 1.035543 | 1.061038 | 1.071861 | 1.057225 | 1.000793 | 0.998037 | 1.00491 | 1.040067 |
| (4–18) | 1.058144 | 0.947804 | 0.949381 | 1.057225 | 0.996549 | 1.005289 | 0.936907 | 1.041311 |
| (4–18) | 0.970199 | 1.013505 | 1.028492 | 1.057225 | 1.000884 | 1.000067 | 0.911137 | 1.000879 |
| (21–20) | 1.040849 | 1.066533 | 0.977381 | 1.057225 | 1.03221 | 1.007842 | 0.967188 | 1.047449 |
| (24–25) | 0.970862 | 1.06634 | 0.9 | 1.057225 | 0.96404 | 0.999705 | 1.052234 | 0.991579 |
| (24–25) | 0.977253 | 1.088629 | 0.909488 | 1.057225 | 0.955274 | 1.0002 | 1.037244 | 1.046058 |
| (24–26) | 0.990529 | 0.953116 | 1.081878 | 1.057225 | 1.023043 | 0.996146 | 1.070401 | 1.027622 |
| (7–29) | 0.947611 | 1.096667 | 0.912128 | 1.057225 | 0.974603 | 1.001424 | 1.078433 | 1.041304 |
| (34–32) | 1.001128 | 1.034269 | 1.013036 | 1.057225 | 0.993301 | 1.028964 | 1.000778 | 1.031106 |
| (11–41) | 0.947226 | 0.915234 | 1.1 | 1.057225 | 0.929266 | 0.993404 | 1.08784 | 0.980267 |
| (15–45) | 0.976558 | 0.956786 | 1.1 | 1.057225 | 0.943817 | 0.998996 | 0.973629 | 1.010064 |
| (14–46) | 0.964372 | 0.976524 | 0.956153 | 1.057225 | 0.971547 | 0.999587 | 1.077907 | 1.012034 |
| (10–51) | 1.063189 | 1.049839 | 1.096226 | 1.057225 | 0.991905 | 0.997932 | 0.913759 | 1.030253 |
| (13–49) | 0.941266 | 0.965933 | 0.980817 | 1.057225 | 0.966859 | 0.9957 | 0.919586 | 1.015465 |
| (11–43) | 1.008708 | 0.996256 | 0.941791 | 1.057225 | 0.922381 | 0.992983 | 0.910013 | 0.990072 |
| (40–56) | 1.021312 | 1.0381 | 0.900003 | 1.057225 | 1.023472 | 0.986722 | 1.048906 | 0.969576 |
| (39–57) | 0.956721 | 1.061383 | 1.052962 | 1.057225 | 0.984479 | 0.997449 | 0.924498 | 1.019591 |
| (9–55) | 1.033859 | 1.021458 | 1.1 | 1.057225 | 1.015375 | 1.021489 | 1.005122 | 1.043914 |
| (MVAR) | 18.36787 | 3.828557 | 0 | 23.58372 | 14.00844 | 30 | 8.58643 | 20.09548 |
| (MVAR) | 10.63048 | 20.57741 | 9.836345 | 23.58372 | 12.66613 | 30 | 21.6348 | 24.9082 |
| (MVAR) | 14.86012 | 7.538395 | 8.378733 | 23.58372 | 19.40512 | 30 | 13.24130 | 22.9107 |
| Fuel Cost (USD/h) | 42040.09 | 48929.76 | 42243.82 | 42970.85 | 40687.44 | 51502.33 | 50391.52 | 43471.69 |
| Power Losses (MW) | 19.95473 | 29.79418 | 45.48402 | 17.21084 | 23.40391 | 59.49587 | 55.70792 | 35.89089 |
| Voltage Deviation (pu) | 0.895417 | 1.485768 | 1.502203 | 2.546091 | 1.01512 | 1.969187 | 1.800056 | 1.487702 |
| Time (s) | 388.2 | 521.06 | 477.71 | 51.31 | 469.76 | 375.34 | 657.12 | 881.29 |
| Items | COOT | GJO | HPO | LSMA | POA | RSA | SCSO | SOA |
|---|---|---|---|---|---|---|---|---|
| (MW) | 367.3958 | 502.8752 | 26.61482 | 245.443 | 188.6494 | 577.923 | 527.628 | 305.193 |
| (MW) | 45.55037 | 43.33367 | 62.04805 | 100 | 77.10654 | 98.63242 | 73.88113 | 63.83717 |
| (MW) | 101.9771 | 6.952017 | 139.6707 | 99.40716 | 107.9492 | 96.88607 | 138.0824 | 96.19934 |
| (MW) | 55.38195 | 34.46028 | 0.009616 | 90.80443 | 77.10654 | 91.1916 | 70.47633 | 66.0404 |
| (MW) | 359.7809 | 199.4968 | 550 | 271.8845 | 424.086 | 192.3662 | 15.37014 | 417.5567 |
| (MW) | 43.08224 | 95.36671 | 100 | 51.24983 | 77.10654 | 98.62073 | 81.71518 | 68.3154 |
| (MW) | 298.9079 | 396.3917 | 404.7581 | 409.7099 | 316.1368 | 147.2975 | 390.0653 | 255.7295 |
| (pu) | 1.042538 | 1.1 | 1.085981 | 1.00969 | 1.054213 | 0.998668 | 1.093626 | 1.040023 |
| (pu) | 1.036595 | 1.07494 | 1.073359 | 1.008916 | 1.054213 | 0.998175 | 1.084741 | 1.024141 |
| (pu) | 1.031164 | 1.053998 | 1.046523 | 1.011108 | 1.054213 | 1.005981 | 1.064192 | 1.024557 |
| (pu) | 1.033186 | 1.065752 | 0.997431 | 1.032578 | 1.054213 | 0.997352 | 1.019788 | 1.016406 |
| (pu) | 1.04704 | 1.081742 | 0.95378 | 1.059654 | 1.054213 | 1.005464 | 1.013539 | 1.021042 |
| (pu) | 1.020408 | 1.064906 | 0.961834 | 1.024166 | 1.054213 | 0.995451 | 1.009436 | 1.006408 |
| (pu) | 1.026629 | 1.084197 | 1.025306 | 1.028605 | 1.054213 | 0.996747 | 1.049852 | 1.030716 |
| (4–18) | 1.042645 | 0.917592 | 1.1 | 0.954046 | 1.054213 | 0.994249 | 1.097842 | 0.996223 |
| (4–18) | 1.060135 | 0.9989 | 1.095099 | 1.04727 | 1.054213 | 1.00528 | 0.989782 | 1.016827 |
| (21–20) | 0.984235 | 1.1 | 0.900853 | 1.003333 | 1.054213 | 0.998001 | 1.080062 | 1.032004 |
| (24–25) | 1.04114 | 1.043938 | 0.990581 | 1.02104 | 1.054213 | 0.990241 | 0.959514 | 0.988035 |
| (24–25) | 1.002672 | 0.936991 | 0.9 | 0.952104 | 1.054213 | 0.99943 | 0.927372 | 1.009631 |
| (24–26) | 1.024837 | 1.055624 | 0.989079 | 1.002447 | 1.054213 | 0.97587 | 1.094129 | 1.001701 |
| (7–29) | 0.965366 | 0.991475 | 1.022613 | 1.023964 | 1.054213 | 0.98583 | 0.922529 | 0.977251 |
| (34–32) | 1.020165 | 1.023924 | 1.015032 | 1.042105 | 1.054213 | 1.018907 | 1.009522 | 1.047081 |
| (11–41) | 1.016565 | 0.934885 | 0.9 | 0.97541 | 1.054213 | 0.998228 | 0.90391 | 1.00784 |
| (15–45) | 0.94758 | 0.975701 | 1.015761 | 0.92678 | 1.054213 | 1.000497 | 1.027763 | 0.993082 |
| (14–46) | 0.982257 | 1.035633 | 0.900006 | 0.9728 | 1.054213 | 1.006188 | 0.993364 | 0.975842 |
| (10–51) | 0.95562 | 0.9733 | 1.072133 | 1.063133 | 1.054213 | 1.001608 | 1.00022 | 1.025286 |
| (13–49) | 0.98052 | 0.926186 | 0.900336 | 0.90975 | 1.054213 | 0.999628 | 1.073005 | 0.966189 |
| (11–43) | 0.999161 | 1.019114 | 0.937224 | 0.985258 | 1.054213 | 0.99522 | 1.078198 | 0.955134 |
| (40–56) | 0.961773 | 0.933596 | 1.088143 | 1.048763 | 1.054213 | 0.993784 | 0.900907 | 1.028046 |
| (39–57) | 1.002686 | 1.045105 | 0.9 | 0.947493 | 1.054213 | 0.983648 | 1.056531 | 0.965162 |
| (9–55) | 0.990639 | 1.095884 | 0.9 | 1.01055 | 1.054213 | 0.982561 | 0.966574 | 1.004182 |
| (MVAR) | 7.330008 | 3.517719 | 25.20328 | 13.7767 | 23.13196 | 30 | 10.48645 | 19.13057 |
| (MVAR) | 13.9093 | 1.614847 | 9.225315 | 16.9723 | 23.13196 | 30 | 9.489179 | 22.32273 |
| (MVAR) | 12.49768 | 2.55233 | 29.984736 | 11.14232 | 23.13196 | 30 | 29.89042 | 20.20811 |
| Fuel Cost (USD/h) | 47221.91 | 54746.02 | 45980.64 | 44621.4 | 43062.37 | 61885.15 | 61914.4 | 45076 |
| Power Losses (MW) | 27.86184 | 40.78486 | 38.91329 | 17.688 | 17.34087 | 74.24726 | 65.2568 | 28.78647 |
| Voltage Deviation (pu) | 1.232325 | 1.776749 | 1.494146 | 1.082698 | 2.530102 | 2.088162 | 1.767814 | 1.140811 |
| Items | COOT | GJO | HPO | LSMA | POA | RSA | SCSO | SOA |
|---|---|---|---|---|---|---|---|---|
| (MW) | 421.1214 | 525.4485 | 358.60363 | 188.3940 | 320.4316 | 573.5604 | 594.3406 | 311.848 |
| (MW) | 72.25687 | 12.98853 | 90.75598 | 77.12462 | 86.46992 | 99.98832 | 0 | 74.3561 |
| (MW) | 88.35667 | 12.13086 | 140 | 107.9745 | 82.74629 | 109.6236 | 28.6272 | 89.80432 |
| (MW) | 28.03546 | 62.41389 | 59.692 | 77.12462 | 25.79468 | 99.99411 | 74.46495 | 76.8283 |
| (MW) | 352.0251 | 490.2188 | 550 | 424.1854 | 406.7538 | 127.9425 | 331.5351 | 365.9131 |
| (MW) | 61.77203 | 12.80034 | 99.98592 | 77.12462 | 71.12463 | 100 | 9.145451 | 59.96798 |
| (MW) | 254.0532 | 170.3655 | 0.007318 | 316.2109 | 279.1839 | 192.2922 | 254.1349 | 291.7019 |
| (pu) | 1.022639 | 1.075929 | 1.1 | 1.054249 | 1.023386 | 1.013123 | 0.955836 | 1.06744 |
| (pu) | 1.013317 | 1.057024 | 1.091839 | 1.054249 | 1.015561 | 0.99666 | 0.920465 | 1.05153 |
| (pu) | 1.008901 | 1.061775 | 1.068392 | 1.054249 | 1.007436 | 0.999425 | 0.939305 | 1.032994 |
| (pu) | 1.016556 | 1.067814 | 1.029314 | 1.054249 | 1.00075 | 1.00272 | 0.9 | 1.017289 |
| (pu) | 1.039839 | 1.1 | 1.020164 | 1.054249 | 1.006194 | 1.013188 | 0.97823 | 1.0183 |
| (pu) | 1.008448 | 1.062705 | 1.00434 | 1.054249 | 0.994658 | 0.997722 | 0.953705 | 1.002052 |
| (pu) | 1.017573 | 1.067726 | 1.022264 | 1.054249 | 1.026377 | 1.0044 | 0.963754 | 1.022894 |
| (4–18) | 1.040873 | 1.037222 | 1.1 | 1.054249 | 1.056896 | 1.001071 | 0.9820 | 1.006171 |
| (4–18) | 0.963618 | 1.074576 | 0.973951 | 1.054249 | 0.990877 | 0.994484 | 0.9000 | 1.014352 |
| (21–20) | 0.983409 | 1.078305 | 0.98273 | 1.054249 | 0.968187 | 0.964269 | 0.9000 | 1.002956 |
| (24–25) | 1.041545 | 1.087195 | 1.1 | 1.054249 | 0.954261 | 0.98741 | 0.9000 | 0.996873 |
| (24–25) | 1.023486 | 0.925179 | 1.1 | 1.054249 | 1.1 | 1.00195 | 0.9713 | 1.005973 |
| (24–26) | 0.993722 | 1.073618 | 0.998933 | 1.054249 | 1.048433 | 1.002152 | 0.9000 | 0.988807 |
| (7–29) | 0.983896 | 0.987871 | 0.979029 | 1.054249 | 0.96581 | 1.028714 | 0.9263 | 0.979444 |
| (34–32) | 0.992286 | 1.050329 | 1.035477 | 1.054249 | 1.048452 | 1.027416 | 0.9000 | 1.051059 |
| (11–41) | 0.976077 | 1.049094 | 0.9 | 1.054249 | 0.987147 | 0.99798 | 0.9907 | 0.987646 |
| (15–45) | 0.969508 | 0.963389 | 0.965711 | 1.054249 | 0.966374 | 0.993585 | 1.0186 | 0.985214 |
| (14–46) | 0.943704 | 1.03972 | 1.099498 | 1.054249 | 0.96269 | 0.999218 | 0.9000 | 0.947937 |
| (10–51) | 0.955431 | 1.013208 | 0.984817 | 1.054249 | 0.956463 | 0.975024 | 0.9000 | 0.978016 |
| (13–49) | 0.956819 | 1.049629 | 0.905424 | 1.054249 | 0.92454 | 1.0013 | 0.9000 | 0.972732 |
| (11–43) | 0.974798 | 1.022256 | 0.934631 | 1.054249 | 0.927742 | 0.998117 | 0.9064 | 0.988604 |
| (40–56) | 1.026217 | 0.939216 | 1.1 | 1.054249 | 0.971578 | 0.9868 | 0.9519 | 1.017982 |
| (39–57) | 0.951803 | 0.9 | 0.9 | 1.054249 | 0.914743 | 0.999575 | 0.9720 | 0.970088 |
| (9–55) | 0.987809 | 1.046058 | 1.020461 | 1.054249 | 0.992554 | 0.996514 | 0.9000 | 0.982761 |
| (MVAR) | 3.15308 | 15.8537 | 1.82 × 10−7 | 23.13738 | 7.5638 | 30 | 7.73267 | 19.0887 |
| (MVAR) | 13.1228 | 11.17404 | 24.2134 | 23.13738 | 25.109 | 30 | 11.2909 | 20.5717 |
| (MVAR) | 14.8217 | 0.578587 | 20.6549 | 23.13738 | 18.3045 | 30 | 0 | 15.2484 |
| Fuel Cost (USD/h) | 49437.71 | 55266.44 | 52806.22 | 43060.77 | 45118.17 | 62449.96 | 59709 | 45062.7 |
| Power Losses (MW) | 50.50726 | 35.68396 | 72.51459 | 17.33857 | 45.76651 | 69.3365 | 94.990 | 28.76144 |
| Voltage Deviation (pu) | 0.900456 | 1.681832 | 1.101717 | 2.53029 | 0.755485 | 1.965747 | 2.42513 | 0.961458 |
| Items | COOT | GJO | HPO | LSMA | POA | RSA | SCSO | SOA |
|---|---|---|---|---|---|---|---|---|
| (MW) | 143.623 | 157.8655 | 136.1501 | 164.7678 | 121.0508 | 516.7867 | 300.4537 | 163.6008 |
| (MW) | 95.50346 | 96.66898 | 92.77499 | 78.80253 | 99.49578 | 58.61703 | 99.20256 | 77.66144 |
| (MW) | 51.6136 | 34.16096 | 52.82851 | 110.3235 | 45.9514 | 93.78267 | 15.56203 | 102.953 |
| (MW) | 45.9964 | 81.04082 | 17.42949 | 78.80253 | 42.58585 | 98.92257 | 27.96472 | 82.65552 |
| (MW) | 493.3967 | 546.2633 | 522.5906 | 433.4139 | 507.3556 | 249.1353 | 425.4817 | 438.6529 |
| (MW) | 77.41605 | 43.24442 | 53.8094 | 78.80253 | 56.28702 | 91.10879 | 15.57721 | 76.99095 |
| (MW) | 360.5917 | 314.5936 | 390.0989 | 323.0904 | 369.7469 | 181.8416 | 394.9684 | 324.7219 |
| (pu) | 1.010821 | 1.095558 | 1.030438 | 1.057605 | 1.069032 | 1.016942 | 1.089165 | 1.049457 |
| (pu) | 1.00752 | 1.089988 | 1.01893 | 1.057605 | 1.058611 | 0.992543 | 1.069507 | 1.044066 |
| (pu) | 1.008595 | 1.078525 | 1.033196 | 1.057605 | 1.036323 | 1.002037 | 1.015472 | 1.052305 |
| (pu) | 1.019076 | 1.084493 | 1.043557 | 1.057605 | 1.031085 | 0.991385 | 0.945824 | 1.05237 |
| (pu) | 1.03088 | 1.061628 | 1.089941 | 1.057605 | 1.017217 | 1.003066 | 0.918915 | 1.054463 |
| (pu) | 1.006087 | 1.043752 | 1.058084 | 1.057605 | 1.013366 | 0.981323 | 0.94846 | 1.041638 |
| (pu) | 1.027734 | 1.070866 | 1.070544 | 1.057605 | 1.056079 | 1.000824 | 1.025206 | 1.060138 |
| (4–18) | 1.026778 | 0.902624 | 1.066358 | 1.057605 | 0.9 | 0.99679 | 0.98803 | 1.042515 |
| (4–18) | 0.988586 | 1.1 | 0.972051 | 1.057605 | 1.035692 | 0.982485 | 0.952147 | 1.033824 |
| (21–20) | 0.961711 | 1.049479 | 0.900006 | 1.057605 | 1.037126 | 0.973817 | 0.935748 | 1.026349 |
| (24–25) | 0.988476 | 0.969389 | 1.000309 | 1.057605 | 0.900434 | 0.990506 | 0.9 | 1.01238 |
| (24–25) | 1.030513 | 0.999585 | 1.087473 | 1.057605 | 0.970427 | 1.044842 | 0.96527 | 1.071951 |
| (24–26) | 0.973038 | 0.937815 | 1.099902 | 1.057605 | 1.035169 | 0.987916 | 0.919489 | 1.019389 |
| (7–29) | 0.991395 | 1.003775 | 0.98553 | 1.057605 | 1.001553 | 1.005509 | 0.946868 | 1.010111 |
| (34–32) | 1.024185 | 1.06815 | 0.993316 | 1.057605 | 1.04226 | 1.008054 | 1.062274 | 1.039037 |
| (11–41) | 0.986205 | 1.030859 | 1.071105 | 1.057605 | 1.027471 | 0.965091 | 1.062132 | 0.984209 |
| (15–45) | 0.997118 | 0.975627 | 1.1 | 1.057605 | 0.984413 | 1.037131 | 0.923144 | 1.024104 |
| (14–46) | 0.950359 | 0.968253 | 0.953752 | 1.057605 | 0.993008 | 0.989257 | 0.944164 | 1.006946 |
| (10–51) | 0.97996 | 1.013855 | 1.075006 | 1.057605 | 0.959907 | 0.987179 | 0.990935 | 1.067964 |
| (13–49) | 0.97179 | 0.991058 | 0.9 | 1.057605 | 0.958867 | 0.99701 | 1.026386 | 1.008685 |
| (11–43) | 0.944231 | 0.987932 | 1.014904 | 1.057605 | 0.970531 | 0.954439 | 0.947065 | 0.985541 |
| (40–56) | 0.979475 | 0.919486 | 0.935276 | 1.057605 | 0.96477 | 0.987912 | 0.961167 | 0.999985 |
| (39–57) | 0.98793 | 0.980401 | 0.980505 | 1.057605 | 0.944449 | 0.998591 | 0.925594 | 1.012483 |
| (9–55) | 1.005002 | 1.000079 | 1.038643 | 1.057605 | 1.02328 | 1.055628 | 1.00378 | 1.04901 |
| (MVAR) | 23.0086 | 2.6995373 | 0.104336 | 23.64076 | 19.70416 | 30 | 19.75618 | 24.3374 |
| (MVAR) | 22.5812 | 19.99087 | 15.12682 | 23.64076 | 16.51699 | 30 | 28.1742 | 24.9488 |
| (MVAR) | 13.9403 | 3.345749 | 14.42611 | 23.64076 | 26.39929 | 30 | 28.9131 | 25.81277 |
| Objective Functions | 41976.43 | 43824.11 | 42223.671 | 64314.49 | 41764.3 | 63232.87 | 45964.76 | 42897.4 |
| Fuel Cost (USD/h) | 41783.88 | 42122.54 | 41825.63 | 42965.23 | 40760.63 | 56355.88 | 44666.85 | 42682.41 |
| Power Losses (MW) | 41.4021 | 24.90775 | 57.85032 | 17.20324 | 26.13897 | 42.46369 | 29.02817 | 38.0977 |
| Voltage Deviation (pu) | 1.095638 | 1.774337 | 1.431168 | 2.548151 | 1.161998 | 2.246715 | 1.914592 | 1.368907 |
| Items | COOT | GJO | HPO | LSMA | POA | RSA | SCSO | SOA |
|---|---|---|---|---|---|---|---|---|
| (MW) | 157.0896 | 322.5358 | 168.3039 | 153.4498 | 105.9981 | 445.3433 | 419.376 | 216.2357 |
| (MW) | 47.48924 | 23.25643 | 78.55071 | 99.9776 | 79.16808 | 100 | 47.45904 | 59.13851 |
| (MW) | 73.52258 | 57.1142 | 109.971 | 42.50658 | 47.43168 | 102.246 | 56.53641 | 107.2786 |
| (MW) | 71.36369 | 55.55387 | 78.55071 | 71.92552 | 10.38385 | 98.78829 | 76.79583 | 68.17841 |
| (MW) | 481.9199 | 408.7232 | 432.0289 | 447.7161 | 550 | 205.9314 | 433.7121 | 391.9606 |
| (MW) | 40.78315 | 23.4726 | 78.55071 | 76.92445 | 80.99457 | 99.97366 | 78.52864 | 80.36427 |
| (MW) | 395.5245 | 379.6115 | 322.0579 | 370.6479 | 369.5153 | 233.0069 | 169.9581 | 342.4249 |
| (pu) | 1.039707 | 1.063608 | 1.057101 | 1.003219 | 1.012285 | 1.003658 | 1.00281 | 1.043929 |
| (pu) | 1.021049 | 1.048051 | 1.057101 | 0.996317 | 1.013079 | 0.998963 | 0.99439 | 1.037034 |
| (pu) | 1.013695 | 1.040502 | 1.057101 | 1.001063 | 1.018794 | 1.013156 | 0.98623 | 1.047918 |
| (pu) | 1.012959 | 1.015672 | 1.057101 | 1.004153 | 1.017731 | 0.999136 | 1.012292 | 1.047485 |
| (pu) | 1.019015 | 1.029036 | 1.057101 | 1.00482 | 1.048083 | 0.998688 | 1.039675 | 1.06055 |
| (pu) | 1.006806 | 1.005213 | 1.057101 | 0.993639 | 1.018648 | 0.991483 | 1.001037 | 1.045169 |
| (pu) | 1.044617 | 1.039267 | 1.057101 | 1.028938 | 1.02962 | 0.99997 | 0.991365 | 1.066996 |
| (4–18) | 0.982872 | 0.999949 | 1.057101 | 0.91143 | 1.063171 | 1.00971 | 1.008624 | 1.01952 |
| (4–18) | 0.967336 | 1.073089 | 1.057101 | 0.992341 | 1.026559 | 1.004591 | 0.991413 | 1.021341 |
| (21–20) | 0.996597 | 0.998337 | 1.057101 | 0.987006 | 0.9 | 1.013441 | 0.946955 | 1.054483 |
| (24–25) | 1.061537 | 1.066385 | 1.057101 | 1.029215 | 0.931084 | 0.996408 | 0.953579 | 1.00248 |
| (24–25) | 1.070802 | 0.9 | 1.057101 | 1.033502 | 0.994979 | 1.054513 | 1.012286 | 1.042586 |
| (24–26) | 1.078596 | 1.041821 | 1.057101 | 1.037292 | 0.986429 | 0.995274 | 1.025393 | 0.988943 |
| (7–29) | 1.015138 | 0.906204 | 1.057101 | 0.977811 | 0.96218 | 0.997808 | 0.953248 | 1.006311 |
| (34–32) | 1.043536 | 1.06632 | 1.057101 | 1.051063 | 0.957042 | 1.001245 | 1.039402 | 1.03881 |
| (11–41) | 0.922432 | 0.96831 | 1.057101 | 0.955169 | 0.96859 | 1.00914 | 0.969531 | 1.0052 |
| (15–45) | 0.973685 | 1.008302 | 1.057101 | 0.913597 | 0.986897 | 1.016269 | 0.92691 | 1.005755 |
| (14–46) | 0.912198 | 0.9 | 1.057101 | 0.95304 | 0.915573 | 1.006454 | 0.927957 | 1.018402 |
| (10–51) | 0.980815 | 0.924335 | 1.057101 | 1.040334 | 1.1 | 0.999182 | 0.949914 | 1.015991 |
| (13–49) | 1.012088 | 0.916659 | 1.057101 | 0.952983 | 0.906462 | 1.002239 | 0.964772 | 1.004249 |
| (11–43) | 1.003818 | 1.056396 | 1.057101 | 0.917139 | 1.029909 | 1.00369 | 0.924282 | 1.023534 |
| (40–56) | 0.980575 | 0.926906 | 1.057101 | 1.026154 | 0.9 | 1.007135 | 0.99156 | 1.004644 |
| (39–57) | 1.03927 | 1.072478 | 1.057101 | 0.907699 | 1.025613 | 0.988551 | 0.907312 | 0.982117 |
| (9–55) | 1.007899 | 1.037999 | 1.057101 | 1.013152 | 0.973004 | 0.996485 | 0.985401 | 1.044155 |
| (MVAR) | 17.30864 | 9.431689 | 23.5652 | 22.4933 | 19.41307 | 30 | 11.55227 | 23.69138 |
| (MVAR) | 20.1859 | 4.378543 | 23.56521 | 21.80043 | 7.7245948 | 30 | 19.81482 | 23.25284 |
| (MVAR) | 14.56342 | 0 | 23.56521 | 5.31018 | 4.9146352 | 30 | 16.33104 | 22.1113 |
| Objective Functions | 42310.05 | 47363.09 | 64312.7 | 42337.87 | 41380.89 | 63175.39 | 49580.09 | 43524.05 |
| Fuel Cost (USD/h) | 42110 | 44739.72 | 42972.97 | 41614.88 | 40971 | 52672.29 | 49401.58 | 43312.4 |
| Power Losses (MW) | 41.29439 | 19.79479 | 17.21373 | 29.29512 | 28.98564 | 50.29164 | 33.81916 | 36.88689 |
| Voltage Deviation (pu) | 1.090954 | 1.611049 | 2.545424 | 1.108771 | 1.265823 | 2.102887 | 1.108747 | 1.343105 |
| Time (s) | 460.23 | 574.68 | 444.36 | 57.43 | 416.94 | 415.28 | 589.99 | 855.862 |
Disclaimer/Publisher’s Note: The statements, opinions and data contained in all publications are solely those of the individual author(s) and contributor(s) and not of MDPI and/or the editor(s). MDPI and/or the editor(s) disclaim responsibility for any injury to people or property resulting from any ideas, methods, instructions or products referred to in the content. |
© 2023 by the authors. Licensee MDPI, Basel, Switzerland. This article is an open access article distributed under the terms and conditions of the Creative Commons Attribution (CC BY) license (https://creativecommons.org/licenses/by/4.0/).
Share and Cite
Ali, M.H.; El-Rifaie, A.M.; Youssef, A.A.F.; Tulsky, V.N.; Tolba, M.A. Techno-Economic Strategy for the Load Dispatch and Power Flow in Power Grids Using Peafowl Optimization Algorithm. Energies 2023, 16, 846. https://doi.org/10.3390/en16020846
Ali MH, El-Rifaie AM, Youssef AAF, Tulsky VN, Tolba MA. Techno-Economic Strategy for the Load Dispatch and Power Flow in Power Grids Using Peafowl Optimization Algorithm. Energies. 2023; 16(2):846. https://doi.org/10.3390/en16020846
Chicago/Turabian StyleAli, Mohammed Hamouda, Ali M. El-Rifaie, Ahmed A. F. Youssef, Vladimir N. Tulsky, and Mohamed A. Tolba. 2023. "Techno-Economic Strategy for the Load Dispatch and Power Flow in Power Grids Using Peafowl Optimization Algorithm" Energies 16, no. 2: 846. https://doi.org/10.3390/en16020846
APA StyleAli, M. H., El-Rifaie, A. M., Youssef, A. A. F., Tulsky, V. N., & Tolba, M. A. (2023). Techno-Economic Strategy for the Load Dispatch and Power Flow in Power Grids Using Peafowl Optimization Algorithm. Energies, 16(2), 846. https://doi.org/10.3390/en16020846

