Research on Deployment Scheme and Routing Optimization Algorithm of Distribution Cable Condition Monitoring Devices
Abstract
:1. Introduction
2. Deployment Scheme of Condition Monitoring Devices for Distribution Cables
3. Routing System Modeling
- (1)
- The routing nodes adopt a static deployment method and cannot be moved after deployment. It is assumed that each node can perceive its own location information.
- (2)
- The base station is located outside the middle area of the sensor network, and its position is also fixed. Therefore, according to the symmetry, only the network characteristics located on one side of the base station are studied.
- (3)
- The base station has infinite energy.
- (4)
- Each sensor node is an isomorphic node with the same initial energy; the node energy is known and limited.
- (5)
- Cluster head nodes know each other’s location information and the distance between themselves and the base station.
3.1. Router Network Model
3.2. Energy Consumption Model
3.3. Energy Consumption Inside the Cluster
4. Isosceles Triangle Non-uniform Deployment Algorithm Based on IMP-LEACH
4.1. Determination of the Clustering Mode of the Network
4.2. Determination of the Node Density in the Cluster
4.3. Selection of Custer Head Nodes
4.4. Deployment of Nodes in the Cluster
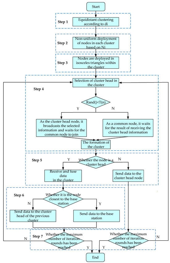
4.5. Non-Uniform Deployment Algorithm of Isosceles Triangle Based on IMP-LEACH
5. Simulations and Results
5.1. Simulation Analysis
5.2. Economic Comparison
6. Conclusions
- (1)
- In this paper, an isosceles triangle non-uniform deployment algorithm based on IMP-LEACH is proposed. According to the network scale and energy consumption model, the algorithm solves the clustering distance and node density of the network and then evenly partitions the network and deploys the routing nodes in clusters in an isosceles triangle according to the node density function. It can not only eliminate the “energy hole” phenomenon of the nodes near the base station but also ensure that the routing coverage rate of the distribution cables is always maintained above 200%.
- (2)
- By optimizing the distribution of routing cluster head nodes in the network, node density in the cluster, and node deployment mode in the cluster, the isosceles triangle non-uniform deployment algorithm based on IMP-LEACH can efficiently balance the energy consumption of each node in the network, improve the energy utilization rate of the network, and extend the lifetime of the network at least twice. The longer the cable is, the greater the optimization effect.
- (3)
- It is usually more economical to acquire data with a base station than with a demodulator. The longer the cable is, the greater the savings.
Author Contributions
Funding
Data Availability Statement
Conflicts of Interest
References
- Enjavimadar, M.; Rastegar, M. Optimal reliability-centered maintenance strategy based on the failure modes and effect analysis in power distribution systems. Electr. Power Syst. Res. 2021, 203, 107647. [Google Scholar] [CrossRef]
- Shaalan, E.M.; Ward, S.A.; Youssef, A. Analysis of a Practical Study for Under-Ground Cable Faults Causes. In Proceedings of the 2021 22nd International Middle East Power Systems Conference (MEPCON), Assiut, Egypt, 14–16 December 2021. [Google Scholar]
- Huang, Z. Cause Analysis of External Force Damage of Transmission Line and Preventive Measures. Rural Electrif. 2022, 10, 85–87. [Google Scholar]
- Li, L. Research on Operation and Information Management of Power Cable Lines. Electr. Technol. Econ. 2023, 33, 174–176. [Google Scholar]
- Xu, Y. Analysis of Common Faults in Distribution Cables and Research on Maintenance Measures. Sci. Technol. Innov. 2021, 21, 69–70. [Google Scholar]
- Song, X.; Gong, Y.; Jin, D.; Li, Q. Nodes deployment optimization algorithm based on improved evidence theory of underwater wireless sensor networks. Photon- Netw. Commun. 2018, 37, 224–232. [Google Scholar] [CrossRef]
- Wu, T.; Yang, W.; Wang, Y. Self-organizing energy-saving clustering protocol for post-disaster reconstruction network of IOT in Coal mine. J. Huazhong Univ. Sci. Technol. 2020, 48, 7–13. [Google Scholar]
- Ren, J.; Hu, J.; Zhang, D.; Guo, H.; Zhang, Y.; Shen, X. RF Energy Harvesting and Transfer in Cognitive Radio Sensor Networks: Opportunities and Challenges. IEEE Commun. Mag. 2018, 56, 104–110. [Google Scholar] [CrossRef]
- Mohapatra, H.; Rath, A.K. Survey on fault tolerance-based clustering evolution in WSN. IET Netw. 2020, 9, 145–155. [Google Scholar] [CrossRef]
- Lv, A.; Li, C.; Xie, J.; Duan, B. Optimization of Non-uniform Clustering in WSN for railway monitoring. J. Railw. 2019, 41, 72–78. [Google Scholar]
- Su, Y.; Guo, L.; Jin, Z.; Fu, X. A Voronoi-based Optimized Depth Adjustment Deployment Scheme for Underwater Acoustic Sensor Networks. IEEE Sens. J. 2020, 20, 13849–13860. [Google Scholar] [CrossRef]
- Liu, J.; Sun, G. A Deployment Strategy of Nodes in WSN Based on “X” Partition”. J. Sens. 2022, 2022, 8118605. [Google Scholar] [CrossRef]
- Jin, T.; Zeng, Z.; Wang, G. Research on non-uniform clustering routing algorithm based on energy and distance. J. Univ. Sci. Technol. Liaoning 2022, 45, 359–364. [Google Scholar]
- Buljak, V.; Garbowski, T. Efficient methods for optimal space filling in model reduction techniques (2014) Recent Advances in Computational Mechanics. In Proceedings of the 20th International Conference on Computer Methods in Mechanics, CMM 2013, Frankfurt, Germany, 30–31 December 2013; pp. 285–291. [Google Scholar]
- Li, J.; Hu, H.; Lu, X. Improved LEACH Algorithm for Wireless Sensor Networks Based on Chaotic Genetic Algorithm. J. Jilin Univ. 2021, 59, 950–955. [Google Scholar]
- Asorey-Cacheda, R.; Garcia-Sanchez, A.-J.; Garcia-Sanchez, F.; Garcia-Haro, J. A survey on non-linear optimization problems in wireless sensor networks. J. Netw. Comput. Appl. 2017, 82, 1–20. [Google Scholar] [CrossRef]
- Meng, J.; Wang, J.; Li, D.; Xu, R.; Qi, W. The Deployment Strategy of Wireless Sensor Network Nodes Along the Railway. Chinses J. Sens. Actuators 2021, 34, 829–834. [Google Scholar]
- Zheng, D.; Ma, Q. Application of Online Detection Technology for Power Cable Operating Temperature. Light Sources Illum. 2023, 3, 206–208. [Google Scholar]
- Duan, J.; Shi, T.; Lv, X.; Li, Z. Optimal Node Deployment Scheme for WSN-Based Railway Environment Monitoring System. In Proceedings of the 28th Chinese Control and Decision Conference (CCDC), Yinchuan, China, 28–30 May 2016. [Google Scholar]
- Xu, L.; Wu, F. A Lightweight Authentication Scheme for Multi-gateway Wireless Sensor Networks Under IoT Conception. Arab. J. Sci. Eng. 2019, 44, 3977–3993. [Google Scholar] [CrossRef]
- Heinzelman, W.; Chandrakasan, A.; Balakrishnan, H. An application-specific protocol architecture for wireless microsensor networks. IEEE Trans. Wirel. Commun. 2002, 1, 660–670. [Google Scholar] [CrossRef]
- Sharma, D.; Tomar, G.S. Enhance PEGASIS Algorithm for Increasing the Life Time of Wireless Sensor Network. Mater. Today: Proc. 2020, 29, 372–380. [Google Scholar] [CrossRef]
- Pan, H.; Chen, J.P.; Lin, F.; Ding, K. Optimization of LEACH protocol using multi-hop data distribution based on quantity and distance. Electron. Opt. Control 2018, 25, 89–92. [Google Scholar]
- Mao, L.; Zhang, Y. An Energy-Efficient LEACH Algorithm for Wireless Sensor Networks. In Proceedings of the 36th Chinese Control Conference (CCC), Dalian, China, 26–28 July 2017. [Google Scholar]
- Zhou, G.; Zhu, Z.; Chen, G.; Zhou, L. Hierarchical topology control of wireless sensor networks in coal mine laneway. J. China Coal Soc. 2010, 35, 333–337. [Google Scholar]
- Heinzelman, W.R.; Chandrakasan, A.; Balakrishnan, H. Energy-efficient communication protocol for wireless microsensor networks. In Proceedings of the 33rd Annual Hawaii International Conference on System Sciences, Maui, HI, USA, 4–7 January 2000. [Google Scholar]
- Taobao. Available online: https://www.taobao.com/ (accessed on 24 August 2023).















| Parameter Setting | Value Size |
|---|---|
| Initial energy | |
| Packet size | |
| Control packet size | |
| Routing node radius | |
| Cable length | 420/630/840/1050/1260/1470/1680 m |
| Total number of routing nodes N | 84/126/168/210/252/294/336 |
| Number | Cable Lengths (Meters) | Unit Price | |||||||
|---|---|---|---|---|---|---|---|---|---|
| Equipment Name | 420 | 630 | 840 | 1050 | 1260 | 1470 | 1680 | ||
| Ultrasonic partial discharge sensor | 14 | 21 | 28 | 35 | 42 | 49 | 56 | 80 CNY/piece | |
| Vibration sensor | 14 | 21 | 28 | 35 | 42 | 49 | 56 | 80 CNY/piece | |
| Temperature monitoring sensor | 14 | 21 | 28 | 35 | 42 | 49 | 56 | 80 CNY/piece | |
| Information Transfer router | 84 | 126 | 168 | 210 | 252 | 294 | 336 | 80 CNY/piece | |
| Demodulator | 42 | 63 | 84 | 105 | 126 | 147 | 168 | 2000 CNY/piece | |
| Base station | 1 | 1 | 1 | 1 | 1 | 1 | 1 | 100,000 CNY/piece | |
Disclaimer/Publisher’s Note: The statements, opinions and data contained in all publications are solely those of the individual author(s) and contributor(s) and not of MDPI and/or the editor(s). MDPI and/or the editor(s) disclaim responsibility for any injury to people or property resulting from any ideas, methods, instructions or products referred to in the content. |
© 2023 by the authors. Licensee MDPI, Basel, Switzerland. This article is an open access article distributed under the terms and conditions of the Creative Commons Attribution (CC BY) license (https://creativecommons.org/licenses/by/4.0/).
Share and Cite
Wu, J.; Li, M.; Gao, C.; Liu, Z.; Zhang, B.; Zhang, X. Research on Deployment Scheme and Routing Optimization Algorithm of Distribution Cable Condition Monitoring Devices. Energies 2023, 16, 6930. https://doi.org/10.3390/en16196930
Wu J, Li M, Gao C, Liu Z, Zhang B, Zhang X. Research on Deployment Scheme and Routing Optimization Algorithm of Distribution Cable Condition Monitoring Devices. Energies. 2023; 16(19):6930. https://doi.org/10.3390/en16196930
Chicago/Turabian StyleWu, Jun, Mingzhen Li, Chao Gao, Zehui Liu, Bo Zhang, and Xinsong Zhang. 2023. "Research on Deployment Scheme and Routing Optimization Algorithm of Distribution Cable Condition Monitoring Devices" Energies 16, no. 19: 6930. https://doi.org/10.3390/en16196930
APA StyleWu, J., Li, M., Gao, C., Liu, Z., Zhang, B., & Zhang, X. (2023). Research on Deployment Scheme and Routing Optimization Algorithm of Distribution Cable Condition Monitoring Devices. Energies, 16(19), 6930. https://doi.org/10.3390/en16196930

