Technical and Economic Analysis of the Use of Electricity Generated by a BIPV System for an Educational Establishment in Poland
Abstract
:1. Introduction
- -
- The PV installation is to be equipped with a building automation system, enabling the use of more energy generated by the PV system (reducing the non-productive time of the existing installation, which results from the existing off-grid implementation together with a protection system preventing energy outflow into the power grid), which serves to reduce the payback period of the investment, as well as to limit the occurrences and frequency of system shutdowns;
- -
- The SCADA system is to be employed to monitor the operation of the PV installation together with the electrical devices in the school facility, with the option to control their operation and also data archiving.
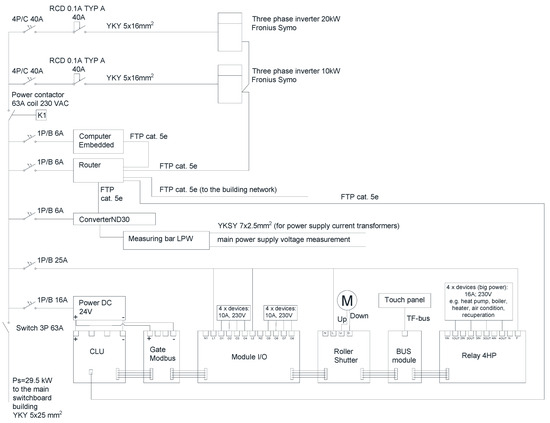
2. Characteristics of the BIPV Installation at a School in Rokietnica
2.1. Characteristics of the PV Installation
- Visualization of the status of each inverter in the photovoltaic system;
- Visualization of energy yields;
- Failure diagnostics of each inverter in the photovoltaic system;
- Web-based access to the interface for multiple operators at the same time;
- Anonymous access, with no login required, in order to visualize the yield on a public website—e.g., presentation of CO2 savings;
- Measuring and statistical data are stored in a secure SQL database.
- (1)
- PV inverters equipped with a communication card;
- (2)
- The Energy Reduction System Controller;
- (3)
- The Electricity Network Metering System that communicates directly with the ERS controller. It measures the electricity in the four quadrants and the result of the analysis is captured by the ERS controller, according to Figure 2.
- After initiation of the power supply, the ERS controller tests the power grid for 60 s;
- The ERS controller establishes a connection to the inverters during this time and checks their readiness for synchronization with the power grid. The photovoltaic inverters are interconnected via an internal communication bus—the first inverter provides the measuring data together with the communication interface (e.g., TCP/IP);
- The contactors S1 and S2 in the power switching station remain switched off until the initiation of the connections of the ERS controller to all components is completed. During this time, the ERS controller analyzes the amount of energy consumed by the facility. The software implemented in the controller knows the available power in the system and, based on the current DC voltage values of the inverters, determines the power the inverters should supply to the power grid;
- The ERS controller sends a command to the PV inverters to set them to a certain percentage of their nominal power. After the command has been sent, a time delay (usually 2 s) is allowed for the ready response from the inverters regarding the desired power range setting;
- The ERS controller switches the contactor in the main switching station on/off, and this couples the photovoltaic installation with the power grid;
- Photovoltaic inverters begin to operate, returning the power to the main switching station of the building at a preset power output;
- The ERS controller analyzes the data received from the power grid analyzer (at the connection to the building).If a change in the amount of energy consumed by the building is observed, the controller sends a command to the inverters to decrease or increase the amount of energy supplied. The time required to change inverter settings ranges between 1 and 10 s (most often 2 s), and this is related to the change in the capacitor battery capacity in the photovoltaic inverters and the need to tune the MPPT systems to the new settings.
- (1)
- Switching on of additional loads in the building (e.g., water heaters, washing machines, pumping stations, water treatment plants, etc.);
- (2)
- Reduction in the amount of energy released by the photovoltaic inverters (Figure 3);
- (3)
- Total disconnection of the photovoltaic installation from the building’s electrical system, which occurs when an anomaly in the energy generated is detected or when the following limit conditions are exceeded:
- Undervoltage protection—U = 195 V, t = 100 ms;
- Overvoltage protection—U = 253 V, t = 100 ms;
- Sub-frequency protection—f = 47.5 Hz, t = 100 ms;
- Over frequency protection—f = 51.0 Hz, t = 100 ms;
- Island operation protection—t = 200 ms;
- Amount of energy returned to the power grid—Po > 0.5 kW, t = 200 ms;
- Reconnection to the grid after an emergency shutdown—tmin = 300 s.

2.2. Analysis of the Climatic Conditions at the Installation Site
2.3. Analysis of Energy Production by the PV Installation
2.4. Economic Information on School Facilities in Poland
3. SCADA and Intelligent Building Systems as Methods to Increase the Profitability of Investments in Photovoltaics
3.1. SCADA System
3.2. Grenton BMS System
- Individual system components to be tracked and controlled;
- Operating parameters to be changed;
- Schedules and operating scenarios to be defined;
- System diagnostics and optimization of energy consumption.
- Relay 4HP—high-power relay output module, allowing four different independent devices (consuming a maximum current of 16A) to be switched on, with simultaneous measurement of the energy consumed by them;
- Analog In/Out—integration by means of voltage and current analogue signals, i.e., control of temperature, humidity, wind speed or light intensity;
- Roller Shutter—allowing the control of shutter drives or blinds (including those incorporating photovoltaic elements to increase the amount of energy generated);
- Gate HTTP—allowing for even wider integration with external devices and systems with http and https protocol support such as weather services, IFTTT-type websites;
- I/O Module 8/8—control of eight independent low-power electrical devices and additionally the possibility of connection of eight elements containing contact inputs.
- Switching off the recuperation systems in favorable weather conditions and tilting the windows via a system of actuators;
- Automatic lowering of the window blinds on the south side of the building to reduce heat build-up in the summer months and vice versa in the winter months;
- Automatic closing of windows in the event of extreme wind conditions preventing unwanted cooling of the building.
4. Economic Analysis
4.1. Economic Indicators for the Evaluation of Profitability of the Investment in PV
4.1.1. Simple Payback Period PP
4.1.2. Net Present Value NPV
- NPV > 0, the investment is profitable;
- NPV = 0, the investment is on the verge of being profitable;
- NPV < 0, the investment is not profitable.
4.1.3. Internal Rate of Return IRR
- IRR > p, the investment is profitable;
- IRR = p, the investment is on the verge of being profitable;
- IRR > p, the investment is not profitable.
4.1.4. Cost of Electricity LCOE
4.2. Economic Analysis of the School’s BIPV Installation
- Variant I—energy price and distribution charges as applicable at the start of assembly of the installation (2017);
- Variant II—energy price and distribution charges as applicable at the time of performing the economic analysis (2023);
- Variant III—energy price and distribution charges in force for the last electricity invoice received by the school (2017), without taking into account the subsidy received.
4.3. Comparison of Economic Indicators for Different PV Systems
- The actual BIPV system of the school (BIPV Variant III);
- The school BIPV system connected to the power grid (BIPV on-grid);
- The standalone PV installation.
4.4. Analysis of the Impact of the Discount Rate on Economic Indicators for Different PV Systems
- W1—change in the discount rate every 8 years to the levels 3%, 5% and 7%;
- W2—change in the discount rate every 8 years to the levels 7%, 5% and 3%;
- W3—change in the discount rate every 6 years to the levels 5%, 7%, 5% and 3%;
- W4—change in the discount rate every 6 years to the levels 3%, 5%, 7% and 5%;
- W5—change in the discount rate every 6 years to the levels 1%, 3%, 7% and 3%.
5. Discussion
6. Conclusions
- -
- When design ing a PV system, accounting for the facility’s own needs (off-grid), its size and productivity should be carefully correlated with the facility’s energy needs;
- -
- The use of SCADA and building automation systems allows for precise control of electrical receivers, management of the distribution of the energy generated from the PV system, as well as data-archiving and device monitoring;
- -
- The energy management system allows for an increase in the level of self-consumption of the generated energy, which also improves the profitability of the investment;
- -
- In the analyzed case of the school’s BIPV system, the calculations show a potential increase in energy generation by 32% if properly managed. This value is comparable to other studies, where the level of self-consumption with an integrated energy management system together with building automation can change from 20% to up to 50%;
- -
- Proper correlation of the size of the energy generation system and energy consumption through the use of a distribution and equipment management system serves to improve the economic indicators of the investment;
- -
- The use of dynamic discount rates in the economic NPV analysis allows for a more precise determination of the financial flows of the investment.
Author Contributions
Funding
Data Availability Statement
Acknowledgments
Conflicts of Interest
Appendix A


References
- Installed PV Capacity. The New Installation Has an Average of 26 kW, Electric Market Data Based on Data from the Energy Market Agency. Available online: https://www.rynekelektryczny.pl/moc-zainstalowana-fotowoltaiki-w-polsce/ (accessed on 15 June 2023).
- Installed RES Capacity Increased to Over 22 GW, Electric Market Data Based on Data from the Energy Market Agency. Available online: https://www.rynekelektryczny.pl/moc-zainstalowana-oze-w-polsce/ (accessed on 15 June 2023).
- Bartłomiej, D. The Power of Photovoltaics in Poland Exceeded 10 GW. 20 Years Earlier than Expected by the Government. Available online: https://wysokienapiecie.pl/73113-moc-fotowoltaiki-w-polsce/ (accessed on 15 June 2023). (In Polish).
- Mubarak, R.; Weide, L.E.; Seckmeyer, G. Why PV Modules Should Preferably No Longer Be Oriented to the South in the Near Future. Energies 2019, 12, 4528. [Google Scholar] [CrossRef]
- Razmjoo, A.; Ghazanfari, A.; Østergaard, P.A.; Abedi, S. Design and Analysis of Grid-Connected Solar Photovoltaic Systems for Sustainable Development of Remote Areas. Energies 2023, 16, 3181. [Google Scholar] [CrossRef]
- Guaita-Pradas, I.; Blasco-Ruiz, A. Analyzing Profitability and Discount Rates for Solar PV Plants. A Spanish Case. Sustainability 2020, 12, 3157. [Google Scholar] [CrossRef]
- Ahmad Ludin, N.; Ahmad Affandi, N.A.; Purvis-Roberts, K.; Ahmad, A.; Ibrahim, M.A.; Sopian, K.; Jusoh, S. Environmental Impact and Levelised Cost of Energy Analysis of Solar Photovoltaic Systems in Selected Asia Pacific Region: A Cradle-to-Grave Approach. Sustainability 2021, 13, 396. [Google Scholar] [CrossRef]
- Cui, Y.; Zhu, J.; Meng, F.; Zoras, S.; McKechnie, J.; Chu, J. Energy assessment and economic sensitivity analysis of a grid-connected photovoltaic system. Renew. Energy 2020, 150, 101–115. [Google Scholar] [CrossRef]
- Budin, L.; Grdenić, G.; Delimar, M. A Quadratically Constrained Optimization Problem for Determining the Optimal Nominal Power of a PV System in Net-Metering Model: A Case Study for Croatia. Energies 2021, 14, 1746. [Google Scholar] [CrossRef]
- Sandelic, M.; Sangwongwanich, A.; Blaabjerg, F. Impact of Power Converters and Battery Lifetime on Economic Profitability of Residential Photovoltaic Systems. IEEE Open J. Ind. Appl. 2022, 3, 224–236. [Google Scholar] [CrossRef]
- Havrysh, V.; Kalinichenko, A.; Szafranek, E.; Hruban, V. Agricultural Land: Crop Production or Photovoltaic Power Plants. Sustainability 2022, 14, 5099. [Google Scholar] [CrossRef]
- Zięty, J.J.; Olba-Zięty, E.; Stolarski, M.J.; Krzykowski, M.; Krzyżaniak, M. Legal Framework for the Sustainable Production of Short Rotation Coppice Biomass for Bioeconomy and Bioenergy. Energies 2022, 15, 1370. [Google Scholar] [CrossRef]
- Sacchelli, S.; Havrysh, V.; Kalinichenko, A.; Suszanowicz, D. Ground-Mounted Photovoltaic and Crop Cultivation: A Comparative Analysis. Sustainability 2022, 14, 8607. [Google Scholar] [CrossRef]
- Gu, W.; Ma, T.; Ahmed, S.; Zhang, Y.; Peng, J. A comprehensive review and outlook of bifacial photovoltaic (bPV) technology. Energy Convers. Manag. 2020, 223, 113283. [Google Scholar] [CrossRef]
- EsmaeiliShayan, M.; Najafi, G.; Ghobadian, B.; Gorjian, S.; Mazlan, M.; Samami, M.; Shabanzadeh, A. Flexible Photovoltaic System on Non-Conventional Surfaces: A Techno-Economic Analysis. Sustainability 2022, 14, 3566. [Google Scholar] [CrossRef]
- Kim, S.; Kim, S. Economic Feasibility Comparison between Building-Integrated Photovoltaics and Green Systems in Northeast Texas. Energies 2023, 16, 4672. [Google Scholar] [CrossRef]
- Amoruso, F.M.; Schuetze, T. Carbon Life Cycle Assessment and Costing of Building Integrated Photovoltaic Systems for Deep Low-Carbon Renovation. Sustainability 2023, 15, 9460. [Google Scholar] [CrossRef]
- Gonçalves, G.L.; Abrahão, R.; Rotella Junior, P.; Rocha, L.C.S. Economic Feasibility of Conventional and Building-Integrated Photovoltaics Implementation in Brazil. Energies 2022, 15, 6707. [Google Scholar] [CrossRef]
- Qais, M.; Loo, K.H.; Hasanien, H.M.; Alghuwainem, S. Optimal Comfortable Load Schedule for Home Energy Management Including Photovoltaic and Battery Systems. Sustainability 2023, 15, 9193. [Google Scholar] [CrossRef]
- Abbasi, A.; Sultan, K.; Afsar, S.; Aziz, M.A.; Khalid, H.A. Optimal Demand Response Using Battery Storage Systems and Electric Vehicles in Community Home Energy Management System-Based Microgrids. Energies 2023, 16, 5024. [Google Scholar] [CrossRef]
- Kurz, D.; Nawrowski, R.; Filipiak, M.; Węgrzyn, W. Analiza możliwości zarządzania i rozdziału energii elektrycznej, wyprodukowanej w prosumenckiej instalacji fotowoltaicznej, w budynku z automatyką budynkową. Przegląd Elektrotechniczny 2022, 98, 259–264. Available online: http://pe.org.pl/articles/2022/11/53.pdf. (accessed on 27 January 2023). [CrossRef]
- Jasim, A.M.; Jasim, B.H.; Mohseni, S.; Brent, A.C. Energy Internet-Based Load Shifting in Smart Microgrids: An Experimental Study. Energies 2023, 16, 4957. [Google Scholar] [CrossRef]
- Pater, S. Increasing Energy Self-Consumption in Residential Photovoltaic Systems with Heat Pumps in Poland. Energies 2023, 16, 4003. [Google Scholar] [CrossRef]
- Polo López, C.S.; Lucchi, E.; Leonardi, E.; Durante, A.; Schmidt, A.; Curtis, R. Risk-Benefit Assessment Scheme for Renewable Solar Solutions in Traditional and Historic Buildings. Sustainability 2021, 13, 5246. [Google Scholar] [CrossRef]
- Saługa, P.W. Dobór stopy dyskontowej dla długoterminowych projektów sekwencyjnych z branży surowców mineralnych. Gospod. Surowcami Miner. 2017, 33, 49–70. (In Polish) [Google Scholar] [CrossRef]
- Detailed Design of electrical and teletechnical installations for the task Expansion of the gymnasium building in Rokietnica, on the plots with registration no. 62/3 and 56/3, Rokietnica district, gm. Rokietnica, registry unit Rokietnica. Available online: https://bip.rokietnica.pl/public/?id=160294 (accessed on 15 June 2022).
- Rokietnica Commune. Available online: https://powiat.poznan.pl/rokietnica/ (accessed on 4 January 2023).
- Extension of the Gymnasium Building in Rokietnica. Available online: https://www.infoarchitekta.pl/artykuly:4-projekty:19008-rozbudowa-budynku-gimnazjum-w-rokietnicy.html (accessed on 4 January 2023).
- Technical documentation of the installation of the Primary School in Rokietnica. Available online: http://www.zs-rokietnica.cba.pl/ (accessed on 15 June 2022).
- Documentation of Lumel ND30. Available online: https://www.lumel.com.pl/katalog/produkt/miernik-parametrow-sieci-1-i-3-fazowej-z-rejestracja-i-ethernetem-nd30 (accessed on 26 December 2022).
- Typical Meteorological Year: Ministry of Infrastructure and Development, Climate Database. Available online: https://www.gov.pl/web/archiwum-inwestycje-rozwoj/dane-do-obliczen-energetycznych-budynkow (accessed on 18 December 2022).
- Standard EN ISO 15927-4; Hygrothermal performance of buildings—Calculation and presentation of climatic data—Part 4 Data for assessing the annual energy for cooling and heating systems (Polish version: PN-EN ISO 15927-4:2007—Cieplno-wilgotnościowe właściwości użytkowe budynków—Obliczanie i prezentacja danych klimatycznych—Część 4: Dane godzinowe do oceny rocznego zużycia energii na potrzeby ogrzewania i chłodzenia PN-EN ISO 15927-4:2007). Available online: https://www.iso.org/standard/41371.html (accessed on 26 December 2022).
- Association of Polish Climatologists: Typical Meteorological Year. Available online: https://klimatolodzy.pl/index.php/pl/baza-wiedzy/klimat-w-miescie/typowy-rok-meteorologiczny (accessed on 18 December 2022).
- Reference Index of the Specific Emission of Carbon Dioxide in the Production of Electricity for Determining the Baseline Level for Photovoltaic Projects Implemented in Poland, National Center for Balancing and Management of Emissions. Available online: https://www.kobize.pl/uploads/materialy/materialy_do_pobrania/wskazniki_emisyjnosci/160616_WSKAZNIKI_CO2.pdf (accessed on 25 August 2023).
- Purchasing Platform: Annexes to the Procedure, SWZ—Rokietnica. Available online: https://platformazakupowa.pl/transakcja/654964 (accessed on 26 December 2022).
- Project: The Maximum Energy Price for Local Government Units Will be PLN 785/MWh. Available online: https://samorzad.pap.pl/kategoria/aktualnosci/projekt-maksymalna-cena-energii-dla-jst-wyniesie-785-zlmwh-samorzadowcy-za (accessed on 26 December 2022).
- Jakuszewski, R. Podstawy Programowania Systemów SCADA; Wydawnictwo Pracowni Komputerowej Jacka Skalmierskiego: Gliwice, Poland, 2010. [Google Scholar]
- System SCADA dla Fotowoltaiki (Farmy PV). Available online: https://www.lumos.energy/system-scada-dla-fotowoltaiki-farmy-pv/ (accessed on 27 January 2023).
- Głuchy, D. Zastosowanie systemów SCADA do sterowania i wizualizacji pracy instalacji wykorzystujących OZE. Pozn. Univ. Technol. Acad. J. 2016, 87, 205–214. [Google Scholar]
- Grenton System Documentation. Available online: www.grenton.pl (accessed on 4 July 2023).
- Michalak, J. Metody Oceny Opłacalności Wybranych Inwestycji Energetycznych; Wydawnictwo Politechniki Poznańskiej: Poznań, Poland, 2020. [Google Scholar]
- Payback Period. Available online: https://mfiles.pl/pl/index.php/Okres_zwrotu (accessed on 2 January 2023).
- Dyka, E.; Mróz-Radłowska, I. Ekonomia w Energetyce, Wybrane Zagadnienia; Wydawnictwo Politechniki Łódzkiej: Łódź, Poland, 2014. [Google Scholar]
- NPV Method—Net Present Value—Method Description and Calculation Examples. Available online: https://econopedia.pl/fp/budzetowanie/npv-wartosc-biezaca-netto/ (accessed on 2 January 2023).
- Internal Rate of Return. Available online: https://mfiles.pl/pl/index.php/Wewn%C4%99trzna_stopa_zwrotu (accessed on 2 January 2023).
- SOLARITY: Co Oznacza LCOE. Available online: https://solarity.eu/pl/blog/co-oznacza-lcoe/ (accessed on 2 January 2023).
- Kuffel, M. LCOE, Czyli ile Naprawdę Kosztuje Energia. Available online: https://biznesalert.pl/magdalena-kuffel-lcoe-ile-kosztuje-energia/ (accessed on 4 January 2023).










| Electricity Charges | Variant | |||
|---|---|---|---|---|
| Variant I | Variant II | Variant III | ||
| Unit price of electricity | 0.2674 | 0.2674 | 0.785 | 0.2674 |
| Variable network fee | 0.1458 | 0.0619 | 0.1458 | |
| Quality fee | 0.0125 | 0.0242 | 0.0125 | |
| RES fee | 0.00 | - | 0.00 | |
| Cogeneration fee | - | 0.00496 | - | |
| Investment Profitability Indicators | Variant I | Variant II | Variant III |
|---|---|---|---|
| Simple payback period PP (year) | 45.04 | 19.64 | 65.48 |
| Net present value NPV (PLN) | −266,712 | −113,886 | −442,932 |
| Internal rate of return IRR (%) | −4.0 | 2.0 | −7.0 |
| LCOE (PLN/MWh) | 1001.90 | 1443.82 | |
| Investment Profitability Indicators | BIPV (Variant III) | BIPV On-Grid | Free-Stand PV |
|---|---|---|---|
| Simple payback period PP (year) | 48.13 | 30.04 | 11.84 |
| Net present value NPV (PLN) | −400,297 | −249,112 | 32,327 |
| Internal rate of return IRR (%) | −5 | −2 | 7 |
| LCOE (PLN/MWh) | 1061.15 | 665.16 | 271.62 |
| Investment Profitability Indicators | p (%) | |||
|---|---|---|---|---|
| 1 | 3 | 5 | 7 | |
| Net present value NPV (PLN) | 147,999 | 80,267 | 32,327 | −2306 |
| Investment Profitability Indicators | Variant of Change to the Discount Rate p | ||||
|---|---|---|---|---|---|
| W1 | W2 | W3 | W4 | W5 | |
| Net present value NPV (PLN) | −2306 | 80,267 | 80,267 | 32,327 | 80,267 |
| Indicator | PV System Variant | ||
|---|---|---|---|
| BIPV | BIPV On-Grid | Free Stand | |
| Energy yield (kWh) | 24,005 | 31,644 | 31,644 |
| Unit energy yield (kWh/kW) | 600 | 1071 | 1071 |
| NPV (PLN) | −2306 | 80,267 | 80,267 |
| LCOE (PLN) | 1061.15 | 665.16 | 271.62 |
Disclaimer/Publisher’s Note: The statements, opinions and data contained in all publications are solely those of the individual author(s) and contributor(s) and not of MDPI and/or the editor(s). MDPI and/or the editor(s) disclaim responsibility for any injury to people or property resulting from any ideas, methods, instructions or products referred to in the content. |
© 2023 by the authors. Licensee MDPI, Basel, Switzerland. This article is an open access article distributed under the terms and conditions of the Creative Commons Attribution (CC BY) license (https://creativecommons.org/licenses/by/4.0/).
Share and Cite
Kurz, D.; Głuchy, D.; Filipiak, M.; Ostrowski, D. Technical and Economic Analysis of the Use of Electricity Generated by a BIPV System for an Educational Establishment in Poland. Energies 2023, 16, 6603. https://doi.org/10.3390/en16186603
Kurz D, Głuchy D, Filipiak M, Ostrowski D. Technical and Economic Analysis of the Use of Electricity Generated by a BIPV System for an Educational Establishment in Poland. Energies. 2023; 16(18):6603. https://doi.org/10.3390/en16186603
Chicago/Turabian StyleKurz, Dariusz, Damian Głuchy, Michał Filipiak, and Dawid Ostrowski. 2023. "Technical and Economic Analysis of the Use of Electricity Generated by a BIPV System for an Educational Establishment in Poland" Energies 16, no. 18: 6603. https://doi.org/10.3390/en16186603
APA StyleKurz, D., Głuchy, D., Filipiak, M., & Ostrowski, D. (2023). Technical and Economic Analysis of the Use of Electricity Generated by a BIPV System for an Educational Establishment in Poland. Energies, 16(18), 6603. https://doi.org/10.3390/en16186603

