Prediction of Residual Electrical Life in Railway Relays Based on Convolutional Neural Network Bidirectional Long Short-Term Memory
Abstract
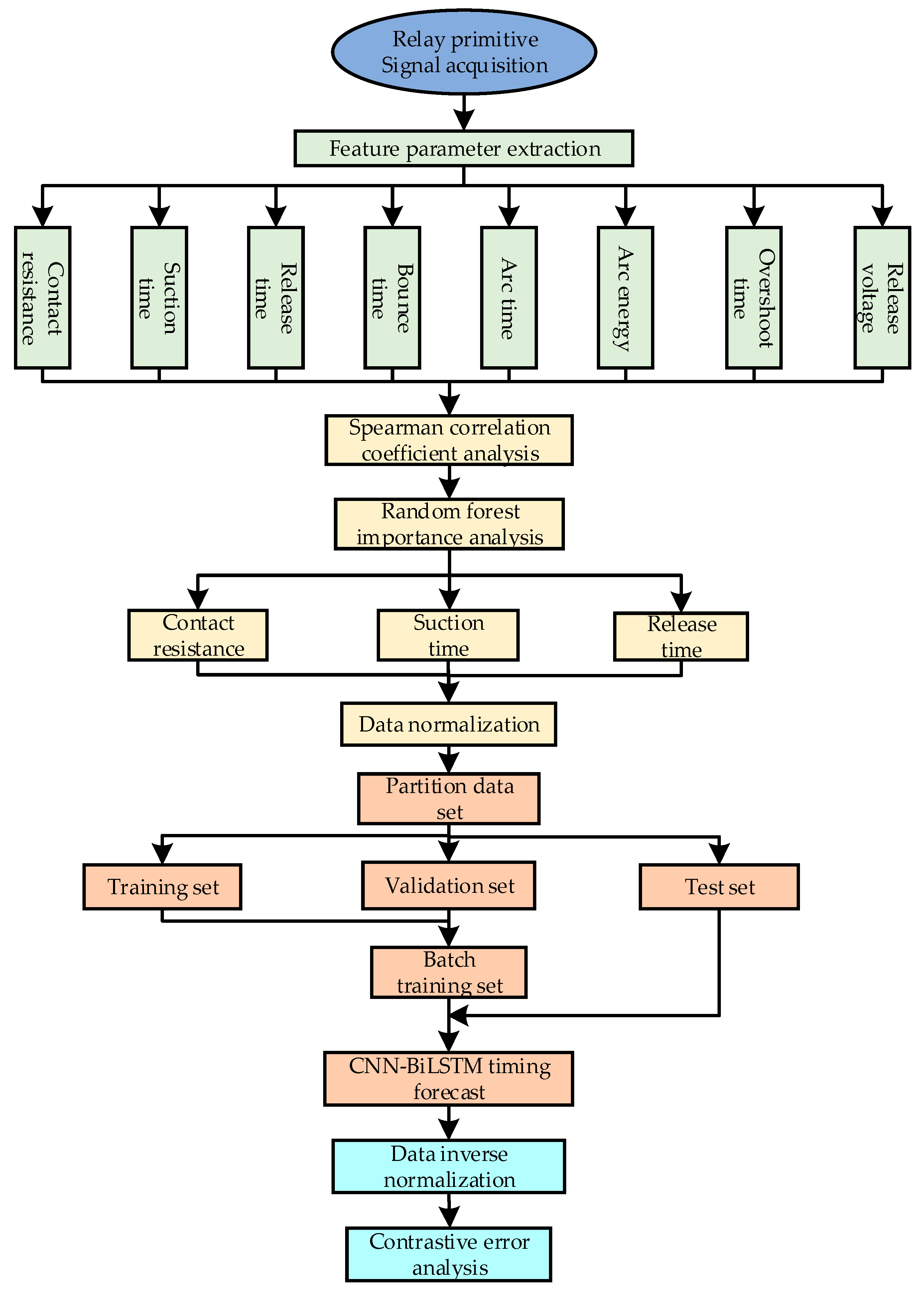
:1. Introduction
2. Basic Theoretical Foundation
2.1. Spearman Correlation Coefficient Analysis
2.2. Importance Analysis of the Random Forest Features
2.3. Convolutional Neural Network
2.4. Bidirectional Long Short-Term Memory Network
2.5. Parameter Setting and Evaluation Index
- (1)
- Parameter Setting
- (2)
- Evaluation Metrics
3. Test Platform Design and Parameter Extraction
3.1. Design and Construction of the Test Platform
3.2. Feature Parameter Extraction
- (1)
- Contact resistance extraction:
- (2)
- Suction time extraction:
- (3)
- Bounce time extraction:
- (4)
- Overshoot time extraction:
- (5)
- Release time extraction:
- (6)
- Arc energy extraction:
- (7)
- Arc time extraction:
- (8)
- Release voltage extraction:
4. Model Construction and Example Analysis
4.1. Feature Parameter Selection
4.2. Comparative Analysis of the Prediction Results
- (1)
- The prediction results of the models without feature parameter selection will have some large error fluctuations, affecting the model prediction accuracy as well as stability. After the feature parameter selection, the RMSE, MAE, and maximum error rate of the four prediction models are reduced to different degrees and the effective accuracy and R2 are higher, and the effective accuracy of the four models after feature parameter selection is improved by 5.4%, 3%, 0.8%, and 1.4%, which directly demonstrates the significance of feature parameter selection.
- (2)
- Regardless of whether the feature parameter selection process is performed or not, compared with the other three prediction models, the RMSE, MAE, and maximum error rate of the CNN BiLSTM model are significantly lower and the effective accuracy and R2 are higher, which also directly demonstrates that the CNN BiLSTM model has a higher accuracy and predictive stability compared with the RNN model, LSTM model, and BiLSTM model. The overall advantage of the prediction model is more obvious. Moreover, the effective accuracy of the CNN BiLSTM model after the selection of feature parameters reaches 96.3%, which is 10.8%, 5.1%, and 3% higher than the other three prediction models, indicating that the CNN BiLSTM prediction model has more obvious advantages in the prediction of the residual electrical life of railway relays.
5. Conclusions
- (1)
- The process of Spearman correlation coefficient analysis and random forest importance selection directly influences the accuracy and stability of railway relay remaining electrical life prediction. Removing redundant features to obtain the optimal feature subset is an indispensable part of railway relay electrical life prediction.
- (2)
- By introducing deep learning prediction methods into the relay electrical life prediction process, we constructed the CNN BiLSTM combined model. The comparison of different models’ time series prediction results showed that the CNN BiLSTM prediction model achieved an effective accuracy of 96.3%, which was 10.8% higher than the RNN model, 5.1% higher than the LSTM model, and 3% higher than the BiLSTM model. Its stability and prediction accuracy were higher, making the CNN BiLSTM model more suitable for railway relay remaining electrical life prediction, and it demonstrated better performance in practical applications.
- (3)
- This method provides a new approach for railway relay life prediction, which is beneficial for relay maintenance and can improve economic efficiency, reduce failure rates, and enhance safety and stability, thereby ensuring the safe and stable operation of the entire train.
- (4)
- This study completed the test process based on the relay life test regulations. However, there are still slight differences between the test process and the actual working conditions of the relay. For example, the presence of vibration, humidity, and high temperature conditions in actual working conditions can affect the service life of the relay. Therefore, in the next step, we will conduct railway relay life prediction tests in a real working environment to further verify the feasibility of this method.
Author Contributions
Funding
Data Availability Statement
Acknowledgments
Conflicts of Interest
References
- Li, W.H.; Ma, S.N.; Shen, P.G.; Wang, N. Research on life prediction of railroad relays under vibration conditions. J. Electr. Eng. 2017, 12, 9–10. [Google Scholar] [CrossRef]
- Li, W.H.; Yin, S.Z.; Zhao, Z.Y.; Xia, Y.H.; Pan, R.Z. Research on the fusion method of railroad relay electromechanical parameters based on adaptive variable weights. J. Railw. Sci. Eng. 2022, 19, 249–251. [Google Scholar] [CrossRef]
- Meng, J.B. Analysis of common failure causes of contactors in railroad coaches. Railw. Veh. 2022, 60, 124–126. [Google Scholar] [CrossRef]
- Gong, X.; Tong, T.; Wang, Y.H. Failure analysis and optimized maintenance strategy discussion of B series European standard relay on board of subway signal system. Electromechanical Inf. 2023, 10, 72–75. [Google Scholar] [CrossRef]
- Guan, X.; Lu, Z.G.; Yue, B.Q.; Zhang, W.J. Study on life prediction of electromagnetic relays based on weight optimization combination model. Electr. Appl. Energy Effic. Manag. Technol. 2022, 6, 45–50. [Google Scholar] [CrossRef]
- Li, L.L.; Zhang, S.N.; Li, Z.G.; He, P.J. Relay life prediction method based on rough set theory and life initial state information. J. Electrotechnol. 2016, 31, 46–53. [Google Scholar] [CrossRef]
- Li, Z.G.; Liu, B.Y.; Li, L.L.; Sun, D.W. Relay life prediction based on wavelet packet transform and RBF neural network. J. Electrotechnol. 2015, 30, 233–240. [Google Scholar] [CrossRef]
- Li, H.; Sun, D.W.; He, P.J.; Li, L.L. Relay life prediction method based on overrange time regression model. J. Electrotechnol. 2013, 28, 414–423. [Google Scholar] [CrossRef]
- Qiao, Q.Y.; Wang, Z.B.; Liu, B.X.; Chen, K.N. Storage life prediction of electromagnetic relay based on WOA-SVM model. Electr. Appl. Energy Effic. Manag. Technol. 2023, 2, 1–10. [Google Scholar] [CrossRef]
- Zhang, T.W.; Guang, L.; Liu, D.; Shi, J.T.; Yang, Y.Z. Analysis of common failure causes and failure mechanism of electromagnetic relays. Intern. Combust. Engines Accessories 2023, 13, 68–70. [Google Scholar] [CrossRef]
- Wang, X.; Zhao, X.H.; Yao, W.; Sun, H.D. Railroad relay life test system based on PIC microcontroller. Railw. Commun. Signal 2023, 59, 86–90. [Google Scholar] [CrossRef]
- Lan, C. Research on life prediction method of automobile electromagnetic relay based on double convolutional neural network. Northeast For. Univ. 2021, 8, 1–44. [Google Scholar] [CrossRef]
- Li, J.X.; Liu, Y.; Pei, C.X.; Li, N. Research on relay life assessment technology for CRH380B series rolling stock. China Test 2020, 46, 82–89+118. [Google Scholar] [CrossRef]
- Li, D.H.; Zhou, X.; Wang, A.; Wang, R.; Zhai, G.F. Batch Vacuum AC Contactor Mechanical Life Prediction Considering Manufacturing Parameters. Trans. China Electrotech. Soc. 2023, 38, 1982–1990. [Google Scholar] [CrossRef]
- Li, Z.Z. Research on life prediction method of electromagnetic relay based on improved DBN and Softmax regression. Northeast For. Univ. 2020, 2, 1–47. [Google Scholar] [CrossRef]
- Li, Y.B. Research on life prediction model of balanced force electromagnetic relay based on failure mechanism. Harbin Inst. Technol. 2022, 6, 1–54. [Google Scholar]
- Yazdanxin, P.; Sharifan, S. A multiscale ensemble of LSTM/GAN deep learning architecture for multistepahead cloud workload prediction. J. Supercomput. 2021, 77, 11052–11082. [Google Scholar] [CrossRef]
- Zhou, Y.Q.; Kumar, A.; Gandhi, C.P.; Vashishtha, G.; Tang, H.; Kundu, P.; Singh, M.; Xiang, J. Discrete entropybased health indicator and LSTM for the forecasting of bearing health. J. Braz. Soc. Mech. Sci. Eng. 2023, 45, 120–137. [Google Scholar] [CrossRef]
- Zhao, W.; Yuan, X.L.; Zhou, Y.X.; Li, P.Q.; Lei, E.T. A capacity allocation method for a gradient battery energy storage system considering the economic optimization over the operating life. Power Syst. Prot. Control 2021, 49, 16–24. [Google Scholar] [CrossRef]
- Li, J.J.; Chen, J.Y.; Huang, K.Y. Multi-class power theft detection based on CNN-LSTM hybrid model. J. Electr. Power 2022, 37, 367–373. [Google Scholar]
- Li, Z.; Ye, L.; Dai, B.H.; Yu, Y.J.; Luo, Y.D.; Song, X.R. Ultra-short-term wind power prediction method based on IDSCNN-AM-LSTM combined neural network. High Volt. Technol. 2022, 48, 2117–2127. [Google Scholar] [CrossRef]
- Liu, S.X.; Gao, S.Z.; Liu, Y.; Li, J.; Cao, Y.D. Residual life prediction of AC contactors based on LSTM. High Volt. Technol. 2022, 48, 3210–3220. [Google Scholar] [CrossRef]
- Ru, H.Z.; Ding, Y.F.; Wang, P.Y. Ultrashort-term wind power prediction based on information fusion and stacking model. Renew. Energy 2022, 40, 344–349. [Google Scholar] [CrossRef]
- Yang, J.; Liu, Y.; Huang, K.P.; Luo, Y.Z.; Niu, S.Q.; Wang, W.; Huang, J.F.; Zhang, L.; Li, P.; Li, H.W. A method for estimating the available generation power of wind farms considering generation conditions and station losses. Power Gener. Technol. 2023, 44, 235–243. [Google Scholar] [CrossRef]
- Zhou, J.L.; Zhou, Z.; Cui, L. Classification of loudspeaker anomalous sound by applying variational modal decomposition and random forest feature selection algorithm. Vib. Shock 2022, 41, 277–283. [Google Scholar] [CrossRef]
- Xue, Y.; Wang, L.; Wang, S.; Zhang, Y.F.; Zhang, N. An ultra-short-term wind power prediction model combining CNN and GRU networks. Renew. Energy 2019, 37, 456–462. [Google Scholar] [CrossRef]
- Pereira, J.; Sarayva, F. Convolutional neural network applied to detect electricity theft: A comparative study on unbalanced data handling techniques. Int. J. Electr. Power Energy Syst. 2021, 131, 107085. [Google Scholar] [CrossRef]
- Zhu, L.J.; Xun, Z.H.; Wang, Y.X.; Cui, Q.; Chen, W.Y.; Lou, J.C. Short-term power load forecasting based on CNN-BiLSTM. Grid Technol. 2021, 45, 4532–4539. [Google Scholar] [CrossRef]
- Ma, X.L.; Tao, Z.M.; Wang, Y.H.; Yu, H.Y.; Wang, Y.P. Long short-term memory neural network for traffic speed prediction using remote microwave sensor data. Transp. Res. Part C Emerg. Technol. 2015, 54, 187–197. [Google Scholar] [CrossRef]
- Shi, J.R.; Zhao, D.M.; Wang, L.H.; Jiang, T.X. Short-term wind power prediction based on RR-VMD-LSTM. Power Syst. Prot. Control 2021, 49, 63–70. [Google Scholar] [CrossRef]
- Yang, L.; Wu, H.B.; Ding, M.; Bi, R. Short-term load forecasting for Bi-LSTM networks with feature selection in new energy grids. Power Syst. Autom. 2021, 45, 166–173. [Google Scholar] [CrossRef]
- Ren, J.J.; Wei, H.H.; Zhuo, Z.L.; Hou, T.T.; Yuan, Y.L.; Shen, J.Q.; Wang, X.M. Ultra-short-term power load forecasting based on CNN-BiLSTM-Attention. Power Syst. Prot. Control 2022, 50, 108–116. [Google Scholar] [CrossRef]
- Yin, J.; Liu, B.; Sun, G.B.; Qian, X.W. Remaining life prediction of lithium-ion batteries based on migration learning and DAE-LSTM. J. Electrotechnol. 2023, 9, 1–14. [Google Scholar] [CrossRef]
- Zhou, J.Q.; Zhu, W.C. Rolling Bearing Life Prediction Based on DTW Similarity and Bi-LSTM. Mach. Tool Hydraul. 2022, 50, 179–184. [Google Scholar]
- GB/T 14048.2-2020; Low-Voltage Switchgear and Controlgear. State Administration for Market Supervision and Administration: Beijing, China, 2020.

















| ρxy Value Range | the Correlation between x and y |
|---|---|
| No correlation | |
| Weak correlation | |
| Moderate correlation | |
| Strong correlation |
| LSTM Internal Structure | Expression Formula |
|---|---|
| Oblivion door value | |
| Input door value | |
| Output value | |
| The cell state at the current time | |
| The current input cell status | |
| Final output |
| Test Condition | Specific Parameter |
|---|---|
| Coil voltage | DC 110 V |
| Load voltage | DC 24 V |
| On condition | |
| Load current | 10 A |
| Sampling frequency | 200 K/Hz |
| Operating frequency | 360 times/h |
| Breaking condition | |
| Operating voltage | DC 12 V |
| Load type | Resistive load |
| Evaluation Index | Featureless Selection | |||
|---|---|---|---|---|
| Prediction model | RNN | LSTM | BiLSTM | CNN BiLSTM |
| RMSE | 20,966.12 | 20,296.63 | 19,874.25 | 18,831.17 |
| MAE | 2698.24 | 1795.82 | 1045.73 | 711.71 |
| R2 | 0.833 | 0.887 | 0.932 | 0.991 |
| Maximum error rate | 0.199 | 0.118 | 0.075 | 0.051 |
| Effective accuracy | 80.1% | 88.2% | 92.5% | 94.9% |
| Calculation time | 225.7 s | 212.8.8 s | 240.5 s | 154.6 s |
| Evaluation Index | Feature Selection | |||
|---|---|---|---|---|
| Prediction model | RNN | LSTM | BiLSTM | CNN BiLSTM |
| RMSE | 20,395.95 | 19,248.89 | 19,068.53 | 18,807.37 |
| MAE | 1820.79 | 1129.14 | 817.34 | 657.28 |
| R2 | 0.92 | 0.963 | 0.979 | 0.994 |
| Maximum error rate | 0.145 | 0.088 | 0.067 | 0.037 |
| Effective accuracy | 85.5% | 91.2% | 93.3% | 96.3% |
| Calculation time | 72.4 s | 62.7 s | 70.6 s | 42.8 s |
Disclaimer/Publisher’s Note: The statements, opinions and data contained in all publications are solely those of the individual author(s) and contributor(s) and not of MDPI and/or the editor(s). MDPI and/or the editor(s) disclaim responsibility for any injury to people or property resulting from any ideas, methods, instructions or products referred to in the content. |
© 2023 by the authors. Licensee MDPI, Basel, Switzerland. This article is an open access article distributed under the terms and conditions of the Creative Commons Attribution (CC BY) license (https://creativecommons.org/licenses/by/4.0/).
Share and Cite
Liu, S.; Li, Y.; Gao, S.; Xing, C.; Li, J.; Cao, Y. Prediction of Residual Electrical Life in Railway Relays Based on Convolutional Neural Network Bidirectional Long Short-Term Memory. Energies 2023, 16, 6357. https://doi.org/10.3390/en16176357
Liu S, Li Y, Gao S, Xing C, Li J, Cao Y. Prediction of Residual Electrical Life in Railway Relays Based on Convolutional Neural Network Bidirectional Long Short-Term Memory. Energies. 2023; 16(17):6357. https://doi.org/10.3390/en16176357
Chicago/Turabian StyleLiu, Shuxin, Yankai Li, Shuyu Gao, Chaojian Xing, Jing Li, and Yundong Cao. 2023. "Prediction of Residual Electrical Life in Railway Relays Based on Convolutional Neural Network Bidirectional Long Short-Term Memory" Energies 16, no. 17: 6357. https://doi.org/10.3390/en16176357
APA StyleLiu, S., Li, Y., Gao, S., Xing, C., Li, J., & Cao, Y. (2023). Prediction of Residual Electrical Life in Railway Relays Based on Convolutional Neural Network Bidirectional Long Short-Term Memory. Energies, 16(17), 6357. https://doi.org/10.3390/en16176357

