A Comprehensive Review of Distributed MPPT for Grid-Tied PV Systems at the Sub-Module Level
Abstract
1. Introduction
2. Grid-Connected PV Inverter Topologies
2.1. Grid-Tied Central Inverter
2.2. Grid-Tied Distributed Inverter
2.2.1. PV String-Level Inverter
2.2.2. PV Module-Level Inverter
2.2.3. PV Sub-Module-Level DMPPT
3. PV SM DMPPT Architectures
3.1. Sub-Module MI
3.2. Sub-Module Series Converters
3.3. Sub-Module Parallel Converters
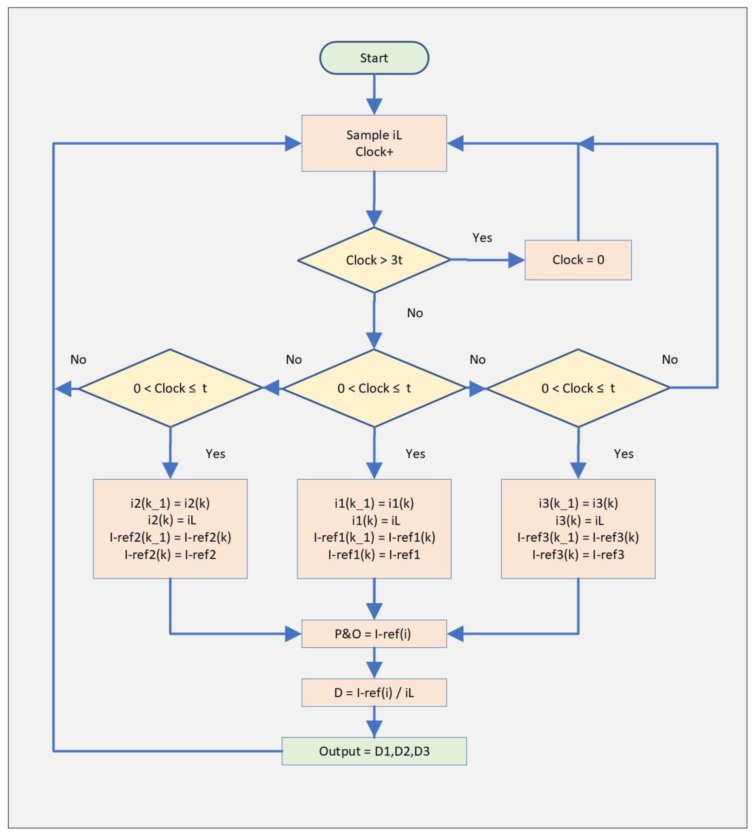
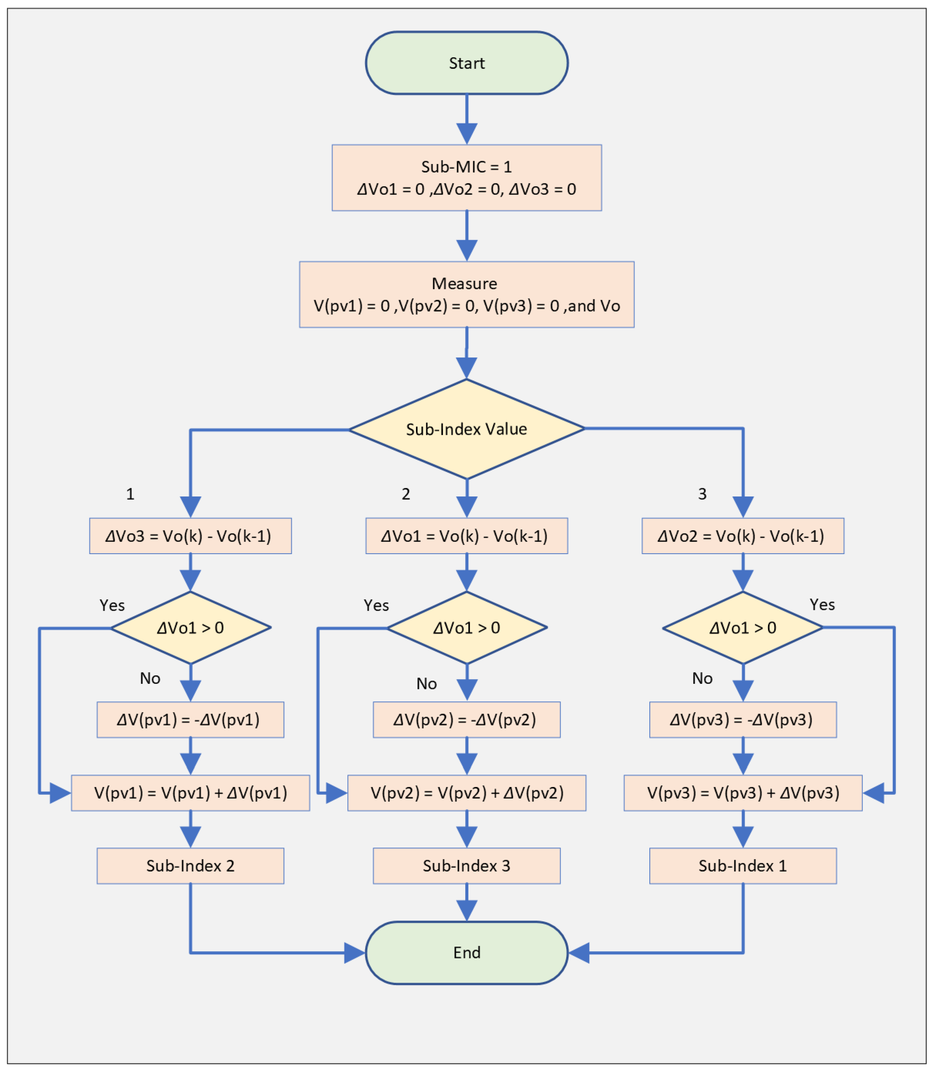
3.4. Sub-Module Differential Power Processing Converters
4. Discussions and Recommendations
- The value of the input capacitors plays an important role in determining the lifetime of the power electronic converters. Thus, a new decoupling circuit is needed. The new power electronic devices’ efficiency should be improved due to applying soft switching techniques. Soft switching technologies not only improve the PV system’s efficiency but also can increase the lifetime of the power electronic converters.
- The power electronic switch is a basic element in the design of the power converters and choosing switches with lower switching and conduction losses enables achieving better efficiencies. It has been proven that GaN- and SiC-based power electronic switches can achieve better efficiency and effectively minimize power losses. The on-state resistance between the drain and the source of such switches is relatively low, which minimizes the conduction losses of the switch. Also, high switching frequencies are achievable with minimal switching losses.
- In terms of power quality, galvanic isolation is not mandatory nowadays; however, many researchers consider it in the design stage since it protects against electrical faults.
- Anti-islanding detection is another feature that should be considered in the new designs; the detection strategies should be swift and accurate to cope with power grid failure.
- The power quality is directly affected by THD and hence it should be minimized to improve the power electronic devices. The power quality discussion cannot be completed without emphasizing the importance of achieving and maintaining a unity power factor system.
- The development of a novel MPPT controller is important to maintain the voltage level and help achieve the maximum available power from the PV side. The new MPPT controllers should be able to pump up the extra power and maintain MPPT in the daytime and enable compensation mode during nighttime.
5. Future Trends of the Grid-Tied MI
6. Conclusions
Author Contributions
Funding
Data Availability Statement
Conflicts of Interest
References
- Zahedi, A. A review of drivers, benefits, and challenges in integrating renewable energy sources into electricity grid. Renew. Sustain. Energy Rev. 2011, 15, 4775–4779. [Google Scholar] [CrossRef]
- Iweh, C.D.; Gyamfi, S.; Tanyi, E.; Effah-Donyina, E. Distributed generation and renewable energy integration into the grid: Prerequisites, push factors, practical options, issues and merits. Energies 2021, 14, 5375. [Google Scholar] [CrossRef]
- Kandemir, E.; Cetin, N.S.; Borekci, S. A comprehensive overview of maximum power extraction methods for PV Systems. Renew. Sustain. Energy Rev. 2017, 78, 93–112. [Google Scholar] [CrossRef]
- Kjaer, S.B.; Pedersen, J.K.; Blaabjerg, F. A review of single-phase grid-connected inverters for photovoltaic modules. IEEE Trans. Ind. Appl. 2005, 41, 1292–1306. [Google Scholar] [CrossRef]
- IEEE Std 1547-2003; IEEE Standard for Interconnecting Distributed Resources with Electric Power Systems. IEEE: Piscataway, NJ, USA, 2003; pp. 1–28.
- IEEE Std 1547.1-2020; IEEE Standard Conformance Test Procedures for Equipment Interconnecting Distributed Energy Resources with Electric Power Systems and Associated Interfaces. IEEE: Piscataway, NJ, USA, 2020; pp. 1–282.
- IEEE P1547.1a/D5; IEEE Approved Draft Standard Conformance Test Procedures for Equipment Interconnecting Distributed Resources with Electric Power Systems Amendment 1. IEEE: Piscataway, NJ, USA, 2015; pp. 1–19.
- Badawy, A. Current Source DC-DC and DC-AC Converters with Continuous Energy Flow. Ph.D. Thesis, University of Strathclyde, Glasgow, UK, 2015. [Google Scholar]
- Infield, D.G.; Onions, P.; Simmons, A.D.; Smith, G.A. Power quality from multiple grid-connected single-phase inverters. IEEE Trans. Power Deliv. 2004, 19, 1983–1989. [Google Scholar] [CrossRef]
- Abdelsalam, A.K.; Massoud, A.; Darwish, A.; Ahmed, S. Simplified Generic On-Line PWM Technique for Single Phase Grid Connected Current Source Inverters. In Proceedings of the 2012 Twenty-Seventh Annual IEEE Applied Power Electronics Conference and Exposition (APEC), Orlando, FL, USA, 5–9 February 2012. [Google Scholar]
- Darwish, A.; Ahmed, S. A Single-Stage Three-Phase DC/AC Inverter Based on Cuk Converter for PV Application. In Proceedings of the 2013 7th IEEE GCC Conference and Exhibition (GCC), Doha, Qatar, 17–20 November 2013; pp. 384–389. [Google Scholar] [CrossRef]
- Darwish, A.; Massoud, A.M.; Ahmed, S. Single Phase Grid Connected Current Source Inverter: Mitigation of Oscillating Power Effect on The Grid Current. In Proceedings of the IET Conference on Renewable Power Generation (RPG 2011), Edinburgh, UK, 6–8 September 2011. [Google Scholar]
- Darwish, A.; Holliday, D.; Finney, S. Operation and Control Design of an Input-Conversion Scheme for Offshore DC Wind Systems. IET Power Electron. 2017, 10, 2092–2103. [Google Scholar] [CrossRef]
- Kabalcı, E. Review on novel single-phase grid-connected solar inverters: Circuits and control methods. Sol. Energy 2020, 198, 247–274. [Google Scholar] [CrossRef]
- Lee, J.; Chang, B.; Aktas, C.; Gorthala, R. Economic feasibility of campus-wide photovoltaic systems in New England. Renew. Energy 2016, 99, 452–464. [Google Scholar] [CrossRef]
- Haegermark, M.; Kovacs, P.; Dalenbäck, J.-O. Economic feasibility of solar photovoltaic rooftop systems in a complex setting: A Swedish case study. Energy 2017, 127, 18–29. [Google Scholar] [CrossRef]
- Duman, A.C.; Güler, Ö. Economic Analysis of grid-connected residential rooftop PV systems in Turkey. Renew. Energy 2020, 148, 697–711. [Google Scholar] [CrossRef]
- Rodrigues, S.; Torabikalaki, R.; Faria, F.; Cafôfo, N.; Chen, X.; Ivaki, A.R.; Mata-Lima, H.; Morgado-Dias, F. Economic feasibility analysis of small scale PV systems in different countries. Sol. Energy 2016, 131, 81–95. [Google Scholar] [CrossRef]
- Li, C.; Zhou, D.; Zheng, Y. Techno-economic comparative study of grid-connected PV power systems in five climate zones, China. Energy 2018, 165, 1352–1369. [Google Scholar] [CrossRef]
- Sagani, A.; Mihelis, J.; Dedoussis, V. Techno-Economic Analysis and life-cycle environmental impacts of small-scale building-integrated PV systems in Greece. Energy Build. 2017, 139, 277–290. [Google Scholar] [CrossRef]
- Chen, Z.; Blaabjerg, F.; Pedersen, J.K. A multi-functional power electronic converter in Distributed Generation Power Systems. In Proceedings of the IEEE 36th Conference on Power Electronics Specialists, Recife, Brazil, 12–16 June 2005. [Google Scholar]
- Ramakumar, R.; Bigger, J.E. Photovoltaic systems. Proc. IEEE 1993, 81, 365–377. [Google Scholar] [CrossRef]
- Xiao, W.; El Moursi, M.S.; Khan, O.; Infield, D. Review of grid-tied converter topologies used in photovoltaic systems. IET Renew. Power Gener. 2016, 10, 1543–1551. [Google Scholar] [CrossRef]
- Sridhar, V.; Umashankar, S. A comprehensive review on CHB MLI based PV inverter and feasibility study of CHB MLI based PV-Statcom. Renew. Sustain. Energy Rev. 2017, 78, 138–156. [Google Scholar] [CrossRef]
- Mohapatra, A.; Nayak, B.; Das, P.; Mohanty, K.B. A review on MPPT techniques of PV system under partial shading condition. Renew. Sustain. Energy Rev. 2017, 80, 854–867. [Google Scholar] [CrossRef]
- Belhachat, F.; Larbes, C. A review of Global Maximum Power Point tracking techniques of photovoltaic system under partial shading conditions. Renew. Sustain. Energy Rev. 2018, 92, 513–553. [Google Scholar] [CrossRef]
- Ahmed, J.; Salam, Z. A critical evaluation on maximum power point tracking methods for partial shading in PV systems. Renew. Sustain. Energy Rev. 2015, 47, 933–953. [Google Scholar] [CrossRef]
- Liu, Y.-H.; Chen, J.-H.; Huang, J.-W. A review of maximum power point tracking techniques for use in partially shaded conditions. Renew. Sustain. Energy Rev. 2015, 41, 436–453. [Google Scholar] [CrossRef]
- Femia, N.; Petrone, G.; Spagnuolo, G.; Vitelli, M. Optimization of perturb and observe maximum power point tracking method. IEEE Trans. Power Electron. 2005, 20, 963–973. [Google Scholar] [CrossRef]
- Safari, A.; Mekhilef, S. Simulation and hardware implementation of incremental conductance MPPT with direct control method using CUK converter. IEEE Trans. Ind. Electron. 2011, 58, 1154–1161. [Google Scholar] [CrossRef]
- Noguchi, T.; Togashi, S.; Nakamoto, R. Short-current pulse-based maximum-power-point tracking method for multiple photovoltaic-and-converter module system. IEEE Trans. Ind. Electron. 2002, 49, 217–223. [Google Scholar] [CrossRef]
- Díez-Mediavilla, M.; Dieste-Velasco, M.I.; Rodríguez-Amigo, M.C.; García-Calderón, T.; Alonso-Tristán, C. Performance of grid-tied PV facilities based on real data in Spain: Central Inverter Versus String System. Energy Convers. Manag. 2014, 86, 1128–1133. [Google Scholar] [CrossRef]
- Zeng, Z.; Yang, H.; Zhao, R.; Cheng, C. Topologies and control strategies of multi-functional grid-connected inverters for Power Quality Enhancement: A comprehensive review. Renew. Sustain. Energy Rev. 2013, 24, 223–270. [Google Scholar] [CrossRef]
- Bae, Y.; Vu, T.-K.; Kim, R.-Y. Implemental Control Strategy for grid stabilization of grid-connected PV system based on German grid code in symmetrical low-to-medium voltage network. IEEE Trans. Energy Convers. 2013, 28, 619–631. [Google Scholar] [CrossRef]
- Romero-Cadaval, E.; Spagnuolo, G.; Franquelo, L.G.; Ramos-Paja, C.A.; Suntio, T.; Xiao, W.M. Grid-connected photovoltaic generation plants: Components and Operation. IEEE Ind. Electron. Mag. 2013, 7, 6–20. [Google Scholar] [CrossRef]
- Altin, N.; Ozdemir, S. Three-phase three-level grid interactive inverter with fuzzy logic based maximum power point tracking controller. Energy Convers. Manag. 2013, 69, 17–26. [Google Scholar] [CrossRef]
- Ozdemir, S.; Altin, N.; Sefa, I. Single Stage Three Level Grid Interactive MPPT inverter for PV Systems. Energy Convers. Manag. 2014, 80, 561–572. [Google Scholar] [CrossRef]
- Altin, N.; Sefa, İ. DSPACE based adaptive neuro-fuzzy controller of grid interactive inverter. Energy Convers. Manag. 2012, 56, 130–139. [Google Scholar] [CrossRef]
- Darwish, A.; Holliday, D.; Ahmed, S.; Massoud, A.M.; Williams, B.W. A Single-Stage Three-Phase Inverter Based on Cuk Converters for PV Applications. IEEE J. Emerg. Sel. Top. Power Electron. 2014, 2, 797–807. [Google Scholar] [CrossRef]
- Picault, D.; Raison, B.; Bacha, S. Guidelines for evaluating Grid Connected PV system topologies. In Proceedings of the 2009 IEEE International Conference on Industrial Technology, Churchill, VIC, Australia, 10–13 February 2009. [Google Scholar]
- Balato, M.; Vitelli, M. Optimization of distributed maximum power point tracking PV applications: The scan of the power vs. voltage input characteristic of the inverter. Int. J. Electr. Power Energy Syst. 2014, 60, 334–346. [Google Scholar] [CrossRef]
- Zhao, T.; Ju, Z.; Wang, H.; Wei, X.; Li, X.; Zhang, S. The Distributed Maximum Power Point Tracking Method and application in the PV grid-connected generation. In Proceedings of the 2010 International Conference on Intelligent System Design and Engineering Application, Changsha, China, 13–14 October 2010. [Google Scholar]
- Wang, F.; Zhu, T.; Zhuo, F.; Yang, Y. Analysis and comparison of FPP and DPP structure based DMPPT PV system. In Proceedings of the 2016 IEEE 8th International Power Electronics and Motion Control Conference (IPEMC-ECCE Asia), Hefei, China, 22–26 May 2016. [Google Scholar]
- Vitelli, M. On the necessity of joint adoption of both Distributed Maximum Power Point Tracking and central maximum power point tracking in PV Systems. Prog. Photovolt. Res. Appl. 2012, 22, 283–299. [Google Scholar]
- Femia, N.; Lisi, G.; Petrone, G.; Spagnuolo, G.; Vitelli, M. Distributed maximum power point tracking of photovoltaic arrays: Novel approach and system analysis. IEEE Trans. Ind. Electron. 2008, 55, 2610–2621. [Google Scholar] [CrossRef]
- Salam, Z.; Ramli, M.Z. Distributed maximum power point tracker for additional energy harvesting during partial shading of PV System. In Proceedings of the 2015 First Workshop on Smart Grid and Renewable Energy (SGRE), Doha, Qatar, 22–23 March 2015. [Google Scholar]
- Shmilovitz, D.; Levron, Y. Distributed maximum power point tracking in photovoltaic systems—Emerging architectures and control methods. Automatika 2012, 53, 142–155. [Google Scholar] [CrossRef]
- Bosman, L.B.; Leon-Salas, W.D.; Hutzel, W.; Soto, E.A. PV system predictive maintenance: Challenges, current approaches, and opportunities. Energies 2020, 13, 1398. [Google Scholar] [CrossRef]
- Barchowsky, A.; Parvin, J.P.; Reed, G.F.; Korytowski, M.J.; Grainger, B.M. A comparative study of MPPT methods for distributed photovoltaic generation. In Proceedings of the 2012 IEEE PES Innovative Smart Grid Technologies (ISGT), Washington, DC, USA, 16–20 January 2012. [Google Scholar]
- Lameirinhas, R.A.M.; Torres, J.P.; de Melo Cunha, J.P. A Photovoltaic Technology Review: History, fundamentals and applications. Energies 2022, 15, 1823. [Google Scholar] [CrossRef]
- Lyden, S.; Haque, M.E. Maximum power point tracking techniques for photovoltaic systems: A Comprehensive Review and Comparative Analysis. Renew. Sustain. Energy Rev. 2015, 52, 1504–1518. [Google Scholar] [CrossRef]
- IEEE Std 1547.2-2008; IEEE Application Guide for IEEE Std 1547(TM), IEEE Standard for Interconnecting Distributed Resources with Electric Power Systems. IEEE: Piscataway, NJ, USA, 2009; pp. 1–217.
- Darwish, A.; Alotaibi, S.; Elgenedy, M.A. Current-Source Single-Phase Module Integrated Inverters for PV Grid-Connected Applications. IEEE Access 2020, 8, 53082–53096. [Google Scholar] [CrossRef]
- Darwish, A.; Elgenedy, M.A. Current-Source Modular Medium-Voltage Grid-Connected System with High-Frequency Isolation for Photovoltaic Applications. IEEE Trans. Energy Convers. 2019, 34, 255–266. [Google Scholar] [CrossRef]
- Darwish, A.; Massoud, A.; Holliday, D.; Ahmed, S.; Williams, B. Generation, performance evaluation and control design of single-phase differential-mode buck–boost current-source inverters. IET Renew. Power Gener. 2016, 10, 916–927. [Google Scholar] [CrossRef]
- Wiechmann, E.P.; Aqueveque, P.; Burgos, R.; Rodriguez, J. On the Efficiency of Voltage Source and Current Source Inverters for High-Power Drives. IEEE Trans. Ind. Electron. 2008, 55, 1771–1782. [Google Scholar] [CrossRef]
- Zhou, Y.; Liu, Y.; Su, M.; Sun, Y. A Single-phase Voltage Source Inverter with Lower-Voltage-Rated Capacitor and Ripple Power Decoupling Function. In Proceedings of the 2020 15th IEEE Conference on Industrial Electronics and Applications (ICIEA), Kristiansand, Norway, 9–13 November 2020. [Google Scholar]
- Eshkaftaki, R.A.; Ho, C.N.M. Half-Bridge Current Source Inverter for Grid-Connected Applications. In Proceedings of the 2022 IEEE Energy Conversion Congress and Exposition (ECCE), Detroit, MI, USA, 9–13 October 2022. [Google Scholar]
- Blaabjerg, F.; Chen, Z.; Kjaer, S.B. Power Electronics as efficient interface in Dispersed Power Generation Systems. IEEE Trans. Power Electron. 2004, 19, 1184–1194. [Google Scholar] [CrossRef]
- Hassaine, L.; OLias, E.; Quintero, J.; Salas, V. Overview of power inverter topologies and control structures for grid connected photovoltaic systems. Renew. Sustain. Energy Rev. 2014, 30, 796–807. [Google Scholar] [CrossRef]
- Ankit; Sahoo, S.K.; Sukchai, S.; Yanine, F.F. Review and Comparative Study of single-stage inverters for a PV system. Renew. Sustain. Energy Rev. 2018, 91, 962–986. [Google Scholar] [CrossRef]
- Wu, T.-F.; Chang, C.-H.; Lin, L.-C.; Kuo, C.-L. Power loss comparison of single- and two-stage grid-connected photovoltaic systems. IEEE Trans. Energy Convers. 2011, 26, 707–715. [Google Scholar] [CrossRef]
- Nguyen, D.; Lehman, B. An adaptive solar photovoltaic array using model-based reconfiguration algorithm. IEEE Trans. Ind. Electron. 2008, 55, 2644–2654. [Google Scholar] [CrossRef]
- Chen, L.; Amirahmadi, A.; Zhang, Q.; Kutkut, N.; Batarseh, I. Design and implementation of three-phase two-stage grid-connected module integrated converter. IEEE Trans. Power Electron. 2014, 29, 3881–3892. [Google Scholar] [CrossRef]
- Kjaer, S.B.; Pedersen, J.K.; Blaabjerg, F. Power inverter topologies for photovoltaic modules-A Review. In Proceedings of the Conference Record of the 2002 IEEE Industry Applications Conference. 37th IAS Annual Meeting (Cat. No.02CH37344), Pittsburgh, PA, USA, 13–18 October 2002. [Google Scholar]
- Boemer, J.C.; Burges, K.; Zolotarev, P.; Lehner, J.; Wajant, P.; Fürst, M.; Brohm, R.; Kumm, T. Overview of German Grid Issues and Retrofit of Photovoltaic Power Plants in Germany for the Prevention of Frequency Stability Problems in Abnormal System Conditions of the ENTSO-E Region Continental Europe. In Proceedings of the 1st International Workshop on Integration of Solar Power into Power Systems, Aarhus, Denmark, 24 October 2011. [Google Scholar]
- Ayswarya, S.; Prabhu, P. Leakage current suppression for transformerless inverter for Grid Connected PV Power Systems. In Proceedings of the 2014 International Conference on Electronics, Communication and Computational Engineering (ICECCE), Hosur, India, 17–18 November 2014. [Google Scholar]
- Bae, Y.; Kim, R.-Y. Suppression of common-mode voltage using a Multicentral photovoltaic inverter topology with synchronized PWM. IEEE Trans. Ind. Electron. 2014, 61, 4722–4733. [Google Scholar] [CrossRef]
- Martins, D.C. Analysis of a three-phase grid-connected PV power system using a modified dual-stage inverter. ISRN Renew. Energy 2013, 2013, 1–18. [Google Scholar] [CrossRef]
- Tran, T.Q.; Truong, A.V. MPPT voltage regulating in three-phase grid-connected photovoltaic system. Sci. Technol. Dev. J. 2012, 15, 50–61. [Google Scholar] [CrossRef]
- Renaudineau, H.; Donatantonio, F.; Fontchastagner, J.; Petrone, G.; Spagnuolo, G.; Martin, J.P.; Pierfederici, S. A PSO-Based Global MPPT Technique for Distributed PV Power Generation. IEEE Trans. Ind. Electron. 2015, 62, 1047–1058. [Google Scholar] [CrossRef]
- Badawy, M.O.; Bose, S.M.; Sozer, Y. A Novel Differential Power Processing Architecture for a Partially Shaded PV String Using Distributed Control. IEEE Trans. Ind. Appl. 2021, 57, 1725–1735. [Google Scholar]
- Pierquet, B.J.; Perreault, D.J. A Single-Phase Photovoltaic Inverter Topology with a Series-Connected Energy Buffer. IEEE Trans. Power Electron. 2013, 28, 4603–4611. [Google Scholar] [CrossRef]
- Zhang, X.; Chen, M.; Fu, Y.; Li, Y. A step-down partial power optimizer structure for photovoltaic series-connected power optimizer system. In Proceedings of the 2018 IEEE International Power Electronics and Application Conference and Exposition (PEAC), Shenzhen, China, 4–7 November 2018. [Google Scholar]
- Rabiul Islam, M.; Mahfuz-Ur-Rahman, A.M.; Muttaqi, K.M.; Sutanto, D. State-of-The-Art of the Medium-Voltage Power Converter Technologies for Grid Integration of Solar Photovoltaic Power Plants. IEEE Trans. Energy Convers. 2019, 34, 372–384. [Google Scholar] [CrossRef]
- Walker, G.R.; Sernia, P.C. Cascaded DC-DC converter connection of photovoltaic modules. IEEE Trans. Power Electron. 2004, 19, 1130–1139. [Google Scholar] [CrossRef]
- Qin, S.; Morrison, A.J.; Pilawa-Podgurski, R.C. Enhancing micro-inverter energy capture with sub-module differential power processing. In Proceedings of the 2014 IEEE Applied Power Electronics Conference and Exposition—APEC 2014, Fort Worth, TX, USA, 16–20 March 2014. [Google Scholar]
- Kwon, J.-M.; Kwon, B.-H.; Nam, K.-H. Three-Phase Photovoltaic System with Three-Level Boosting MPPT Control. IEEE Trans. Power Electron. 2008, 23, 2319–2327. [Google Scholar] [CrossRef]
- Keyhani, H.; Toliyat, H.A. Single-Stage Multistring PV Inverter with an Isolated High-Frequency Link and Soft-Switching Operation. IEEE Trans. Power Electron. 2014, 29, 3919–3929. [Google Scholar] [CrossRef]
- Rojas, C.A.; Aguirre, M.; Kouro, S.; Geyer, T.; Gutierrez, E. Leakage Current Mitigation in Photovoltaic String Inverter Using Predictive Control with Fixed Average Switching Frequency. IEEE Trans. Ind. Electron. 2017, 64, 9344–9354. [Google Scholar] [CrossRef]
- Alharbi, Y.; Darwish, A. Control of Cuk-Based Microinverter Topology with Energy Storage for Residential PV Applications. Energies 2023, 16, 2293. [Google Scholar] [CrossRef]
- Surirey, Q.; Hernandez-Vidal, R.; Renaudineau, H.; Kouro, S.; Cabon, B. Sub-module photovoltaic microinverter with cascaded push-pull and unfolding H-bridge inverter. In Proceedings of the 2017 IEEE Southern Power Electronics Conference (SPEC), Puerto Varas, Chile, 4–7 December 2017. [Google Scholar]
- Leuenberger, D.; Biela, J. PV-module-integrated AC inverters (AC modules) with subpanel MPP tracking. IEEE Trans. Power Electron. 2017, 32, 6105–6118. [Google Scholar]
- Bell, R.; Pilawa-Podgurski, R.C. Decoupled and distributed maximum power point tracking of series-connected photovoltaic submodules using differential power processing. IEEE J. Emerg. Sel. Top. Power Electron. 2015, 3, 881–891. [Google Scholar]
- Strache, S.; Wunderlich, R.; Heinen, S. A comprehensive, quantitative comparison of inverter architectures for various PV systems, PV cells, and irradiance profiles. IEEE Trans. Sustain. Energy 2014, 5, 813–822. [Google Scholar]
- Pilawa-Podgurski, R.C.; Perreault, D.J. Submodule Integrated Distributed Maximum Power Point Tracking for solar photovoltaic applications. IEEE Trans. Power Electron. 2013, 28, 2957–2967. [Google Scholar]
- Zhu, T.; He, X.; Guan, T.; Wang, F.; Yi, H.; Zhuo, F. An integrated single inductor-single sensor based photovoltaic optimizer with an optimal current point tracking strategy. In Proceedings of the 2017 IEEE Energy Conversion Congress and Exposition (ECCE), Cincinnati, OH, USA, 1–5 October 2017. [Google Scholar]
- Khan, O.; Xiao, W.; Moursi, M.S. A new PV system configuration based on submodule integrated converters. IEEE Trans. Power Electron. 2017, 32, 3278–3284. [Google Scholar]
- Qin, S.; Barth, C.B.; Pilawa-Podgurski, R.C. Enhancing microinverter energy capture with submodule differential power processing. IEEE Trans. Power Electron. 2016, 31, 3575–3585. [Google Scholar]
- Olalla, C.; Clement, D.; Rodriguez, M.; Maksimovic, D. Architectures and Control of Submodule Integrated DC–DC Converters for Photovoltaic Applications. IEEE Trans. Power Electron. 2013, 28, 2980–2997. [Google Scholar]
- Wang, F.; Zhu, T.; Zhuo, F.; Yi, H. An Improved Submodule Differential Power Processing-Based PV System with Flexible Multi-MPPT Control. IEEE J. Emerg. Sel. Top. Power Electron. 2018, 6, 94–102. [Google Scholar]
- Flores-Bahamonde, F.; Rojas, J.; Kouro, S.; Llor, A.M.; Rojas, C.A.; Perez, M.A. Sub-modular Power Optimizers Based on Partial Power Converters for Utility Scale PV Plants. In Proceedings of the IECON 2019—45th Annual Conference of the IEEE Industrial Electronics Society, Lisbon, Portugal, 14–17 October 2019. [Google Scholar]
- Lin, L.; Zhang, J.; Shao, S. Differential power processing architecture with virtual port connected in series and MPPT in submodule level. IEEE Access 2020, 8, 137897–137909. [Google Scholar]
















| Ref. | DMPPT Level | Single/Three Phase | Voltage Range (V) | Rated Power | PV Interfaced Converter | Grid Interfaced Inverter |
|---|---|---|---|---|---|---|
| [78] | Array | Three | 380 | 20 kW | Boost | Three-Phase VIS |
| [79] | Multi-String | Three | 180 | 1 kW | HFAC Link | Three-Phase VIS |
| [80] | String | Single | 110 | 1 kW | H-NPC | H-Bridge |
| [81] | Module | Single | 230 | 1 kW | Cuk | H-Bridge |
| [82] | Sub-Module | Single | 220 | 217 W | Push–Pull | H-Bridge |
| Ref. | Rated Power (W) | Topology | Arrangement | MPPT Algorithm | Efficiency (%) | Improvements | Limitations |
|---|---|---|---|---|---|---|---|
| [86] | 200 W | Synchronous buck | Series | P&O | ≈98 | Increase power harvesting by (20%) | Local maximum point controller |
| [87] | - | Buck | Series | P&O | - | Less component | Single MPPT for three SMs |
| [88] | 100 W | Synchronous boost | Parallel | P&O | ≈96 | Improve efficiency due to using GaN technology | Operating regardless of mismatch condition |
| [89] | 60 W | Synchronous buck-boost | DPP | P&O | =95 | The capability of commercial inverter integration | Communication between neighboring DPPs |
| [90] | 60 W | Bidirectional flyback | Parallel | - | ≈98 | Reduce mismatch level by (25%) | A large number of current sensors |
| [84] | 245 W | DPP architecture with synchronous flyback converters | Parallel | DMPPT algorithm | - | Improve power extraction by 10.19% | Large storage element required for decoupling purposes |
| [91] | - | DPP with central boost | DPP | P&O | - | Accurate MPP tracking | Complex controlling process |
| [92] | - | Full bridge converter FBC | Series | P&O | - | Novel topology to apply DMPPT at a finer level | No experimental validation |
| [93] | 300 W | Synchronous boost with series virtual port DPP | DPP | Modified P&O | - | A single current sensor is required | More components |
Disclaimer/Publisher’s Note: The statements, opinions and data contained in all publications are solely those of the individual author(s) and contributor(s) and not of MDPI and/or the editor(s). MDPI and/or the editor(s) disclaim responsibility for any injury to people or property resulting from any ideas, methods, instructions or products referred to in the content. |
© 2023 by the authors. Licensee MDPI, Basel, Switzerland. This article is an open access article distributed under the terms and conditions of the Creative Commons Attribution (CC BY) license (https://creativecommons.org/licenses/by/4.0/).
Share and Cite
Alharbi, Y.; Darwish, A.; Ma, X. A Comprehensive Review of Distributed MPPT for Grid-Tied PV Systems at the Sub-Module Level. Energies 2023, 16, 5468. https://doi.org/10.3390/en16145468
Alharbi Y, Darwish A, Ma X. A Comprehensive Review of Distributed MPPT for Grid-Tied PV Systems at the Sub-Module Level. Energies. 2023; 16(14):5468. https://doi.org/10.3390/en16145468
Chicago/Turabian StyleAlharbi, Yousef, Ahmed Darwish, and Xiandong Ma. 2023. "A Comprehensive Review of Distributed MPPT for Grid-Tied PV Systems at the Sub-Module Level" Energies 16, no. 14: 5468. https://doi.org/10.3390/en16145468
APA StyleAlharbi, Y., Darwish, A., & Ma, X. (2023). A Comprehensive Review of Distributed MPPT for Grid-Tied PV Systems at the Sub-Module Level. Energies, 16(14), 5468. https://doi.org/10.3390/en16145468

