Next Article in Journal
Current Research on Green Ammonia (NH3) as a Potential Vector Energy for Power Storage and Engine Fuels: A Review
Previous Article in Journal
Massive Green Hydrogen Production Using Solar and Wind Energy: Comparison between Europe and the Middle East
Previous Article in Special Issue
Assessment of Energy Efficiency Using an Energy Monitoring System: A Case Study of a Major Energy-Consuming Enterprise in Vietnam
 
 
Font Type:
Arial Georgia Verdana
Font Size:
Aa Aa Aa
Line Spacing:
Column Width:
Background:
Article

Automation of Low-Voltage Distribution Grids Using SDNS in South Africa

by
Noah Sindile Fakude
* and
Kingsley Ogudo
*
Department of Electrical and Electronics Engineering Technology, University of Johannesburg, Johannesburg 2092, South Africa
*
Authors to whom correspondence should be addressed.
Energies 2023, 16(14), 5450; https://doi.org/10.3390/en16145450
Submission received: 29 May 2023 / Revised: 9 July 2023 / Accepted: 13 July 2023 / Published: 18 July 2023
(This article belongs to the Special Issue Key Technologies and Challenges for Power Electronics System)

Abstract

:
A distribution grid is the dispatching part of the power grid where electricity is finally utilized by the end users. In the electricity industry, automation habitually means the smart grid. The SG is a broad topic with different elements working towards grid optimization. One best way of optimizing a power grid is to balance the electricity supply and usage. This paper proposes an automated approach and presents a coordinative concept to develop a real-time interfacing network for demand-side management mitigations. The SDNS network concept uses a master–slave metering hierarchy to coordinate the devices between the utility and the end users by regulating the electrons’ movement from the utility to the consumer’s side. This concept was tested on MATLAB and a prototype. The results proved the efficiency of this design in demand-side management. The SDNS is an innovative tech, and it also plays a vital role in making consumers role players in easing the grid. The results proved that load management could replace load shedding by correctly implementing the SDNS concept.

1. Introduction

South Africa is a fast-growing country regarding industrialization, making the electricity demand high. This causes a strain on the aging power grid due to population growth and massive industrialization. On the other hand, SA is still in the teething stage regarding ICT. This article [1] shows that SA is not even in the top 20 of the cloud index score, meaning that it is far from owning any cloud technology which enables seamless communication.
This also means that SA has a long way to go to employ IoT and advanced ICT at a public-service level. For electricity, the public-service level is the power grid, and the future of a power grid is a smart grid technology that requires communication from the appliance to the generation station. Thus, the smart grid is the combination of a reliable, steady power grid and high-speed communication. Internet communication has different levels and different layers, but in this article, we look at the power grid on the LV end that supplies residential and non-residential customers.
The LV side of the distribution network is the ending part of the electrical grid where users receive electricity at acceptable voltage levels according to SA standards. From the generation and transmission point of view, the distribution side is the load, but from the end users’ view, it is the supply. If the loads connected to the grid’s distribution side are well-managed and controlled, electricity problems can be minimized.
Supply has limitations in terms of capacity, and the load operates within its supply limits. The rated components between the load and supply form a local network (LN). All local networks belong to a supply authority that is responsible for pre-planning for the design of every LN and post-planning, where the design is maintained and amended due to other factors; this happens after the network is commissioned.
A few elements are considered when designing a local distribution system according to power generation and distribution economics. The factors include but are not limited to demand, diversity, and load factors [2]. These economic factors are used to estimate the probability of future demand. The utility industry is the center of amalgamation between science in electricity generation and economics in energy distribution. Electricity generation is 100% practical, and the utility must technically balance the distribution. The capacity generated must merge or be greater than the demand; the system will fail and shut down if this condition is not met.
On the other hand, economics works on probabilities, estimations, and assumptions based on data and the history of the challenges under consideration. These differences between electricity generation and distribution are ongoing challenges that power utilities are experiencing. Utilities desire the supply–demand balance for the success and sustainability of the business.
Developing countries such as India [3], South Africa, Brazil, and others need help maintaining energy distribution due to the annual increase in residential demand. In these countries, electricity has become part of people’s ecosystems and plays a significant role in livelihood.
The growth in energy usage leads to high usage diversity, and these changing load patterns defy the order of the imaginary load patterns defined during network planning. The load variation caused a change in practice, which has become a severe threat to network stability and sustainability. Load variations are problematic to the power grid and can be minimized by monitoring the system in real time, according to the document [4]. Figure 1 shows the statistics conducted in the electricity utility division in South Africa.
The statistics prove that any development and expansion plans are mainly made for non-residential users since they are the main engine for why ESKOM still exists. ESKOM generates electricity for industrial, commercial, transport, and agriculture. Although the residential sector is just a portion, it is growing enormously, and residential users are becoming entirely dependent on electricity. The utility has set aside only 8% to be shared amongst domestic users, as indicated in Figure 1, and there is a significant need to optimize the distribution system.
In the 8% shared amongst the residential end users, there needs to be more control regarding limits. The mentioned percentage is just an average, and it does not include the dynamics of the load patterns (peak and base load).
Two factors are brought up when discussing distribution: base and peak load. The baseload speaks to the consumption of historical data, and the peak load speaks to the sizing of the distribution capacity. The business model of any utility always looks at closing the gap between the baseload and the peak load.
This paper does not look at the power grid entirely but at solutions to enhance the grid to lower the varying load from base to peak by the real-time response.
The study proposes a control philosophy to ensure that consumption remains within the allocated megawatts. The contribution of this study includes the following:
  • A self-regulated system in terms of the power flow to be optimal but not exceeding set limits.
  • A theft-detection system to pick up any unregistered electron flow.
  • An automated distribution system through the master–slave device coordination protocol.
  • A digital and flexible system to operate as the network sensors and controlled actuators.
  • Ensure continuous power flow without power disturbances caused by unintentional overload.
  • To maximize the system’s analyses in a distribution-ring emergency to determine which paths can share the affected load when feeders are out of service.

2. Problem Statement

In South Africa, the standard market main circuit breaker for residential users’ size is 63 A, which has been the practice for households. The standard voltage is 230/400 on the low-voltage side of a transformer. This makes a standard connection of 13.8 kA accessible power to every standard connection household. To meet the possible demand by all users connected in each transformer, the total capacity must equal the sum of all the possible loads connected to the system, as shown in Equation (1):
P t = i = 1 n P i
where Pt is the total power on the distribution transformer, Pi is the power on each load, and n is the number of loads.
However, although Equation (1) is the direct method to plan, it is only suitable for fixed machines with non-variable loads from the machine’s nameplate. For residential loads, a different methodology is used by distributors for household electrification planning. During the electrification design, customers and their usage diversities are estimated. The ultimate result is that the total planned capacity will always be less than the sum of the installed size capacity, as shown in Equation (2):
P A D M D < k = 1 n P k
Where: PADMD is the total power after diversity, Pk is the notified demand per house, and k is the number of houses.
From Equation (2), we can see that the demand must be kept below the supply to keep the lights on. However, the challenge is that the utility cannot determine the electricity flowing to the customers but can limit it through reactional switches. Figure 2 shows a utility’s architecture supplying a single customer; the utility boundary is marked under the umbrella labeled ‘Utility’. The only two devices where the utility can limit the customer are the circuit breaker (CB) or the digital energy meter, which can be set to limit the maximum allowed power. When applying power limits to the customers, network will stop operating to its optimal level and it will negatively impact revenue because not every house will utilize electricity to maximum capacity.
A utility’s business model must allow a maximum flow of electricity but be kept within the safety threshold. Fixing the connection size will not be a good electricity model since users must be allowed to access maximum power when available. Conversely, the technical restrictions do not allow customers to connect simultaneously to their maximum capacity because Equation (2) must be kept real.
Figure 2 shows the electric current path from the distribution transformer to the load. This diagram shows the power cable that connects the utility and the consumer. The power cable is terminated with two electrical components, a circuit breaker and an energy meter, that are connected between the utility and the consumer. The circuit breaker and the energy meter have rated capacity that determines the amount of electricity to flow in the system. If the circuit breaker and the energy meter have a fixed rating capacity, they cannot be used to regulate the current flow, but if they are digitalized, their rated capacity can be controlled between their minimum and maximum rated value.
In real applications, the supply and the load capacity are real and fixed, but let us assume that each 315 kVA transformer supplies up to about 50 houses. Mathematically, the installed capacity demand of the 50 houses becomes 690 kVA, while the supply remains 315 kVA; then, Equation (2) is proven. The 50 houses allocated to the 315 kVA transformer mean an imaginary allocation of 6.3 kVA per consumer, not 13.8 kVA. If customers exceed this 315 kVA value, the transformer will trip and seize operation, and there is a high technical possibility for that.
Power-grid equipment monitors and protects the flow of electricity to be kept within the grid limits. By nature, these monitoring devices are reactive in principle, meaning that an abnormal condition such as overload or overcurrent must occur first. Then they react by isolating the affected circuit. This causes power interruptions between the supply utilities and the consumers, and losses are incurred during power interruptions.
Most of the power outages in SA result from system overload. This means that if the demand and supply are kept in equilibrium, the loss of the grid would be kept minimal or avoided at all. South Africa uses the load-shedding model to keep the load below the supply. Load shedding is activated when ESKOM loses generating units that affect the available capacity.
The amount of MW deficit is translated into load-shedding stages. This means that load shedding is unnecessary if the load can be self-curtailed to drop below the available MW. Load shedding may sound hard; as it is mostly practiced in SA, it is a physical method to lower the load, but there are other smart and modern methods used in global space to control the load, and the popular one is demand side management (DSM).
As alluded to before, the main reason behind load shedding is the supply shortage to meet the demand. The power curtailment program causes many ripple effects. A new emerging one is the penetration of battery storage systems to keep the lights on during a power outage. This causes a surge to the grid when power is restored because every form of load resets to its operating state.
Since South Africa still uses the conventional power grid, it is not easy to manage the load flow in real time, but only countries with smart grid technology can manage their grid in real time with DSM and bidirectional communication techniques.
The system presented in this paper is a stepping stone towards the future grid. It enhances the existing grid to manage power flow in real time. In the process, electricity users are getting used to new consumption behavior patterns. Electricity users form part of the active participants of a healthy power grid.
With this proposed concept, power monitoring and control happens in real time by coordinating devices to give real-time power-grid control. With this full control, the load will not be peaking up simultaneously; the first users will be given the first privilege, or the system will set even limits to all. To fully understand this digitalization concept, let us understand the design concept of the conventional grid in terms of technical specification, the economic model that speaks to the revenue accumulation, and the brain behind its planning. To address the entire concept, we have to understand the following two factors:
  • The economics of power system distribution;
  • Utility architecture.

3. Economics of Power Distribution

The utility grid is expensive and requires buy-in from capital investors. For any investor, return on investment is the baseline, so investors need to understand the business model in income generation. Electricity is known to be generated, transmitted, and distributed at costs. Power utilities must collect the revenue for electricity usage and gain monetary profits and interest to run and sustain the business [5]. According to the South African Parliamentary budget office’s report in 2016, a tolerable and consistent electricity supply is essential for economic advancement and development [6]. Therefore, for the sustainability of the energy business, there must be an electricity demand, which must be measurable to determine the supply. The business principle is the same across all disciplines: the demand must be known before the supply. In South Africa, ESKOM generates and transmits electricity but is distributed by municipalities and licensed distributors. The licensed distributors do the planning and maintenance of their network. During the planning phase, methodologies estimate the network capacity so that the supply design matches the demand. In this paper, the elements/tools used to estimate the demand are the maximum demand (MD), diversity factor (DIV), demand factor (DF), and load factor (LF).

3.1. Maximum Demand

The maximum demand (MD) can be defined in numerous ways depending on the study’s context, but one standard definition is that it is the highest recorded energy consumption within a specific period [5]. MD speaks to the history of peak consumption and not the average energy used.
The maximum demands of individual customers in a group are unlikely to occur simultaneously due to diversity. The MD of a group of customers must be recorded separately within a specific period. Therefore, the diversity factor is the ratio of the sum of individual consumers’ maximum demands and the MD of the group from the supply point of view (substation).
The diversity factor is the ratio between the sum of individual maximum demand and the maximum demand of the station [7]. The diversity factor is useful during the conceptual design of the network because it considers the probability of load diversity. Various methods and factors are used to estimate the load diversity for customers. These methods look at the historical data and load profiles, while considering the four main market segmentation social factors: demographic, psychographic, geographic, and behavioral.
Once the diversity factor has been considered, the after-diversity-maximum demand (ADMD) is determined to be the highest demand exhibited by a group or system. This represents the uppermost level of electrical usage estimated to happen, considering the variety of power demands.
Due to highly varying loads, the ADMD and the DF apply mainly to domestic customers. Most non-domestic customers have their loads fixed, and their load profiles are consistent, steady, and easily predictable. In contrast, domestic is a heterogeneous group, and it is difficult to estimate their MD. Therefore, the installed circuit-breaker rating is used as the MD.
The electricity usage will differ for all residential customers; some will be less, and some will be more. This includes customers of the same cluster groups that might have the same square meters of land and house but different electrical loads, affecting each user’s demand factor. The lower the DF is, the higher the probability of a highly varying load, and lowering the demand factor requires a minimum capacity to supply the load [8]. Residential customers are not treated as individual customers but as a group of users, meaning that calculations are not based on individual MDs. The South African distribution industry introduced the term ‘Notified Maximum Demand’ (NDM). The NMD is the rated installed capacity customers. The standard in SA is 63 A unless there are any exceptions per electrification projects.
Technically, the NMD means that all customers will have access to full capacity; meanwhile, the network is not designed for full capacity due to diversity factors. In order to obtain the network size estimations, the NMD must be multiplied with a probability factor between 0 and 1 to obtain the ADMD. This paper used the probability factor as a constant, ‘k’. This constant is multiplied by the NMD to obtain the ADMD, as shown in Equation (3).
A D M D = k × N M D  
The classifications of this constant for different users are determined by the South African human settlement based on their historical data. For customers classified as high electricity users, the ‘k’ factor will be close to or just ‘one’, meaning that the ADMD is the same as the NMD. In this situation, there will be few customers connected to one transformer as opposed to what was presented in the problem statement in Section 2 of this paper. Estimating this ‘k’ value assumes that customers living below the poverty line cannot afford to use more electricity and have few appliances. In contrast, customers from the middle working class can afford the luxury of appliances and energy usage. However, these estimations cannot always be accurate.
When performing calculations using ADMD data, only the historical patterns are considered, and any change in practice can affect the power flow.
In a residential distribution context, the NMD is practically defined as the primary circuit breaker size of the entire residential installation that is 13.8 kVA for a standard service connection.

3.2. Load Factor

The load factor is the proportion of the actual energy usage and the potential energy that could have been used in the period [9]. The load factor (LF) plays an essential role in energy generation because the higher the value is, the lower the generation cost. In context, this means that once the utility has provided enough capacity to consumers, it must also encourage consumers to use the electricity. If the consumer uses less than what the utility can provide or generate, the utility is at risk of running at losses.
If the consumption is raised to the available capacity, then LF will be high, close to one, meaning that every generated kWh will be paid for. However, if LF is ‘0.3’, then two-thirds of the power generated is not used but wasted.

3.3. Supply and Demand

In a distribution network, the transformer becomes the source, and it has ratings. The transformer will never cease its operation if it is not operated beyond its ratings. In the transformer, the load is the group of unique residential loads with different consumption patterns. Predicting the load of these consumers is complicated, resulting in estimations and assumptions based on the history and previous data.

Operating Reserves

Operating reserves can maintain the variable load as either standby or online systems. The operating reserve differs between the generated power and the electric variable load. Operating reserves can also be used in a competitive market for energy sales as per the application in [10]. These two definitions point to the balance between supply and demand. The operating reserves can also be differentiated positively and negatively. If the reserve is positive, the power flow will not be interrupted, but if it is negative, then it means that the supply does not meet the desired load. In South Africa and other developing countries, utility industries are facing the challenge of negative operating reserves. When facing negative reserves, the last resort is direct control or load shedding; the utility must physically reduce load to the generating station by scheduling load-cut in cities. This technique has become common in South Africa since 2008 [11].

3.4. Supply and Demand Mitigation

When the consumers demand electricity that is more than the network’s capacity, the system will saturate and fail, but when the supply generates more than the demand, there will be excess energy of no use and that cannot be reserved for future use. If reserves of excess electricity are not used, the utility will make a loss. The balance between supply and demand must always be maintained to keep the power flow, especially since the load side must always be less or equal to the supply. The only two possible ways to achieve the supply–demand balance are as follows:
  • To increase the generation or supply;
  • To lower the demand for electricity usage.
In the electricity business, the supply increase is the utility function, and the load reduction is a shared responsibility between the utility and the consumer. The ultimate load-consumption control is solely at the consumer’s disposal. The utility can easily connect and disconnect the flow of electricity into the consumer’s premises. However, utilities use different load management schemes to reduce loads. This paper explores and proposes a load management system from the load or demand side. It shows that the swing is off balance; the consumers have more weight than the utility. The weight represents the electricity demand. To balance the swing, the right side must release the weight to push up a bit, and this means that the consumer must reduce consumption or that the left side must add more weight to the beam, meaning that the utility must add its generating capacity.

3.4.1. Increasing the Capacity

The increase in supply is an apparent technical resolution. The downside of the increase in capacity is the cost of the upgrade. A network is the interconnection of electrical components, meaning that a rise in capacity applies to every element and the generating station, thus adding to the electricity costs.
The second point of supply increment is the value of the network upgrade. As previously discussed, a system’s capacity differs from operational capacity, so the load pattern must be determined before increasing the capacity. Suppose the supply meets the demand during the day and fails to meet the desired demand during peak hours; it is therefore not technically justifiable to upgrade the system because the network can sustain the base and intermediate load of consumers; it becomes strained only during peak hours of the day. Therefore, it is not economically viable to recourse to a network upgrade.
The third point is the generation costs and revenue returns. When the capacity exceeds the demand, the utility industry suffers losses and loses revenue, and the returns to investments are still being determined. When using AC systems, it is economical to consume as generated because storing AC for later use is expensive. When AC is stored, it must go through some conversions, first to DC for storage, and must be converted back to AC when it is demanded. There are storage costs involved and operational losses. Therefore, storage is only reasonable for small consumption. Due to the storage system’s costs and energy conversion losses, it is not affordable to implement in bulk, such as the power grid.

3.4.2. Load Reduction Management

The utility industry is the heartbeat of electricity distribution in all sectors, and it has taken a big knock from the network instability. Load management has been studied recently, especially in countries that are still using centralized energy generation, transmission, and distribution. These countries, like SA, still use the traditional grid, offering minimum load control assistance. The active plans include but are not limited to tariff controls, time-of-use (TOU) tariffs, rebates, and penalties. These schemes are designed to encourage consumers to regulate consumption in return for a favor from utilities or fines. Some of the systems in place are called demand-side management (DSM) and demand response (DR). These are the two key elements, and they can work separately, individually, or superimposed within each other. There are no systems per se; instead, there are arrangements of various plans and schemes to counter the uncontrolled power flow.
Demand-side management: Between 2003 and 2004, the Chinese government implemented load management by using the DSM programs. They reduced peak consumption by nearly 30%, 20 GW reduction by 2003, and a 30 GW decline by 2004 [12]. DSM is vast in application, but we can narrow it to residential response in energy usage, commonly known as demand response (DR)
Demand response can be easily explained as the load control from the consumers’ side [13]. The demand response (DR) application in power systems has received substantial consideration lately since it plays a significant role in upholding the supply/demand balance [14]. DR is consumers-based when users are prompted or requested to switch off non-essential appliances during the peak hours of the day [15]. In South Africa, ESKOM uses broadcasting channels for load consumption warnings. The warnings are the utility’s efforts to engage consumers in load management and reduction. The broadcasting channels display the grid status in real time and suggest non-essential appliances customers should switch off during peak hours. The efforts by the utility pay off when consumers respond to the load reduction call so that it can be classified as a passive demand response. An active demand response can be manually or automatically performed. In [16], an automatic DR is proposed; however, in [17], the demand response administrative system is costly and complicated. Reference [18] offers a consumer engagement plan system that enables consumers to be role players in load management.
The literature summarizes that the source determines the system’s capacity, but the load determines the operating ability or the power flow in the system. If the system is overwhelmed or overloaded, it responds by shutting down, thus causing a power outage. We focus on the demand side to avoid a blackout and keep the candle burning to ensure that the system is manageable.
The digital system proposed in this paper is not a static system like most of the proposed methods. However, it is adaptable to different tariffs and energy policies that are outlined by the utility. Energy meters are used as the grid sensors and actuators, whereas the transformer device is used as the grid regulator, using algorithms according to inputs received from the grid.

3.5. Related Studies on Demand Side Management

Demand-side management is an old concept from the 1970s wherein different schemes were used. The schemes included but were not limited to peak-clipping, valley-filling, load-shifting, strategic conservation, strategic load-growth, and flexible load shape [19]. The concept of managing the consumption side of the network is an old phenomenon that needed support in automation and seamless implementations. DSM was then looked at from the utility perspective and from the business integration part of utility [20]. From these two papers, the evolution that can be seen here [19] is more customer-driven. The utility is more of a beneficiary of this approach, and in [20], the utility takes more initiatives by looking more into the business side and both positive and negative impacts.
As internet speed improved, DSM gained speed where real-time load control became popular, especially in developed countries. This gives more stability to the utility, as DSM can be achieved by real-time pricing and external factors such as weather and time for selling price control, as shown in [5]. The surge of the peaking load during certain times of the day is a global problem, and researchers have performed so much work to address the issue of peaking loads.
These are only a few among many researchers who provided a reliable DSM to ensure energy security. In this work, I had to look at the different architectures used and compare them to the current SA grid. We studied the 1970s approach when only a few houses were electrified in South Africa and compared it to 2023, where almost every household has access.
We also tried to assess the level of technology these advanced DSMs require and the SA level.
Regarding network access, SA has improved, especially in high-density areas such as townships and suburbs, but there is still much work to be performed in homelands and villages. Fully flashed DSM technology cannot perform well because network coverage is still an issue, and the data are still expensive for LAN. Few end users will be able to afford 24-hour Wi-Fi coverage.
The SDNS closes that gap regarding accessibility because it takes the communication between the electricity metering level to the nearest distribution point. The utility can carry these communication costs and recover in time because the grid becomes more efficient and less liable. Through data concentrators, this can be achieved using licensed and unlicensed bands with interface technologies such as LoRa or LPWAN. In this paper, LoRa was used to establish the communication of the main devices to complete the project.

4. Utility Architecture

An electrical network coordinates several electric components that convey electricity from the power generator to the load. This coordination is more complex since electricity is generated several kilometers from the load and goes through conversion stages. In that regard, there are many nodes in between, so between any two points, there will be a sending side and a receiving side labeled ‘Voltage sending’ and ‘Voltage receiving’. The sending side can also be called the supply side, and the receiving side can be called the load side.
The supply is the voltage-sending (Vs) end, and the load is the voltage-receiving (VR) end. In an LV radial distribution network, there is one Vs end and multiple VR ends that supply every house, as shown in Figure 3, where Vi is the sending end, and Vj is the receiving end. The network’s capacity is calculated using the economic factors mentioned in the previous section. The SA LV network is a traditional unidirectional network, meaning that the supply is centralized to the distribution transformer, where the phase angle on the sending side is always more positive than the receiving side.
In Figure 4, a substation is shown with five feeders. Two feeders, F4 and F5, are dedicated to one big consumer; F1 and F2 supply other loads, and F3 provides for residential customers. In principle, the total load feeder capacity is as in Equation (4) because of the diversity factor. In a power system, the diversity factor concept is a probability, but it cannot be prevented from happening.
  F e e d e r c a p a c i t y < C o n n e c t e d l o a d s
If all eight loads connected to F3 can be at their maximum load, the transformers T1, T2, and T3 will trip on overload; failing to do so means that the entire feeder F3 will trip and collapse the whole supply.
Introducing the SDNS concept will ensure that the feeder is adequately supplied. For example, looking at F3, the three transformers provide different loads, and the available capacity on each transformer is determined by the number of loads connected per transformer. T1 has only two loads, 6 and 7, whereas T2 has five loads, and T3 has only 1. This means that during the peak hours, the system will be activated. Then, T1 and T2 will share their respective capacity amongst their operational loads, whereas T3 will always be at full capacity because it has only one load.

4.1. Installed Capacity and Connected Load

The distribution grid’s installed capacity depends on the network apparatus’s sizing, including a distribution transformer, switch gears, and conductors. Transformers are rated in kVA, and their protection scheme and feed conductors’ capabilities must be kept within the range of the transformer rating. This establishes that the installed capacity of the network is the transformer size of that network.
The connected load refers to the sum of the loads by individual consumers. It will not be easy for LV consumers to estimate their electric load appliances since individuals’ demographics and socioeconomic status determine it. However, the connected load of customers could be determined by their main incomer circuit breaker, the energy meter, and the service conductors. In SA, the standard 60 A limit size is 13.8 kVA, meaning that residential customers can only operate up to this limit if there is a specialized service connection. The ratio between the consumer’s maximum demand and the total connected load is called the demand factor (DF). The maximum demand for individual consumers is categorized based on their average electric appliances and calculated in (5):
D F = N M D C L  
Table 1 shows the averaging of demand factors based on groups of residential customers since it is more complex to single out individuals for their demand factors because they might also change without notice. The formula in (5) was used to estimate these DF values. The connected load used in the calculation is rated 13 kVA, since the standard connection in SA is 60 A.
The maximum demand for the different groups was categorized by looking at the groups. The indigenous group is mainly people from shacks, township houses, informal settlements, and RDP houses that need electricity for basic needs such as boiling water, lighting, refrigerators, and portable appliances. The middle group (Group 2) is the working class from well-developed estates and housing, modified township houses, and improved village housing; they use fundamental loads with additional fixed appliances such as stoves, ovens, geysers, electric fences, etc. The third group is the wealthier people working lucrative positions, businesspeople and well-established entrepreneurs staying in suburbs, plots, and security estates with all fundamental load types from Groups 1 and 2, and more additional appliances, such as pool pumps, air conditioners, borehole pumps, underfloor heating, and a significant number of luminaires. The estimated maximum demand for these three groups is as follows:
  • Group 1: 2.5–3 kW;
  • Group 2: 3.5–4 kW;
  • Group 3: 4.5–9 kW.
Table 1 shows the calculated demand factor for the different groups. The grouping factor is calculated based on historical data as the estimated values. The grouping factors are only used for initial calculations during network design. However, there may be a noticeable difference between the grouping factor and real-time consumption per individual and group. This could cause a serious problem because the network is rated according to the grouping values, as stipulated in Table 1.
Due to social dynamics, this grouping factor could be reversed. For example, Group 3 contains mostly the privileged consumers who can also afford means of alternative energy sources and alternative electricity supplies, such as solar systems, solar geysers, and gas cooking appliances. Based in this logic, they will consume the least in the electricity value chain; in contrast, Groups 1 and 2 could be the significant contributors to high electricity consumption.
Probability is a major factor in calculating the estimated supply capacity. During the planning phase, the supply cannot foretell the socioeconomic status of the development’s future residents but works on assumptions based on probabilities that were defined by the diversity factor, demand factor, load factor, and other related factors. In a perfect world, future residents must mutually succumb to the grid capacity and planning work. Still, in the actual world, residents do their own will according to their abilities.
The concept introduced in this paper is the digital format that will continually engage the consumers and the supply on the status of the grid for 24 h. SDNS is a self-guard or monitored metering system to keep track of the demand factor by looking at the installed distribution capacity and the dynamic load of the system. For example, for Group 1, the algorithms will set the demand between 0.18 and 0.217 since the number of consumers to service Group 3 will be significantly less than those of Group 1 of the same transformer size.

4.2. Smart Grid and Smart Meter Technology

Communication technology is covered in smart grid (SG) technology. The SG offers bidirectional communication between the supply and load side, meaning that Table 1 can be applied in full-scale smart grid technology. The SG is a technology that constitutes many components to make it comprehensive. A smart meter (SM) is one of the few components used as a sensor and a grid guard. However, energy meters evolved in technology, so it becomes difficult to differentiate SM from a modern digital energy meter. In some instances, real smart meters were tried but lacked communication due to ICT infrastructure limitations. A smart metering system is only functional with communication technology. Another drawback of the fully functional smart meter technology is that it has few other data-controlled components between the connected devices and the back office.
The key infrastructures needed for SG technologies are as follows:
  • Bidirectional power flow infrastructure;
  • ICT infrastructure.
The information and communication infrastructure includes smart metering, SCADA, automated billing, and grid control. Smart meters without any communication infrastructure are just ordinary energy meters. SDNS becomes a localized communication and coordinated protocol between the local transformer and the local service meters, but the communication can be expanded to the other network in a hierarchical order.
With the high rate introduction of smart meters, there are multiple time-series data expected to flow in the system and utility with no data-handling capacity like insufficient-premise data servers; they will struggle to optimize the smart metering technology, so the authors of [5] propose clustering of electricity consumers according to historical data of load patterns in groups. This method is automated using time-series data instead of the current profiling, as listed in Table 1.
The energy sector evolves all the time. At the beginning of the power grid, the capacity was small to cater to high loads; the utility employed relays to control thermal water heaters and enforced energy control units (ECUs) inside distribution boards. The ECU was a miniature interlock relay between a stove and a geyser, but [21] introduced an EMS that monitors and controls multiple real-time loads using several communication layers. However, to implement this, both a Local Area Network (LAN) and Low Power Wide Network (LPWAN) are needed, and a cloud-host network must be in place. This proposed concept can take off easily in smart cities with intact ICT infrastructure.
Since there is still a lot to do to move from a conventional grid into a smart grid technology, a concept such as SDNS will gradually bring developing countries to a much-developed state of the energy industry, so SDNS is not a smart meter, nor a counter smart meter, but rather a set of arithmetic algorithms that can work with different technologies with growth potential.
Looking at the two topologies depicted in Figure 5, it can be seen from (a) that smart grid technology is more advanced, with many communication levels. It shows that SG is the future of the electrical grid. The challenge is the capital costs for assembling the infrastructure with delicate communications layers. With the number of meters and the amount of data they generate, a licensed band needs to be paid for by the utility.
In Figure 5b, the SDNS metering hierarchy is depicted. The data concentrators are replaced with the transformer master units. The difference is that the master device can process the data from the energy meters it monitors. Every master device, from M1 to M4, has its unique algorithm based on the number of slaves it monitors.
In smart grid technologies, the DCU is the interface component that links the meters to the head end, where data is handled and processed. The DCU does not do any processing except for primary filtering and protection. The SDNS does process the data, receives information, and uses its arithmetic algorithm to execute commands. Smart grid cannot operate optimally with DCUs alone, whereas SDNS can manage the entire grid on islanding communication mode.
This paper does not compare the proposed concept with SG but suggests a steppingstone towards the future. With the absence of DNP3 ethernet and fiber-optic infrastructure, the fundamental benefits of a smart grid can be realized through simple communication protocols and algorithms. The next section explores the methodology to test the proposed concept.

5. Methodology Concept Design

5.1. The Architecture Concept

Before exploring the conceptual design, we look at the SDNS hierarchical order design, as depicted in Figure 6. The design is almost similar to standard smart grid architecture, the difference being the central data management point, where, in smart grid and smart meters architecture, all devices feed into one big central data center where data are processed. Due to the infrastructure limitations, the SDNS architecture groups the data processing in smaller local communities, like the methodology in villages with a small society with one chief. In this context, the chief is the master device measuring the real-time output of the transformer and receiving data for every smart meter. Society is the smart meters assigned to the transformer that receive commands from their master as they become slaves. The first level of the hierarchy is the local smart meter and its local appliances, which can perform load shifting and reduction during load curtailment periods. The second-order level of this hierarchy, and the one that we modeled in this paper, is between the smart meters and their distribution transformer. Since transformer sizes are different and the loads connected to the different transformers differ in magnitude and patterns, each transformer performs its algorithm based on its load conditions.
The digital concept proposed in this paper uses a master–slave metering hierarchy to monitor and regulate the current flowing in the utility network. The master–slave concept is familiar to the concept in the automotive and other processing industries, where there are master devices that control other slave devices to manage and complete the entire process. The other way to look at the system is in physical human fieldwork. Without monitoring and supervision, there will be less progress if you leave people to handle different tasks. The principal benefit of a digital system is that it is not static, unlike the old conventional technology. Digital systems operate by codes, meaning that the codes can be changed with new amendments and distribution laws. However, the infrastructure remains intact, unlike the old conventional technology requiring a total refurbishment to change all the hardware.
The methodology designed in this paper serves as a continuity of the conference paper [22] that covered the simulation. The simulation models the distribution grid, using software; to emulate the physical electrical network, we designed the prototype and put it into tests to verify the simulation modeling of the power grid. The metering hierarchy in this concept is articulated in the order of the levels, as shown in Figure 7. The information flows from the master to the slaves and from the slaves to the electric-appliance operator. The action response starts from the appliance operator to the energy meter and the main transformer unit. The master is the main controlling device of this architecture. It performs arithmetic algorithms to monitor the network. The slaves receive signals from their masters. Then, they complete an arithmetic algorithm to calculate the power limits and send communications to the user to lower the load and grant permission to take advantage of low consumption. In this architecture, the slaves monitor their loads, and their masters monitor their slaves. This concept is non-static; the limits will always change in different load conditions in real time to assure that the network is not overloaded and not limited to a fixed set point, resulting in generated energy losses due to system underloading.

5.2. Simulation Model

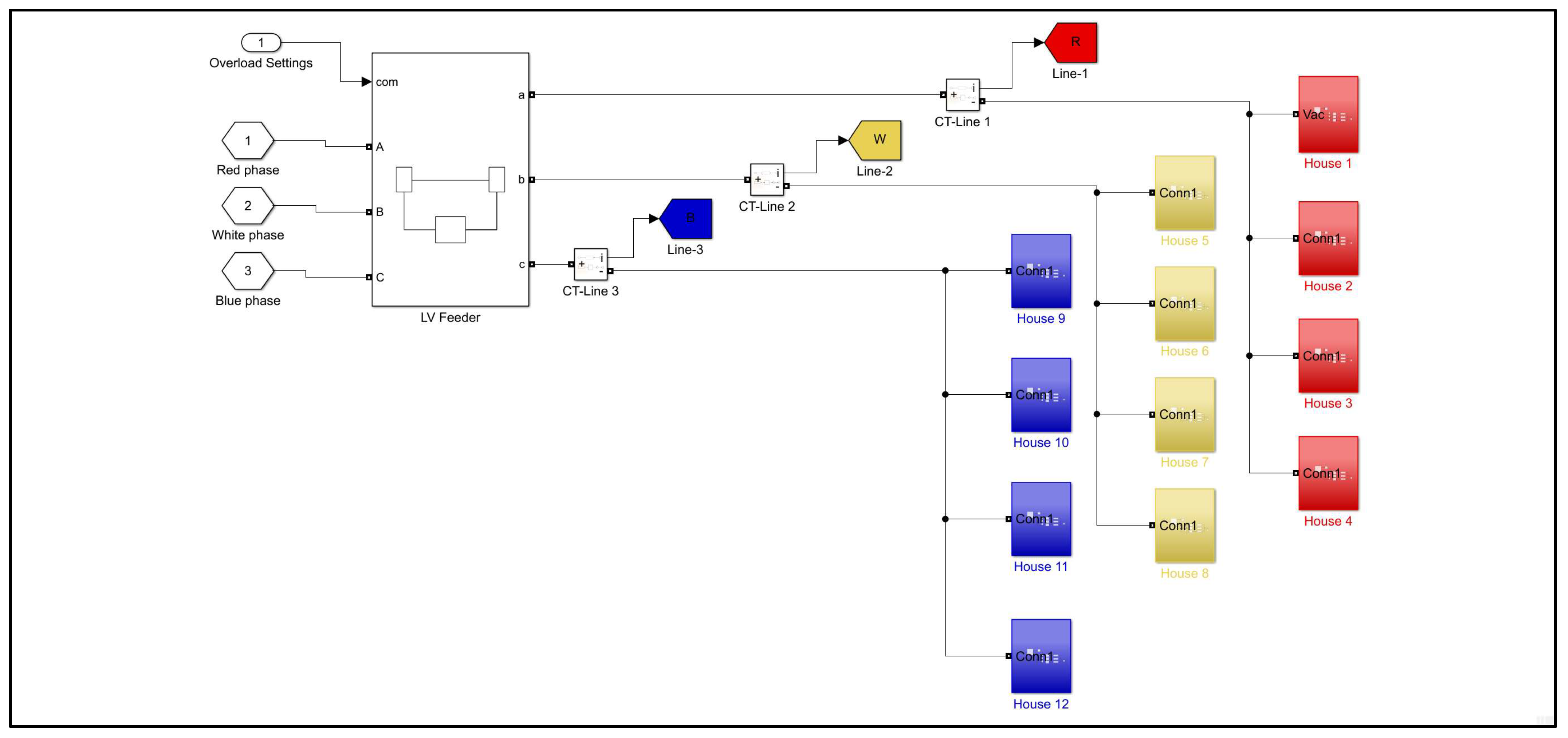
The simulation design in Figure 8 constitutes a three-phase main transformer that supplies two three-phase identical non-residential loads with different power ratings and another three-phase LV feeder supplying twelve houses with various connected-load capacities. This design satisfies the actual LV network conditions where residential and non-residential loads feed on the same MV/LV transformer. MATLAB is a mathematically capable computational simulation software that provides a virtual link labeled ‘To’ and ‘From’; these links are used in these tests to emulate the remote wireless communication between the master and slave devices on the model design. In Figure 8, the diagram shows only one master, two slaves, and three unique loads to illustrate the communication hierarchy, which is the heart of the concept. For the simulation model, we used one master and twelve individual loads in the model design. The tests conducted in this paper are the residential load tests. The results are presented, discussed, and extracted from the different scopes in each connected load in the next section.
The residential block defined in Figure 5 is the residential block, which consists of sensors R, W, and B, representing the three phases. In Figure 9, the circuit breakers connected from the LV busbar of the transformer are three phases, which then split the service cables into three different phases to supply the single-phase residential loads. If any of the phases exceeds the value of the set maximum current, the remaining two phases will also fall out, even though they might operate far below the minimum.
Slave-monitoring device: From Figure 9, we zoom further into each color block, which has the monitoring device, switching relay, and the set of loads. Figure 10 shows the metering devices, which are also used to monitor, connect, and disconnect the load. The different loads with different power ratings are supplied in a series, with the the step switch triggered by the step time. The step time is used within the simulation period and toggles between high and low. This simulation creates random data to switch on different loads at different times.
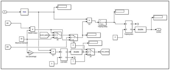
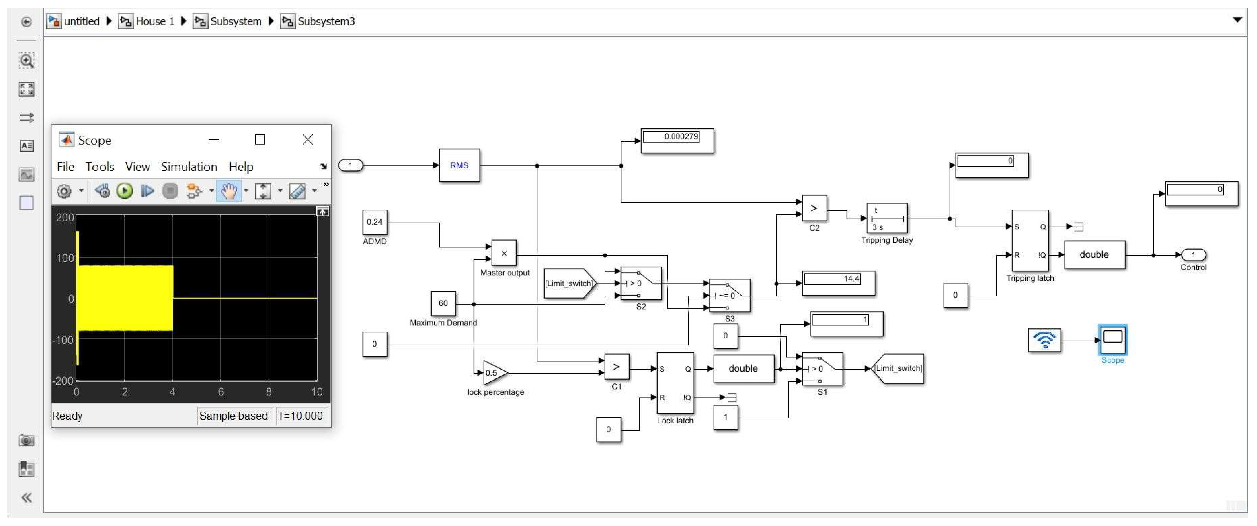
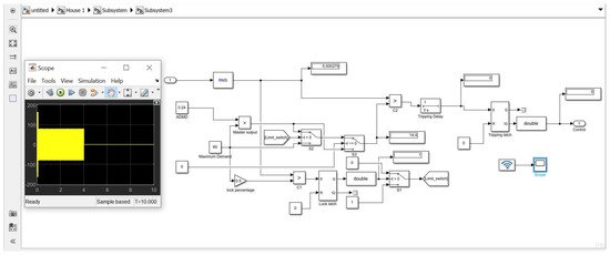
The logic of the slave device is shown in Figure 11, where the logical design happens. The schematic constitutes the inputs from the master and the output to the microprocessor of the slave. The logic of this block is tested in the following subsection.
The master design constitutes the engine of the digital architecture presented in this paper. As shown in Figure 12, the master comprises a coded microprocessor. This block receives the signal from both residential and non-residential loads. It then subtracts the non-residential load capacity from its total capacity ratings, splitting the difference among all the residential loads. Since this architecture is fully digital, the capacity can be manipulated further from non-residential businesses closed during the early evening hours, which is critical and generally peak for residential users.

5.3. Prototype Model

The experimental design was performed to evaluate the tests modeled by the simulation. The setup of these components comprises hardware components, electrical components, and some mechanical structures to visualize the concept. The design is separated into three main elements, the line, residential load, and distribution station. In this experimental setup, we modeled three residential loads. Due to the high cost of the components, we reduced the model to three loads. Each load comprises two light fittings, one socket plug, and one Arduino device with a relay switch and a current transformer, as shown in Figure 13.
The distribution system comprises the controller device, relay switch, and current transformer. The system’s current sensor measures the distribution system supply to the erected line and the load flowing to the line. The relay switch is used as protection for the line. The system is shown in Figure 14.
The line is the last element of the experiment and comprises a steel rod welded onto a tee piece of a flat steel bar. The 12 mm thick rod is pierced into the ground to maintain balance. The insulators welded in the bar are 30 mm apart and placed on the bar to hold the line. The line in Figure 11 feeds on the distribution unit and supplies electricity to the three residential loads in Figure 15.
The master and slave devices are the center brains of the digital system architecture. In Figure 16 shows the master and Arduino enhanced with a LoRa Transceiver for communication. Figure 16 shows the communication tests in real time.
The simulation test was conducted to evaluate the following tests:
  • Grid test (status quo);
  • Grid test (SNDS enhanced);
  • Master response test;
  • Slave response test.

5.4. Conventional Grid Test

In this test, the grid is put under strain by increasing every house’s load to overwhelm the distribution grid. In this test, the protection limit of the grid is activated, and the circuit has a set-point limit for the protective circuit breaker. This simulation provokes the system’s boundary, and we monitor the system’s response.

5.5. Conventional Grid with SDNS

In this test, a discrete model was used, and a sample time of 0.0167 was used to simulate 24 h load in 24 s. Two simulation tests were conducted in this test. In the first mode, the simulation was conducted as a conventional grid with no enhancement. Actual parameters were used to model the load variations and behavior. The transformer current was set per phase, meaning the circuit breaker trips all the phases if an overload current occurs at any stage. In this test, the aim was to test the status core of the system without overload.
The second simulation model was conducted with the test’s exact parameters to examine if the system’s response is enhanced with the SDNS. This simulation model aims to test the network response during peak hours and monitor the consumption in the residential premises’ load that draws minimal power during this critical period.

5.6. Master Response Test

In this test, we tested the code of the master device. A discrete solver mode was used, and a sample time of 0.0167 s was used to simulate the load. A non-residential load was connected to the network to test the transformer’s residential limit change. Another load was connected, and the code was updated to detect theft. This test aimed to examine the functionality and effectiveness of the code during normal and abnormal behaviors and the system’s reliability.

5.7. Slave Response Test

We conducted this model to test the logic and algorithm of the slave device. This test was conducted to analyze the device’s ability to handle different load conditions and to evaluate the triggers when it receives different signals from the master.

Prototype Communication Test

This prototype model tests the following:
  • Prototype real-time communication;
  • Conventional grid test;
  • Conventional grid test enhanced with SDNS;
  • Master–slave algorithm test.
The model evaluated the simulation tests conducted in the previous subsection. During the simulation model, the communication and the devices were virtual. In this model, we aimed to run the tests in real time to conduct a practical analysis of the digital concept. The prototype tests were all conducted in one line for different load conditions. For the residential load, absolute appliances were used to increase the load so that the test could be conducted with practical load conditions.

5.8. Prototype Real-Time Communication Test

The master and slave are both transmitters and receivers. In this model, there is one master and three slaves; with the test at hand, we established real-time communication between the devices. The devices are not communicating among themselves, but they are all linked to the master device, which can communicate with all devices simultaneously by receiving data in each house and sending a common signal to the three houses simultaneously. The results are then taken from the master microprocessor and displayed on the PC.

5.9. Conventional Grid Test

We turned off the relay and switching operation from the slave devices, and the master overload protection was enabled. By so doing, we are testing the status quo of the distribution system. The overload protection of the distribution network is only close to the transformer; in this model, we used a protection relay to emulate switchgear. The current limit of the relay is 30 A, but it is currently set to 10 A for testing purposes. Each load has a capacity of up to 10 A, the same capacity as the components used. For this test, we ramped the load above the set point to monitor the reaction of the line.

5.10. Conventional Grid with SDNS

We kept the same load condition and activated the slave devices’ algorithm. During this test, we increased the load in the three houses gradually until the activation limit to the master was reached. The master sends a common signal to the slave, and we monitored the entire line and the individual loads during these tests.

5.11. Master and Slave Algorithm Tests

The total number of houses determines each house’s split or share portion. With the initial three houses, the even share of the supply is a third of each. In this test, we disconnected one house and left the two houses to test the master algorithm for sharing equal limits among the connected houses. The dividend value is arithmetically defined in the master with the number of devices connected to the master. This test was conducted to emulate the practical distribution system because transformers do not supply the same number of houses in residential dwellings.

6. Results and Discussion

6.1. Simulation Conventional Grid Test

Figure 17 is the plot for the grid test without SDNS enhancement. The first three cells of row 1 are the non-residential load connected from dedicated LV feeders, and cells 4 to cell 15 present the plots for residential and non-residential loads. Cell 1 is the scope results of the substation while cell 2 and 3 in the first row are the non-residential consumers. From cell 4 in the first row to cell 15 in the fourth row are the twelve residential consumers.
The results of this test show that the residential loads have reached the overload limit and tripped the entire residential line, including houses operating far below the limit. These results replicate the South African LV distribution grid culture, especially during peak seasons and peak hours of the day.

6.2. Conventional Simulation Grid with SDNS

Figure 18 is the plot for Simulink simulating the LV network with SDNS enhancement. This plot’s characteristics are the same as in Figure 17; the only difference is the output results. In these plots, there is a difference in the behavior of the previous test. In the exact load condition tests, the residential line stays intact, except for the few loads in the particular house that have been cut off. The plot in Figure 18 interprets the impact of the digital concept in the same conventional line. The results show that only houses operating beyond the set limit are isolated from the network.

6.3. Master–Slave Response Test

The master response test for Figure 12 is depicted in Figure 19, which shows the signal response from the master device. The system stays inactive during the light and mild load between 0 and 8 s of the simulation time. The off-limit provision gives the customers liberty to access the power to the grid at their expense. During this time of the day or season, the utility collects enough revenue because every available unit must be utilized. At 8 s of the simulation time, the load begins to peak, and when it reaches 50% of the available capacity, the load management must activate. The blue line on the scope at the first row goes high or to 1, indicating that the load management is active now, and immediately the master sends out a common signal to the consumers when the yellow line on the second row of the scope goes low or to 0.

6.4. Slave Arithmetic Tests

The results for Figure 11 are depicted in Figure 20, which shows a combined test block diagram and the test results for the slave device. This block works out the arithmetic when receiving a signal from the master. The scope indicates that the slave draws a surge of power almost rapidly, but then it normalizes. The time delay is a provision for an allowance time for consumers to lower the load when prompted by a signal. The second phase shows that the consumer continuously draws an excess current to the line, but there is still a time allowance. AT 4 s of the simulation time, the load switches off. The slave governs the load locally, showing the device’s effectiveness in response to load management.

6.5. Prototype Real-Time Simulation Test

The real-time communication test was taken from the PC port and assigned Comm 16 on the Arduino software. The slave’s data are indicated by ‘House current 1, 2, and 3’, and the transformer current is the data retrieved from the master chip. In this testing process, we adjusted the load to House 1, House 2, and House 3. If adjustments are made within a circle, the results will not change immediately but will undoubtedly change at the beginning of the next cycle, and the results prove that. The results confirm the communication of the slave and the master by sending and receiving real-time data.

6.6. Conventional Grid Prototype Test

The print results in Appendix A Figure A1 and the plot in Figure 21 are taken from COM16. With the gradual load increase, as indicated in Figure 22, the current measured in the distribution section is the sum of the individual current distributed in each house. The plot in Figure 21 shows the flow rate current. The plot’s x-axis is the sampling time, and the y-axis is the amplitude of the total current. In the plot, the x-axis shows a significant drop in power flow at 412 along the x-axis because the value of the power flow exceeds the limit. The results prove that the experimental model yields the same results as the simulation model. They both demonstrate that uncontrolled load causes a strain on the network and results in power outages.

6.7. Conventional Grid with SDNS

The result of this test is shown in Figure 22. In Appendix A Figure A2, the print combines COM16 and COM12, the master microprocessor and the slave for house one microprocessor, respectively. Figure 22 shows COM 16 and COM12; the plots in COM12 are the continuous current measurement plot and the limit activation plot. The yellow plot is the response from the master device and the green plot shows the current consumed by the three houses. When the master device activates the load management plot and sends it to all the slaves, the response and the device arithmetically determine the new limit. The results show that the limit changes from the maximum 10 A to 3.3 A. This limit becomes the reference point. The running load exceeds the new set point, and then the meter activates and isolates the load after the delay grace period lapses. In the plot, COM16 continues to supply the other loads operating below the set point. The results validate the effectiveness of the SDNS system in the simulation model happening in real time.

6.8. Master–Slave Algorithm Test

The final test in this study was the algorithm test, as shown in Figure 23. The plot in Figure 23 is relative to the plot in Figure 22. The difference is the limits. Figure 22 shows the limits toggle between the full-scale set limit, 10 A, and the load-management scale, 3.3 A, because the system comprises three houses. Figure 22 shows the limits toggle between the full-scale 10 A and the load-management scale 5 A. The number of units or houses determines the difference between the 3.3 A and the 5 A. When setting the parameters, you enter only the number of houses, and the microprocessor determines the values arithmetically since the number of homes connected in a transformer varies. The limit increases when the number of homes is reduced, as shown in Figure 23. The test results also demonstrate that the digital system performs in different conditions.

7. Conclusions

The simulation and experimental model were tested in two modes. CASE 1 tested the status quo where the distribution transformer trips when the load is increased, and CASE 2 tested the same parameters used in CASE 1 but with the enhancement of this EMS. The results show that the system triggers and warns customers as the load increases. These were the four main tests, and the other test that should have been mentioned was the buildup to the grid test. Example test results in Figure 19 and Figure 20 are for the slave and the master operation logic and code, respectively; if these two tests were to fail, there would be no chance for the grid test to be a success.
The simulation model explains the coordination concept for the residential metering devices used as the distribution network sensors to measure the current at different branches and transmit data to the master devices. The first part was the simulation and the prototype model to examine the network’s response during overload when the algorithms are disabled. It shows that the residential feeder collapses and every house switches off. In real systems, the transformer disconnects, leaving every customer in the dark.
The second part of the model is triggered with the same parameters but with the algorithms enabled. In this part, only the devices that exceed the real-time limits will disconnect from the network, leaving the other customers with electricity. This proves that end users are now part of the solution if they respond by reducing their consumption when they receive a warning. End users who fail to reduce their consumption when the network is under strain and after being notified will be temporarily disconnected until the network recovers and operates within its safe limits again.
During the prototype tests, the maximum distance covered by the communication between the master and slave LoRa devices was 250 m on the ground, and it improved from 1.5 km to 3.2 km when the master device was elevated to the roof. The connection distance improved towards the sides with fewer trees and covered more distance. This means that signal repeaters are needed in real applications, and connectivity between devices can improve if they can be elevated to streetlight poles.
The power limits used in these tests are not fixed; instead, they are calculated based on the condition of the load. This proves that the concept is fully automated. If a few houses can be disconnected from the system due to faults, power failure, or being disconnected by the utility, their share of ADMD will add to the reserves and be shared among the active customers without human intervention.
This paper tested the system’s response when enhanced with the proposed concept compared to the current distribution system. Future studies will focus on the complete distribution network on the different paths where SDNS is implemented. The results showed a positive response and feasibility when applied in a mimic network.

7.1. Future Work

The future study will develop a prototype soldered device on a PCB and the tested units and pilot the concept on the network. A smart distribution LV network will be extended to MV and the HV network. This concept is a frog leap towards the future smart grid. The future of SDNS will allow users to trade their demand in real time and trade it to customers who are short on power, using blockchain technology. As embedded energy grows, end-users’ storage from renewables can also enhance the grid during critical times, including storage from their electric vehicles. The SDNS extensions studies under development are as follows:
  • Blockchain technology that uses the SDNS concept.
  • Backup battery charging control mechanism using the SDNS concept.
  • Electric vehicles charging and discharging using the SDNS concept.
The SDNS concept mainly addresses customers on the LV side of the transformer, which can be expanded to peer-to-peer digital transactions such as blockchain technology, as also proposed in [23]. The blockchain artificial network can be enhanced with the communication interface. For example, During the peak hours of consumption, customers can trade with their kVA allocation so that if a customer in the network needs more than the available power, other customers may ease their consumption or supplement their loads with battery storage. The system can allocate more kVA threshold to the requester to retain the traders’ pay rebates.

7.2. Recommendations

Utilities need to catch up with speed for the energy industry. The industrial revolution enabled many things, and utilities needed to take advantage of that. The SDNS can be a start for this digitalization of the distribution network. The upside for the digital industry is that as the need changes, the algorithm can be updated to suit the need without refurbishments and replacements of previous equipment. The laws of nature are changing each day, and these changes affect the laws of electricity to change, so any law, desire, and plan can be easily translated into algorithms. Since the electricity challenges start from the plug top and go upstream to the alternator, the digitalization must also start from the load side of the electricity value chain.

Author Contributions

Writing—original draft, N.S.F.; Supervision, K.O. All authors have read and agreed to the published version of the manuscript.

Funding

This research received no external funding.

Data Availability Statement

No external sources data were used in this research paper. The data was self-manipulated and exported to the MATLAB Simulink for modeling.

Acknowledgments

The authors wish to thank the University of Johannesburg, University Research Committee (URC) grant for 2019, granted to K. Ogudo, for the financial support; and the members of the Department of Electrical and Electronics Engineering Technology for allowing us to use their lab and research tools during this research project.

Conflicts of Interest

The authors declare no conflict of interest.

Abbreviations

SDNSSmart Distribution Network System
NRSNational Rationalized Standard
LNLocal network
ESKOMESKOM—South Africa state-owned Utility
Div.FDiversity factor
DFDemand factor
LFLoad factor
LVLow voltage
SGSmart grid
DCUData Concentrator
MDMaximum Demand
NMDNotified Maximum Demand
ADMDAfter Diversity Maximum Demand
DRDemand Response
DSMDemand Side management
VRVoltage Receiving End
VSVoltage sending End
SCADASupervisory Control and Data Acquisition
ICTInformation and Communication Technology
CLConnected Load

Appendix A

Figure A1. The print for the prototype test without the SDNS enhancement. The system shut down when the overcurrent settings have been exceeded.
Figure A1. The print for the prototype test without the SDNS enhancement. The system shut down when the overcurrent settings have been exceeded.
Energies 16 05450 g0a1
Figure A2. The prototype of the communication between the master and the slave device on the master device. The reading is the sum of all the slaves connected to the master. The figure shows the master receiving the signal from the energy meters in real time.
Figure A2. The prototype of the communication between the master and the slave device on the master device. The reading is the sum of all the slaves connected to the master. The figure shows the master receiving the signal from the energy meters in real time.
Energies 16 05450 g0a2

References

  1. Singapore and European Countries Top MIT’s Cloud Development and Innovation Rankings—Spiceworks. Available online: https://www.spiceworks.com/tech/cloud/news/mit-global-cloud-ecosystem-index/ (accessed on 20 June 2023).
  2. Mehta, V.; Mehta, R. Principles Of Power System; Revised ed.; S. Chad Publishing: New Delhi, India, 2008. [Google Scholar]
  3. Al-Sumaiti, A.S.; Salama, M.M.A. Review on Issues Related to Electric Energy Demand in Distribution System for Developing Countries. In Proceedings of the 3rd IET International Conference on Clean Energy and Technology (CEAT) 2014, Kuching, Malaysia, 24–26 November 2014. [Google Scholar]
  4. Ratshomo, K.; Nembahe, R. Directorate: Energy Data Collection, Management and Analysis; Department of Energy, Republic of South Africa: Cape Town, South Africa, 2019.
  5. CSIR Building and Construction Technology. Guidelines for Human Settlement Planning and Design; CSIR Building and Costruction Technology: Pretoria, South Africa, 2005. [Google Scholar]
  6. Amra, R.; Ellse, B.; Orlandi, N.; Sekatane, M. Electricity Generation Technology Choice: Costs and Considerations September 2016; Parliament of Republic of South Africa: Pretoria, South Africa, 2016.
  7. Bouffaron, P.; Peffer, T. UC Berkeley 2014. In Proceedings of the Revealing Occupancy Diversity Factors in Buildings Using Sensor Data, Washington, DC, USA, 8 December 2014; pp. 2–11. [Google Scholar]
  8. Croyle, F.D.; Kohler, J.L.; Bise, C.J. Maximum demand and demand factors in underground coal mining. IEEE Trans. Ind. Appl. 1987, IA-23, 1105–1111. [Google Scholar] [CrossRef]
  9. Surai, J.; Surapatana, V. Load factor improvement in industrial sector using load duration curves. In Proceedings of the 2014 International Electrical Engineering Congress, iEECON 2014, Pattaya, Thailand, 19–21 March 2014; IEEE: Piscataway, NJ, USA, 2014. [Google Scholar]
  10. Yu, C.W.; Zhao, X.S.; Wen, F.S.; Chung, C.Y.; Chung, T.S.; Huang, M.X. Pricing and procurement of operating reserves in competitive pool-based electricity markets. Electr. Power Syst. Res. 2005, 73, 37–43. [Google Scholar] [CrossRef]
  11. Marta, N.; Agnieszka, T. Load shedding and the energy security of Republic of South Africa Tubis Agnieszka Load shedding and the energy security of Republic of South Africa. J. Pol. Saf. Reliab. Assoc. 2015, 6, 99–107. [Google Scholar]
  12. Cheung, K. Integration of Renewables. IEA 2011, 1–34. Available online: http://www.iea.org/papers/2011/Integration_of_Renewables.pdf (accessed on 28 May 2023).
  13. Pavithra, N.; Priya Esther, B. Residential demand response using genetic algorithm. In Proceedings of the 2017 Innovations in Power and Advanced Computing Technologies (i-PACT), Vellore, India, 21–22 April 2017; pp. 1–4. [Google Scholar] [CrossRef]
  14. Elrayyah, A. Droop based demand response for power systems management. In Proceedings of the 2015 First Workshop on Smart Grid and Renewable Energy (SGRE), Doha, Qatar, 22–23 March 2015; pp. 1–5. [Google Scholar] [CrossRef]
  15. Zhang, Y.; Tang, W.; Wu, P.; Wang, C.; Xiong, K. Urban user and grid supply and demand friendly interaction system based on two-layer optimization model. In Proceedings of the Preprints of the 3rd IEEE conference on Energy Internet and Energy System Integration, Changsha, China, 8–10 November 2019; IEEE: Piscataway, NJ, USA, 2019; pp. 2065–2069. [Google Scholar]
  16. Zou, J.; Cao, M.; Wei, L.; Yan, L.; Pan, S.; Liu, D. Research on architecture of automatic demand response system based on OpenADR. In Proceedings of the China International Conference on Electricity Distribution, CICED, Tianjin, China, 17–19 September 2018; IEEE: Piscataway, NJ, USA, 2018; pp. 2984–2988. [Google Scholar]
  17. Hu, F.; Chen, W. One type of smart meter with demand control: Local demand response with smart meter. In Proceedings of the 2014 9th IEEE Conference on Industrial Electronics and Applications, ICIEA, Hangzhou, China, 9–11 June 2014; IEEE: Piscataway, NJ, USA, 2014; pp. 546–549. [Google Scholar]
  18. Chandran, C.V.; Basu, M.; Sunderland, K. Demand Response and Consumer Inconvenience. In Proceedings of the SEST 2019—2nd International Conference on Smart Energy Systems and Technologies, Porto, Portugal, 9–11 September 2019; IEEE: Piscataway, NJ, USA, 2019; pp. 1–6. [Google Scholar]
  19. Gellings, C.W. The Concept of Demand-Side Management for Electric Utilities. Proc. IEEE 1985, 73, 1468–1470. [Google Scholar] [CrossRef]
  20. Gellings, C.W.; Smith, W.M. Integrating demand-side management into utility planning. Proc. IEEE 1989, 77, 908–918. [Google Scholar] [CrossRef]
  21. Hashmi, S.A.; Ali, C.F.; Zafar, S. Internet of things and cloud computing-based energy management system for demand side management in smart grid. Int. J. Energy Res. 2021, 45, 1007–1022. [Google Scholar] [CrossRef]
  22. Fakude, N.S.; Ogudo, K.A. Improving energy revenue and security by employing SDNS for the Low Voltage distribution network for residential users in South Africa. In Proceedings of the 2020 11th IEEE Annual Information Technology, Electronics and Mobile Communication Conference (IEMCON), Vancouver, BC, Canada, 4–7 November 2020; pp. 420–426. [Google Scholar] [CrossRef]
  23. Ayub Khan, A.; Ali Laghari, A.; Rashid, M.; Li, H.; Rehman Javed, A.; Reddy Gadekallu, T. Artificial intelligence and blockchain technology for secure smart grid and power distribution Automation: A State-of-the-Art Review. Sustain. Energy Technol. Assessments 2023, 57, 103282. [Google Scholar] [CrossRef]
Figure 1. Energy Statists 2018 (2021 SA statistics E sector).
Figure 1. Energy Statists 2018 (2021 SA statistics E sector).
Energies 16 05450 g001
Figure 2. Distribution architecture.
Figure 2. Distribution architecture.
Energies 16 05450 g002
Figure 3. Voltage-sending and -receiving ends.
Figure 3. Voltage-sending and -receiving ends.
Energies 16 05450 g003
Figure 4. Substation.
Figure 4. Substation.
Energies 16 05450 g004
Figure 5. Communication topologies. (a) Smart grid topology. (b) SDNS topology.
Figure 5. Communication topologies. (a) Smart grid topology. (b) SDNS topology.
Energies 16 05450 g005
Figure 6. SDNS design architecture.
Figure 6. SDNS design architecture.
Energies 16 05450 g006
Figure 7. Master–slave metering hierarchy diagram.
Figure 7. Master–slave metering hierarchy diagram.
Energies 16 05450 g007
Figure 8. The MATLAB simulation main circuit.
Figure 8. The MATLAB simulation main circuit.
Energies 16 05450 g008
Figure 9. Simulink residential block diagram.
Figure 9. Simulink residential block diagram.
Energies 16 05450 g009
Figure 10. Simulink domestic load distribution.
Figure 10. Simulink domestic load distribution.
Energies 16 05450 g010
Figure 11. Simulink logic circuit for the slave device.
Figure 11. Simulink logic circuit for the slave device.
Energies 16 05450 g011
Figure 12. Simulink logic test for the master device.
Figure 12. Simulink logic test for the master device.
Energies 16 05450 g012
Figure 13. Load emulation prototype.
Figure 13. Load emulation prototype.
Energies 16 05450 g013
Figure 14. Distribution transformer master metering device prototype.
Figure 14. Distribution transformer master metering device prototype.
Energies 16 05450 g014
Figure 15. Distribution line prototype.
Figure 15. Distribution line prototype.
Energies 16 05450 g015
Figure 16. Master and slave LoRa communication test prototype.
Figure 16. Master and slave LoRa communication test prototype.
Energies 16 05450 g016
Figure 17. Simulink simulation plot without SDNS enhancement.
Figure 17. Simulink simulation plot without SDNS enhancement.
Energies 16 05450 g017
Figure 18. Simulink simulation plot with SDNS enhancement.
Figure 18. Simulink simulation plot with SDNS enhancement.
Energies 16 05450 g018
Figure 19. Simulation master scope results.
Figure 19. Simulation master scope results.
Energies 16 05450 g019
Figure 20. Slave logic circuit and output plot.
Figure 20. Slave logic circuit and output plot.
Energies 16 05450 g020
Figure 21. Prototype plot without enhancement.
Figure 21. Prototype plot without enhancement.
Energies 16 05450 g021
Figure 22. Prototype plot with SDNS enhancement.
Figure 22. Prototype plot with SDNS enhancement.
Energies 16 05450 g022
Figure 23. Prototype for master–slave LoRa communication tests.
Figure 23. Prototype for master–slave LoRa communication tests.
Energies 16 05450 g023
Table 1. Grouping of different residential customers.
Table 1. Grouping of different residential customers.
Residential GroupAppliances GroupDemand Factor
Group 1Indigenous end-users0.18–0.217
Group 2Middle-class end-users0.25–0.3
Group 3High-class end-users0.65–1
Disclaimer/Publisher’s Note: The statements, opinions and data contained in all publications are solely those of the individual author(s) and contributor(s) and not of MDPI and/or the editor(s). MDPI and/or the editor(s) disclaim responsibility for any injury to people or property resulting from any ideas, methods, instructions or products referred to in the content.

Share and Cite

MDPI and ACS Style

Fakude, N.S.; Ogudo, K. Automation of Low-Voltage Distribution Grids Using SDNS in South Africa. Energies 2023, 16, 5450. https://doi.org/10.3390/en16145450

AMA Style

Fakude NS, Ogudo K. Automation of Low-Voltage Distribution Grids Using SDNS in South Africa. Energies. 2023; 16(14):5450. https://doi.org/10.3390/en16145450

Chicago/Turabian Style

Fakude, Noah Sindile, and Kingsley Ogudo. 2023. "Automation of Low-Voltage Distribution Grids Using SDNS in South Africa" Energies 16, no. 14: 5450. https://doi.org/10.3390/en16145450

APA Style

Fakude, N. S., & Ogudo, K. (2023). Automation of Low-Voltage Distribution Grids Using SDNS in South Africa. Energies, 16(14), 5450. https://doi.org/10.3390/en16145450

Note that from the first issue of 2016, this journal uses article numbers instead of page numbers. See further details here.

Article Metrics

Back to TopTop