A Hybrid Artificial Ecosystem Optimizer and Incremental-Conductance Maximum-Power-Point-Tracking-Controlled Grid-Connected Photovoltaic System
Abstract
1. Introduction
2. Hybrid Artificial Ecosystem Optimizer (AEO) and Incremental-Conductance (HAEONIC) MPPT-Controlled PV-Integrated Grid System
2.1. PV Array
- VOC() = open-circuit voltage of the PV module for a given temperature;
- VOCS = open-circuit voltage during STC;
- ε = temperature constant of the open-circuit voltage used to measure the variation in voltage;
- VMPS = voltage at MPP under STC.
2.2. Hybrid AEO and Incremental-Conductance MPPT
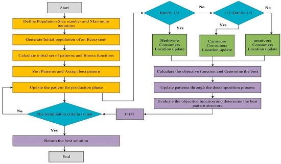
2.2.1. Artificial Ecosystem Optimization
- Herbivore: A consumer will only eat the producer if it is a randomly selected herbivore. Equation (17) represents the herbivore eating pattern.
- Carnivore: If a consumer is nominated randomly to be a carnivore, it can only arbitrarily eat a consumer who has a greater power level. Equation (12) represents the eating pattern of a carnivore.
- Omnivore: If a consumer is arbitrarily selected as an omnivore, it may devour both producers and consumers with a greater power level. Equation (14) is the precise equivalence that describes the eating pattern of an omnivore.
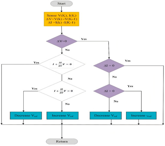
2.2.2. Incremental-Conductance MPPT
2.3. Modeling of Flyback Converter and NPC
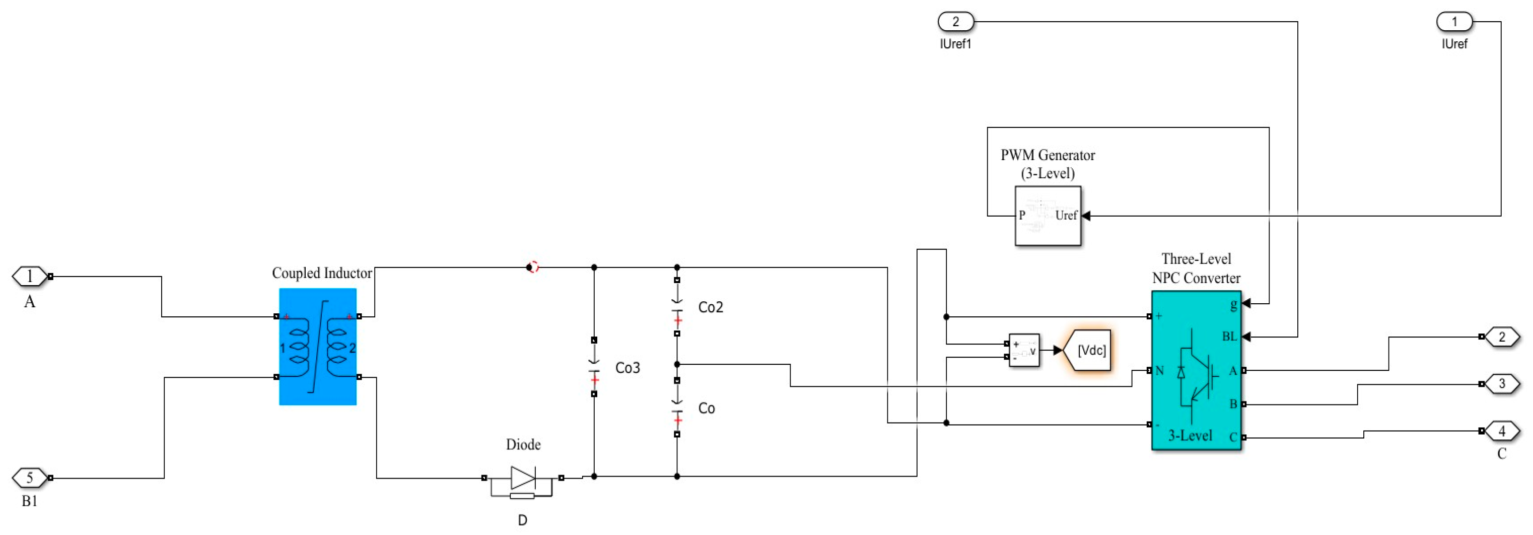
- The simulation of the flyback converter and NPC inverter used in the present work is shown in Figure 4.
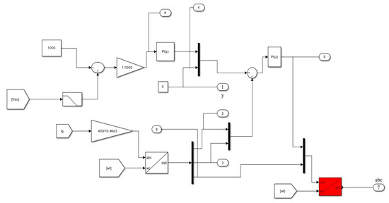
2.4. Power-Decoupling Control for Grid-Connected Three-Phase Solar Inverters
3. Simulation of Hybrid Artificial Ecosystem Optimizer and Incremental-Conductance MPPT
4. Simulation Results and Discussions
4.1. Simulation Results for the Constant Irradiance Condition
4.2. Simulation Results forVarying Irradiance Condition
4.3. Simulation Results forVarying Temperature Conditions
5. Conclusions
Author Contributions
Funding
Conflicts of Interest
Abbreviations
| PV | Photovoltaic |
| MPPT | Maximum Power Point Tracking |
| AEO | Artificial Ecosystem Optimization |
| DC | Direct Current |
| LP | Local Peak |
| GP | Global Peak |
| SP | Shading Pattern |
| PS | Partial Shading |
| NPC | Neutral Point Clamped |
| PWM | Pulse Width Modulation |
| THD | Total Harmonic Distortion |
| P&O | Perturb and Observe |
| INC | Incremental Conductance |
References
- Jalil, M.F.; Khatoon, S.; Nasiruddin, I.; Bansal, R.C. Review of PV Array Modelling, Configuration and MPPT Techniques. Int. J. Model. Simul. 2022, 42, 533–550. [Google Scholar] [CrossRef]
- Siti, M.W.; Tiako, R.; Bansal, R.C. A Model Predictive Control Strategy for Grid-Connected Solar-Wind with Pumped Hydro Storage. In Proceedings of the 5th IET International Conference on Renewable Power Generation (RPG 2016), London, UK, 21–23 September 2016; p. 79. [Google Scholar] [CrossRef]
- Chao, K.-H.; Zhang, S.-W. An Maximum Power Point Tracker of Photovoltaic Module Arrays Based on Improved Firefly Algorithm. Sustainability 2023, 15, 8550. [Google Scholar] [CrossRef]
- Farayola, A.M.; Sun, Y.; Ali, A. Global Maximum Power Point Tracking and Cell Parameter Extraction in Photovoltaic Systems Using Improved Firefly Algorithm. Energy Rep. 2022, 8, 162–186. [Google Scholar] [CrossRef]
- Tagayi, R.K.; Baek, J.; Kim, J. Flower Pollination Global Peak Search Algorithm for Partially Shaded Solar Photovoltaic System. J. Build. Eng. 2023, 66, 105818. [Google Scholar] [CrossRef]
- Refaat, A.; Khalifa, A.-E.; Elsakka, M.M.; Elhenawy, Y.; Kalas, A.; Elfar, M.H. A Novel Metaheuristic MPPT Technique Based on Enhanced Autonomous Group Particle Swarm Optimization Algorithm to Track the GMPP under Partial Shading Conditions—Experimental Validation. Energy Convers. Manag. 2023, 287, 117124. [Google Scholar] [CrossRef]
- Koh, J.S.; Tan, R.H.G.; Lim, W.H.; Tan, N.M.L. A Modified Particle Swarm Optimization for Efficient Maximum Power Point Tracking under Partial Shading Condition. IEEE Trans. Sustain. Energy 2023, 14, 1822–1834. [Google Scholar] [CrossRef]
- Shaqarin, T. Particle Swarm Optimization with Targeted Position-Mutated Elitism (PSO-TPME) for Partially Shaded PV Systems. Sustainability 2023, 15, 3993. [Google Scholar] [CrossRef]
- Senthilkumar, S.; Mohan, V.; Mangaiyarkarasi, S.P.; Karthikeyan, M. Analysis of Single-Diode PV Model and Optimized MPPT Model for Different Environmental Conditions. Int. Trans. Electr. Energy Syst. 2022, 2022, e4980843. [Google Scholar] [CrossRef]
- Chao, K.-H.; Li, J.-Y. Global Maximum Power Point Tracking of Photovoltaic Module Arrays Based on Improved Artificial Bee Colony Algorithm. Electronics 2022, 11, 1572. [Google Scholar] [CrossRef]
- Fan, L.; Ma, X. Maximum Power Point Tracking of PEMFC Based on Hybrid Artificial Bee Colony Algorithm with Fuzzy Control. Sci. Rep. 2022, 12, 4316. [Google Scholar] [CrossRef] [PubMed]
- Al-Wesabi, I.; Fang, Z.; Farh, H.M.H.; Al-Shamma’a, A.A.; Al-Shaalan, A.M.; Kandil, T.; Ding, M. Cuckoo Search Combined with PID Controller for Maximum Power Extraction of Partially Shaded Photovoltaic System. Energies 2022, 15, 2513. [Google Scholar] [CrossRef]
- Martin, A.D.; Cano, J.M. Sensorless Artificial Vision Mppt Algorithm under Partial Shading Conditions for Pv Systems; Preprint, SSRN, Elsevier: Rochester, NY, USA, 2023. [Google Scholar] [CrossRef]
- Mohammed, K.K.; Mekhilef, S.; Buyamin, S. Improved Rat Swarm Optimizer Algorithm-Based MPPT under Partially Shaded Conditions and Load Variation for PV Systems. IEEE Trans. Sustain. Energy 2022, 14, 1385–1396. [Google Scholar] [CrossRef]
- Premkumar, M.; Kumar, C.; Anbarasan, A.; Sowmya, R. A New Maximum Power Point Tracking Technique Based on Whale Optimisation Algorithm for Solar Photovoltaic Systems. Int. J. Ambient. Energy 2022, 43, 5627–5637. [Google Scholar] [CrossRef]
- Aguila-Leon, J.; Vargas-Salgado, C.; Chiñas-Palacios, C.; Díaz-Bello, D. Solar Photovoltaic Maximum Power Point Tracking Controller Optimization Using Grey Wolf Optimizer: A Performance Comparison between Bio-Inspired and Traditional Algorithms. Expert Syst. Appl. 2023, 211, 118700. [Google Scholar] [CrossRef]
- Maris, T.; Kourtesi, S.; Ekonomou, L.; Fotis, G.P. Modeling of a Single-Phase Photovoltaic Inverter. Sol. Energy Mater. Sol. Cells 2007, 91, 1713–1725. [Google Scholar] [CrossRef]
- Jagadeesh, I.; Indragandhi, V. Comparative Study of DC-DC Converters for Solar PV with Microgrid Applications. Energies 2022, 15, 7569. [Google Scholar] [CrossRef]
- Van Tan, N.; Nam, N.B.; Hieu, N.H.; Hung, L.K.; Duong, M.Q.; Lam, L.H. A Proposal for an MPPT Algorithm Based on the Fluctuations of the PV Output Power, Output Voltage, and Control Duty Cycle for Improving the Performance of PV Systems in Microgrid. Energies 2020, 13, 4326. [Google Scholar] [CrossRef]
- Artificial Ecosystem-Based Optimization: A Novel Nature-Inspired Meta-Heuristic Algorithm|SpringerLink. Available online: https://link.springer.com/article/10.1007/s00521-019-04452-x (accessed on 30 May 2023).
- Putri, R.I.; Wibowo, S.; Rifa’i, M. Maximum Power Point Tracking for Photovoltaic Using Incremental Conductance Method. Energy Procedia 2015, 68, 22–30. [Google Scholar] [CrossRef]























| Method | Rise Time (s) | Setting Time (s) | Peak Power (kW) | THD |
|---|---|---|---|---|
| Hybrid AEO INC | 0.020 | 0.030 | 9.9 | 3.00% |
| INC Method | 0.035 | 0.055 | 9.8 | 4.60% |
| P&O MPPT | 0.037 | 0.056 | 9.8 | 4.70% |
| Without MPPT | 0.045 | 0.065 | 7.9 | 5.80% |
| PV Voltage (V) | PV Current (A) | PV Power (kW) | DC-Link Voltage(V) | |
|---|---|---|---|---|
| 1000 | 230 | 45.47 | 10.43 | 1000 |
| 800 | 216 | 38.7 | 8.36 | 1000 |
| 600 | 217 | 28.2 | 6.12 | 1000 |
| 400 | 216 | 18.56 | 4.01 | 1000 |
| Method | Rise Time (s) | Setting Time (s) | Peak Power (kW) | THD |
|---|---|---|---|---|
| Hybrid AEO INC | 0.020 | 0.030 | 9.9 | 3.00% |
| INC Method | 0.035 | 0.055 | 9.8 | 4.60% |
| P&O MPPT | 0.037 | 0.056 | 9.8 | 4.70% |
| Without MPPT | 0.045 | 0.065 | 7.9 | 5.80% |
| Irradiation = 800 | ||||
| Method | Rise Time (s) | Setting Time (s) | Peak Power (kW) | THD |
| Hybrid AEO INC | 0.018 | 0.028 | 7.8 | 3.00% |
| INC Method | 0.032 | 0.051 | 7.7 | 4.90% |
| PO MPPT | 0.035 | 0.054 | 7.7 | 4.98% |
| Without MPPT | 0.043 | 0.062 | 6.1 | 6.00% |
| Irradiation = 600 | ||||
| Method | Rise Time (s) | Setting Time (s) | Peak Power (kW) | THD |
| Hybrid AEO INC | 0.017 | 0.025 | 5.9 | 4.50% |
| INC Method | 0.030 | 0.046 | 5.7 | 5.60% |
| P&O MPPT | 0.033 | 0.048 | 7.6 | 5.70% |
| Without MPPT | 0.039 | 0.054 | 4.2 | 6.78% |
| Irradiation = 400 | ||||
| Method | Rise Time (s) | Setting Time (s) | Peak Power (kW) | THD |
| Hybrid AEO INC | 0.015 | 0.021 | 3.9 | 4.98% |
| INC Method | 0.029 | 0.041 | 3.7 | 5.90% |
| P&O MPPT | 0.031 | 0.044 | 3.7 | 5.70% |
| Without MPPT | 0.032 | 0.053 | 2.5 | 7.00% |
| Temperature (°C) | PV Voltage (V) | PV Current (A) | PV Power (kW) | DC Link Voltage (V) |
|---|---|---|---|---|
| 35 | 202.1 | 49.97 | 10.1 | 1000 |
| 25 | 230 | 45.47 | 10.43 | 1000 |
| 15 | 222.8 | 49.14 | 10.95 | 1000 |
| 10 | 229.8 | 47.84 | 10.99 | 1000 |
| Temperature = 35 °C | ||||
|---|---|---|---|---|
| Method | Rise Time (s) | Setting Time (s) | Peak Power (kW) | THD |
| Hybrid AEO INC | 0.019 | 0.029 | 9.8 | 3.10% |
| INC Method | 0.034 | 0.053 | 9.6 | 4.80% |
| P&O MPPT | 0.037 | 0.057 | 9.5 | 4.91% |
| Without MPPT | 0.044 | 0.062 | 7.5 | 5.90% |
| Temperature = 25 °C | ||||
| Method | Rise Time (s) | Setting Time (s) | Peak Power (kW) | THD |
| Hybrid AEO INC | 0.020 | 0.030 | 9.9 | 3.00% |
| INC Method | 0.035 | 0.055 | 9.8 | 4.60% |
| P&O MPPT | 0.037 | 0.056 | 9.8 | 4.70% |
| Without MPPT | 0.037 | 0.065 | 7.9 | 5.80% |
| Temperature = 15 °C | ||||
| Method | Rise Time (s) | Setting Time (s) | Peak Power (kW) | THD |
| Hybrid AEO INC | 0.022 | 0.032 | 11.1 | 2.90% |
| INC Method | 0.037 | 0.056 | 10.5 | 4.20% |
| P&O MPPT | 0.041 | 0.058 | 10.4 | 4.35% |
| Without MPPT | 0.048 | 0.067 | 8.1 | 5.50% |
| Temperature = 10 °C | ||||
| Method | Rise Time (s) | Setting Time(s) | Peak Power(kW) | THD |
| Hybrid AEO INC | 0.025 | 0.035 | 11.5 | 2.70% |
| INC Method | 0.038 | 0.059 | 10.9 | 4.10% |
| P&O MPPT | 0.041 | 0.062 | 10.8 | 4.20% |
| Without MPPT | 0.049 | 0.068 | 8.5 | 5.10% |
Disclaimer/Publisher’s Note: The statements, opinions and data contained in all publications are solely those of the individual author(s) and contributor(s) and not of MDPI and/or the editor(s). MDPI and/or the editor(s) disclaim responsibility for any injury to people or property resulting from any ideas, methods, instructions or products referred to in the content. |
© 2023 by the authors. Licensee MDPI, Basel, Switzerland. This article is an open access article distributed under the terms and conditions of the Creative Commons Attribution (CC BY) license (https://creativecommons.org/licenses/by/4.0/).
Share and Cite
Abdullah, B.U.D.; Lata, S.; Jaiswal, S.P.; Bhadoria, V.S.; Fotis, G.; Santas, A.; Ekonomou, L. A Hybrid Artificial Ecosystem Optimizer and Incremental-Conductance Maximum-Power-Point-Tracking-Controlled Grid-Connected Photovoltaic System. Energies 2023, 16, 5384. https://doi.org/10.3390/en16145384
Abdullah BUD, Lata S, Jaiswal SP, Bhadoria VS, Fotis G, Santas A, Ekonomou L. A Hybrid Artificial Ecosystem Optimizer and Incremental-Conductance Maximum-Power-Point-Tracking-Controlled Grid-Connected Photovoltaic System. Energies. 2023; 16(14):5384. https://doi.org/10.3390/en16145384
Chicago/Turabian StyleAbdullah, Burhan U Din, Suman Lata, Shiva Pujan Jaiswal, Vikas Singh Bhadoria, Georgios Fotis, Athanasios Santas, and Lambros Ekonomou. 2023. "A Hybrid Artificial Ecosystem Optimizer and Incremental-Conductance Maximum-Power-Point-Tracking-Controlled Grid-Connected Photovoltaic System" Energies 16, no. 14: 5384. https://doi.org/10.3390/en16145384
APA StyleAbdullah, B. U. D., Lata, S., Jaiswal, S. P., Bhadoria, V. S., Fotis, G., Santas, A., & Ekonomou, L. (2023). A Hybrid Artificial Ecosystem Optimizer and Incremental-Conductance Maximum-Power-Point-Tracking-Controlled Grid-Connected Photovoltaic System. Energies, 16(14), 5384. https://doi.org/10.3390/en16145384

