A Review of Sensor Applications in Electric Vehicle Thermal Management Systems
Abstract
1. Introduction
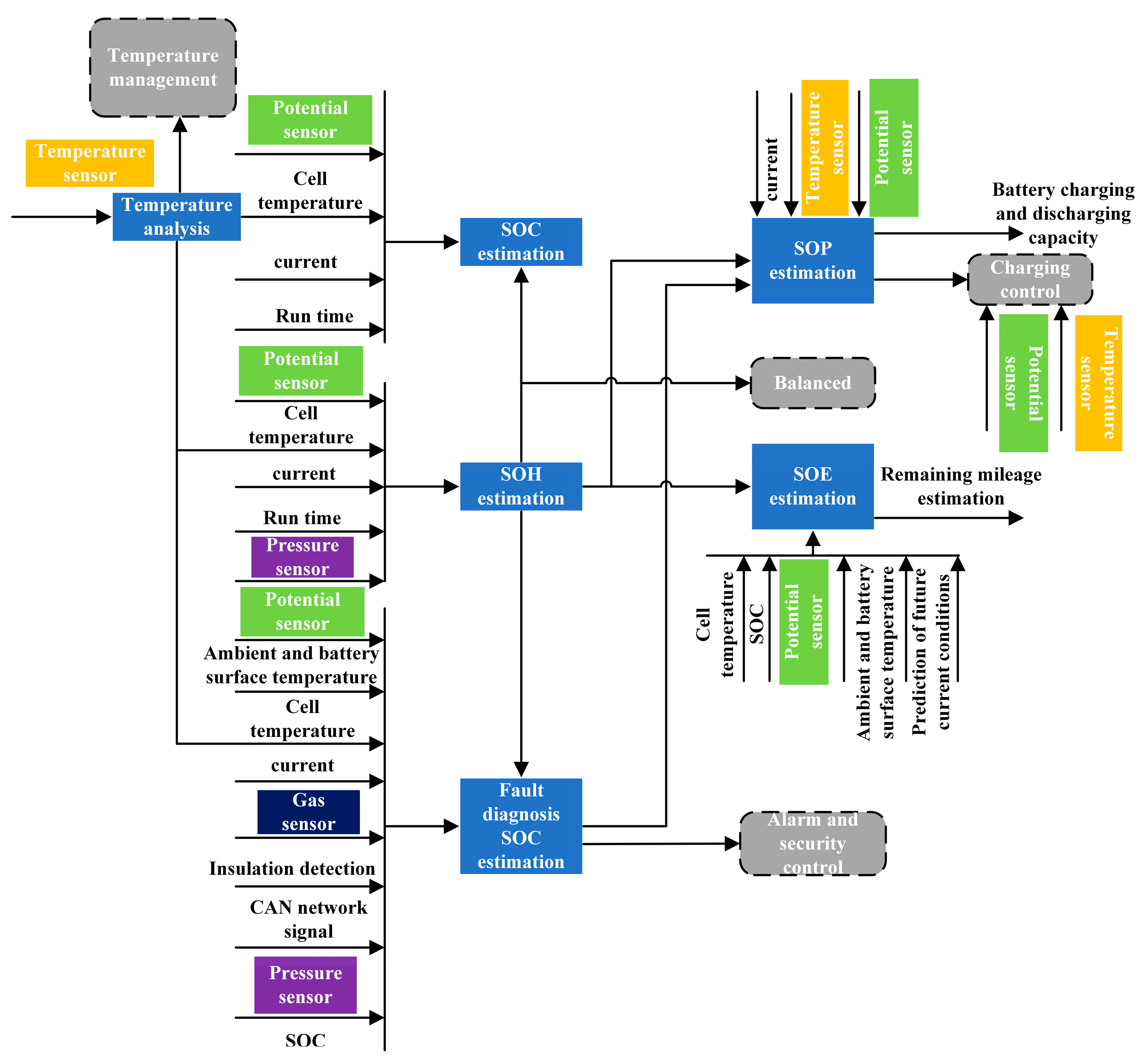
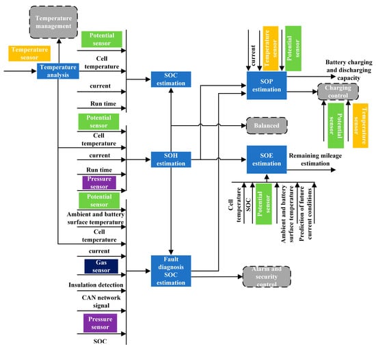
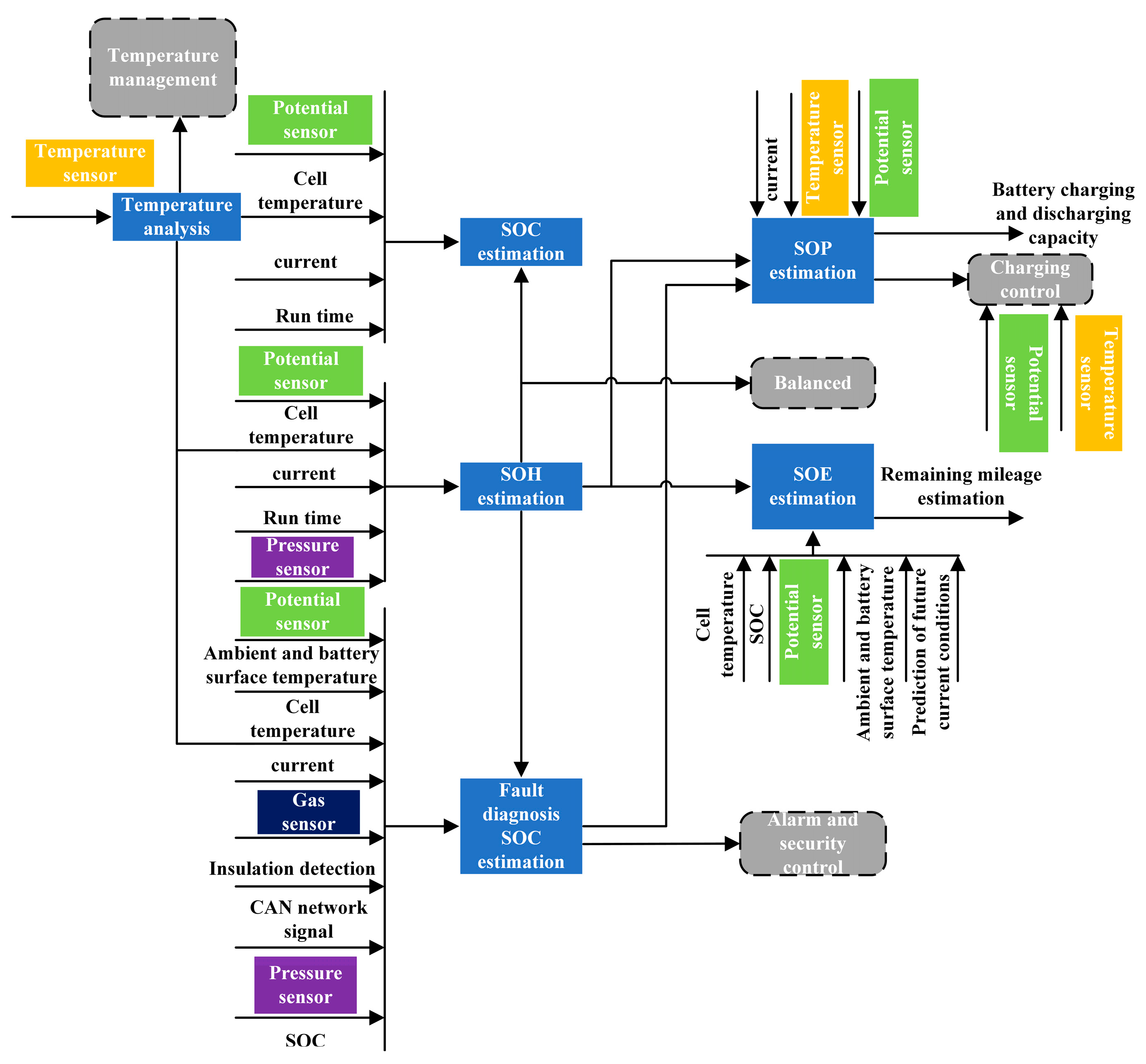
2. Research Progress on Sensors for Battery Thermal Management System
2.1. Sensors Inside the Battery Module
2.1.1. Fiber Bragg Grating Sensor
2.1.2. Flexible Thin Film Sensors
2.1.3. Semiconductor Gas Sensor
2.2. Sensors Applied on the Outside of the Battery Module
2.2.1. Digital Image Correlation Sensor
2.2.2. Laser Beam Position Sensor
2.2.3. Multi-Beam Stress Sensor
2.3. Battery Module Multi-Sensor Fusion
3. Research Progress on Sensors for Motor Thermal Management Systems
3.1. Motor Module Conventional Sensors
3.1.1. Contact Sensor
3.1.2. Non-Contact Sensor
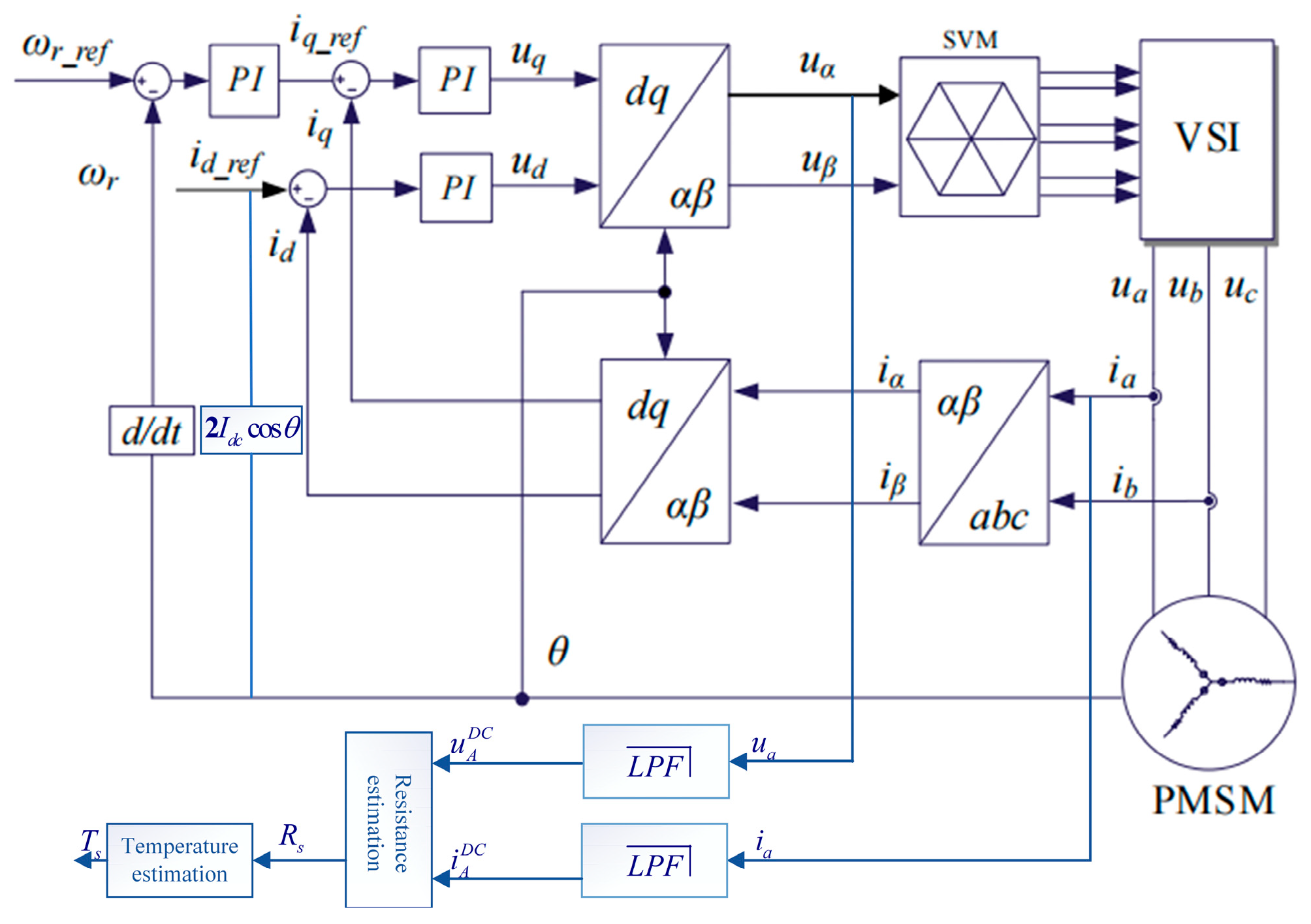
3.2. Motor Module without Position Sensors
3.2.1. Thermal Model Temperature Detection
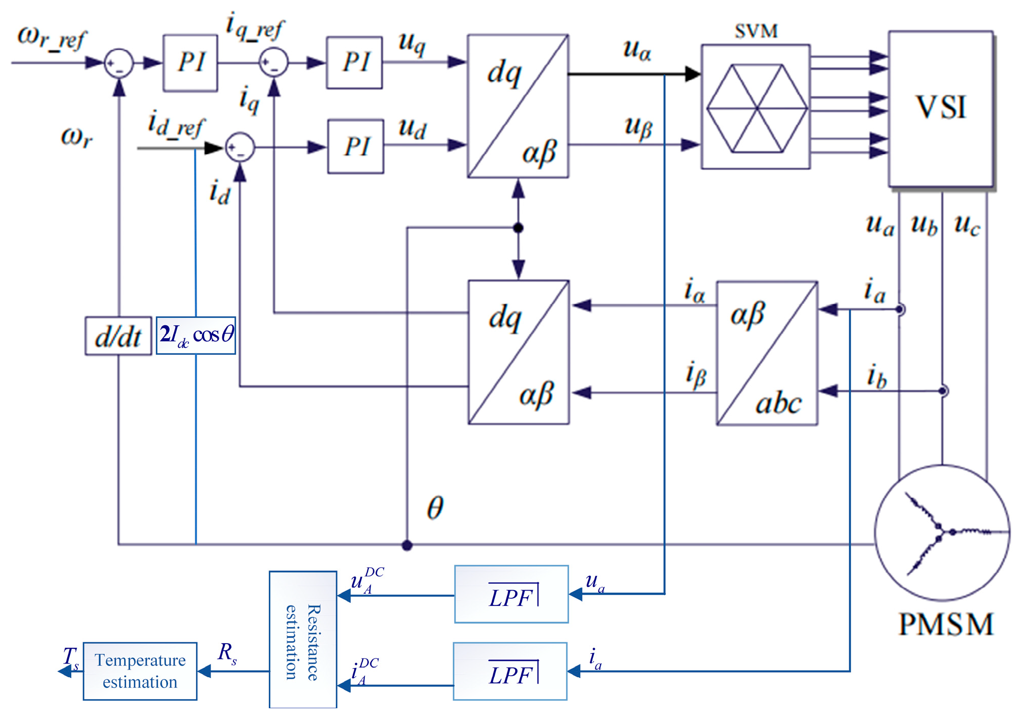
3.2.2. Signal Injection Temperature Detection
4. Research Progress on Sensors for Air-Conditioning Thermal Management System
4.1. Evaporator Temperature Sensor
4.2. Compressor Temperature and Pressure Sensor
4.3. Multi-Sensor Fusion of Air Conditioning System
5. Conclusions
Author Contributions
Funding
Acknowledgments
Conflicts of Interest
Abbreviations
| FBG | Fiber Bragg Grating |
| FO | Fiber Optic |
| SOC | State Of Charge |
| SOH | State Of Health |
| BMS | Battery Management System |
| RTD | Resistance Temperature Detector |
| TFTC | Thin-film Thermocouple |
| DIC | Digital Image Correlation |
| MOSS | Multi-beam Optical Stress Sensor |
| NMC | Nickel-cobalt-manganese |
| LBPD | Laser Beam Position Detector |
| IGBT | Insulated Gate Bipolar Transistor |
| ECU | Electronic Control Unit |
| COP | Coefficient Of Performance |
| CPU | Central Processing Unit |
| PMSM | Permanent Magnet Synchronous Motor |
| SVPWM | Space Vector Pulse Width Modulation |
References
- Zhu, Y.; Bai, J. Application Research of Sensor Technology in Electric Vehicle Battery Management System. Automob. Electr. Appl. 2021, 17–20. [Google Scholar] [CrossRef]
- Zhao, X.; Wang, P.; Chao, P.; Li, N.; Liang, X.; Dong, H. Research progress of lithium-ion battery safety detection sensors. Traffic Inf. Saf. 2022, 40, 127–136. [Google Scholar]
- Cheng, X.; Pecht, M. In situ stress measurement techniques on li-ion battery electrodes: A review. Energies 2017, 10, 591. [Google Scholar] [CrossRef]
- Ouyang, C.; Liang, B.; Liu, Y.; Lai, Y.; Liu, Y. Research Progress on Thermal Safety of Li-ion Power Batteries. Power Technol. 2014, 38, 382–385. [Google Scholar]
- Yang, G.; Leitão, C.; Li, Y.; Pinto, J.; Jiang, X. Real-time temperature measurement with fiber Bragg sensors in lithium batteries for safety usage. Measurement 2013, 46, 3166–3172. [Google Scholar] [CrossRef]
- Sommer, L.W.; Kiesel, P.; Ganguli, A.; Lochbaum, A.; Saha, B.; Schwartz, J.; Bae, C.J.; Alamgir, M.; Raghavan, A. Fast and slow ion diffusion processes in lithium ion pouch cells during cycling observed with fiber optic strain sensors. J. Power Sources 2015, 296, 46–52. [Google Scholar] [CrossRef]
- Sommer, L.W.; Raghavan, A.; Kiesel, P.; Saha, B.; Schwartz, J.; Lochbaum, A.; Ganguli, A.; Bae, C.J.; Alamgir, M. Monitoring of intercalation stages in lithium-ion cells over charge-discharge cycles with fiber optic sensors. J. Electrochem. Soc. 2015, 162, A2664. [Google Scholar] [CrossRef]
- Fortier, A.; Tsao, M.; Williard, N.D.; Xing, Y.; Pecht, M.G. Preliminary study on integration of fiber optic Bragg grating sensors in li-ion batteries and in situ strain and temperature monitoring of battery cells. Energies 2017, 10, 838. [Google Scholar] [CrossRef]
- Novais, S.; Nascimento, M.; Grande, L.; Domingues, M.F.; Antunes, P.; Alberto, N.; Leitão, C.; Oliveira, R.; Koch, S.; Kim, G.T.; et al. Internal and external temperature monitoring of a Li-ion battery with fiber Bragg grating sensors. Sensors 2016, 16, 1394. [Google Scholar] [CrossRef]
- Meyer, J.; Nedjalkov, A.; Doering, A.; Angelmahr, M.; Schade, W. Fiber optical sensors for enhanced battery safety. In Fiber Optic Sensors and Applications XII; SPIE: Bellingham, WA, USA, 2015; Volume 9480, pp. 190–201. [Google Scholar]
- Xu, S.; Hu, J.; Xu, C.; Hui, D. A Lithium-ion Battery Temperature Measurement Method Based on Fiber Bragg Grating Sensing. Electr. Appl. Energy Effic. Manag. Technol. 2020, 57, 85. [Google Scholar] [CrossRef]
- Wang, H.; Cao, S.; Su, J.; Xu, H.; Wang, Z.; Zeng, J.; Wei, W. Lithium battery pack temperature field monitoring based on double-clad fiber Bragg grating sensor. Acta Phys. Sin. 2022, 71, 104207. [Google Scholar] [CrossRef]
- Amietszajew, T.; McTurk, E.; Fleming, J.; Bhagat, R. Understanding the limits of rapid charging using instrumented commercial 18650 high-energy Li-ion cells. Electrochim. Acta 2018, 263, 346–352. [Google Scholar] [CrossRef]
- Huang, J.; Albero Blanquer, L.; Bonefacino, J.; Logan, E.R.; Corte, D.A.D.; Delacourt, C.; Gallant, B.M.; Boles, S.T.; Dahn, J.R.; Tam, H.-Y.; et al. Operando decoding of chemical and thermal events in commercial Na (Li)-ion cells via optical sensors. Nat. Energy 2020, 5, 674–683. [Google Scholar] [CrossRef]
- Lee, C.Y.; Lee, S.J.; Chen, Y.H.; Chung, M.Y.; Han, K.C.; Chang, Y.M.; Tang, M.S. In-situ monitoring of temperature and voltage in lithium-ion battery by embedded flexible micro temperature and voltage sensor. J. Electrochem. Sci. 2013, 8, 2968–2976. [Google Scholar] [CrossRef]
- Zhu, S.; Han, J.; An, H.Y.; Pan, T.S.; Wei, Y.M.; Song, W.L.; Chen, H.S.; Fang, D. A novel embedded method for in-situ measuring internal multi-point temperatures of lithium ion batteries. J. Power Sources 2020, 456, 227981. [Google Scholar] [CrossRef]
- Mutyala, M.S.K.; Zhao, J.; Li, J.; Pan, H.; Yuan, C.; Li, X. In-situ temperature measurement in lithium ion battery by transferable flexible thin film thermocouples. J. Power Sources 2014, 260, 43–49. [Google Scholar] [CrossRef]
- Pan, X.; Yang, Y.; Wang, Q.; Zhou, Z.; Li, G. Research on Flexible Thin Film Sensors for In-situ Temperature Monitoring of Lithium Batteries. Sens. Microsyst. 2018, 37, 27–29. [Google Scholar] [CrossRef]
- Martiny, N.; Geder, J.; Wang, Y.; Kraus, W.; Jossen, A. Development of a thin-film thermocouple matrix for in-situ temperature measurement in a lithium ion pouch cell. In Proceedings of the 2013 IEEE, Baltimore, MD, USA, 3–6 November 2013. [Google Scholar]
- Martiny, N.; Rheinfeld, A.; Geder, J.; Wang, Y.; Kraus, W.; Jossen, A. Development of an all kapton-based thin-film thermocouple matrix for in situ temperature measurement in a lithium ion pouch cell. IEEE Sens. J. 2014, 14, 3377–3384. [Google Scholar] [CrossRef]
- Zhu, S.; Yang, L.; Wen, J.; Feng, X.; Zhou, P.; Xie, F.; Zhou, J.; Wang, Y. In operando measuring circumferential internal strain of 18650 Li-ion batteries by thin film strain gauge sensors. J. Power Sources 2021, 516, 230669. [Google Scholar] [CrossRef]
- Zhu, S.; Yang, L.; Fan, J.; Wen, J.; Feng, X.; Zhou, P.; Xie, F.; Zhou, J.; Wang, Y. In-situ obtained internal strain and pressure of the cylindrical Li-ion battery cell with silicon-graphite negative electrodes. J. Energy Storage 2021, 42, 103049. [Google Scholar] [CrossRef]
- Jin, Y.; Zheng, Z.; Wei, D.; Jiang, X.; Lu, H.; Sun, L.; Tao, F.; Guo, D.; Liu, Y.; Gao, J.; et al. Detection of micro-scale Li dendrite via H2 gas capture for early safety warning. Joule 2020, 4, 1714–1729. [Google Scholar] [CrossRef]
- Guo, D.; Liu, Y.; Xiao, P.; Sun, L.; Tao, F. Study on early warning parameters for thermal runaway of lithium ion batteries used in energy storage power stations. Fire Sci. Technol. 2020, 39, 1156. [Google Scholar]
- Li, B.; Parekh, M.H.; Adams, R.A.; Adams, T.E.; Love, C.T.; Pol, V.G.; Tomar, V. Lithium-ion battery thermal safety by early internal detection, prediction and prevention. Sci. Rep. 2019, 9, 13255. [Google Scholar] [CrossRef] [PubMed]
- Zhu, S.; Han, J.; Pan, T.S.; Wei, Y.M.; Song, W.L.; Chen, H.S.; Fang, D. A novel designed visualized Li-ion battery for in-situ measuring the variation of internal temperature. Extrem. Mech. Lett. 2020, 37, 100707. [Google Scholar] [CrossRef]
- Chen, J.; Liu, J.; Qi, Y.; Sun, T.; Li, X. Unveiling the roles of binder in the mechanical integrity of electrodes for lithium-ion batteries. J. Electrochem. Soc. 2013, 160, A1502. [Google Scholar] [CrossRef]
- Qi, Y.; Harris, S.J. In situ observation of strains during lithiation of a graphite electrode. J. Electrochem. Soc. 2010, 157, A741. [Google Scholar] [CrossRef]
- Jones, E.M.; Silberstein, M.N.; White, S.R.; Sottos, N.R. In situ measurements of strains in composite battery electrodes during electrochemical cycling. Exp. Mech. 2014, 54, 971–985. [Google Scholar] [CrossRef]
- Chen, J.; Thapa, A.K.; Berfield, T.A. In-situ characterization of strain in lithium battery working electrodes. J. Power Sources 2014, 271, 406–413. [Google Scholar] [CrossRef]
- Leung, P.K.; Moreno, C.; Masters, I.; Hazra, S.; Conde, B.; Mohamed, M.R.; Dashwood, R.J.; Bhagat, R. Real-time displacement and strain mappings of lithium-ion batteries using three-dimensional digital image correlation. J. Power Sources 2014, 271, 82–86. [Google Scholar] [CrossRef]
- Scarminio, J.; Sahu, S.N.; Decker, F. In situ measurements of the stress changes in thin-film electrodes. J. Phys. E Sci. Instrum. 1989, 22, 755. [Google Scholar] [CrossRef]
- Rosolen, J.M.; Decker, F. Stress in carbon film electrodes during Li+ electrochemical intercalation. J. Electrochem. Soc. 1996, 143, 2417. [Google Scholar] [CrossRef]
- Pyun, S.I.; Go, J.Y.; Jang, T.S. An investigation of intercalation-induced stresses generated during lithium transport through Li1− δCoO2 film electrode using a laser beam deflection method. Electrochim. Acta 2004, 49, 4477–4486. [Google Scholar] [CrossRef]
- Tavassol, H.; Chan, M.K.; Catarello, M.G.; Greeley, J.; Cahill, D.G.; Gewirth, A.A. Surface coverage and SEI induced electrochemical surface stress changes during Li deposition in a model system for Li-ion battery anodes. J. Electrochem. Soc. 2013, 160, A888. [Google Scholar] [CrossRef]
- Chung, K.Y.; Kim, K.B. Investigation of structural fatigue in spinel electrodes using in situ laser probe beam deflection technique. J. Electrochem. Soc. 2001, 149, A79. [Google Scholar] [CrossRef]
- Chason, E.; Sheldon, B.W. Monitoring stress in thin films during processing. Surf. Eng. 2003, 19, 387–391. [Google Scholar] [CrossRef]
- Mukhopadhyay, A.; Guo, F.; Tokranov, A.; Xiao, X.; Hurt, R.H.; Sheldon, B.W. Engineering of Graphene Layer Orientation to Attain High Rate Capability and Anisotropic Properties in Li-Ion Battery Electrodes. Adv. Funct. Mater. 2013, 23, 2397–2404. [Google Scholar] [CrossRef]
- Mukhopadhyay, A.; Tokranov, A.; Sena, K.; Xiao, X.; Sheldon, B.W. Thin film graphite electrodes with low stress generation during Li-intercalation. Carbon 2011, 49, 2742–2749. [Google Scholar] [CrossRef]
- Sethuraman, V.A.; Chon, M.J.; Shimshak, M.; Van Winkle, N.; Guduru, P.R. In situ measurement of biaxial modulus of Si anode for Li-ion batteries. Electrochem. Commun. 2010, 12, 1614–1617. [Google Scholar] [CrossRef]
- Sethuraman, V.A.; Van Winkle, N.; Abraham, D.P.; Bower, A.F.; Guduru, P.R. Real-time stress measurements in lithium-ion battery negative-electrodes. J. Power Sources 2012, 206, 334–342. [Google Scholar] [CrossRef]
- Nadimpalli, S.P.; Sethuraman, V.A.; Abraham, D.P.; Bower, A.F.; Guduru, P.R. Stress evolution in lithium-ion composite electrodes during electrochemical cycling and resulting internal pressures on the cell casing. J. Electrochem. Soc. 2015, 162, A2656. [Google Scholar] [CrossRef]
- Klink, J.; Hebenbrock, A.; Grabow, J.; Orazov, N.; Nylén, U.; Benger, R.; Beck, H.P. Comparison of model-based and sensor-based detection of thermal runaway in Li-ion battery modules for automotive application. Batteries 2022, 8, 34. [Google Scholar] [CrossRef]
- Lee, C.Y.; Peng, H.C.; Lee, S.J.; Hung, I.M.; Hsieh, C.T.; Chiou, C.S.; Chang, Y.M.; Huang, Y.P. A flexible three-in-one microsensor for real-time monitoring of internal temperature, voltage and current of lithium batteries. Sensors 2015, 15, 11485–11498. [Google Scholar] [CrossRef] [PubMed]
- Lee, C.Y.; Lee, S.J.; Hung, Y.M.; Hsieh, C.T.; Chang, Y.M.; Huang, Y.T.; Lin, J.T. Integrated microsensor for real-time microscopic monitoring of local temperature, voltage and current inside lithium ion battery. Sens. Actuators A Phys. 2017, 253, 59–68. [Google Scholar] [CrossRef]
- Ge, L.; Yao, B.; Guo, Y. A Lithium Battery Thermal Runaway Monitoring Alarm Sensing Device. CN111799248A, 23 June 2020. [Google Scholar]
- Xie, Q.; Luo, Q.; Cheng, S. Overview of contact temperature measurement technology. China Instrum. Meters 2017, 48–53. [Google Scholar]
- Tu, Z.; Jiang, C.; Tu, Q.; Zhu, C.; Huang, H. Summary of Sensorless Control Technology for Permanent Magnet Synchronous Motors Used in Electric Vehicles. Micromotors 2022, 11, 56. [Google Scholar] [CrossRef]
- Lin, C.; Xu, Y.; Xing, J.; Zhuang, X.; Jiang, X. Overview of Drive and Control Technology for Vehicle Ultra High Speed Permanent Magnet Motors. Automot. Eng. 2022, 44, 1049r1058. [Google Scholar] [CrossRef]
- Stipetic, S.; Kovacic, M.; Hanic, Z.; Vrazic, M. Measurement of excitation winding temperature on synchronous generator in rotation using infrared thermography. IEEE Trans. Ind. Electron. 2011, 59, 2288–2298. [Google Scholar] [CrossRef]
- Shen, B. Temperature Monitoring System for Steel Rolling Motors. Metall. Autom. 1982, 22–26. [Google Scholar]
- Zhu, H.; Wang, Y. Feasibility of using temperature controlled thyristors for motor temperature sensors. Coal Mine Autom. 1993, 37–39+66. [Google Scholar]
- Wang, R.; Ma, Y.; Ma, Q. Multi point temperature measurement and control system for hoists. In Proceedings of the Paper Album of the 11th National Coal Mine Automation Academic Annual Conference, China Coal Society; Editorial Department of Coal Mine Automation: Tongchuan, China, 2001; pp. 95–98. [Google Scholar]
- Yang, R. Research on Motor Temperature Monitoring System Based on Piezoelectric Energy Acquisition and Power Supply. Master’s Thesis, North China Electric Power Science, Beijing, China, 2021. [Google Scholar]
- Zhang, Z. Technical research on rotor temperature measurement of large and medium-sized electric machines. Shanghai Large Medium Electr. Mach. 2002, 32, 37–40. [Google Scholar] [CrossRef]
- Huang, Y.; Chen, Z. Research on rotor temperature measurement and excitation system fault diagnosis and treatment of brushless synchronous motors. J. Electr. Technol. 1992, 2–5. [Google Scholar]
- Feng, Y.; Chen, Q.; Shi, H. Online Detection Technology of Brushless Excitation Generator Rotor Current and Temperature. J. Instrum. Appar. 2001, 22, 1. [Google Scholar] [CrossRef]
- Ren, P. Analysis of Rotor Temperature Measurement Method for Large Brushless Excitation Generator in Nuclear Power Plant. Electr. Power Sci. Eng. 2007, 23, 59–61. [Google Scholar] [CrossRef]
- Ren, P. Review of rotor temperature measurement methods for large brushless excitation generators in nuclear power plants. Electr. Power Constr. 2007, 28, 55–56. [Google Scholar] [CrossRef]
- Chen, W.; Chen, Z.; Zhu, Q.; Song, Z. A method and implementation of motor rotor temperature measurement. Mod. Meas. Lab. Manag. 2010, 18, 3–5. [Google Scholar] [CrossRef]
- Feng, J.; Yuan, C.; Wei, Y.; Chen, Z. Online Monitoring of Motor Rotor Temperature Based on SMS Technology (I)—System Principle and Hardware Composition. Electr. Power Autom. Equip. 2008, 28, 103–106. [Google Scholar] [CrossRef]
- Wu, Q.; Su, Z. Wireless temperature measurement based on HT48XXX series MCU. Micro Spec. Electr. Mach. 2007, 35, 61–62. [Google Scholar] [CrossRef]
- Sui, M. Research on Real-Time Temperature Measurement Technology of Electric Motor. Master’s Thesis, Shenyang University of Technology, Shenyang, China, 2008. [Google Scholar]
- Zhao, X.; Cheng, X.; Long, Y. A New Method for Measuring the Temperature of Hydrogenerator Rotor. Sci. Technol. Inf. 2014, 8–9. [Google Scholar] [CrossRef]
- Wu, B.; Wang, K.; Lu, F.; Huang, S.; He, G.; Tong, X. Simulation test research on steam turbine rotor surface temperature measurement. Chin. J. Power Eng. 2011, 31, 421–426. [Google Scholar]
- Liu, J. Rotor Temperature Measurement of Large Brushless Excitation Generator. Value Eng. 2010, 29, 17–18. [Google Scholar] [CrossRef]
- Zhu, W. Research on Eddy Current Loss and Temperature Field of Rotor Permanent Magnet of Electric Vehicle Permanent Magnet Synchronous Motor. Master’s Thesis, Beijing Institute of Technology, Beijing, China, 2014. [Google Scholar]
- Wu, X. Research on High-Efficiency Calculation Method of Global Loss of Surface-Mounted Permanent Magnet Synchronous Motor for Vehicles. Ph.D. Thesis, Beijing Institute of Technology, Beijing, China, 2016. [Google Scholar]
- Sun, Q. Research on Online Estimation of Stator Temperature of Permanent Magnet Synchronous Motor for Electric Vehicles. Master’s Thesis, Hunan University, Changsha, China, 2018. [Google Scholar]
- Li, B.; Sun, J.; Li, H. Three-dimensional thermal network model of axially ventilated permanent magnet synchronous motor. J. Tianjin Univ. Nat. Sci. Eng. Technol. Ed. 2016, 49, 1161–1166. [Google Scholar] [CrossRef]
- Nategh, S.; Huang, Z.; Krings, A.; Wallmark, O.; Leksell, M. Thermal modeling of directly cooled electric machines using lumped parameter and limited CFD analysis. IEEE Trans. Energy Convers. 2013, 28, 979–990. [Google Scholar] [CrossRef]
- Boglietti, A.; Cavagnino, A.; Staton, D.; Shanel, M.; Mueller, M.; Mejuto, C. Evolution and modern approaches for thermal analysis of electrical machines. IEEE Trans. Ind. Electron. 2009, 56, 871–882. [Google Scholar] [CrossRef]
- Huber, T.; Peters, W.; Bocker, J. A low-order thermal model for monitoring critical temperatures in permanent magnet synchronous motors. In IET Conference Proceedings; The Institution of Engineering & Technology: London, UK, 2014. [Google Scholar]
- Kral, C.; Haumer, A.; Lee, S.B. A practical thermal model for the estimation of permanent magnet and stator winding temperatures. IEEE Trans. Power Electron. 2013, 29, 455–464. [Google Scholar] [CrossRef]
- Fan, J.; Zhang, C.; Wang, Z.; Dong, Y.; Nino, C.E.; Tariq, A.R.; Strangas, E.G. Thermal analysis of permanent magnet motor for the electric vehicle application considering driving duty cycle. IEEE Trans. Magn. 2010, 46, 2493–2496. [Google Scholar] [CrossRef]
- Wallscheid, O.; Böcker, J. Design and identification of a lumped-parameter thermal network for permanent magnet synchronous motors based on heat transfer theory and particle swarm optimization. In Proceedings of the 2015 17th European Conference on Power Electronics and Applications (EPE’15 ECCE-Europe), Geneva, Switzerland, 8–10 September 2015; IEEE: New York, NY, USA, 2015; pp. 1–10. [Google Scholar]
- Nategh, S.; Wallmark, O.; Leksell, M.; Zhao, S. Thermal analysis of a PMaSRM using partial FEA and lumped parameter modeling. IEEE Trans. Energy Convers. 2012, 27, 477–488. [Google Scholar] [CrossRef]
- Kuehbacher, D.; Kelleter, A.; Gerling, D. An improved approach for transient thermal modeling using lumped parameter networks. In Proceedings of the 2013 International Electric Machines & Drives Conference, Chicago, IL, USA, 12–15 May 2013; IEEE: New York, NY, USA, 2013; pp. 824–831. [Google Scholar]
- Wallscheid, O.; Böcker, J. Global identification of a low-order lumped-parameter thermal network for permanent magnet synchronous motors. IEEE Trans. Energy Convers. 2015, 31, 354–365. [Google Scholar] [CrossRef]
- Demetriades, G.D.; De La Parra, H.Z.; Andersson, E.; Olsson, H. A real-time thermal model of a permanent-magnet synchronous motor. IEEE Trans. Power Electron. 2009, 25, 463–474. [Google Scholar] [CrossRef]
- Jiang, S.; Wang, L.; Wang, L.; Ye, P.; Hao, Z. A new thermal protection approach for permanent magnet synchronous motor. In Proceedings of the IECON 2013-39th Annual Conference of the IEEE Industrial Electronics Society, Vienna, Austria, 10–13 November 2013; IEEE: New York, NY, USA, 2013; pp. 2536–2540. [Google Scholar]
- Kylander, G. Thermal Modelling of Small Cage Induction Motors; Chalmers Tekniska Hogskola: Göteborg, Sweden, 1995. [Google Scholar]
- Andersson, E. Real Time Thermal Model for Servomotor Applications; Technical Report; ABB Corporate Research: Stockholm, Sweden, 2006. [Google Scholar]
- Boglietti, A.; Cavagnino, A.; Staton, D. Determination of critical parameters in electrical machine thermal models. IEEE Trans. Ind. Appl. 2008, 44, 1150–1159. [Google Scholar] [CrossRef]
- Seong, K.H.; Hwang, J.; Shim, J.; Cho, H.W. Investigation of temperature rise in an induction motor considering the effect of loading. IEEE Trans. Magn. 2014, 50, 1–4. [Google Scholar] [CrossRef]
- Hey, J.; Malloy, A.C.; Martinez-Botas, R.; Lampérth, M. Online monitoring of electromagnetic losses in an electric motor indirectly through temperature measurement. IEEE Trans. Energy Convers. 2016, 31, 1347–1355. [Google Scholar] [CrossRef]
- Zhu, Y.; Xiao, M.; Lu, K. Rotor Temperature Estimation of Electric Vehicle Permanent Magnet Synchronous Motor. Electr. Mach. Control. 2021, 25, 72–81. [Google Scholar]
- Zhang, H. Online thermal monitoring models for induction machines. IEEE Trans. Energy Convers. 2015, 30, 1279–1287. [Google Scholar] [CrossRef]
- Paice, D.A. Motor thermal protection by continuous monitoring of winding resistance. IEEE Trans. Ind. Electron. Control. Instrum. 1980, IECI-27, 137–141. [Google Scholar] [CrossRef]
- Zhang, P.; Du, Y.; Lu, B.; Habetler, T.G. A DC signal injection-based thermal protection scheme for soft-starter-connected induction motors. IEEE Trans. Ind. Appl. 2009, 45, 1351–1358. [Google Scholar] [CrossRef]
- Lee, S.B.; Habetler, T.G. An online stator winding resistance estimation technique for temperature monitoring of line-connected induction machines. IEEE Trans. Ind. Appl. 2003, 39, 685–694. [Google Scholar] [CrossRef]
- Zhang, P.; Lu, B.; Habetler, T.G. An active stator temperature estimation technique for thermal protection of inverter-fed induction motors with considerations of impaired cooling detection. IEEE Trans. Ind. Appl. 2010, 46, 1873–1881. [Google Scholar] [CrossRef]
- Cheng, S.; Du, Y.; Restrepo, J.A.; Zhang, P.; Habetler, T.G. A nonintrusive thermal monitoring method for induction motors fed by closed-loop inverter drives. IEEE Trans. Power Electron. 2012, 27, 4122–4131. [Google Scholar] [CrossRef]
- Liu, P.; Sun, Q.; Ye, J.; Tu, C. Online Estimation of Stator Winding Temperature of Permanent Magnet Synchronous Motor Based on DC Voltage Injection. J. Electrotech. Soc. 2017, 32, 198–204. [Google Scholar]
- Wilson, S.D.; Stewart, P.; Taylor, B.P. Methods of resistance estimation in permanent magnet synchronous motors for real-time thermal management. IEEE Trans. Energy Convers. 2010, 25, 698–707. [Google Scholar] [CrossRef]
- Kellner, S.L.; Piepenbreier, B. Identification of ohmic stator resistance based on low frequency current signal injection in permanent magnet synchronous machines. In Proceedings of the 14th International Power Electronics and Motion Control Conference EPE-PEMC 2010, Ohrid, Macedonia, 6–8 September 2010; IEEE: New York, NY, USA, 2010; pp. T5-221–T5-229. [Google Scholar] [CrossRef]
- Reigosa, D.; Fernández, D.; Diez, A.B.; Guerrero, J.M.; Briz, F. Thermal and magnetization state monitoring of PMSM drives using HF signal injection. In Proceedings of the 2017 IEEE Workshop on Electrical Machines Design, Control and Diagnosis (WEMDCD), Nottingham, UK, 20–21 April 2017; IEEE: New York, NY, USA, 2017; pp. 298–306. [Google Scholar]
- Hang, J.; Zhang, Y.; Ding, S.; Huang, Y.; Wang, Q. A torque-injection-based method for stator temperature estimation of direct-torque-controlled permanent magnet synchronous motors. In Proceedings of the 2017 20th International Conference on Electrical Machines and Systems (ICEMS), Sydney, NSW, Australia, 11–14 August 2017; IEEE: New York, NY, USA, 2017; pp. 1–5. [Google Scholar]
- Zhang, S.; Li, S.; He, L.; Restrepo, J.A.; Habetler, T.G. A high-frequency torque injection-based rotor thermal monitoring scheme for direct-torque-controlled interior permanent magnet synchronous machines. In Proceedings of the 2017 IEEE Energy Conversion Congress and Exposition (ECCE), Cincinnati, ON, USA, 1–5 October 2017; IEEE: New York, NY, USA, 2017; pp. 3552–3558. [Google Scholar]
- He, L.; Cheng, S.; Du, Y.; Harley, R.G.; Habetler, T.G. A DC-flux-injection approach for thermal monitoring of induction machines with direct torque control. In Proceedings of the 2013 IEEE Energy Conversion Congress and Exposition, Denver, CO, USA, 15–19 September 2013; IEEE: New York, NY, USA, 2013; pp. 2115–2122. [Google Scholar]
- Zhang, S.; Li, S.; He, L.; Restrepo, J.A.; Habetler, T.G. A high-frequency rotating flux injection based rotor thermal monitoring scheme for direct-torque-controlled interior permanent magnet synchronous machines. In Proceedings of the 2017 IEEE International Electric Machines and Drives Conference (IEMDC), Miami, FL, USA, 21–24 May 2017; IEEE: New York, NY, USA, 2017; pp. 1–6. [Google Scholar]
- He, L.; Restrepo, J.; Cheng, S.; Harley, R.G.; Habetler, T.G. An improved DC-signal-injection method with active torque-ripple mitigation for thermal monitoring of field-oriented-controlled induction motors. In Proceedings of the 2015 IEEE Energy Conversion Congress and Exposition (ECCE), Montreal, QC, Canada, 20–24 September 2015; IEEE: New York, NY, USA, 2015; pp. 4447–4454. [Google Scholar]
- Li, S.; Zhang, S.; Jiang, C.; He, L.; Harley, R.G. An enhanced active DC-flux injection based approach for thermal monitoring of induction machines with direct torque control schemes. In Proceedings of the 2017 IEEE Energy Conversion Congress and Exposition (ECCE), Cincinnati, ON, USA, 1–5 October 2017; IEEE: New York, NY, USA, 2017; pp. 3537–3544. [Google Scholar]
- Wang, Y.; Niimura, N.; Lorenz, R.D. Real-time parameter identification and integration on deadbeat-direct torque and flux control (DB-DTFC) without inducing additional torque ripple. IEEE Trans. Ind. Appl. 2016, 52, 3104–3114. [Google Scholar] [CrossRef]
- He, L.; Cheng, S.; Du, Y.; Harley, R.G.; Habetler, T.G. Stator temperature estimation of direct-torque-controlled induction machines via active flux or torque injection. IEEE Trans. Power Electron. 2014, 30, 888–899. [Google Scholar] [CrossRef]
- Huang, X.; Tan, Q.; Li, L.; Li, J.; Qian, Z. Winding temperature field model considering void ratio and temperature rise of a permanent-magnet synchronous motor with high current density. IEEE Trans. Ind. Electron. 2016, 64, 2168–2177. [Google Scholar] [CrossRef]
- Wallscheid, O.; Böcker, J. Fusion of direct and indirect temperature estimation techniques for permanent magnet synchronous motors. In Proceedings of the 2017 IEEE International Electric Machines and Drives Conference (IEMDC), Miami, FL, USA, 21–24 May 2017; IEEE: New York, NY, USA, 2017; pp. 1–8. [Google Scholar]
- Lv, X. Research on Numerical Simulation and Temperature Identification Technology of Temperature Field of Submersible Motor. Ph.D. Thesis, Harbin Institute of Technology, Harbin, China, 2013. [Google Scholar]
- Zhang, P.; Du, Y.; Habetler, T.G.; Lu, B. Magnetic effects of DC signal injection on induction motors for thermal evaluation of stator windings. IEEE Trans. Ind. Electron. 2010, 58, 1479–1489. [Google Scholar] [CrossRef]
- Sun, J. Motor Winding Temperature Identification and Reconstruction Based on Signal Injection and Thermal Network Method. Master’s Thesis, Shenyang Industrial Science, Shenyang, China, 2022. [Google Scholar] [CrossRef]
- Chen, M. Automotive Air Conditioning. Refrig. Technol. 1995, 16–22. [Google Scholar]
- Zhang, L. Classification and Development Trend of Automotive Sensors. Ind. Instrum. Autom. Devices 2015, 16–18. [Google Scholar] [CrossRef]
- Jin, M.; Zhang, Q. Application and Types of Automotive Air Conditioning Sensors. Automob. Electr. Appl. 2017, 71–73. [Google Scholar] [CrossRef]
- Bao, J. Research on Frosting in Air Conditioning System of Commercial Vehicles. Automob. Electr. Appl. 2019, 67–69. [Google Scholar] [CrossRef]
- Yang, Y. Research on temperature sensor location and control parameters optimization of automotive air conditioner. Intern. Combust. Engines Accessories 2018, 196–197. [Google Scholar] [CrossRef]
- Cai, C.; Guo, W. Improvement Research on Frequent Start-up of Automobile Air Conditioning in Idling State. Refrig. Technol. 2013, 33, 30–32. [Google Scholar] [CrossRef]
- Dong, J.; Zhang, G.; Tang, Q.; Li, Y.; Huang, N. Experimental study on the characteristics of electric vehicle heat pump air conditioner condensing evaporator. J. Refrig. 2019, 40, 118–124. [Google Scholar]
- Huang, W.; Ding, L.; Wang, B.; Shi, W. Research on field performance test method of air source heat pump based on compressor heat balance. In Proceedings of the Thirteenth National Refrigerator (Cabinet), Air Conditioner and Compressor Academic Exchange Conference 2016, Foshan, China, 9 December 2016. [Google Scholar]
- Wu, L.; Ai, M. Overheating damage analysis and countermeasures of variable frequency rotary compressor. Refrig. Air Cond. 2021, 21, 28–31. [Google Scholar] [CrossRef]
- He, J.; Tao, L.; Yu, Z. Influence of Incomplete Superheating on Low-frequency Operation Performance of R32 Rotary Compressor. Fluid Mach. 2019, 47, 1–7. [Google Scholar]
- Lu, G.; Sun, W. Influence of Compressor Exhaust Overheating on Air Conditioner Reliability. Home Appl. Sci. Technol. 2011, 86–87. [Google Scholar] [CrossRef]
- Cao, J.; Xu, G.; Dai, Y.; Li, T.; Niu, X. Compressor Condition Monitoring Based on Optical Fiber Sensor. Opt. Optoelectron. Technol. 2013, 11, 29–32. [Google Scholar]
- Huang, B. Energy-saving control system based on multi-sensor information fusion. Meas. Control. Technol. 2013, 32, 66–69. [Google Scholar] [CrossRef]
- Liu, Q. Research on Multi-Sensor Control Strategy of VAV Air Conditioning System Based on TRNSYS-FLUENT Co-Simulation. Master’s Thesis, Shanghai Jiaotong University, Shanghai, China, 2013. [Google Scholar]
- Ge, X. Control and Optimization of Variable Air Volume Air Conditioning System Based on TRNSYS-FLUENT Co-Simulation. Master’s Thesis, Shanghai Jiao Tong University, Shanghai, China, 2017. [Google Scholar]
- Fang, H.; Li, J.; He, J.; Wu, Y. Research Progress on Sensor Fault Diagnosis of Air Conditioning System. Clean Air Cond. Technol. 2017, 90–94. [Google Scholar] [CrossRef]
- Usoro, P.B.; Schick, I.C.; Negahdaripour, S. An innovation-based methodology for HVAC system fault detection. J. Dyn. Syst. Meas. Control 1985, 107, 284–289. [Google Scholar] [CrossRef]
- Wang, S.; Chen, Y. Fault-tolerant control for outdoor ventilation air flow rate in buildings based on neural network. Build. Environ. 2002, 37, 691–704. [Google Scholar] [CrossRef]
- Lee, W.Y.; House, J.M.; Shin, D.R. Fault Diagnosis and Temperature Sensor Recovery for an Air-Handling Unit; American Society of Heating, Refrigerating & Air-Conditioning Engineers: Atlanta, GA, USA, 1997. [Google Scholar]
















| Sensor | Advantages | Disadvantages | Documents |
|---|---|---|---|
| Fiber Bragg Grating Sensor | 1. It can be small in size, anti-electromagnetic interference, non-conductive, and chemically inert. 2. It can be multiplexed, attached to the surface of the battery, and embedded in the battery. 3. Applicable to commercial battery stress and strain, temperature monitoring, and detection | 1. Sensitive to multiple physical parameters; there is a large cross-sensitivity, such as strain and temperature. 2. There are certain differences in the calibration of FBG sensors. | [5,6,7,8,9,10,11,12,13,14] |
| Flexible Thin Film Sensor | 1. Small in size, high sensitivity, and good dynamic response ability. 2. It is easy to integrate, has good mechanical properties and other characteristics, and is widely used in industrial production. | 1. When measuring the internal stress of the battery, it will be disturbed by the electrolyte, which is prone to failure. 2. The inherent electromagnetic shielding problem of the battery. | [15,16,17,18,19,20,21,22] |
| Semiconductor gas sensor | 1. Fast response time and low detection concentration. 2. Has an early warning effect. | 1. Low detection accuracy and complex gas cross-interference. | [23,24] |
| Sensor | Type | Advantages | Disadvantages | Documents |
|---|---|---|---|---|
| DIC | displacement measurement | Low-cost equipment. | 1. High-cost numerical calculation. 2. Electrode stress measurement is difficult. | [26,27,28,29,30,31] |
| LBPD | displacement measurement curvature measurement | 1. Can obtain global electrode stress evolution. 2. Strong data processing. | 1. High-cost equipment. 2. Electrode stress measurement is difficult. | [32,33,34,35,36] |
| MOSS | displacement measurement curvature measurement StressAnalysis | The average stress across the electrode can be calculated. | Stresses such as temperature and ion concentration need to be distinguished. | [37,38,39,40,41,42] |
| Method | Advantages | Disadvantages | Documents |
|---|---|---|---|
| traditional contact sensor | 1. Small in size, anti-electromagnetic interference. 2. Non-conductive, chemically inert. | 1. The wiring and transmission is complicated. 2. Difficulty in installation and maintenance. | [51,52,53,54,55,56,57,58,59,60,61,62,63] |
| Traditional Non-Contact Sensors | 1. Reliability, low-resolution, high-cost. | [64,65,66,67,68] | |
| thermal model | 1. A lumped parameter thermal network model can be constructed to obtain high-resolution motor temperature distribution information. | 1. Changes in motor parameters or cooling status cannot be updated to the thermal model in real-time 2. Need to install temperature sensor. | [70,71,72,73,74,75,76,77,78,79,80,81,82,83,84,85,86,87,88] |
| signal injection | 1. Temperature estimation can be realized by injecting voltage, current, torque, or flux linkage signals. | 1. The accuracy of resistance identification is greatly affected by the injection signal. 2. It is easy to affect the output torque of the motor. | [89,90,91,92,93,94,95,96,97,98,99,100,101,102,103,104,105,106,107,108,109,110] |
Disclaimer/Publisher’s Note: The statements, opinions and data contained in all publications are solely those of the individual author(s) and contributor(s) and not of MDPI and/or the editor(s). MDPI and/or the editor(s) disclaim responsibility for any injury to people or property resulting from any ideas, methods, instructions or products referred to in the content. |
© 2023 by the authors. Licensee MDPI, Basel, Switzerland. This article is an open access article distributed under the terms and conditions of the Creative Commons Attribution (CC BY) license (https://creativecommons.org/licenses/by/4.0/).
Share and Cite
Cheng, A.; Xin, Y.; Wu, H.; Yang, L.; Deng, B. A Review of Sensor Applications in Electric Vehicle Thermal Management Systems. Energies 2023, 16, 5139. https://doi.org/10.3390/en16135139
Cheng A, Xin Y, Wu H, Yang L, Deng B. A Review of Sensor Applications in Electric Vehicle Thermal Management Systems. Energies. 2023; 16(13):5139. https://doi.org/10.3390/en16135139
Chicago/Turabian StyleCheng, Anyu, Yi Xin, Hang Wu, Lixin Yang, and Banghuai Deng. 2023. "A Review of Sensor Applications in Electric Vehicle Thermal Management Systems" Energies 16, no. 13: 5139. https://doi.org/10.3390/en16135139
APA StyleCheng, A., Xin, Y., Wu, H., Yang, L., & Deng, B. (2023). A Review of Sensor Applications in Electric Vehicle Thermal Management Systems. Energies, 16(13), 5139. https://doi.org/10.3390/en16135139
