Parametric Study and Optimization of No-Blocking Heliostat Field Layout
Abstract
1. Introduction
- Each study focused on a particular objective, and even the optimization was performed in one or two design parameters.
- The overall effect of the design parameters has not been treated to avoid the blocking effect.
2. Model Description
2.1. Total Efficiency
2.2. Cosine Efficiency
2.3. Atmospheric Attenuation Efficiency
2.4. Spillage Efficiency
2.5. Blocking and Shadowing Efficiency
2.6. Geometric Parameters
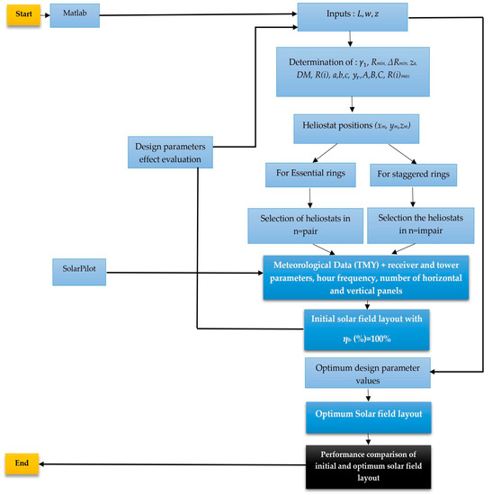
2.7. Heliostat Field Pattern Algorithm
3. DNI Evolution in Algeria

4. Results and Discussion
4.1. Optimal Location Selection
4.2. Generation of the Preliminary Heliostat Field Layout
4.3. Parametric Study and Optimization
5. Conclusions
Author Contributions
Funding
Data Availability Statement
Conflicts of Interest
Nomenclature
| Ah (m2) | Total area of heliostat |
| Ar (m2) | Total reflective area |
| Ash,b (m2) | Shaded or blocked heliostat area |
| DM (m) | Characteristic diameter |
| DHI (KW/m2) | Global horizontal irradiance |
| DNI (kW/m2) | direct normal irradiation |
| Dr (m) | receiver diameter |
| ds (m) | additional separation distance |
| Ht (m) | Tower height |
| Hr (m) | Receiver height |
| L (m) | Heliostat length |
| n | Number of distribution axis from main axis ‘0′ |
| NB | Number of heliostats in a ring |
| P (MW) | Power absorbed by the receiver |
| Qs inc (MW) | Solar power incident in the field |
| Qr (MW) | the reflected power to the receiver |
| R(i) (m) | Radius of ith ring |
| rm (m) | radius of a heliostat-representing circle in front view |
| Maximum radius | |
| Rmin (m) | Minimum ring radius in the field |
| W (m) | Heliostat width |
| (xm, ym, zm) (m) | Heliostat center coordinates |
| Za (m) | Height of the aim point |
| Zh (m) | Height of heliostat from the ground |
| Terrain slope rising away from the tower | |
| (rad) | Angular direction unit is the angle between the distribution axes |
| ∆Rmin (m) | Minimum radial increment |
| (rad) | Angular spacing in azimuth between adjacent heliostats |
| Angular direction. |
Appendix A
Appendix B
| Solar Field Design Parameters | Value |
|---|---|
| Tower height (m) | 80 |
| Heliostat width (m) | 12 |
| Heliostat length (m) | 9.4 |
| Height of the heliostat from the ground (m) | 2 |
| Receiver type | External |
| Receiver diameter (m) | 10 |
| Receiver height (m) | 8.34 |
| Number of heliostat vertical panels | 8 |
| Number of heliostat horizontal panels | 2 |
| DNI (design point) (W/m2) | 950 |
| Mirror reflectivity (%) | 95 |
| Absorption efficiency (%) | 94 |
| Minimum radius (m) | 72 |
| Performance Parameters | Preliminary Heliostat Field |
|---|---|
| Simulated heliostat area (m2) | 22,786 |
| Simulated heliostat count | 202 |
| Qs inc (MW) | 21.646 |
| P (MW) | 14.483 |
| sh (%) | 100 |
| b (%) | 100 |
| cos (%) | 83.25 |
| att (%) | 96.87 |
| sp (%) | 97.82 |
| opt field (%) | 71.18 |
| (%) | 66.91 |
References
- Osama Abed Elraouf, M.; Aljohani, M.; Mosaad, M.I.; AbdulFattah, T.A. Mitigating Misfire and Fire-through Faults in Hybrid Renewable Energy Systems Utilizing Dynamic Voltage Restorer. Energies 2022, 15, 5769. [Google Scholar] [CrossRef]
- Ge, L.; Du, T.; Li, C.; Li, Y.; Yan, J.; Rafiq, M.U. Virtual Collection for Distributed Photovoltaic Data: Challenges, Methodologies, and Applications. Energies 2022, 15, 8783. [Google Scholar] [CrossRef]
- Garba, I.; Bellingham, R. Energy poverty: Estimating the impact of solid cooking fuels on GDP per capita in developing countries-Case of sub-Saharan Africa. Energy 2021, 221, 119770. [Google Scholar] [CrossRef]
- Mutezo, G.; Mulopo, J. A review of Africa’s transition from fossil fuels to renewable energy using circular economy principles. Renew. Sustain. Energy Rev. 2021, 137, 110609. [Google Scholar] [CrossRef]
- Derbal, D.; Abderrezak, A.; Chehaidia, S.E. No-blocking Heliostat Field Layout in Tamanrasset. In Proceedings of the 2022 2nd International Conference on Innovative Research in Applied Science, Engineering and Technology (IRASET), Meknes, Morocco, 3–4 March 2022. [Google Scholar]
- Guezgouz, M.; Jurasz, J.; Chouai, M.; Bloomfield, H.; Bekkouche, B. Assessment of solar and wind energy complementarity in Algeria. Energy Convers. Manag. 2021, 238, 114170. [Google Scholar] [CrossRef]
- Wang, W.-Q.; Qiu, Y.; Li, M.-J.; Cao, F.; Liu, Z.-B. Optical efficiency improvement of solar power tower by employing and optimizing novel fin-like receivers. Energy Convers. Manag. 2019, 184, 219–234. [Google Scholar] [CrossRef]
- Faye, K.; Thiam, A.; Faye, M. Optimum Height and Tilt Angle of the Solar Receiver for a 30 kWe Solar Tower Power Plant for the Electricity Production in the Sahelian Zone. Int. J. Photo Energy 2021, 2021, 1961134. [Google Scholar] [CrossRef]
- Leonardi, E.; D’Aguanno, B. CRS4-2: A numerical code for the calculation of the solar power collected in a central receiver system. Energy 2011, 36, 4828–4837. [Google Scholar] [CrossRef]
- Lipps, F.; Vant-Hull, L.L. A cellwise method for the optimization of large central receiver systems. Sol. Energy 1978, 20, 505–516. [Google Scholar] [CrossRef]
- Siala, F.; Elayeb, M. Mathematical formulation of a graphical method for a no-blocking heliostat field layout. Renew. Energy 2001, 23, 77–92. [Google Scholar] [CrossRef]
- Eddhibi, F.; Ben Amara, M.; Balghouthi, M.; Guizani, A. Design and analysis of a heliostat field layout with reduced shading effect in southern Tunisia. Int. J. Hydrogen Energy 2017, 42, 28973–28996. [Google Scholar] [CrossRef]
- Besarati, S.M.; Goswami, D.Y. A computationally efficient method for the design of the heliostat field for solar power tower plant. Renew. Energy 2014, 69, 226–232. [Google Scholar] [CrossRef]
- Wang, J.; Duan, L.; Yang, Y.; Yang, L. Rapid design of a heliostat field by analytic geometry methods and evaluation of maximum optical efficiency map. Sol. Energy 2019, 180, 456–467. [Google Scholar] [CrossRef]
- Landman, W.A.; Gross, F.; Weinrebe, G. Methodology for identifying improvements to a heliostat field layout. In Proceedings of the AIP Conference Proceedings, SOLARPACES 2019: International Conference on Concentrating Solar Power and Chemical Energy Systems, Daegu, Republic of Korea, 1–4 October 2019; AIP Publishing LLC: Melville, NY, USA, 2020. [Google Scholar]
- Ghirardi, E.; Brumana, G.; Franchini, G.; Perdichizzi, A. Heliostat layout optimization for load-following solar tower plants. Renew. Energy 2021, 168, 393–405. [Google Scholar] [CrossRef]
- Farges, O.; Bézian, J.-J.; El Hafi, M. Global optimization of solar power tower systems using a Monte Carlo algorithm: Application to a redesign of the PS10 solar thermal power plant. Renew. Energy 2018, 119, 345–353. [Google Scholar] [CrossRef]
- Hussaini, Z.A.; King, P.; Sansom, C. Numerical simulation and design of multi-tower concentrated solar power fields. Sustainability 2020, 12, 2402. [Google Scholar] [CrossRef]
- Belaid, A.; Filali, A.; Gama, A.; Bezza, B.; Arrif, T.; Bouakba, M. Design optimization of a solar tower power plant heliostat field by considering different heliostat shapes. Int. J. Energy Res. 2020, 44, 11524–11541. [Google Scholar] [CrossRef]
- Carrizosa, E.; Domínguez-Bravo, C.; Fernández-Cara, E.; Quero, M. Optimization of multiple receivers solar power tower systems. Energy 2015, 90, 2085–2093. [Google Scholar] [CrossRef]
- Ballestrín, J.; Marzo, A. Solar radiation attenuation in solar tower plants. Sol. Energy 2012, 86, 388–392. [Google Scholar] [CrossRef]
- Collado, F.J.; Guallar, J. A review of optimized design layouts for solar power tower plants with campo code. Renew. Sustain. Energy Rev. 2013, 20, 142–154. [Google Scholar] [CrossRef]
- Boukelia, T.; Mecibah, M.; Kumar, B.; Reddy, K. Optimization, selection and feasibility study of solar parabolic trough power plants for Algerian conditions. Energy Convers. Manag. 2015, 101, 450–459. [Google Scholar] [CrossRef]
- Yamani, N.; Khellaf, A.; Mohammedi, K.; Behar, O. Assessment of solar thermal tower technology under Algerian climate. Energy 2017, 126, 444–460. [Google Scholar] [CrossRef]
- Awan, A.B.; Mouli, K.V.C.; Zubair, M. Performance enhancement of solar tower power plant: A multi-objective optimization approach. Energy Convers. Manag. 2020, 225, 113378. [Google Scholar] [CrossRef]
- Eddhibi, F.; Ben Amara, M.; Balghouthi, M.; Guizani, A. Optical study of solar tower power plants. In Proceedings of the Journal of Physics: Conference Series, Tunisia-Japan Symposium: R&D of Energy and Material Sciences for Sustainable Society, Gammarth, Tunisia, 28–30 November 2014; IOP Publishing: Bristol, UK, 2015. [Google Scholar]
- Gamil, A.; Gilani, S.; Al-Kayiem, H.H. Simulation and evaluation of small scale solar power tower performance under Malaysia weather conditions. In Proceedings of the IOP Conference Series: Earth and Environmental Science, 4th International Conference on Energy and Environment 2013 (ICEE 2013), Putrajaya, Malaysia, 5–6 March 2013; IOP Publishing: Bristol, UK, 2013. [Google Scholar]
- Gama, A.; Yettou, F.; Malek, A.; Panwar, N.L.; Yettoua, F. Generation of solar irradiation maps for various applications under Algerian clear-sky conditions. Int. J. Ambient. Energy 2018, 39, 243–256. [Google Scholar] [CrossRef]
- Wang, Z. Chapter 2—The Solar Resource and Meteorological Parameters. In Design of Solar Thermal Power Plants; Wang, Z., Ed.; Academic Press: Cambridge, MA, USA, 2019; pp. 47–115. [Google Scholar]
- Solargis Company. The World Bank, Solar Resource Data: Solargis. 2017. Available online: https://solargis.com/maps-and-gis-data/download/ (accessed on 3 March 2022).
- Albarbar, A.; Arar, A. Performance assessment and improvement of central receivers used for solar thermal plants. Energies 2019, 12, 3079. [Google Scholar] [CrossRef]
- Emes, M.; Jafari, A.; Pfahl, A.; Coventry, J.; Arjomandi, M. A review of static and dynamic heliostat wind loads. Sol. Energy 2021, 225, 60–82. [Google Scholar] [CrossRef]
- Yang, M.; Zhang, Y.; Wang, Q.; Zhu, Y.; Taylor, R.A. A coupled structural-optical analysis of a novel umbrella heliostat. Sol. Energy 2022, 231, 880–888. [Google Scholar] [CrossRef]

















| Solar Field Design Parameters | Value |
|---|---|
| Tower height (m) | 160 |
| Heliostat width (m) | 12 |
| Heliostat length (m) | 9.4 |
| Height of the heliostat from the ground (m) | 1 |
| Receiver type | External |
| Receiver diameter (m) | 11 |
| Receiver height (m) | 12 |
| Number of heliostat vertical panels | 8 |
| Number of heliostat horizontal panels | 2 |
| DNI (*Design Point) (W/m2) | 950 |
| Mirror reflectivity (%) | 95 |
| Absorption efficiency (%) | 94 |
| Minimum radius (m) | 72 |
| Performance Parameters | Preliminary Heliostat Field | Optimized Heliostat Field |
|---|---|---|
| Simulated heliostat area (m2) | 22,786 | 22,786 |
| Simulated heliostat count | 202 | 202 |
| Qs inc (MW) | 21.646 | 21.646 |
| P (MW) | 14.483 | 15.657 |
| sh (%) | 100 | 100 |
| b (%) | 100 | 100 |
| cos (%) | 83.25 | 89.54 |
| att (%) | 96.87 | 96.47 |
| sp (%) | 97.82 | 98.71 |
| opt field (%) | 71.18 | 76.95 |
| (%) | 66.91 | 72.33 |
Disclaimer/Publisher’s Note: The statements, opinions and data contained in all publications are solely those of the individual author(s) and contributor(s) and not of MDPI and/or the editor(s). MDPI and/or the editor(s) disclaim responsibility for any injury to people or property resulting from any ideas, methods, instructions or products referred to in the content. |
© 2023 by the authors. Licensee MDPI, Basel, Switzerland. This article is an open access article distributed under the terms and conditions of the Creative Commons Attribution (CC BY) license (https://creativecommons.org/licenses/by/4.0/).
Share and Cite
Derbal, D.; Abderrezak, A.; Chehaidia, S.E.; Amin, M.T.; Mosaad, M.I.; Abdul-Fattah, T.A. Parametric Study and Optimization of No-Blocking Heliostat Field Layout. Energies 2023, 16, 4943. https://doi.org/10.3390/en16134943
Derbal D, Abderrezak A, Chehaidia SE, Amin MT, Mosaad MI, Abdul-Fattah TA. Parametric Study and Optimization of No-Blocking Heliostat Field Layout. Energies. 2023; 16(13):4943. https://doi.org/10.3390/en16134943
Chicago/Turabian StyleDerbal, Dhikra, Abdallah Abderrezak, Seif Eddine Chehaidia, Majdi T. Amin, Mohamed I. Mosaad, and Tarek A. Abdul-Fattah. 2023. "Parametric Study and Optimization of No-Blocking Heliostat Field Layout" Energies 16, no. 13: 4943. https://doi.org/10.3390/en16134943
APA StyleDerbal, D., Abderrezak, A., Chehaidia, S. E., Amin, M. T., Mosaad, M. I., & Abdul-Fattah, T. A. (2023). Parametric Study and Optimization of No-Blocking Heliostat Field Layout. Energies, 16(13), 4943. https://doi.org/10.3390/en16134943

