Next Article in Journal
Co-Combustion of Hydrogen with Diesel and Biodiesel (RME) in a Dual-Fuel Compression-Ignition Engine
Next Article in Special Issue
Electrifying Strategic Management: Leveraging Electric Vehicles for Sustainable Value Creation?
Previous Article in Journal
Structural Design and Sealing Performance Analysis of a Nanofluidic Self-Heating Unsealing Rubber Cylinder
 
 
Font Type:
Arial Georgia Verdana
Font Size:
Aa Aa Aa
Line Spacing:
Column Width:
Background:
Article

A Modular Algorithm Based on the Minimum-Cost-Path Problem for Optimizing LTC Operations in Photovoltaic Integrated Distribution Systems

Department of Physical Electronics, School of Electrical Engineering, Faculty of Engineering, Tel Aviv University, Tel-Aviv 69978, Israel
*
Author to whom correspondence should be addressed.
Energies 2023, 16(13), 4891; https://doi.org/10.3390/en16134891
Submission received: 19 May 2023 / Revised: 19 June 2023 / Accepted: 21 June 2023 / Published: 23 June 2023
(This article belongs to the Special Issue Management and Optimization for Renewable Energy and Power Systems)

Abstract

This paper presents a novel modular voltage control algorithm for optimal scheduling of a distribution system’s load tap changers to minimize the number of tap changes while maintaining a voltage deviation (VD) around a desired target. To this end, a bi-objective optimal voltage regulation (OVR) problem is addressed in two distinct stages. First, the operational constraint on the load tap changer is removed to form a single-objective OVR problem relating to the voltage. The solution obtained in this stage is ultimately utilized to determine the penalty value assigned to the distance from the optimal (solely in terms of voltage) control value. In the second stage, the optimal scheduling problem is formulated as a minimum-cost-path problem, which can be efficiently solved via dynamic programming. This approach allows the identification of optimal scheduling that considers both the voltage-related objective as well as the number of load tap changer switching operations with no added computational burden beyond that of a simple voltage optimization problem. The method imposes no restriction on the load tap changer’s operation and is tested under two different target functions on the standard IEEE-123 test case. The first attains a nominal voltage with a 0.056 p.u. voltage deviation and the second is the well-known conservation voltage reduction (CVR) case with a 0.17 p.u. voltage deviation. The method is compared to an evolutionary-based algorithm and shows significant improvement in the voltage deviation by a factor of 3.5 as well as a computation time acceleration of two orders of magnitude. The paper demonstrates the effectiveness and potential of the proposed method as a key feature in future cutting-edge OVR methods.

1. Introduction

Traditionally, voltage control in distribution systems has been performed with capacitors and load tap changers at the transformers. This control has been performed by either fixed capacitance and occasional load tap changer adjustments or by remotely switching capacitors and adjusting the load tap changers due to power quality measures such as over-voltage or under-voltage alerts [1,2]. In recent years, distribution systems have undergone major changes in two aspects [3]: First, the characteristics of the edge devices have changed due to the penetration of renewable energy alongside smart inverters. Second, there have been advances in measuring and controlling devices in distribution systems, such as capacitors with variable stages and smart meters. Grids with these new smart devices and new measuring and controlling capabilities are often referred to as smart grids. These new systems require much more complex OVR algorithms [4] in order to first maintain the nodal voltages within the grid code limits but also to follow other operational criteria, such as the minimization of voltage deviations on nodes or optimization of the voltage profile.
The outcome of OVR algorithms is usually control signals to the various OVR assets (smart inverters, capacitors, load tap changers). One very important constraint that has to be taken into consideration is the maintenance requirements of load tap changers. Being an electro-mechanical device, a tap changer suffers from mechanical degradation due to sparks that occur every time that there is a tap change [5]. Therefore, these devices should be operated with special care to prolong their life time and maintenance intervals. This implies that any OVR algorithm must consider a limit to the number of load tap changer’s changes during a period of time. In addition, a limit on the number of tap level changes in a single operation should be taken into account. Finding the optimal control signals for the various OVR assets is a nonconvex, nonlinear programming problem, considering the nonlinear power flow constraints that are used to find the optimal set of control commands with regards to a certain objective functions [6]. These constraints are physical and operational and are imposed by the equipment limitations and normal operation requirements. As the possible values of the control variables are discrete in nature (i.e., tap level and capacitor bank switched on or off), OVR can be represented, more specifically, as a mixed integer nonlinear programming (MINLP) problem. MINLP problems are NP-hard; that is, in general, a polynomial-time algorithm for solving them is not known. This is in contrast to linear programming, which can be solved in polynomial time both in theory and in practice by primal-dual interior-point methods, as has been utilized specifically for OVR [7]. There are special cases of MINLP that can be relaxed into nonlinear programming; namely, the discrete variables are treated as continuous variables during the solution process. The OVR problem is such a case and is commonly transformed into a nonlinear programming problem via relaxation, for which several solution approaches exist, as elaborated on below. Other solution methods to the OVR problem include the generalized reduced gradient method, successive quadratic programming, the Newton method, P-Q decomposition, the interior-point method, the genetic algorithm and evolutionary programming [8].
The restriction on the number of load tap changer operations imposes several challenges. The upper limit of the allowed number of switching operations is set for a certain time period, commonly for 24 h. This limit imposes dependency between the system’s operation in the different time samples throughout the day, such that the solution for every time sample depends on the accumulated solutions for all other time samples. This imposes a heavy computational burden, as this constraint can be confirmed only once the entire interval has been considered.
As a result of the abovementioned constraints, there is a need to simplify the problem. In general, the available methodologies can be classified into two types: methods in which the solution space is restricted and methods that simplify the daily time-varying load model. The simplification of the load model is based on the fact that a 24 h time period is characterized by several load levels. These load levels can be used as a heuristic to determine the time periods in which the load tap changer tap position remains constant.
The genetic algorithm as well as pattern search evolutionary-based algorithms are implemented on IEEE-34 and IEEE-123 test cases and demonstrate all-day coordinated optimal scheduling of the reactive power of photovoltaic (PV) inverters, on-load tap changers and shunt capacitors in distribution grids with PV penetration [9]. Another genetic algorithm implementation is presented in [10] and utilized for a load tap changer and switched shunt capacitors with optimal scheduling in grids with electric vehicles and charging stations. A multiobjective function of minimizing power losses as well as the number of switching operations via a mixed-integer nonlinear optimization formulation using a particle swarm optimization algorithm is presented in [11]. Modules of evolutionary and dynamic programming are incorporated into the particle swarm algorithm to be less susceptible to becoming trapped in local optima and have a better chance of reaching a global optimum. However, the issue of local optima cannot be avoided in high-dimensional scenarios.
Evolutionary algorithms based on genetic concepts are robust and find near global optimal solutions, as typically there is no theoretical guarantee of a global optimum [12]. They belong to the class of probability-based algorithms, but they are different from random algorithms as they combine elements of the directed search by maintaining the potential solutions. The disadvantage of these techniques is the long processing time associated with them, which is particularly dominant for the problem of load tap changer optimal scheduling due to its time-coupled nature and high-dimensionality optimization problem.
An MINLP model for volt-var control optimization is presented in [13] and is based on the steady-state operation in each time interval contained in typical scenarios of distribution systems. The K-means clustering algorithm is used to select the scenarios, preserving the simultaneity and chronological combination of different loads and DERs. However, the work has several limitations, as it uses a linearized model for the steady-state solution as well as imposing an upper bound on the number of load tap changer switching operations instead of minimizing them.
Another possible approach for the solution of problems with imprecise linguistic constraints is to use fuzzy (imprecise) theory. A fuzzy logic control algorithm as well as dynamic programming were used for optimal OVR in distribution systems in [14] to handle OVR on the substation level and the feeder level correspondingly. However, in this implementation, there is only a constraint on the number of allowable switching operations by the load tap changer and shunt capacitors in a single operation, rather than a limit on the number of switching events over the tested 24 h study period, which is an obligatory constraint for the practical use of any optimized OVR.
A mathematical model to regulate the DC bus voltage in the context of the energy Internet is presented in [15]. There, the state equation is expressed by a class of nonlinear stochastic differential equations with parameter uncertainties. However, in this work, only the voltage regulation objective was addressed, whereas the operational issues were not taken into consideration
A multiagent deep reinforcement learning algorithm to solve volt-var control optimal control for voltage regulators, load tap changers and capacitors is presented in [16]. An important practical drawback of the suggested framework is its restricted capacity to prevent violations of constraints and minimize the wear and tear caused by frequent device switching. This limitation poses a significant barrier to the practical implementation of the framework in real-world scenarios. Reinforcement learning is a leading method among model-free data-driven approaches for OVR. However, the practical application of such methods has generally not been accepted yet due to their limited interpretability.
Another approach is to partition the problem into multiple stages. A two-stage real-time volt-var control method to mitigate fast voltage violations is presented in [17] considering slow-response devices such as load tap changer as well as high-response devices such as PVs. First, the optimal load tap changer operation is scheduled and then the reactive power outputs of the PVs are controlled. Inherently, the method does not take into account the impact of the fast-response devices in the first stage and thus cannot guarantee optimal scheduling.
A comprehensive review of voltage optimization in PV-rich distribution systems is outlined in [18]. The review identified two categories of existing works. First, analytical methods, such as linear programming, enable a straightforward solution on the expense of relaxing the original complex problem. The second category was computational intelligence methods, out of which the most common approach is the use of genetic algorithm and particle swarm optimization. Such methods can provide a solution to the original problem on the expense of higher computational burden.
In this paper, a novel approach for OVR via optimal scheduling of the distribution system’s load tap changer is presented. The solution process is decomposed into two stages, where ultimately the problem is transformed into a minimum-cost-path problem, enabling not only an upper bound but also minimization of the number of switching operations by the load tap changer. Both target functions (voltage and operational) are incorporated via penalty values integrated into the minimum-cost-path algorithm that are implemented with dynamic programming. The theory is implemented on two OVR target functions. The first is the attainment of a nominal voltage at all edges and the second is CVR. These are simulated on the standard IEEE-123 test case over a 24 h interval. Moreover, the results of PV integrated IEEE-123 simulations are presented and compared to the results of the state-of-the-art genetic algorithm method for the same system. These are all discussed and analyzed thoroughly.

2. Objectives and Contributions

With the increased penetration of distributed renewable energy sources into distribution systems, traditional optimization models can no longer guarantee the stable and efficient operation of these systems. One of the implications of high PV penetration is that it increases the need for frequent switching operations by the distribution system’s substation transformer’s load tap changer, resulting in a reduction in the load tap changer’s lifetime due to the high wear of this expensive electro-mechanical device. Thus, the modernization of distribution systems and the possibility of incorporating OVR optimization methods is dependent on the ability to enable minimization (or at least upper-bounding) of the number of the load tap changer switching operations in order to consider the equipment’s health. However, this operational objective might be in conflict with voltage regulation objectives, adding complexity to an already highly complex problem considering the large number of nonlinear power flow equations solved for voltage regulation problems. This necessity motivates the writing of this paper, presenting a two-stage approach incorporating a novel reduction algorithm into a minimum-cost-path problem that is implemented efficiently via dynamic programming.
As the OVR practice requires a balance between conflicting objectives, the ultimate goal of any optimization technique for voltage regulation is to provide the distribution system operators with a set of possible solutions. This set provides the operator with a clear understanding of the trade-off between the objectives, so it enables the best operation to be selected based on the specific preferences regarding the importance of each objective for any given scenario.
Solving many instances of this optimization problem, out of which a small subset is selected as candidate solutions for the operator to choose from, is associated with a high time complexity, causing conventional optimization techniques to be impractical for actual operating conditions.
Metaheuristic techniques, which are designed to explore a wide range of potential solutions by generating a set of candidate solutions and evaluating each under the set of objectives, inherently assemble a set of possible solutions within a single solution process. However, they may have slower convergence rates than traditional optimization methods and they are not guaranteed to lead to optimal solutions, as they rely on the random search and exploration of the solution space.
Additionally, to ensure the safe and efficient performance of distribution systems under constantly changing operational conditions and especially under high penetration of PV systems, it is essential for distribution system operators to receive a recommended set of optimal solutions frequently at short intervals, which increases the computational complexity due to the increased number of time instances for which a set of optimal solutions must be found for each.
Moreover, most existing optimization approaches solve the OVR problem as a whole, suffering from both the complexity stemming from the nonlinearity and the large number of nodes involved in the power flow solution itself as well as the added complexity due to the system’s time-coupled operational constraints, making the problem impractical for real-time operation.
The novelty of the proposed method arises from two key features of the approach:
1.
The architecture of the solution is such that the bi-conflicting-objective optimization problem is decomposed into two parts: (1) solving the power flow optimization problem solely with regard to the voltage-related objective (while maintaining consistency with the grid code) and (II) solving the optimization problem associated with the operational constraint objective while incorporating the solutions to Part I.
2.
A novel reduction approach that transforms the bi-conflicting-objective optimization problem into a minimum-cost-path problem and its solution via dynamic programming.
The proposed OVR dynamic programming-based approach’s contribution manifests as a new accurate and fast-converging solution approach that enables real-time OVR applications. The novel architecture is based on a reduction algorithm that transforms the OVR into a minimum-cost-path problem. This reduction is performed due to the fact that solving the bi-objective function can be solved by utilizing the Maximum Principle. The Maximum Principle is a well-known fundamental concept in dynamic programming regarding the specific way of combining the solutions to subproblems in order to determine the optimal solution to a control problem by analyzing the behavior of the system over time. The principle states that the maximum (or minimum) value of a function over a certain time period is achieved at the endpoints of that time period. The Maximum Principle is used here under a reduction algorithm that transforms the OVR scheduling into a set of overlapping subproblems of a shorter duration. This approach obtains an efficient solution characterized by the proposed unique transformation of the OVR problem into a two-stage dynamic programming-based optimization procedure

3. Problem Formulation

Considering the operation of a network with n buses, power flow optimization with a time-varying load demand can be formulated as stated in (1). In this model, there can be a single or multiple objective functions. A typical objective function is conservation voltage reduction (CVR) by minimizing the nodal voltages towards the lower voltage limit as defined by the grid code while holding the power flow equations at all nodes as well as being consistent with the grid code, which is composed of the technical specifications defining the parameters that the network must meet to ensure safe, secure and economic proper functioning of the electric system.
min x , u t = 1 24 f ( x , u ) g ( x , u ) = 0 h ( x , u ) ( x , u ) h ( x , u ) +
where f ( x , u ) is a set of cost functions, x is a vector of state variables (continuous values of voltage and power) and u is a vector of control variables, which are the independent variables in the OVR problem. Restrictions on the state variables can be on the voltage magnitudes or angles. Restrictions on the control variables can be on the reactive power generation or on the transformer tap position. The equality constraints, represented by g ( x , u ) , typically include the power flow equations at each bus and the inequality constraints on x and u, bounded by h ( x , u ) and h ( x , u ) + , typically include the physical bounds on the state and control variables. For example, given the voltage metric for node i as the voltage deviation:
VD i = | v i v i , target |
where v i , target = 0.95 (as an example that can change based on the limits according to the grid code). For the conservation voltage reduction of OVR, the optimal scheduling problem can be formulated as follows:
min i = 1 n VD i t [ 1 24 ] V ̲ V V ¯ T ̲ T T ¯ , T N f t ( T t ) = 0 , t = 1 , 2 , , 24 St j St ¯ , j = 1 , 2 , , l
where n is the number of nodes in the system, t = 1 , 2 , 24 represents the 24 time instances over the 24 h study period and V = [ V 1 , V 2 , , V 24 ] T , in which V t is the n-dimensional voltage vector and V ̲ , V ¯ are the voltage limits according to the grid code, whose elements are the magnitudes of the voltage of every bus (for a system with n buses) at each time t.
T = [ T 1 , T 2 , , T 24 ] T , in which T t is the l-dimensional tap position vector, whose elements are the tap positions of each load tap changer at each time t, and T ̲ , T ¯ are the minimum and maximum possible tap values according to the physical type of tap changer.
f t ( T t ) = 0 represents the power flow constraint at time t, which is a quadratic equality constraint that induces nonconvexity.
S t is an l-dimensional vector, with each element representing the number of daily tap changing operating times for each load tap changer (for a system with j = 1 , 2 , , l load tap changers) and St ¯ is an l-dimensional vector, with each element representing the upper bound on the number of switching operations for each load tap changer; Δ t is the time interval in hours and is set to 1 hour in this paper.
In (3), the second constraint ( T ̲ T T ¯ ) is on the value of the tap changer’s level and the last constraint ( St j St ¯ ) is the number of allowed changes per day. While holding these constraints, the specific point in time of tap change events is also to be determined in the optimization process, where for a single load tap changer, there are 24 chosen St ¯ options (the binomial coefficient) for the time points at which a tap change occurs. It is important to note that the solution to the specific switching timings is highly correlated with the objective’s value.

4. The Proposed Algorithm

The proposed algorithm includes two stages: first, the objective function is solved with all of the constraints, excluding the operational constraint on the number of tap changes, namely:
min i = 1 n VD i t [ 1 24 ] V ̲ V V ¯ T ̲ T T ¯ , T N f t ( T t ) = 0 , t = 1 , 2 , , 24
where the set of possible solutions for the power flow problem is dictated by the grid code and, specifically, the optimal solution (according to the objective—in this example, the nominal voltage) for each time step in the study period is saved for use in the next stage as candidate solutions to the optimal scheduling which are found in the second stage.
Second, the operational constraint on the load tap changer switching operation is not only an upper bound but actually minimizes the number of tap changes over the study period (usually for 24 h), considering that the optimal solution found in the first stage is transformed into a minimum-cost-path problem by a reduction algorithm, where the search space of possible tap levels (found in the first stage) over the study period is represented via a travel matrix, M, with dimensions m × n ; the number of rows, m, is the number of time slots (usually in resolution of one hour) and equals 24; and the number of columns n = T ̲ T ¯ + 1 represents the possible values of the tap level. It is worth noting that the duration of the study period can be easily adjusted, as it only affects the size of the travel matrix and its number of rows. In this minimum-cost-path problem, the possible paths’ starting points are all the columns in the first row that represent tap levels that are possible in the first hour of the study period, as found in the first stage. The possible paths’ ending points are all columns in the last row that represent the tap levels that are possible for the last hour of the study period, as found in the first stage. The minimum-cost-path allowed directions of the paths’ movements are down, the first-order diagonal and the second-order diagonal up to the k-order diagonal, according to the operational constraints. This restriction on the possible movements limits the number of levels by which the tap is allowed to change in a single operation (as required by the operational considerations). Each element in the travel matrix M is assigned a cost value that is proportional to the distance from the optimal solution and each movement is assigned a cost according to the tap change operation. All in all, traveling through the elements of the matrix has a corresponding cost. The minimum-cost path’s objective is to find the path for which the aggregated cost of traveling from any valid starting element to any valid ending element in the matrix M is minimal; that is, the cost function is minimized:
f ( x , u ) = w 1 · VD + w 2 · SN LTC
where w 1 , w 2 are the weight coefficients assigned to each objective, SN LTC is the number of load tap changer switching operations and VD is the total nodal voltage deviation relative to the target voltage: VD = i = 1 n VD i .
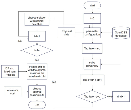
Essentially, instead of directly solving a bi-objective optimization problem with a temporal constraint, a single objective problem is first solved with a straightforward solution according to Equation (4) and then the bi-objective optimization procedure is applied to the solution space that was found with the addition of the complex temporal requirement regarding the number of switching operations of the load tap changer over time. A flowchart of the entire process is shown in Figure 1. The physical data include the time interval and step size of the problem, the definitions of the control variables (in this case, the substation transformer’s load tap changer) and their possible values, as well as any specific modifications to the power system’s definition. The OpenDSS [19] database includes the entire power system’s definitions (including the topology, assets, consumption and load profiles, etc.). a represents the tap level relating the solution to the optimal voltage deviation as found in the previous time step and d refers to the control variable’s space of values for which the power flow is calculated (as seen in the diagram, for each timestamp, the power flow is solved for tap values that are integers from a - d to a + d). Once the entire solution space has been solved by the OpenDSS engine for the entire study period, the second stage of the architecture begins. The travel matrix, M, is initiated and filled based on the Maximum Principle via a dynamic programming approach with cost values according to the solutions found in the previous stage and the number of changes in the control variables relating to any element in the matrix. Lastly, the bi-objective optimal solution is found as the element with the lowest cost in the last row of the matrix M.
Thus, the algorithm enables an operating schedule to be found for the tap changer with a minimum number of tap changes considering the optimal solution according to the objective function. The minimum-cost path is solved via dynamic programming implementation with complexity of O ( m · n ) . The dynamic programming algorithm is a powerful tool for solving multistage optimization problems, where the result is found from a predefined search space based on the formulated objective and constraints. Its effectiveness manifests for time-coupled problems, where the objective is to find a sequence of inter-related decisions, such as the problem of the optimal scheduling of distribution systems’ load tap changers under the equipment’s operational constraints.

5. OVR by the Minimum-Cost-Path Formulation

Prior to the creation of the travel matrix M, the following preliminary steps are performed as follows: First, a matrix representing the possible tap values according to the grid code is created. This matrix is denoted as P and has the same dimensions as matrix M, where all its elements are initialized to infinity. In each row (representing a point in time), all columns (that is, all tap levels) that are possible according to the grid code (as found in the first stage described in Equation (4)), are modified to zero. An illustration of P is shown in Figure 2. The infinity values in matrix P guarantee that the minimum-cost path excludes all tap level values that are not possible according to the grid code at all times.
Second, a distance matrix, D, is defined. In this matrix, each element in each row (representing a point in time) is the Euclidean distance of the column value (representing the tap level) from the optimal tap level of the relevant point in time (found in the first stage, as described in Equation (4)). Figure 3 is an illustration of D. It has 24 possible tap positions. In Figure 3, an example of part of the matrix with columns 12–19 out of 33 columns is presented. The considered tap changer has 33 positions and therefore column 15 is the middle representative position 0, 16 is + 1 , 15 is the 1 tap position and so on.
Third, a combined matrix, E, is created, This matrix is an element-wise weighted sum of the P and D matrices, where each element of E is calculated as follows:
E i , j = P i , j + α · D i , j = P i , j + α · | T i T i opt | = = P i , j + α · | j T i opt |
for i [ 1 , 2 , , n ] , j [ 1 , 2 , , m ] and α is a coefficient for the penalty relative to the distance from the optimal tap position under no load tap changer operational constraint, as found in the first stage (the optimal solution to Equation (4)). An illustration of E is shown in Figure 4 for α = 0.1 and β = 1 . It can be seen that it combines information from both P, in the form of infinite/finite values, and D, influencing the elements’ values, for example, E ( 0 , 14 ) = 1 as P ( 0 , 14 ) = 0 , D ( 0 , 14 ) = 0 and, similarly, E ( 0 , 15 ) = 1.1 as P ( 0 , 15 ) = 0 , D ( 0 , 15 ) = 1 and E ( 0 , 13 ) = I n f as P ( 0 , 13 ) = I n f .
Each element in the travel matrix M contains two elements: the cost of the path with the minimum cost leading to that element and the indexes of all elements in that path. When there are multiple paths with a minimum cost leading to that element, all of the minimum-cost paths are examined and the chosen path is the one with minimal sum of Euclidean distances from the optimal schedule up to that point in time (as found in the first stage). Thus, for this case, the matrix D is incorporated such that when summing the Euclidean distances of all elements along each candidate for the minimum-cost path, the chosen path is the one with the minimal sum.
Travel matrix initialization. Each element in the first row in M is initialized as follows: its cost value equals the corresponding element in E, as the cost of a single element is the value of the element. The row and column index of each element in the first row is used as the path record initialization, since the path leading to the first element contains only the first element itself.
For each element in M, all legal paths leading to that element are considered. Among all legal paths, the selected ones are those with the minimum cost, where the cost of a path leading to an element equals the cost of the last element in the path plus a penalty in case of a tap change. That penalty, α , is added when the last element in the path up to the previous time step has a different column to the column of the element in the current time step. It is possible to define a penalty which is proportional to the number of levels that the tap is changed in a single operation. Regarding the path record, the index of each valid element is added to the minimum-cost path leading to that element. All in all, each element in M, starting from the second row, is as follows: Consider the minimum-cost path leading to some tap value at time t or, correspondingly, to the element in column j and row i. In that minimum-cost path, the row index of the last element is i 1 , as in each step the vertical movement is always one row. Call the index of the column of the last element in that path col opt ( i , j ) . The cost component of each element in M is as follows:
Cost ( M i , j ) = Cost ( M i 1 , col opt ( i , j ) ) + β · 1 T i 1 T i + E i , j = Cost ( M i 1 , col opt ( i , j ) ) + β · 1 col opt ( i , j ) j + P i , j + α · | j T t opt |
for i [ 1 , 2 , , n ] and j [ 1 , 2 , , m ] and β is the penalty assigned for the case of a tap change between t = i 1 and t = i .
Each element in the last row in M contains the pair of cost and minimum-cost paths recorded that lead to that element, considering all possible tap levels according to the grid code for all points in time.
Among all elements in the last row of matrix M, the chosen schedule will be in accordance with the element with the minimum cost value. Of course, there is a trade-off between minimizing the number of tap changer operations and optimizing according to the objective functions. This trade-off manifests through the choices of α and β coefficients: a larger α prioritizes a minimum number of tap changes and a larger β prioritizes optimality in terms of the objective function.

6. The Algorithm’s Computational Complexity

The two main novel features of the proposed architecture, as described in Section 2, have dominant effects on the complexity of the solution for the OVR problem, as follows:
1.
The second feature of the approach enables the optimal solution to be found relative to the specific balance in the trade-off between the objectives in terms of the complexity of O ( n · m ) , where n is the number of time samples and m is the number of possible values for the control variable relating to the operational constraint and in particular
(a)
Repeating Part II of the architecture k times corresponding to k pairs of values defining specific trade-offs between the objectives increases the time complexity linearly with k, such that the overall complexity is O ( k · n · m ) ;
(b)
Increasing the granularity of the solution interval increases the complexity order linearly with respect to number of time samples.
The computational complexity of Part I of the architecture is significantly higher than that of Part II, primarily due to the nonlinear nature and high dimensionality of the power flow equations that correspond to a real distribution system with thousands of nodes as well as the large search space of potential control commands that can form a schedule for a given study period. These factors result in a heavy computational burden, compared to which the computational complexity of Part II, that is O ( n · m ) , where n and m are small, is redundant.
2.
The first feature of the approach regarding the decomposition of the architecture into two parts enables the computation of a set of optimal solutions to the bi-conflicting objectives with a significantly reduced time complexity compared to most architectures (which are not decomposed), based on the fact that Part II is reduced here, for the first time, to a minimum-cost-path problem that is solved with unparalleled efficiency. The division enables Part I to be performed once and then a set of possible solutions is attained for various balances in the trade-off by performing only Part II efficiently via dynamic programming.
Essentially, the proposed novel approach solves the bi-objective OVR with no added asymptotic computational burden beyond that of plain voltage optimization with no restriction on the load tap changer’s operation.

7. Simulation Results

In this section, the simulation results of the IEEE 123-node test feeder, with a base voltage of 4.16 kV and a base apparent power of 5 MVA, are presented and discussed for two test cases: a nominal voltage (with a target voltage of 1 p.u.) and CVR (with a target voltage of 0.95 p.u.). All simulations were carried out over a 24 h study period with a 1 h resolution. The substation transformer has a standard load tap changer of 33 levels from 90% to 110%, for which the operation is constrained in the following simulations by two aspects: (a) minimizing the number of switching events over the study period and (b) limiting the number of switching levels in a single switching event. For each objective function (nominal voltage and CVR), three scenarios were considered:
1.
Baseline test-no optimal control of the load tap changer which has a constant tap value determined by Kersting [20] and all shunt capacitors connected.
2.
Target function of the nominal voltage (or CVR) with no limitation on the number of tap changer switching operations and the shunt capacitors operated by local control with a target voltage of 0.95 p.u.
3.
Bi-objective function of the nominal (or CVR) target voltage as well as minimization of the number of load tap changer switching operations and the shunt capacitors operated by local control with a target voltage of 0.95 p.u.
For all scenarios, excluding the baseline scenario, the optimal power flow results under no operational constraint on the tap changer were achieved as follows: (a) as a starting point, the tap position in the first time interval was selected as the tap position yielding the global minimum for all possible tap positions. (b) For all other time intervals, the search space was limited to ± 6 relative to the optimal tap position found in the previous time interval, which is a reasonable operational assumption that enables a decrease in the computational burden due to a reduction in the number of required power flow calculations. Then, the matrix P is filled with values as detailed in Section 5, where the zero initialized elements are all elements corresponding to the tap values in the search space (as detailed in (a) and (b)), which are also valid according to the grid code of voltage limits (tap values for which the power flow solution has no nodal voltage below 0.95 or above 1.05). The limit on the allowed number switching levels in a single operation was chosen to be 5. The power flow calculations were carried out via an OpenDSS software simulation using the python COM interface to simulate the various states in the search space. OpenDSS is an open-source program that solves unbalanced distribution systems via the fixed-point iteration method [21].

7.1. Nominal Voltage

The simulation results for the three scenarios are presented in the following section, with scenario 2 having a target voltage of 1 p.u. with no constraint on the number of load tap changer switching operations and scenario 3 having a target voltage of 1 p.u. as well as applying the minimum-cost path for the minimization of the number of load tap changer switching operations. Table 1 presents the Mean V, Min V and Max V, which are the mean, minimum and maximum per unit nodal feeder voltage values averaged over a 24 h period. VD is the total nodal voltage deviation relative to target voltage of 1 p.u. along the feeder, averaged over a 24 h period.
The load tap changer tap positions for scenarios 2 and 3 are shown in Figure 5: Subfigure (a) shows the load tap changer tap position for scenario 2. In order to demonstrate the effect of the penalty coefficient, subfigure b is presented, where the blue legend corresponds to the load tap changer tap position for scenario 3 with α = 0.2 and the green legend corresponds to α = 0.5 , where β was chosen to be 1. The values for α and β were selected for demonstration purposes. In this example, α = 0.5 means that the weight assigned to a tap change operation, 1, is twice the weight, 0.5 , assigned to the distance of a single tap level from the optimal tap (as β is multiplied by the distance in the tap level related to the optimal tap). Ultimately, this value will be selected according to the operator’s demand relating its preferences regarding the trade-off between α and β . The results indicate that the suggested minimum-cost-path reduction formulation for the problem of minimizing the number of load tap changer tap changes is effective and provides near-optimal results according to the target voltage under the limitations of the tap operation. In addition, the results demonstrate the effect of the selection of the value of α and show that the trade-off between the optimal voltage and the number of tap changes can be tuned according to the operator’s demand. Overall, for α = 0.2 , the number of tap changes is 1; for α = 0.5 , the number of tap changes is 2; and for the single-objective relating only to the voltage, the number of tap changes is 5. Specifically, in the presented example, as can be seen in Figure 5b, there is an overlap in the load tap changer’s tap position for the different values of α : for time intervals 0 21 , where for α = 0.5 , there is a higher weighting towards the optimal solution, there is an additional tap change from hours 21 to 22, presenting greater similarity relative to the optimal solution while having no tap change minimization constraint, as presented in Figure 5a.

7.2. Conservation Voltage Reduction (CVR)

Similarly, for the CVR case, the simulation results for the three scenarios are presented in the following section, with scenario 2 having a target voltage of 0.95 p.u. and scenario 3 having a target voltage of 0.95 p.u., as well as finding the minimum-cost path for the minimization of the number of load tap changer switching operations. Table 2 summarizes the voltage results, where VD is the total nodal voltage deviation relative to the target voltage, 0.95 p.u., along the feeder averaged over a 24 h period. The first scenario is, of course, the same as in Table 1, as the baseline is the same. The load tap changer tap positions for scenarios 2 and 3 are shown in Figure 6 in a similar manner to Figure 5. The results indicate that the suggested minimum-cost-path reduction formulation for the problem of minimizing the number of load tap changer tap changes is effective under the CVR target voltage and provides near-optimal results according to the target voltage under the limitation of the tap operation. It is also shown that the trade-off between the optimal voltage and the number of tap changes can be tuned according to the operator’s demand. This time, it is demonstrated for α = 0.2 , 0.1 . Overall, for α = 0.2 , the number of tap changes is 3; for α = 0.1 , the number of tap changes is 1; and for the single-objective relating only to the voltage, the number of tap changes is 11. In the presented example, as can be seen in Figure 6b, there is some overlap in the load tap changer’s tap position for the different values of α : for time intervals 4 6 and 10 18 , where α = 0.1 , which is correlated with lower weighting towards the optimal solution, there is no tap change in time intervals 9 and 19, presenting a lower similarity relative to the optimal solution that has a no tap change minimization constraint, as presented in Figure 6a. It can be also observed in Figure 6a that the number of tap changes for the CVR with no constraint on the number of tap changes is very large, emphasizing the importance of the presented algorithm for minimizing the number of tap changes and demonstrating that practically implementing CVR optimization without ensuring a constraint on the number of tap changes is not feasible due to the wear on this expensive equipment.

7.3. Comparison to State-of-the-Art Solution for a Photovoltaic Integrated Distribution System OVR

When PV systems are connected to the DS, their power injection can cause voltage levels to increase along the feeder. This rise in voltage can result in problems, such as over-voltage. Therefore, the demand for an effective OVR algorithm becomes even more important in order to ensure the stability and reliability of the distribution system in the presence of PV generation. It is noted here that the effect of the stochastic behavior of the PV systems was not simulated in this work, as this work provides a proof of concept for a novel OVR algorithm, assuming that there are known values of irradiance for each time sample based on forecasting. Here, for the sake of implementation of the algorithm, the used irradiance profiles were taken from the suggested typical daily irradiance profiles provided by the OpenDSS software (as they appear in the PVSystemTest.dss sample file). The focus of this paper is the performance of the scheduling algorithm. Therefore, the PV generation profiles and load profiles are independent inputs of the algorithm and forecasting is outside the scope of this paper.
In order to asses the presented approach’s results for a photovoltaic integrated distribution system compared to state-of-the-art commonly used solution OVR approaches, the work in [9] was used as a reference, as it uses EA, specifically, the genetic algorithm, to find optimal control signals for the controllable assets in IEEE-123 for the nominal target voltage, similarly to the simulations presented here. A few modifications to the system that was presented in the last subsection are made here in order to present a fair comparison with the results obtained in [9]. These modifications include:
1.
A PV plant with a capacity of 1.5 MVA was installed at bus 111 of the IEEE 123-node system, as was performed in [9].
2.
The error metric was modified to the squared nodal voltage deviation instead of using the absolute deviation, as shown in Equation (2):
VD i ¯ = ( v i v i , target ) 2 ,
and, correspondingly, the total voltage deviation along the feeder was calculated as:
VD = i = 1 n VD i ¯ .
The results for the IEEE 123 bus system with a PV integrated system are presented in Table 3.
Comparing the results of scenario 3 (optimization of the PV-integrated system) in both works, the mean as well as the maximum voltage along the feeder are identical, with results of mean voltage of 1 p.u and maximum voltage of 1.03 p.u. The voltage deviation value in accordance with Equation (9) is remarkably improved to a value of 0.058 in comparison with 0.21 in [9]. This result is an improvement by a factor of 3.6 in the accuracy of the voltage deviation. It is important to note that this improved result was achieved by optimal control of the substation’s transformer load tap changer solely, whereas the reference work optimization was performed on several assets (one PV inverter, three transformer load tap changers and four shunt capacitors). Moreover, finding the optimal control signal requires a higher computational burden. This added computational burden could be avoided as the same results can be achieved via a better optimization of the substation’s load tap changer alone. It is also important to note that the reference work did not minimize the number of load tap changer operations, rather it only upper bounded the amount of switching. This demonstrates that the proposed algorithmic approach of inclusion of the more complex operational objective results in better voltage deviation as well as faster solution as elaborated on next. In terms of the time performance, the [9] reference work was carried out on an Intel Xeon CPU X5675 server with 12 virtual cores running at 3.06 GHz with 72 GB of RAM installed, running on Windows Server 2012 R2 and using MATLAB. The simulations performed in this work were carried out on an 11th Generation Intel(R) Core(TM) i7-1165G7 with four cores running at 2.80 GHz with 32.0 GB of RAM installed and using PyCharm. Comparing those two, the reference work was run on a better machine in terms of all factors (processor, clock speed, RAM). Considering the power flow solver, both works used a classical numeric method. However, the time performance of the proposed algorithm is considerably better: the reference simulation’s average calculation time for a smaller system (IEEE-34 as IEEE-123 time measures were not included, but larger system simulations would certainly take longer) took 5472 s for the evolutionary algorithm of the pattern search algorithm, while the average calculation time of the genetic algorithm had a considerably poorer performance in that aspect with a simulation time of 19,304 s. However, the simulation time of the proposed algorithm for the IEEE-123 system took only 25.35 s. Thus, the time performance is improved by two orders of magnitude. Overall, comparing the proposed method to the evolutionary algorithm approach, which is a common procedure for OVR, the results, considering both the voltage deviation and time performance, show the efficiency and effectiveness of the proposed algorithm, affirming its potential for practical implementation in real distribution systems.

8. Conclusions

This paper presented a novel modular approach for OVR via load tap changer optimal scheduling in distribution systems to minimize the nodal voltage deviation from a target voltage as well as the number of tap changes to prevent load tap changer wear.
The proposed method transforms the OVR problem into an assembly of two parts: the first is the most basic core of many OVR approaches to degenerating single-objective problems regarding the voltage only. The second part is the proposed novel reduction algorithm that transforms the bi-conflicting-objective OVR into a minimum-cost-path problem which can be efficiently solved via dynamic programming. The first part is used as an interchangeable component that can be implemented via any method, on top of which the second part adds a negligible contribution to the complexity. This is due to the fact that the first part, regardless of the implementation method, always consists of solving the power flow problem for different values of control variables, which typically belong to a very large search space of possible control commands, due to the exponential growth in the number of controllable assets.
The suggested modular formulation of the OVR problem significantly reduces the complexity induced by the load tap changer operational aspect, which would otherwise result in a conflicting bi-objective optimization problem that would be considerably more computationally intensive. This is due to the time-coupled nature of simultaneously optimizing the voltages and the scheduling of an asset whose operation drastically impact the voltage along the feeder (on top of the complexity stemming from finding optimal power flow solutions solely from the voltage aspect).
The suggested modular approach essentially decouples the problem in the sense that the hypothetical outcomes of each potential path are considered to have minimal complexity owing to the reduction of the OVR problem into a minimum-cost-path problem and its implementation in dynamic programming.
The algorithmic solution implemented in dynamic programming was outlined thoroughly, enabling full reproducibility of the results simulated on the standard IEEE-123 distribution system for two target functions. The first step was to attain the nominal voltage, achieving a result of 0.056 p.u. for the voltage deviation and the second step was CVR, which resulted in a 0.17 p.u. voltage deviation. It can be seen that based on a tunable penalty parameter, α , the number of tap operations can be reduced. The penalty can be changed according to the operator’s preferences regarding the trade-off between voltage optimality and load tap changer maintenance standards, while sustaining the grid-code of acceptable range of voltage limits. Whereas dynamic programming is commonly used for optimal operation strategies for grid-connected PV and battery systems [22], such as the optimal scheduling of the battery state of charge [23], it has not been used yet as an algorithmic approach for constraining load tap changer operations. For further validation of the performance results and the potential of the algorithm, a comparison with an evolutionary-based algorithm was performed. The results show a significant improvement in the voltage deviation by a factor of 3.5 as well as computation time acceleration of two orders of magnitude. The voltage results in accordance with the power flow calculations were simulated with OpenDSS software, providing a full solution to the power flow equations with no relaxation or linearization, making the proposed approach applicable to radial as well as meshed power grids.
The developed approach proposes a new algorithm by utilizing a reduction algorithm and, for the first time, implementing the Maximum Principle in dynamic programming, to produce efficient OVR software. The results achieve a cutting-edge performance in terms of both the accuracy as well as the execution time (shorter by two orders of magnitude) compared to existing state-of-the-art and commonly used evolutionary algorithm approaches.
The proposed algorithm opens a new possibility for efficient smart grid OVR capabilities, while not only limiting, but also minimizing, the wear-and-tear of distribution systems in substations’ expensive equipment.

Author Contributions

Conceptualization, A.Y. and Y.B.; formal analysis, A.Y. and Y.B.; methodology, A.Y. and Y.B.; supervision, Y.B.; writing—original draft, A.Y.; writing—review and editing, A.Y. and Y.B. All authors have read and agreed to the published version of the manuscript.

Funding

This research was supported by the Israel Ministry of Infrastructure, Energy and Water Resources.

Data Availability Statement

Publicly available datasets were analyzed in this study. This data can be found here: https://sourceforge.net/projects/electricdss/, accessed on 29 April 2023.

Conflicts of Interest

The authors declare no conflict of interest.

References

  1. Srivastava, P.; Haider, R.; Nair, V.J.; Venkataramanan, V.; Annaswamy, A.M.; Srivastava, A.K. Voltage regulation in distribution grids: A survey. Annu. Rev. Control 2023, 55, 165–181. [Google Scholar] [CrossRef]
  2. Yang, Z.; Hua, H.; Cao, J. A novel multiple impact factors based accuracy analysis approach for power quality disturbance detection. CSEE J. Power Energy Syst. 2020, 9, 88–99. [Google Scholar]
  3. Wang, J.; Padullaparti, H.; Veda, S.; Mendoza, I.; Tiwari, S.; Baggu, M. Performance Evaluation of Next-Generation Grid Automation and Controls with High PV Penetration. In Proceedings of the 2023 IEEE Power & Energy Society Innovative Smart Grid Technologies Conference (ISGT), Auckland, New Zealand, 6–9 November 2023; pp. 1–5. [Google Scholar]
  4. Sun, H.; Guo, Q.; Qi, J.; Ajjarapu, V.; Bravo, R.; Chow, J.; Li, Z.; Moghe, R.; Nasr-Azadani, E.; Tamrakar, U.; et al. Review of challenges and research opportunities for voltage control in smart grids. IEEE Trans. Power Syst. 2019, 34, 2790–2801. [Google Scholar] [CrossRef]
  5. Hasan, E.O.; Hatata, A.Y.; Badran, E.A.; Yossef, F.M. A new strategy based on ANN for controlling the electronic on-load tap changer. Int. Trans. Electr. Energy Syst. 2019, 29, e12069. [Google Scholar] [CrossRef]
  6. Li, P.; Ji, H.; Wang, C.; Zhao, J.; Song, G.; Ding, F.; Wu, J. Coordinated control method of voltage and reactive power for active distribution networks based on soft open point. IEEE Trans. Sustain. Energy 2017, 8, 1430–1442. [Google Scholar] [CrossRef]
  7. Mataifa, H.; Krishnamurthy, S.; Kriger, C. An Efficient Primal-Dual Interior-Point Algorithm for Volt/VAR Optimization in Rectangular Voltage Coordinates. IEEE Access 2023, 11, 36890–36906. [Google Scholar] [CrossRef]
  8. Wu, M.; Hong, L.; Wang, Y.; Yan, Z.; Chen, Z. Volt-VAR control for distribution networks with high penetration of DGs: An overview. Electr. J. 2022, 35, 107130. [Google Scholar] [CrossRef]
  9. Chen, Y.; Strothers, M.; Benigni, A. All-day coordinated optimal scheduling in distribution grids with PV penetration. Electr. Power Syst. Res. 2018, 164, 112–122. [Google Scholar] [CrossRef]
  10. Deilami, S.; Masoum, A.S.; Jabalameli, N.; Masoum, M.A. Optimal scheduling of load tap changer and switched shunt capacitors in smart grid with electric vehicles and charging stations. In Proceedings of the 2013 8th International Conference on Electrical and Electronics Engineering (ELECO), Bursa, Turkey, 28–30 November 2013; pp. 162–166. [Google Scholar]
  11. Kim, Y.J.; Kirtley, J.L.; Norford, L.K. Reactive power ancillary service of synchronous DGs in coordination with voltage control devices. IEEE Trans. Smart Grid 2015, 8, 515–527. [Google Scholar] [CrossRef]
  12. Zafar, R.; Ravishankar, J.; Fletcher, J.E.; Pota, H.R. Multi-timescale model predictive control of battery energy storage system using conic relaxation in smart distribution grids. IEEE Trans. Power Syst. 2018, 33, 7152–7161. [Google Scholar] [CrossRef]
  13. Ferraz, B.P.; Resener, M.; Pereira, L.A.; Lemos, F.A.; Haffner, S. MILP model for volt-var optimization considering chronological operation of distribution systems containing DERs. Int. J. Electr. Power Energy Syst. 2021, 129, 106761. [Google Scholar] [CrossRef]
  14. Liu, Y.; Zhang, P.; Qiu, X. Optimal volt/var control in distribution systems. Int. J. Electr. Power Energy Syst. 2002, 24, 271–276. [Google Scholar] [CrossRef]
  15. Hua, H.; Cao, J.; Yang, G.; Ren, G. Voltage control for uncertain stochastic nonlinear system with application to energy Internet: Non-fragile robust Happroach. J. Math. Anal. Appl. 2018, 463, 93–110. [Google Scholar] [CrossRef]
  16. Gao, Y.; Wang, W.; Yu, N. Consensus multi-agent reinforcement learning for volt-var control in power distribution networks. IEEE Trans. Smart Grid 2021, 12, 3594–3604. [Google Scholar] [CrossRef]
  17. Sun, X.; Qiu, J.; Zhao, J. Real-time volt/var control in active distribution networks with data-driven partition method. IEEE Trans. Power Syst. 2020, 36, 2448–2461. [Google Scholar] [CrossRef]
  18. Dubravac, M.; Fekete, K.; Topić, D.; Barukčić, M. Voltage Optimization in PV-Rich Distribution Networks—A Review. Appl. Sci. 2022, 12, 12426. [Google Scholar] [CrossRef]
  19. Dugan, R.C.; Montenegro, D. Reference Guide: The Open Distribution System Simulator (Opendss); Electric Power Research Institute, Inc.: Palo Alto, CA, USA, 2012; p. 29. [Google Scholar]
  20. Kersting, W.H. Radial distribution test feeders. IEEE Trans. Power Syst. 1991, 6, 975–985. [Google Scholar] [CrossRef]
  21. Zhang, Z.; Mo, M.; Wu, C. Improved Phase-coordinate Fixed-point Iterative Method Based on Equivalent Admittance Approximation for Power Flow Calculation in Three-phase Distribution Systems. In Proceedings of the 2020 4th International Conference on HVDC (HVDC), Xi’an, China, 6–9 November 2020; pp. 1213–1218. [Google Scholar]
  22. Zou, B.; Peng, J.; Li, S.; Li, Y.; Yan, J.; Yang, H. Comparative study of the dynamic programming-based and rule-based operation strategies for grid-connected PV-battery systems of office buildings. Appl. Energy 2022, 305, 117875. [Google Scholar] [CrossRef]
  23. Bhoi, S.K.; Nayak, M.R. Optimal scheduling of battery storage with grid tied PV systems for trade-off between consumer energy cost and storage health. Microprocess. Microsyst. 2020, 79, 103274. [Google Scholar] [CrossRef]
Figure 1. Flowchart of the proposed algorithm.
Figure 1. Flowchart of the proposed algorithm.
Energies 16 04891 g001
Figure 2. Illustration of matrix P, representing valid solutions to Equation (4) according to the grid code.
Figure 2. Illustration of matrix P, representing valid solutions to Equation (4) according to the grid code.
Energies 16 04891 g002
Figure 3. Distance matrix illustration.
Figure 3. Distance matrix illustration.
Energies 16 04891 g003
Figure 4. Illustration of matrix E, holding the cost values for each pair of (time, tap) values.
Figure 4. Illustration of matrix E, holding the cost values for each pair of (time, tap) values.
Energies 16 04891 g004
Figure 5. Optimal tap position, nominal target function: (a) without the minimum-cost-path formulation for minimizing the number of tap changes and (b) with the minimum-cost-path formulation: in blue, for α = 0.2 and in green for α = 0.5 .
Figure 5. Optimal tap position, nominal target function: (a) without the minimum-cost-path formulation for minimizing the number of tap changes and (b) with the minimum-cost-path formulation: in blue, for α = 0.2 and in green for α = 0.5 .
Energies 16 04891 g005
Figure 6. Optimal tap position, CVR target function (a) without the minimum-cost-path formulation for minimizing the number of tap changes and (b) with the minimum-cost-path formulation: in blue, for α = 0.2 and in green for α = 0.1 .
Figure 6. Optimal tap position, CVR target function (a) without the minimum-cost-path formulation for minimizing the number of tap changes and (b) with the minimum-cost-path formulation: in blue, for α = 0.2 and in green for α = 0.1 .
Energies 16 04891 g006
Table 1. IEEE-123 nominal voltage simulation results for a penalty coefficient of α = 0.2.
Table 1. IEEE-123 nominal voltage simulation results for a penalty coefficient of α = 0.2.
ScenarioMean V (PU)Min V (PU)Max V (PU)VD (PU)
11.020.991.040.23
20.990.961.020.054
30.990.961.020.056
Table 2. IEEE-123 CVR voltage simulation results for a penalty coefficient of α = 0.2.
Table 2. IEEE-123 CVR voltage simulation results for a penalty coefficient of α = 0.2.
ScenarioMean V (PU)Min V (PU)Max V (PU)VD (PU)
11.020.991.040.23
20.980.951.010.14
30.980.951.000.17
Table 3. Simulation results for the IEEE-123 plus PV plant nominal voltage, as defined in Equation (9), for a penalty coefficient of α = 0.2.
Table 3. Simulation results for the IEEE-123 plus PV plant nominal voltage, as defined in Equation (9), for a penalty coefficient of α = 0.2.
ScenarioMean V (PU)Min V (PU)Max V (PU)VD (PU)
11.020.991.050.21
21.000.971.030.056
31.000.971.030.058
Disclaimer/Publisher’s Note: The statements, opinions and data contained in all publications are solely those of the individual author(s) and contributor(s) and not of MDPI and/or the editor(s). MDPI and/or the editor(s) disclaim responsibility for any injury to people or property resulting from any ideas, methods, instructions or products referred to in the content.

Share and Cite

MDPI and ACS Style

Yaniv, A.; Beck, Y. A Modular Algorithm Based on the Minimum-Cost-Path Problem for Optimizing LTC Operations in Photovoltaic Integrated Distribution Systems. Energies 2023, 16, 4891. https://doi.org/10.3390/en16134891

AMA Style

Yaniv A, Beck Y. A Modular Algorithm Based on the Minimum-Cost-Path Problem for Optimizing LTC Operations in Photovoltaic Integrated Distribution Systems. Energies. 2023; 16(13):4891. https://doi.org/10.3390/en16134891

Chicago/Turabian Style

Yaniv, Arbel, and Yuval Beck. 2023. "A Modular Algorithm Based on the Minimum-Cost-Path Problem for Optimizing LTC Operations in Photovoltaic Integrated Distribution Systems" Energies 16, no. 13: 4891. https://doi.org/10.3390/en16134891

APA Style

Yaniv, A., & Beck, Y. (2023). A Modular Algorithm Based on the Minimum-Cost-Path Problem for Optimizing LTC Operations in Photovoltaic Integrated Distribution Systems. Energies, 16(13), 4891. https://doi.org/10.3390/en16134891

Note that from the first issue of 2016, this journal uses article numbers instead of page numbers. See further details here.

Article Metrics

Back to TopTop