A Theoretical Open Architecture Framework and Technology Stack for Digital Twins in Energy Sector Applications
Abstract
1. Introduction
2. Novel Contributions and Structural Overview of the Paper
3. Digital Twins
- (a)
- subject digital twin components to varying stresses that cannot be predicted in advance, and predict wear and tear or system degradation due to excessive stress, which will enable timely replacement of the component before damage can occur and impede the downstream processes.
- (b)
- perform strength calculations to find critical points with maximum stresses on the system components.
- (c)
- determine current stress at the hot spots with a high degree of certainty at any time, ultimately enabling a robust service life calculation on that basis.
3.1. Types and Phases of Digital Twins
- Virtual representations of the hardware components and their corresponding connections within a physical system.
- Real-time data from the system sensors that are integral or peripheral (example: Internet of Things) to the physical system.
- The goal of a project digital twin is to facilitate the design, simulation, and engineering of a physical asset/process or to modernize an existing physical asset.
- The goal of a performance digital twin is to facilitate efficient operations and maintain needed performance of an industrial system.
- Accurate digital representation of the physical components that are integral to the physical system.
- Ability to simulate the industrial or network-wide operations of the physical system.
- Ability to facilitate smooth maintenance and operations of the physical system.
- In the Design phase, the physical elements and virtual elements (software) will coordinate and collaborate in a single operation-oriented design of the system. This phase will involve architecting the virtual representation of the system through digital counterparts of the physical system’s hardware subcomponents. The Design phase can be performed on cloud or a physical system/server.
- The Build phase pertains to understanding the performance and behavioral elements of the system. These include attributes such as system tolerance, stress, and design. This phase is related to the simulation aspects of the digital twin. Simulation will provide an estimate of digital twin operations with respect to the physical system operations. Based on the simulated operations, system-level influencing factors and parameters can be determined. These controllable factors and parameters will be critical toward making performance and operational improvement decisions on the physical system.
- The Operate phase corresponds to the actual operations of the physical system and its attributes such as age, operational constraints, etc. In this phase, the digital twin is expected to run in real time alongside the physical system.
3.2. Potential Digital Twin Architectures
- Data and digital twin on physical (on-premises) device
- Data on cloud (such as AWS) and digital twin on a physical (on-premises) device
- Data and digital twin on the same cloud service (such as AWS)
- Data on a physical (on-premises) device and digital twin on cloud (such as AWS)
- Data and digital twin on different cloud services (such as data: Azure; digital twin: AWS)
- System sensors, components, or the system as a whole, when possible, may be expected to send the identification/verification information to the data repository to access and write to the data repository.
- Once the validation happens at the repository level, the physical systems are approved with write access privileges so the system sensors can periodically transfer measurement data to the repository.
- When the client/end user deploys the digital twin (application), the digital twin first requests the repository to gain read access to the measurement data. The digital twin will be required to send its identification information toward the authorization process.
- Once the repository validates and approves the read access, the digital twin can start accessing the data and activate its processes. These processes could be arithmetic, logical, or transcendental operations in nature.
- External applications such as ML peripheral software to perform detection, classification, forecasting, etc., will access the digital twin’s output. Note that the identification, authentication, and authorization steps pertaining to the external application is not discussed here. The external application may require going through standalone identification, authentication, and authorization steps with the digital twin (application) and potentially the data repository and sensors (based on the need and possibility). This will be required if the external application wants to verify the digital twin’s output and correlate with the input. This can be necessary to mitigate a man-in-the-middle attack.
- Depending on the digital twin’s environmental feasibility, there could also be a verification and validation process between the client/end user and the rest of the environmental components: external application, digital twin, data repository, and system sensors block. Such intricate security features can mitigate data corruption and related cyberattacks. However, this level of verification and validation may result in latencies and be nonfeasible with certain systems. Therefore, security enhancements should be weighed against the cost of implementation prior to designing the digital twin environment.
4. D-Arc: Technology Stack and Usable Approach
- identify software components, communication network parameters, and data requirements to develop a DTM and perform replicable static and dynamic analysis on the DTM;
- develop data pipelines between the DTM and external software to forecast failures, detect anomalies, etc.; and
- manage, enhance, and patch the DTM without causing irreparable downstream impacts.
4.1. D-Arc Technology Stack
- High-fidelity modeling of the underlying physical processes: Tools such as Modelica can be used to perform simulations of the processes that will be suitable for offline analytics, long-term forecasting, and planning.
- Data-driven modeling and approximation with simplified mathematics and physics: Tools and libraries such as PyTorch or TensorFlow can be used for real-time applications such as short-term forecasting, fault detection, and control.
- Interconnection of high-fidelity emulators with data-driven methods: This hybrid approach depends on domain-specific applications. Emerging ML concepts can be used in future adoptions of D-Arc to develop DTMs for any industrial control system (ICS) or electromechanical system.
- 1.
- The physical dimension corresponds to the infrastructure and physical systems/devices. This also includes environmental and operational entities such as personnel or personnel interactions with the physical system, and built-in and external data acquisition systems such as sensors and actuators. Following are the two layers in the physical dimension:
- (a)
- The infrastructure layer pertains to physical systems: their subsystems and associated processes, interconnections between the systems (such as communications), and other system dependencies. The components that fall into this layer are the built-in sensors (pressure sensor, vibration monitoring sensor, etc.), external and environment dependencies, upstream and downstream system components and data, personnel/operators, operational parameters, and other physical operational technology/ICS resources needed for the digital twin design. The elements of this layer are the critical aspects of the digital twin: inaccuracies, inconsistencies, lack of trust, and visibility gaps at the hardware electromechanical system level that result in digital twins that are incapable of producing tangible outcomes.
- (b)
- The peripheral layer includes third-party, external, and peripheral data acquisition systems (such as Cymbiote, Volttron, SerialTap) that can be used to procure system-wide, network-wide, and environmental data that are otherwise impossible to gain by only relying on the components from the infrastructure layer. Depending on data requirements and gaps, use of this layer may be optional, and external interfacing for data acquisition may not be needed if sufficient observability is acquired from the infrastructure layer.
- 2.
- The digital dimension corresponds to the sequential processes that will lead to efficient digital twins and their ability to interface with external user applications, such as a ML failure forecasting system, artificial intelligence (AI)-based anomaly detection system, etc. The digital dimension layers can be established in cloud infrastructure or on-premises servers. This dimension is categorized into three layers:
- (a)
- The communication layer facilitates the flow of needed information between the physical and digital dimensions. This layer corresponds to the needed network systems and protocols that will allow the transfer of data and information from the physical dimension to the digital dimension (and vice-versa). Protocol examples may include Ethernet-based, TCP-IP, UDP, and serial in combination of common ICS protocols (e.g., OPC, Modbus, DNP3, IEC 61850, CIP).
- (b)
- The model layer pertains to the process of digital twin establishment and data ingestion from the physical systems to feed into the digital twins. Furthermore, data analysis and visualization are integral to evaluate the effectiveness of DTMs. Finally, preliminary signature extraction and inferencing intelligence from the collected data using logical filters are also part of this layer; this is critical to ensure that necessary feedback loops are in place to improve DTMs. The following functions are part of this layer: (1) DTMs (e.g., model library); (2) digital design transformation (e.g., information models, software needed for digital model transformations and mathematical functions), which is necessary for accurate digital representation of the physical system with provisions for expected/required inputs and outputs, and includes accurately capturing the control logic and physics-based mathematical models; (3) signature extraction and intelligence inference; (4) data visualization; and (5) digital twin system analysis by coupling the data aggregation with the DTMs developed. Digital twin evaluation to compare against the physical systems begins in this layer. The functional DTM can be established to work in two or more modes, in parallel to the physical system or independent of the physical system.
- (c)
- The output layer includes the testing and validation processes. This layer provides DTM logs and postprocessing analysis to ensure expected behavior, and modules to perform static and dynamic testing to evaluate its efficacy under extreme boundary conditions. These conditions or edge cases will include operating the digital twin in conditions that approach a failure or alarm while still functioning within the bounds of operational acceptance.
- (d)
- The application layer will connect DTMs with AI/ML detection/forecast, graphical user interfaces, etc. The application programming interfaces (APIs) can be open-source and vendor-agnostic or proprietary. Systems or modules in this layer will use the digital twin to perform failure forecasting, anomaly detection, etc.
- (e)
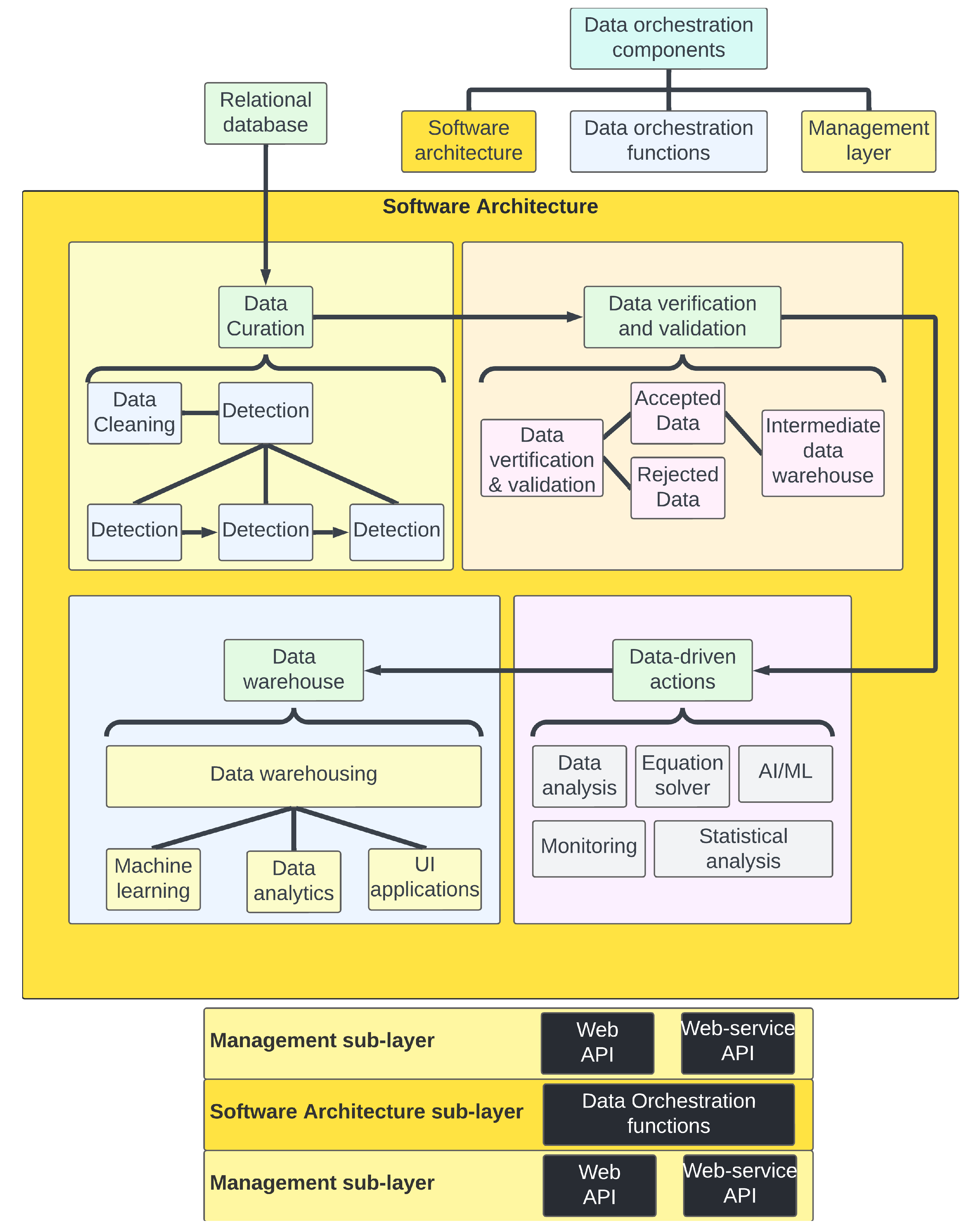
- The data orchestration layer is a vertical layer that spans across the entire digital dimension. In other words, data orchestration and related processes are underlying backend infrastructure for a well-functioning digital twin platform or ecosystem. The functions of this layer include (1) data preparation, (2) corruption-free data aggregation within acceptable error thresholds, (3) data verification and validation, (4) data analysis, and (5) data-driven actions. The following subsection provides an in-depth analysis of the data orchestration layer.
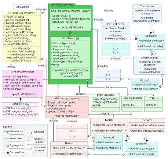
4.2. System and Network Information Flow per D-Arc
- The top row of the rectangular boxes represents the building block name.
- The middle row of the rectangular boxes represents attributes and potential data types. This representation follows <attribute: datatype> (e.g., System ID: string).
- The bottom half of the rectangular boxes represents methods otherwise known as operations. In the diagrams, one operation is defined per line.
4.3. Use of D-Arc Technology Stack
- Design and development: The first phase of DTM development spans across the infrastructure, peripheral, communication, and DTM D-Arc layers. This phase involves identifying system components, data, communication systems, and sensors to address data gaps (note that the data gaps may vary for different right-sized archetype models that can be designed). Furthermore, key differences regarding calibrated data versus uncalibrated data should be considered. This phase pertains to aggregating machine data, human factors data, operational data, and environmental data using built-in and peripheral sensors (e.g., Cymbiote and SerialTap). This phase also corresponds to converting the analog outputs from the system to digital form to feed into the DTM using systems such as VOLTTRON and SerialTap.
- Build and intelligence extraction: This phase spans across D-Arc’s integration and process layers and corresponds to model and output layers. This phase is largely focused on the DTM development process. Connected equipment operations, system operations, and system processes will be part of the digital twin. In this phase, data from the previous phase will be used by the DTM to run its processes.
- Verification, validation, and testing: This phase spans across D-Arc’s model and output layers. DTMs from the model library will be simulated through test cases to evaluate behavior under anomalous and data-constrained conditions (“what ifs”). Using those tests, behavioral accuracy of the DTMs will be evaluated and error rate, operating boundaries based on available data, minimum and maximum data needs, etc. will be determined. DTM outputs will be compared against physical system outputs to evaluate the performance and accuracy of the DTM and to optimize it.
- Delivery, deployment, and field analysis: This phase spans across D-Arc’s output and application layers. AI/ML forecasting, detection, prediction systems, etc. will be part of this layer. Data output from the DTM will be fed into AI/ML software. Testing and verification procedures from the previous phase will be used to perform boundary testing on the AI/ML software. Integrated testing between the previous and current phase will involve development of estimation or approximation software systems to fill the data gaps and attempt to fulfill the data requirements.
- Step 1: Initially, a proof-of-concept quasi-DTM of a physical system/subsystem should be developed. The model is referred to as “quasi” because the model, in the current initial state, can only involve mathematical and physics-driven process approximations bounded to the simulation engine instead of an accurate digital replica of a physical system in production.
- Step 2: Data generated in the simulation engine can be used to drive the quasi-DTM. Data generation and availability are categorized as “from system” and “from peripheral sensors” as the data feeds into the model. In this process, the quasidigital twin would be simulated with total observability to capture the outputs and should be used as a simulation baseline.
- Step 3: Data availability should be adjusted followed by the simulation of the DTM. The DTM output under varying data consistency conditions should be compared against the baseline to estimate data requirement boundaries (minimum and maximum data required). Parameters such as error rate can be calculated in this step.
- Step 4: Based on the above simulation loop, four or more device classifications can be defined as shown in Figure 10. Data availability and DTM output accuracy are among the leading factors that should be used to determine the class of the physical system. Through this classification, the digital twin architect/designer will be able to determine the “true value” of a digital twin in their environment. Furthermore, they can determine the needed peripheral systems to deploy to improve DTM accuracy based on return on investment. The proposed classification system allows the digital twin architect to understand the limitations and define different archetype frameworks that can be customized. In retrospect,
- (a)
- advanced/latest systems with built-in sensing capabilities fall under class A.
- (b)
- systems with a mix of built-in sensing and the ability to interface with peripheral sensors fall under class B.
- (c)
- older systems with limited built-in sensing and limited ability to interface with peripheral sensors will fall under class C.
- (d)
- legacy systems with least data availability and inability to interface with peripherals will fall under class D.
4.4. Model Accuracy Implications and Considerations
- ⊳
- Value of N to is unchanged for
- ⊳
- Value of N to is at maximum for
- ⊳
- Value of S to is unchanged for
- ⊳
- Value of S to is at maximum for
- ⊳
- Value of Y to is the maximum for
4.5. Cybersecurity Implication and Consideration
- Perform vulnerability analysis and threat modeling on the software systems and models.
- Compute and identify the qualitative and quantitative risks associated with digital twin and peripheral software deployments. Architect the vulnerability and risk mitigations.
- Identify the overall cybersecurity posture of the facility with and without digital twin deployments. Based on the comparative analysis, take necessary measures to minimize the attack surface. For example, use the outcomes of self-assessment tools to drive system- and network-level actions.
- Identify the threat actors or related information that can exploit digital twins (for example, Diamond model and MITE ATT&CK ICS matrix).
- Perform a consequence-based analysis on the twins to identify critical areas of concern. For example, to perform various scenario-based testing and analysis on the twin, and not risk damaging the hardware equivalent, first identify the resilience and security scenarios that could impact the hardware systems, then run those scenarios on the twin. In the process, identify the consequences in a situation where the twin is corrupted. Another critical aspect is to ensure that data at rest, in transit, and in use are secure.
- Ensure the communications/interactions and interoperability between two or more digital twins are consistent with their hardware counterparts. Simplifying protocol-based communications in the digital world will result in missing critical gaps that need to be addressed.
5. Data Orchestration for Digital Twins
6. Digital Twin Use Cases
6.1. Use Case 1: Model Validation and Planning Studies through Parameter Tuning
6.2. Use Case 2: Improving Security through Detection and Forecasting
- Input/output characteristics: These capture the digital and grid interfaces that are used or accessible to the device in question. A DTM should attempt to replicate or at least describe these interactions.
- Digital systems: These may include low-level hardware models or be abstracted in the form of virtual appliances. These systems will typically run firmware or operating systems that dictate their behavior.
- Software components: This includes any piece of software that runs on top of a digital system that can take decisions, process data, and communicate with input/output interfaces. In an ideal DTM, a full replica may be desirable, but if this is not possible, at least up-to-date inventories and vulnerability databases must be maintained.
- Communication paths: These capture the communication topology and can be used to identify topological vulnerabilities (e.g., single points of failure) and entry/exit points (which may be used to deploy an attack).
- Traffic management devices:This includes routers, switches, and any other device that can alter or set a message transversal path.
- Security and monitoring devices: This often includes firewalls but may also include network sniffers and any other systems that help an operator or system to gain visibility.
- Supervisory systems:This may include tools or systems that collect data and perform health evaluations.
6.3. Use Case 3: Grid Resiliency Analysis:
6.4. Use Case 4: Enhance Situational Awareness through Control Room Advisor
6.5. Use Case 5: Increased Behind-the-Meter Visibility and Digital Asset Management Gap Analysis
6.6. Use Case 6: Power System Performance Analysis
7. Comparative Analysis
- Level-1—Predigital Twin: This level involves physics-based simulation without any emphasis on the physical system, supporting applications/GUIs, and machine learning systems. The digital twins that are included in this level would mainly focus on maturing the Model Layer of the D-Arc framework with necessary network connections to the Infrastructure and Peripheral Layers for needed data flows. In terms of D-Arc phases, the modeling process involved in Level-1 digital twins primarily stay within the Design and Development Phase with need-basis emphasis or expansion into the Build & Intelligence Extraction Phase; Verification, Validation, and Testing Phase.
- Level-2—Digital Twin: In addition to physics-based simulation, this level involves thorough understanding and integration with the physical system. Therefore, the digital twins that are included in this level would focus (at least partially) on maturing the Infrastructure, Peripheral, Communication, Model, and Data Orchestration Layers. In terms of D-Arc phases, the modeling process involved in Level-2 digital twins mainly stay within the Design and Development Phase; Build & Intelligence Extraction Phase with need-basis emphasis or expansion into the Verification, Validation, and Testing Phase.
- Level-3—Adaptive Digital Twin: The digital twins in this this level would emphasize everything a Level-2 digital twin would emphasize, as well as fully maturing Data Orchestration, Output Layers and Dashboards/GUIs related components under the Application Layer. In terms of D-Arc phases, the modeling process involved in Level-3 digital twins primarily stay within the Design and Development Phase; Build & Intelligence Extraction Phase; Verification, Validation, and Testing Phase with limited emphasis or expansion into the Delivery, Deployment, and Field Analysis Phase.
- Level-4—Intelligent Digital twins: To achieve the digital twins that are included in this level, elements from all layers of the D-Arc framework should be highly matured (including the design of matured machine learning components). In terms of D-Arc phases, the modeling process involved in Level-4 digital twins would go through all four phases of the D-Arc framework (i.e., a complete end-to-end digital twin).
8. Potential Challenges and Limitations with Digital Twins and D-Arc
- Digital twins could be subject to cyberphysical attacks such as denial of service, false data injection, or network infrastructure attacks leading to man-in-the-middle or adversary-in-the-middle attacks, etc. [43].
- It is not uncommon for energy utilities to have some differences between planning and operational grid models. Moreover, feeder maintenance efforts are always ongoing. In such changing ecosystems, it can be problematic to ensure that the planning and operational models are synchronized in real time. This challenge extends to the digital twin modeling of the grid feeder because it is often a common practice to use planning models or “near-to-real” operational models for simulation and modeling efforts including digital twins.
- Digital twin development and pertinent end-to-end processes would involve large datasets. To ensure (near) real-time synchronization between the digital twins and physical systems, data processing and orchestration, data transfer and handling should happen at a high speed with minimal temporal overhead. This may involve relying on cloud infrastructure or expensive on-premises infrastructure that support extremely low latency and high throughput. In addition to security of the digital twins, it is important to ensure the security of physical systems. Adversaries could compromise a subsystem and laterally move into more critical systems. If the physical infrastructure is compromised, the integrity and usability of the digital twin outputs can be compromised. Furthermore, strict data handling processes should be in place because the exchange of information between the physical systems and the digital twin, including the feeder models, may be deemed as business critical/sensitive information. Therefore, data and model confidentiality are of high importance [45].
- Lack of governance layer: In its current state, D-Arc does not have a mechanism to incorporate governance rules and policies. This will be considered in D-Arc’s expansion efforts.
- Lack of business and social layers: Social/societal implications and correlation to business needs/policies are not defined in D-Arc. These may be nontechnical in nature, but it is vital to build and deploy digital twins that solve specific organizational needs and risks.
- Lack of technology/tool mapping across layers: The current state of D-Arc is technology-agnostic and does not emphasize or recommend a particular open-source or proprietary solution. A potentially useful expansion of D-Arc could map verified existing tools and technologies that can support achieving goals/requirements across each of the D-Arc layers and design phases. The risk associated with addressing the tool mapping limitation is that such mapping lists become outdated quickly.
- Cybersecurity testing: An important next step for D-Arc involves thorough cyberphysical security and cyber and physical resiliency testing using security frameworks such as MITRE ATT&CK. Such an exercise can assist in evaluating the resiliency and security of the framework and respective use cases that leverage the framework. Such an exploration would be followed by a list of security and resiliency mitigations/guidance.
- Granular object modeling for more use cases: The paper highlighted six use case categories and over 55 potential use cases. However, the object modeling processes/templates presented in the paper are only applied to the six broad categories. A useful expansion of this exercise would be to further granularize the object models of the six broad categories by applying the object models to all use cases under these categories. The risk of such an exercise is that it could potentially result in a never-ending exploration because of the constant evolution of digital twin use cases.
9. Conclusions
Author Contributions
Funding
Conflicts of Interest
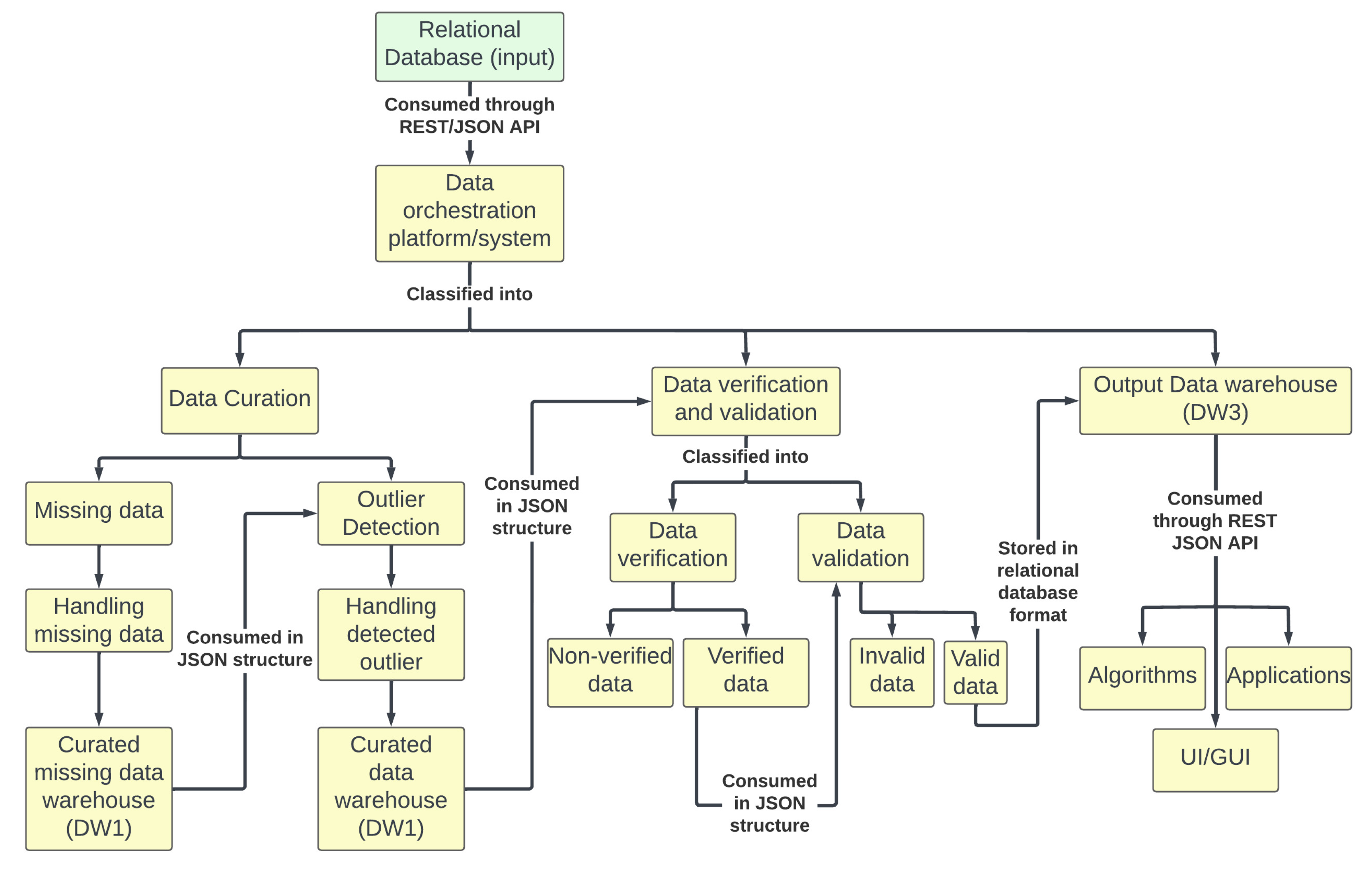
Appendix A. Overview of Data Orchestration Process Flow
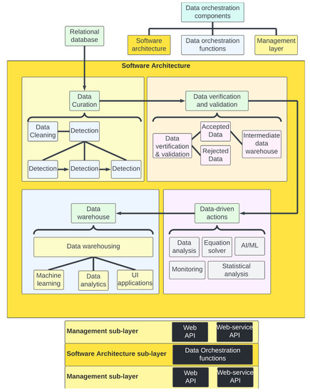
- Data curation handles curating the data for further data orchestration operations. This functional block is further divided into two secondary categories:
- -
- Missing data [48] is defined as unavailable values that would be meaningful if observed. This missing data block could consume data from the relational database in commonly used formats such as JSON, XML, CSV, etc. Once the missing data are detected, they should be treated through appropriate missing data handling mechanisms (see Figure A2) and saved in the curated missing data warehouse in form of commonly used formats such as JSON, XML, CSV, etc.
- -
- Outliers [49] are defined as extreme values that deviate from other data observations, which may imply measurement variability, experimental errors, or a novelty. The outlier detection block consumes data from the curated missing data warehouse in commonly used formats such as JSON, XML, CSV, etc. When the outliers are detected from the curated missing data, they are treated through appropriate outlier handling mechanisms and saved in the curated data warehouse in form of JSON structure.
- Data verification and validation [50] pertain to ensuring that data entered exactly match the original source. The data verification block accepts data from the curated data warehouse in form of JSON structure and then verifies the data through appropriate verification techniques. As an output of the data verification block, the data are divided into two categories: verified and nonverified. Data validation ensures that data entered are sensible and reasonable. The data validation block accepts verified data in form of JSON structure and validates the data through appropriate validation methods.
- Output data warehouse stores curated, verified, and validated data in the form of a relational database for data to be further consumed by the output layers or algorithm layer, application layer, and user interface layer. Data-driven actions have a two-way relationship with the data warehouse. These actions pertain to application layer components where the data are consumed to generate value-added products or artifacts (see the yellow boxes pertaining to ML, data analytics, and user interface applications in Figure A1).

Data Curation
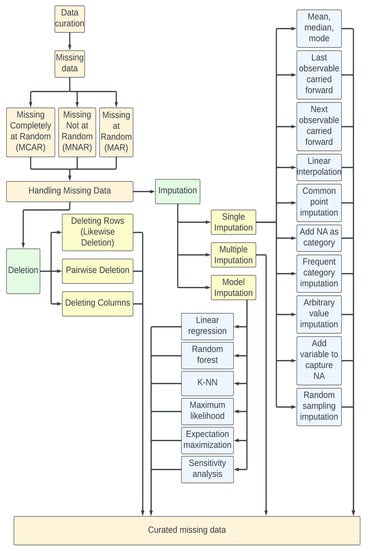
- Missing completely at random (MCAR)—A scenario where missing data has no connection with the completely observed variable (say X) and partly missing variable (say Y). The advantage of data that are MCAR is that the analysis remains unbiased.
- Missing at random (MAR)—A scenario where missing data on a partly missing variable (say Y) has connection to some other completely observed variable (say X) but no connection to the values of variable Y.
- Missing not at random (MNAR)—A scenario where missing of the data is specifically connected to the variable that is missing. When the missing data characters cannot be categorized in either the MCAR or MAR, they fall under the category of MNAR.

- Listwise deletion is when data for a case (row) containing one or more missing values are deleted. This is also called complete-case analysis deletion.
- Pairwise deletion is when only the missing observations of a case are deleted, but not the complete case (row), and then analysis is done based on available observations. This is also called available-case analysis deletion.
- Deleting columns is when too much data are missing for a variable, then the complete variable is deleted from the dataset. This is also called dropping variables.
- Mean, median, and mode is when the missing data are substituted by either the mean value, median value, or mode value of a variable. Mean substitution is a reasonable estimate for a variable with normal distribution. Median substitution is advisable for a variable with skewed distribution. Mode substitution is used when the missing data are replaced by the most frequent value of the variable.
- Last observation carried forward is when the missing value is replaced with the last observed value. It is the most widely used imputation method for time-series data.
- Next observation carried forward is when the missing value is replaced with the first observation after the missing value.
- Linear interpolation is when interpolation is performed between the values before the missing data and the value. Interpolation means adjusting a function to data and using this function to extrapolate the missing data.
- Common-point imputation is when the missing data are replaced by the middle point of the range or the most chosen value. This imputation is like mean value of a variable but more suitable for ordinal values.
- Adding a category to capture NA is when all the missing observations are grouped into a newly created label ‘Missing’, i.e., an added category of a variable. This could be the most widely used missing data imputation for categorical variables.
- Frequent category imputation is when missing values are substituted by most frequent category of the variable. This is applicable to categorical data. This imputation is equivalent to mode imputation.
- Arbitrary value imputation is when all missing values of a variable are substituted with an arbitrary value. Preferably, the arbitrary value should be different from the mean/median/mode values and are typically set by the originator. Some examples of arbitrary values are 0, 999, −999, −1 (if the variable contains only positive values).
- Adding a variable to capture NA is when the importance of missingness needs to be captured by creating an added variable that can only have binary values. The value “0” of the new variable indicates absence of missingness, whereas the value “1” indicates presence of missingness.
- Random sampling imputation is when a random observation is chosen from the pool of available observations to replace the missing values. This imputation is like mean/median imputation because the statistical parameters of the original variable are preserved.
- Linear regression is when existing variables are used to predict, and then the predicted value is substituted as an obtained value. This method avoids modifying the standard deviation or distribution shape of the variable.
- Random forest is suitable for both data missing at random and not missing at random scenarios. This method uses multiple decision trees to estimate missing values and outputs out-of-the-bag imputation error estimates. An important note about random forest is that it works better with large datasets because it has the potential of overfitting in case of small datasets.
- k-NN (k nearest neighbor) is when missing observations are substituted based on the nearest k neighbor, and are determined based on distance measure. When the k neighbors are determined, the missing value is imputed by taking mean/median or mode of known values of the variable with missing values.
- Maximum likelihood is when parameters are estimated using the available data, and then missing data are estimated based on the previous estimated parameters.
- Expectation-maximization consists of the following steps: (1) expectation step is where parameters like variance, covariance, and mean are estimated; (2) regression step is where the previous estimated parameters are used to create a regression equation to predict the missing data; and (3) maximization step is where the previous created regression equations are used to predict the missing data. These three steps are repeated until the system is stable.
- Sensitivity analysis is the study where uncertainty in the output of a model can be mapped to the different uncertainties in the model inputs.
- Univariate outliers are found in a single feature space
- Multivariate outliers are found in n-dimensional space (of n-features)
- Point outliers are single data points appearing far from the rest of the distribution
- Contextual outliers can be noise in data
- Collective outliers can be subsets of novelties in data implying a new phenomenon
- Standard deviation is calculated for a dataset with respect to the mean of the dataset. If an observation is a certain number of standard deviations from the mean, then that observation will be identified as an outlier. The specified number of standard deviations is called the threshold, which is “3” for default [55].
- Boxplots are a graphical representation of numerical data portrayed through their quartiles or quantiles. The boxplots use the concept of the interquartile range (IQR). The IQR is a measure of where majority of the data lie. The IQR is calculated by subtracting the first quartile () from the third quartile () [56]Quartiles are values that divide the data into quarters [57]. The quarters dividing a dataset into quartiles are:
- -
- The lowest 25% of numeric data
- -
- The next lowest 25% of numeric data (up to the median)
- -
- The second highest 25% of numeric data (above the median)
- -
- The highest 25% of numeric data
- DBScan (density-based spatial clustering of applications with noise) clustering is an algorithm focused on finding neighbors by density (MinPts) on an ‘n-dimensional sphere’ with sphere . A cluster is the maximal set of ‘density connected points’ in the feature space. Then, DBScan defines different classes of points:
- -
- Core point is a point if its neighborhood (defined by ) contains at least the same number or more points than MinPts.
- -
- Border point is a point that lies in a cluster and its neighborhood does not contain more points than MinPts but is still ‘density reachable’ by other points in the cluster.
- -
- Outlier is a point that lies in no cluster and is neither ‘density reachable’ nor ‘density connected’ to any other point. This outlier will have its own cluster.
- *
- Density reachable [58]: A point q is density reachable from p with respect to and MinPts if there is a chain of points with , such that is directly density reachable from with respect to and MinPts for all 1 ≤ i ≤ n. Density reachable is not symmetric. Since, q is not a core point, thus, is not directly density reachable from q. Therefore, p is not density reachable from point q.
- *
- Density connected [53]: A point q is density connected to point p with respect to and MinPts if there is a point o such that both p and q are density reachable from o with respect to and MinPts. Density connectivity is symmetric. If point q is density connected to point p, then point p is also density connected to point q.
- Isolation forest uses the basic principle that outliers are few and far from the rest of the observations. The algorithm chooses a feature from the feature space and a random split value ranging between the maximums and minimums to build a tree (training). This is done for each of the observations in the training set. An ensemble tree is built from averaging all the trees in the forest. The algorithm compares an observation against splitting value in a ‘node’ that will have two node children on which further random comparisons will be conducted for prediction. ‘Path length’ is the number of splittings made by the algorithm. Outliers will have shorter path lengths than rest of the observations. An outlier score can be computed for each observation through the following formula:where, = path length of sample x= maximum path length of a binary tree from root to external noden = number of external nodes.Each observation is scored from 0 to 1, where the higher observation score increases the probability of it being an outlier.
- Robust random cut forest is an algorithm used by AWS services to detect an outlier. The algorithm assigns an anomaly score to each observation. Low anomaly score implies the observation is normal, high anomaly score implies the observation possibly being an anomaly. This algorithm works well with high dimensional data, offline data, and realstreaming data.
- Trimming/removing is a technique of discarding the outlier observation from the dataset; however, it may not always be advisable. Some outliers may be natural occurrences and warrant for further investigation, while others might be errors that can be removed upon investigation and confirmation as an error.
- Quantile-based flooring and capping is a technique where outlier values above the 90th percentile are capped while outlier values below the 10th percentile are floored.
- Mean/median imputation is a technique of substituting the outlier observation with the mean/median value of the dataset. However, the mean value may be influenced by the outliers; hence, it is advisable to replace the outliers with the median value of the dataset.

Appendix B. Digital Twin Use Cases in Energy Sector

- 39% of the reviewed use cases (23 out of 59) can be categorized as digital-twin-based studies that correspond to Model Validation and Planning Studies Through Parameter Tuning.
- 27% of the reviewed use cases (16 out of 59) can be categorized as digital-twin-based studies that correspond to Improving Security Through Detection and Forecasting.
- 22% of the reviewed use cases (13 out of 59) can be categorized as digital-twin-based studies that correspond to Power System Performance Analysis.
- 7% of the reviewed use cases (4 out of 59) can be categorized as digital-twin-based studies that correspond to Enhance Situational Awareness through Control Room Advisory.
- 3% of the reviewed use cases (2 out of 59) can be categorized as digital-twin-based studies that correspond to Grid Resiliency Analysis.
- 2% of the reviewed use cases (1 out of 59) can be categorized as digital-twin-based studies that correspond to Asset Management Gap through Visualization.
| Ref. | D-Arc Layer | D-Arc Related Components | Other Factors | |||||||||
|---|---|---|---|---|---|---|---|---|---|---|---|---|
| I | P | C | M | O | A | D | DF | b | OM | UB | Observations and Rating Justification | |
| [60] | (X) | (P) | (-) | (P) | (-) | (P) | (-) | (-) | (-) | (-) | (P) | The framework is custom developed for the state estimation related use case defined in the paper. Although it is straightforward to use the framework outside the scope of the paper, the applicability will be limited to use cases that are highly like the paper’s use case. Architecture layer abstraction is limited, and lack of object modeling makes reusability nearly impossible across use cases. |
| [61] | (X) | (X) | (-) | (X) | (-) | (X) | (-) | (X) | (-) | (P) | (X) | The framework is defined to be broad, and it can be used across a wide range of use cases. However, the use may only be limited to early ideation phase due to lack of thorough data orchestration processes. The paper alludes to object modeling, but it is extremely limited and cannot fit other use cases within the defined object model or similar models. |
| [62] | (P) | (P) | (-) | (P) | (-) | (P) | (-) | (-) | (-) | (-) | (P) | The framework and modeling may be categorized as a granular simulation as opposed to a true digital twin. System-level subcomponent dependencies and pertinent physics is defined in a simplified manner, which in turn significantly simplifies the model. The framework does not define sensor connections to the model that pushes the method far from a true digital twin. Many layers and pertinent components are not discussed. Data modeling and process flow modeling is not defined; therefore, it is nontrivial to reuse the framework outside the paper. |
| [63] | (-) | (-) | (-) | (P) | (-) | (-) | (-) | (-) | (-) | (-) | (-) | The paper presents a high-level framework on correlating business requirements with digital twins. However, the framework does not present the needed technical depth across physical and digital dimensions to use it for use cases. |
| [64] | (-) | (P) | (P) | (P) | (P) | (-) | (-) | (-) | (-) | (-) | (P) | The framework presented in the paper is a method of outlining the technologies that are useful for digital twin development. The paper briefly mentions components of various layers, but it does not analyze the interactions between the various subcomponents. Therefore, the presented framework is primarily illustrative and may not be usable for granular use case architecture and design. |
| [65] | (X) | (X) | (X) | (P) | (P) | (X) | (X) | (-) | (-) | (P) | (X) | The paper presents a detailed framework with emphasis on information modeling, pertinent ontology structure, and concepts. The paper discusses the interactions through sequence diagrams and information flow definitions. The paper has limited emphasis on the digital twin modeling layer and does not define the feedback model between physical and digital dimensions. The framework can potentially be used outside the scope of the paper but customized expansion in the infrastructure and peripheral layers, model layer, and data feedback mechanisms is needed. |
| [66] | (P) | (-) | (-) | (X) | (-) | (X) | (-) | (X) | (-) | (-) | (P) | The paper presents a use-case-based digital twins architecture with heavy emphasis on using the data for model development and pertinent applications. The framework does not provide data and information modeling and related process flows. Therefore, the architecture may only be reusable in similar use cases in a similar experiment setting as defined in the paper. |
| [67] | (X) | (P) | (-) | (P) | (X) | (X) | (-) | (X) | (-) | (-) | (P) | The paper presents a detailed framework that can be potentially reused for various use cases. The paper, however, does not provide insights into data handling processes, information flows, and communication network interconnections between the physical and digital dimensions. Therefore, reusability of the presented framework could surface consistency gaps across its use in the use cases. |
| [68] | (P) | (X) | (X) | (X) | (P) | (P) | (-) | (X) | (-) | (-) | (P) | The framework presents a detailed and highly reusable framework focused largely on digital twin model development and pertinent tools with minimal emphasis on handling physical dimension and data orchestration processes. The paper does not present object modeling processes to easily reuse the presented framework and pertinent processes. |
| [43] | (P) | (-) | (P) | (X) | (-) | (X) | (-) | (-) | (-) | (-) | (P) | The framework is depicted at a broad level; therefore, many layers and pertinent components are missing. The framework gives the general idea of digital twins but does not provide needed technical and engineering details to reuse it for use cases outside the paper. |
| [69] | (P) | (X) | (-) | (X) | (-) | (X) | (-) | (P) | (-) | (-) | (X) | The framework discusses detailed interactions between the physical and digital dimensions, including the modeling approaches needed for accurate digital twin design. The framework does not provide engineering details around communication infrastructure and pertinent processes, the application layer components, and information models to reuse the framework at scale. |
| [70] | (P) | (-) | (-) | (P) | (-) | (X) | (P) | (-) | (-) | (-) | (-) | The paper presents a model for digital twin development in the nuclear energy sector. However, the presented model may not be categorized as a general framework that applies to a wide range of use cases. |
| [71] | (-) | (-) | (-) | (P) | (-) | (-) | (-) | (P) | (-) | (-) | (-) | The framework combines engineering and social aspects of the digital twin design process. However, it does not present the core engineering aspects that are necessary to depict for a digital twin design. |
| [72] | (X) | (X) | (-) | (X) | (-) | (-) | (-) | (X) | (-) | (-) | (X) | The comprehensive framework presents a hierarchical set of relationships between the physical and digital dimension components. The framework can be used beyond the presented use case for early-stage experiments. Lack of thorough analysis on the network protocol models, relationship definition to the application layer components, and data and information models potentially limits the framework’s use in large scale near-production digital twins. |
| [45] | (X) | (X) | (P) | (X) | (-) | (X) | (X) | (P) | (-) | (-) | (X) | Across all frameworks reviewed, this is the most detailed framework with a good balance between the technical depth in physical and digital dimension. Given its comprehensive nature, the framework can be used outside the presented use case. The framework, however, has limited emphasis on the communication and network infrastructure and pertinent protocols and processes, information, and object modeling. Therefore, reapplicability of the framework across use cases in a comparable fashion can prove difficult. |
| [73] | (P) | (-) | (P) | (P) | (-) | (P) | (-) | (-) | (-) | (-) | (-) | The paper presents a use-case-driven architecture that may be categorized as a model and not as a framework. It is customized to the presented use case and defined at a high level. Therefore, lack of granular relationship definitions makes it complex to use for use cases out of the scope of the paper. |
| [74] | (X) | (X) | (P) | (X) | (-) | (P) | (P) | (-) | (-) | (P) | (P) | This paper presents a highly granular use-case-driven digital twins model architecture that can potentially derive a generic framework that can be used outside the scope of the paper’s use case. The paper does not present such generic framework, and therefore its applicability in use cases outside the paper may be limited. The process behind the hierarchical physical-driven modeling process depicted in the paper is well presented and can be followed for other use cases. |
| [75] | (P) | (P) | (P) | (P) | (-) | (-) | (P) | (-) | (-) | (-) | (P) | The paper presents a highly customized, use-case-driven architecture that could be used as a generic framework for similar applications. The framework does not cover a broad range of communication parameters, information, and data model processes, which potentially limits its usability outside the scope of the paper. |
| D-Arc | (X) | (X) | (X) | (X) | (X) | (X) | (X) | (X) | (X) | (X) | (X) | Thorough analysis of the above frameworks, architectures, and models validated the need of D-Arc or similar open architecture framework that is agnostic to use cases. Such a framework is necessary to architect, develop, test, compare, and scale digital twin use cases across a multitude of research teams. Furthermore, the data and information modeling processes defined in relation to D-Arc illustrates a detailed roadmap of digital twin development and layer-to-layer interactions. |
| Ref. | Use Cases Discussed |
|---|---|
| [60] |
|
| [61] |
|
| [62] |
|
| [67] |
|
| [87] |
|
| [91] |
|
| [43] |
|
| [43] |
|
| [94] |
|
| [95] |
|
| [69] |
|
| |
| Related observations: The paper discusses the following tools for physics-based dynamic system modeling: IDAES (Institute for the Design of Advanced Energy Systems)[111] that uses Python’s Pyomo package for optimization, Generalized Addictive Models (GAMs) for system input-output analysis, and multistage Vector Autoregressive Model (VAR). The paper also emphasizes that, in addition to system-level data, peripheral/environmental sensors such as temperature, vibration, pressure, and accelerometers are useful in a power system’s subsystem modeling. Note that [69] provides a comprehensive list of 50+ use cases across various sectors. The below list is a summary of energy and power related use cases in the context of grid operation. | |
| [68] |
|
| Symbol | Description |
|---|---|
| |
| |
| |
| |
| |
| |
| |
| |
| |
| |
| |
| |
|
Appendix C. Extended UML Diagrams









References
- Ghobakhloo, M. Industry 4.0, digitization, and opportunities for sustainability. J. Clean. Prod. 2020, 252, 119869. [Google Scholar] [CrossRef]
- Tao, F.; Zhang, M.; Cheng, J.; Qi, Q. Digital twin workshop: A new paradigm for future workshop. Comput. Integr. Manuf. Syst. 2017, 23, 1–9. Available online: http://www.cims-journal.cn/EN/10.13196/j.cims.2017.01.001 (accessed on 9 May 2023).
- Tao, F.; Zhang, H.; Liu, A.; Nee, A.Y.C. Digital Twin in Industry: State-of-the-Art. IEEE Trans. Ind. Inform. 2019, 15, 2405–2415. [Google Scholar] [CrossRef]
- Howard, D.A.; Ma, Z.; Jørgensen, B.N. Digital twin framework for energy efficient greenhouse industry 4.0. In Proceedings of the Ambient Intelligence–Software and Applications: 11th International Symposium on Ambient Intelligence, L’Aquila, Italy, 17–19 June 2020; Springer: Berlin/Heidelberg, Germany, 2021; pp. 293–297. [Google Scholar]
- Glaessgen, E.; Stargel, D. The Digital Twin Paradigm for Future NASA and U.S. Air Force Vehicles. In Proceedings of the 53rd AIAA/ASME/ASCE/AHS/ASC Structures, Structural Dynamics and Materials Conference, Honolulu, HI, USA, 23–26 April 2012. [Google Scholar] [CrossRef]
- Spinti, J.P.; Smith, P.J.; Smith, S.T. Atikokan Digital Twin: Machine learning in a biomass energy system. Appl. Energy 2022, 310, 118436. [Google Scholar] [CrossRef]
- Grieves, M. Digital Twin: Manufacturing Excellence through Virtual Factory Replication. 2014. Available online: https://www.3ds.com/fileadmin/PRODUCTS-SERVICES/DELMIA/PDF/Whitepaper/DELMIA-APRISO-Digital-Twin-Whitepaper.pdf (accessed on 1 May 2023).
- US Congress. H.R.3684—Infrastructure Investment and Jobs Act; US Congress: Washington, DC, USA, 2021.
- Qi, Q.; Tao, F. Digital Twin and Big Data Towards Smart Manufacturing and Industry 4.0: 360 Degree Comparison. IEEE Access 2018, 6, 3585–3593. [Google Scholar] [CrossRef]
- Fuller, A.; Fan, Z.; Day, C.; Barlow, C. Digital Twin: Enabling Technologies, Challenges and Open Research. IEEE Access 2020, 8, 108952–108971. [Google Scholar] [CrossRef]
- Rice, T.; Seppala, G.; Edgar, T.W.; Cain, D.; Choi, E. Fused Sensor Analysis and Advanced Control of Industrial Field Devices for Security: Cymbiote Multi-Source Sensor Fusion Platform. In Proceedings of the NCS ’19: Northwest Cybersecurity Symposium, Richland, WA, USA, 8–10 April 2019. [Google Scholar] [CrossRef]
- Pacific Northwest National Laboratory. Volttron. Available online: https://volttron.org/ (accessed on 1 May 2023).
- Pacific Northwest National Laboratory. A Triple-Threat Against Cyberthreats. Available online: https://www.pnnl.gov/news/release.aspx?id=4484 (accessed on 1 May 2023).
- EnergyPlus. Available online: https://energyplus.net/ (accessed on 1 May 2023).
- The Modelica Association. Available online: https://modelica.org/ (accessed on 1 May 2023).
- Drgona, J.; Tuor, A.; Vrabie, D. Learning Constrained Adaptive Differentiable Predictive Control Policies with Guarantees. arXiv 2020, arXiv:2004.11184. [Google Scholar]
- Mahapatra, K.; Sebastian-Cardenas, D.J.; Gourisetti, S.N.G.; Brien, J.G.; Ogle, J.P. Novel Data Driven Noise Emulation Framework using Deep Neural Network for Generating Synthetic PMU Measurements. In Proceedings of the 2021 Resilience Week (RWS), Salt Lake City, UT, USA, 18–21 October 2021; pp. 1–9. [Google Scholar] [CrossRef]
- Electric, G. Digital Ghost: Real-Time, Active Cyber Defense. Available online: https://www.ge.com/research/offering/digital-ghost-real-time-active-cyber-defense/ (accessed on 1 May 2023).
- Herrera, E.; Harclerode, C.; Krivonosova, S.; Edwards, S. Layers of Analytics and No-Code Operational Digital Twins with the PI System. OSIsoft. 2020. Available online: https://vertix.pe/wp-content/uploads/2022/09/Pi-and-Seeq-Better-Together-Global-Webinar.pdf (accessed on 1 May 2023).
- O’Conor, C. Introduction to Digital Twin: Simple, But Detailed; IBM: Armonk, NY, USA, 2014. [Google Scholar]
- NESCOR. Analysis of Selected Electric Sector High Risk Failure Scenarios—Version 2; National Electric Sector Cybersecurity Organization Resource: West Springfield, MA, USA, 2015.
- Samimi, M.H.; Ilkhechi, H.D. Survey of different sensors employed for the power transformer monitoring. Iet Sci. Meas. Technol. 2020, 14, 1–8. [Google Scholar] [CrossRef]
- Cognite. Available online: https://www.cognite.com/en/product/applications/cognite (accessed on 1 May 2023).
- Services, A.W. Digital Twins on AWS: Unlocking Business Value and Outcomes. Available online: https://aws.amazon.com/blogs/iot/digital-twins-on-aws-unlocking-business-value-and-outcomes/ (accessed on 1 May 2023).
- Microsoft Corporation. Azure Digital Twins. Available online: https://azure.microsoft.com/en-us/services/digital-twins/ (accessed on 1 May 2023).
- Autodesk. Digital Twins in Construction, Engineering & Architecture. Available online: https://www.autodesk.com/solutions/digital-twin/architecture-engineering-construction (accessed on 1 May 2023).
- Siemens Corporation. Next-Generation Modelling Tools across the Process Lifecycle. Available online: https://www.psenterprise.com/products/gproms/ (accessed on 1 May 2023).
- Hearn, M.; Rix, S. Cybersecurity Considerations for Digital Twin Implementations. Ind. Internet Consort. J. Innov. 2020. Available online: https://www.iiconsortium.org/news-pdf/joi-articles/2019-November-JoI-Cybersecurity-Considerations-for-Digital-Twin-Implementations.pdf (accessed on 1 May 2023).
- Mangabo, O. 6 Web Backend Security Risks to Consider in Development; GeekFlare: London, UK, 2020. [Google Scholar]
- Shao, G. Use Case Scenarios for Digital Twin Implementation Based on ISO 23247; National Institute of Standard and Technology (NIST): Gaithersburg, MD, USA, 2021.
- Voas, J.; Mell, P.; Piroumian, V. Considerations for Digital Twin 18 Technology and Emerging Standard; National Institute of Standard and Technology (NIST): Gaithersburg, MD, USA, 2021.
- Staff, O. What Is Data Orchestration? Databricks: San Francisco, CA, USA, 2019. [Google Scholar]
- Oracle. What Is a Data Warehouse? Available online: https://www.oracle.com/database/what-is-a-data-warehouse (accessed on 1 May 2023).
- Kosterev, D.N.; Taylor, C.W.; Mittelstadt, W.A. Model validation for the 10 August 1996 WSCC system outage. IEEE Trans. Power Syst. 1999, 14, 967–979. [Google Scholar] [CrossRef]
- Tuffner, F.; Fuller, J. Power Flow User Guide. 2009. Available online: http://gridlab-d.shoutwiki.com/wiki/PowerFlowUserGuide (accessed on 1 May 2023).
- Dugan, R.C.; Montenegro, D. Reference Guide: The Open Distribution System Simulator; EPRI: Washington, DC, USA, 2013. [Google Scholar]
- Center, L.E. Alternative Transients Program (ATP): Rule Book; EMTP: Montreal, QC, Canada, 1992. [Google Scholar]
- Keiter, E.R.; Mei, T.; Russo, T.V.; Rankin, E.L.; Schiek, R.L.; Thornquist, H.K.; Verley, J.C.; Fixel, D.A.; Coffey, T.S.; Pawlowski, R.P.; et al. Xyce Parallel Electronic Simulator: Users’ Guide; Technical Report; Sandia National Laboratories (SNL): Albuquerque, NM, USA; Livermore, CA, USA, 2012.
- Yan, M.; Gan, W.; Zhou, Y.; Wen, J.; Yao, W. Projection method for blockchain-enabled non-iterative decentralized management in integrated natural gas-electric systems and its application in digital twin modelling. Appl. Energy 2022, 311, 118645. [Google Scholar] [CrossRef]
- Gimon, E.; Fellow, S. Lessons from the Texas Big Freeze; Energy Innovation: San Francisco, CA, USA, 2021. [Google Scholar]
- Kaur, D. Singapore Cloned to Be World’s Largest Digital Twin Country. Available online: https://techwireasia.com/2022/06/singapore-cloned-to-be-worlds-largest-digital-twin-country/ (accessed on 1 May 2023).
- You, M.; Wang, Q.; Sun, H.; Castro, I.; Jiang, J. Digital twins based day-ahead integrated energy system scheduling under load and renewable energy uncertainties. Appl. Energy 2022, 305, 117899. [Google Scholar] [CrossRef]
- Danilczyk, W.; Sun, Y.; He, H. ANGEL: An Intelligent Digital Twin Framework for Microgrid Security. In Proceedings of the 2019 North American Power Symposium (NAPS), Wichita, KS, USA, 13–15 October 2019; pp. 1–6. [Google Scholar] [CrossRef]
- Madni, A.M.; Madni, C.C.; Lucero, S.D. Leveraging Digital Twin Technology in Model-Based Systems Engineering. Systems 2019, 7, 7. [Google Scholar] [CrossRef]
- Sifat, M.M.H.; Choudhury, S.M.; Das, S.K.; Ahamed, M.H.; Muyeen, S.; Hasan, M.M.; Ali, M.F.; Tasneem, Z.; Islam, M.M.; Islam, M.R.; et al. Towards electric digital twin grid: Technology and framework review. Energy AI 2023, 11, 100213. [Google Scholar] [CrossRef]
- Willige, A. Digital Twins: What Are They and Why Do They Matter? DAVOS. 2022. Available online: https://www.weforum.org/agenda/2022/05/digital-twin-technology-virtual-model-tech-for-good/ (accessed on 1 May 2023).
- Liliendahl, H.G. 4 Concepts in the Gartner Hype Cycle for Digital Business Capabilities That Will Shape MDM. Available online: https://liliendahl.com/2022/02/09/4-concepts-in-the-gartner-hype-cycle-for-digital-business-capabilities-that-will-shape-mdm/ (accessed on 1 May 2023).
- Roy, B. All About Missing Data Handling. TowardsData-Science. 2019. Available online: https://towardsdatascience.com/all-about-missing-data-handling-b94b8b5d2184?gi=bf145006f41f (accessed on 1 May 2023).
- Trotta, F. How To Detect Outliers in a Data Science Project. TowardsDataScience. 2022. Available online: https://towardsdatascience.com/how-to-detect-outliers-in-a-data-science-project-17f39653fb17 (accessed on 1 May 2023).
- Bitesize, G.B. Data Validation and Verification. Available online: https://www.bbc.co.uk/bitesize/guides/zdvrd2p/revision/1 (accessed on 1 May 2023).
- Swalin, A. How to Handle Missing Data. TowardsDataScience. 2018. Available online: https://towardsdatascience.com/how-to-handle-missing-data-8646b18db0d4 (accessed on 1 May 2023).
- Jakobsen, J.C.; Gluud, C.; Wetterslev, J.; Winkel, P. When and how should multiple imputation be used for handling missing data in randomised clinical trials—A practical guide with flowcharts. BMC Med. Res. Methodol. 2017, 17, 162. [Google Scholar] [CrossRef]
- Mishra, P. 5 Outlier Detection Techniques that every “Data Enthusiast” Must Know. TowardsDataScience. 2018. Available online: https://towardsdatascience.com/5-outlier-detection-methods-that-every-data-enthusiast-must-know-f917bf439210 (accessed on 1 May 2023).
- Taylor, M. Top Five Methods to Identify Outliers in Data. Available online: https://medium.com/swlh/top-five-methods-to-identify-outliers-in-data-2777a87dd7fe (accessed on 1 May 2023).
- Oracle. Outlier Detection Method. Available online: https://docs.oracle.com/cd/E17236_01/epm.1112/cb_statistical/frameset/ (accessed on 1 May 2023).
- Interquartile Range (IQR): What It Is and How to Find It. Available online: https://www.statisticshowto.com/probability-and-statistics/interquartile-range/ (accessed on 1 May 2023).
- What are Quartile. Available online: https://www.statisticshowto.com/what-are-quartiles (accessed on 1 May 2023).
- ML DBSCAN Reachability and Connectivity. Available online: https://www.geeksforgeeks.org/ml-dbscan-reachability-and-connectivity (accessed on 1 May 2023).
- Bonthu, H. Detecting and Treating Outliers|Treating the Odd One Out! Available online: https://www.analyticsvidhya.com/blog/2021/05/detecting-and-treating-outliers-treating-the-odd-one-out/ (accessed on 1 May 2023).
- Zhou, M.; Yan, J.; Feng, D. Digital twin framework and its application to power grid online analysis. CSEE J. Power Energy Syst. 2019, 5, 391–398. [Google Scholar] [CrossRef]
- Pan, H.; Dou, Z.; Cai, Y.; Li, W.; Lei, X.; Han, D. Digital Twin and Its Application in Power System. In Proceedings of the 2020 5th International Conference on Power and Renewable Energy (ICPRE), Shanghai, China, 12–14 September 2020; pp. 21–26. [Google Scholar] [CrossRef]
- Baboli, P.T.; Babazadeh, D.; Kumara Bowatte, D.R. Measurement-based Modeling of Smart Grid Dynamics: A Digital Twin Approach. In Proceedings of the 2020 10th Smart Grid Conference (SGC), Kashan, Iran, 16–17 December 2020; pp. 1–6. [Google Scholar] [CrossRef]
- Yu, W.; Patros, P.; Young, B.; Klinac, E.; Walmsley, T.G. Energy digital twin technology for industrial energy management: Classification, challenges and future. Renew. Sustain. Energy Rev. 2022, 161, 112407. [Google Scholar] [CrossRef]
- Liu, M.; Fang, S.; Dong, H.; Xu, C. Review of digital twin about concepts, technologies, and industrial applications. J. Manuf. Syst. 2021, 58, 346–361. [Google Scholar] [CrossRef]
- Steindl, G.; Stagl, M.; Kasper, L.; Kastner, W.; Hofmann, R. Generic Digital Twin Architecture for Industrial Energy Systems. Appl. Sci. 2020, 10, 8903. [Google Scholar] [CrossRef]
- Huang, J.; Zhao, L.; Wei, F.; Cao, B. The Application of Digital Twin on Power Industry. IOP Conf. Ser. Earth Environ. Sci. 2021, 647, 012015. [Google Scholar] [CrossRef]
- Palensky, P.; Cvetkovic, M.; Gusain, D.; Joseph, A. Digital twins and their use in future power systems [version 2; peer review: 2 approved]. Digit. Twin 2022, 1, 4. [Google Scholar] [CrossRef]
- He, X.; Ai, Q.; Qiu, R.C.; Zhang, D. Preliminary Exploration on Digital Twin for Power Systems: Challenges, Framework, and Applications. arXiv 2019, arXiv:1909.06977. [Google Scholar] [CrossRef]
- Sleiti, A.K.; Kapat, J.S.; Vesely, L. Digital twin in energy industry: Proposed robust digital twin for power plant and other complex capital-intensive large engineering systems. Energy Rep. 2022, 8, 3704–3726. [Google Scholar] [CrossRef]
- Patterson, E.A.; Taylor, R.J.; Bankhead, M. A framework for an integrated nuclear digital environment. Prog. Nucl. Energy 2016, 87, 97–103. [Google Scholar] [CrossRef]
- Okita, T.; Kawabata, T.; Murayama, H.; Nishino, N.; Aichi, M. A new concept of digital twin of artifact systems: Synthesizing monitoring/inspections, physical/numerical models, and social system models. Procedia CIRP 2019, 79, 667–672. [Google Scholar] [CrossRef]
- Barenji, A.V.; Liu, X.; Guo, H.; Li, Z. A digital twin-driven approach towards smart manufacturing: Reduced energy consumption for a robotic cell. Int. J. Comput. Integr. Manuf. 2021, 34, 844–859. [Google Scholar] [CrossRef]
- Qian, C.; Liu, X.; Ripley, C.; Qian, M.; Liang, F.; Yu, W. Digital Twin—Cyber Replica of Physical Things: Architecture, Applications and Future Research Directions. Future Internet 2022, 14, 64. [Google Scholar] [CrossRef]
- Saad, A.; Faddel, S.; Mohammed, O. IoT-Based Digital Twin for Energy Cyber-Physical Systems: Design and Implementation. Energies 2020, 13, 4762. [Google Scholar] [CrossRef]
- Atalay, M.; Angin, P. A Digital Twins Approach to Smart Grid Security Testing and Standardization. In Proceedings of the 2020 IEEE International Workshop on Metrology for Industry 4.0 & IoT, Roma, Italy, 3–5 June 2020; pp. 435–440. [Google Scholar] [CrossRef]
- Jain, P.; Poon, J.; Singh, J.P.; Spanos, C.; Sanders, S.R.; Panda, S.K. A Digital Twin Approach for Fault Diagnosis in Distributed Photovoltaic Systems. IEEE Trans. Power Electron. 2020, 35, 940–956. [Google Scholar] [CrossRef]
- Wu, F.; Moslehi, K.; Bose, A. Power System Control Centers: Past, Present, and Future. Proc. IEEE 2005, 93, 1890–1908. [Google Scholar] [CrossRef]
- Joseph, A.; Cvetković, M.; Palensky, P. Prediction of Short-Term Voltage Instability Using a Digital Faster than Real-Time Replica. In Proceedings of the IECON 2018—44th Annual Conference of the IEEE Industrial Electronics Society, Washington, DC, USA, 21–23 October 2018; pp. 3582–3587. [Google Scholar] [CrossRef]
- Assante, D.; Caforio, A.; Flamini, M.; Romano, E. Smart Education in the context of Industry 4.0. In Proceedings of the 2019 IEEE Global Engineering Education Conference (EDUCON), Dubai, United Arab Emirates, 8–11 April 2019; pp. 1140–1145. [Google Scholar] [CrossRef]
- Dagle, J. Postmortem analysis of power grid blackouts—The role of measurement systems. IEEE Power Energy Mag. 2006, 4, 30–35. [Google Scholar] [CrossRef]
- Liu, Z.; Meyendorf, N.; Mrad, N. The role of data fusion in predictive maintenance using digital twin. AIP Conf. Proc. 2018, 1949, 020023. [Google Scholar] [CrossRef]
- Fathy, Y.; Jaber, M.; Nadeem, Z. Digital Twin-Driven Decision Making and Planning for Energy Consumption. J. Sens. Actuator Netw. 2021, 10, 37. [Google Scholar] [CrossRef]
- Jiang, Z.; Lv, H.; Li, Y.; Guo, Y. A novel application architecture of digital twin in smart grid. J. Ambient. Intell. Humaniz. Comput. 2022, 13, 3819–3835. [Google Scholar] [CrossRef]
- Schroeder, G.; Steinmetz, C.; Pereira, C.E.; Muller, I.; Garcia, N.; Espindola, D.; Rodrigues, R. Visualising the digital twin using web services and augmented reality. In Proceedings of the 2016 IEEE 14th International Conference on Industrial Informatics (INDIN), Poitiers, France, 19–21 July 2016; pp. 522–527. [Google Scholar] [CrossRef]
- Bishop, I.D.; Stock, C. Using collaborative virtual environments to plan wind energy installations. Renew. Energy 2010, 35, 2348–2355. [Google Scholar] [CrossRef]
- Jain, A.; Nong, D.; Nghiem, T.X.; Mangharam, R. Digital twins for efficient modeling and control of buildings an integrated solution with scada systems. In Proceedings of the ASHRAE and IBPSA-USA Building Simulation Conference, Chicago, IL, USA, 26–28 September 2018. [Google Scholar]
- Danilczyk, W.; Sun, Y.L.; He, H. Smart Grid Anomaly Detection using a Deep Learning Digital Twin. In Proceedings of the 2020 52nd North American Power Symposium (NAPS), Tempe, AZ, USA, 11–13 April 2021; pp. 1–6. [Google Scholar] [CrossRef]
- Brosinsky, C.; Song, X.; Westermann, D. Digital Twin—Concept of a Continuously Adaptive Power System Mirror. In Proceedings of the International ETG-Congress 2019, ETG Symposium, Esslingen, Germany, 8–9 May 2019; pp. 1–6. [Google Scholar]
- Xu, Y.; Sun, Y.; Liu, X.; Zheng, Y. A Digital-Twin-Assisted Fault Diagnosis Using Deep Transfer Learning. IEEE Access 2019, 7, 19990–19999. [Google Scholar] [CrossRef]
- Brosinsky, C.; Westermann, D.; Krebs, R. Recent and prospective developments in power system control centers: Adapting the digital twin technology for application in power system control centers. In Proceedings of the 2018 IEEE International Energy Conference (ENERGYCON), Limassol, Cyprus, 3–7 June 2018; pp. 1–6. [Google Scholar] [CrossRef]
- Liu, T.; Yu, H.; Yin, H.; Zhang, Z.; Sui, Z.; Zhu, D.; Gao, L.; Li, Z. Research and Application of Digital Twin Technology in Power Grid Development Business. In Proceedings of the 2021 6th Asia Conference on Power and Electrical Engineering (ACPEE), Chongqing, China, 8–1 April 2021; pp. 383–387. [Google Scholar] [CrossRef]
- Lund, A.M.; Mochel, K.; Lin, J.W.; Onetto, R.; Srinivasan, J.; Gregg, P.; Bergman, J.E.; Hartling, K.D., Jr.; Ahmed, A.; Chotai, S. Digital Twin Interface for Operating Wind Farms. U.S. Patent US20160333854A1, 12 June 2018. [Google Scholar]
- Boschert, S.; Heinrich, C.; Rosen, R. Next Generation Digital Twin. In Proceedings of the TMCE 2018, Las Palmas de Gran Canaria, Spain, 12 October 2018. [Google Scholar]
- Ebrahimi, A. Challenges of developing a digital twin model of renewable energy generators. In Proceedings of the 2019 IEEE 28th International Symposium on Industrial Electronics (ISIE), Vancouver, BC, Canada, 12–14 June 2019; pp. 1059–1066. [Google Scholar] [CrossRef]
- Darbali-Zamora, R.; Johnson, J.; Summers, A.; Jones, C.B.; Hansen, C.; Showalter, C. State Estimation-Based Distributed Energy Resource Optimization for Distribution Voltage Regulation in Telemetry-Sparse Environments Using a Real-Time Digital Twin. Energies 2021, 14, 774. [Google Scholar] [CrossRef]
- Zitney, S.E. Dynamic Model-Based Digital Twin, Optimization, and Control Technologies for Improving Flexible Power Plant Operations. In Proceedings of the 2019 Connected Plant Conference, Charlotte, NC, USA, 19–21 February 2019. [Google Scholar]
- Pileggi, P.; Verriet, J.; Broekhuijsen, J.; van Leeuwen, C.; Wijbrandi, W.; Konsman, M. A Digital Twin for Cyber-Physical Energy Systems. In Proceedings of the 2019 7th Workshop on Modeling and Simulation of Cyber-Physical Energy Systems (MSCPES), Montreal, QC, Canada, 15 April 2019; pp. 1–6. [Google Scholar] [CrossRef]
- Brosinsky, C.; Krebs, R.; Westermann, D. Embedded Digital Twins in future energy management systems: Paving the way for automated grid control. Automatisierungstechnik 2020, 68, 750–764. [Google Scholar] [CrossRef]
- Park, H.A.; Byeon, G.; Son, W.; Jo, H.C.; Kim, J.; Kim, S. Digital Twin for Operation of Microgrid: Optimal Scheduling in Virtual Space of Digital Twin. Energies 2020, 13, 5504. [Google Scholar] [CrossRef]
- Saad, A.; Faddel, S.; Youssef, T.; Mohammed, O.A. On the Implementation of IoT-Based Digital Twin for Networked Microgrids Resiliency Against Cyber Attacks. IEEE Trans. Smart Grid 2020, 11, 5138–5150. [Google Scholar] [CrossRef]
- Gitelman, L.; Kozhevnikov, M.; Kaplin, D. Asset management in grid companies using integrated diagnostic devices. Int. J. Energy Prod. Manag. 2019, 4, 230–243. [Google Scholar] [CrossRef]
- Peng, Y.; Wang, H. Application of Digital Twin Concept in Condition Monitoring for DC-DC Converter. In Proceedings of the 2019 IEEE Energy Conversion Congress and Exposition (ECCE), Baltimore, MD, USA, 29 September–3 October 2019; pp. 2199–2204. [Google Scholar] [CrossRef]
- Oñederra, O.; Asensio, F.J.; Eguia, P.; Perea, E.; Pujana, A.; Martinez, L. MV Cable Modeling for Application in the Digital Twin of a Windfarm. In Proceedings of the 2019 International Conference on Clean Electrical Power (ICCEP), Otranto, Italy, 2–4 July 2019; pp. 617–622. [Google Scholar] [CrossRef]
- Andryushkevich, S.K.; Kovalyov, S.P.; Nefedov, E. Composition and Application of Power System Digital Twins Based on Ontological Modeling. In Proceedings of the 2019 IEEE 17th International Conference on Industrial Informatics (INDIN), Espoo, Finland, 23–25 July 2019; Volume 1, pp. 1536–1542. [Google Scholar] [CrossRef]
- Xu, B.; Wang, J.; Wang, X.; Liang, Z.; Cui, L.; Liu, X.; Ku, A.Y. A case study of digital-twin-modelling analysis on power-plant-performance optimizations. Clean Energy 2019, 3, 227–234. [Google Scholar] [CrossRef]
- Sivalingam, K.; Sepulveda, M.; Spring, M.; Davies, P. A Review and Methodology Development for Remaining Useful Life Prediction of Offshore Fixed and Floating Wind turbine Power Converter with Digital Twin Technology Perspective. In Proceedings of the 2018 2nd International Conference on Green Energy and Applications (ICGEA), Singapore, 24–26 March 2018; pp. 197–204. [Google Scholar] [CrossRef]
- Moussa, C.; Ai-Haddad, K.; Kedjar, B.; Merkhouf, A. Insights into Digital Twin Based on Finite Element Simulation of a Large Hydro Generator. In Proceedings of the IECON 2018—44th Annual Conference of the IEEE Industrial Electronics Society, Washington, DC, USA, 21–23 October 2018; pp. 553–558. [Google Scholar] [CrossRef]
- O’Dwyer, E.; Pan, I.; Charlesworth, R.; Butler, S.; Shah, N. Integration of an energy management tool and digital twin for coordination and control of multi-vector smart energy systems. Sustain. Cities Soc. 2020, 62, 102412. [Google Scholar] [CrossRef]
- Talkhestani, B.A.; Jung, T.; Lindemann, B.; Sahlab, N.; Jazdi, N.; Schloegl, W.; Weyrich, M. An architecture of an Intelligent Digital Twin in a Cyber-Physical Production System. Automatisierungstechnik 2019, 67, 762–782. [Google Scholar] [CrossRef]
- Kaewunruen, S.; Rungskunroch, P.; Welsh, J. A Digital-Twin Evaluation of Net Zero Energy Building for Existing Buildings. Sustainability 2019, 11, 159. [Google Scholar] [CrossRef]
- Gunter, D.K.; Agarwal, D.A.; Beattie, K.S.; Boverhof, J.R.; Cholia, S.; Cheah, Y.W.; Elgammal, H.; Sahinidis, N.V.; Miller, D.; Siirola, J.; et al. Institute for the Design of Advanced Energy Systems Process Systems Engineering Framework (IDAES PSE Framework); Computer Software; Lawrence Berkeley National Laboratory (LBNL): Berkeley, CA, USA, 2018. [CrossRef]




















| D-Arc Technology Stack Layers |
Model Validation and Planningn Studies through Parameter Tuning | Improving Security through Detection and Forecasting | Grid Resiliency Analysis |
Enhance Situational Awareness through Control Room Advisor |
Increased Behind-the-Meter Visibility and Asset Management Gap Analysis | Power System performance Analysis |
|---|---|---|---|---|---|---|
| Infra- structure | Personal/ operational parameter | Physical system process | Environmental dependencies | Physical system process | Physical system and process | Physical system and process |
| Peripheral | Sensor and actuators | Data capture | - | Data capture | Sensor and actuators | Sensor |
| Commu- nication | Network infrastructure | Cybersecurity | Cybersecurity/ network infrastructure | Cybersecurity/ network infrastructure | Network infrastructure | Network/ middleware |
| Model | All | DT system analysis and signature extraction | DT model library | Data visualization | DT model library and data visualization | DT system analysis |
| Output | Verification and validation | Log analysis and enhancement | Experimentation | Log analysis and enhancement | Verification and validation | Integration and experimen- tation |
| Application | Predicting and forecasting | Predicting and forecasting | Predicting and forecasting/AI-ML system | External integration app/UI-UX-GUI | UI/UX/GUI | External in and App |
Disclaimer/Publisher’s Note: The statements, opinions and data contained in all publications are solely those of the individual author(s) and contributor(s) and not of MDPI and/or the editor(s). MDPI and/or the editor(s) disclaim responsibility for any injury to people or property resulting from any ideas, methods, instructions or products referred to in the content. |
© 2023 by the authors. Licensee MDPI, Basel, Switzerland. This article is an open access article distributed under the terms and conditions of the Creative Commons Attribution (CC BY) license (https://creativecommons.org/licenses/by/4.0/).
Share and Cite
Gourisetti, S.N.G.; Bhadra, S.; Sebastian-Cardenas, D.J.; Touhiduzzaman, M.; Ahmed, O. A Theoretical Open Architecture Framework and Technology Stack for Digital Twins in Energy Sector Applications. Energies 2023, 16, 4853. https://doi.org/10.3390/en16134853
Gourisetti SNG, Bhadra S, Sebastian-Cardenas DJ, Touhiduzzaman M, Ahmed O. A Theoretical Open Architecture Framework and Technology Stack for Digital Twins in Energy Sector Applications. Energies. 2023; 16(13):4853. https://doi.org/10.3390/en16134853
Chicago/Turabian StyleGourisetti, Sri Nikhil Gupta, Sraddhanjoli Bhadra, David Jonathan Sebastian-Cardenas, Md Touhiduzzaman, and Osman Ahmed. 2023. "A Theoretical Open Architecture Framework and Technology Stack for Digital Twins in Energy Sector Applications" Energies 16, no. 13: 4853. https://doi.org/10.3390/en16134853
APA StyleGourisetti, S. N. G., Bhadra, S., Sebastian-Cardenas, D. J., Touhiduzzaman, M., & Ahmed, O. (2023). A Theoretical Open Architecture Framework and Technology Stack for Digital Twins in Energy Sector Applications. Energies, 16(13), 4853. https://doi.org/10.3390/en16134853

