Abstract
The amount of energy that a thermoelectric generator (TEG) is capable of harvesting mainly depends on the temperature difference between the hot and cold sides of the TEG. To ensure that the TEG operates efficiently under any condition or temperature variation, it is crucial to have a reliable MPPT that keeps the TEG as close as possible to its MPP. Fractional control is usually preferred over integer control because it allows for more precise, flexible, and robust control over a system. The controller parameters in fractional control are not limited to integer values, but rather can have fractional values, which enables more precise control of the system’s dynamics. In this paper, an optimized fractional PID-based MPPT that effectively addresses two primary issues, dynamic response and oscillation around MPP, is proposed. Firstly, the five unknown parameters of the optimized fractional PID-based MPPT were estimated by the BES “bald eagle search” algorithm. To validate the superiority of the BES, the results were compared with those obtained using other optimization algorithms, such as ant lion optimizer (ALO), equilibrium optimizer (EO), cuckoo search (CS), and WOA “whale optimization algorithm”. The results demonstrate that BES outperforms ALO, EO, CS, and WOA. Additionally, the tracking performance of proposed MPPT was evaluated using two scenarios that involved variations in temperature differences and sudden changes in the load demanded. Overall, the proposed optimized fractional PID-based MPPT effectively improves dynamic performance and eliminates oscillation around MPP under steady state compared to other tracking methods, such as P&O “perturb and observe” and incremental conductance (INR).
1. Introduction
Continuously growing industrial applications, as well as the increasing global population, have led to a significant increase in energy demand worldwide [,]. As industries and populations expand, the need for energy to power various activities, such as manufacturing, transportation, and residential consumption, increases. This has led to an expanding need for power sources that can provide reliable and sustainable power to meet this demand. To address this energy demand, various renewable energy sources are being explored and adopted globally, such as solar, wind, hydroelectric, geothermal, and biomass energy. Additionally, there is a growing emphasis on energy efficiency and conservation measures to minimize environmental impacts. Both of these approaches contribute to meeting the world’s growing energy demands and reducing reliance on fossil fuels, as well as mitigating their negative environmental impacts. Overall, meeting rising energy demands in a sustainable manner remains a global priority.
Using the thermoelectric effect, thermoelectric generation systems/generators convert heat directly into electricity []. This technology is based on a phenomenon in which a voltage is generated in a material with a temperature difference. A temperature difference applied to a thermoelectric material generates a voltage difference, which creates an electrical potential capable of producing electricity. The applications of the TEGs can be divided into main sub-groups []: (1) TEG has been used for industrial applications in isolated regions []. (2) Waste heat recovery (WHR) [], some WHR systems using TEG has been performed previously [,,]. (3) Decentralized domestic power []. (4) Micro-generation for sensors. A TEG harvester-driven wireless sensor network was suggested by Wang et al. [] for building energy management. (5) Solar TEG. The core idea of this application is using the sun as the source of heat. Concentrated solar TEGs have been investigated by Baranowski et al. [].
Despite their benefits, thermoelectric generation systems are constrained by their low efficiency and high cost in comparison to other energy conversion technologies. However, research into more efficient materials, manufacturing techniques, and system design is ongoing in order to enhance the performance of this technology for future widespread use [,]. A DC–DC converter matches the load impedance to the internal resistance of the TEG and tracks the maximum power point with an MPPT algorithm, which adjusts the duty cycle of the converter to achieve the desired output voltage and current. This method maximizes TEG efficiency and power output, making it suitable for low-temperature heat source power generation systems. To increase the efficiency of converting sunlight into electricity, hybrid concentrator photovoltaic–thermoelectric systems combine photovoltaic and thermoelectric technologies. The thermoelectric modules can recover and convert waste heat generated by photovoltaic cells that would otherwise be lost into additional electricity. This strategy has the potential to increase the system’s total energy output and improve its performance in a variety of operating scenarios [,].
The P&O “perturb and observe” [], HC “hill-climbing” [], IC “incremental conductance” [], and IR “incremental resistance” [] methods are among the most commonly used MPPT methods. Each of these approaches has advantages and disadvantages. The P&O method, for example, is simple and straightforward. However, it may cause significant fluctuations around the MPP. The HC method allows for quick and accurate tracking. It may, however, suffer from overshooting and become stuck in local maxima. When compared to P&O, the IC method has superior tracking capability, stability, and accuracy. Due to its complexity, however, it may have a slower dynamic response. The IR method can track changes accurately and quickly while reducing oscillations. However, its complexity can result in a slower dynamic response, particularly in scenarios with rapid changes in load. The appropriate MPPT method is determined by the application and the desired performance characteristics. Researchers continue to investigate and develop new MPPT techniques with the goal of improving tracking accuracy, reducing oscillations, and improving dynamic response, thereby expanding the options for optimizing the performance of renewable energy systems. Fractional control is often preferred over integer control because it provides more precise, flexible, and robust control over a system []. The controller parameters in fractional control are not limited to integer values, but can also take fractional values, allowing for more fine-tuned control of system dynamics. In non-linear, time-varying, and complex systems, where integer controllers may fail to provide optimal control, fractional controllers have been shown to perform well []. Furthermore, because of their ability to continuously adjust to changes in system parameters, fractional controllers can provide better performance, faster response times, and smoother system operation. Overall, fractional control offers a more sophisticated and versatile approach to control system design than traditional integer control, resulting in improved control and system performance.
The present work proposes an optimized fractional PID MPPT technique to overcome the challenges associated with traditional MPPT methods in thermoelectric generation applications. To improve system performance, the proposed tracker is based on fractional control and incorporates a non-integer order. Using a fractional-order controller provides additional flexibility in design, due to its ability to capture complex dynamics that may not be adequately modeled by integer-order controllers. Furthermore, fractional controllers offer a broader range of adjustable parameters, allowing for more fine-tuned control of system behavior. The proposed tracker uses a fractional controller to track the MPP of a thermoelectric generator, optimizing its efficiency and power output. The proposed tracker addresses the limitations of conventional MPPT techniques, such as slow response times, low accuracy, and sensitivity to parameter changes, making it a promising technology for future thermoelectric generation systems. The main contributions can be stated as follows.
- For the first time, optimized determination of fractional PID parameters based on the BES to gain the most from the flexibility and achieve accurate and fast tracking is suggested.
- Performance comparisons between the proposed BES method and the featured algorithms in the literature, such as ant lion optimizer (ALO), equilibrium optimizer (EO), cuckoo search (CS), and whale optimization algorithm (WOA), are introduced in this paper. Moreover, statistical tests to fairly compare various employed metaheuristic algorithms are introduced in this paper.
- Both fast tracking and zero oscillations around MPP are achieved.
The paper includes five sections. Section 1 presents an introduction to the topic, and Section 2 generally presents the description of the thermoelectric generation power system. Section 3 provides an overview of MPPT methods used in thermoelectric generation systems. Section 4 discusses the obtained results. Finally, the conclusions and possible future research areas are summarized in Section 5.
2. Thermoelectric Generation System
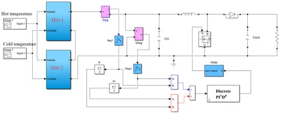
The process of converting power in TEG systems using boost converter is explained in Figure 1. The TEG’s terminal voltage serves as the input for the converter, which then powers the load terminals. The converter raises the TEG source’s low voltage to the level required by the load. It is also responsible for achieving maximum power extraction from the TEG. The boost and MPP tracking functions are accomplished by regulating the boost converter’s driving duty cycle. Upon MPP operation, the duty cycle is identified as DMPPT and is estimated by the operating conditions of the TEG. The MPP controller output is continuously compared to a sawtooth generator operating at a fixed switching frequency to produce the controller’s corresponding duty cycle. The relationship between Vo “output voltage”, Vin “input voltage”, and D “duty cycle” is as follows []:

Figure 1.
TEG system incorporated with the optimized MPPT.
As explained in Figure 2, a single thermoelectric generator typically contains multiple thermocouples that are electrically connected in series and thermally connected in parallel to increase the output voltage potential and reduce thermal resistance, respectively []. Thermocouples are composed of two different conductive materials joined at two junctions, creating a temperature gradient across them. In a thermoelectric generator, multiple thermocouples are wired together in series to create a larger voltage output, as the voltage at each junction adds up. Thermal connection in parallel can reduce thermal resistance and improve heat transfer between the heat source and the cold sink. The thermocouples are usually sandwiched between two ceramic plates which form parallel thermal pathways, allowing for efficient heat transfer []. This configuration increases the amount of heat absorbed by the thermocouples, maximizing the temperature differential across the device and the resulting electrical power output []. Overall, the series and parallel arrangement of thermocouples allows for practical implementation of thermoelectric generators and improves their performance in terms of voltage output and thermal efficiency.

Figure 2.
TEG configurations; (a) general overview, (b) model physical layout, and (c) equivalent circuit.
The principle of the TEG is indeed based on the Seebeck effect. An electromotive force is generated between two dissimilar metals/conductors when there is a temperature gradient across them. This effect can also be observed in semiconductor materials used in thermoelectric generators []. The VOC “open-circuit voltage” of a thermoelectric generator can be calculated from the Seebeck coefficient and the difference in temperature between Th “hot-side” and Tc “cold-side” of the generator, using the following equation:
Here, is the the Seebeck. It depends on the material properties of the thermoelectric generator. The temperature difference (Th − Tc) determines the magnitude of the voltage output and is a function of the temperature of the hot side and cold side of the generator. Optimizing the thermoelectric materials maximizes the power output of the TEG, increasing the temperature differential across the TEG and consequently the efficiency. The resulting electrical energy can be harnessed and used to power various applications, such as remote sensors, wearables, and low-power electronics.
Peltier heating is a thermoelectric effect that occurs when a current is passed through a junction between two different conductive materials (e.g., semiconductors or metals). The effect is caused by the transfer of heat due to the flow of charge carriers (electrons or holes) across the junction. When a current flows through the junction, the charge carriers transfer heat from one side of the junction to the other, resulting in a temperature difference between the two sides. This effect creates a solid-state heat pump, where the direction of the current can be reversed to create either heating or cooling. The Peltier coefficient (π) is a measure of the heat transfer per unit of charge carrier and can be expressed as []:
where rate of heat transfer at the junction is PP and the direct current is ITEG. At equilibrium, Qh (absorbed heat flux) can be represented as follows []:
where RTEG is the electrical resistance and ITEG is the electric current. In addition, Voc and RTEG significantly depend on the difference in the temperature.
RTEG and α, the ”Seebeck coefficient” of TEG, can be expressed in terms of PTEG,m “output maximum power” and the corresponding VTEG,m:
3. Maximum Power Point Tracking
3.1. Perturb and Observe Algorithm
The P&O is a simple but effective method used in MPPT systems for TEG systems and renewable energies. The process of P&O can be broken down as follows:
- The algorithm measures the TEG’s power at the current operating point.
- It then introduces a small perturbation, usually by increasing or decreasing the converter duty cycle or the current to the load, and measures the resulting change in output power.
- If the output power increases, the algorithm moves the operating point in the same direction as the perturbation to continue searching for the MPP. Otherwise, if the output power decreases, the algorithm returns to the previous operating point and introduces a perturbation in the opposite direction.
- The process is reiterated continually to follow changes in the MPP due to varying environmental conditions, such as temperature and irradiance.
Overall, the P&O adjusts the operating point of the TEG system to maintain maximum power transfer efficiency, and it is considered a simple but effective method for MPPT in TEG and other renewable energy systems.
3.2. Incremental Resistance Method
This method is preferred because it has a high steady-state tracking precision and effectively dampens/reduces oscillations while searching for the MPP. The INR MPPT algorithm tracks changes in the MPP using incremental resistance, making it an efficient MPPT method for TEG systems. The fundamental idea behind the incremental resistance technique for MPPT in TEG systems is that at the MPP, the derivative of TEG power with respect to incremental change in current (dP/dI) is zero. This concept is used by the algorithm to track the MPP by adjusting the operating current of the TEG system in response to changes in output power and its derivative with respect to current. The incremental resistance technique can track variations in MPP caused by environmental factors, such as temperature and load variations, by continuously monitoring changes in power and its derivative with respect to current. The following is a formulation of the error signal []:
where is the voltage, is the current of the TEG, and is the instant time.
3.3. Optimized Fractional PID-Based INR
In TEG systems, a fractional- PID is proposed to enhance the response of the IR method used in these systems. By introducing two additional tuning parameters, the order of the integral term and the order of the fractional derivative term, fractional-order PID controllers are more flexible in tuning than conventional integer-order PID controllers. These extra parameters give the user more control over the system’s response and can be used to optimize the controller’s performance for specific applications []. The flexibility of the fractional- PID makes it a popular choice for a wide range of control applications, including TEG systems, where it has been shown to provide improved power output and response compared to integer-order controllers. The transfer function of FOPID controller is expressed by the following equation [].
where kp, ki, and kd denote the proportional, integral, and derivative parameters, ti denotes integral time constant, λ denotes order of integrator, td is the derivative time, and µ is the order of derivative.
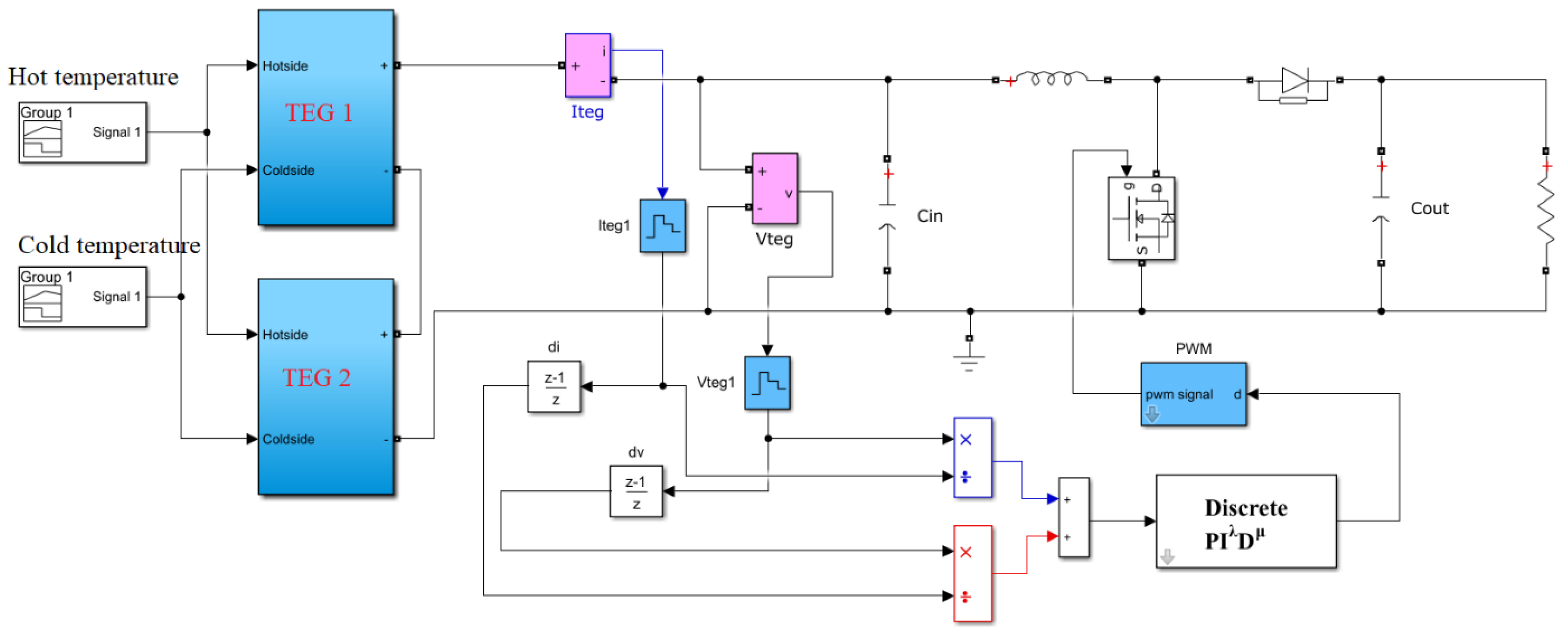
The MATLAB model of the optimized fraction PID-based MPPT is demonstrated in Figure 3.

Figure 3.
MATLAB model of the optimized fraction PID-based MPPT.
To define the optimal values of five unknown pargains of the optimized fractional PID, an optimization algorithm was used. During the optimization process, the fitness function used was the harvested energy from TEG system, with the aim of maximizing it. The five unknown parameters of fractional PID, proportional gain, integral gain, order of integrator, derivative gain, and order of derivative, were designated as decision variables.
The No Free Lunch Theorem (NFL) is a theoretical framework that states there is no universal optimization algorithm that can outperform all other algorithms for every possible problem. In other words, no optimization algorithm is essentially better than all others for all types of issues. The NFL theorems have a significant role in understanding the constraints of optimization algorithms and aid in evaluating the performance of current algorithms []. They suggest that different optimization algorithms should be developed and optimized to solve specific types of problems with specific features rather than trying to construct a “one-size-fits-all” algorithm. This is why it is important to analyze the performance of optimization algorithms on specific types of issues before considering their suitability for all problems. Therefore, to determine the unknown parameters of optimized fraction fractional, and according to the No Free Lunch Theorem, five optimizers were considered. BES, ant lion optimizer (ALO), equilibrium optimizer (EO), cuckoo search (CS), and WOA “whale optimization algorithm” were conducted.
The BES algorithm is a cutting-edge, naturally-inspired MOA that mimics the hunting tactics or clever social behavior of bald eagles when in search of fish []. The effectiveness of this algorithm in a wide range of applications has been demonstrated. There are three stages to the BES hunt. In the 1st phase, an eagle chooses the area with the greatest number of prey (selecting space). The eagle enters the designated area to hunt for prey (searching in space) in the 2nd phase. The eagle swings from the best position discovered in the 2nd phase (swooping) to select the best location to hunt in 3rd phase. Swooping begins in the ideal location and directs all subsequent movements there. The model for 1st phase is []:
α is a constant [1.5, 2], and r is random. The 2nd phase can be described by the following relation:
X and Y are directional coordinates determined using:
β1 is a constant [5, 10], and R is a constant gain [0.5, 2]. The final stage is shown below:
The BES process is demonstrated in Figure 4.

Figure 4.
BES flowchart.
To examine the advantages of BES, it was compared with ALO, EO, CS, and WOA. The ALO was inspired by the hunting behavior of antlions. Antlions are insects that create conical pits in sandy areas to trap their prey. ALO simulates this behavior by creating a group of antlions that represent solutions in the search space. In ALO, the antlions move towards better solutions by updating their position using a random walk, which effectively explores the solution space []. The EO is based on the principles of mass balance models in physics and engineering. This algorithm is designed to imitate the movement of particles within a system that is driven towards a state of equilibrium, with the energy function serving as the objective function []. In EO, the population of particles represents potential solutions within the search space. The particles’ velocities are changed based on three distinct forces: attraction towards the equilibrium point, repulsion from other particles, and random movement. CS is inspired by the breeding behavior of cuckoo birds, who lay their eggs in other birds’ nests for brooding purposes. In CS, each egg in a nest represents a potential solution in the search space. A cuckoo egg represents a newer and potentially better solution []. The primary objective of CS is to use these new and better solutions (cuckoo eggs) to replace the not-so-good solutions. The WOA derives inspiration from the foraging behavior of humpback whales and contains three operators. The first operator is called the search for prey, wherein a random search is conducted around the current position to explore the solution space. The second operator is encircling prey, where the whales surround the prey through straight-line trajectories and concentrate the search around promising regions. The third operator is bubble-net foraging, where a bubble net is created around the prey using weights to focus the search on the best solution [].
4. Results and Discussion
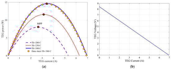
To start, a MATLAB code was used to analyze and examine the TEG characteristics that experienced temperature differences. Specifically, this study focused on the TEG (12611-6.0) model, which has specifications provided in Table 1. Figure 5a shows the power versus current relationship for the TEG with varying hot-side temperatures, while the cold-side temperature is held constant at 30 degrees Celsius. The blue line represents simulated data, while the yellow points represent actual manufacturing data. As shown, there is a strong correlation between these two sets of data. The voltage versus current under standard condition is presented in Figure 5b.

Table 1.
Technical properties of TEG (12611-6.0).

Figure 5.
TEG characteristics (a) power against current and (b) voltage against current.
To determine the optimal parameters for the optimized fraction PID-based INR, five optimizers were considered: bald eagle search, ant lion optimizer, equilibrium optimizer, cuckoo search, and whale optimization algorithm. To ensure fairness in comparison, the population size and iterations are 10 and 30 for all optimizers. During the optimization process, the fitness function used was the total TEG output energy, with the aim of maximizing it. The five unknown parameters of fractional PID—proportional gain, integral gain, order of integrator, derivative gain, and order of derivative—were designated as decision variables. The best parameters for optimized fractional PID using different algorithms are presented in Table 2. Each optimizer was run 30 times to show how reliable they were. Table 2 also provides a statistical evaluation of the optimizers.

Table 2.
Statistics for determining the best OFINR settings (30 runs).
Based on Table 2, it can be observed that BES outperforms compared with ALO, EO, CS, and WOA. The average fitness function value range was between 1.86 and 2.607. The highest average fitness value of 2.607 was achieved using BES, followed by 2.52 using WOA. The lowest average fitness value of 1.86 was obtained using CS. The average efficiency values ranged from 66% to 92.484%. The highest average efficiency value of 92.484% was achieved using BES, followed by 89.396 using WOA. The lowest efficiency value of 66% was obtained using CS. A detailed breakdown of the 30 runs using the considered optimizers is presented in Table 3. Figure 6 shows the cost function variation during the optimization process. Referring to Table 4 and Figure 6a, for the first run, the optimal cost function values were 1.459, 1.459, 2.81, 1.497, and 2.482, respectively, for ALO, EO, BES, CS, and WOA. Meanwhile, the optimal cost function values during Run no. 14 and Run no. 25 are presented in Figure 6b,c. The average cost function values of the 30 runs were 2.1, 2.144, 2.607, 1.86, and 2.52, respectively, for ALO, EO, BES, CS, and WOA, as presented in Figure 6d. This confirms the robustness of BES in determining the optimal values of the optimized fraction PID.

Table 3.
Details of objective function values with different algorithms.

Figure 6.
Objective function during optimization process. (a) Run no. 1, (b) Run no. 14, (c) Run no. 25, and (d) average of 30 runs.

Table 4.
ANOVA results.
Additional statistical tests: ANOVA and Tukey tests were performed to confirm the robustness of the BES in determining the optimal parameters of the proposed MPPT with ALO, EO, CS, and WOA. The results provided in Table 4 approve the difference in the results between the algorithms. The ANOVA ranking provided in Figure 7 confirms that the BES performed the best, providing the higher mean fitness and variations.

Figure 7.
ANOVA ranking.
The results of the ANOVA were approved using the Tukey test, as illustrated in Figure 8. The means of the three groups, CS, EO, and ALO, were significantly different from the BES, where the WOA provided relatively good performance compared to the BES.

Figure 8.
Tukey test.
The performance of the suggested MPPT was assessed using MATLAB simulations with altering load demands after the optimal values of five unknown parameters for optimized fractional PID were defined. The tracker’s dynamic tracking response was tested by varying the load demand. The simulated TEG power system consisted of two TEG modules, boost converter, an input inductance of 1 mH, an output capacitor of 47 μF, and a resistive load of 25 Ω. We fed the boost at just the right duty cycle using the MPPT technique as a controller. The discrete integrator’s gain was set to 0.8 for the standard INR procedure. In contrast, for the optimized fractional PID, the proportional gain, integral gain, order of integrator, derivative gain, and order of derivative were all set to 0.01, 1.884123, 0.648258, 0.01, and 0.362192, respectively. Table 2 displays the results of the BES analysis of these parameters.
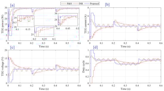
Two scenarios were considered to test the proposed MPPT method. For comparison purposes, the P&O and INR are used. The hot and cold temperature values during the first scenario were 300 °C and 30 °C. Under this condition, the temperature difference between the two sides of the TEG was 270; therefore, according to Table 1, the maximum power, current at MPP, and voltage at MPP are 14.6 W, 8.4 V, and 3.4 A, respectively. A quick variation in the load resistance is used to assess the tracking performance of the different MPPTs. At a time of 0.2 s, a resistance of 25 Ω was attached so the total load resistance became 12.5 Ω. Then, at a time of 0.4 s, the extra resistance of 25 Ω was removed. Figure 9 displays the TEG power with different MPPT techniques while changing the load. It was observed that the optimized fractional MPPT swiftly captured the maximum power of 29.5 W, whereas the INR required more time to reach the MPP. The proposed MPPT effectively removed fluctuations around the MPP compared to the P&O. At 0.2 s, the load resistance decreased from 25 Ω to 12.5 Ω, and the suggested technique quickly came-back to the MPP, while other MPPTs required more time to update the duty cycle value to return to MPP. The corresponding changes in power, voltage, current, and converter duty cycle are shown in Figure 9a, Figure 9b, Figure 9c, and Figure 9d, respectively.

Figure 9.
Tracking performance during first scenario; (a) power of the TEG, (b) current of the TEG, (c) voltage of the TEG, and (d) duty cycle.
During the second scenario, 270 °C and 50 °C were the hot and cold temperatures. Under this condition, 200 °C was the temperature difference; therefore, according to Table 1, the maximum power, current at MPP, and voltage at MPP are 9.4 W, 6.5 V, and 2.88 A, respectively. Figure 10 displays the TEG power with different MPPT techniques while changing the load during the second scenario. It was observed that the suggested MPPT swiftly captured the MPP of 18.8 W, whereas the INR required more time to reach the MPP. The proposed MPPT effectively removed fluctuations around the MPP compared to the P&O. At 0.2 s, the load resistance decreased from 25 Ω to 12.5 Ω, and the suggested technique quickly came-back to MPP, whereas other methods needed more time to update the duty cycle value to return to MPP. The corresponding changes in power, voltage, current, and converter duty cycle are illustrated in Figure 10a, Figure 10b, Figure 10c, and Figure 10d, respectively.

Figure 10.
Tracking performance during second scenario; (a) power of the TEG, (b) current of the TEG, (c) voltage of the TEG, and (d) duty cycle.
In sum, the proposed optimized fraction PID-based MPPT succeeded in speeding the dynamic performance and removing the swinging round the MPP with steady state.
5. Conclusions
The objective of this research was to identify optimal parameters for an optimized fractional PID-based MPPT system. This proposed MPPT system aims to enhance the efficiency of the thermoelectric generation power systems. It addresses two main issues: it improves the dynamic response of the incremental resistance MPPT and eliminates oscillation around the maximum power point (MPP) under steady state in the P&O method. Five unknown parameters of this optimized fractional PID-based MPPT were determined using the BES algorithm. The results obtained by BES were compared with ant lion optimizer (ALO), equilibrium optimizer (EO), cuckoo search (CS), and WOA. The results confirm that BES outperforms the other algorithms in terms of fitness function values, which ranged between 1.86 and 2.607. The highest average fitness value of 2.607 was achieved using BES, followed by 2.52 using WOA. The lowest average fitness value of 1.86 was obtained using CS. The average efficiency values ranged between 66% and 92.484%. The highest average efficiency value of 92.484% was achieved using BES, followed by 89.396 using WOA. The lowest efficiency value of 66% was obtained by CS. Two scenarios were tested to evaluate the tracking performance of the optimized fractional PID-based MPPT: temperature difference changes and sudden changes in load demand. The temperatures in the first scenario were 300 °C for hot-side and 30 °C for cold-side, while in the second scenario, they were 270 °C for hot-side and 50 °C for cold-side. Overall, the proposed optimized fractional PID-based MPPT successfully improved dynamic performance and eliminated oscillation around the MPP under steady state compared to the P&O and INR methods. The proposed MPPT cannot extract the global power of the TEG system under heterogeneous temperature differences; therefore, in future work, the impact of heterogeneous temperature differences will be considered and a new MPPT system to address and mitigate this condition will be developed.
Author Contributions
Conceptualization, H.R., A.G.O. and M.A.A.; Methodology, H.R. and R.M.G.; Software, H.R. and R.M.G.; Formal analysis, A.G.O. and R.M.G.; Writing—original draft, H.R., A.G.O., R.M.G. and M.A.A.; Writing—review & editing, H.R., A.G.O., R.M.G. and M.A.A.; Supervision, A.G.O. and M.A.A. All authors have read and agreed to the published version of the manuscript.
Funding
Princess Nourah bint Abdulrahman University Researchers Supporting Project number (PNURSP2023R138), Princess Nourah bint Abdulrahman University, Riyadh, Saudi Arabia.
Acknowledgments
We acknowledge the support from Princess Nourah bint Abdulrahman University Researchers Supporting Project number (PNURSP2023R138), Princess Nourah bint Abdulrahman University, Riyadh, Saudi Arabia.
Conflicts of Interest
The authors declare no conflict of interest.
References
- Olabi, A.G.; Wilberforce, T.; Elsaid, K.; Sayed, E.T.; Maghrabie, H.M.; Abdelkareem, M.A. Large scale application of carbon capture to process industries—A review. J. Clean. Prod. 2022, 362, 132300. [Google Scholar] [CrossRef]
- Sayed, E.T.; Olabi, A.G.; Alami, A.H.; Radwan, A.; Mdallal, A.; Rezk, A.; Abdelkareem, M.A. Renewable Energy and Energy Storage Systems. Energies 2023, 16, 1415. [Google Scholar] [CrossRef]
- Abdelkareem, M.A.; Mahmoud, M.S.; Elsaid, K.; Sayed, E.T.; Wilberforce, T.; Al-Murisi, M.; Maghrabie, H.M.; Olabi, A.G. Prospects of Thermoelectric Generators with Nanofluid. Therm. Sci. Eng. Prog. 2022, 29, 101207. [Google Scholar] [CrossRef]
- Champier, D. Thermoelectric generators: A review of applications. Energy Convers. Manag. 2017, 140, 167–181. [Google Scholar] [CrossRef]
- Aranguren, P.; Roch, A.; Stepien, L.; Abt, M.; von Lukowicz, M.; Dani, I.; Astrain, D. Optimized design for flexible polymer thermoelectric generators. Appl. Therm. Eng. 2016, 102, 402–411. [Google Scholar] [CrossRef]
- Jouhara, H.; Żabnieńska-Góra, A.; Khordehgah, N.; Doraghi, Q.; Ahmad, L.; Norman, L.; Axcell, B.; Wrobel, L.; Dai, S. Thermoelectric generator (TEG) technologies and applications. Int. J. Thermofluids 2021, 9, 100063. [Google Scholar] [CrossRef]
- Kaibe, H.; Makino, K.; Kajihara, T.; Fujimoto, S.; Hachiuma, H. Thermoelectric generating system attached to a carburizing furnace at Komatsu Ltd. Awazu Plant. AIP Conf. Proc. 2012, 1449, 524–527. [Google Scholar]
- Aranguren, P.; Astrain, D.; Pérez, M.G. Computational and experimental study of a complete heat dissipation system using water as heat carrier placed on a thermoelectric generator. Energy 2014, 74, 346–358. [Google Scholar] [CrossRef]
- Olabi, A.G.; Al-Murisi, M.; Maghrabie, H.M.; Yousef, B.A.A.; Sayed, E.T.; Alami, A.H.; Abdelkareem, M.A. Potential applications of thermoelectric generators (TEGs) in various waste heat recovery systems. Int. J. Thermofluids 2022, 16, 100249. [Google Scholar] [CrossRef]
- Montecucco, A.; Siviter, J.; Knox, A.R. A Combined Heat and Power System for Solid-fuel Stoves Using Thermoelectric Generators. Energy Procedia 2015, 75, 597–602. [Google Scholar] [CrossRef]
- Wang, W.; Cionca, V.; Wang, N.; Hayes, M.; O’Flynn, B.; O’Mathuna, C. Thermoelectric energy harvesting for building energy management wireless sensor networks. Int. J. Distrib. Sens. Netw. 2013, 9, 232438. [Google Scholar] [CrossRef]
- Baranowski, L.L.; Snyder, G.J.; Toberer, E.S. Concentrated solar thermoelectric generators. Energy Environ. Sci. 2012, 5, 9055–9067. [Google Scholar] [CrossRef]
- Hasan, M.N.; Nafea, M.; Nayan, N.; Mohamed Ali, M.S. Thermoelectric Generator: Materials and Applications in Wearable Health Monitoring Sensors and Internet of Things Devices. Adv. Mater. Technol. 2022, 7, 2101203. [Google Scholar] [CrossRef]
- Olabi, A.G.; Rezk, H.; Sayed, E.T.; Awotwe, T.; Alshathri, S.I.; Abdelkareem, M.A. Optimal Parameter Identification of Single-Sensor Fractional Maximum Power Point Tracker for Thermoelectric Generator. Sustainability 2023, 15, 5054. [Google Scholar] [CrossRef]
- Valera, Á.; Rodrigo, P.M.; Ceballos, M.A.; Almonacid, F.; Fernández, E.F. Design, manufacturing and indoor/outdoor testing of a hybrid thermoelectric-concentrator photovoltaic mono-module at unprecedented ultra-high concentration levels. Sol. Energy Mater. Sol. Cells 2023, 254, 112269. [Google Scholar] [CrossRef]
- Rodrigo, P.M.; Valera, A.; Fernández, E.F.; Almonacid, F.M. Annual Energy Harvesting of Passively Cooled Hybrid Thermoelectric Generator-Concentrator Photovoltaic Modules. IEEE J. Photovolt. 2019, 9, 1652–1660. [Google Scholar] [CrossRef]
- Salman, S.; Ai, X.; Wu, Z. Design of a P-&-O algorithm based MPPT charge controller for a stand-alone 200W PV system. Prot. Control Mod. Power Syst. 2018, 3, 25. [Google Scholar]
- Jately, V.; Azzopardi, B.; Joshi, J.; Venkateswaran, V.B.; Sharma, A.; Arora, S. Experimental Analysis of hill-climbing MPPT algorithms under low irradiance levels. Renew. Sustain. Energy Rev. 2021, 150, 111467. [Google Scholar] [CrossRef]
- Putri, R.I.; Wibowo, S.; Rifa’i, M. Maximum Power Point Tracking for Photovoltaic Using Incremental Conductance Method. Energy Procedia 2015, 68, 22–30. [Google Scholar] [CrossRef]
- Mandal, R.; Chatterjee, K. Chapter 10—Application and optimization of a robust fractional-order FOPI-FOPID automatic generation controller for a multiarea interconnected hybrid power system. In Fractional Order Systems and Applications in Engineering; Baleanu, D., Balas, V.E., Agarwal, P., Eds.; Academic Press: Cambridge, MA, USA, 2023; pp. 175–197. [Google Scholar]
- Petráš, I. Chapter Three—Fractional-order control: New control techniques. In Fractional Order Systems; Radwan, A.G., Khanday, F.A., Said, L.A., Eds.; Academic Press: Cambridge, MA, USA, 2022; Volume 1, pp. 71–106. [Google Scholar]
- Raj, A.; Praveen, R.P. Highly efficient DC-DC boost converter implemented with improved MPPT algorithm for utility level photovoltaic applications. Ain Shams Eng. J. 2022, 13, 101617. [Google Scholar] [CrossRef]
- Jaziri, N.; Boughamoura, A.; Müller, J.; Mezghani, B.; Tounsi, F.; Ismail, M. A comprehensive review of Thermoelectric Generators: Technologies and common applications. Energy Rep. 2020, 6, 264–287. [Google Scholar] [CrossRef]
- Markowski, P.M. Multilayer thick-film thermoelectric microgenerator based on LTCC technology. Microelectron. Int. 2016, 33, 155–161. [Google Scholar] [CrossRef]
- Hewawasam, L.S.; Jayasena, A.S.; Afnan, M.M.M.; Ranasinghe, R.A.C.P.; Wijewardane, M.A. Waste heat recovery from thermo-electric generators (TEGs). Energy Rep. 2020, 6, 474–479. [Google Scholar] [CrossRef]
- Ruzaimi, A.; Shafie, S.; Hassan, W.Z.W.; Azis, N.; Ya’acob, M.E.; Elianddy, E.; Aimrun, W. Performance analysis of thermoelectric generator implemented on non-uniform heat distribution of photovoltaic module. Energy Rep. 2021, 7, 2379–2387. [Google Scholar]
- Fathy, A.; Rezk, H.; Yousri, D.; Houssein, E.H.; Ghoniem, R.M. Parameter Identification of Optimized Fractional Maximum Power Point Tracking for Thermoelectric Generation Systems Using Manta Ray Foraging Optimization. Mathematics 2021, 9, 2971. [Google Scholar] [CrossRef]
- Ahmed, E.M.; Shoyama, M. Scaling factor design based variable step size incremental resistance maximum power point tracking for PV systems. J. Power Electron. 2012, 12, 164–171. [Google Scholar] [CrossRef]
- El-Khazali, R. Fractional-order PIλDμ controller design. Comput. Math. Appl. 2013, 66, 639–646. [Google Scholar] [CrossRef]
- Ho, Y.C.; Pepyne, D.L. Simple Explanation of the No-Free-Lunch Theorem and Its Implications. J. Optim. Theory Appl. 2002, 115, 549–570. [Google Scholar] [CrossRef]
- Alsattar, H.A.; Zaidan, A.A.; Zaidan, B.B. Novel meta-heuristic bald eagle search optimisation algorithm. Artif. Intell. Rev. 2020, 53, 2237–2264. [Google Scholar] [CrossRef]
- Mirjalili, S. The Ant Lion Optimizer. Adv. Eng. Softw. 2015, 83, 80–98. [Google Scholar] [CrossRef]
- Faramarzi, A.; Heidarinejad, M.; Stephens, B.; Mirjalili, S. Equilibrium optimizer: A novel optimization algorithm. Knowl.-Based Syst. 2020, 191, 105190. [Google Scholar] [CrossRef]
- Shehab, M.; Khader, A.T.; Al-Betar, M.A. A survey on applications and variants of the cuckoo search algorithm. Appl. Soft Comput. 2017, 61, 1041–1059. [Google Scholar] [CrossRef]
- Mirjalili, S.; Lewis, A. The Whale Optimization Algorithm. Adv. Eng. Softw. 2016, 95, 51–67. [Google Scholar] [CrossRef]
Disclaimer/Publisher’s Note: The statements, opinions and data contained in all publications are solely those of the individual author(s) and contributor(s) and not of MDPI and/or the editor(s). MDPI and/or the editor(s) disclaim responsibility for any injury to people or property resulting from any ideas, methods, instructions or products referred to in the content. |
© 2023 by the authors. Licensee MDPI, Basel, Switzerland. This article is an open access article distributed under the terms and conditions of the Creative Commons Attribution (CC BY) license (https://creativecommons.org/licenses/by/4.0/).