A Review of Microgrid Energy Management Strategies from the Energy Trilemma Perspective
Abstract
1. Introduction
1.1. About Microgrids
1.2. Concepts of MG Energy Management and Control
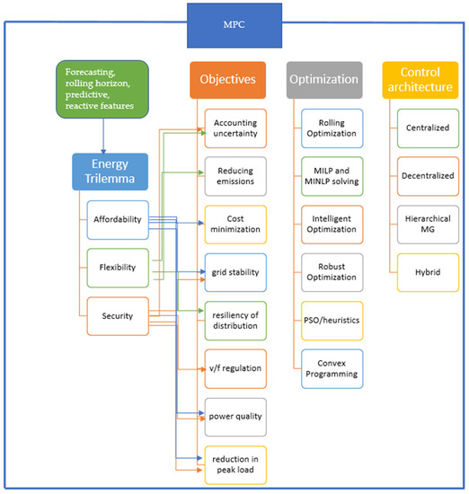
1.3. Objectives of EMS and Energy Trilemma
- (i)
- Flexibility in EMS: MGs to meet the demand using available energy resources with the goal of minimal emissions, flexible in operation considering local as well as upstream constraints from operators. In terms of control and optimization, MG changes such as adding energy sources or storage systems or any active/passive loads should accommodate by the EMS and provide flexible, scalable operation.
- (ii)
- Security in EMS: This category deal with various aspects/characteristics of MG components that have security-related issues, i.e., how they coordinate and make decisions without system failure. For example, switching between grid-connected and islanded modes of operation, safe and secure information exchange between different components.
- (iii)
- Affordability in EMS: This deal with the optimal and economical operation of all the MG components. The objectives that are related to cost come under this category. Cost-efficient and affordable operation of MGs and their components are the most addressed problems, and they include UC, EDP, cost minimization, and individual or system-level benefits maximization.
Factors Affecting the Energy Trilemma
- Presenting the energy trilemma perspective of objectives and their control methods in MG-EMS.
- Understanding of trilemma perspective of MGs can be beneficial to the whole energy system.
- The significance of MAS and MPC-based methods and their challenges for achieving efficient EMS in MGs are discussed using the existing research.
- Future recommendations that include all the trilemma elements in the control and optimization methods for EMS are provided for the research community.
2. Methodology of the Review
- MAS-based methods: “smart energy system”, “microgrid”, “energy management”, “multi-agent systems”.
- A total of 176 papers were found and 3 of them were omitted due to non-English language.
- Around 35 papers removed as they are significantly non-relevant subject areas, and the remaining papers were screened based on title, abstracts, quality of paper, and relevancy to the MAS control and optimization methods. (~75 papers, shown in Figure 5).
- Papers on “hierarchical or bilevel control and optimization” are considered.
- Papers on “decentralized/distributed control and optimization” are screened. The MAS methods that employ different optimization algorithms such as AI-based methods, conventional methods such as ADMM, consensus, primal-dual, diffusion, and metaheuristic-based methods also considered.
- 2.
- MPC-based methods: “Model predictive control”, “microgrid”, and “optimization”.
- English as the main language for the research article, 24 papers were excluded. (266 papers)
- Papers that are significantly non-relevant subject area, Scopus bronze and green category papers with no licenses, and through the title screening were excluded. (106 papers)
- Forty papers were removed because of irrelevant information in the abstract.
3. Control Architectures for Energy Management Systems in Microgrid
3.1. MAS-Based Control and Optimization Methods
- (i)
- Flexibility in EMS of MGs through MAS: In MAS methods, the MG components are considered as individual or autonomous agents with objective functions to achieve with minimal information exchange with the neighboring agents through communication. The autonomous nature of MAS helps in adding more RES and ESS. It leads to the effective utilization of flexible, locally generated energy, and reduces grid imports and emissions. The autonomous and scalable nature of the MAS framework enhances the plug-and-play capability of MG-EMS. When the MGs are operated in power deficit mode, the flexible operation of EMS through MAS is achieved by sending control signals to the agents that can participate in optimal DSM and DR or load shedding. Similarly, in the power surplus mode, the energy availability is communicated and stored for future use to reduce peak loads in the system. As the utility grid considered as an agent, it is ready to supply whenever MG-EMS suffers from energy deficiency. This greatly enhances the system’s flexibility in handling sudden failures of MG component and satisfies the local load demand. The autonomous, scalable, sociable, and reactive abilities are the MAS characteristics that offer flexibility in the EMS of MGs.
- (ii)
- Affordability in EMS of MGs through MAS: The economic operation of MG is the primary goal of EMS. The consideration of local as well as global constraints in the MAS methods provides efficient EM in the MGs by solving the EDP problem. Active and reactive characteristics of MAS control provide continuous monitoring of MG systems and effectively utilize the available energy. This enhances the utilization of locally produced energy and avoids additional power trading from the grid. This reduces the cost of operation and increases affordability to the different types of consumers. The MAS control methods are popular in providing decentralized and/or distributed control architecture. Thus, these are computationally less expensive than centralized control methods. The active and reactive features of MAS enhance the affordability of the MGs. In distributed approaches, the minimum operating cost and optimal power output of all the DERs achieved with cooperative/consensus methods. In AC-MGs, consensus can be obtained through incremental cost consensus (ICC) or gradient-based distributed methods [77]. Similarly in DC-MGs and hybrid MGs, ICC approaches can be extended [91]. These are easily possible with MAS approaches as different techniques can achieve consensus between agents.
- (iii)
- Security in EMS of MGs through MAS: Security of supply is most important for any energy system, especially for MGs operating in the islanded mode. The loads should be supplied by the efficiently scheduled available energy resources of MGs-EMS with the amount of energy requested. To satisfy the operational constraints of MG and its components, MAS methods with intelligent and interactive communication capabilities between the agents are most suitable. For example, the MAS development using JADE provides the communication capability through the ACL (agent communication language) following the FIPA (Foundation for Intelligent Physical Agents) protocols. The possibility of single-point failure of the MG-EMS can be avoided by the decentralized/distributed architecture of MAS through communication. Moreover, most sensitive loads can be given preference at the same time while maintaining the supply-demand balance, frequency, and voltage regulation in hierarchical control that uses the MAS approach to enhance the MG-EMS security. Secure communication and avoiding communication delays are the challenging aspects of MAS methods. The uncertainty and intermittent nature of the RES, security, and health aspects of batteries/ESS are considered during the control method modeling for MG-EMS. In the case of local agent failure, the isolation of faulty component of MG is possible, which improves stability and provide secure operation of MG and its components.
3.2. MPC-Based Control and Optimization Methods
- (i)
- Flexibility in EMS of MGs through MPC: The realization of centralized, decentralized, and hierarchical control architectures for EM in MG are made possible through the MPC and their variants. MPC can effectively achieve the control and optimization objectives of EMS through the features such as a rolling or receding horizon approach, accounting uncertainty, forecasting information, and reactive (feedback) mechanism. The flexibility of EM in MGs that employed MPC-based control methods is achieved by providing the forecasting information related to the RES generations and load demand. Real-time or day-ahead scheduling is possible through the rolling horizon approach and enabling the DSM and DR techniques in control architecture reduces peak loads. The plug-and-play capability provided to the extent would not increase the computational complexity. This plug-and-play of ESS and other loads improves EMS reliability and flexibility. The flexible operation of MG can be carried out with the help of control feedback from the available generation and load demand in the islanded or grid-connected mode of operation. Delays in the energy demands of MG components are allowed within the predictive time window. This further helps in tackling flexible demand profiles in the MG-EMS.
- (ii)
- Affordability in EMS of MGs through MPC: The problems with the nature of mixed integer linear and nonlinear characteristics considering several operating constraints are solved effectively using MPC-based methods. The UC, EDP, and optimal operation of MG-EMS also have a similar nature and were addressed widely using MPC methods. The integration of different optimization techniques such as robust, rolling, and stochastic optimization helped in achieving affordable and optimal EM within the MGS that employed MPC-based control approaches. The self-triggering feature of MPC will reduce the communication infrastructure requirement that further helps in developing an affordable control system for MG-EMS. The energy imports and exports from the grid are continuously monitored at the control unit. This helps in achieving the affordable and economical operation of grid-connected MG.
- (iii)
- Security in EMS of MGs through MPC: The ability to handle any disturbances and uncertainties is the most beneficial aspect of MPC control approaches for MG-EMS. The uncertainty issue of MG-EMS to enhance security is well addressed using the MPC-based methods with robust optimization. MPC control approaches are reactive in nature and can integrate new updated or forecasted information into the EMS. This improves system security by satisfying the system and component-level constraints. MPC with a rolling horizon approach reduces forecast error for real-time online operation and provides stable operation of MG. By doing so, MPC can predict the future behavior of the system that has constraints. The decentralized/distributed architecture of MPC used to control the power flows of the complicated hybrid power system. MPC has a fast transient response since the main role of MPC is to integrate new updated data and forecast information. Additionally, giving precedence to the most sensitive loads simultaneously with preserving supply-demand equilibrium, frequency regulation, and voltage regulation in hierarchical control that employed the MPC approach improves the security of the MG-EMS. When modeling the control method for MG-EMS, the security and health aspects of batteries and ESS, as well as the uncertainty and intermittent nature of RES, are considered.
3.3. Optimization Algorithms in the MGs-EMS
4. Future Research Directions and Discussion
5. Conclusions
Author Contributions
Funding
Conflicts of Interest
Abbreviations
| ABs | Active Buildings |
| AC | Alternating Current |
| AI | Artificial Intelligence |
| DA | Day-Ahead |
| DC | Direct Current |
| DERs | Distributed Energy Resources |
| DG | Distributed Generation |
| DOPF | Dynamic OPF |
| DP | Dynamic Programming |
| DR | Demand Response |
| DRL | Deep Reinforcement Learning |
| DSM | Demand Side Management |
| EDP | Economic Dispatch Problem |
| EM(S) | Energy Management (strategies/systems) |
| ESS | Energy Storage Systems |
| EVs | Electric Vehicles |
| FC | Fuel Cell |
| GA | Genetic Algorithm |
| ICT | Information and Communication Technology |
| JADE | Java Agent Development Framework |
| LV MG | low voltage MG |
| MAS | Multi-Agent Systems |
| MDP | Markov Decision Process |
| MG | Micro Grid |
| MG-EMS | Microgrid Energy Management Systems |
| MMC | Micro Grid Clusters |
| MMGs | Multiple MGs |
| MPC | Model Predictive Control |
| NN | Neural Network |
| OPF | Optimal Power Flow |
| P2P | Peer-to-Peer |
| PSO | Particle Swarm Optimization |
| PV | Photo Voltaic |
| RE(S) | Renewable Energy (Sources) |
| RL | Reinforcement Learning |
| RNN | Recurrent NN |
| RP | Robust Programming |
| SES | Smart Energy System |
| SG | Smart Grid |
| SP | Stochastic Programming |
| UC | Unit Commitment |
References
- Kerr, D. Net Zero Electricity Market Design Expert Group Report—Report for the Climate Change Committee; Climate Change Committee: London, UK, 2022; Available online: https://www.theccc.org.uk/publication/net-zero-electricity-market-design-expert-group/ (accessed on 20 October 2022).
- GOV.UK. Available online: https://www.gov.uk/government/publications/net-zero-strategy (accessed on 20 October 2022).
- nationalgrid. Energy Explained. Available online: https://www.nationalgrid.com/stories/energy-explained/how-much-uks-energy-renewable (accessed on 20 October 2022).
- IEA. Global Energy Review. Available online: https://www.iea.org/reports/global-energy-review-2021/renewables (accessed on 20 October 2022).
- COP26. Available online: https://ukcop26.org/ (accessed on 21 October 2022).
- Thirunavukkarasu, G.S.; Seyedmahmoudian, M.; Jamei, E.; Horan, B.; Mekhilef, S.; Stojcevski, A. Role of optimization techniques in microgrid energy management systems—A review. Energy Strategy Rev. 2022, 43, 100899. [Google Scholar] [CrossRef]
- Lotfi, H.; Khodaei, A. AC versus DC microgrid planning. IEEE Trans. Smart Grid 2015, 8, 296–304. [Google Scholar] [CrossRef]
- Papari, B.; Edrington, C.S.; Bhattacharya, I.; Radman, G. Effective energy management of hybrid AC–DC microgrids with storage devices. IEEE Trans. Smart Grid 2017, 10, 193–203. [Google Scholar] [CrossRef]
- Castillo-Calzadilla, T.; Cuesta, M.; Olivares-Rodriguez, C.; Macarulla, A.; Legarda, J.; Borges, C. Is it feasible a massive deployment of low voltage direct current microgrids renewable-based? A technical and social sight. Renew. Sustain. Energy Rev. 2022, 161, 112198. [Google Scholar] [CrossRef]
- Castillo-Calzadilla, T.; Cuesta, M.; Quesada, C.; Olivares-Rodriguez, C.; Macarulla, A.; Legarda, J.; Borges, C. Is a massive deployment of renewable-based low voltage direct current microgrids feasible? Converters, protections, controllers, and social approach. Energy Rep. 2022, 8, 12302–12326. [Google Scholar] [CrossRef]
- Hosseini, S.H.R.; Allahham, A.; Walker, S.L.; Taylor, P. Optimal planning and operation of multi-vector energy networks: A systematic review. Renew. Sustain. Energy Rev. 2020, 133, 110216. [Google Scholar] [CrossRef]
- Berjawi, A.; Walker, S.; Patsios, C.; Hosseini, S. An evaluation framework for future integrated energy systems: A whole energy systems approach. Renew. Sustain. Energy Rev. 2021, 145, 111163. [Google Scholar] [CrossRef]
- Jing, R.; Lin, Y.; Khanna, N.; Chen, X.; Wang, M.; Liu, J.; Lin, J. Balancing the Energy Trilemma in energy system planning of coastal cities. Appl. Energy 2021, 283, 116222. [Google Scholar] [CrossRef]
- Song, L.; Fu, Y.; Zhou, P.; Lai, K.K. Measuring national energy performance via energy trilemma index: A stochastic multicriteria acceptability analysis. Energy Econ. 2017, 66, 313–319. [Google Scholar] [CrossRef]
- Ouramdane, O.; Elbouchikhi, E.; Amirat, Y.; Sedgh Gooya, E. Optimal Sizing and Energy Management of Microgrids with Vehicle-to-Grid Technology: A Critical Review and Future Trends. Energies 2021, 14, 4166. [Google Scholar] [CrossRef]
- Bharath, K.; Krishnan, M.M.; Kanakasabapathy, P. A review on DC microgrid control techniques, applications and trends. Int. J. Renew. Energy Res. IJRER 2019, 9, 1328–1338. [Google Scholar]
- Olivares, D.E.; Cañizares, C.A.; Kazerani, M. A centralized energy management system for isolated microgrids. IEEE Trans. Smart Grid 2014, 5, 1864–1875. [Google Scholar] [CrossRef]
- Hakuto, Y.; Tsuji, T.; Qi, J. Autonomous Decentralized Stabilizing Control of DC Microgrid. In Proceedings of the 2017 IEEE Second International Conference on DC Microgrids (ICDCM), Nuremburg, Germany, 27–29 June 2017; pp. 292–296. [Google Scholar]
- Khan, M.W.; Wang, J.; Ma, M.; Xiong, L.; Li, P.; Wu, F. Optimal energy management and control aspects of distributed microgrid using multi-agent systems. Sustain. Cities Soc. 2019, 44, 855–870. [Google Scholar] [CrossRef]
- Arwa, E.O.; Folly, K.A. Reinforcement learning techniques for optimal power control in grid-connected microgrids: A comprehensive review. IEEE Access 2020, 8, 208992–209007. [Google Scholar] [CrossRef]
- Khawaja, Y.; Giaouris, D.; Patsios, H.; Dahidah, M. Optimal cost-based model for sizing grid-connected PV and battery energy system. In Proceedings of the 2017 IEEE Jordan Conference on Applied Electrical Engineering and Computing Technologies (AEECT), Aqaba, Jordan, 11–13 October 2017; pp. 1–6. [Google Scholar]
- Xu, Y.; Zhang, J.; Wang, P.; Lu, M. Research on the bi-level optimization model of distribution network based on distributed cooperative control. IEEE Access 2021, 9, 11798–11810. [Google Scholar] [CrossRef]
- Han, Y.; Zhang, K.; Li, H.; Coelho, E.A.A.; Guerrero, J.M. MAS-based distributed coordinated control and optimization in microgrid and microgrid clusters: A comprehensive overview. IEEE Trans. Power Electron. 2017, 33, 6488–6508. [Google Scholar] [CrossRef]
- Morstyn, T.; Savkin, A.V.; Hredzak, B.; Tuan, H.D. Scalable energy management for low voltage microgrids using multi-agent storage system aggregation. IEEE Trans. Power Syst. 2017, 33, 1614–1623. [Google Scholar] [CrossRef]
- Ullah, M.H.; Babaiahgari, B.; Alseyat, A.; Park, J.-D. A computationally efficient consensus-based multiagent distributed EMS for DC microgrids. IEEE Trans. Ind. Electron. 2020, 68, 5425–5435. [Google Scholar] [CrossRef]
- Papari, B.; Ozkan, G.; Hoang, H.P.; Badr, P.R.; Edrington, C.S.; Parvaneh, H.; Cox, R. Distributed control in hybrid AC-DC microgrids based on a hybrid MCSA-ADMM algorithm. IEEE Open J. Ind. Appl. 2021, 2, 121–130. [Google Scholar] [CrossRef]
- Bhargavi, K.; Jayalakshmi, N.; Gaonkar, D.; Shrivastava, A.; Jadoun, V.K. A comprehensive review on control techniques for power management of isolated DC microgrid system operation. IEEE Access 2021, 9, 32196–32228. [Google Scholar] [CrossRef]
- Sami, M.S.; Abrar, M.; Akram, R.; Hussain, M.M.; Nazir, M.H.; Khan, M.S.; Raza, S. Energy Management of Microgrids for Smart Cities: A Review. Energies 2021, 14, 5976. [Google Scholar] [CrossRef]
- Zhang, Y.; Fei, M.; Du, D.; Rakić, A. Recent advances on Microgrid Structure and Control Strategy. In Proceedings of the 2021 40th Chinese Control Conference (CCC), Shanghai, China, 26–28 July 2021; pp. 6986–6991. [Google Scholar]
- Shahgholian, G. A brief review on microgrids: Operation, applications, modeling, and control. Int. Trans. Electr. Energy Syst. 2021, 31, e12885. [Google Scholar] [CrossRef]
- Mehta, S.; Basak, P. A comprehensive review on control techniques for stability improvement in microgrids. Int. Trans. Electr. Energy Syst. 2021, 31, e12822. [Google Scholar] [CrossRef]
- Nikkhah, S.; Allahham, A.; Bialek, J.W.; Walker, S.L.; Giaouris, D.; Papadopoulou, S. Active Participation of Buildings in the Energy Networks: Dynamic/Operational Models and Control Challenges. Energies 2021, 14, 7220. [Google Scholar] [CrossRef]
- Farhat, O.; Khaled, M.; Faraj, J.; Hachem, F.; Taher, R.; Castelain, C. A short recent review on hybrid energy systems: Critical analysis and recommendations. Energy Rep. 2022, 8, 792–802. [Google Scholar] [CrossRef]
- Al-Saadi, M.; Al-Greer, M.; Short, M. Strategies for controlling microgrid networks with energy storage systems: A review. Energies 2021, 14, 7234. [Google Scholar] [CrossRef]
- Azeroual, M.; Lamhamdi, T.; El Moussaoui, H.; El Markhi, H. Simulation tools for a smart grid and energy management for microgrid with wind power using multi-agent system. Wind Eng. 2020, 44, 661–672. [Google Scholar] [CrossRef]
- Rwegasira, D.; Ben Dhaou, I.; Kondoro, A.; Kelati, A.; Mvungi, N.; Tenhunen, H. Load-shedding techniques for microgrids: A comprehensive review. Int. J. Smart Grid Clean Energy 2019, 8, 341–353. [Google Scholar] [CrossRef]
- Kamal, F.; Chowdhury, B. Model predictive control and optimization of networked microgrids. Int. J. Electr. Power Energy Syst. 2022, 138, 107804. [Google Scholar] [CrossRef]
- Konneh, K.V.; Adewuyi, O.B.; Lotfy, M.E.; Sun, Y.; Senjyu, T. Application Strategies of Model Predictive Control for the Design and Operations of Renewable Energy-Based Microgrid: A Survey. Electronics 2022, 11, 554. [Google Scholar] [CrossRef]
- Babayomi, O.; Zhang, Z.; Dragicevic, T.; Heydari, R.; Li, Y.; Garcia, C.; Rodriguez, J.; Kennel, R. Advances and opportunities in the model predictive control of microgrids: Part II—Secondary and tertiary layers. Int. J. Electr. Power Energy Syst. 2022, 134, 107339. [Google Scholar] [CrossRef]
- Hu, J.; Shan, Y.; Guerrero, J.M.; Ioinovici, A.; Chan, K.W.; Rodriguez, J. Model predictive control of microgrids—An overview. Renew. Sustain. Energy Rev. 2021, 136, 110422. [Google Scholar] [CrossRef]
- Tarragona, J.; Pisello, A.L.; Fernández, C.; de Gracia, A.; Cabeza, L.F. Systematic review on model predictive control strategies applied to active thermal energy storage systems. Renew. Sustain. Energy Rev. 2021, 149, 111385. [Google Scholar] [CrossRef]
- Villalón, A.; Rivera, M.; Salgueiro, Y.; Muñoz, J.; Dragičević, T.; Blaabjerg, F. Predictive control for microgrid applications: A review study. Energies 2020, 13, 2454. [Google Scholar] [CrossRef]
- Gholamzadehmir, M.; Del Pero, C.; Buffa, S.; Fedrizzi, R. Adaptive-predictive control strategy for HVAC systems in smart buildings–A review. Sustain. Cities Soc. 2020, 63, 102480. [Google Scholar] [CrossRef]
- Fontenot, H.; Dong, B. Modeling and control of building-integrated microgrids for optimal energy management–a review. Appl. Energy 2019, 254, 113689. [Google Scholar] [CrossRef]
- Sultana, W.R.; Sahoo, S.K.; Sukchai, S.; Yamuna, S.; Venkatesh, D. A review on state of art development of model predictive control for renewable energy applications. Renew. Sustain. Energy Rev. 2017, 76, 391–406. [Google Scholar] [CrossRef]
- Vašak, M.; Banjac, A.; Hure, N.; Novak, H.; Marušić, D.; Lešić, V. Modular hierarchical model predictive control for coordinated and holistic energy management of buildings. IEEE Trans. Energy Convers. 2021, 36, 2670–2682. [Google Scholar] [CrossRef]
- Wang, X.; Atkin, J.; Bazmohammadi, N.; Bozhko, S.; Guerrero, J.M. Optimal Load and Energy Management of Aircraft Microgrids Using Multi-Objective Model Predictive Control. Sustainability 2021, 13, 13907. [Google Scholar] [CrossRef]
- Garcia-Torres, F.; Báez-Gonzalez, P.; Tobajas, J.; Vazquez, F.; Nieto, E. Cooperative optimization of networked microgrids for supporting grid flexibility services using model predictive control. IEEE Trans. Smart Grid 2020, 12, 1893–1903. [Google Scholar] [CrossRef]
- Masti, D.; Pippia, T.; Bemporad, A.; De Schutter, B. Learning approximate semi-explicit hybrid MPC with an application to microgrids. IFAC Pap. 2020, 53, 5207–5212. [Google Scholar] [CrossRef]
- Yoo, H.-J.; Nguyen, T.-T.; Kim, H.-M. MPC with constant switching frequency for inverter-based distributed generations in microgrid using gradient descent. Energies 2019, 12, 1156. [Google Scholar] [CrossRef]
- Zhao, Z.; Guo, J.; Luo, X.; Lai, C.S.; Yang, P.; Lai, L.L.; Li, P.; Guerrero, J.M.; Shahidehpour, M. Distributed robust model predictive control-based energy management strategy for islanded multi-microgrids considering uncertainty. IEEE Trans. Smart Grid 2022, 13, 2107–2120. [Google Scholar] [CrossRef]
- Sabzevari, S.; Heydari, R.; Mohiti, M.; Savaghebi, M.; Rodriguez, J. Model-free neural network-based predictive control for robust operation of power converters. Energies 2021, 14, 2325. [Google Scholar] [CrossRef]
- Bhujel, N.; Rai, A.; Hansen, T.M.; Tonkoski, R.; Tamrakar, U. A Model Predictive Approach for Voltage Support in Microgrids using Energy Storage Systems. In Proceedings of the 2021 IEEE Power & Energy Society General Meeting (PESGM), Washington, DC, USA, 26–29 July 2021; pp. 1–5. [Google Scholar]
- Achour, Y.; Ouammi, A.; Zejli, D. Model predictive control based demand response scheme for peak demand reduction in a Smart Campus Integrated Microgrid. IEEE Access 2021, 9, 162765–162778. [Google Scholar] [CrossRef]
- Nasr, M.A.; Rabiee, A.; Kamwa, I. MPC and robustness optimisation-based EMS for microgrids with high penetration of intermittent renewable energy. IET Gener. Transm. Distrib. 2020, 14, 5239–5248. [Google Scholar] [CrossRef]
- Nelson, J.R.; Johnson, N.G. Model predictive control of microgrids for real-time ancillary service market participation. Appl. Energy 2020, 269, 114963. [Google Scholar] [CrossRef]
- Mildt, D.; Cupelli, M.; Monti, A. Objective Trade-off in MPC Based Energy Management for Microgrids. In Proceedings of the 2019 IEEE PES GTD Grand International Conference and Exposition Asia (GTD Asia), Bangkok, Thailand, 19–23 March 2019; pp. 280–285. [Google Scholar]
- Zheng, Y.; Jenkins, B.M.; Kornbluth, K.; Kendall, A.; Træholt, C. Optimization of a biomass-integrated renewable energy microgrid with demand side management under uncertainty. Appl. Energy 2018, 230, 836–844. [Google Scholar] [CrossRef]
- Tavakoli, M.; Shokridehaki, F.; Marzband, M.; Godina, R.; Pouresmaeil, E. A two stage hierarchical control approach for the optimal energy management in commercial building microgrids based on local wind power and PEVs. Sustain. Cities Soc. 2018, 41, 332–340. [Google Scholar] [CrossRef]
- Jang, Y.-S.; Kim, M.-K. A dynamic economic dispatch model for uncertain power demands in an interconnected microgrid. Energies 2017, 10, 300. [Google Scholar] [CrossRef]
- Tobajas, J.; Garcia-Torres, F.; Roncero-Sánchez, P.; Vázquez, J.; Bellatreche, L.; Nieto, E. Resilience-oriented schedule of microgrids with hybrid energy storage system using model predictive control. Appl. Energy 2022, 306, 118092. [Google Scholar] [CrossRef]
- Polimeni, S.; Meraldi, L.; Moretti, L.; Leva, S.; Manzolini, G. Development and experimental validation of hierarchical energy management system based on stochastic model predictive control for Off-grid Microgrids. Adv. Appl. Energy 2021, 2, 100028. [Google Scholar] [CrossRef]
- Monasterios, P.R.B.; Verba, N.; Morris, E.A.; Morstyn, T.; Konstantopoulos, G.C.; Gaura, E.; McArthur, S. Incorporating Forecasting and Peer-to-Peer Negotiation Frameworks into a Distributed Model-Predictive Control Approach for Meshed Electric Networks. IEEE Trans. Control Netw. Syst. 2022, 9, 1556–1568. [Google Scholar] [CrossRef]
- Xie, Y.; Ueda, Y.; Sugiyama, M. Greedy energy management strategy and sizing method for a stand-alone microgrid with hydrogen storage. J. Energy Storage 2021, 44, 103406. [Google Scholar] [CrossRef]
- Bonthu, R.K.; Aguilera, R.P.; Pham, H.; Phung, M.D.; Ha, Q.P. Energy cost optimization in microgrids using model predictive control and mixed integer linear programming. In Proceedings of the 2019 IEEE International Conference on Industrial Technology (ICIT), Melbourne, Australia, 13–15 February 2019; pp. 1113–1118. [Google Scholar]
- Hans, C.A.; Braun, P.; Raisch, J.; Grüne, L.; Reincke-Collon, C. Hierarchical distributed model predictive control of interconnected microgrids. IEEE Trans. Sustain. Energy 2018, 10, 407–416. [Google Scholar] [CrossRef]
- Zhang, Z.; Zhang, J.; Wenfang, D.; Peng, R.; Xu, C. Research on Economic optimal dispatching Strategy of Microgrid based on Model Predictive Control. MATEC Web Conf. 2018, 232, 01058. [Google Scholar] [CrossRef]
- Morstyn, T.; Hredzak, B.; Agelidis, V.G. Network topology independent multi-agent dynamic optimal power flow for microgrids with distributed energy storage systems. IEEE Trans. Smart Grid 2016, 9, 3419–3429. [Google Scholar] [CrossRef]
- Braun, P.; Faulwasser, T.; Grüne, L.; Kellett, C.M.; Weller, S.R.; Worthmann, K. Hierarchical distributed ADMM for predictive control with applications in power networks. IFAC J. Syst. Control 2018, 3, 10–22. [Google Scholar] [CrossRef]
- Zhao, Y.; Chen, Y.; Keel, B. Optimal Scheduling of Home Energy Management System with Plug-in Electric Vehicles Using Model Predictive Control. In Proceedings of the Dynamic Systems and Control Conference, Atlanta, GA, USA, 30 September–3 October 2018. [Google Scholar]
- Phan-Tan, C.-T.; Hill, M. Decentralized Optimal Control for Photovoltaic Systems Using Prediction in the Distribution Systems. Energies 2021, 14, 3973. [Google Scholar] [CrossRef]
- Parisio, A.; Rikos, E.; Glielmo, L. A model predictive control approach to microgrid operation optimization. IEEE Trans. Control Syst. Technol. 2014, 22, 1813–1827. [Google Scholar] [CrossRef]
- Le Franc, A.; Carpentier, P.; Chancelier, J.-P.; De Lara, M. EMSx: A numerical benchmark for energy management systems. Energy Syst. 2021, 1–27. [Google Scholar] [CrossRef]
- Batiyah, S.; Sharma, R.; Abdelwahed, S.; Zohrabi, N. An MPC-based power management of standalone DC microgrid with energy storage. Int. J. Electr. Power Energy Syst. 2020, 120, 105949. [Google Scholar] [CrossRef]
- Jane, R.; Parker, G.; Vaucher, G.; Berman, M. Characterizing meteorological forecast impact on microgrid optimization performance and design. Energies 2020, 13, 577. [Google Scholar] [CrossRef]
- Liu, Z.; Deng, C.; Chen, Y. Application of Hybrid Model Predictive Control (Hybrid-MPC) to Microgrid with High Penetration of Renewable Energy. In IOP Conference Series: Earth and Environmental Science; IOP Publishing: Bristol, UK, 2019; p. 012016. [Google Scholar]
- Espina, E.; Llanos, J.; Burgos-Mellado, C.; Cardenas-Dobson, R.; Martinez-Gomez, M.; Sáez, D. Distributed control strategies for microgrids: An overview. IEEE Access 2020, 8, 193412–193448. [Google Scholar] [CrossRef]
- Yazdanian, M.; Mehrizi-Sani, A. Distributed Control Techniques in Microgrids. IEEE Trans. Smart Grid 2014, 5, 2901–2909. [Google Scholar] [CrossRef]
- Mohseni, S.; Moghaddas-Tafreshi, S.M. A multi-agent system for optimal sizing of a cooperative self-sustainable multi-carrier microgrid. Sustain. Cities Soc. 2018, 38, 452–465. [Google Scholar] [CrossRef]
- Karavas, C.-S.; Arvanitis, K.; Papadakis, G. A game theory approach to multi-agent decentralized energy management of autonomous polygeneration microgrids. Energies 2017, 10, 1756. [Google Scholar] [CrossRef]
- Chamorro, H.R.; Pazmino, C.; Paez, D.; Jiménez, F.; Guerrero, J.M.; Sood, V.K.; Martinez, W. Multi-agent control strategy for microgrids using petri nets. In Proceedings of the 2020 IEEE 29th International Symposium on Industrial Electronics (ISIE), Delft, The Netherlands, 17–19 June 2020; pp. 1141–1146. [Google Scholar]
- Boudoudouh, S.; Maâroufi, M. Multi agent system solution to microgrid implementation. Sustain. Cities Soc. 2018, 39, 252–261. [Google Scholar] [CrossRef]
- Bogaraj, T.; Kanakaraj, J. Intelligent energy management control for independent microgrid. Sādhanā 2016, 41, 755–769. [Google Scholar] [CrossRef]
- Anvari-Moghaddam, A.; Rahimi-Kian, A.; Mirian, M.S.; Guerrero, J.M. A multi-agent based energy management solution for integrated buildings and microgrid system. Appl. Energy 2017, 203, 41–56. [Google Scholar] [CrossRef]
- Nunna, H.K.; Doolla, S. Energy management in microgrids using demand response and distributed storage—A multiagent approach. IEEE Trans. Power Deliv. 2013, 28, 939–947. [Google Scholar] [CrossRef]
- Dou, C.-X.; Liu, B. Multi-Agent Based Hierarchical Hybrid Control for Smart Microgrid. IEEE Trans. Smart Grid 2013, 4, 771–778. [Google Scholar] [CrossRef]
- Belgana, A.; Rimal, B.P.; Maier, M. Open energy market strategies in microgrids: A Stackelberg game approach based on a hybrid multiobjective evolutionary algorithm. IEEE Trans. Smart Grid 2014, 6, 1243–1252. [Google Scholar] [CrossRef]
- Urias, M.E.G.; Sanchez, E.N.; Ricalde, L.J. Electrical microgrid optimization via a new recurrent neural network. IEEE Syst. J. 2014, 9, 945–953. [Google Scholar] [CrossRef]
- Kuznetsova, E.; Li, Y.-F.; Ruiz, C.; Zio, E. An integrated framework of agent-based modelling and robust optimization for microgrid energy management. Appl. Energy 2014, 129, 70–88. [Google Scholar] [CrossRef]
- García Vera, Y.E.; Dufo-López, R.; Bernal-Agustín, J.L. Energy management in microgrids with renewable energy sources: A literature review. Appl. Sci. 2019, 9, 3854. [Google Scholar] [CrossRef]
- Lin, P.; Jin, C.; Xiao, J.; Li, X.; Shi, D.; Tang, Y.; Wang, P. A distributed control architecture for global system economic operation in autonomous hybrid AC/DC microgrids. IEEE Trans. Smart Grid 2018, 10, 2603–2617. [Google Scholar] [CrossRef]
- Ali, S.; Zheng, Z.; Aillerie, M.; Sawicki, J.-P.; Pera, M.-C.; Hissel, D. A review of DC Microgrid energy management systems dedicated to residential applications. Energies 2021, 14, 4308. [Google Scholar] [CrossRef]
- Rashidi, R.; Hatami, A.; Abedini, M. Multi-microgrid energy management through tertiary-level control: Structure and case study. Sustain. Energy Technol. Assess. 2021, 47, 101395. [Google Scholar] [CrossRef]
- Xu, Y.; Zhang, W.; Liu, W.; Wang, X.; Ferrese, F.; Zang, C.; Yu, H. Distributed subgradient-based coordination of multiple renewable generators in a microgrid. IEEE Trans. Power Syst. 2013, 29, 23–33. [Google Scholar] [CrossRef]
- He, Y.; Wang, W.; Wu, X. Multi-agent based fully distributed economic dispatch in microgrid using exact diffusion strategy. IEEE Access 2019, 8, 7020–7031. [Google Scholar] [CrossRef]
- Ma, G.; Li, J.; Zhang, X.-P. A review on optimal energy management of multimicrogrid system considering uncertainties. IEEE Access 2022, 10, 77081–77098. [Google Scholar] [CrossRef]
- Muqeet, H.A.; Javed, H.; Akhter, M.N.; Shahzad, M.; Munir, H.M.; Nadeem, M.U.; Bukhari, S.S.H.; Huba, M. Sustainable Solutions for Advanced Energy Management System of Campus Microgrids: Model Opportunities and Future Challenges. Sensors 2022, 22, 2345. [Google Scholar] [CrossRef] [PubMed]
- Salehi, N.; Martinez-Garcia, H.; Velasco-Quesada, G.; Guerrero, J.M. A comprehensive review of control strategies and optimization methods for individual and community microgrids. IEEE Access 2022. [Google Scholar] [CrossRef]
- Rosero, D.; Díaz, N.; Trujillo, C. Cloud and machine learning experiments applied to the energy management in a microgrid cluster. Appl. Energy 2021, 304, 117770. [Google Scholar] [CrossRef]
- Ulutas, A.; Altas, I.H.; Onen, A.; Ustun, T.S. Neuro-fuzzy-based model predictive energy management for grid connected microgrids. Electronics 2020, 9, 900. [Google Scholar] [CrossRef]
- Silvente, J.; Kopanos, G.M.; Dua, V.; Papageorgiou, L.G. A rolling horizon approach for optimal management of microgrids under stochastic uncertainty. Chem. Eng. Res. Des. 2018, 131, 293–317. [Google Scholar] [CrossRef]
- Parisio, A.; Rikos, E.; Glielmo, L. Stochastic model predictive control for economic/environmental operation management of microgrids: An experimental case study. J. Process Control 2016, 43, 24–37. [Google Scholar] [CrossRef]
- Wu, C.; Gao, S.; Song, T.E.; Liu, Y. A Two-Layer Stochastic Model Predictive Control Approach in Microgrids For Coordination Of Wind And Energy Storage System. In Proceedings of the 2020 IEEE Power & Energy Society General Meeting (PESGM), Montreal, QC, Canada, 2–6 August 2020; pp. 1–5. [Google Scholar]
- Garcia-Torres, F.; Bordons, C. Optimal economical schedule of hydrogen-based microgrids with hybrid storage using model predictive control. IEEE Trans. Ind. Electron. 2015, 62, 5195–5207. [Google Scholar] [CrossRef]
- Jayachandran, M.; Ravi, G. Decentralized model predictive hierarchical control strategy for islanded AC microgrids. Electr. Power Syst. Res. 2019, 170, 92–100. [Google Scholar] [CrossRef]
- Allahham, A.; Greenwood, D.; Patsios, C. Incorporating Ageing Parameters into Optimal Energy Management of Distribution Connected Energy Storage; AIM: London, UK, 2019. [Google Scholar]
- Allahham, A.; Greenwood, D.; Patsios, C.; Taylor, P. Adaptive receding horizon control for battery energy storage management with age-and-operation-dependent efficiency and degradation. Electr. Power Syst. Res. 2022, 209, 107936. [Google Scholar] [CrossRef]
- Nikkhah, S.; Allahham, A.; Royapoor, M.; Bialek, J.W.; Giaouris, D. Optimising Building-to-Building and Building-for-Grid Services Under Uncertainty: A Robust Rolling Horizon Approach. IEEE Trans. Smart Grid 2021, 13, 1453–1467. [Google Scholar] [CrossRef]
- Nikkhah, S.; Allahham, A.; Royapoor, M.; Bialek, J.W.; Giaouris, D. A Community-Based Building-to-Building Strategy for Multi-Objective Energy Management of Residential Microgrids. In Proceedings of the 2021 12th International Renewable Engineering Conference (IREC), Amman, Jordan, 14–15 April 2021; pp. 1–6. [Google Scholar]
- Cavus, M.; Allahham, A.; Adhikari, K.; Zangiabadia, M.; Giaouris, D. Control of microgrids using an enhanced Model Predictive Controller. In Proceedings of the 11th International Conference on Power Electronics, Machines and Drives (PEMD 2022), Newcastle, UK, 21–23 June 2022. [Google Scholar]
- Nikkhah, S.; Allahham, A.; Giaouris, D.; Bialek, J.W.; Walker, S. Application of Robust Receding Horizon controller for Real-Time Energy Management of Reconfigurable Islanded Microgrids. In Proceedings of the 2021 IEEE Madrid PowerTech, Madrid, Spain, 28 June–2 July 2021; pp. 1–6. [Google Scholar]
- Nikkhah, S.; Sarantakos, I.; Zografou-Barredo, N.-M.; Rabiee, A.; Allahham, A.; Giaouris, D. A Joint Risk-and Security-Constrained Control Framework for Real-Time Energy Scheduling of Islanded Microgrids. IEEE Trans. Smart Grid 2022, 13, 3354–3368. [Google Scholar] [CrossRef]
- Dong, X.; Gan, J.; Wu, H.; Deng, C.; Liu, S.; Song, C. Self-Triggered Model Predictive Control of AC Microgrids with Physical and Communication State Constraints. Energies 2022, 15, 1170. [Google Scholar] [CrossRef]
- Ouammi, A. Peak load reduction with a solar PV-based smart microgrid and vehicle-to-building (V2B) concept. Sustain. Energy Technol. Assess. 2021, 44, 101027. [Google Scholar] [CrossRef]
- Dagdougui, Y.; Ouammi, A.; Benchrifa, R. Energy management-based predictive controller for a smart building powered by renewable energy. Sustainability 2020, 12, 4264. [Google Scholar] [CrossRef]
- Razzanelli, M.; Crisostomi, E.; Pallottino, L.; Pannocchia, G. Distributed model predictive control for energy management in a network of microgrids using the dual decomposition method. Optim. Control Appl. Methods 2020, 41, 25–41. [Google Scholar] [CrossRef]
- Kong, X.; Liu, X.; Ma, L.; Lee, K.Y. Hierarchical distributed model predictive control of standalone wind/solar/battery power system. IEEE Trans. Syst. Man Cybern. Syst. 2019, 49, 1570–1581. [Google Scholar] [CrossRef]
- Bazmohammadi, N.; Tahsiri, A.; Anvari-Moghaddam, A.; Guerrero, J.M. A hierarchical energy management strategy for interconnected microgrids considering uncertainty. Int. J. Electr. Power Energy Syst. 2019, 109, 597–608. [Google Scholar] [CrossRef]
- Igder, M.A.; Liang, X.; Mitolo, M. Service Restoration through Microgrid Formation in Distribution Networks: A Review. IEEE Access 2022, in press. [CrossRef]
- Luo, S.; Hu, C.; Zhang, Y.; Ma, R.; Meng, L. In Multi-agent systems using model predictive control for coordinative optimization control of microgrid. In Proceedings of the 2017 20th International Conference on Electrical Machines and Systems (ICEMS), Pune, India, 13–15 December 2017; pp. 1–5. [Google Scholar]
- Yang, H.; Pu, Y.; Qiu, Y.; Li, Q.; Chen, W. Multi-time scale integration of robust optimization with MPC for islanded hydrogen-based microgrid. In Proceedings of the 2019 IEEE Sustainable Power and Energy Conference (iSPEC), Beijing, China, 21–23 November 2019; pp. 1163–1168. [Google Scholar]
- Zhu, Y.; Wang, J.; Bi, K.; Sun, Q.; Zong, Y.; Zong, C. Energy Optimal Dispatch of the Data Center Microgrid Based on Stochastic Model Predictive Control. Front. Plan. Oper. Hybrid Renew. Energy Syst. 2022, 10, 845637179. [Google Scholar]
- Thanh, V.-V.; Su, W.; Wang, B. Optimal DC Microgrid Operation with Model Predictive Control-Based Voltage-Dependent Demand Response and Optimal Battery Dispatch. Energies 2022, 15, 2140. [Google Scholar] [CrossRef]
- Khokhar, B.; Parmar, K.S. A novel adaptive intelligent MPC scheme for frequency stabilization of a microgrid considering SoC control of EVs. Appl. Energy 2022, 309, 118423. [Google Scholar] [CrossRef]
- Yamashita, D.Y.; Vechiu, I.; Gaubert, J.-P. In Real-time parameters identification of lithium-ion batteries model to improve the hierarchical model predictive control of building microgrids. In Proceedings of the 2020 22nd European Conference on Power Electronics and Applications (EPE’20 ECCE Europe), Lyon, France, 7–11 September 2020. [Google Scholar]
- Marín, L.G.; Sumner, M.; Muñoz-Carpintero, D.; Köbrich, D.; Pholboon, S.; Sáez, D.; Núñez, A. Hierarchical energy management system for microgrid operation based on Robust model predictive control. Energies 2019, 12, 4453. [Google Scholar] [CrossRef]
- Elkazaz, M.; Sumner, M.; Thomas, D. Energy management system for hybrid PV-wind-battery microgrid using convex programming, model predictive and rolling horizon predictive control with experimental validation. Int. J. Electr. Power Energy Syst. 2020, 115, 105483. [Google Scholar] [CrossRef]
- Minhas, D.M.; Meiers, J.; Frey, G. Electric Vehicle Battery Storage Concentric Intelligent Home Energy Management System Using Real Life Data Sets. Energies 2022, 15, 1619. [Google Scholar] [CrossRef]
- Wang, J.; Garifi, K.; Baker, K.; Zuo, W.; Zhang, Y.; Huang, S.; Vrabie, D. Optimal renewable resource allocation and load scheduling of resilient communities. Energies 2020, 13, 5683. [Google Scholar] [CrossRef]
- Ouammi, A. Peak loads shaving in a team of cooperating smart buildings powered solar PV-based microgrids. IEEE Access 2021, 9, 24629–24636. [Google Scholar] [CrossRef]
- Yuan, D.; Lu, Z.; Zhang, J.; Li, X. A hybrid prediction-based microgrid energy management strategy considering demand-side response and data interruption. Int. J. Electr. Power Energy Syst. 2019, 113, 139–153. [Google Scholar] [CrossRef]
- Nair, U.R.; Costa-Castelló, R. An Analysis of Energy Storage System Interaction in A Multi Objective Model Predictive Control Based Energy Management in DC microgrid. In Proceedings of the 2019 24th IEEE International Conference on Emerging Technologies and Factory Automation (ETFA), Zaragoza, Spain, 10–13 September 2019; pp. 739–746. [Google Scholar]
- Lei, M.; Yang, Z.; Wang, Y.; Xu, H.; Meng, L.; Vasquez, J.C.; Guerrero, J.M. An MPC-based ESS control method for PV power smoothing applications. IEEE Trans. Power Electron. 2017, 33, 2136–2144. [Google Scholar] [CrossRef]
- Mardani, M.M.; Khooban, M.H.; Masoudian, A.; Dragičević, T. Model predictive control of DC–DC converters to mitigate the effects of pulsed power loads in naval DC microgrids. IEEE Trans. Ind. Electron. 2018, 66, 5676–5685. [Google Scholar] [CrossRef]
- Shan, Y.; Hu, J.; Liu, M.; Zhu, J.; Guerrero, J.M. Model predictive voltage and power control of islanded PV-battery microgrids with washout-filter-based power sharing strategy. IEEE Trans. Power Electron. 2019, 35, 1227–1238. [Google Scholar] [CrossRef]
- Mehrizi-Sani, A. Distributed control techniques in microgrids. Microgrid 2017, 43–62. [Google Scholar]
- Meng, L.; Sanseverino, E.R.; Luna, A.; Dragicevic, T.; Vasquez, J.C.; Guerrero, J.M. Microgrid supervisory controllers and energy management systems: A literature review. Renew. Sustain. Energy Rev. 2016, 60, 1263–1273. [Google Scholar] [CrossRef]
- Colson, C.M.; Nehrir, M.H. Comprehensive real-time microgrid power management and control with distributed agents. IEEE Trans. Smart Grid 2013, 4, 617–627. [Google Scholar] [CrossRef]
- Logenthiran, T.; Srinivasan, D.; Khambadkone, A.M.; Aung, H.N. Multiagent system for real-time operation of a microgrid in real-time digital simulator. IEEE Trans. Smart Grid 2012, 3, 925–933. [Google Scholar] [CrossRef]
- Wu, Z.; Tazvinga, H.; Xia, X. Demand side management of photovoltaic-battery hybrid system. Appl. Energy 2015, 148, 294–304. [Google Scholar] [CrossRef]
- Prodan, I.; Zio, E. A model predictive control framework for reliable microgrid energy management. Int. J. Electr. Power Energy Syst. 2014, 61, 399–409. [Google Scholar] [CrossRef]
- Chen, C.; Duan, S.; Cai, T.; Liu, B.; Hu, G. Smart energy management system for optimal microgrid economic operation. IET Renew. Power Gener. 2011, 5, 258–267. [Google Scholar] [CrossRef]
- Baziar, A.; Kavousi-Fard, A. Considering uncertainty in the optimal energy management of renewable micro-grids including storage devices. Renew. Energy 2013, 59, 158–166. [Google Scholar] [CrossRef]
- Chaouachi, A.; Kamel, R.M.; Andoulsi, R.; Nagasaka, K. Multiobjective intelligent energy management for a microgrid. IEEE Trans. Ind. Electron. 2012, 60, 1688–1699. [Google Scholar] [CrossRef]
- Tushar, M.H.K.; Zeineddine, A.W.; Assi, C. Demand-side management by regulating charging and discharging of the EV, ESS, and utilizing renewable energy. IEEE Trans. Ind. Inform. 2017, 14, 117–126. [Google Scholar] [CrossRef]
- Vázquez-Canteli, J.R.; Nagy, Z. Reinforcement learning for demand response: A review of algorithms and modeling techniques. Appl. Energy 2019, 235, 1072–1089. [Google Scholar] [CrossRef]
- Wen, Z.; O’Neill, D.C.; Maei, H.R. Optimal Demand Response Using Device-Based Reinforcement Learning. IEEE Trans. Smart Grid 2015, 6, 2312–2324. [Google Scholar] [CrossRef]
- Azuatalam, D.; Lee, W.-L.; Nijs, F.d.; Liebman, A. Reinforcement learning for whole-building HVAC control and demand response. Energy AI 2020, 2, 100020. [Google Scholar] [CrossRef]
- Qiu, X.; Nguyen, T.A.; Crow, M.L. Heterogeneous energy storage optimization for microgrids. IEEE Trans. Smart Grid 2015, 7, 1453–1461. [Google Scholar] [CrossRef]
- Rahbar, K.; Xu, J.; Zhang, R. Real-time energy storage management for renewable integration in microgrid: An off-line optimization approach. IEEE Trans. Smart Grid 2014, 6, 124–134. [Google Scholar] [CrossRef]
- Silvente, J.; Kopanos, G.M.; Pistikopoulos, E.N.; Espuña, A. A rolling horizon optimization framework for the simultaneous energy supply and demand planning in microgrids. Appl. Energy 2015, 155, 485–501. [Google Scholar] [CrossRef]
- Farrokhifar, M.; Aghdam, F.H.; Alahyari, A.; Monavari, A.; Safari, A. Optimal energy management and sizing of renewable energy and battery systems in residential sectors via a stochastic MILP model. Electr. Power Syst. Res. 2020, 187, 106483. [Google Scholar] [CrossRef]
- Lei, T.; Min, Z.; Gao, Q.; Song, L.; Zhang, X.; Zhang, X. The Architecture Optimization and Energy Management Technology of Aircraft Power Systems: A Review and Future Trends. Energies 2022, 15, 4109. [Google Scholar] [CrossRef]
- Nafkha-Tayari, W.; Ben Elghali, S.; Heydarian-Forushani, E.; Benbouzid, M. Virtual Power Plants Optimization Issue: A Comprehensive Review on Methods, Solutions, and Prospects. Energies 2022, 15, 3607. [Google Scholar] [CrossRef]
- Alonso-Travesset, À.; Martín, H.; Coronas, S.; de la Hoz, J. Optimization Models under Uncertainty in Distributed Generation Systems: A Review. Energies 2022, 15, 1932. [Google Scholar] [CrossRef]
- Gavilema, T.Á.O.; Álvarez, J.D.; Torres Moreno, J.L.; García, M.P. Towards optimal management in Microgrids: An overview. Energies 2021, 14, 5202. [Google Scholar] [CrossRef]
- Azeem, O.; Ali, M.; Abbas, G.; Uzair, M.; Qahmash, A.; Algarni, A.; Hussain, M.R. A comprehensive review on integration challenges, optimization techniques and control strategies of hybrid AC/DC Microgrid. Appl. Sci. 2021, 11, 6242. [Google Scholar] [CrossRef]
- Hu, M.; Xiao, F.; Wang, S. Neighborhood-level coordination and negotiation techniques for managing demand-side flexibility in residential microgrids. Renew. Sustain. Energy Rev. 2021, 135, 110248. [Google Scholar] [CrossRef]
- Anderson, A.A.; Suryanarayanan, S. Review of energy management and planning of islanded microgrids. CSEE J. Power Energy Syst. 2019, 6, 329–343. [Google Scholar]
- Yamashita, D.Y.; Vechiu, I.; Gaubert, J.-P. A review of hierarchical control for building microgrids. Renew. Sustain. Energy Rev. 2020, 118, 109523. [Google Scholar]
- Espín-Sarzosa, D.; Palma-Behnke, R.; Núñez-Mata, O. Energy management systems for microgrids: Main existing trends in centralized control architectures. Energies 2020, 13, 547. [Google Scholar] [CrossRef]
- Khan, A.A.; Naeem, M.; Iqbal, M.; Qaisar, S.; Anpalagan, A. A compendium of optimization objectives, constraints, tools and algorithms for energy management in microgrids. Renew. Sustain. Energy Rev. 2016, 58, 1664–1683. [Google Scholar]
- Etim, N.-B.B.; Giaouris, D. Probabilistic adaptive power pinch analysis for islanded hybrid energy storage systems. J. Energy Storage 2022, 54, 105224. [Google Scholar] [CrossRef]
- Javaid, C.J.; Allahham, A.; Giaouris, D.; Blake, S.; Taylor, P. Modelling of a virtual power plant using hybrid automata. J. Eng. 2019, 2019, 3918–3922. [Google Scholar] [CrossRef]
- Khawaja, Y.; Allahham, A.; Giaouris, D.; Patsios, C.; Walker, S.; Qiqieh, I. An integrated framework for sizing and energy management of hybrid energy systems using finite automata. Appl. Energy 2019, 250, 257–272. [Google Scholar] [CrossRef]
- Allahham, A.; Alla, H. Monitoring of timed discrete events systems with interrupts. IEEE Trans. Autom. Sci. Eng. 2009, 7, 146–150. [Google Scholar] [CrossRef]
- Allahham, A.; Alla, H. Monitoring of a class of timed discrete events systems. In Proceedings of the 2007 IEEE International Conference on Robotics and Automation, Rome, Italy, 10–14 April 2007; pp. 1003–1008. [Google Scholar]
- Pamulapati, T.; Allahham, A.; Walker, S.L.; Giaouris, D. Evolution Operator-based automata control approach for EMS in active buildings. In Proceedings of the 11th International Conference on Power Electronics, Machines and Drives (PEMD 2022), Newcastle, UK, 21–23 June 2022. [Google Scholar]
- Giaouris, D.; Papadopoulos, A.I.; Seferlis, P.; Papadopoulou, S.; Voutetakis, S.; Stergiopoulos, F.; Elmasides, C. Optimum energy management in smart grids based on power pinch analysis. Chem. Eng. 2014, 39, 55–60. [Google Scholar]
- Spiliopoulos, N.; Sarantakos, I.; Nikkhah, S.; Gkizas, G.; Giaouris, D.; Taylor, P.; Rajarathnam, U.; Wade, N. Peer-to-peer energy trading for improving economic and resilient operation of microgrids. Renew. Energy 2022, 199, 517–535. [Google Scholar] [CrossRef]









| Review Work on | Reference | Main Contributions |
|---|---|---|
| MAS | Thirunavukkarasu et al., 2022 [6] | A review article comprehensively presented several hybrid, MAS, metaheuristic, and other non-conventional optimization methods that address the EMS problem in MG. The objectives of EM discussed are demand-supply forecast, unit commitment, demand management, and economic dispatch. Also, optimization of the design of MG parameters presented. |
| Al-Saadi et al., 2021 [34] | Centralized, decentralized, multi-agent, and intelligent-based control strategies for distributed storage systems in MGs along with control complications and proposed solutions are reviewed in this work. Focus is given to multi-agent and RL-based control strategies. | |
| Bhargavi et al., 2021 [27] | Distributed consensus control approaches and their review for MGs power management using MAS are presented. The optimization approaches such as PSO, GA, FUZZY, and MPC are discussed in tertiary control for EMS of DC MGs with objectives of minimized operation costs and balanced energy storage. | |
| Azeroual et al., 2020 [35] | Discussed EM in MG simulation tools, especially the multi-agent platform in JADE linking with Simulink using a co-simulation platform called MACSimJX. | |
| Rwegasira et al., 2019 [36] | Focus on control algorithms and simulation tools for DC MG load shedding. Mainly, analyzed and stressed the importance of distributed MAS approaches in load shedding and other control operations. | |
| Khan et al., 2019 [19] | Efficient control and EM of a distributed grid with MAS techniques along with storage and renewable energy sources are discussed along with the protection point of view. Different control architectures and the distributed optimization techniques used to optimize operations, and maximize reliability also reviewed. MAS characteristics and advantages are presented. | |
| MPC | Kamal and Chowdhury, 2022 [37] | From regulating voltage and managing frequency to power flow management and economic optimization, the MPC has emerged as a promising alternative to existing approaches. MPC has the predictive model that is the most precise. |
| Konneh et al., 2022 [38] | The superiority of MPC to numerous strategies used to model uncertainties is highlighted in this review work for both grid-connected and islanded systems. It showed the characteristics, strengths, and weaknesses of many modeling methods of MPCs, and some of their modifications for dealing with uncertainty in MGs. | |
| Babayomi et al., 2022 [39] | MPC enables multivariable control of power electronic systems while addressing physical limits without requiring a cascaded structure. These characteristics result in fast control dynamic response and good performance for non-linear systems. MPC is more flexible and has multivariable and intuitive characteristics for the smart grid and microgrid systems. | |
| Hu et al., 2021 [40] | This work presented a complete overview of MPC in individual and interconnected MGs, including control strategies at the converter and grid levels applied to three layers of the hierarchical control architecture. This assessment demonstrated that MPC is emerging as a viable alternative to traditional approaches in voltage regulation, frequency control, power flow management, EM, and economic operation optimization. | |
| Tarragona et al., 2021 [41] | This study summarized the most recent enhancements to solve computational difficulties, as well as an examination of the objective functions used in each study, which were mostly focused on minimizing energy costs, peak power, and CO2 emissions. MPC is the most promising technology to reduce the running cost of the MG. | |
| Villalón et al., 2020 [42] | This review revealed that predictive control approaches are used on microgrids for the three control levels and with model modifications to account for uncertainties in order to enhance performance and dynamic response. For microgrid applications requiring various degrees of control, predictive control appears to be a very promising control strategy. | |
| Gholamzadehmir et al., 2020 [43] | The primary goal of this study was to review sophisticated control strategies and their effects on technical systems and building structures in terms of energy and cost savings. Predictive, responsive, and adaptive versus weather, users, grids, and thermal mass should be the goals of these tactics. Even though MPC is the most often used in construction, it is not ideal for systems with uncertainties and unexpected data. In order to address these problems, adaptive predictive control systems are being developed. | |
| Fontenot and Dong, 2019 [44] | Different kinds of control systems and optimization techniques such as rule-based control, optimal control, agent-based modeling, and MPC were compared, and concluded as MPC is the most effective for the MG systems. | |
| Sultana et al., 2017 [45] | MPC is gaining popularity due to its adaptability, capacity to be applied in any application regardless of field, and the availability of fast computers. The work described here will assist researchers in further exploring the versatility of this controller for design, analysis, and implementation in renewable energy systems. |
| Component | Characteristics | Affected Item of Energy Trilemma |
|---|---|---|
| RES (PV, wind, and other) | Uncertainty, variability | Flexibility, security |
| ESS | Short-team storage | Flexibility, security |
| EVs | Uncertainty | Security, flexibility |
| Loads | Controllability, uncertainty | Flexibility, affordability |
| Buildings (Residential, industrial, commercial) | Comfort-level, controllability, uncertainty | Flexibility, security, affordability |
| Fuel cells, electrolyzers, hydrogen tank | Mid and long-term storage | Affordability, flexibility, security |
| Objective | Type of MG | Methods | Key Finding(s) | Energy Trilemma Element | Reference |
|---|---|---|---|---|---|
| Minimize energy bills | DC MG | Distributed control with MAS | MAS control implementation in DC MG for load shedding | Affordability | Rwegasira et al., 2019 [36] |
| Minimize operating costsMinimize interruption cost, maximize reliability | MGs | MAS (distributed) | Different control and protection challenges addressed by MAS, their advantages, and various optimization methods used for EM at the MG level discussed | Affordability, flexibility | Azeroual et al., 2020 [35] |
| Optimal size and cost optimization | DC MG | AI-based methods including MAS for EMS | EMS in MG with residential applications using different control architectures discussed | Affordability | Ali et al., 2021 [92] |
| EM in MGs considering factors fatigue life (FL) and Energy Not Supply (ENS). | Multi MGs | Distributed control with MAS | Tertiary control that addresses EMS in MMGs with novel consideration of FL factor and ENS | Flexibility, security | Rashidi et al., 2021 [93] |
| Peak load reduction, minimize cost and maximize benefits | MG | MAS with JADE | EM in MGs through load patterns and energy availability from DERs, storage, and DR | Affordability, flexibility | Nunna and Doolla, 2013 [85] |
| Supply-demand balancing and Load shedding | Islanded MG | Distributed control with MAS | MAS control implementation in DC MG for load shedding | Security, flexibility | Xu et al., 2013 [94] |
| EDP is to Minimize cost, there by optimal operation and power allocation | MG | MAS based hierarchical control with distributed Diffusion strategy as optimization method | Proposed methods have faster convergence, higher stability, also handle change in communication topology and realize plug-and-play of DERs ensuring optimal utilization of resources | Affordability, flexibility | He et al., 2019 [95] |
| Maximize RE utilization and minimizing cost by reducing power import | Grid connected MG With RE, battery, and EV | RNN for optimization considering MAS architecture for MG | The proposed approach determines the optimal power values for a time horizon of one week, for wind, solar, and battery systems and the utility grid. | Flexibility, affordability | Urias et al., 2014 [88] |
| Maximize individual and cumulative benefits, and utilization of resources, frequency and voltage regulation | Islanded MG | MA-based Hierarchical hybrid control | The upper-level agents provide the EMS to lower-level DERs agents for implementing the power assignment. Intelligent reconfiguration strategies of operational mode are established using information fusion and Petri nets | Flexibility, affordability, Security | Dou and Liu, 2013 [86] |
| EM of MMGs considering optimal operation, markets, and communication | Multi MGs (MMGs) | MAS-based hierarchical, distributed method and others—a review | Uncertainty modeling of EM in MMGs is addressed | Flexibility, affordability, security | Ma et al., 2022 [96] |
| EM considering RES, DGs, ESS | Campus MGs | MAS and Heuristics | EMS of MGs considering several objective functions and solutions tools are discussed in detail | Flexibility, affordability, security | Muqeet et al., 2022 [97] |
| Cost optimization Maximization of benefits, secure communication | MG clusters | EMS with MAS-based hierarchical control using heuristics and machine learning based models | Provided control strategies with single and multi-objective optimization methods for EMS. Cloud computing and ML-based control architectures for EM and their simulation platforms | Flexibility, affordability, security | Salehi et al., 2022 [98] Rosero et al., 2021 [99] |
| Objective | Feature | Type of MG | Methods | Key Finding | Energy Trilemma Element | Reference |
|---|---|---|---|---|---|---|
| Economical operation | Uncertainty of RES | MMGs | Distributed Robust MPC (DRMPC) With Column and constraint algorithm (C&CG) | EMS modeled as DRMPC technique has ability to balance the robustness and economy of MG operation | Affordability, security | Zhao et al., 2022 [51] |
| Stability | Data center MG | Stochastic MPC (SMPC) with Rolling optimization | Able to handle negative influence of uncertain factor in achieving economic operation | Zhu et al., 2022 [122] | ||
| Minimize operational cost | Uncertainty in AC/DC loads | DC-MG | Deep-Q network-based Reinforced learning | Comparison with Stochastic MPC (reduced 41.9% operating cost) | Affordability | Thanh et al., 2022 [123] |
| Reduce PV curtailment, and unmet load | Reliability, forecasting uncertainties | Standalone MG | GA | Reduction in capital cost and help in downsizing the system | Affordability, flexibility, security | 2021 [96] |
| Frequency regulation | Uncertainty in MG | MG | Adaptive Intelligent MPC (AIMPC) | Frequency deviations in a MG lower degradation tendency and lesser cost of an EV battery | Security, affordability | Khokhar and Parmar, 2022 [124] |
| Recovery of voltage/frequency, complexity reduction | Complexity of MG control | MG | MPC with rolling horizon approach | Reduce communication cost | Security, affordability | Dong et al., 2022 [113] |
| Complexity reduction in MG control | Uncertainty of battery usage | Building MGs | Hierarchical MPC (MILP formulation) | Reduces annual costs for residential and non-residential building MGs | Affordability | 2020 [125] |
| Optimal operation considering uncertainty | Uncertainty of RES | MG | Robust MPC | Reduce operating cost, reduce peaks, and uniform grid consumption | Affordability, security | Marín et al., 2019 [126] |
| Increase in RE self-consumption within MG | Forecasting of load demand | MGs | MPC (Convex problem formulation) | EMS achieves reduction in cost by 30% | Affordability | Elkazaz et al., 2020 [127] |
| Scheduling | Multi-time scale, forecasting of RE uncertainties, load demand | Buildings | Receding horizon rule-based MILP, MPC | Optimal charge and discharging, reduced annual storage capacity loss of EV batteries by 23% | Flexibility | 2022 [128] |
| Minimize unserved load and thermal discomfort | Uncertainty of the outdoor air temperature and solar irradiance forecasts | Buildings | MPC (MILP formulation) | Discussed impact of power flexibility in buildings | Flexibility | Wang et al., 2020 [129] |
| Reduce peak load and optimize power exchange | Uncertainties of power generation, operational flexibilities of EVs | Corporate building MGs | MPC with Constrained Optimization | Peak loads are reduced for building MGs | Flexibility, affordability | Ouammi, 2021 [130] |
| Decrease congestion and peak loads | Forecast RE generation and load | MG | Agent based, MPC, and Multi-objective optimization | Decentralized approach reduces the risk of system failure | Security, flexibility | Fontenot and Dong, 2019 [44] |
| Manage the data transmission in MG | Uncertainty/Forecast of the weather | MG | PSO, GA, MPC | Reduce at least 40% prediction error | Security | Yuan et al., 2019 [131] |
| Minimize the stochastic forecast errors of RES generation, ESS | Forecasting of the weather | MG | Hybrid MPC And Mixed-Integer Nonlinear programming (MINLP) | MG cope up with large disturbances | Security | Liu et al., 2019 [76] |
| Minimize rate of degradation batteries | Uncertainty of the battery | DC MG | MPC with multi-objective optimization | Reduce the reserve capacity of the grid | Affordability, security | Nair and Costa-Castelló, 2019 [132] |
| Minimize the prediction error | Forecasting of power demand | MG | Mixed Integer Programming (MIP) and MPC | Decrease in total cost by 22.69% | Affordability | Zhang et al., 2018 [67] |
| Stabilize of the grid import/export | Complexity of MG control | MG | MPC with Receding Horizon Optimization | Improve the power quality of PV power plants | Security | Lei et al., 2017 [133] |
| Reference | System of Study | Research Question Addressed | Discussed Control & Optimization Methods/Models/Software | Key Recommendations |
|---|---|---|---|---|
| Ma et al., 2022 [96] | MMG | Uncertainty modeling for EM in MMGs | Centralized, distributed, hierarchical control with: SO, RO; GT, MA, AI | Future challenges regarding MMGs planning, operation and control, integrated system EMS, increased communication, IT, and market transactions |
| Kamal and Chowdhury, 2022 [37] | Networked MG | Objectives from voltage and frequency control to economic OPF | Centralized, decentralized, distributed control using MPC based approaches | Predictive control with advanced mathematical modelling required to improve precise predictive model and stability |
| Lei et al., 2022 [153] | Standalone—Aircraft power system (APS) | Trends in optimization and EM methods for APS—Multi objective approach | MPC, AI-based methods for EMS | Along with EMS considering thermal Management System, prognostics, and health management on aircraft power system |
| Nafkha-Tayari et al., 2022 [154] | Virtual Power Plant (VPP) | Review of control and optimization methods, and markets | Centralized, distributed hierarchical control: SO, RO, IA, SO + IA, heuristic, Fuzzy, modified crow search (MCS), ANN, GA, Swarm-based, GT, Multi-objective optimization, auction based, MA | To develop a MAS for advanced distributed EM of a commercial VPP |
| Alonso-Travesset et al., 2022 [155] | MG | Optimization of DG under uncertainty: problem formulations, objective functions, optimization algorithms | LP/MILP/MINLP, heuristics, SP (2-stage, Multi-stage), RP, chance constraints, RH, MPC, GT; | Future models with additional features such as grid test bed, battery aging, DR, uncertainty, decentralization will bring more real-life settings |
| Muqeet et al., 2022 [97] | Campus MGs | EM methods of campus MGs with Distributed generation from PV, wind, FC, diesel generator, and ESS: objective functions, solution tools | IA (heuristics), MAS | Including of scheduling studies of DGs in MG optimization. Need for advanced approaches such as blockchain, AI, and methods in EM of MGs |
| Salehi et al., 2022 [98] | MG/Community MGs | Control strategies and single, multi-objective optimization methods in EM of MGs considering practical constraints | Master-slave, Peer-to-Peer control strategy: GT, Dynamic MPC, MAS Optimization: Probabilistic, and Deterministic, evolutionary, co-evolutionary approaches | Using of Deep Reinforcement Learning algorithms to improve optimization and reducing computational burden |
| Rosero et al., 2021 [99] | MG clusters | Cloud computing, ML based control architectures for real time EM in MGs clusters and their simulation platforms | Hierarchical control, Real time and with cloud, ML-based models (Gaussian Process), and MAS | Real time EM for interconnected MGs using cloud and ML-based architectures |
| Al-Saadi et al., 2021 [34] | MG with ESS | Review of various control methods (MA, RL based) to manage Distributed ESS: control complications and solutions | Centralized, decentralized, distributed control: RL-based and MA approaches | Importance to digitalization and AI-based methods in control |
| Rashidi et al., 2021 [93] | Multi MGs | Tertiary control review for EM in MGs with factors like Fatigue Life (FL) and energy not service: control methods and formulations review | Distributed control with MAS Software: MATLAB and Dig Silent | Consideration of more realistic model with reliability and social welfare and more MG connecting points |
| Topa Gavilema et al., 2021 [156] | MGs | EM of MGs with different configurations and their solutions: classification on the optimization methods used | Metaheuristics, LP/NLP, DP, Stochastic and robust programming, MPC, MAS, AI-based methods | Need of efficient methods for handling complexity arises from the interaction of MGs and the optimization of their objectives: distributed control techniques |
| Ouramdane et al., 2021 [15] | MGs with Vehicle-to-Grid | Overview of MG technological advancements, EMS with DERs, ESS, and mainly EV integration | Centralized, decentralized control methods: Metaheuristics, LP/NLP, DP, Fuzzy, Neural network, and MAS optimization methods | Need address challenges related to Power to Gas, scalable communication, cyber security, and the use of ML-based (AI) methods |
| Ali et al., 2021 [92] | DC MG | Review of DC MG architectures, control strategies and EMS for residential applications in terms of size and cost optimization | Centralized, decentralized, distributed, hierarchical control methods: Classical (LP/MILP/SO/RO/MPC and AI methods (Fuzzy/NN/EA/MAS) for EMS optimization | Hybrid methods for EMS as growth in AI and consideration of Health management strategies for components such as ESS, PVs, converters. |
| Azeem et al., 2021 [157] | Hybrid MG | Review of integration challenges, optimization, and control strategies in terms of efficiency, design flexibility, security, reliability, and cost effectiveness parameters | Droop control/impedance control/MPC/virtual inertia control; Optimization techniques regarding Power Flow, uncertainty, and design and topology (Heuristic, fuzzy, mathematical, swarm-based approaches, etc.) | Possible future developments regarding the hybrid MGs with DC generation, nonlinear loads, Plug in hybrid EVs |
| Hu et al., 2021 [40] | MG | Review of MPC based converter and grid level control strategies in Hierarchical methods for MG-EMS | Converter level and grid level MPC; MPC in 3 level control architectures of MGs | MPC advancements in future MGs |
| Hu et al., 2021 [158] | Residential MGs | Demand side flexibility study: co-ordination and negotiation methods classification and techniques | Centralized, decentralized, distributed (hierarchical and non-hierarchical) control architectures: Optimization: (LP/MILP/MINLP), (GA, PSO, SA, greedy algorithm), GT, MAS | Critical discussion about co-ordination and negotiation architectures and techniques (MAS, GT) and their addressing their challenges in future MGs with multiple players/agents |
| Anderson and Suryanarayanan, 2019 [159] | Islanded MGs | Review of planning, optimization, EM methods along with their objectives, constraints, and control variables in islanded MGs | ||
| Yamashita et al., 2020 [160] | Building MGs | Hierarchical control layers in EM of Building MGs | Deterministic, stochastic and robust, Metaheuristics, AI, MPC methods | Insights regarding building prosumers in Building MGs |
| Espín-Sarzosa et al., 2020 [161] | MGs | EM in MGs using centralized control architectures: main research trends | Focus on centralized control methods Optimization: Mathematical Programming (MP), computational intelligence (CI) or AI, Hybrid methods (MP and CI) | Clustering approach in centralized EMS developments |
| Fontenot and Dong, 2019 [44] | Building MGs | Review of modeling challenges and methods to solve using physics based, data driven models as well as control methods | Rule, optimal control (LP/NLP/MI(N)LP, DP, SP), MAS, MPC-based methods | Incorporation of advanced occupancy models, agent-based modeling, Building-2-Grid integration |
| García Vera et al., 2019 [90] | MGs with RES | EM of MGs with RES -optimization tools and simulation tools review | LP/NLP/MI(N)LP/DP/Stochastic and Robust programming, metaheuristics, swarm-based/MAS/MPC/AI/fuzzy-based methods | Directions on Predictive modeling with ESS |
| Khan et al., 2016 [162] | MGs | Review on existing optimization methods for EM in MGs | Type of optimization in EMS: LP/NLP/SP/DP; Heuristics, MAS/MPC/AI; Different platforms/tools for EM: AnyLogic, CPLEX, Dig SILENT Power Factory, GAMS, MATLAB/Simulink, MATPOWER, PSCAD/EMTDC, SIMPLORER, SCENRED and VER | Cost effective EMS for Smart Microgrid Network (SMN) |
Disclaimer/Publisher’s Note: The statements, opinions and data contained in all publications are solely those of the individual author(s) and contributor(s) and not of MDPI and/or the editor(s). MDPI and/or the editor(s) disclaim responsibility for any injury to people or property resulting from any ideas, methods, instructions or products referred to in the content. |
© 2022 by the authors. Licensee MDPI, Basel, Switzerland. This article is an open access article distributed under the terms and conditions of the Creative Commons Attribution (CC BY) license (https://creativecommons.org/licenses/by/4.0/).
Share and Cite
Pamulapati, T.; Cavus, M.; Odigwe, I.; Allahham, A.; Walker, S.; Giaouris, D. A Review of Microgrid Energy Management Strategies from the Energy Trilemma Perspective. Energies 2023, 16, 289. https://doi.org/10.3390/en16010289
Pamulapati T, Cavus M, Odigwe I, Allahham A, Walker S, Giaouris D. A Review of Microgrid Energy Management Strategies from the Energy Trilemma Perspective. Energies. 2023; 16(1):289. https://doi.org/10.3390/en16010289
Chicago/Turabian StylePamulapati, Trinadh, Muhammed Cavus, Ishioma Odigwe, Adib Allahham, Sara Walker, and Damian Giaouris. 2023. "A Review of Microgrid Energy Management Strategies from the Energy Trilemma Perspective" Energies 16, no. 1: 289. https://doi.org/10.3390/en16010289
APA StylePamulapati, T., Cavus, M., Odigwe, I., Allahham, A., Walker, S., & Giaouris, D. (2023). A Review of Microgrid Energy Management Strategies from the Energy Trilemma Perspective. Energies, 16(1), 289. https://doi.org/10.3390/en16010289

