Steady State Modeling and Performance Analysis of a Wind Turbine-Based Doubly Fed Induction Generator System with Rotor Control
Abstract
:1. Introduction
1.1. Literature on DFIG Steady-State Analysis (SSA)
1.2. Significance of the Paper
2. Modelling, Simulation, and Control of DFIG
2.1. SS Model of DFIG
2.2. Simulation of DFIG
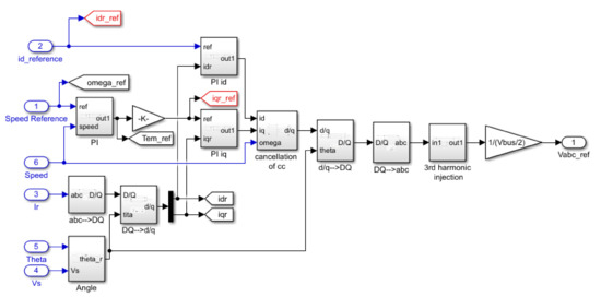
2.3. Implementation of RSC Control
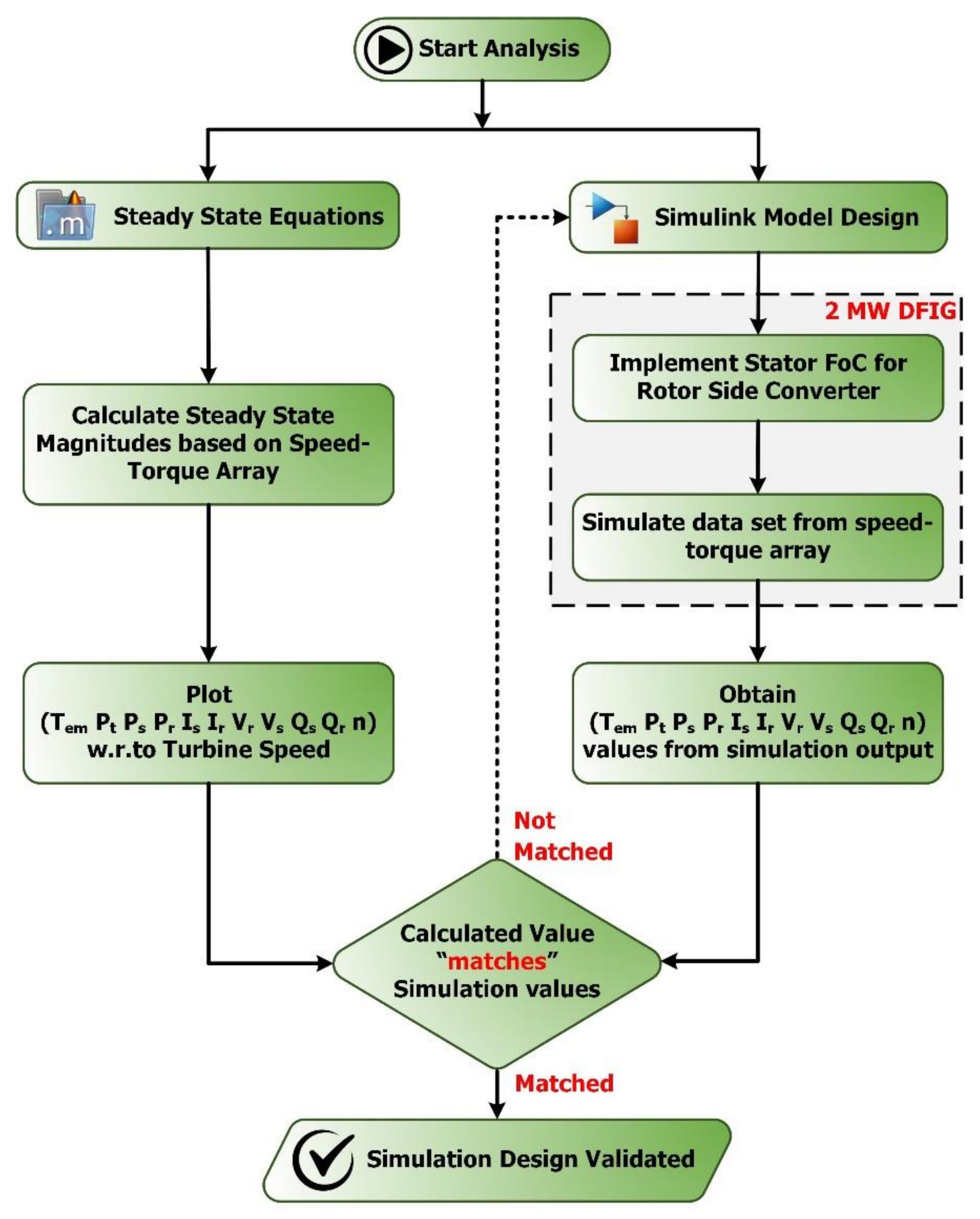
3. SS Performance Analysis of DFIG
- Step 1:
- Start executing the program.
- Step 2:
- Initialize the DFIM parameters (Table A1) and read the torque-speed array for emulating a 3-blade wind turbine.
- Step 3:
- Check for condition, if the slip is equal to the maximum slip.
- Step 4:
- If true, go to step 10; Otherwise, go to step 5.
- Step 5:
- Calculate the stator and rotor parameters along with the mechanical parameters under each operating point extracted from the torque-speed array.
- Step 6:
- Determine the operating mode with mechanical torque value; go to step 7, if torque is positive; go to step 8, if torque is negative.
- Step 7:
- Calculate the efficiency for doubly fed induction motor; then go to step 3.
- Step 8:
- Calculate the efficiency for doubly fed induction generator; then go to step 3.
- Step 9:
- Plot the results; stator and rotor current (Is and Ir), stator and rotor power (Pr and Ps | Qs and Qr), electromagnetic torque (Tem) and speed (n), and efficiency.
- Step 10:
- Program executed.
4. Results and Discussion
- Step 1:
- From the SS graph, the values are selected corresponding to the speed, of 1800 rpm. Thus, the speed reference is given as 1800*(2*pi/60).
- Step 2:
- The rate limiter for speed variation is set with the slew rate of 100 radians per second (100/1).
- Step 3:
- Set the load torque of simulation to −10,894 Nm corresponding to the speed of 1800 rpm. The negative torque signifies generator mode.
- Step 4:
- The time constant of the speed PI regulator is reduced to 1/4th of its value to make the speed regulator work four times faster.
- Step 5:
- Strong perturbation is caused because the machine is directly connected to the grid, which is not done in practical situations. The startup transient is ignored as the focus of this work to analyze the machine under SS.
- Step 6:
- Run the simulation.
4.1. Simulation Results
4.2. Comparative Analysis









5. Conclusions
Author Contributions
Funding
Institutional Review Board Statement
Informed Consent Statement
Data Availability Statement
Acknowledgments
Conflicts of Interest
Nomenclature
| idst | d-axis stator side current (A) |
| iqst | q-axis stator side current (A) |
| vdst | d-axis stator side voltage (V) |
| vqst | q-axis stator side voltage (V) |
| idrt | d-axis rotor side current (A) |
| iqrt | q-axis rotor side current (A) |
| vdrt | d-axis rotor side voltage (V) |
| vqrt | q-axis rotor side voltage (V) |
| Ψdrt | d-axis rotor flux (Wb) |
| Ψqrt | q-axis rotor flux (Wb) |
| Magnitude of stator flux (Wb) | |
| Magnitude of rotor flux (Wb) | |
| Magnitude of stator voltage (V) | |
| Magnitude of rotor voltage (V) | |
| Magnitude of stator current (A) | |
| Magnitude of rotor currents (A) | |
| A’,B’,C’ | Constants used for calculations |
| Iabcst | Stator Currents (A) |
| Iabcgr | Grid Currents (A) |
| Vbus | DC link voltage (V) |
| Iqrt* | q-axis grid current reference (A) |
| ωmec* | Rotor electrical speed reference (rad/sec) |
| KQrt, KPrt | Constants used to derive the rotor current ref. |
| p | Number of pole pairs |
| idgr | d-axis grid side current (A) |
| Vdgr | d-axis grid side voltage (V) |
| Mutual Inductance (H) | |
| Stator Inductance (H) | |
| Stator Inductance (H) | |
| Rst | Stator Resistance (Ω) |
| Rrt | Rotor Resistance (Ω) |
| Tem1 | Electromagnetic Torque of machine (Nm) |
| ωst | Frequency of stator voltages and currents (rad/s) |
| ωrt | Frequency of rotor voltages and currents (rad/s) |
| ωmec | Rotor electrical speed (rad/s) |
| s | Slip of the machine |
| Pmec | Mechanical Power at turbine shaft (W) |
| Pst | Active power of the stator (W) |
| Prt | Active power of the rotor (W) |
| Qst | Reactive power of the stator (VAR) |
| Qrt | Reactive power of the rotor (VAR) |
| Efficiency of the machine | |
| Vabcst | Stator voltages (V) |
| Vabcgr | Grid Voltages (V) |
| Iabcrt | Rotor Currents (A) |
| Vbus* | DC link voltage reference (V) |
| Qst* | Stator reactive power reference (VAR) |
| KQgr, KPgr | Constants used to derive the grid current ref. |
| edrt, eqrt | Cancellation of cross coupling terms in rotor currents |
| edgr, eqgr | Cancellation of cross coupling terms in grid currents |
| iqgr | q-axis grid side current (A) |
| Vqgr | q-axis grid side voltage (V) |
Appendix A
| Parameters | Ratings |
|---|---|
| Machine stator frequency in Hz | *fsm = 50 |
| Machine stator power in watts | *Psm = 2 × 106 |
| Machine rated speed in rpm | *Nm = 1500 |
| Machine stator voltage in volts | *Vsm = 690 |
| Machine stator current in amps | *Ism = 1760 |
| Machine torque in Nm | *Tem = 12,732 |
| Poles | p = 4 |
| turns ratio (stator to rotor) | u = 1/3 |
| Machine rotor voltage in volts | *Vrm = 2070 |
| Slip (max) | Smax = 1/3 |
| Machine rotor voltage referred to stator | Vrm_stator = (Vrm*smax)*u |
| Stator resistance in ohms | Rst = 2.6 × 10−3 |
| Leakage inductance (stator/rotor) in Henry | Llsr = 0.087 × 10−3 |
| Magnetizing inductance in Henry | Lm’ = 2.5 × 10−3 |
| Rotor resistance referred to stator in ohm | Rrt = 2.9 × 10−3 |
| Stator inductance in Henry | Lst = Lm’ + Llsr |
| Rotor inductance in Henry | Lrt = Lm’ + Llsr |
| DC bus voltage referred to stator in volts | Vbus = Vrm_stator × √2 |
| * rated value of the machine |
References
- Ntanos, S.; Skordoulis, M.; Kyriakopoulos, G.; Arabatzis, G.; Chalikias, M.; Galatsidas, S.; Batzios, A.; Katsarou, A. Renewable Energy and Economic Growth: Evidence from European Countries. Sustainability 2018, 10, 2626. [Google Scholar] [CrossRef] [Green Version]
- Sawant, M.; Thakare, S.; Rao, A.P.; Feijóo-Lorenzo, A.E.; Bokde, N.D. A Review on State-of-the-Art Reviews in Wind-Turbine- and Wind-Farm-Related Topics. Energies 2021, 14, 2041. [Google Scholar] [CrossRef]
- Javadi, M.A.; Ghomashi, H.; Taherinezhad, M.; Nazarahari, M.; Ghasemiasl, R. Comparison of Monte Carlo Simulation and Genetic Algorithm in Optimal Wind Farm Layout Design in Manjil Site Based on Jensen Model. In Proceedings of the 2021 7th Iran Wind Energy Conference (IWEC2021), Shahrood, Iran, 17–18 May 2021. [Google Scholar]
- Artigao, E.; Martín-Martínez, S.; Honrubia-Escribano, A.; Gómez-Lázaro, E. Wind turbine reliability: A comprehensive review towards effective condition monitoring development. Appl. Energy 2018, 228, 1569–1583. [Google Scholar] [CrossRef]
- Li, Q.; Cherian, J.; Shabbir, M.S.; Sial, M.S.; Li, J.; Mester, I.; Badulescu, A. Exploring the Relationship between Renewable Energy Sources and Economic Growth. The Case of SAARC Countries. Energies 2021, 14, 520. [Google Scholar] [CrossRef]
- Dao, C.; Kazemtabrizi, B.; Crabtree, C. Wind turbine reliability data review and impacts on levelised cost of energy. Wind. Energy 2019, 22, 1848–1871. [Google Scholar] [CrossRef] [Green Version]
- Justo, J.J.; Mwasilu, F.; Jung, J.W. Doubly-fed induction generator-based wind turbines: A comprehensive review of fault ride-through strategies. Renew. Sustain. Energy Rev. 2015, 45, 447–467. [Google Scholar] [CrossRef]
- Hossain, M.E. A new approach for transient stability improvement of a grid-connected doubly fed induction genera-tor–based wind generator. Wind Eng. 2017, 41, 245–259. [Google Scholar] [CrossRef]
- Quispe, M.I.C.; Cárdenas, F.V.C.; Quispe, E.C. A Method for Steady State Analysis of Doubly Fed Induction Generator. In Proceedings of the 2018 IEEE ANDESCON, Santiago de Cali, Colombia, 22–24 August 2018. [Google Scholar]
- Nora, Z.; Nadia, B.; Nadia, B.S.A. Contribution to PI Control Speed of a Doubly Fed Induction Motor. In Proceedings of the 2018 6th International Conference on Control Engineering & Information Technology (CEIT), Istanbul, Turkey, 25–27 October 2018. [Google Scholar]
- Nam, N.H. Modeling, Algorithm Control And Simulation Of Variable-Speed Doubly-Fed Induction Generator In Grid Connected Operation. In Proceedings of the 2019 26th International Workshop on Electric Drives: Improvement in Efficiency of Electric Drives (IWED), Moscow, Russia, 30 January–2 February 2019. [Google Scholar]
- Zerzeri, M.; Jallali, F.; Khedher, A. Robust FOC Analysis of a DFIM using an SMFO: Application to Electric Vehicles. In Proceedings of the 2019 International Conference on Signal, Control and Communication (SCC), Hammamet, Tunisia, 16–18 December 2019. [Google Scholar]
- Naveed, I.; Zhao, G.; Yamin, Z.; Gul, W. Steady State Performance Analysis of DFIG with Different Magnetizing Strategies in a Pitch-Regulated Variable Speed Wind Turbine. In Proceedings of the 2020 4th International Conference on Power and Energy Engineering (ICPEE), Xiamen, China, 19–21 November 2020. [Google Scholar]
- Sharawy, M.; Shaltout, A.A.; Abdel-Rahim, N.; Youssef, O.E.M.; Al-Ahmar, M.A. Simplified Steady State Analysis of Stand-Alone Doubly Fed Induction Generator. In Proceedings of the 2021 22nd International Middle East Power Systems Conference (MEPCON), Assiut, Egypt, 14–16 December 2021. [Google Scholar]
- Li, S.; Li, L. Steady-state Solution and Evaluation Indices of DFIG Operating at Synchronous Speed (sDFIG). In Proceedings of the 2021 IEEE Sustainable Power and Energy Conference (iSPEC), Nanjing, China, 23–25 December 2021. [Google Scholar]
- Arjun, G.T.; Jyothi, N.S.; Neethu, V.S. Vector Control of Doubly fed Induction Machine for an Electric Vehicle Application. In Proceedings of the 2021 International Conference on Recent Trends on Electronics, Information, Communication & Technology (RTEICT), Bangalore, India, 27–28 August 2021. [Google Scholar]
- Karthik, D.R.; Kotian, S.M.; Manjarekar, N.S. An Accurate Method for Steady State Initialization of Doubly Fed Induction Generator. In Proceedings of the 2022 IEEE International Conference on Power Electronics, Smart Grid, and Renewable Energy (PESGRE), Trivandrum, India, 2–5 January 2022. [Google Scholar]





| SS Magnitudes | Nr = 1273.21 rpm/T = −5285 Nm | Nr = 1800 rpm/T = −10,894 Nm | ||||
|---|---|---|---|---|---|---|
| Computed Values | Simulated Values | Error (%) | Computed Values | Simulated Values | Error (%) | |
| Stator Current (Is) (A) | 1200.52 | 1362.82 | 13.51 ↑↑ | 2124.85 | 2079.7 | 2.12 ↓↓ |
| Rotor Current (Ir) (A) | 1011.98 | 1194.6 | 18.04 ↓↓ | 2076.2 | 2114.37 | 1.83 ↑↑ |
| Stator Voltage (Vs) (V) | 563.383 | 563.382 | -- | 563.383 | 563.382 | -- |
| Rotor Voltage (Vr) (V) | 86.0158 | 87.1958 | 1.37 ↑↑ | 106.294 | 104.47 | 1.71 ↓↓ |
| Stator Real Power (Ps) (W) | −824,545 | −824,698 | -- | −1,693,620 | −1,693,450 | -- |
| Rotor Real Power (Pr) (W) | 129,972 | 130,217 | 0.18 ↑↑ | −323,542 | −319,068 | 1.38 ↓↓ |
| Stator Reactive Power (Qs) (VAR) | 591,097 | 589,357 | 0.29 ↓↓ | 596,696 | 590,238 | 1.08 ↓↓ |
| Rotor Reactive Power (Qr) (VAR) | 12,482.7 | 14,607.3 | 17.02 ↑↑ | −69,511.1 | −64,570 | 7.10 ↓↓ |
Publisher’s Note: MDPI stays neutral with regard to jurisdictional claims in published maps and institutional affiliations. |
© 2022 by the authors. Licensee MDPI, Basel, Switzerland. This article is an open access article distributed under the terms and conditions of the Creative Commons Attribution (CC BY) license (https://creativecommons.org/licenses/by/4.0/).
Share and Cite
Aljafari, B.; Pamela Stephenraj, J.; Vairavasundaram, I.; Singh Rassiah, R. Steady State Modeling and Performance Analysis of a Wind Turbine-Based Doubly Fed Induction Generator System with Rotor Control. Energies 2022, 15, 3327. https://doi.org/10.3390/en15093327
Aljafari B, Pamela Stephenraj J, Vairavasundaram I, Singh Rassiah R. Steady State Modeling and Performance Analysis of a Wind Turbine-Based Doubly Fed Induction Generator System with Rotor Control. Energies. 2022; 15(9):3327. https://doi.org/10.3390/en15093327
Chicago/Turabian StyleAljafari, Belqasem, Jasmin Pamela Stephenraj, Indragandhi Vairavasundaram, and Raja Singh Rassiah. 2022. "Steady State Modeling and Performance Analysis of a Wind Turbine-Based Doubly Fed Induction Generator System with Rotor Control" Energies 15, no. 9: 3327. https://doi.org/10.3390/en15093327
APA StyleAljafari, B., Pamela Stephenraj, J., Vairavasundaram, I., & Singh Rassiah, R. (2022). Steady State Modeling and Performance Analysis of a Wind Turbine-Based Doubly Fed Induction Generator System with Rotor Control. Energies, 15(9), 3327. https://doi.org/10.3390/en15093327

