Optimization of Heat Exchanger Network via Pinch Analysis in Heat Pump-Assisted Textile Industry Wastewater Heat Recovery System
Abstract
:1. Introduction
2. Methodology
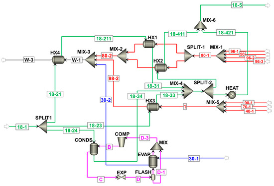
2.1. Process Description
2.2. Process Model Development
2.2.1. Thermodynamic Model and Underlying Assumptions
- Multiple textile plants were alternated to operate the heat recovery system in a steady state;
- A heat pump compressor was used to isentropically compress the refrigerant;
- Declines in the efficiency of heat recovery due to substances present in the wastewater were neglected.
2.2.2. Process Modeling
2.3. Improving the HEN via Pinch Analysis
2.4. Economic Assessment
2.4.1. Capital Costs
2.4.2. Operating Costs
3. Results and Discussion
3.1. Improvements to the HEN from Pinch Analysis
3.2. Economy of the Proposed Wastewater Heat Recovery System
3.3. Sensitivity Analysis
4. Conclusions
Author Contributions
Funding
Data Availability Statement
Conflicts of Interest
Nomenclature
| Variable | Description |
| The total annualized cost (TAC) of HEN (USD/y) | |
| The capital cost target of HEN (USD) | |
| The operating cost target of HEN (USD/y) | |
| The heat exchanger units target (-) | |
| Target area of heat exchanger network (HEN) (m2) | |
| The number of process and utility streams above the pinch (-) | |
| The number of process and utility streams below the pinch (-) | |
| Target area of heat exchanger at each interval of the composite curve (m2) | |
| amount of exchanged heat at each interval of the composite curve (kJ/h) | |
| The logarithmic mean temperature difference at each interval of the composite curve (°C) | |
| The heat transfer coefficient of the hot stream at each interval (kJ/(h∙m2∙°C)) | |
| The heat transfer coefficient of the cold stream at each interval (kJ/(h∙m2∙°C)) | |
| The energy target for hot utility (kJ/h) | |
| The energy target for cold utility (kJ/h) | |
| The total capital cost of the wastewater heat recovery (WWHR) system (USD) | |
| The capital cost of the heat pump (USD) | |
| The capital cost of the compressor in heat pump (USD) | |
| The capital cost of the evaporator in heat pump (USD) | |
| The capital cost of the condenser in heat pump (USD) | |
| The capital cost of the expansion valve in heat pump (USD) | |
| The capital cost of the flash drum in heat pump (USD) | |
| The capital cost of the heat exchanger (USD) | |
| The operating cost of the heat pump (USD/y) | |
| Parameter | Description |
| The annualization factor (-) | |
| The rate of return (%) | |
| The plant life (y) | |
| the installation cost of the heat exchanger (-) | |
| The duty related cost set coefficients of the heat exchanger (-) | |
| The area related cost set coefficients of the heat exchanger (-) | |
| The utility cost for hot utility (USD/kJ) | |
| The utility cost for cold utility (USD/kJ) | |
| The output power density of the compressor (kW) | |
| The power required for the compressor (kW) | |
| The cost for electricity required for the compressor (USD/kJ) |
References
- Lim, J.; Lee, H.; Cho, H.; Shim, J.Y.; Lee, H.; Kim, J. Novel Waste Heat and Oil Recovery System in the Finishing Treatment of the Textile Process for Cleaner Production with Economic Improvement. Int. J. Energy Res. 2022, 1–14. [Google Scholar] [CrossRef]
- Kandilli, C.; Koclu, A. Assessment of the Optimum Operation Conditions of a Plate Heat Exchanger for Waste Heat Recovery in Textile Industry. Renew. Sustain. Energy Rev. 2011, 15, 4424–4431. [Google Scholar] [CrossRef]
- Kannoh, S. Heat Recovery from Warm Waste Water at Dyeing Process by Absorption Heat Pump. J. Heat Recover. Syst. 1982, 2, 443–451. [Google Scholar] [CrossRef]
- Rakib, M.I.; Saidur, R.; Mohamad, E.N.; Afifi, A.M. Waste-Heat Utilization – The Sustainable Technologies to Minimize Energy Consumption in Bangladesh Textile Sector. J. Clean. Prod. 2017, 142, 1867–1876. [Google Scholar] [CrossRef]
- Elahee, K. Heat Recovery in the Textile Dyeing and Finishing Industry: Lessons from Developing Economies. J. Energy S. Afr. 2010, 21, 9–15. [Google Scholar] [CrossRef]
- Alhajri, I.H.; Gadalla, M.A.; Abdelaziz, O.Y.; Ashour, F.H. Retrofit of Heat Exchanger Networks by Graphical Pinch Analysis—A Case Study of a Crude Oil Refinery in Kuwait. Case Stud. Therm. Eng. 2021, 26, 101030. [Google Scholar] [CrossRef]
- Jeong, M.; Rho, S.G.; Kang, C.H.; Hwang, I.J. Optimization of Heat Exchanger Network in the Dehydration Process Using Utility Pinch Analysis. Korean J. Chem. Eng. 2020, 37, 1565–1572. [Google Scholar] [CrossRef]
- Asaduzzaman; Miah, M.R.; Hossain, F.; Li, X.; Zakaria; Quan, H. A Study on the Effects of Pre-Treatment in Dyeing Properties of Cotton Fabric and Impact on the Environment. J. Text. Sci. Eng. 2016, 6, 274. [Google Scholar] [CrossRef] [Green Version]
- Pulat, E.; Etemoglu, A.B.; Can, M. Waste-Heat Recovery Potential in Turkish Textile Industry: Case Study for City of Bursa. Renew. Sustain. Energy Rev. 2009, 13, 663–672. [Google Scholar] [CrossRef]
- Wu, X.; Xing, Z.; He, Z.; Wang, X.; Chen, W. Performance Evaluation of a Capacity-Regulated High Temperature Heat Pump for Waste Heat Recovery in Dyeing Industry. Appl. Therm. Eng. 2016, 93, 1193–1201. [Google Scholar] [CrossRef]
- Peng, D.; Robinson, D.B.; Peng, D.; Robinson, D.B. A New Two-Constant Equation of State A New Two-Constant Equation of State. ACS Omega 2002, 15, 59–64. [Google Scholar]
- Gou, X.; Fu, Y.; Shah, I.A.; Li, Y.; Xu, G.; Yang, Y.; Wang, E.; Liu, L.; Wu, J. Research on a Household Dual Heat Source Heat Pump Water Heater with Preheater Based on Aspen PlusX. Energies 2016, 9, 1026. [Google Scholar] [CrossRef] [Green Version]
- Bouhadjar, S.I.; Deowan, S.A.; Galiano, F.; Figoli, A.; Hoinkis, J.; Djennad, M. Performance of Commercial Membranes in a Side-Stream and Submerged Membrane Bioreactor for Model Textile Wastewater Treatment. Desalin. Water Treat. 2016, 57, 5275–5285. [Google Scholar] [CrossRef]
- Nagpal, H.; Spriet, J.; Murali, M.K.; McNabola, A. Heat Recovery from Wastewater—a Review of Available Resource. Water 2021, 13, 1274. [Google Scholar] [CrossRef]
- Townsend, D.W.; Linnhoff, B. Surface Area Targets for Heat Exchanger Networks. In Proceedings of the IChemE Annual Research Meeting, Bath, UK, 23 April 1984. [Google Scholar]
- Kemp, I.C. Data Extraction and Energy Targeting. In Pinch Analysis and Process Integration, 2nd ed.; Kemp, I.C., Ed.; Butterworth-Heinemann: Oxford, UK, 2007; pp. 41–98. ISBN 978-0-7506-8260-2. [Google Scholar]
- Smith, R. Chemical Process: Design and Integration; Wiley: New York, NY, USA, 2005; ISBN 9780470011911. [Google Scholar]
- Towler, G.; Sinnott, R. Chapter 9—Economic Evaluation of Projects, 2nd ed.; Butterworth-Heinemann: Boston, MA, USA, 2013; pp. 389–429. ISBN 978-0-08-096659-5. [Google Scholar]
- Lim, J.; Jeong, S.; Kim, J. Deep Neural Network-Based Optimal Selection and Blending Ratio of Waste Seashells as an Alternative to High-Grade Limestone Depletion for SOX Capture and Utilization. Chem. Eng. J. 2021, 133244. [Google Scholar] [CrossRef]
- Lim, J.; Lee, J.; Moon, I.; Cho, H.; Kim, J. Techno-Economic Comparison of Amine Regeneration Process with Heat-Stable Amine Salt Reclaiming Units. Energy Sci. Eng. 2021, 2529–2543. [Google Scholar] [CrossRef]
- Kamarudin, S.K.; Daud, W.R.W.; Som, A.M.; Takriff, M.S.; Mohammad, A.W. Technical Design and Economic Evaluation of a PEM Fuel Cell System. J. Power Sources 2006, 157, 641–649. [Google Scholar] [CrossRef]
- Ozgener, O.; Hepbasli, A.; Ozgener, L. A Parametric Study on the Exergoeconomic Assessment of a Vertical Ground-Coupled (Geothermal) Heat Pump System. Build. Environ. 2007, 42, 1503–1509. [Google Scholar] [CrossRef]
- Loh, H.P.; Lyons, J.; White, C.W., III. Process Equipment Cost Estimation, Final Report; National Energy Technology Lab. (NETL): Morgantown, WV, USA, 2002. [Google Scholar]
- Kim, Y.; Lim, J.; Cho, H.; Kim, J. Novel Mechanical Vapor Recompression-Assisted Evaporation Process for Improving Energy Efficiency in Pulp and Paper Industry. Int. J. Energy Res. 2022, 46, 3409–3427. [Google Scholar] [CrossRef]









| Stage | Process | Process Time [min] | Temperature [°C] | Mass Flow Rate [kg/h] |
|---|---|---|---|---|
| 1 | Bleaching | 30 | 96 | 2900 |
| 2 | Washing | 20 | 96 | 4350 |
| 3 | Acidification | 10 | 50 | 8700 |
| 4 | Dyeing | 60 | 96 | 1450 |
| 5 | Cold rinsing | 10 | 30 | 8700 |
| 6 | Washing | 20 | 90 | 4350 |
| 7 | Hot rinsing | 10 | 70 | 8700 |
| 8 | Finishing | 20 | 40 | 4350 |
| Symbol | Components | Simulation Parameter | Value | Unit |
|---|---|---|---|---|
| HX1, HX5 | Heat exchanger | Hot/cold outlet temperature approach | 5 | °C |
| COOL | Cooler | Outlet temperature | 40 | °C |
| HEAT | Heater | Outlet temperature | 60 | °C |
| SPLIT1 | Splitter | Split fraction | 18–21 | 0.400 |
| 18–23 | 0.400 | |||
| 18–24 | 0.200 |
| Symbol | Components | Simulation Parameter | Value | Unit |
|---|---|---|---|---|
| CONDS | Condenser | Hot stream outlet vapor fraction | 0 | - |
| Minimum temperature approach | 5 | °C | ||
| EVAP | Evaporator | Hot stream outlet vapor fraction | 0 | - |
| Minimum temperature approach | 5 | °C | ||
| COMP | Compressor | Power required | 32.75 | kW |
| EXP | Expansion valve | Outlet pressure | 132.7 | kPa |
| FD | Flash drum | Pressure | 132.7 | kPa |
| Units | a | b | c | d | |
|---|---|---|---|---|---|
| kJ/h | 3,916,942 | 3,916,942 | 3,916,942 | 3,916,942 | |
| kJ/h | 0 | 0 | 0 | 0 | |
| m2 | 28.91 | 28.49 | 33.94 | 31.08 | |
| - | 7 | 7 | 5 | 5 | |
| USD | 87,415 | 87,215 | 68,511 | 67,253 | |
| USD/y | 65,236 | 65,236 | 65,236 | 65,236 | |
| USD/y | 88,296 | 88,243 | 83,978 | 82,978 |
| Units | a | b | c | d | |
|---|---|---|---|---|---|
| USD | 250,725 | 250,525 | 231,821 | 230,563 | |
| USD/y | 320,480 | 320,480 | 320,480 | 302,480 | |
| USD/y | 386,621 | 386,568 | 381,634 | 381,302 |
| Exchanger Name | Area [m2] | Cold Tin [°C] | Cold Tout [°C] | Hot Tin [°C] | Hot Tout [°C] | Heat Recovered/Load [kJ/h] |
|---|---|---|---|---|---|---|
| HX1 | 8.08 | 23.51 | 43.01 | 73.08 | 48.01 | 1.535 × 106 |
| HX2 | 5.37 | 37.91 | 60.00 | 73.08 | 48.01 | 4.340 × 105 |
| HX3 | 9.30 | 18.00 | 40.24 | 67.54 | 45.24 | 1.750 × 106 |
| HX4 | 2.79 | 18.00 | 23.51 | 42.22 | 40.00 | 4.340 × 105 |
| HEAT1 | 5.55 | 37.91 | 60.00 | 125.0 | 124.0 | 3.917 × 106 |
| Block | Specification | Value | |
|---|---|---|---|
| SPLIT1 | Split fraction | 18–21 | 0.400 |
| 18–23 | 0.400 | ||
| 18–24 | 0.200 | ||
| SPLIT-1 | Split fraction | 80–11 | 0.780 |
| 80–12 | 0.220 | ||
| SPLIT-2 | Split fraction | 18–41 | 0.100 |
| 18–42 | 0.900 | ||
Publisher’s Note: MDPI stays neutral with regard to jurisdictional claims in published maps and institutional affiliations. |
© 2022 by the authors. Licensee MDPI, Basel, Switzerland. This article is an open access article distributed under the terms and conditions of the Creative Commons Attribution (CC BY) license (https://creativecommons.org/licenses/by/4.0/).
Share and Cite
Kim, Y.; Lim, J.; Shim, J.Y.; Hong, S.; Lee, H.; Cho, H. Optimization of Heat Exchanger Network via Pinch Analysis in Heat Pump-Assisted Textile Industry Wastewater Heat Recovery System. Energies 2022, 15, 3090. https://doi.org/10.3390/en15093090
Kim Y, Lim J, Shim JY, Hong S, Lee H, Cho H. Optimization of Heat Exchanger Network via Pinch Analysis in Heat Pump-Assisted Textile Industry Wastewater Heat Recovery System. Energies. 2022; 15(9):3090. https://doi.org/10.3390/en15093090
Chicago/Turabian StyleKim, Yurim, Jonghun Lim, Jae Yun Shim, Seokil Hong, Heedong Lee, and Hyungtae Cho. 2022. "Optimization of Heat Exchanger Network via Pinch Analysis in Heat Pump-Assisted Textile Industry Wastewater Heat Recovery System" Energies 15, no. 9: 3090. https://doi.org/10.3390/en15093090
APA StyleKim, Y., Lim, J., Shim, J. Y., Hong, S., Lee, H., & Cho, H. (2022). Optimization of Heat Exchanger Network via Pinch Analysis in Heat Pump-Assisted Textile Industry Wastewater Heat Recovery System. Energies, 15(9), 3090. https://doi.org/10.3390/en15093090

