Denoising Transient Power Quality Disturbances Using an Improved Adaptive Wavelet Threshold Method Based on Energy Optimization
Abstract
:1. Introduction
- The suggested improved wavelet threshold method addresses the issue of traditional soft and hard thresholding having insufficient denoising effects.
- In comparison to the threshold proposed in [1,2], the correction factor introduced in this paper enables the improved threshold to be more adaptable and adaptively adjusted based on the parameter optimization method proposed in this paper, which is more conducive to denoising harmonics and complicated disturbances with harmonics.
- In comparison to previous approaches, the suggested energy optimization parameter-based method more precisely defines the parameter value scheme introduced by the proposed enhanced threshold function.
- The proposed approach may be used to denoise a wider variety of transient power quality disturbances at varying noise levels, and it retains more of the signal’s disturbance characteristics during the denoising process.
2. Denoising Principle Based on Wavelet Thresholds
- Signal decomposition. Set sampling frequency and , select an appropriate wavelet basis, ascertain the wavelet decomposition levels , and execute -level wavelet decomposition on the noisy PQD signal to yield approximate coefficients for the -th level and wavelet coefficients for each decomposition level (), where denotes the -th coefficient. The wavelet coefficients enable signal and noise separation.
- Threshold quantization. The white noise’s standard deviation, , is estimated to be , which determines the threshold values. Then, using a threshold function, process the wavelet coefficients of each level to obtain the estimated wavelet coefficients .
- Signal reconstruction. The inverse discrete wavelet transform (IDWT) is used to obtain the denoised signal from the new wavelet coefficients and the unprocessed approximate coefficients .
3. Improved Adaptive Wavelet Threshold Algorithm Based on Energy Optimization
3.1. Adaptive Threshold Correction Based on Energy Optimization
3.2. Improvement of Soft and Hard Threshold Functions
- The objective function is consecutive and does not deviate;
- Differentiability of the objective function is essential;
- The objective function’s soft and hard features should be modifiable. When the modulus of the wavelet coefficient exceeds the threshold value, the threshold function is monotonous.
- When , ; when , ; when , . So, the improved wavelet threshold function is continuous at the threshold . When , and , the improved threshold function has no deviation, so that the reconstructed signal is closer to the actual value.
- The improved threshold function is a function that has been merged with an exponential function by four fundamental admixture processes, resulting in a function with a high degree of derivability.
- When , the improved threshold function is equivalent to the hard threshold function. When , the improved threshold function is equivalent to the soft threshold function. When , the improved threshold function can switch between soft and hard threshold functions, increasing its flexibility. Simultaneously, it exhibits characteristics of both hard and soft threshold functions. Different threshold functions can be generated by adjusting , as illustrated in Figure 1. Here, the parameter threshold function of each take , . As illustrated in Figure 1, by gradually increasing , the improved threshold function approaches the soft threshold function. When , the improved threshold function approaches the soft threshold function extremely closely. As a result, the value range of is 0 to 3. However, in order to better fit the denoising of PQD in practical engineering, the value range of is 0 to 1. Simultaneously, when is constant, as illustrated in Figure 1, the threshold function is monotonic.
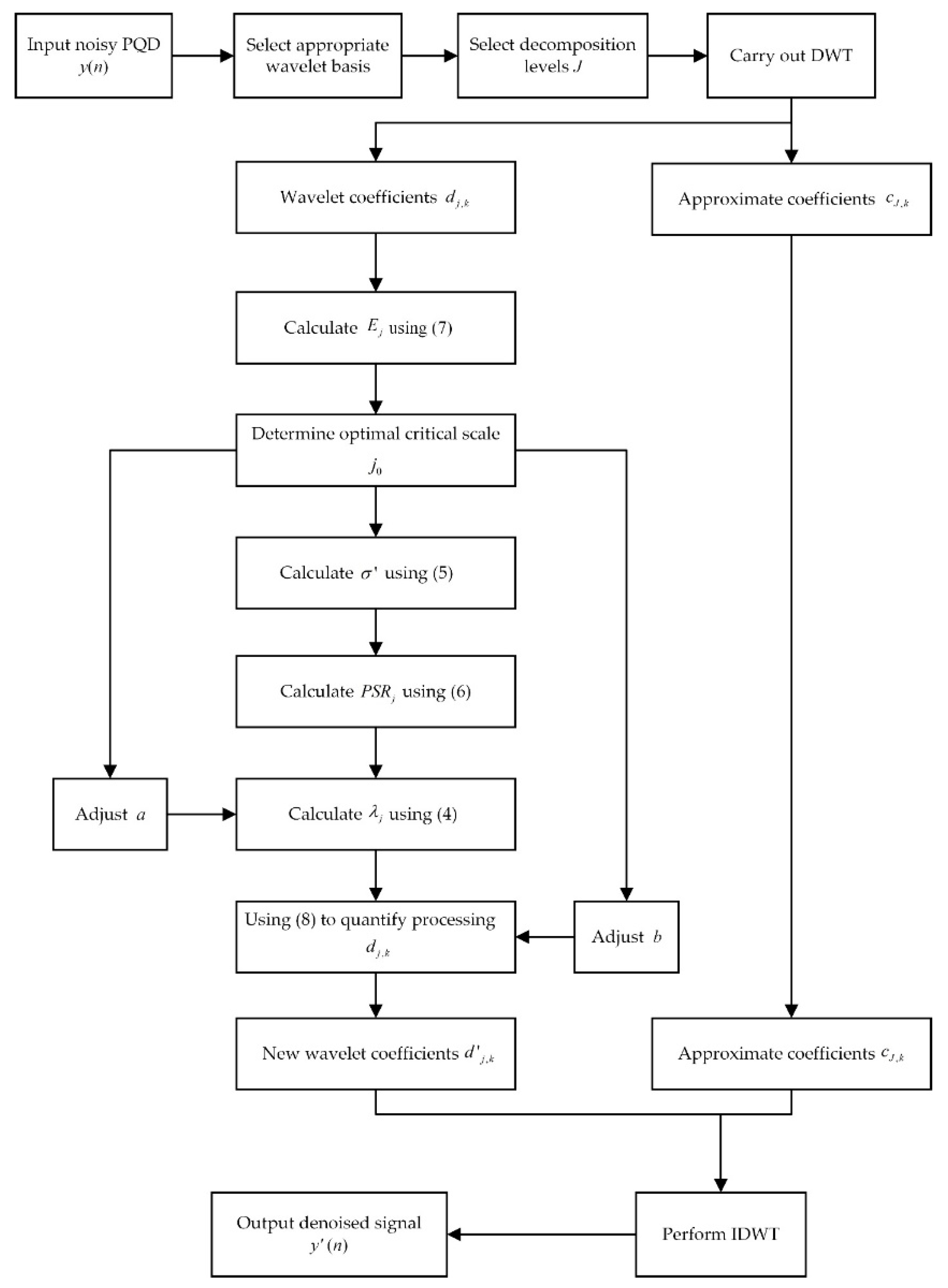
- Set and according to the characteristics of noisy PQD signal , select appropriate wavelet basis and wavelet decomposition levels , then carry out DWT to obtain approximate coefficients and wavelet coefficients .
- The optimal critical scale is determined by computing the energy at each decomposition level using Equation (7).
- The standard deviation of white noise is estimated using Equation (5) to obtain .
- Calculate the using Equation (6).
- Adjust the parameter adaptively in accordance with , and substitute it into Equation (4) to determine the threshold of each level.
- The parameter is adaptively adjusted in relation to , and the new wavelet coefficients are obtained by substituting Equation (8) for the wavelet coefficients processing.
- The IDWT is performed by using and the unprocessed approximation coefficient to obtain the denoised signal .
4. Results and Discussion
4.1. Denoising Effects on Transient PQDs
4.2. Location of Denoised Signals Based on SVD
5. Conclusions
- Denoising findings for four disturbances with an SNR of 20 dB using the proposed technique and five comparison methods indicate that the suggested method has the best overall denoising effect, the maximum SNR can be enhanced by 5.0579 dB, and the corresponding MES is decreased by 68.8 percent. Additionally, the proposed method can keep a greater amount of the original signal’s disturbance characteristic signal during the de-noising process.
- The denoising results of various methods for different types of disturbances denoising in various noise environments further indicate that soft thresholding and the proposed method in [27] have a poor overall denoising effect and are therefore unsuitable for denoising disturbances containing harmonics. Hard thresholding and the improved wavelet threshold denoising method proposed in [2] are more suitable for denoising PQDS in low-noise environments (SNR greater than 30 dB), whereas soft thresholding has a poor overall denoising effect. Because the variable parameter value of the improved threshold function proposed in [1] is unknown, it cannot be used for denoising all types of disturbances. In comparison, the proposed method has a favorable overall denoising effect and is applicable to a wide variety of power quality disturbance signals. It has more advantages, in particular, when the disturbance occurs in a noisy environment with a SNR of 10 dB to 20 dB, which reflects the essence of the need for signal denoising, which is quite different from the characteristics of other methods, which have more advantages in a quiet environment.
- The disturbance location results demonstrate that after denoising with the proposed method, SVD can accurately detect the start and end times of disturbances that are heavily polluted by noise with a small error that does not exceed three disturbance points; the minimum error is 0, demonstrating that this method not only effectively denoises, but also effectively retains the characteristics of disturbance information.
Author Contributions
Funding
Conflicts of Interest
References
- Wang, W.; Dong, R.; Zeng, W.; Zhang, B.; Zheng, Y. A wavelet de-noising method for power quality based on an improved threshold and threshold function. Trans. China Electrotech. Soc. 2019, 34, 409–418. [Google Scholar]
- Wang, Y.; Xu, C.; Wang, Y.; Cheng, X. A comprehensive diagnosis method of rolling bearing fault based on CEEMDAN-DFA-improved wavelet threshold function and QPSO-MPE-SVM. Entropy 2021, 23, 1142. [Google Scholar] [CrossRef] [PubMed]
- Yang, H.; Liao, C. A de-noising scheme for enhancing wavelet-based power quality monitoring system. IEEE Trans. Power Deliv. 2001, 16, 353–360. [Google Scholar] [CrossRef]
- Yang, Z.; Hua, H.; Cao, J. A novel multiple impact factors based accuracy analysis approach for power quality disturbance detection. CSEE JPES 2020, 1–12. [Google Scholar] [CrossRef]
- Wang, Y.; Li, Q.; Zhou, F. Transient power quality disturbance denoising and detection based on improved iterative adaptive kernel regression. J. Mod. Power Syst. Clean Energy 2019, 7, 644–657. [Google Scholar] [CrossRef] [Green Version]
- Laurent, G.; Gilles, P.; Woelffel, W.; Barret-Vivin, V.; Gouillart, E.; Bonhomme, C. Denoising applied to spectroscopies—Part II: Decreasing computation time. Appl. Spectrosc. Rev. 2020, 55, 173–196. [Google Scholar] [CrossRef] [Green Version]
- Ye, B.; Zhou, K.; Huang, Y.; Liu, L.; Zhang, Q. A white nosie suppression method for partial discharge based on AWM and OSVD. Proc. CSEE 2021, 41, 3978–3987. [Google Scholar]
- Hu, W.; Su, H.; Luan, Y. Power quality signals’ de-noising method based on singular value decomposition (SVD). Power Syst. Prot. Control 2010, 38, 30–33. [Google Scholar]
- Shukla, S.; Mishra, S.; Singh, B. Power quality event classification under noisy conditions using EMD-based de-noising techniques. IEEE Trans. Ind. Inform. 2014, 10, 1044–1054. [Google Scholar] [CrossRef]
- Wang, L.; He, Z.; Zhao, J.; Zhang, H. Wavelet transform and mathematical morphology’s application in power disturbance signal denosing. Power Syst. Prot. Control 2008, 36, 30–35. [Google Scholar]
- Xi, Y.; Li, Z.; Tang, X.; Zeng, X. Classification of power quality disturbances based on KF-ML-aided S-transform and multilayers feedforward neural networks. IET Gener. Transm. Distrib. 2020, 14, 4010–4020. [Google Scholar] [CrossRef]
- Chen, W.; Li, J.; Wang, Q.; Han, K. Fault feature extraction and diagnosis of rolling bearings based on wavelet thresholding denoising with CEEMDAN energy entropy and PSO-LSSVM. Measurement 2021, 172, 108901. [Google Scholar] [CrossRef]
- Shen, Y.; Wai, R. Wavelet-analysis-based singular-value-decomposition algorithm for weak arc fault detection via current amplitude normalization. IEEE Access 2021, 9, 71535–71552. [Google Scholar] [CrossRef]
- Kuang, W.; Wang, S.; Lai, Y.; Ling, W. Efficient and adaptive signal denoising based on multistage singular spectrum analysis. IEEE Trans. Instrum. Meas. 2021, 70, 1–20. [Google Scholar] [CrossRef]
- Zhao, X.; Ye, B.; Chen, T. Difference spectrum theory of singular value and its application to the fault diagnosis of headstock of lathe. J. Mech. Eng. 2010, 46, 100–108. [Google Scholar] [CrossRef]
- Wu, Z.; Huang, N.E. A study of the characteristics of white noise using the empirical mode decomposition method. Proc. R. Society. A Math. Phys. Eng. Sci. 2004, 460, 1597–1611. [Google Scholar] [CrossRef]
- Torres, M.E.; Colominas, M.A.; Schlotthauer, G.; Flandrin, P. A complete ensemble empirical mode decomposition with adaptive noise. In Proceedings of the IEEE International Conference on Acoustics, Prague, Czech Republic, 22–27 May 2011. [Google Scholar]
- Dwivedi, U.D.; Singh, S.N. Enhanced detection of power-quality events using intra and interscale dependencies of wavelet Coefficients. IEEE Trans. Power Deliv. 2010, 25, 358–366. [Google Scholar] [CrossRef]
- Wang, R.; Cai, W.; Wang, Z. A New Method of Denoising Crop Image based on improved SVD in wavelet domain. Secur. Commun. Netw. 2021, 2021, 9995813. [Google Scholar] [CrossRef]
- Donoho, D.L. De-noising by soft-thresholding. IEEE Trans. Inform. Theory 1995, 41, 613–627. [Google Scholar] [CrossRef] [Green Version]
- Li, J.; Cheng, C.; Jiang, T.; Grzybowski, S. Wavelet de-noising of partial discharge signals based on genetic adaptive threshold estimation. IEEE Trans. Dielectr. Electr. Insul. 2012, 19, 543–549. [Google Scholar] [CrossRef]
- Fan, X.; Xie, W.; Jiang, W.; Li, Y.; Huang, X. An improved threshold function method for power quality disturbance signal de-noising based on stationary wavelet transform. Trans. China Electrotech. Soc. 2016, 31, 219–226. [Google Scholar]
- Lu, J.; Lin, H.; Ye, D.; Zhang, Y. A new wavelet threshold function and denoising application. Math. Probl. Eng. 2016, 2016, 3195492. [Google Scholar]
- Srivastava, M.; Anderson, C.L.; Freed, J.H. A new wavelet denoising method for selecting decomposition levels and noise thresholds. IEEE Access 2016, 4, 3862–3877. [Google Scholar] [CrossRef] [PubMed]
- Wang, Y.; Zhang, B.; Ding, F.; Ren, H. Estimating dynamic motion parameters with an improved wavelet thresholding and inter-scale correlation. IEEE Access 2018, 6, 39827–39838. [Google Scholar] [CrossRef]
- Sun, K.; Zhang, J.; Shi, W.; Gou, J. Extraction of partial discharge pulses from the complex noisy signals of power cables based on CEEMDAN and wavelet packet. Energies 2019, 12, 3242. [Google Scholar] [CrossRef] [Green Version]
- Gong, J. Wavelet denoising method for power quality disturbances based on adjustable threshold function and energy threshold optimization. J. Electron. Meas. Instrum. 2021, 35, 137–145. [Google Scholar]
- Deng, G.; Ye, J.; Wang, G.; Zhang, F. Signal denoising method based on bee colony algorithm and new threshold function. Appl. Res. Comput. 2019, 36, 2974 2976, 3007. [Google Scholar]
- Ma, Y.; Zhu, J.; Huang, J. Wavelet denoising of remote sensing image based on adaptive threshold function. In Proceedings of the 3rd International Conference on Video and Image Processing, Shanghai, China, 20–23 December 2019. [Google Scholar]
- Ray, P.; Maitra, A.K.; Basuray, A. A new threshold function for de-noising partial discharge signal based on wavelet transform. In Proceedings of the International Conference on Signal Processing, Image Processing and Pattern Recognition, Coimbatore, India, 7–8 February 2013. [Google Scholar]
- Tang, J.; Zhou, S.; Pan, C. A denoising algorithm for partial discharge measurement based on the combination of wavelet threshold and total variation theory. IEEE Trans. Instrum. Meas. 2020, 69, 3428–3441. [Google Scholar] [CrossRef]
- Srivastava, M.; Georgieva, E.R.; Freed, J.H. A new wavelet denoising method for experimental time-domain signals: Pulsed dipolar electron spin resonance. J. Phys. Chem. A 2017, 121, 2452–2465. [Google Scholar] [CrossRef] [Green Version]
- Zhang, Q.; Liu, H.; Lan, Q. Power quality signal denoising based on wavelet hybrid threshold method. Electr. Power Autom. Equip. 2008, 28, 28–30, 35. [Google Scholar]
- Wang, Y.; Li, Q.; Zhou, F.; Zhou, Y.; Mu, X. A new method with Hilbert Transform and slip-SVD-based noise-suppression algorithm for noisy power quality monitoring. IEEE Trans. Instrum. Meas. 2019, 68, 987–1001. [Google Scholar] [CrossRef]
- Yi, T.; Li, H.; Zhao, X. Noise smoothing for structural vibration test signals using an improved wavelet thresholding technique. Sensors 2012, 12, 11205–11220. [Google Scholar] [CrossRef] [PubMed] [Green Version]
- Xu, Y.; Zhao, Y. Identification of power quality disturbance based on short-term Fourier transform and disturbance time orientation by singular value decomposition. Power Syst. Technol. 2011, 35, 174–180. [Google Scholar]












| Methods | Output SNR (dB)/MSE | |||
|---|---|---|---|---|
| Voltage Sag | Oscillation Transient | Impulsive Transient | Harmonics with Swell | |
| Hard thresholding | 30.1952/ 3.1710 × 10−4 | 28.1568/ 7.7107 × 10−4 | 30.6711/ 4.2870 × 10−4 | 23.3452/ 3.6720 × 10−3 |
| Soft thresholding | 29.4914/ 3.7289 × 10−4 | 25.4832/ 1.4271 × 10−3 | 29.0017/ 6.2964 × 10−4 | 21.2288/ 5.9778 × 10−3 |
| Ref. [1] | 30.2688/ 3.1177 × 10−4 | 28.0887/ 7.8327 × 10−4 | 30.4294/ 4.5324 × 10−4 | 23.9591/ 3.1879 × 10−3 |
| Ref. [2] | 29.9051/ 3.3900 × 10−4 | 28.6087/ 6.9489 × 10−4 | 30.2666/ 4.7055 × 10−4 | 25.5215/ 2.2246 × 10−3 |
| Ref. [27] | 25.4180/ 9.5261 × 10−4 | 27.1797/ 9.6562 × 10−4 | 29.6927/ 5.3703 × 10−4 | 24.9874/ 2.500 × 10−3 |
| Proposed method | 30.4759/ 2.9725 × 10−4 | 29.1354/ 6.1552 × 10−4 | 31.1783/ 3.8145 × 10−4 | 26.0748/ 1.9585 × 10−3 |
Publisher’s Note: MDPI stays neutral with regard to jurisdictional claims in published maps and institutional affiliations. |
© 2022 by the authors. Licensee MDPI, Basel, Switzerland. This article is an open access article distributed under the terms and conditions of the Creative Commons Attribution (CC BY) license (https://creativecommons.org/licenses/by/4.0/).
Share and Cite
Goh, H.H.; Liao, L.; Zhang, D.; Dai, W.; Lim, C.S.; Kurniawan, T.A.; Goh, K.C.; Cham, C.L. Denoising Transient Power Quality Disturbances Using an Improved Adaptive Wavelet Threshold Method Based on Energy Optimization. Energies 2022, 15, 3081. https://doi.org/10.3390/en15093081
Goh HH, Liao L, Zhang D, Dai W, Lim CS, Kurniawan TA, Goh KC, Cham CL. Denoising Transient Power Quality Disturbances Using an Improved Adaptive Wavelet Threshold Method Based on Energy Optimization. Energies. 2022; 15(9):3081. https://doi.org/10.3390/en15093081
Chicago/Turabian StyleGoh, Hui Hwang, Ling Liao, Dongdong Zhang, Wei Dai, Chee Shen Lim, Tonni Agustiono Kurniawan, Kai Chen Goh, and Chin Leei Cham. 2022. "Denoising Transient Power Quality Disturbances Using an Improved Adaptive Wavelet Threshold Method Based on Energy Optimization" Energies 15, no. 9: 3081. https://doi.org/10.3390/en15093081
APA StyleGoh, H. H., Liao, L., Zhang, D., Dai, W., Lim, C. S., Kurniawan, T. A., Goh, K. C., & Cham, C. L. (2022). Denoising Transient Power Quality Disturbances Using an Improved Adaptive Wavelet Threshold Method Based on Energy Optimization. Energies, 15(9), 3081. https://doi.org/10.3390/en15093081

