Fault Diagnosis Method of Waterproof Valves in Engineering Mixing Machinery Based on a New Adaptive Feature Extraction Model
Abstract
:1. Introduction
2. Methodology
2.1. Deep Residual Shrinkage Network Model
2.1.1. Basic Overview
2.1.2. Architecture of the Residual Shrinkage Building Unit
2.2. Denoising Convolutional Autoencoder Model
2.3. Fusion Strategy
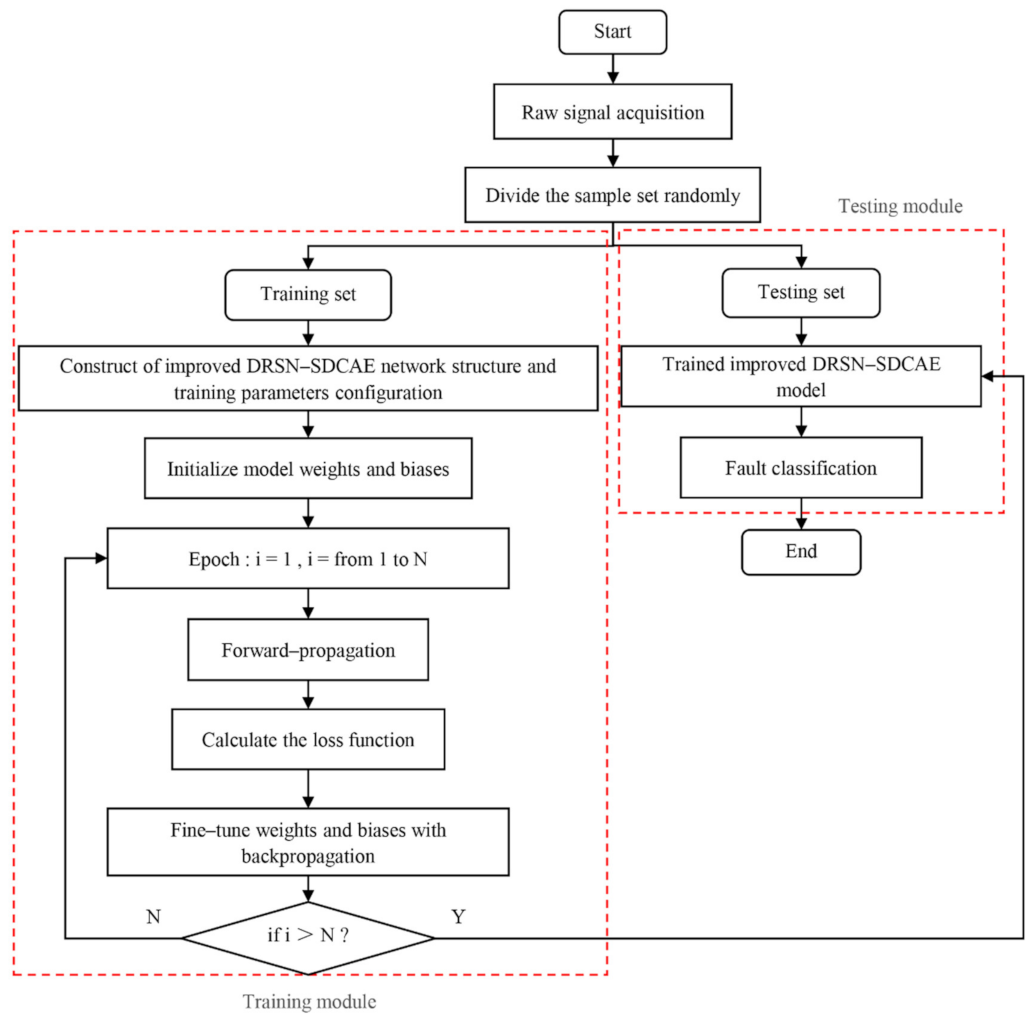
2.4. Fault Diagnosis Process
- In this study, the proposed improved DRSN–SDCAE model was divided into two parallel paths, as shown in Figure 6. In simple terms, the signals are delivered to the DRSN sub-path and the SDCAE sub-path, and feature learning is performed adaptively; then, the fault feature vectors of the two sub-paths are obtained through a feature fusion strategy to accurately identify the fault category of the waterproof valve. The specific steps are as follows. The original vibration signals in the experiment are collected by the vibration signal acquisition device and vibration signal sensor, and randomly divided into several samples. The training set and testing set are used to train the improved DRSN–SDCAE model and verify the correctness of the improved DRSN–SDCAE model, respectively;
- The training parameters are set, including the number of iterations, the learning rate, the number of training batches, the L2 regularization parameters, and the initialization of the network parameters, including the weights and offsets;
- A supervised learning approach is used to train layer by layer and the network parameters are fine-tuned using the backpropagation algorithm;
- When the number of iterations satisfies the set number N, the training of the improved DRSN–SDCAE model is completed, and it is then transferred to the next step;
- The test sample set is fed into the improved DRSN–SDCAE model to obtain diagnostic results.
3. Experimental Validation
3.1. Concept of the Waterproof Valve
3.2. Experiment Description
3.3. Data Description
3.4. Parameter Setting
4. Results and Discussion
4.1. Confusion Matrix
4.2. Verification with Different Signal-to-Noise Ratios
5. Conclusions
Author Contributions
Funding
Informed Consent Statement
Data Availability Statement
Acknowledgments
Conflicts of Interest
References
- Zhang, T.; Liu, S.; Wei, Y.; Zhang, H. A novel feature adaptive extraction method based on deep learning for bearing fault diagnosis. Measurement 2021, 185, 110030. [Google Scholar] [CrossRef]
- Lu, C.; Wang, S.; Zhang, C. Fault diagnosis of hydraulic piston pumps based on a two-step EMD method and fuzzy C-means clustering. Proc. Inst. Mech. Eng. Part C J. Mech. Eng. Sci. 2016, 230, 2913–2928. [Google Scholar] [CrossRef]
- Tang, H.B.; Wu, Y.X.; Hua, G.J.; Ma, C.X. Fault diagnosis of pump using EMD and envelope spectrum analysis. J. Vib. Shock 2012, 31, 44–48. [Google Scholar]
- Yang, T.; Yu, X.; Li, G.; Dou, J.; Duan, B. An early fault diagnosis method based on the optimization of a variational modal de-composition and convolutional neural network for aeronautical hydraulic pipe clamps. Meas. Sci. Technol. 2020, 31, 055007. [Google Scholar]
- Tang, X.; Hu, B.; Wen, H. Fault Diagnosis of Hydraulic Generator Bearing by VMD-Based Feature Extraction and Classification. Iran. J. Sci. Technol. Trans. Electr. Eng. 2021, 45, 1227–1237. [Google Scholar] [CrossRef]
- Wang, Y.; Li, Q.; Zhou, F.; Zhou, Y.; Mu, X. A New Method with Hilbert Transform and Slip-SVD-Based Noise-Suppression Algorithm for Noisy Power Quality Monitoring. IEEE Trans. Instrum. Meas. 2018, 68, 987–1001. [Google Scholar] [CrossRef]
- Konar, P.; Chattopadhyay, P. Multi-class fault diagnosis of induction motor using Hilbert and Wavelet Transform. Appl. Soft Comput. 2015, 30, 341–352. [Google Scholar] [CrossRef]
- Du, W.; Wang, Z.; Gong, X.; Wang, L.; Luo, G. Optimum IMFs Selection Based Envelope Analysis of Bearing Fault Diagnosis in Plunger Pump. Shock Vib. 2016, 2016, 1248626. [Google Scholar] [CrossRef] [Green Version]
- Zhu, Y.; Wang, Q.; Wang, Y.; Yuan, S.; Tang, S.; Zheng, Z. A novel extraction method for useful component of vibration signal combining variational mode decomposition and relative entropy. AIP Adv. 2021, 11, 035129. [Google Scholar] [CrossRef]
- Yu, H.; Li, H.; Li, Y. Vibration signal fusion using improved empirical wavelet transform and variance contribution rate for weak fault detection of hydraulic pumps. ISA Trans. 2020, 107, 385–401. [Google Scholar] [CrossRef]
- Tang, S.; Zhu, Y.; Yuan, S. An improved convolutional neural network with an adaptable learning rate towards multi-signal fault diagnosis of hydraulic piston pump. Adv. Eng. Inform. 2021, 50, 101406. [Google Scholar] [CrossRef]
- Tang, S.; Zhu, Y.; Yuan, S.; Li, G. Intelligent Diagnosis towards Hydraulic Axial Piston Pump Using a Novel Integrated CNN Model. Sensors 2020, 20, 7152. [Google Scholar] [CrossRef]
- Huang, J.; Wang, X.; Wang, D.; Wang, Z.; Hua, X. Analysis of Weak Fault in Hydraulic System Based on Multi-scale Permutation Entropy of Fault-Sensitive Intrinsic Mode Function and Deep Belief Network. Entropy 2019, 21, 425. [Google Scholar] [CrossRef] [PubMed] [Green Version]
- Zhang, P.; Chen, X. Internal Leakage Diagnosis of a Hydraulic Cylinder Based on Optimization DBN Using the CEEMDAN Technique. Shock Vib. 2021, 2021, 8856835. [Google Scholar] [CrossRef]
- Ji, X.; Ren, Y.; Tang, H.; Shi, C.; Xiang, J. An intelligent fault diagnosis approach based on Dempster-Shafer theory for hydraulic valves. Measurement 2020, 165, 108129. [Google Scholar] [CrossRef]
- Jia, C.; Kang, K.; Gao, W.; Yang, D.; Chen, L.; Ai, C. Fault Prediction of Electro-hydraulic Servo Valve Based on CNN+ LSTM Neural Network. Chin. Hydraul. Pneum. 2020, 12, 173. [Google Scholar]
- Gareev, A.; Protsenko, V.; Stadnik, D.; Greshniakov, P.; Yuzifovich, Y.; Minaev, E.; Nikonorov, A. Improved Fault Di-agnosis in Hydraulic Systems with Gated Convolutional Autoencoder and Partially Simulated Data. Sensors 2021, 21, 4410. [Google Scholar] [CrossRef] [PubMed]
- Wang, C.; Zhang, Y.; Ma, J.; Tao, L.; Zhang, H.; Ding, Y. Modified Stacked Convolutional Auto-Encoder for Hydraulic Pump Fault Diagnosis with Unbalanced Data. In Proceedings of the 2021 Global Reliability and Prognostics and Health Management, Nanjing, China, 15–17 October 2021; pp. 1–7. [Google Scholar]
- Wen, L.; Li, X.; Gao, L.; Zhang, Y. A New Convolutional Neural Network-Based Data-Driven Fault Diagnosis Method. IEEE Trans. Ind. Electron. 2017, 65, 5990–5998. [Google Scholar] [CrossRef]
- Mallak, A.; Fathi, M. Sensor and component fault detection and diagnosis for hydraulic machinery integrating LSTM auto-encoder detector and diagnostic classifiers. Sensors 2021, 21, 433. [Google Scholar] [CrossRef]
- Han, H.; Hao, L.; Cheng, D.; Xu, H. GAN-SAE based fault diagnosis method for electrically driven feed pumps. PLoS ONE 2020, 15, e0239070. [Google Scholar] [CrossRef]
- Liu, R. Fault Diagnosis of Emulsion Pump Based on Depth Residual Network. Coal Mine Mach. 2021, 42, 177–180. [Google Scholar]
- Huang, T.; Zhang, Q.; Tang, X.; Zhao, S.; Lu, X. A novel fault diagnosis method based on CNN and LSTM and its application in fault diagnosis for complex systems. Artif. Intell. Rev. 2021, 55, 1289–1315. [Google Scholar] [CrossRef]
- Meng, Z.; Zhan, X.; Li, J.; Pan, Z. An enhancement denoising autoencoder for rolling bearing fault diagnosis. Measurement 2018, 130, 448–454. [Google Scholar] [CrossRef] [Green Version]
- Fu, Q.; Wang, H. A Novel Deep Learning System with Data Augmentation for Machine Fault Diagnosis from Vibration Signals. Appl. Sci. 2020, 10, 5765. [Google Scholar] [CrossRef]
- Zhao, M.; Zhong, S.; Fu, X.; Tang, B.; Pecht, M. Deep Residual Shrinkage Networks for Fault Diagnosis. IEEE Trans. Ind. Inform. 2019, 16, 4681–4690. [Google Scholar] [CrossRef]
- Azamfar, M.; Singh, J.; Bravo-Imaz, I.; Lee, J. Multisensor data fusion for gearbox fault diagnosis using 2-D convolutional neural network and motor current signature analysis. Mech. Syst. Signal Process. 2020, 144, 106861. [Google Scholar] [CrossRef]
- Tao, J.; Liu, Y.; Yang, D. Bearing Fault Diagnosis Based on Deep Belief Network and Multisensor Information Fusion. Shock Vib. 2016, 2016, 9306205. [Google Scholar] [CrossRef] [Green Version]












| Label | Fault Mode | Flow Description | Defined Conditions | Sample Points | Training Set | Testing Set | Experimental Conditions |
|---|---|---|---|---|---|---|---|
| 0 | Slight wear | Leakage rate is 2.5 L/min | A port pressure is 10 bar | 2048 | 800 | 200 | The maximum pressure of A port is 121 bar, the pressure of relief valve is set to 100 bar, the time of each experiment is 10 min, and the acquisition frequency of sensor is 6000 Hz. |
| 1 | Severe wear | Leakage rate is 3.8 L/min | 2048 | 800 | 200 | ||
| 2 | Slight locking | Overflow rate of 8.5 L/min | A port pressure is 121 bar | 2048 | 800 | 200 | |
| 3 | Severe locking | Overflow rate of 6.3 L/min | 2048 | 800 | 200 | ||
| 4 | Health | Overflow rate of 9.7 L/min | 2048 | 800 | 200 |
| Number of Components | The Name of the Layer | Kernel Size | Kernel Number | Stride | Output Size |
|---|---|---|---|---|---|
| DRSN phase | |||||
| 1 | Input 1 | 1 × 2048 | |||
| 1 | Conv | 3 | 4 | 2 | 4 × 1024 |
| 1 | RSBU | 3 | 4 | 2 | 4 × 512 |
| 3 | RSBU | 3 | 4 | 1 | 4 × 512 |
| 1 | RSBU | 3 | 8 | 2 | 8 × 256 |
| 3 | RSBU | 3 | 8 | 1 | 8 × 256 |
| 1 | RSBU | 3 | 16 | 2 | 16 × 128 |
| 3 | RSBU | 3 | 16 | 1 | 16 × 128 |
| 1 | GAP | 16 | |||
| SDCAE phase | |||||
| 1 | Input 2 | 1 × 2048 | |||
| 3 | Conv | 2 | 16/32/64 | 2 | 64 × 256 |
| 3 | Trans_Conv | 2 | 32/16/1 | 2 | 1 × 2048 |
| 3 | Conv | 2 | 16/32/64 | 2 | 64 × 256 |
| 3 | Trans_Conv | 2 | 32/16/1 | 2 | 1 × 2048 |
| 3 | Conv | 2 | 16/32/64 | 2 | 64 × 256 |
| 3 | Trans_Conv | 2 | 32/16/1 | 2 | 1 × 2048 |
| 1 | FC | 16 | |||
| Fusion and classification phase | |||||
| 1 | Fusion layer | 32 | |||
| 1 | FC layer | 5 | |||
| 1 | Dropout layer | 5 |
| Method | SNR (dB) | ||||||
|---|---|---|---|---|---|---|---|
| −2 | 0 | 2 | 4 | 6 | 8 | 10 | |
| SAE | 2.76 | 1.87 | 1.89 | 2.89 | 2.02 | 2.048 | 2.62 |
| SDCAE | 2.13 | 2.00 | 2.06 | 2.11 | 2.25 | 2.22 | 2.12 |
| EMDCNN | 2.89 | 3.18 | 2.95 | 2.84 | 2.94 | 3.01 | 2.95 |
| EMDCNN–EMDCNN | 2.22 | 2.12 | 2.02 | 2.35 | 2.34 | 2.24 | 2.25 |
| The proposed method | 0.32 | 0.43 | 0.39 | 0.33 | 0.51 | 0.28 | 0.57 |
Publisher’s Note: MDPI stays neutral with regard to jurisdictional claims in published maps and institutional affiliations. |
© 2022 by the authors. Licensee MDPI, Basel, Switzerland. This article is an open access article distributed under the terms and conditions of the Creative Commons Attribution (CC BY) license (https://creativecommons.org/licenses/by/4.0/).
Share and Cite
Zhang, R.; Yi, J.; Tang, H.; Xiang, J.; Ren, Y. Fault Diagnosis Method of Waterproof Valves in Engineering Mixing Machinery Based on a New Adaptive Feature Extraction Model. Energies 2022, 15, 2796. https://doi.org/10.3390/en15082796
Zhang R, Yi J, Tang H, Xiang J, Ren Y. Fault Diagnosis Method of Waterproof Valves in Engineering Mixing Machinery Based on a New Adaptive Feature Extraction Model. Energies. 2022; 15(8):2796. https://doi.org/10.3390/en15082796
Chicago/Turabian StyleZhang, Rui, Jiyan Yi, Hesheng Tang, Jiawei Xiang, and Yan Ren. 2022. "Fault Diagnosis Method of Waterproof Valves in Engineering Mixing Machinery Based on a New Adaptive Feature Extraction Model" Energies 15, no. 8: 2796. https://doi.org/10.3390/en15082796
APA StyleZhang, R., Yi, J., Tang, H., Xiang, J., & Ren, Y. (2022). Fault Diagnosis Method of Waterproof Valves in Engineering Mixing Machinery Based on a New Adaptive Feature Extraction Model. Energies, 15(8), 2796. https://doi.org/10.3390/en15082796

