Optimized Control Strategy for Photovoltaic Hydrogen Generation System with Particle Swarm Algorithm
Abstract
:1. Introduction
2. Characteristic Analysis and Control of the Photovoltaic Hydrogen Generation System
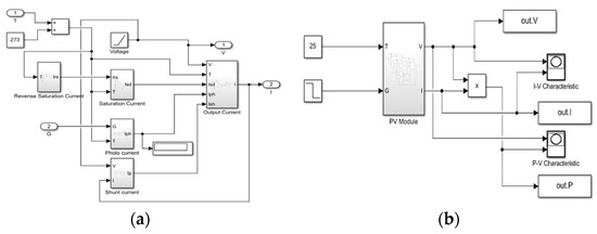
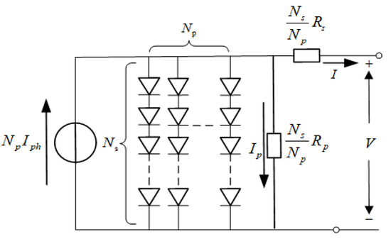
2.1. Mathematical Model and Characteristic Analysis of Photovoltaic Cells
2.2. Electrolysis Load Model
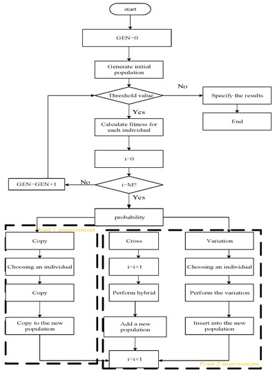
2.3. PSO Algorithm and Improved PSO Algorithm
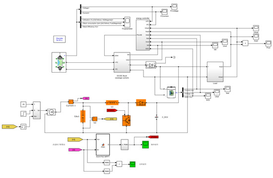
3. System Test and Analysis
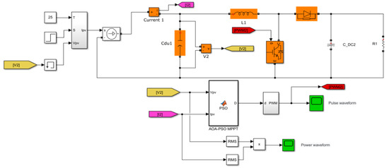
3.1. Experimental Test and Analysis of the Photovoltaic MPPT Control System
3.2. Analysis of the Experimental Results of the AOA-PSO Algorithm and FVR-PSO Algorithm
3.3. Analysis of Experimental Results of Group Control Based on the PSO Algorithm
4. Discussion
5. Conclusions
Author Contributions
Funding
Institutional Review Board Statement
Informed Consent Statement
Data Availability Statement
Conflicts of Interest
Abbreviations
| Photo-generated current | |
| Dark current | |
| Parallel resistance | |
| Series resistance | |
| Load current | |
| Load terminal voltage | |
| Diode PN node current | |
| q | Electron charge |
| n | Diode factor curve |
| K | Boltzmann constant |
| Current of the maximum power point | |
| Voltage of the maximum power point | |
| Short-circuit current | |
| Open-circuit voltage | |
| G | Sunshine intensity |
| Ambient temperature | |
| Rated capacity | |
| Rated voltage | |
| Capacitance value of the ultracapacitor | |
| Terminal voltage | |
| Energy storage capacity of the battery pack | |
| Energy storage capacity of the ultracapacitor pack | |
| Power of the battery pack | |
| Power of the ultracapacitor pack | |
| Charging efficiency of the battery pack | |
| Charging efficiency of the ultracapacitor pack | |
| Discharging efficiency of the battery pack | |
| Discharging efficiency of the ultracapacitor pack | |
| , | Acceleration constant |
| , | Random numbers between 0 and 1 |
| Velocity of the ith particle in the kth cycle | |
| Position of the ith particle in the kth cycle | |
| Optimal global value of the kth cycle | |
| Optimal value of the individual particle in the kth cycle |
References
- Zhang, J.; Ding, H.; Wang, B.; Guo, X.; Padmanaban, S. Active Power Decoupling for Current Source Converters: An Overview Scenario. Electronics 2019, 8, 197. [Google Scholar] [CrossRef]
- Xiao, X.G.; Zhang, J.; Zhou, J.; Wang, B. A New Single-Phase Transformerless Current Source Inverter for Leakage Current Reduction. Energies 2018, 11, 1633. [Google Scholar]
- Guo, X.; Nguyen, M.; Malinowski, M.; Tedeschi, E. Grid-connected and isolated renewable energy systems. Electronics 2021, 10, 2683. [Google Scholar] [CrossRef]
- Zhang, Y.; Hua, Q.S.; Sun, L.; Liu, Q. Life Cycle Optimization of Renewable Energy Systems Configuration with Hybrid Battery/Hydrogen Storage: A Comparative Study. J. Energy Storage 2020, 30, 101470. [Google Scholar] [CrossRef]
- Kraiem, H.; Aymen, F.; Yahya, L.; Triviño, A.; Alharthi, M.; Ghoneim, S.S.M. A Comparison between Particle Swarm and Grey Wolf Optimization Algorithms for Improving the Battery Autonomy in a Photovoltaic System. Appl. Sci. 2021, 11, 7732. [Google Scholar] [CrossRef]
- Dahbi, S.; Aboutni, R.; Aziz, A.; Benazzi, N.; Elhafyani, M.; Kassmi, K. Optimised hydrogen production by a photovoltaic-electrolysis system DC/DC converter and water flow controller. Int. J. Hydrogen Energy 2016, 41, 20858–20866. [Google Scholar] [CrossRef]
- Garrigós, A.; Lizán, J.L.; Blanes, J.M.; Gutiérrez, R. Combined maximum power point tracking and output current control for a photovoltaic-electrolyser DC/DC converter. Int. J. Hydrogen Energy 2014, 39, 20907–20919. [Google Scholar] [CrossRef]
- Wu, H.; Sun, Y.; Meng, Z. Application of Particle Swarm Optimization Fuzzy Controller in Maximum Power Tracking of Photovoltaic Power Generation System. Proc. CSEE 2011, 31, 52–57. [Google Scholar]
- Ergin Şahin, M. A photovoltaic powered electrolysis converter system with maximum power point tracking control. Int. J. Hydrogen Energy 2020, 45, 9293–9304. [Google Scholar] [CrossRef]
- Shi, J.; Ling, L.; Xue, F. Application of Territory Particle Swarm Optimization in Maximum Power Tracking of Photovoltaic. J. Sol. Energy 2019, 40, 2254–2260. [Google Scholar]
- Han, Y.; Zhang, G.; Li, Q.; You, Z.; Chen, W.; Liu, H. Hierarchical energy management for photovoltaic/hydrogen/battery island DC microgrid. Int. J. Hydrogen Energy 2019, 44, 5507–5516. [Google Scholar] [CrossRef]
- Lorestani, A.; Ardehali, M.M. Optimal integration of renewable energy sources for autonomous tri-generation combined cooling, heating and power system based on evolutionary particle swarm optimization algorithm. Energy 2018, 145, 839–855. [Google Scholar] [CrossRef]
- Bounechba, H.; Bouzid, A.; Snani, H.; Lashab, A. Real time simulation of MPPT algorithms for PV energy system. Int. J. Electr. Power Energy Syst. 2016, 83, 67–78. [Google Scholar] [CrossRef]
- Luo, C.; Yu, H.; Li, L. Photovoltaic Grid Connection Based on MMC Converter under Local Shadow Condition. J. Hunan Univ. Technol. 2017, 31, 49–55. [Google Scholar]
- Yue, M.; Wang, X. Research on Control Strategy of Ship Energy Management System Based on Hybrid GA and PSO. Int. Core J. Eng. 2020, 6, 185–193. [Google Scholar]
- Matthew, L.; Murray, T.; David, I. Electrica Integration of Renewable Energy into Stand Alone Power Supplies Incorporation Hydrogen Storage. Int. J. Hydrogen Energy 2007, 32, 1582–1588. [Google Scholar]
- Selmi, T.; Bouzguenda, M.; Gastli, A.; Masmoudi, A. MATLAB/Simulink Based Modelling of Solar Photovoltaic Cell. Int. J. Renew. Energy Res. 2012, 2, 213–218. [Google Scholar]
- Mendalek, N.; Al-Haddad, K. Photovoltaic system modeling and simulation, in Industrial Technology. IEEE Int. Conf. Ind. Technol. 2017, 6, 1522–1527. [Google Scholar]
- Chang, W.J.; Lee, K.H.; Ha, H.; Jin, K.; Kim, G.; Hwang, S.T.; Lee, H.M.; Ahn, S.W.; Yoon, W.; Seo, H.; et al. Design Principle and Loss Engineering for Photovoltaic-Electrolysis Cell System. ACS Omega 2017, 2, 1009–1018. [Google Scholar] [CrossRef]
- Jung, T.Y.; Kim, D.; Moon, J.; Lim, S. A Scenario Analysis of Solar Photovoltaic Grid Parity in the Maldives: The Case of Malahini Resort. Sustainability 2018, 10, 4045. [Google Scholar] [CrossRef]
- Sadeghi, S.; Askari, I.B. Prefeasibility techno-economic assessment of a hybrid power plant with photovoltaic, fuel cell and Compressed Air Energy Storage (CAES). Energy 2019, 168, 409–424. [Google Scholar] [CrossRef]
- Azahra, A.; Syahindra, K.; Aryani, D.; Jufri, F.; Ardita, I. Optimized configuration of photovoltaic and battery energy storage system (BESS) in an isolated grid: A case study of Eastern Indonesia. IOP Conf. Ser. Earth Environ. Sci. 2020, 599, 012017. [Google Scholar] [CrossRef]
- Guo, C.; Lu, J.; Tian, Z.; Guo, W.; Darvishan, A. Optimization of critical parameters of PEM fuel cell using TLBO-DE based on Elman neural network. Energy Convers. Manag. 2019, 183, 149–158. [Google Scholar] [CrossRef]
- Ma, C.; Dong, S.; Lian, J.; Pang, X. Multi-Objective Sizing of Hybrid Energy Storage System for Large-Scale Photovoltaic Power Generation System. Sustainability 2019, 11, 5441. [Google Scholar] [CrossRef]
- Sun, C.; Zhang, C.; Zhou, S. Simulation of Composite Energy Storage Optimization Configuration of Micro-grid Based on PSO. IOP Conf. Ser. Mater. Sci. Eng. 2019, 677, 042103. [Google Scholar] [CrossRef]
- Geng, S.; Tan, C.; Niu, D.; Guo, X. Optimal Allocation Model of Virtual Power Plant Capacity considering Electric Vehicles. Math. Probl. Eng. 2021, 2021, 5552323. [Google Scholar] [CrossRef]
- Iskanderani, A.I.M.; Mehedi, I.M.; Ramli, M.A.M.; Islam, M.R. Analyzing the Off-Grid Performance of the Hybrid Photovoltaic/Diesel Energy System for a Peripheral Village. Int. J. Photoenergy 2020, 2020, 7673937. [Google Scholar] [CrossRef]
- Liang, Z.; Zheng, X.S.; Wang, J.; Wang, X.; Zhang, G. Optimal Configuration of Liquid Metal Battery Energy Storage System in Photovoltaic and Hydrogen Coupled Microgrid. Autom. Electr. Power Syst. 2018, 42, 12–16. [Google Scholar]
- Jun, C.; Hao, L.; Yuan, C.; Li, W. Catalytic activity atlas of ternary Co–Fe–V metal oxides for the oxygen evolution reaction. J. Mater. Chem. A 2020, 8, 15951–15961. [Google Scholar] [CrossRef]
- Jun, C.; Hao, L.; Yuan, C.; Li, W. Co–Fe–Cr (oxy)Hydroxides as Efficient Oxygen Evolution Reaction Catalysts. Adv. Energy Mater. 2021, 11, 2003412. [Google Scholar] [CrossRef]











| 0.9475 | 0.4954 | 1.1 μF | 1.1 μF | 0.4 s | 0.15 mm/s | 0.16 W | 16 | 4 |
| MPPT Techniques | TPOM-MPPT | IAM-MPPT | AOA-MPPT |
|---|---|---|---|
| Time to reach the MPP (s) | 1.85 | 1.61 | 0.89 |
| Extracted Power at MPP (W) | 175.86 | 164.75 | 274.73 |
| Tracking Efficiency (%) | 61.71 | 57.81 | 96.40 |
| MPPT Techniques | FVR-PSO | AOA-PSO |
|---|---|---|
| Time to Reach the MPP (s) | 2.4 | 1.5 |
| Extracted Power at MPP (W) | 185.50 | 215.25 |
| Tracking Efficiency (%) | 74.5 | 89.45 |
| Power Oscillation Range (W) | 119.36–185.50 | 198.55–215.25 |
| Times | 1 | 2 | 3 | 4 | 5 | 6 | 7 | 8 | 9 | 10 | |
|---|---|---|---|---|---|---|---|---|---|---|---|
| Unimproved PSO | Response time (s) | 1.6 | 1.56 | 1.66 | 1.73 | 1.64 | 1.80 | 1.59 | 1.51 | 1.93 | 1.6523 |
| Power oscillation (%) | 23 | 30 | 40 | 10 | 21 | 25 | 37 | 40 | 31 | 20 | |
| Improved PSO | Response time (s) | 1.23 | 1.79 | 1.03 | 1.15 | 1.32 | 1.44 | 1.01 | 1.10 | 1.29 | 1.53 |
| Power oscillation (%) | 13 | 29 | 8 | 10 | 21 | 20 | 8 | 9 | 14 | 11 |
Publisher’s Note: MDPI stays neutral with regard to jurisdictional claims in published maps and institutional affiliations. |
© 2022 by the authors. Licensee MDPI, Basel, Switzerland. This article is an open access article distributed under the terms and conditions of the Creative Commons Attribution (CC BY) license (https://creativecommons.org/licenses/by/4.0/).
Share and Cite
He, H.; Lu, Z.; Guo, X.; Shi, C.; Jia, D.; Chen, C.; Guerrero, J.M. Optimized Control Strategy for Photovoltaic Hydrogen Generation System with Particle Swarm Algorithm. Energies 2022, 15, 1472. https://doi.org/10.3390/en15041472
He H, Lu Z, Guo X, Shi C, Jia D, Chen C, Guerrero JM. Optimized Control Strategy for Photovoltaic Hydrogen Generation System with Particle Swarm Algorithm. Energies. 2022; 15(4):1472. https://doi.org/10.3390/en15041472
Chicago/Turabian StyleHe, Hongyang, Zhigang Lu, Xiaoqiang Guo, Changli Shi, Dongqiang Jia, Chao Chen, and Josep M. Guerrero. 2022. "Optimized Control Strategy for Photovoltaic Hydrogen Generation System with Particle Swarm Algorithm" Energies 15, no. 4: 1472. https://doi.org/10.3390/en15041472
APA StyleHe, H., Lu, Z., Guo, X., Shi, C., Jia, D., Chen, C., & Guerrero, J. M. (2022). Optimized Control Strategy for Photovoltaic Hydrogen Generation System with Particle Swarm Algorithm. Energies, 15(4), 1472. https://doi.org/10.3390/en15041472

